Filed pursuant to Rule 497As filed with the Securities and Exchange Commission on August 12, 2016 Registration1933 Act File No. 333-204659 UNITED STATES SECURITIES AND EXCHANGE COMMISSION WASHINGTON, DC 20549 __________________________ FORM N-2 _________________________ (Check Appropriate Box or Boxes)  REGISTRATION STATEMENT UNDER THE SECURITIES ACT OF 1933  Pre-Effective Amendment No.  Post-Effective Amendment No. 1 __________________________ HMS INCOME FUND, INC. (Exact Name of Registrant as Specified in Charter) __________________________ 2800 POST OAK BOULEVARD, SUITE 5000 HOUSTON, TEXAS 77056-6118 Address of Principal Executive Offices (Number, Street, City, State, Zip Code) Registrant’s Telephone Number, Including Area Code: (888) 220-6121 SHERRI W. SCHUGART HMS INCOME FUND, INC. 2800 POST OAK BOULEVARD, SUITE 5000 HOUSTON, TEXAS 77056-6118 Name and Address (Number, Street, City, State, Zip Code) of Agent For Service __________________________ COPIES TO: Thomas J. Friedmann William J. Tuttle William J. Bielefeld Dechert LLP 1900 K Street, NW Washington, DC 20006 (202) 261-3300 Martin H. Dozier Alston & Bird LLP 1201 West Peachtree Street Atlanta, Georgia 30309 (404) 881-7000 ________________________ Approximate Date of Proposed Public Offering: As soon as practicable after the effective date of this Registration Statement. If any securities being registered on this form will be offered on a delayed or continuous basis in reliance on Rule 415 under the Securities Act of 1933, other than securities offered in connection with a distribution reinvestment plan, check the following box.  It is proposed that this filing will become effective (check appropriate box):  when declared effective pursuant to section 8(c). Marked Version of Post-Effective Amendment No. 1 to Registration Statement on Form N-2, filed August 12, 2016, showing changes from Prospectus filed on Form 497, dated January 5, 2016


 
_______________________________________ The Registrant hereby amends this Registration Statement on such date or dates as may be necessary to delay its effective date until the Registrant shall file an amendment which specifically states that this Registration Statement shall thereafter become effective in accordance with Section 8(c) of the Securities Act of 1933, as amended, or until this Registration Statement shall become effective on such date as the Securities and Exchange Commission, acting pursuant to Section 8(c), may determine.


 
The information in this preliminary prospectus is not complete and may be changed. The securities may not be sold until the registration statement filed with the Securities and Exchange Commission is effective. This preliminary prospectus is not an offer to sell these securities, and it is not soliciting an offer to buy these securities in any jurisdiction where the offer or sale is not permitted. SUBJECT TO COMPLETION, DATED AUGUST 12, 2016 PROSPECTUS HMS INCOME FUND, INC. MAXIMUM OFFERING OF $1,500,000,000 OF COMMON STOCK HMS Income Fund, Inc. is offering on a continuous basis up to $1,500,000,000 of our common stock at a current offering price of $9.558.90 per share through our Dealer Manager (the "Offering"). To the extent that our net asset value ("NAV") per share increases, however, we will sell shares of our common stock at a price necessary to ensure that shares of our common stock are not sold at a price per share, after deduction of selling commissions and Dealer Manager fees, that is below our NAV per share. In the event of a material decline in our NAV per share that we deem non-temporary and which results in a 2.5% or more decrease of our NAV per share below our then- current net offering price, and subject to certain other conditions, we will reduce our offering price accordingly. Any changes in our public offering price will be disclosed in one or more supplements to this prospectus. Because of the possibility that the price per share will change, persons who subscribe for shares in this Offering must submit subscriptions for a fixed dollar amount rather than for a number of shares and, as a result, may receive fractional shares of our common stock. The maximum upfront sales load is 10.0% of the amount invested for such shares. The initial minimum permitted purchase price is $2,500 in shares. We currently conduct our closings on a weekly basis. All subscription payments are placed in a segregated interest-bearing account and held in trust for our subscribers’ benefit, pending release to us at the next scheduled weekly closing. Prospective investors should note: • The Company’s shares are not listed on an exchange, and it is not anticipated that a secondary market will develop. Thus, an investment in the Company may not be suitable for investors who may need the money they invest in a specified timeframe. If an investor is able to sell its shares, it will likely receive less than its purchase price. • The amount of distributions that the Company may pay, if any, is uncertain. • The Company may, for the foreseeable future, pay a portion of distributions in significant part from sources that may not be available in the future and that are unrelated to the Company’s performance, such as fromfrom sources other than net realized income from operations, which may include stock offering proceeds, borrowings, and amounts from the Company’s affiliates that are subject to repayment by investorsfee and expense waivers from HMS Adviser LP, our investment adviser, and MSC Adviser I, LLC, our investment sub-adviser (together, our "Advisers"), and support payments from HMS Adviser LP. • An investor will pay a sales load of 10% and offering expenses of up to 1.5% on the amounts invested. If you pay the maximum aggregate 11.5% for sales load and offering expenses, you must experience a total return on your net investment of 13.0% in order to recover these expenses. We are a specialty finance company sponsored by Hines Interests Limited Partnership. Our primary investment objective is to generate current income through debt and equity investments. A secondary objective is to generate long-term capital appreciation through equity and equity-related investments, including warrants, convertible securities, and other rights to acquire equity securities. We pursue a strategy focused on investing primarily in senior secured term loans, second lien loans and mezzanine debt and selected equity investments issued by lower middle market ("LMM") and middle market ("Middle Market") companies that are generally larger in size than the LMM companies. Our LMM companies generally have annual revenues between $10 million and $150 million, and our LMM portfolio investments generally range in size from $1 million to $15 million. Our Middle Market investments are made in businesses that are generally larger in size than our LMM portfolio companies, with annual revenues typically between $10 million and $3 billion. Our Middle Market investments generally range in size from $1 million to $15 million. Most debt securities in which we invest will not be rated, or if they were rated by a rating agency, would be rated below investment grade. Such below investment grade debt securities are commonly known as “junk” securities and are regarded as having predominantly speculative characteristics with respect to the issuer’s capacity to pay interest and repay principal. Moreover, such debt securities are typically illiquid and may be difficult to value. We are an externally managed, non-diversified, closed-end management investment company that has elected to be treated as a business development company ("BDC") under the Investment Company Act of 1940, as amended (the "1940 Act"). Our shares are not listed on any exchange, and we do not have any current intention to list our shares. We do not expect a secondary market in our shares to develop, so you should not expect to be able to sell your shares regardless of how we perform. You should consider consider that you may not have access to the money you invest for an indefinite period of time and that you will be unable to reduce your


 
exposure in any market downturn. An investment in our shares is not suitable for you if you need access to the money you invest (see “Share Repurchase Program” and “Suitability Standards” in this prospectus). We have provided limited liquidity to our shareholders by means of quarterly tender offers for the lesser of approximately 2.5% per quarter of our weighted average number of outstanding shares for the trailing four quarters or the number of shares we can repurchase with the proceeds we receive from the sale of shares of our common stock under our distribution reinvestment plan during the trailing four quarters. Such quarterly tender offers allow our stockholders to sell their shares back to us. We currently intend to continue making quarterly tender offers for our shares. Any tender offers will be made at a price equal to the NAV per share determined within 48 hours prior to the repurchase date. Subject to the approval of our board of directors, we intend to make quarterly distributions. If we have not earned enough income to distribute, our distributions may be funded from stock offering proceeds of the Offering or borrowings, which may constitute a return of capital and reduce the amount of capital available to us for investment. Any capital returned to stockholders through distributions will be distributed after payment of fees and expenses. Our previous distributions were not based entirely on our investment performance, but were partially funded by fee waivers agreed to by our investment adviser and our investment sub-adviser, and by expense reimbursements from our investment adviser, which may be subject to repayment. If our investment adviser and investment sub-adviser had not agreed to waive their fees and our investment adviser had not agreed to reimburse some of our expenses, these distributions may have come from your paid-in capital. Reimbursement of these waived fees and expenses could reduce future distributions to which you would otherwise be entitled. Investing in shares of our common stock may be considered speculative and involves a high degree of risk, including the risk of a substantial loss of investment. See “Risk Factors” beginning on page 3031 to read about the risks you should consider before purchasing shares of our common stock, including the risk of leverage. This prospectus contains important information about us that a prospective investor should know before investing in shares of our common stock. Please read this prospectus before investing and keep it for future reference. We file annual, quarterly and current reports, proxy statements and other information about us with the Securities and Exchange Commission (the "SEC") as required. This information is available free of charge by contacting us at 2800 Post Oak Boulevard, Suite 4700, Houston, Texas 77056-6118 or by telephone collect at (888) 220-6121 or on our website at www.HinesSecurities.com. Information contained on our website is not incorporated by reference into this prospectus, and you should not consider that information to be part of this prospectus. The SEC also maintains a website at www.sec.gov that contains such information. Neither the SEC, the Attorney General of the State of New York nor any state securities commission has approved or disapproved of these securities or determined if this prospectus is truthful or complete. Any representation to the contrary is a criminal offense. Except as specifically required by the 1940 Act and the rules and regulations thereunder, the use of forecasts is prohibited and any representation to the contrary and any predictions, written or oral, as to the amount or certainty of any present or future cash benefit or tax consequence which may flow from an investment in shares of our common stock is not permitted. Per Share Total Maximum Price to Public (1) $ 9.558.90 $ 1,500,000,000 Selling Commissions (2) 0.670.62 105,000,000 Dealer Manager Fee (2) 0.280.27 45,000,000 Net Proceeds (Before Expenses) (3) $ 8.608.01 $ 1,350,000,000 (1) Assumes all shares are sold at the public offering price of $9.558.90 per share. (2) In this prospectus, “sales load” includes upfront selling commissions of up to 7.00% and dealer manager fees of 3.0%. See "Compensation of theOur Dealer Manager and the Investment Adviser." (3) In addition to the sales load, we estimate that the maximum amount of expenses that would be incurred in connection with this Offering is $22.5 million (1.5% of the gross proceeds) if the maximum number of shares is sold at $9.558.90 per share. Because you pay a 10% sales load and could incur up to 1.5% in offering expenses, if you invest $2,500 in shares in this Offering, we estimate that only $2,212.50 will actually be used by us for investment. The date of this prospectus is January 5,_______, 2016 Hines Securities, Inc.


 
i HMS INCOME FUND, INC. TABLE OF CONTENTS ABOUT THE PROSPECTUS ii SUITABILITY STANDARDS ii PROSPECTUS SUMMARY 1 FEES AND EXPENSES 1715 COMPENSATION OF OUR DEALER MANAGER AND THE INVESTMENT ADVISER 2018 QUESTIONS AND ANSWERS ABOUT THIS OFFERING 2321 SELECTED FINANCIAL DATA 2725 RISK FACTORS 3028 SPECIAL NOTE REGARDING FORWARD-LOOKING STATEMENTS 4546 ESTIMATED USE OF PROCEEDS 4647 DISTRIBUTIONS 4748 SENIOR SECURITIES 4950 MANAGEMENT’S DISCUSSION AND ANALYSIS OF FINANCIAL CONDITION AND RESULTS OF OPERATIONS 5253 WHAT YOU SHOULD EXPECT WHEN INVESTING IN A BDC 7672 INVESTMENT OBJECTIVE AND STRATEGIES 7773 DETERMINATION OF NET ASSET VALUE 8681 PORTFOLIO COMPANIES 8782 MANAGEMENT 9389 PORTFOLIO MANAGEMENT 9996 INVESTMENT ADVISORY AND ADMINISTRATIVE SERVICES AGREEMENT 10273 ADMINISTRATIVE SERVICES 112107 CERTAIN RELATIONSHIPS AND RELATED PARTY TRANSACTIONS 112108 CONTROL PERSONS AND PRINCIPAL STOCKHOLDERS 118111 DISTRIBUTION REINVESTMENT PLAN 119113 DESCRIPTION OF OUR SECURITIES 121114 MATERIAL U.S. FEDERAL INCOME TAX CONSIDERATIONS 129122 REGULATION 136129 PLAN OF DISTRIBUTION 139132 LIQUIDITY STRATEGY 143137 SHARE REPURCHASE PROGRAM 144137 CUSTODIAN, TRANSFER AND DISTRIBUTION PAYING AGENT AND REGISTRAR, AND ESCROW AGENT 145138 BROKERAGE ALLOCATION AND OTHER PRACTICES 145139 LEGAL MATTERS 145139 INDEPENDENT REGISTERED PUBLIC ACCOUNTING FIRM 145139 AVAILABLE INFORMATION 145139 PRIVACY NOTICE 146140 INDEX TO FINANCIAL STATEMENTS F-1 APPENDIX A: FORM OF SUBSCRIPTION AGREEMENT A-1


 
ii ABOUT THIS PROSPECTUS This prospectus is part of a registration statement that we have filed with the SEC to register a continuous offering of our shares of common stock. Periodically, as we make material investments or have other material developments, we will provide a prospectus supplement that may add, update or change information contained in this prospectus. We will endeavor to avoid interruptions in the continuous offering of our shares of common stock, including, to the extent permitted under the rules and regulations of the SEC, filing post-effective amendments to the registration statement to include new annual audited financial statements as they become available. There can be no assurance, however, that our continuous offering will not be suspended while the SEC completes its review of any such amendment. Any statement that we make in this prospectus may be modified or superseded by us in a subsequent prospectus supplement or post- effective amendment. The registration statement we have filed with the SEC includes exhibits that provide more detailed descriptions of certain matters discussed in this prospectus. You should read this prospectus and the related exhibits filed with the SEC and any prospectus supplement, together with additional information described below under “Available Information.” In this prospectus, we use the term “day” to refer to a calendar day, and we use the term “business day” to refer to any day other than Saturday, Sunday, or a federal holiday. You should rely only on the information contained in this prospectus. Neither we, nor our Dealer Manager has authorized any other person to provide you with different information from that contained in this prospectus. The information contained in this prospectus is complete and accurate only as of the date of this prospectus, regardless of the time of delivery of this prospectus or sale of our common stock. If there is a material change in the affairs of our company, we will amend or supplement this prospectus. SUITABILITY STANDARDS The following are our suitability standards for investors which are required by the Omnibus Guidelines published by the North American Securities Administrators Association ("NASAA") in connection with our continuous offering of shares of common stock under this registration statement. Pursuant to applicable state securities laws, shares of common stock offered through this prospectus are suitable only as a long-term investment for persons of adequate financial means who have no need for liquidity in this investment. Initially, there is not expected to be any public market for the shares, which means that it will be difficult for stockholders to sell their shares. As a result, we have established suitability standards which require investors to have either (i) a net worth (not including home, furnishings, and personal automobiles) of at least $70,000 and an annual gross income of at least $70,000, or (ii) a net worth (not including home, furnishings, and personal automobiles) of at least $250,000. Our suitability standards also require that a potential investor (1) be positioned to reasonably benefit from an investment in shares of our common stock based on such investor’s overall investment objectives and portfolio structuring; (2) be able to bear the economic risk of the investment based on the prospective stockholder’s overall financial situation; and (3) have apparent understanding of (a) the fundamental risks of the investment, (b) the risk that such investor may lose his or her entire investment, (c) the lack of liquidity of the shares, (d) the background and qualifications of our Advisers and (e) the tax consequences of the investment. In addition, wecertain states impose heightened suitability standards on investors. We will not sell shares to investors in the states named below unless they meet special suitability standards. Alabama—In addition to the general suitability standards above, an Alabama investor must have a liquid net worth of at least 10 times such Alabama resident’s investment in HMS Income Fund, Inc. and its affiliates. Arizona — The term of this offering shall be effective for a period of one year with the ability to renew for additional periods of one year. California — In addition to the suitability standards above, an investor will limit his or her investment in HMS Income Fund, Inc. common stock to a maximum of 10% of his or her net worth. An investment by a California investor that is an accredited investor within the meaning of the Federal securities laws (17 C.F.R. §230.501) is not subject to the foregoing limitations. Idaho — Investors who reside in the state of Idaho must have either (i) a liquid net worth of $85,000 and annual gross income of $85,000 or (ii) a liquid net worth of $300,000. Additionally, an Idaho investor’s total investment shall not exceed 10% of his or her liquid net worth. The calculation of liquid net worth shall include only cash plus cash equivalents. Cash equivalents include assets which may be convertible to cash within one year. Iowa — Investors who reside in the state of Iowa must have either (i) a liquid net worth of $100,000 and annual gross income of $100,000 or (ii) a liquid net worth of $350,000. Additionally, an Iowa investor’s total investment in HMS Income Fund, Inc. shall not not exceed 10% of his or her liquid net worth. For this purpose, liquid net worth is determined exclusive of home, home furnishings


 
iii and automobiles. An investment by an Iowa investor that is an accredited investor within the meaning of the Federal securities laws (17 C.F.R. §230.501) is not subject to the foregoing limitations. Kansas — The Office of the Kansas Securities Commissioner recommends that you should limit your aggregate investment in HMS Income Fund, Inc. shares and other similar investments to not more than 10% of your liquid net worth. Liquid net worth is that portion of your total net worth (assets minus liabilities) that is comprised of cash, cash equivalents and readily marketable securities. Kentucky — The issuer is a business development company. As such, a Kentucky investor must have either (i) a minimum annual gross income of $70,000 and a minimum net worth of at least $70,000 or (ii) a minimum liquid net worth of at least $250,000. In addition, no Kentucky investor shall invest, in aggregate, more than 10% of his or her liquid net worth in the Issuer or Issuer’s affiliate'’s non-publicly traded business development companies. For this purpose, “liquid net worth” is defined as that portion of a person’s net worth (total assets, exclusive of home, home furnishings and automobiles minus total liabilities) that is comprised of cash, cash equivalents and readily marketable securities. Maine — The Maine Office of Securities recommends that an investor’s aggregate investment in this offering and similar direct participation investments not exceed 10% of the investor’s liquid net worth. For this purpose, “liquid net worth” is defined as that portion of net worth that consists of cash, cash equivalents and readily marketable securities. Massachusetts — Investors who reside in the state of Massachusetts must have either (i) a minimum of $100,000 annual gross income and a liquid net worth of $100,000; or (ii) a liquid net worth of $250,000 irrespective of gross annual income. Additionally, a Massachusetts investor’s total investment in HMS Income Fund, Inc. and in other illiquid direct participation programs shall not exceed 10% of his or her liquid net worth. For this purpose, liquid net worth is determined exclusive of home, home furnishings and automobiles. Nebraska — Nebraska investors who do not meet the definition of “accredited investor” as defined in Rule 501(a) promulgated under the Securities Act of 1933, as amended, must have (i) either (a) an annual gross income of at least $100,000 and a net worth of at least $100,000, or (b) a net worth of at least $350,000; and (ii) must limit their aggregate investment in this offering and in the securities of other non-publicly traded business development companies (BDCs) to 10% of such investor’s net worth. (Net worth in each case should be determined exclusive of home, home furnishings, and automobiles.) New Jersey — Investors who reside in the state of New Jersey must have either (i) a minimum liquid net worth of $100,000 and a minimum annual gross income of $85,000, or (ii) a minimum liquid net worth of $350,000. Additionally, a New Jersey investor’s total investment in us, our affiliates, and other non-publicly traded direct investment programs (including real estate investment trusts, business development companies, oil and gas programs, equipment leasing programs, and commodity pools, but excluding unregistered, federally and state exempt private offerings) may not exceed 10% of such investor’s liquid net worth. For these purposes, “liquid net worth” is defined as that portion of net worth (total assets exclusive of home, home furnishings, and automobiles, minus total liabilities) that consists of cash, cash equivalents, and readily marketable securities. New Mexico - In addition to the general suitability standards listed above, the state ofa New Mexico requires that each New Mexico investor who does not meet the definition of “accredited investor” as defined in Rule 501(a) promulgated under the Securities Act of 1933, as amended, will limit his or her investmentinvestor may not invest, and HMS Income Fund may not accept from an investor more than ten percent (10%) of that investors’ liquid net worth in shares of HMS Income Fund, Inc.’s common stock to not more than 10% of the investor’s liquid net worth. For this purpose, “liquid net worth”its affiliates, and in other non-traded business development companies. Liquid net worth is defined as that portion of net worth thatwhich consists of cash, cash equivalents, and readily marketable securities. North Carolina — Investors who reside in the state of North Carolina must have either (i) a minimum liquid net worth of $85,000 and minimum annual gross income of $85,000 or (ii) a minimum liquid net worth of $300,000. An investment by a North Carolina investor that is an accredited investor within the meaning of the Federal securities laws (17 C.F.R. §230.501) is not subject to the foregoing limitations. North Dakota — HMS Income Fund, Inc. shares will only be sold to residents of North Dakota representing that their investment will not exceed 10% of his or her net worth and that they meet one of the established suitability standards. Ohio — It shall be unsuitable for an Ohio investor's aggregate investment in shares of the issuer, affiliates of the issuer, and in other non-traded business development companies to exceed ten percent (10%) of his or her liquid net worth. “Liquid net worth” shall be defined as that portion of net worth (total assets exclusive of home, home furnishings, and automobiles minus total liabilities) that is comprised of cash, cash equivalents, and readily marketable securities. Oklahoma — Investors who reside in the state of Oklahoma who are not “accredited investors” within the meaning of the federal securities laws must have either (i) an annual gross income of at least $100,000 and a net worth of at least $100,000, or (ii) a liquid net worth of at least $250,000. Additionally, an Oklahoma investor’s total investment shall not exceed 10% of his or her liquid net worth. For this purpose, liquid net worth is determined exclusive of home, home furnishings and automobiles.


 
iv Oregon — In addition to the suitability standards above, the state of Oregon requires that each Oregon investor will limit his or her investment in HMS Income Fund, Inc. common stock to a maximum of 10% of his or her net worth (not including home, home furnishings or automobiles). Tennessee — We must sell a minimum of $15,000,000 worth of shares before accepting subscriptions from residents of Tennessee. In addition, investors who reside in the state of Tennessee must have either (i) a minimum annual gross income of $100,000 and a minimum net worth of $100,000 or (ii) a minimum net worth of $500,000 exclusive of home, home furnishings and automobile. Additionally, Tennessee residents’ investment must not exceed 10% of their liquid net worth. An investment by a Tennessee investor that is an accredited investor within the meaning of the Federal securities laws (17 C.F.R. §230.501) is not subject to the foregoing limitations. Texas — Investors who reside in the state of Texas must have either (i) a minimum of $100,000 annual gross income and a liquid net worth of $100,000 or (ii) a liquid net worth of $250,000 irrespective of gross annual income. Additionally, a Texas investor’s total investment in HMS Income Fund, Inc. shall not exceed 10% of his or her liquid net worth. For this purpose, liquid net worth is determined exclusive of home, home furnishings and automobiles. Vermont — Investors who reside in the state of Vermont must have either (i) a minimum of $100,000 annual gross income and a liquid net worth of $100,000 or (ii) a liquid net worth of $250,000 irrespective of gross annual income. Additionally, a Vermont investor’s total investment in HMS Income Fund, Inc. shall not exceed 10% of his or her liquid net worth. For this purpose, liquid net worth is determined exclusive of home, home furnishings and automobiles. An investment by a Vermont investor that is an accredited investor within the meaning of the Federal securities laws (17 C.F.R. §230.501) is not subject to the foregoing limitations. The minimum purchase amount is $2,500 in shares of our common stock. To satisfy the minimum purchase requirements for retirement plans, unless otherwise prohibited by state law, a husband and wife may jointly contribute funds from their separate individual retirement accounts, or ("IRAs,) provided that each such contribution is made in increments of $500. You should note that an investment in shares of our common stock will not, in itself, create a retirement plan and that, in order to create a retirement plan, you must comply with all applicable provisions of the Internal Revenue Code of 1986, as amended (the "Code"). If you have satisfied the applicable minimum purchase requirement, any additional purchases must be in amounts of at least $500. The investment minimum for subsequent purchases does not apply to shares purchased pursuant to our distribution reinvestment plan. In the case of sales to fiduciary accounts, these suitability standards must be met by the person who directly or indirectly supplied the funds for the purchase of the shares of our stock or by the beneficiary of the account. These suitability standards are intended to help ensure that, given the long-term nature of an investment in shares of our stock, our investment objective and the relative illiquidity of our stock, shares of our stock are an appropriate investment for those of you who become stockholders. Our sponsor and those selling shares on our behalf must make every reasonable effort to determine that the purchase of shares of our stock is a suitable and appropriate investment for each stockholder based on information provided by the stockholder in the subscription agreement. Each selected broker-dealer is required to maintain for six years records of the information used to determine that an investment in shares of our stock is suitable and appropriate for a stockholder. In purchasing shares, custodians or trustees of employee pension benefit plans or IRAs may be subject to the fiduciary duties imposed by the Employee Retirement Income Security Act of 19741974, as amended ("ERISA"), or other applicable laws and to the prohibited transaction rules prescribed by ERISA and related provisions of the Code. In addition, prior to purchasing shares, the trustee or custodian of of an employee pension benefit plan or an IRA should determine that such an investment would be permissible under the governing instruments of such plan or account and applicable law.


 
1 PROSPECTUS SUMMARY This summary highlights some of the information in this prospectus. It is not complete and may not contain all of the information that you may want to consider. To understand this Offering fully, you should read the entire prospectus carefully, including the financial statements beginning on page F-1 and the section entitled “Risk Factors” beginning on page 3031 before making a decision to invest in shares of our common stock. Unless otherwise noted, the terms “we,” “us,” “our,” and “Company” refer to HMS Income Fund, Inc., a Maryland corporation. We refer to HMS Adviser LP, a Texas limited partnership and an affiliate of Hines, as “HMS Adviser” or “our Adviser.” We refer to Hines Securities, Inc. as our "Dealer Manager." We refer to Hines Interests Limited Partnership as “Hines” or “our Sponsor.” We refer to Main Street Capital Corporation as “Main Street,” and we refer to MSC Adviser I, LLC, a wholly owned subsidiary of Main Street, as “MSC Adviser.” The term “our Sub-Adviser,” as used in this prospectus, refers to Main Street until December 31, 2013 and to MSC Adviser after that date. Our Adviser and Sub-Adviser are collectively referred to as “our Advisers.” Our Company HMS Income Fund, Inc. was formed as a Maryland corporation on November 28, 2011 under the General Corporation Law of the State of Maryland. We are an externally managed, non-diversified closed-end investment company that has elected to be treated as a BDC under the 1940 Act. We have elected to be treated for U.S. federal income tax purposes as a regulated investment company (“RIC”) under Subchapter M of the Code. As a result, we will generally not pay corporate-level U.S. federal income taxes on any net ordinary income or capital gains that we distribute as dividends to our shareholders. Our primary investment objective is to generate current income through debt and equity investments. A secondary objective is to generate long-term capital appreciation through equity and equity-related investments, including warrants, convertible securities and other rights to acquire equity securities. Our portfolio strategy calls for us to invest primarily in illiquid debt and equity securities issued by LMM companies, which generally have annual revenues between $10 million and $150 million, and over-the-counter debt securities issued by Middle Market companies. Our Middle Market investments are made in businesses that are generally larger in size than the LMM companiesour LMM portfolio companies, with annual revenues typically between $10 million and $3 billion. Our LMM and Middle Market portfolio investments generally range in size from $1 million to $15 million. We categorize some of our investments in LMM and Middle Market companies as private loan ("Private Loan") portfolio investments. Private Loan investments, often referred to in the debt markets as “club deals,” are investments, generally in debt instruments, that we originate on a collaborative basis with other investment funds or lenders. Private Loan investments are typically similar in size, structure, terms and conditions to investments we hold in our LMM portfolio and Middle Market portfolio. Our portfolio also includes other portfolio ("Other Portfolio") investments which primarily consist of investments that are not consistent with the typical profiles for our LMM, Middle Market, or Private Loan investments, including investments which may be managed by third parties. We previously registered for sale up to $1,500,000,000 worth of150,000,000 shares of common stock pursuant to a registration statement on Form N-2 (File No. 333-178548) which was initially declared effective by the SEC on June 4, 2012 (the “Initial Offering”). The Initial Offering terminated on December 1, 2015. The Company raised approximately $601.2 million under the Initial Offering, including proceeds from the distribution reinvestment plan of approximately $22.0 million. On January 5, 2016, the SEC declared a new registration statement on Form N-2 (File No. 333-204659), as amended, effective under which we registered the Offering. We are advised and managed by the Adviser under an Investment Advisory and Administrative Services Agreement dated May 31, 2012 (the “Investment Advisory Agreement”). Under the Investment Advisory Agreement, the Adviser does not earn any profit under its provision of administrative services to us. We and the Adviser also retained our Sub-Adviser pursuant to an Investment Sub-Advisory Agreement (the “Sub-Advisory Agreement”). Under the Sub-Advisory Agreement, our Sub-Adviser identifies, evaluates, negotiates and structures prospective investments, makes investment and portfolio management recommendations for approval by our Adviser, monitors our investment portfolio and provides certain ongoing administrative services to our Adviser. As a result of the Sub-Advisory Agreement, Main Street is an affiliate of the Company. Our Sub-Adviser is a wholly owned subsidiary of Main Street, a New York Stock Exchange-listed BDC, with total assets in excess of $2.01.9 billion as of September 30, 2015.March 31, 2016. Main Street is a principal investment firm primarily focused on providing debt and equity financing to LMM companies and debt financing to Middle Market companies. As a BDC, we are subject to certain regulatory restrictions in making our investments, including limitations on our ability to co-invest with with certain affiliates. However, we received exemptive relief from the SEC that permits us, subject to certain conditions, to co-invest with with Main Street in certain transactions originated by Main Street and/or our Advisers. The exemptive relief permits us, and certain of our


 
2 our directly or indirectly wholly owned subsidiaries on the one hand, and Main Street and/or certain of its affiliates on the other hand, to co- co-invest in the same investment opportunities where such investment wouldmay otherwise be prohibited under Section 57(a)(4) of the 1940 Act. In addition to the co-investment program described in this prospectus and in the exemptive relief, we may continue to co-invest in syndicated deals and secondary loan market purchases in accordance with applicable regulatory guidance or interpretations, which may include instances where only price is the only negotiated point. The principals of our Advisers have access to a broad network of relationships with financial sponsors, commercial and investment banks, Middle Market companies and leaders within a number of industries that we believe produce significant investment opportunities. We intend to leverage the experience and expertise of the principals of our Advisers to execute our investment strategies. Our Adviser’s senior management team, through affiliates of Hines, has sponsored and manages three publicly offered and non-traded real estate investment trusts ("REITs"), which collectively had investments in aggregate gross real estate assets (based on purchase price) of approximately $9.18.2 billion as of June 30, 2015.March 31, 2016. Hines is a fully integrated real estate investment and management firm which, with its predecessor, has been investing in real estate assets and providing acquisition, development, financing, property management, leasing and disposition services for over 5859 years. This experience includes credit evaluation and underwriting of tenants across numerous industries and geographic markets, including Middle Market companies. Main Street’s primary investment focus is providing customized debt and equity financing to LMM companies and debt capital to Middle Market companies that operate in diverse industry sectors. As of September 30, 2015,March 31, 2016, Main Street had debt and equity investments with an aggregate fair value of approximately $1.91.8 billion in over 200 portfolio companies. Status of Our Ongoing Offering The Initial OfferingWe commenced the Initial Offering on June 4, 2012 through our Dealer Manager. From the commencement of the Initial Offering through December 31, 2015, weon June 4, 2012 and terminated on December 1, 2015. The Company raised total gross proceeds of approximately $611.4 million, including the value from our initial formation transaction of $10.1 million and gross sales and distribution reinvestment plan proceeds of approximately $601.2 million. As of December 31, 2015, we had issued 62,760,641 shares of our common stock, as adjusted for a special stock dividend issued on September 14, 2012.On January 5, 2016, the Offering commenced. The following table summarizes the sales of shares of our common stock under the Offering, on a monthly basis from inceptioncommencement through December 31, 2015. June 30, 2016. : Gross Proceeds Including Proceeds From DRIP Plan Shares Issued(1) Average Price per Share(2) 2012 June $ 10,108,413 1,123,157 (3) $ 9.00 July — — — August — — — September 110,000 36,274 (4) 10.00 October 77,295 7,978 9.69 November 886,725 91,573 9.68 December 304,411 30,490 9.98 2013 January 373,615 38,202 9.78 February 875,671 87,719 9.98 March 1,566,385 157,679 9.93 April 3,706,571 378,099 9.80 May 2,260,803 230,316 9.82 June 2,226,240 225,616 9.87 July 1,893,465 190,552 9.94 August 3,932,370 395,634 9.94 September 3,220,837 324,886 9.91 October 3,335,170 336,806 9.90 November 7,563,908 760,724 9.94 December 9,741,374 981,263 9.93 2014 January 11,949,355 1,212,822 9.85 February 15,659,887 1,584,510 9.88


 
3 Gross Proceeds Including Proceeds From DRIP Plan Shares Issued(1) Average Price per Share(2) March 11,712,268 1,180,079 9.92 April 11,469,119 1,163,109 9.86 May 20,135,033 2,037,217 9.88 June 20,475,393 2,073,057 9.88 July 25,781,643 2,601,981 9.91 August 23,019,434 2,324,166 9.90 September 22,831,481 2,304,516 9.91 October 30,398,098 3,065,959 9.92 November 29,409,060 2,971,355 9.90 December 30,297,581 3,069,638 9.87 2015 January 36,635,909 3,767,050 9.73 February 27,684,889 2,867,032 9.66 March 34,602,056 3,585,965 9.65 April 32,623,066 3,415,882 9.55 May 23,898,319 2,461,455 9.71 June 23,402,761 2,388,275 9.80 July 27,115,285 2,794,569 9.70 August 19,572,098 2,025,575 9.66 September 17,490,253 1,808,356 9.67 October 24,777,175 2,593,126 9.55 November 28,409,870 3,008,764 9.44 December 9,819,410 1,059,215 9.27 $ 611,352,695 62,760,641 $ 9.74 Gross Proceeds Including Proceeds From DRIP Plan Shares Issued(1) Average Price per Share(2) 2016 January 2,157,067 252,696 8.54 February 5,347,878 635,365 8.42 March 13,048,662 1,558,317 8.37 April 11,203,890 1,316,028 8.51 May 11,692,252 1,349,407 8.66 June 11,309,083 1,301,159 8.69 $ 54,758,832 6,412,972 $ 8.54 (1) The number of shares of our common stock sold includes 2,481,8281,425,697 shares of common stock purchased through our distribution reinvestment plan. (2) All shares of common stock were sold at offering prices between $8.608.50 and $10.009.00 per share, depending on the amount of discounts or commissions waived by our Dealer Manager. Effective with the weekly closing on November 12, 2015,July 28, 2016, we offered shares at $9.558.90 per share. (3) All shares of common stock issued in June 2012 were issued as part of our initial formation transaction. (4) Includes 25,274 shares of common stock issued for a special stock dividend on September 14, 2012. Portfolio Update During the ninethree months ended September 30, 2015,March 31, 2016, we funded investment purchases of approximately $534.083.1 million and had ninetwo investments under contract to purchase as of September 30, 2015,March 31, 2016, for approximately $39.03.6 million, which settled or arewe scheduled to settle after September 30, 2015.March 31, 2016. We also received proceeds from sales and repayments of existing portfolio investments of approximately $110.847.4 million including $24.637.5 million in sales. Additionally, we had twothree investments under contract to sell as of September 30, 2015,March 31, 2016, for approximately $2.511.8 million, which representsrepresented the contract sales price. The combined result of these transactionswhich increased our portfolio, on a cost basis, by approximately $414.419.1 million, or 85.02.1%, and the number of portfolio investments by 29,seven, or 26.64.8%, compared to the portfolio as of December 31, 2014. 2015.


 
4 As of September 30, 2015,March 31, 2016, the largest investment in an individual portfolio company represented approximately 1.92.4% of our portfolio’s fair value with the remaining investments in an individual portfolio company ranging from 0.0010.03% to 1.9%. As of that date, theThe average investment in our portfolio wasis approximately $6.45.6 million or 0.70.6% of the total portfolio. As a result of these transactions, our portfolio has become increasingly diversifiedbroadened across individual portfolio investments, geographic regions, and industries. Further, our total portfolio's investment composition (including(excluding our Other Portfolio investments) at fair value is comprised of 80.480.0% first lien debt securities and 16.4, 16.5% second lien debt securities, with the remainder in unsecured debt investments and equity investments. First lien debt securities have priority over subordinated debt owed by the issuer with respect to the collateral pledged as security for the loan. Due to the relative priority of payment of first lien investments, these generally have lower yields than lower priority, less secured investments. As of September 30, 2015,March 31, 2016, approximately 84.085.3% of our LMM, Private Loan, and Middle Market portfolio debt investments (based on cost) contained floating interest rates, the majority of which had index floors between 100 and 150 basis points. The Company generally invests in floating rate debt instruments, meaning that the interest rate payable on such instrument resets periodically based upon changes in a specified interest rate index, usually the one-month LIBOR, which was 0.20.4% as of September 30, 2015.March 31, 2016. However, many of our investments provide as well that the annualized rate of interest on such instruments will never fall below a level, or floor, between 100 and 150 basis points, equal to 1.0% to 1.5%, regardless of the level of the specified index rate. As of September 30, 2015,March 31, 2016, we had investments in 83 Middle Market debt investments, 20 Private Loan debt investments, 1422 LMM debt investments, 1619 LMM equity investments, twoseven Private Loan equity investments and twothree Other Portfolio investments with an aggregate fair value of approximately $876.7857.8 million, a cost basis of approximately $902.0923.8 million, and a weighted average effective annual yield of approximately 8.38.2%. The weighted average annual yield was calculated using the effective interest rates for all investments at September 30, 2015,March 31, 2016, including accretion of original issue discount and amortization of the premium to par value, the amortization of fees received in connection with transactions. This calculation, and assumes zero yield for investments on non-accrual status. Approximately 80.880.0% and 16.5% of our portfolio investments at fair value (excluding our Other Portfolio investments) were secured by first priority liens and second priority liens on portfolio company assets, respectively, with the remainder in unsecured debt investments and equity investments. During the year ended December 31, 2014,2015, we funded investment purchases of approximately $477.5631.1 million and had elevenfive investments under contract to purchase as of December 31, 2014,2015, for approximately $50.511.7 million, which settled or arewe scheduled to settle after December 31, 2014.2015. We also received proceeds from sales and repayments of existing portfolio investments of approximately $96.3176.1 million including $32.9 million in full prepayment and $58.945.7 million in sales. Additionally, we had three investmentsone investment under contract to sell as of December 31, 2014,2015, for approximately $3.02.0 million, which represented the contract sales price. The combined result of which increased our portfolio, on a cost basis, by approximately $421.2417.1 million, or 634.285.5%, and the number of portfolio investments by 43,38, or 6534.9%, compared to the portfolio as of December 31, 2013.2014. As of December 31, 2014,2015, the largest investment in an individual portfolio company represented approximately 2.12.3% of our portfolio’s fair value with the remaining investments in an individual portfolio company ranging from 0.010.03% to 2.01.8%. As of that date, theThe average single investment in our portfolio wasis approximately $4.35.8 million or 0.90.7% of the total portfolio. As a result of the aforementionedthese transactions, our portfolio has become increasingly diversifiedbroadened across individual portfolio investments, geographic regions, and industries. Further, our total portfolio's investment composition (excluding our Other Portfolio investments) at fair value is comprised of 79.180.3% first lien debt securities, 18.016.7% second lien debt securities, with the remainder in unsecured debt investments and equity investments. First lien debt securities have priority over subordinated debt owed by the issuer with respect to the collateral pledged as security for the loan. Due to the relative priority of payment of first lien investments, these generally have lower yields than lower priority, less secured investments. Further, 84.483.7% of our portfolio debt investments bear interest at a variable rate, though a majority of the investments with variable rates are subject to contractual minimum base interest rates between 100 and 150 basis points. As of December 31, 2014,2015, we had debt investments in 7783 Middle Market investments, 1120 Private Loan investments, 1119 LMM debt investments, nine LMM17 LMM equity investments, five Private Loan equity investments and onethree Other Portfolio investment with an aggregate fair value of approximately $473.9853.0 million, a cost basis of approximately $487.6904.7 million, and a weighted average effective annual yield of approximately 8.18.3%. The weighted average annual yield was calculated using the effective interest rates for all debt investments at December 31, 2014,2015, including accretion of original issue discount and amortization of the premium to par value, the amortization of fees received in connection with transactions, and assumes zero yield for investments on non-accrual status. Risk Factors An investment in shares of our common stock involves a high degree of risk and may be considered speculative. You should carefully consider the information found in “Risk Factors” in this prospectus before deciding to invest in shares of our common stock. The following are some of the risks you will take in investing in our shares: • We may be unable to achieve our investment objectives.


 
5 • Deterioration in the economy and financial markets increases the likelihood of adverse effects on our financial position and results of operations. Such economic adversity could impair our portfolio companies’ financial positions and operating results and affect the industries in which we invest, which could, in turn, harm our operating results. • The amount of our distributions to our stockholders is uncertain. Portions of the distributions that we pay may represent a return of capital to you for U.S. federal income tax purposes which will lower your tax basis in your shares and reduce the amount of funds we have for investment in targeted assets. A return of capital is a return of your investment rather than earnings or gains derived from our investment activities. We may not be able to pay you distributions, and our distributions may not grow over time. • We intend to seek to complete a liquidity event within four to six years following the end of our offering period. However, there can be no assurance that we will be able to complete a liquidity event. • A significant portion of our investment portfolio is, and will continue to be, recorded at fair value as determined in good faith by our board of directors and, as a result, there is and will be uncertainty as to the ultimate market value of our portfolio investments. • Our board of directors may change our operating policies and investment strategies without prior notice or stockholder approval, the effects of which may be adverse to you as an investor. • Our Advisers and their respective affiliates, including our officers and certain of our directors, may have conflicts of interest as a result of compensation arrangements, time constraints and competition for investments, which they will attempt to resolve in a fair and equitable manner, but which may result in actions that are not in your best interests. • The potential for our Advisers to earn incentive fees may create an incentive for the Advisers to invest our funds in securities that are riskier or more speculative than would otherwise be the case, and our Advisers may have an incentive to increase portfolio leverage in order to earn higher management fees. • We have borrowed funds to make investments. As a result, we are exposed to the risks of borrowing, also known as leverage, which may be considered a speculative investment technique. Leverage magnifies the potential for gain or loss on amounts invested in us and increases the risk of investing in us. • Our investments tend to be senior secured term loans, second lien loans, mezzanine debt and selected equity investments in portfolio companies, which may be risky, and we could lose all or part of our investment in any or all of our portfolio companies. • In the event that our Adviser collects a fee on an investment that provides for payment-in-kind ("PIK") interest and such investment fails, our Adviser would not be required to repay the fee that it received with respect to that investment. • Most loans in which we invest are not rated by a rating agency or, if they were so rated, would be rated below investment grade. Such below investment grade debt securities are commonly known as "junk" securities and are regarded as having predominantly speculative characteristics with respect to the obligor’s capacity to pay interest and repay principal. • We are subject to financial market risks which may have a substantial negative impact on our investments. • Changes in interest rates may have a substantial negative impact on our investments. • Investors will not know the purchase price per share at the time they submit their subscription agreements and could receive fewer shares of common stock than anticipated if our Pricing Committee of the board of directors determines to increase the offering price to comply with the requirement that we are prohibited from selling shares below our NAV per share. • If we are unable to raise substantial funds in our ongoing, continuous “best efforts" offering, we will be limited in the number and type of investments we may make, and the value of your investment in us may be reduced in the event our assets under-perform. • Our shares of common stock are not listed on an exchange or quoted through a quotation system and will not be listed for the foreseeable future, if ever. Therefore, you will have limited liquidity and may not receive a full return of your invested capital if you sell your shares of common stock. See “Risk Factors” and the other information included in this prospectus for a discussion of factors you should carefully consider before deciding to invest in shares of our common stock. Our Market Opportunity BDCs were created by Congress in 1980 as investment companies that were intended to foster investment in smaller and developing companies, and to encourage capital formation for business in the United States. According to the U.S. Census Bureau's most recently published data, as of 2007, there were approximately 197,000 companies in the United States with revenues between $10 million and $150 $150 million. We believe many LMM and Middle Market companies are unable to obtain sufficient financing from traditional financing sources, including other BDCs, because of the underwriting requirements of these financing sources. We believe that the lack of focus by these other financing sources on the investment opportunities available from Middle Market and LMM debt and equity investing provides


 
6 provides us with a compelling opportunity to generate favorable risk-adjusted returns and consistent cash distributions while also fulfilling fulfilling the original capital formation mission of BDCs. Due to evolving market trends, we believe traditional lenders and other sources of private investment capital, including certain other BDCs, have focused their efforts on larger companies and transactions. We believe this dynamic is attributable to several factors, including the consolidation of commercial banks and the aggregation of private investment funds into larger pools of capital that are necessarily focused on these larger investments to generate meaningful yield. In addition, many funding sources do not have relevant experience in dealing with some of the unique business issues facing LMM companies. Consequently, we believe that LMM companies historically have been and are currently underserved. Additionally, due to stricter financial regulations since the financial crisis, banks have reduced their exposure and are less likely to make loans to midsize and smaller companies that they perceive as riskier. These factors create the opportunity for us to meet the financing requirements of Middle Market and LMM companies while also negotiating favorable transaction terms and equity participation opportunities. OurPotential Competitive Strengths We believe that we have the following competitive advantages over other publicly-traded BDCs and other public non-traded BDCs: • affiliates of our Adviser have more than 5859 years of experience in evaluating and underwriting credit of companies in numerous industries and geographic markets including Middle Market companies in connection with acquiring and developing over 389 million square feet and managing over 170 million square feet of retail, office and industrial real estate to a wide variety of tenants, including Middle Market companies (see “Prospectus Summary-About Our Adviser,” “Investment Objectives and Strategies-About Our Adviser,” “Investment Objectives and Strategies-About Our Sponsor” and “Portfolio Management -About Our Investment Adviser”); • Main Street has substantial experience in operating as a BDC investing in the types of companies and securities we typically acquire, and expect to acquire in the future, and an established record of creating stockholder value through increasing distributions, periodic capital gains and stable NAVs (see “Prospectus Summary-About Main Street,” “Investment Objectives and Strategies-About Our Sub-Adviser” and “Portfolio Management-Our Sub-Adviser”); and • the principals of Hines, our Adviser and Main Street have extensive relationships with loan syndication and trading desks, lending groups, management teams, investment bankers, business brokers, attorneys, accountants and other persons whom we believe will continue to provide us with significant investment opportunities (see "Management" and "Portfolio Management"). Our Investment Process Under the terms of the Investment Advisory Agreement, HMS Adviser oversees the management of our activities and is responsible for making investment decisions with respect to and providing day-to-day management and administration of our investment portfolio. Our Adviser has engaged the Sub-Adviser under the Sub-Advisory Agreement to identify, evaluate, negotiate and structure our prospective investments, make investment and portfolio management recommendations for approval by our Adviser, monitor our investment portfolio and provide certain ongoing administrative services to the Adviser. Our Sub-Adviser identifies and originates the majority of our investment opportunities. Each investment opportunity is first evaluated by our Sub-Adviser for suitability for our portfolio. Our Sub-Adviser performs due diligence procedures and provides to our Adviser due diligence information with respect to the investment. Our Sub-Adviser recommends investments to our Adviser, whose investment committee then independently evaluates each investment considering then the analysis, due diligence information and recommendation provided by our Sub-Adviser. In addition, our Sub-Adviser monitors our investment portfolio on an ongoing basis and makes recommendations to the Adviser regarding ongoing portfolio management. Our Adviser makes all decisions to acquire, hold or sell investments for us except those decisions reserved for our board of directors. As a BDC, we are subject to certain regulatory restrictions in making our investments, including limitations on our ability to co-invest with with certain affiliates. However, we have received exemptive relief from the SEC that permits us, subject to certain conditions, to co-invest co-invest with Main Street in certain transactions originated by Main Street and/or our Advisers. The exemptive relief permits us, and certain of our directly or indirectly wholly owned subsidiaries on one hand, and Main Street and/or certain of its affiliates on the other hand, hand, to co-invest in the same investment opportunities where such investment would otherwise be prohibited under Section 57(a)(4) of the the 1940 Act. Under the co-investment program, we expect that co-investment between us and Main Street will be the norm rather than the the exception, as substantially all potential co-investments that are appropriate investments for us should also be appropriate investments for Main Street, and vice versa. Limited exceptions to co-investing will be based on available capital, diversification and other relevant factors. Accordingly, our Sub-Adviser treats every potential investment in customized LMM securities evaluated by Main Street as a potential investment opportunity for us, determines the appropriateness of each potential investment for co-investment by us, provides to our Adviser, in advance, information about each potential investment that it deems appropriate for us and proposes an allocation according according to an investment allocation policy reviewed periodically by our board of directors between us and Main Street. If our Adviser


 
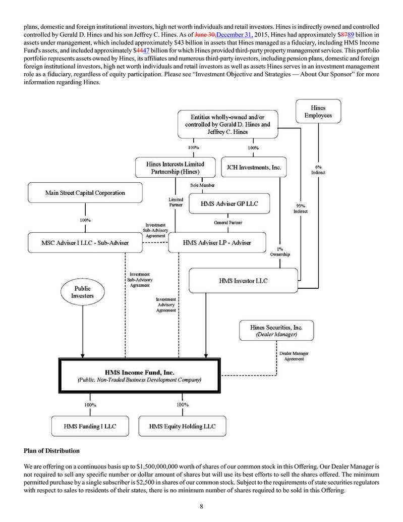
7 deems such potential co-investment transaction and proposed allocation appropriate for us, our Adviser presents the transaction and the proposed allocation to the members of our board of directors who are (1) not interested persons of us or Main Street, and (2) who do not have a financial interest in the proposed transaction or the proposed portfolio company, which directors are referred to as “Eligible Directors,” and our Sub-Adviser presents the transaction and the proposed allocation for Main Street to the Eligible Directors of the Main Main Street board of directors. Each board of directors, including a majority of the Eligible Directors of each board of directors, must approve each proposed co-investment transaction and the associated allocations therewith prior to the consummation of any co-investment co-investment transaction. No independent director on our board of directors or Main Street’s board of directors willmay have any direct or or indirect financial interest in any co-investment transaction or any interest in any related portfolio company, other than through an interest interest (if any) in our or Main Street’s securities, as applicable. Additional information regarding the operation of the co-investment program is set forth in the order granting our exemptive relief, which may be reviewed on the SEC’s website at www.sec.gov. In addition to the co-investment program described in this prospectus and in the exemptive relief, we may continue to co-invest in syndicated deals and secondary loan market purchases in accordance with applicable regulatory guidance or interpretations, which may include instances where price is the only negotiated point. We expect that the debt in which we invest in will generally have stated terms of three to seven years. However, we are in no way limited with regard to the maturity or duration of any debt investment we may make, and we do not have a policy in place with respect to stated maturities of debt investments. We have employed, and in the future intend to employ, leverage as market conditions permit and at the discretion of our Adviser, but in no event will leverage employed exceed 50% of the value of our assets, as required by the 1940 Act. About Our Adviser Our Adviser is a Texas limited partnership formed on April 13, 2012 that is registered as an investment adviser under the Investment Advisers Act of 1940, as amended (the “Advisers Act”). Our Adviser is wholly-owned by Hines. Hines is indirectly owned and controlled by Gerald D. Hines and Jeffrey C. Hines. Hines has sponsored three publicly offered and non-traded REITs: Hines Real Estate Investment Trust, Inc. ("Hines REIT"), Hines Global REIT, Inc. ("Hines Global REIT"), and Hines Global REIT II, Inc. ("Hines Global REIT II"). These REITS collectively had investments in aggregate gross real estate assets (based on purchase price) of approximately $9.18.2 billion as of June 30, 2015.March 31, 2016. Sherri W. Schugart, our Chairman, President and Chief Executive Officer, and Ryan T. Sims, our Chief Financial Officer and Secretary, joined Hines in 1995 and 2003, respectively, and have substantial experience in private equity, real estate acquisitions and dispositions, public company management and administration and finance and have served as executive officers of companies in the REIT and investment real estate industries. About Our Sub-Adviser Pursuant to the Sub-Advisory Agreement, MSC Adviser, a wholly owned subsidiary of Main Street and a registered investment adviser, acts as our investment sub-adviser to identify, evaluate, negotiate and structure prospective investments, make investment and portfolio management recommendations for approval by our Adviser, monitors our investment portfolio and provides certain ongoing administrative services to our Adviser. We believe the members of Main Street's investment team have significant experience in corporate finance, mergers and acquisitions and private equity investing. About Main Street Main Street is an internally managed, listed BDC whose common stock trades on the New York Stock Exchange under the ticker symbol “MAIN". The same investment professionals who provide investment sub-advisory services to us comprise the investment management team of Main Street. Main Street has developed a reputation in the market place as a responsible and efficient source of financing, which has created a stream of proprietary deal flow. As of September 30, 2015,March 31, 2016, Main Street had debt and equity investments in LMM securities and over-the-counter debt securities with an aggregate fair value of approximately $1.91.8 billion in over 200 portfolio companies. We believe that our Sub-Adviser’s expertise in analyzing, valuing, structuring, negotiating and closing transactions provides us with a competitive advantage in offering customized financing solutions to LMM companies and in executing investments in over-the- counter debt securities. Main Street and our Sub-Adviser are based in Houston, Texas. About Our Sponsor Hines is our Sponsor. Hines is a fully integrated global real estate investment and management firm and, with its predecessor, has been investing in real estate and providing acquisition, development, financing, property management, leasing and disposition services for over over 5859 years. Hines provides real estate investment and management services to numerous investors and partners including pension


 
8 plans, domestic and foreign institutional investors, high net worth individuals and retail investors. Hines is indirectly owned and controlled controlled by Gerald D. Hines and his son Jeffrey C. Hines. As of June 30,December 31, 2015, Hines had approximately $8789 billion in assets under management, which included approximately $43 billion in assets that Hines managed as a fiduciary, including HMS Income Fund's assets, and included approximately $4447 billion for which Hines provided third-party property management services. This portfolio portfolio represents assets owned by Hines, its affiliates and numerous third-party investors, including pension plans, domestic and foreign foreign institutional investors, high net worth individuals and retail investors as well as assets Hines serves in an investment management role as a fiduciary, regardless of equity participation. Please see “Investment Objective and Strategies — About Our Sponsor” for more information regarding Hines. Plan of Distribution We are offering on a continuous basis up to $1,500,000,000 worth of shares of our common stock in this Offering. Our Dealer Manager is not required to sell any specific number or dollar amount of shares but will use its best efforts to sell the shares offered. The minimum permitted purchase by a single subscriber is $2,500 in shares of our common stock. Subject to the requirements of state securities regulators with respect to sales to residents of their states, there is no minimum number of shares required to be sold in this Offering.


 
9 We held our initial closing under the Initial Offering on September 17, 2012, and currently conduct closings on a weekly basis. All subscription payments are placed in a segregated interest-bearing account and held in trust for our subscribers’ benefit, pending release to us at the next scheduled weekly closing. We currently offer shares of our common stock on a continuous basis to the extent that our NAV per share increases, we will sell shares of our common stock at a price necessary to ensure that shares of our common stock are not sold at a price per share, after deduction of selling commissions and Dealer Manager fees, that is below our NAV per share . In the event of a material decline in our NAV per share which we deem to be non-temporary, and that results in a 2.5% or higher decrease of our NAV per share below our then-current net offering price, and subject to certain other conditions, we will reduce our offering price accordingly. Because the price per share of our common stock may change, persons who subscribe for shares in this Offering must submit subscriptions for a fixed dollar amount rather than for a number of shares and, as a result, may receive fractional shares of our common stock. Promptly following any adjustment to the offering price per share, we will file a prospectus supplement with the SEC disclosing the adjusted offering price, and we will also post the updated information on our website at www.HinesSecurities.com. Information contained on our website is not incorporated by reference into this prospectus, and you should not consider that information to be part of this prospectus. The following table summarizes adjustments we have made to our per share public offering price and the closing date on which such adjustments were effective. First Effective Closing Date Per Share Public Offering Price June 4, 2012 $ 10.00 January 15, 2015 $ 9.75 May 7, 2015 $ 9.90 October 8, 2015 $ 9.70 November 12, 2015 $ 9.55 January 1, 2016 $ 9.00 January 21, 2016 $ 8.80 February 4, 2016 $ 8.60 February 18, 2016 $ 8.50 March 24, 2016 $ 8.60 April 21, 2016 $ 8.70 May 5, 2016 $ 8.80 July 28, 2016 $ 8.90 Suitability Standards Pursuant to applicable state securities laws, shares of common stock offered through this prospectus are suitable only as a long-term investment for persons of adequate financial means who have no need for liquidity in this investment. There is no public market for the shares, nor is one expected to develop, which means that it will be difficult for stockholders to sell their shares. As a result, we have established suitability standards that require investors to have either (i) a net worth (not including home, furnishings, and personal automobiles) of at least $70,000 and an annual gross income of at least $70,000, or (ii) a net worth (not including home, furnishings, and personal automobiles) of at least $250,000. Our suitability standards also require that a potential investor (1) be positioned to reasonably benefit from an investment in shares of our common stock based on such investor’s overall investment objectives and portfolio structuring; (2) be able to bear the economic risk of the investment based on the prospective stockholder’s overall financial situation; and (3) have an apparent understanding of (a) the fundamental risks of the investment, (b) the risk that such investor may lose his or her entire investment, (c) the lack of liquidity of the shares, (d) the background and qualifications of our Advisers and (e) the tax consequences of the investment. Certain states impose heightened suitability standards on investors in those jurisdictions. For additional information, see “Suitability Standards.” How to Subscribe Investors who meet the suitability standards described in this prospectus may purchase shares of our common stock. Investors seeking to purchase shares of our common stock should proceed as follows: • Read this entire prospectus and all appendices and supplements accompanying this prospectus. • Complete the execution copy of the subscription agreement. A specimen copy of the subscription agreement, including instructions for completing it, is included in this prospectus as Appendix A. • Deliver a check for the full purchase price of the shares of our common stock being subscribed for along with the completed subscription agreement to the selected broker-dealer. You should make your check payable to “HMS Income Fund, Inc.” You must


 
10 must initially invest at least $2,500 in shares of our common stock to be eligible to participate in this Offering. Any purchases thereafter must be at least $500, except for purchases made pursuant to our distribution reinvestment plan. • By executing the subscription agreement and paying the total purchase price for the shares of our common stock subscribed for, each investor attests that he or she meets the suitability standards as stated in the subscription agreement and agrees to be bound by all of its terms. All subscription proceeds are placed in a segregated interest-bearing account and held in trust for our subscribers’ benefit pending acceptance of subscriptions and closing the sale and issuance of shares. We accept subscriptions and admit new stockholders at weekly closings. Subscriptions are effective only upon our acceptance, and we reserve the right to reject any subscription in whole or in part. Subscriptions will be accepted or rejected within 30 days of receipt by us and, if rejected, all funds shall be returned to subscribers without interest and without deduction for any expenses within ten business days from the date the subscription is rejected. We are not permitted to accept a subscription for shares of our common stock until at least five business days after the date you receive the final prospectus. In addition, certain states may require us to sell a minimum number or dollar amount of shares prior to selling shares to residents of those states. An approved trustee must process and forward to us subscriptions made through IRAs, Keogh plans and 401(k) plans. In the case of investments through IRAs, Keogh plans and 401(k) plans, we will send the confirmation and notice of our acceptance or rejection to the trustee. Use of Proceeds We intend to use the net proceeds from this Offering to make investments in accordance with our investment objective and strategies described in this prospectus or any prospectus supplement, to make investments in marketable securities and idle funds investments, which may include investments in secured intermediate term bank debt, rated debt securities and other income producing investments, to pay our operating expenses and other cash obligations, and for general corporate purposes. Our ability to achieve our investment objective may be limited to the extent that theany net stock offering proceeds from the Offering, pending full investment, are held in interest-bearing deposits or other short-term instruments. Credit Facilities On March 11, 2014, we entered into a $70 million senior secured revolving credit facility (the "Capital One Credit Facility") with Capital One, National Association ("Capital One"), as the administrative agent, and with Capital One and the other banks (collectively, the "Lenders"). The Capital One Credit Facility has subsequently been amended on multiple occasions, most recently on May 29, 2015, increasing the revolver commitments to $125 million, with an accordion provision allowing borrowing capacity to increase to $150 million. Borrowings under the Capital One Credit Facility bear interest, subject to the Company’s election, on a per annum basis equal to (i) the adjusted LIBOR rate plus 2.75% or (ii) the base rate plus 1.75%. The base rate is defined as the higher of (a) the prime rate or (b) the Federal Funds Rate (as defined in the credit agreement) plus 0.5%. The adjusted LIBOR rate is defined in the credit agreement for the Capital One Credit Facility as the one-month LIBOR rate plus such amount as adjusted for statutory reserve requirements for Eurocurrency liabilities. As of September 30, 2015,March 31, 2016, the one-month LIBOR rate was 0.20.4%. We pay an annual unused commitment fee of 0.25% on the unused revolver commitments if more than 50% of the revolver commitments are being used and an annual commitment fee of 0.375% on the unused revolver commitments if less than 50% of the revolver commitments are being used. The Capital One Credit Facility has a three-year term, maturing March 11, 2017, with two one-year extension options, subject to approval of the Lenders. The Capital One Credit Facility, as amended, permits the creation of certain "Structured Subsidiaries," which are not guarantors under the the Capital One Credit Facility and which are permitted to incur debt outside of the Capital One Credit Facility. Borrowings under the Capital One Credit Facility are secured by all of our assets, other than the assets of the Structured Subsidiaries, as well as all of the assets, and a pledge of equity ownership interests, of any future subsidiaries of the Company (other than Structured Subsidiaries), which would be be joined as guarantors. The credit agreement for the Capital One Credit Facility contains affirmative and negative covenants usual and customary for credit facilities of this nature, including: (i) maintaining an interest coverage ratio of at least 2.0 to 1.0 (ii) maintaining an asset coverage ratio of at least 2.25 to 1.0 and (iii) maintaining a minimum consolidated tangible net worth, excluding Structured Subsidiaries, of at least $50 million. Further, the Capital One Credit Facility contains limitations on incurrence of other indebtedness (other (other than by Structured Subsidiaries), limitations on industry concentration, and an anti-hoarding provision to protect the collateral under under the Capital One Credit Facility. Additionally, we must provide information to Capital One on a regular basis, preserve our corporate corporate existence, comply with applicable laws, including the 1940 Act, pay obligations when they become due, and invest the any stock stock offering proceeds of the Offering in accordance with our investment objectives and strategies (as set forth in the Capital One Credit Credit Facility). Further, the credit agreement contains usual and customary default provisions including: (i) a default in the payment of interest and principal; (ii) insolvency or bankruptcy of the Company; (iii) a material adverse change in our business; or (iv) breach of any covenant, representation or warranty in the loan agreement or other credit documents and failure to cure such breach within defined periods.


 
11 periods. Additionally, the Capital One Credit Facility requires us to obtain written approval from the administrative agent prior to entering entering into any material amendment, waiver or other modification of any provision of the Investment Advisory Agreement. As of September 30, 2015March 31, 2016 and December 31, 2014,2015, we were not aware of any instances of noncompliance with covenants related to the Capital One Credit Facility. On June 2, 2014, our wholly owned Subsidiary, HMS Funding I LLC, a Delaware limited liability company ("HMS Funding"), entered into a credit agreement (the "Deutsche Bank Credit Facility") among HMS Funding, as borrower, the Company, as equityholder and as servicer, Deutsche Bank AG, New York Branch ("Deutsche Bank"), as administrative agent, the financial institutions party thereto as lenders (together with Deutsche Bank, the "HMS Funding Lenders"), and U.S. Bank National Association (the "Collateral Agent"), as collateral agent and collateral custodian. The Deutsche Bank Credit Facility provided for an initial borrowing capacity of $50 million, subject to certain limitations, including limitations with respect to HMS Funding’s investments, as more fully described in the Deutsche Bank Credit Facility. The Deutsche Bank Credit Facility was amended and restated on May 18, 2015 and subsequently has been amended on multiple occasions, most recently on September 23, 2015.February 9, 2016, increasing the revolver commitments to $360.0385.0 million. We contribute certain assets to HMS Funding from time to time, as permitted under our Capital One Credit Facility, as collateral to secure the Deutsche Bank Credit Facility. Under the Deutsche Bank Credit Facility, interest is calculated as the sum of the index plus the applicable margin of 2.50%. If the Deutsche Bank Credit Facility is funded via an asset backed commercial paper conduit, the index will be the related commercial paper rate; otherwise, the index will be equal to one-month LIBOR. As of September 30, 2015,March 31, 2016, the one-month LIBOR rate was 0.20.4%. The Deutsche Bank Credit Facility provides for a revolving period until December 16, 2017, unless otherwise extended with the consent of the HMS Funding Lenders. The amortization period begins the day after the last day of the revolving period and ends on June 16, 2020, the maturity date. During the amortization period, the applicable margin will increase by 0.25%. During the revolving period, HMS Funding will pay a utilization fee equal to 2.50% of the undrawn amount of the required utilization, which is 75% of the loan commitment amount. HMS Funding will incur an undrawn fee equal to 0.40% of the difference between the aggregate commitments and the outstanding advances under the facility, provided that the undrawn fee relating to any utilization shortfall will not be payable to the extent that the utilization fee relating to such utilization shortfall is incurred. Additionally, per the terms of a fee letter executed on May 18, 2015, HMS Funding will pay Deutsche Bank an administrative agent fee of 0.25% of the aggregate revolver commitments. HMS Funding’s obligations under the Deutsche Bank Credit Facility are secured by a first priority security interest in its assets, including all of the present and future property and assets of HMS Funding. The Deutsche Bank Credit Facility contains affirmative and negative covenants usual and customary for credit facilities of this nature, including maintaining a positive tangible net worth, limitations on industry concentration and complying with all applicable laws. The Deutsche Bank Credit Facility contains usual and customary default provisions including: (i) a default in the payment of interest and principal; (ii) insolvency or bankruptcy of the Company; (iii) the occurrence of a change of control; or (iv) any uncured breach of a covenant, representation or warranty in the Deutsche Bank Credit Facility. As of September 30, 2015March 31, 2016 and December 31, 2014,2015, we are not aware of any instances of noncompliance with covenants related to the Deutsche Bank Credit Facility. As of September 30, 2015,March 31, 2016, we had $105.065.0 million outstanding and $20.060.0 million available under our Capital One Credit Facility, and approximately $290.0330.0 million outstanding and $70.055.0 million available under the Deutsche Bank Credit Facility, both of which we estimated approximated fair value and subject to certain limitations and the asset coverage restrictions under the 1940 Act. As of December 31, 2014, we had approximately $87.9 million outstanding and $17.1 million available under our Capital One Credit Facility, and approximately $95.0 million outstanding and $30.0 million available under the Deutsche Bank Credit Facility, both of which we estimated approximated fair value and subject to certain limitations and the asset coverage restrictions under the 1940 Act. As of December 31, 2015, we had2015, we had approximately $105.0 million outstanding and $20.0 million available under our Capital One Credit Facility, and approximately $275.0 million outstanding and $85.0 million available under the Deutsche Bank Credit Facility, both of which we estimated approximated fair value and subject to certain limitations and the asset coverage restrictions under the 1940 Act. As a BDC, we generally are required to meet a coverage ratio of total assets to total borrowings and other senior securities, which include all of our borrowings and any preferred stock that we may issue in the future, of at least 200%. Stated differently, the amount of our total borrowings and other senior securities as a percentage of our total assets cannot exceed 50%. If this ratio declines below 200%, we cannot incur additional debt and could be required to sell a portion of our investments to repay some debt when it is disadvantageous to do so. For more information regarding the risks related to our use of leverage, see “Risk Factors - Risks Related to Business Development CompaniesBDCs” and “Risk Factors - Risks Relating to Debt Financing.” Share Repurchase Program During the term of this Offering, we do not intend to list our shares on a securities exchange, and we do not expect there to be a public market for such shares. As a result, if you purchase shares of our common stock, your ability to sell your shares will be limited.


 
12 Our board of directors has authorized a share repurchase program pursuant to which we intend to conduct quarterly tender offers to allow our stockholders to sell their shares back to us. Tender offers will be conducted in accordance with Rule 13e-4 under the Securities Exchange Act of 1934, as amended (the "Exchange Act"), and we expect the closing date of each tender offer to be during the last weeks of March, June, September and December, subject to weekends and holidays. Tender offers will be made at a price per share equal to the NAV per share, as determined by us within 48 hours prior to the repurchase date. Our share repurchase program includes numerous restrictions that limit your ability to sell your shares. Unless our board of directors determines otherwise, we will limit the number of shares we repurchase (i) in any calendar year to the proceeds we receive from the sale of shares of our common stock under our distribution reinvestment plan during the trailing four quarters and (ii) in any calendar quarter to 2.5% of the weighted average number of shares of common stock outstanding during the trailing four quarters. See “Distribution Reinvestment Plan.” At the sole discretion of our board of directors, we may also use cash on hand, cash available from borrowings and cash from liquidation of investments to repurchase shares. Under our share repurchase program, you may tender all of the shares of our common stock that you own. To the extent the number of shares of our common stock tendered to us exceeds the number of shares we have offered to repurchase in any particular tender offer, we will repurchase shares on a pro rata basis. Moreover, we will have no obligation to repurchase shares if the repurchase would violate the 1940 Act, or restrictions imposed by Maryland law, which prohibits distributions that would cause a corporation to fail to meet statutory tests of solvency. The foregoing limitations and restrictions may prevent us from accommodating all repurchase requests made in any year. Tender offers to repurchase our shares will only be conducted when our board of directors determines it is in our best interests to repurchase shares of our common stock. Factors the board of directors are expected to consider include: • the effect of such repurchases on our qualification as a RIC (including the consequences of any necessary asset sales); • the liquidity of our assets (including fees and costs associated with disposing of assets); • our investment plans and working capital requirements; • the relative economies of scale with respect to our size; • our history in repurchasing shares or portions thereof; and • the condition of the securities markets. There is no assurance that our board of directors will exercise its discretion to continue to offer to repurchase shares or that there will be sufficient funds available to accommodate all of our stockholders’ requests for repurchase. As a result, we may repurchase less than the full amount of shares that you request to have repurchased. If we do not repurchase the full amount of your shares that you have requested to be repurchased, or we determine not to make repurchases of our shares, you will likely not be able to dispose of your shares, even if we under- perform. Any periodic repurchase offers will be subject in part to our available cash and compliance with the RIC qualification and diversification rules and the 1940 Act. Stockholders will not pay a fee to us in connection with our repurchase of shares under the share repurchase program. The following table summarizes the tender offers that the Company has conducted to date through December 31, 2015.August 11, 2016. For The Quarter Ended Repurchase Date Shares Repurchased Percentage of Shares Tendered That Were Repurchased Repurchase Price Per Share Aggregate Consideration for Repurchased Shares September 30, 2013 — — —%$ — $ — December 31, 2013 December 31, 2013 395.00 100%$ 8.89 $ 3,512 March 31, 2014 March 31, 2014 1,666.67 100%$ 8.85 $ 14,750 June 30, 2014 June 30, 2014 9,763.27 100%$ 8.87 $ 86,600 September 30, 2014 September 30, 2014 6,092.90 100%$ 8.82 $ 53,739 December 31, 2014 December 17, 2014 340.00 100%$ 8.51 $ 2,893 March 31, 2015 March 25, 2015 33,841.99 100%$ 8.54 $ 289,011 June 30, 2015 June 24, 2015 52,799.32 100%$ 8.71 $ 459,882 September 30, 2015 September 23, 2015 82,164.95 100%$ 8.48 $ 696,759 December 31, 2015 December 23, 2015 191,533.70 100%$ 7.88 $ 1,509,286 March 31, 2016 March 30, 2016 200,508.21 100%$ 7.62 $ 1,527,873 June 30, 2016 June 23, 2016 639,880.22 100%$ 7.81 $ 4,997,465


 
13 See “Description of Our Securities — Limited Repurchase Rights” and “Share Repurchase Program.” Liquidity Strategy Our shares of common stock have no preemptive, exchange, conversion or redemption rights and are freely transferable, except where their transfer is restricted by federal and state securities laws or by contract. We do not currently intend to list our shares on an exchange and do not expect a public trading market to develop for the shares in the foreseeable future. Because of the lack of a trading market for our shares, stockholders may not be able to sell their shares promptly or at a desired price. Furthermore, shares transferred by investors may be transferred at a discount to our current NAV per share. We intend to explore a potential liquidity event for our stockholders between four and six years following the end of our offering period of this Offering. However, we may explore or complete a liquidity event sooner or later than that time period. We expect the Offering to terminate on or before the third (3rd) anniversary of the effectiveness date of the registration statement of which this prospectus forms a part. We may determine not to pursue a liquidity event if we believe that then-current market conditions are not favorable for a liquidity event and that such conditions will improve in the future. A liquidity event could include (1) the sale of all or substantially all of our assets either on a complete portfolio basis or individually followed by a liquidation, (2) a listing of our shares on a national securities exchange, or (3) a merger or another transaction approved by our board of directors in which our stockholders will receive cash or shares of a publicly traded company. While our intention is to explore a potential liquidity event between four and six years following the completion of our offering period, there can be no assurance that a suitable transaction will be available or that market conditions for a liquidity event will be favorable during that timeframe. See “Risk Factors — Risks Relating to the Offering and Our Common Stock.” Prior to the completion of a liquidity event, if any, our share repurchase program may provide a limited opportunity for you to have your shares of common stock repurchased, subject to certain restrictions and limitations, at a price which may reflect a discount from the purchase price you paid for the shares being repurchased. See “Share Repurchase Program” for a detailed description of our share repurchase program. Investment Advisory Fees Under our Investment Advisory Agreement, we pay our Adviser a fee for its services consisting of two components — a management fee and an incentive fee. The Sub-Advisory Agreement provides that our Sub-Adviser will receive 50% of all fees payable to HMS Adviser under the Investment Advisory Agreement. The management fee is calculated at an annual rate of 2.0% of our average gross assets. The management fee is payable quarterly in arrears, and is calculated based on the average value of our gross assets at the end of the two most recently completed calendar quarters. The term “gross assets” means total assets of the Company as disclosed on the Company's balance sheet. "Average gross assets" are calculated based on the Company's gross assets at the end of the two most recently completed calendar quarters. The incentive fee consists of two parts. The first part, which we refer to as the subordinated incentive fee on income, is calculated and payable quarterly in arrears based on our pre-incentive fee net investment income for the immediately preceding quarter. The subordinated incentive fee on income is equal to 20% of our pre-incentive fee net investment income for the immediately preceding quarter, expressed as a quarterly rate of return on adjusted capital at the beginning of the most recently completed calendar quarter, exceeding 1.875% (or 7.5% annualized), subject to a “catch up” feature. For purposes of this fee, adjusted capital means cumulative gross proceeds generated from sales of our common stock (including proceeds from our distribution reinvestment plan) reduced for non-liquidating distributions, other than distributions of profits, paid to our stockholders and amounts paid for share repurchases pursuant to our share repurchase program. The second part of the incentive fee, referred to as the incentive fee on capital gains, is an incentive fee on realized capital gains earned from our portfolio and is determined and payable in arrears as of the end of each calendar year (or upon termination of the Investment Advisory Agreement). This fee equals 20.0% of our incentive fee capital gains, which is equal to our realized capital gains on a cumulative basis from inception, calculated as of the end of each calendar year, computed net of all realized capital losses and unrealized capital depreciation on a cumulative basis, less the aggregate amount of any previously paid capital gain incentive fees. See “Investment Advisory and Administrative Services Agreement — Advisory Fees” for a description of the investment advisory fees payable to our Advisers pursuant to such agreements. Management and Incentive Fee Waiver We and our Adviser have entered into two expense support and conditional reimbursement agreements (as amended from time to time, the the “2013 and 2014 Expense Reimbursement Agreements”), pursuant to which our Adviser could pay us up to 100% of our operating expenses through December 31, 2014 (an “Expense Support Payment”) in order to achieve a reasonable level of expenses relative to our investment income (the “Operating Expense Objective”). Our board of directors, in its sole discretion, may approve the repayment of unreimbursed Expense Support Payments (a “Reimbursement Payment”) upon a determination by the board of directors that we have


 
14 achieved the Operating Expense Objective in any quarter following our receipt of an Expense Support Payment. We may make any Reimbursement Payments within three years from the date each respective Expense Support Payment was determined. Any Expense Support Payments that remain unreimbursed three years after such payment will be permanently waived. We and our Advisers have entered into a conditional fee waiver agreement (as amended from time to time, the “Conditional Fee Waiver Agreement”), pursuant to which our Advisers could waive certain fees through December 31, 2015 upon the occurrence of any event that, in our Advisers’sole discretion, causes such waivers to be deemed necessary. The previously waived fees are potentially subject to repayment by the Company, if at all, within a period not to exceed three years from the date of each respective fee waiver. On May 31, 2012, weWe and our Advisers have entered into a conditional income incentive fee waiver agreement and subsequent amendments(the “2016 Conditional Income Incentive Fee Waiver Agreement”), pursuant to which, for a period from June 4, 2012 to December 31, 2013,January 1, 2016 through June 30, 2016, our Advisers could waive all feesthe “subordinated incentive fee on income,” as such term is defined in the Investment Advisory Agreement, upon the occurrence of any event that, in our Advisers’ sole discretion, is deemed necessary including (but not automatically triggered by) our estimate that a distribution declared and payable to our stockholders during the fee waiver period represents, or would represent when paid, a return of capital for U.S. federal income tax purposes. We refer to this conditional fee waiver agreement, as amended from time to time, as the “Conditional Fee Waiver Agreement.” Further, the agreement contained a clause which states that at the sole and absolute discretion of our board of directors, in future periods, previously waived fees may be paid to our Advisers if and only to the extent that our cumulative net increase in net assets resulting from operations exceeds the amount of cumulative distributions paid to stockholderssole discretion, causes such waiver to be deemed necessary. The 2016 Conditional Income Incentive Fee Waiver Agreement may require us to repay our Advisers for previously waived reimbursement of Expense Support Payments or waived base management fees or incentive fees under certain circumstances. The previously waived fees are potentially subject to repayment by us, if at all, within a period not to exceed three years from the date of each respective fee waiver. We do not anticipate terminating the Conditional Fee Waiver Agreement in the foreseeable future and intend to continue to remain obligated to repayment of fee waivers by our Adviser pursuant to the terms of the Conditional Fee Waiver Agreement.Thus, in any quarter where a surplus exists, that surplus will be available, subject to approval of the board of directors, to reimburse waived fees and Expense Support Payments as follows: On December 30, 2013, we and our Advisers agreed to an amendment to the Conditional Fee Waiver Agreement which extended the term of the fee waiver with respect to our Adviser through December 31, 2014. The terms of the fee waiver were not extended with respect to the Sub-Adviser, whose waiver expired on December 31, 2013 (except with respect to a subordinated incentive fee on income payable for the period October 1, 2014 to December 31, 2014, which the Sub-Adviser agreed to waive). On April 15, 2015, we and our Advisers agreed to a further amendment (the "Fee Waiver Amendment") to the Conditional Fee Waiver Agreement. Under the Fee Waiver Amendment, our Advisers have agreed to extend the term of the fee waiver with respect to our Adviser through December 31, 2015. Our Adviser has no obligation to waive fees pursuant to the Conditional Fee Waiver Agreement after December 31, 2015, unless the fee waiver period is further extended. The terms of the fee waiver were not extended with respect to our Sub-Adviser (except for the subordinated incentive fee on income for the period January 1, 2015 to September 30, 2015, which our Sub- Adviser agreed to waive). In a separate agreement between our Adviser and our Sub-Adviser dated April 15, 2015 and effective January 1, 2015, our Sub-Adviser agreed to conditionally reimburse our Adviser for 50% of the fees waived each quarter in 2015, up to $200,000 in total waived fees per quarter. If the total amount conditionally reimbursed by our Sub-Adviser in 2015 is less than both (i) 50% of the fees waived by our Adviser for 2015 excluding any previously reimbursed amounts and (ii) $400,000, then our Sub-Adviser shall reimburse our Adviser, in connection with the payment of management fees to our Sub-Adviser for the fourth quarter of 2015, the difference between (A) 50% of the fees waived by our Adviser for 2015 excluding any previously reimbursed amounts minus (B) any amounts conditionally reimbursed by our Sub- Adviser in 2015, up to a maximum of $400,000 of total conditional reimbursements by our Sub-Adviser. 1. First, to reimburse Expense Support Payments, beginning with the earliest year eligible for reimbursement; and 2. Second, to reimburse all waived fees, beginning with the earliest year eligible for reimbursement. Reimbursement of previously waived fees will only be permitted with the approval of our board of directors and if our operating expense ratio is equal to or less than our operating expense ratio at the time the corresponding fees were waived and if the annualized rate of regular cash distributions to stockholders is equal to or greater than the annualized rate of the regular cash distributions at the time the corresponding fees were waived. For the three months ended September 30, 2015 and 2014, we incurred base management fees of $4.3 million and $1.6 million, respectively, and the Advisers waived base management fees of $0 and $821,000, respectively. Accordingly, net of waivers, we paid base management fees of $4.3 million for the three months ended September 30, 2015 and paid base management fees of $821,000 for the three three months ended September 30, 2014. For the three months ended September 30, 2015 and 2014, we incurred capital gains incentive fees fees of $0 and $0, respectively, and subordinated incentive fees on income of $155,000 and $0, respectively. For the three months ended September 30, 2015 and 2014, the Advisers waived capital gains incentive fees of $0 and $0, respectively, and subordinated incentive fees


 
15 fees on income of $155,000 and $0, respectively. more information on our fee waivers and expense reimbursements, see the section entitled entitled "Investment Advisory and Administrative Services Agreement - Management and Incentive Fee Waiver" included elsewhere in this this prospectus. For the nine months ended September 30, 2015 and 2014, we incurred base management fees of approximately $11.0 million and $3.3 million, respectively, and the Advisers waived base management fees of $0 and $1.7 million, respectively. Accordingly, net of waivers, we paid base management fees of approximately $11.0 million for the nine months ended September 30, 2015 and paid base management fees of approximately $1.7 million for the nine months ended September 30, 2014. For the nine months ended September 30, 2015 and 2014, we incurred capital gains incentive fees of $0 and $0, respectively, and subordinated incentive fees on income of $1.4 million and $0, respectively. For the nine months ended September 30, 2015 and 2014, the Advisers waived capital gains incentive fees of $0 and $0, respectively, and subordinated incentive fees on income of $1.4 million and $0, respectively. For the nine months ended September 30, 2015 and 2014, we did not record an accrual for any previously waived fees. Any future reimbursement of previously waived fees to the Advisers will not be accrued until the reimbursement of the waived fees becomes probable and estimable, which will be upon approval of our board of directors. To date none of the previously waived fees have been approved by the board of directors for reimbursement. For the years ended December 31, 2014, 2013, and 2012, we incurred base management fees of approximately $5.6 million, $779,000 and $232,000, respectively, and our Advisers waived base management fees of $1.8 million, $779,000 and $232,000, respectively. Accordingly, net of waivers, we paid base management fees of approximately $3.8 million for the year ended December 31, 2014, and no base management fees for either of the years ended December 31, 2013 and 2012. For the years ended December 31, 2014, 2013, and 2012, we incurred capital gains incentive fees of approximately $0, $5,000 and $3,000, respectively, and subordinated incentive fees on income of $451,000, $0 and $123,000, respectively. For the years ended December 31, 2014, 2013 and 2012, our Advisers waived capital gains incentive fees of $0, $5,000 and $3,000, respectively, and subordinated incentive fees on income of $451,000, $0 and $123,000, respectively. During the years ended December 31, 2014, 2013 and 2012, we did not record an accrual for any previously waived fees. Any reimbursement of previously waived fees to our Advisers will not be accrued until the reimbursement of the waived fees become probable and estimable, which will be upon approval by our board of directors. To date none of the previously waived fees has been approved by the board of directors for reimbursement. On November 11, 2013, we entered into an Expense Support and Conditional Reimbursement Agreement (the “2013 Expense Reimbursement Agreement”) with the Adviser. Under the 2013 Expense Reimbursement Agreement, until December 31, 2013 or a prior date mutually agreed to by both parties, the Adviser will pay us up to 100% of our operating expenses (the “Expense Support Payment”) in order to achieve a reasonable level of expenses relative to our investment income (the "Operating Expense Objective"). Operating expenses are defined as 2013 third party operating costs and expenses incurred by us under generally accepted accounting principles for investment management companies. The board of directors, in its sole discretion, may approve the repayment of unreimbursed Expense Support Payments (a “Reimbursement Payment”) upon a determination by the board of directors that we have achieved the Operating Expense Objective in any quarter following receipt by us of an Expense Support Payment. Under the 2013 Expense Reimbursement Agreement, any unreimbursed Expense Support Payment may be reimbursed by us within a period not to exceed three years from the date each respective Expense Support Payment was determined. Any Expense Support Payments that remain unreimbursed three years after such payment will be permanently waived. Pursuant to the terms of the 2013 Expense Reimbursement Agreement, for the year ended December 31, 2013, the Adviser made an Expense Support Payment of $153,000 to us. On December 30, 2013, we agreed to an Expense Support and Conditional Reimbursement Agreement with the Adviser, which was subsequently amended on March 31, 2014, June 30, 2014 and September 30, 2014 (as amended, the "2014 Expense Reimbursement Agreement"). Under the 2014 Expense Reimbursement Agreement, until December 31, 2014, or a prior date mutually agreed to by both parties, the Adviser, at its sole discretion, will pay to us an Expense Support Payment in order to achieve the Operating Expense Objective. Operating expenses are defined as third party operating costs and expenses incurred by the Company between January 1, 2014, and December 31, 2014, under generally accepted accounting principles for investment management companies. The board of directors, in its sole discretion, may approve a Reimbursement Payment upon a determination by the board of directors that we have achieved the Operating Expense Objective in any quarter following receipt by us of an Expense Support Payment. Under the 2014 Expense Reimbursement Agreement, any unreimbursed Expense Support Payment may be reimbursed by us within a period not to exceed three years from the date each respective Expense Support Payment was determined, but only after any Expense Support Payment amounts have been reimbursed under the 2013 Expense Reimbursement Agreement. Any Expense Support Payments that remain unreimbursed three years after such payment will be permanently waived. The 2014 Expense Reimbursement Agreement may be terminated by us at any time, and shall automatically terminate upon termination of the Investment Advisory Agreement or upon our liquidation or dissolution.


 
16 During the year ended December 31, 2014, we received an Expense Support Payment of $328,000, which the Adviser paid to us on October 30, 2014. The Expense Support Payment from the Adviser of $328,000 may be reimbursed by us within a period not to exceed three years, subject to approval by our board of directors. As discussed above, the reimbursement of this Expense Support Payment from us to the Adviser is only permitted after the reimbursement of the Expense Support Payment of $153,000 that was made in 2013. As of December 31, 2014, none of these amounts have been approved for reimbursement by the board of directors. On April 15, 2015, we and our Adviser agreed to amendments to the 2013 Expense Reimbursement Agreement and the 2014 Expense Reimbursement Agreement, in which reimbursement of Expense Support Payments made under the 2013 Expense Reimbursement Agreement and the 2014 Expense Reimbursement Agreement will be made in accordance with and subject to the Fee Waiver Amendment. Per the Fee Waiver Amendment, reimbursements of waived fees in calendar year 2015 and beyond will be determined quarterly. Thus, in any quarter where a surplus exists, that surplus will be available, subject to approval of our board of directors, to reimburse waived fees and Expense Support Payments as follows: 1. First, to reimburse waived fees related to any preceding calendar quarter(s) within the same calendar year; 2. Second, to reimburse 2013 Expense Support Payments; 3. Third, to reimburse 2014 Expense Support Payments; 4. Fourth, to reimburse waived fees related to prior years, beginning with the earliest year eligible for reimbursement. Administration UnderPursuant to the Investment Advisory Agreement and Sub-Advisory Agreement, we are required to pay or reimburse the Advisers for administrative services expenses, which include all costs and expenses related to the Company'sour day-to-day administration and management of the Company not related to advisory services. The Advisers do not earn any profit under their provision of administrative services to the Company. On April 15, 2015, the Advisers extended the waiver of reimbursement of administrative services expenses from January 1, 2015 through June 30, 2015. On September 22, 2015, the Advisers further extended the waiver of reimbursement of administrative services expenses through December 31, 2015. For the three months ended September 30, 2015 and 2014, we incurred, and the Advisers waived the reimbursement of, administrative services expenses of $517,000 and $371,000, respectively. For the nine months ended September 30, 2015 and 2014, we incurred, and the Advisers waived the reimbursement of, administrative services expenses of $1.4 million and $1.1 million, respectively. For the years ended December 31, 2014, 2013 and 2012, we incurred, and the Advisers waived the reimbursement of, administrative services expenses of approximately $1.5 million, $1.0 million and $438,000, respectively. The waiver of reimbursement of administrative services expenses is not subject to future reimbursement. In the future, we may decide to enter into a separate administration agreement with affiliates of the Advisers or a third party provider, pursuant to which we will reimburse such administrator for administrative services expenses. See “Administrative Services.” For more information on our fee waivers and expense reimbursements, see the section entitled "Investment Advisory and Administrative Services Agreement - Management and Incentive Fee Waiver" included elsewhere in this prospectus. Conflicts of Interest Our Advisers and certain of their affiliates may experience certain conflicts of interest in connection with the management of our business affairs, including the following: • Our Advisers and their respective affiliates must allocate their time between advising us and managing other investment activities and business activities in which they may be involved, including, with respect to the Sub-Adviser, Main Street’s ordinary day-to- day business of operating a publicly-traded BDC, and, with respect to the Adviser, certain programs sponsored by affiliates of HMS Adviser, as well as certain programs that may be sponsored by such affiliates in the future; • The compensation payable by us to our Advisers and other affiliates has been approved by our board of directors consistent with the exercise of the requisite standard of care applicable to directors under Maryland law. Such compensation is payable, in most cases, whether or not our stockholders receive distributions and may be based in part on the value of assets acquired with leverage; • Regardless of the quality of the assets acquired, the services provided to us or whether we pay distributions to our stockholders, our Advisers are entitled to receive compensation pursuant to the Investment Advisory Agreement and the Sub-Advisory Agreement; • Except for certain restrictions on the Advisers set forth in the Sub-Advisory Agreement, our Advisers and their respective affiliates are not restricted from forming additional investment funds, from entering into other investment advisory relationships or from engaging in other business activities, even though such activities may be in competition with us and/or may involve substantial time and resources of our Advisers and their affiliates;


 
17 • To the extent permitted by the 1940 Act and SEC staff interpretations, our Advisers may determine it is appropriate for us and one or more other investment accounts managed by Main Street to participate in an investment opportunity. We, Main Street and certain of our respective affiliates have received exemptive relief allowing us to co-invest with Main Street pursuant to a specific investment program and subject to certain conditions. These co-investment opportunities may give rise to conflicts of interest or perceived conflicts of interest among us and the other participating parties; and • Since Hines Securities, Inc., our Dealer Manager, is an affiliate of our Adviser, you will not have the benefit of an independent due diligence review and investigation of the type normally performed by an independent underwriter in connection with the offering of securities. Reports to Stockholders Within 60 days after the end of the first three fiscal quarters, we will distribute our quarterly report on Form 10-Q to all stockholders of record. In addition, we will distribute our annual report on Form 10-K to all stockholders of record within 120 days after the end of each fiscal year. Both our quarterly reports on Form 10-Q and our annual reports on Form 10-K are available on our website at www.HinesSecurities.com/bdcs/hms-income-fund within 45 days of the end of each fiscal quarter and within 90 days of the end of each fiscal year, as applicable. These reports are also available at the Public Reference Room of the SEC at 100 F Street, N.E., Washington, D.C. 20549. You may obtain information on the operation of the Public Reference Room by calling the SEC at 1-800-SEC-0330. The SEC maintains an Internet site that contains reports, proxy and information statements and other information filed electronically by us with the SEC, which are available on the SEC’s website at www.sec.gov.http://www.sec.gov. Copies of these reports, proxy and information statements and other information may be obtained, after paying a duplicating fee, by electronic request at the following e-mail address: publicinfo@sec.gov, or by writing the SEC’s Public Reference Section, 100 F Street, N.E., Washington, D.C. 20549. Distributions Subject to our board of directors’ discretion and applicable legal restrictions, our board of directors intends to authorize and we intend to declare ordinary cash distributions quarterly and pay such distributions on a monthly basis. We calculate each stockholder’s specific distribution amount for the month using daily record dates, and your distribution will begin to accrue at a daily distribution rate on the date we accept your subscription for shares of our common stock. Distributions are generally paid on the first business day following the completion of each month to which they relate. The following table reflects the distributions per share that we have declared on shares of our common stock to date. Date Declared Record Date Daily Per Share Rate(1) May 31, 2012 June 1, 2012 – June 30, 2012 $ 0.00191781 June 29, 2012 July 1, 2012 – September 30, 2012 $ 0.00191781 September 28, 2012 October 1, 2012 – December 31, 2012 $ 0.00191781 December 18, 2012 January 1, 2013 – March 31, 2013 $ 0.00191781 March 25, 2013 April 1, 2013 – June 30, 2013 $ 0.00191781 June 27, 2013 July 1, 2013 – September 30, 2013 $ 0.00191781 September 27, 2013 October 1, 2013 – December 31, 2013 $ 0.00191781 December 19, 2013 January 1, 2014 – March 31, 2014 $ 0.00191781 March 25, 2014 April 1, 2014 – June 30, 2014 $ 0.00191781 June 24, 2014 July 1, 2014 – September 30, 2014 $ 0.00191781 September 23, 2014 October 1, 2014 – December 31, 2014 $ 0.00191781 December 18, 2014 January 1, 2015 – March 31, 2015 $ 0.00191781 March 24, 2015 April 1, 2015 – June 30, 2015 $ 0.00191781 June 25, 2015 July 1, 2015 – September 30, 2015 $ 0.00191781 September 24, 2015 October 1, 2015 – December 31, 2015 $ 0.00191781 December 17, 2015 January 1, 2016 – March 31, 2016 $ 0.00191781 March 23, 2016 April 1, 2016 – June 30, 2016 $ 0.00191781 June 23, 2016 July 1, 2016 – September 30, 2016 $ 0.00191781 (1) The daily per share distribution rate represents an annualized distribution yield of 7.00% based on the original offering price of $10.00 per share or an annualized distribution rate of 7.337.87% based on the current offering price of $9.55,8.90, if it were maintained every-day for a twelve-month period. For the period from January 1, 20142015 through December 31, 2014, 99.512015, 99.68% of our distributions declared will bewere taxable to the investor as ordinary income and 0.490.32% will bewere treated as long-term capital gain for U.S. federal income tax purpose.


 
18 In addition, on September 13, 2012, our board of directors declared a special stock dividend of approximately 2.25 shares of our common stock per 100 shares of common stock. The stock dividend was issued on September 14, 2012 to stockholders of record on September 13, 2012. The purpose of this action was to ensure that our NAV per share did not exceed our current offering price, after deduction of selling commissions and Dealer Manager fees, as required by the 1940 Act. We may fund our cash distributions from any sources of funds legally available, including stock offering proceeds from this Offering, borrowings, net investment income from operations, capital gains proceeds from the sale of assets, non-capital gains proceeds from the sale of assets, dividends or other distributions paid to us on account of preferred and common equity investments in portfolio companies and fee waivers from our Advisers. We have not established limits on the amount of funds we may use from available sources to make distributions. In addition, a portion of the distributions that we pay in the future may be funded as a result of the conditional fee waiver agreement with our AdviserConditional Fee Waiver Agreement, which fee waivers may be subject to repayment by us within three years from the date that each respective fee waiver was made. The purpose of this arrangement is to avoid such distributions being characterized as returns of capital for purposes of U.S. federal income tax. For the distributions declared during the year ended December 31, 2014, 202015, 8% of such amount was funded by fee waivers of incentive fees pursuant to the conditional fee waiver agreement and 3% were funded by expense support payments from our AdviserConditional Fee Waiver Agreement. We may still have distributions which could be characterized as a return of capital for tax purposes. You should understand that any such distributions are not entirely based on our investment performance and can only be sustained if we achieve positive investment performance in future periods and/or our Adviser continues to waive fees under the conditional fee waiver agreementConditional Fee Waiver Agreement. You should also understand that any future reimbursements to our Advisers will reduce the distributions that you would otherwise receive. There can be no assurance that we will achieve the performance necessary to sustain our distributions or that we will be able to pay distributions at all. We may, for the foreseeable future, pay a portion of our distributions from sources other than net realized income from operations, which may include stock offering proceeds, borrowings, fee and expense waivers from our Advisers and support payments from the Adviser. Our distributions may exceed our earnings, especially during the period before we have substantially invested the stock offering proceeds from this Offering. As a result, a portion of the distributions we make may represent a return of capital for U.S. federal income tax purposes. A return of capital is a return of your investment rather than earnings or gains derived from our investment activities. Stockholders will not recognize tax on a distribution consisting of a return of capital, however, the tax basis of shares must be reduced by the amount of any return of capital distributions. Any return of capital will result in an increase in the amount of any taxable gain (or a reduction in any deductible loss) on a subsequent disposition of such shares. See “Material U.S. Federal Income Tax Considerations.” We have not established any limit on the extent to which we may use borrowings, if any, or stock offering proceeds from this Offering to fund distributions (which may reduce the amount of capital we ultimately invest in assets). There can be no assurance that we will be able to sustain distributions at any particular level or at all. Distribution Reinvestment Plan We have adopted an “opt in” distribution reinvestment plan pursuant to which you may elect to have the full amount of your cash distributions reinvested in additional shares of our common stock. For example, if our board of directors authorizes, and we declare, a cash distribution, then if you have “opted in” to our distribution reinvestment plan you will have your cash distributions reinvested in additional shares of our common stock, rather than receiving the cash distributions. Your reinvested distributions will purchase shares at a price equal to the current price that shares are sold in the Offering on such date minus the sales load. In the event that this Offering is suspended or terminated, then the reinvestment purchase price will be the NAV per share. See “Distribution Reinvestment Plan” and “Risk Factors — Federal Income Tax Risks.” Taxation We have elected to be treated for U.S. federal income tax purposes as a RIC under Subchapter M of the Code. We intend to annually qualify qualify as a RIC. As a RIC, we generally will not have to pay corporate-level U.S. federal income taxes on any ordinary income or capital capital gain that we distribute to our stockholders from our taxable earnings and profits. Even if we qualify as a RIC, we generally will be subject to corporate-level U.S. federal income tax on our undistributed taxable income and could be subject to U.S. federal excise, state, local and foreign taxes. To obtain and maintain our RIC tax treatment, we must meet specified source-of-income and asset diversification requirements and distribute annuallyeach taxable year dividends of an amount generally at least equal to 90% of the sum of our ordinary income and net short-term capital gain in excess of net long-term capital loss, if anyor "investment company taxable income," determined determined without regard for any deduction for dividends paid. Depending on the amount of taxable income earned in a tax year in excess excess of distributions, we may choose to spill-over taxable income in excess of current year distributions into the next tax year and pay a a 4% excise tax on such income in excess of distributions. Any such spill-over taxable income must be distributed through a distribution declared prior to filing the finalthe earlier of eight-and-one-half months after the close of the taxable year in which such taxable income was was generated or the timely filing of the U.S. federal income tax return related to the tax year in which generated such taxable income was was generated. See “Material U.S. Federal Income Tax Considerations.” For the nine months ended September 30, 2015, we did not accrue accrue an amount for any excise tax on the Company’s estimated spillover taxable income.


 
19 Corporate Information Our principal executive offices are located at 2800 Post Oak Boulevard, Suite 5000, Houston, Texas 77056-6118. We maintain a website at www.HinesSecurities.com. Information contained on our website is not incorporated by reference into this prospectus, and you should not consider that information to be part of this prospectus. FEES AND EXPENSES The following table is intended to assist you in understanding the fees and expenses that an investor in this Offering will bear directly or indirectly. We caution you that some of the percentages indicated in the table below are estimates and may vary. Except where the context suggests otherwise, whenever this prospectus contains a reference to fees or expenses paid by “you,” “us” or “HMS Income Fund, Inc.,” or that “we” will pay fees or expenses, stockholders will indirectly bear such fees or expenses as investors in us.


 
20 Stockholder Transaction Expenses: Expenses (as a percentage of offering price of shares) Sales load to Dealer Manager(1) 10.00% Offering expenses(2) 1.50% Distribution reinvestment plan expenses(3) — Total stockholder transaction expenses 11.50% Annual expenses (as a percentage of net assets attributable to common stock)(4) Management fee(5) 3.083.01% Incentive fees(6) 0.320.65% Interest payments on borrowed funds(7) 1.551.68% Other expenses(8) 0.500.67% Total Annual Expenses(9) 5.456.01% Example The following example demonstrates the projected dollar amount of total cumulative expenses that would be incurred over various periods with respect to a hypothetical investment in shares of our common stock. In calculating the following expense amounts, we have assumed our annual operating expenses would remain at the percentage levels set forth in the table above and that stockholders would pay a selling commission of 7.00% and a Dealer Manager fee of 3.00% with respect to common stock sold by us in this Offering. 1 Year 3 Years 5 Years 10 Years You would pay the following expenses on a $1,000 investment, assuming a 5.00% annual return: $ 164170 $ 262277 $ 359381 $ 596632 You would pay the following expenses on a $1,000 investment, assuming a 5.00% annual return from realized capital gains: $ 173178 $ 286300 $ 396417 $ 656689 The example and the expenses in the tables above should not be considered a representation of our future expenses, and actual expenses may be greater or less than those shown. While the example assumes, as required by the SEC, a 5.00% annual return, our performance will vary and may result in a return greater or less than 5.00%. The subordinated incentive fee on income under our Investment Advisory Agreement is unlikely to be material, assuming that the 5.00% annual return is generated entirely from investment income. If the 5.00% annual return is generated partly or entirely from realized capital gains, an incentive fee on capital gains under the Investment Advisory Agreement would likely be incurred. See “Investment Advisory and Administrative Services Agreement — Advisory Fees” for information concerning incentive fees. If we achieve sufficient returns on our investments to trigger an incentive fee on income of a material amount, both our distributions to our common stockholders and our expenses would likely be higher. In addition, while the example assumes reinvestment of all distributions at NAV per share of common stock, participants in our distribution reinvestment plan will receive a number of shares of our common stock, determined by dividing the total dollar amount of the distribution payable to a participant by the most recent offering price, net of all sales load. In no event will the shares sold pursuant to the distribution reinvestment plan be sold at a price that is below NAV per share of common stock. See “Distribution Reinvestment Plan” for additional information regarding our distribution reinvestment plan. See “Plan of Distribution” for additional information regarding stockholder transaction expenses. (1) As shares are sold, you will pay a maximum sales load of 10.00% for combined selling commissions and Dealer Manager fees to our Dealer Manager in accordance with the terms of the Dealer Manager agreement entered into between us and our Dealer Manager. Our Dealer Manager will engage unrelated, third-party participating broker-dealers in connection with offering our shares. In connection with the sale of shares by participating broker-dealers, our Dealer Manager will collect 10.00% of the gross proceeds as sales load and will generally pay participating broker-dealers 7.00% of the gross proceeds from their allocated sales as a selling commission and retain 3.00% of the gross proceeds as a Dealer Manager fee. Our Dealer Manager may reallow a portion of the Dealer Manager fees to participating broker-dealers. See “Plan of Distribution.” (2) The maximum size of the Offering is $1.5 billion or 157,068,063168,539,326 shares of common stock sold at the current offering offering price of $9.55.8.90. The offering expense ratio of 1.50% is based on the assumption that we will raise $360.0200.0 million in gross proceeds, as a result of selling 37.722.5 million shares of common stock at the current offering price of $9.558.90 $9.558.90 per share, during the following twelve months. Based on this offering expense ratio, the offering expenses (including due diligence expenses) incurred by the Company would be $5.43.0 million, or $0.140.13 per share of common stock. If we sold


 
21 sold the maximum number of shares offered, or 157,068,063168,539,326 shares of common stock, at the current offering price of of $9.558.90 per share, and the offering expense ratio remained 1.50%, the offering expenses (including due diligence expenses) expenses) incurred by the Company would be $22.5 million, or $0.140.13 per share of common stock. Under our Investment Advisory Agreement, our Adviser will be responsible for the payment of our organization and offering expenses to the extent they they exceed 1.5% of the aggregate gross stock offering proceeds from the Offering, without recourse against or reimbursement by by us. Additionally, and in accordance with the terms of the Sub-Advisory Agreement, our Adviser and Sub-Adviser will share equally all non-reimbursed organization and offering expenses in excess of $2 million, exclusive of sales and marketing costs incurred by the Adviser and its affiliates. Assuming that the offering expenses do not exceed the stated ratio of 1.50% of the aggregate gross stock offering proceeds from the Offering, our Advisers would not be responsible for the payment of any organization and offering expenses. (3) The expenses of the distribution reinvestment plan are included in other expenses. See “Distribution Reinvestment Plan.” (4) Amount assumes we sell $360.0200.0 million worth of our common stock during the following twelve months and also assumes we borrow funds equal to 50% of our net assets. Actual expenses will depend on the number of shares we sell in this Offering and the amount of leverage we employ. Our expenses as a percentage of the offering price will increase proportionally to the extent we raise less than $360.0200.0 million in the Offering, over the next twelve months. There can be no assurance that we will sell $360.0200.0 million worth of our common stock in the next twelve months. (5) Our management fee is calculated at an annual rate of 2.00%, based on the average value of our gross assets, and is payable quarterly in arrears. The term “gross assets” means total assets of the Company as disclosed on the Company's balance sheet. "Average gross assets" are calculated based on the Company's gross assets at the end of the two most recently completed calendar quarters. See “Investment Advisory and Administrative Services Agreement.” If we finance a portion of our investments with borrowed funds, our management fee in relation to our net assets would be higher because the management fee is calculated on the basis of our gross assets (which includes any borrowings for investment purposes). This assumes that the value of net assets does not change during the period to which this table pertains. Under the Sub-Advisory Agreement, our Adviser has agreed to pay to the Sub-Adviser 50% of the fees our Adviser receives from us. Our Adviser has agreed to extend the term of the fee waiver through December 31, 2015, at its sole discretion, to the extent that a waiver would be necessary to ensure that distributions do not exceed realized net investment income. The terms of the fee waiver were not extended with respect to our Sub-Adviser (except for the subordinated incentive fee on income for the period January 1, 2015 to September 30, 2015, which our Sub-Adviser has agreed to waive). In a separate agreement between our Adviser and our Sub-Adviser dated April 15, 2015 and effective January 1, 2015, our Sub-Adviser agreed to conditionally reimburse our Adviser for 50% of the fees waived each quarter in 2015, up to $200,000 in total waived fees per quarter. If the total amount conditionally reimbursed by our Sub-Adviser in 2015 is less than both (i) 50% of the fees waived by our Adviser for 2015 excluding any previously reimbursed amounts and (ii) $400,000, then our Sub-Adviser shall reimburse our Adviser, in connection with the payment of management fees to our Sub-Adviser for the fourth quarter of 2015, the difference between (A) 50% of the fees waived by our Adviser for 2015 excluding any previously reimbursed amounts minus (B) any amounts conditionally reimbursed by our Sub-Adviser in 2015, up to a maximum of $400,000 of total conditional reimbursements by our Sub-Adviser. The expenses noted on the table above do not reflect the impact of this fee waiver. We estimate that over the following twelve months, no management fees will be waived. The expenses noted on the table above do not contemplate reimbursement of any fees previously waived by our Advisers. See “Management’s Discussion and Analysis of Financial Condition and Results of Operations — Overview — Base Management Fee,and Incentive Fee, and Administrative Services Expense Waiver and Expense Support and Conditional Reimbursement Agreement.” (6) The estimate for incentive fees assumes that incentive fees payable to our Advisers for the following twelve months will bear the same percentage to average net assets as (i) the incentive fees for 20142015 ($451,000,2.6 million, which were subsequently waived by the Advisers, as reported in our 20142015 Form 10-K) bear to (ii) our average net assets for 20142015 ($142.6400.0 million, as reported in our 20142015 Form 10-K), which percentage is 0.320.65% for 2014.2015. The percentage presented in the fees and expenses table is based on the assumptions that we sell $360.0200.0 million worth of our common stock during the following twelve months, borrow funds equal to 50% of net assets (including such borrowed funds), and achieve average net assets of approximately $800.3719.0 million during such time. Actual results for 20152016 may differ materially from this estimate. The incentive fees are based on our performance and will not be paid unless we achieve certain goals. In the event that we were to dispose of an investment and such disposition resulted in a capital gain, we may be required to pay the incentive fee on capital gains, as discussed below. The incentive fees, if any, are divided into two parts: (i) a subordinated incentive fee on income, calculated and payable quarterly in arrears, which, at a maximum, for any quarter in in which our pre-incentive fee net investment income exceeds 1.875% of our adjusted capital (a rate of 7.5% per annum), will equal 20% of the amount of our pre-incentive fee net investment income, expressed as a quarterly rate of return on adjusted capital at the beginning of the most recently completed calendar quarter, subject to a catch-up feature. For purposes purposes of this fee, adjusted capital means cumulative gross proceeds generated from sales of our common stock (including


 
22 (including proceeds from our distribution reinvestment plan) reduced for non-liquidating distributions, other than distributions of profits, paid to our stockholders and amounts paid for share repurchases pursuant to our share repurchase program; and (ii) an incentive fee on capital gains that will equal 20% of our incentive fee capital gains (defined as cumulative realized capital gains less cumulative realized capital losses and unrealized capital depreciation), if any, less the aggregate amount of any previously paid incentive fee on capital gains. Once fully invested, we expect the incentive fees we pay to increase to the extent we earn greater interest income or generate capital gains through our investments in portfolio companies. See “Management’s Discussion and Analysis of Financial Condition and Results of Operations — Overview- — Base Management Fee,and Incentive Fee, and Administrative Services Expense Waiver and Expense Support and Conditional Reimbursement Agreement” for more information concerning the conditional fee waiver agreementConditional Fee Waiver Agreement and “Investment Advisory and Administrative Services Agreement — Advisory Fees” for more information concerning the incentive fees. (7) We have and may continue to borrow funds to make investments, including before we have fully invested the proceeds of this continuous Offering. To the extent that we determine it is appropriate to borrow funds to make investments, the costs associated with such borrowing are indirectly borne by our investors. The figure in the table assumes we borrow for investment purposes an amount equal to 50% of our net assets and that the average annual interest rate on the amount borrowed is approximately 3.00%. The figure in the table also factors in the impact of the amortization of deferred financing fees. Our ability to incur leverage during the following twelve months depends, in large part, on the amount of money we are able to raise through the sale of shares registered in this Offering. We do not intend to issue preferred stock within a year of the effectiveness date of the registration statement of which this prospectus forms a part. (8) Other expenses are based on a projection of expenses we expect to incur in connection with administering our business during the following twelve months, including, specifically, fees pertaining to legal and audit services and the cost of our independent directors. Also included is an estimate of internal administrative expenses, which include our allocable portion of the cost of our Chief Financial and Chief Compliance Officers, and other administrative personnel. The reimbursement of administrative service expenses has been waived through December 31, 2015.June 30, 2016. The percentage presented in the table above is based on the assumptions that we sell $360.0200.0 million worth of our common stock during the following twelve months, borrow funds equal to 50% of net assets, and achieve average net assets of approximately $800.3719.0 million during such time, and does not reflect the impact of the waiver of the administrative expenses during the next twelve months. The effect of the waiver of administrative expenses reduces the other expenses as a percentage of net assets down to 0.300.38%. See “Management’s Discussion and Analysis of Financial Condition and Results of Operations — Overview — Expenses.” (9) The total annual expenses ratio shown does not take into account the effect of the conditional incentive fee waiver agreement and waivers of internal administrative expenses that are currently in effect. For the year ended December 31, 2014,2015, our ratio of total annual expenses ($8.028.9 million as reported in our 20142015 Form 10-K) to average net assets for 20142015 ($142.6400.0 million as reported in our 20142015 Form 10-K), which included the effect of the conditional incentive fee waiver agreement, and internal administrative expense waivers, and expense support payment from our Adviser was 5.62 was 7.23%. Excluding the effect of the conditional fee waiver agreement,Conditional Fee Waiver Agreement and internal administrative expense waivers, and expense support payment from our Adviser our ratio of total annual expenses was 8.508.38%. COMPENSATION OF OUR DEALER MANAGER AND THE INVESTMENT ADVISER Our Dealer Manager will receive compensation and reimbursement for services relating to this Offering, and we will compensate our Advisers for the investment and management of our assets. The most significant items of compensation, fees, expense reimbursements and other payments that we expect to pay to these entities and their affiliates are included in the table below. The selling commissions and Dealer Manager fee may vary for different categories of purchasers. See “Plan of Distribution.” This table assumes the shares are sold through distribution channels associated with the highest possible selling commissions and Dealer Manager fees. For illustrations of how the management fee, the subordinated incentive fee on income and the incentive fee on capital gains are calculated, see “Investment Advisory and Administrative Services Agreement — Advisory Fees.” Type of Compensation Determination of Amount Estimated Amount for Maximum Offering ($1,500,000,000)(1) Fees to our Dealer Manager


 
23 Type of Compensation Determination of Amount Estimated Amount for Maximum Offering ($1,500,000,000)(1) Sales Load Selling commissions(2) 7.0% of gross offering proceeds from the Offering; all selling commissions are expected to be reallowed to selected broker-dealers. $105,000,000 Dealer Manager fee(2) 3.0% of gross proceeds, of which up to 1.5% may be reallowed to selected broker-dealers as a marketing fee. $45,000,000 Reimbursement to Our Advisers Other organization and offering expenses(3) We will reimburse our Advisers for the offering costs they incur on our behalf only to the extent of 1.5% of gross offering proceeds from the Offering. $22,500,000 Investment Adviser Fees(4) Management fee The management fee is calculated at an annual rate of 2.0% of our average gross assets. The term “gross assets” means total assets of the Company as disclosed on the Company's balance sheet. "Average gross assets" are calculated based on the Company's gross assets at the end of the two most recently completed calendar quarters. The management fee is payable quarterly in arrears. All or any part of the management fee not taken as to any quarter shall be deferred without interest and may be taken in such other quarter as the Adviser will determine. The management fee for any partial month or quarter will be appropriately pro rated. This amount cannot be estimated since it is based upon the growth of the fund and the value of the investments. Subordinated Incentive Fee on Income The subordinated incentive fee on income is calculated and payable quarterly in arrears based on our pre-incentive fee net investment income for the immediately preceding quarter. The payment of the subordinated incentive fee on income is equal to 20% of our pre-incentive fee net investment income for the previous quarter, expressed as a quarterly rate of return on adjusted capital at the beginning of the most recently completed calendar quarter, exceeding 1.875% (or 7.5% annualized), subject to a “catch up” feature (as described below). We call this the “hurdle rate.” For this purpose, pre- incentive fee net investment income means interest income, dividend income and any other income (including any other fees, such as commitment, origination, structuring, diligence and consulting fees or other fees that we receive from portfolio companies) accrued during the calendar quarter, minus our operating expenses for the quarter (including the base management fee, expenses payable under any administration agreement and any interest expense and dividends paid on any issued and outstanding preferred stock, but excluding the incentive fee). Pre-incentive fee net investment income includes, in the case of investments with a deferred interest feature (such as original issue discount debt instruments with payment-in-kind interest and zero coupon securities), accrued income that we have not yet received in cash. Pre-incentive fee net investment income does not include any realized capital gains, realized capital losses or unrealized capital appreciation or depreciation. For purposes of this fee, adjusted capital means cumulative gross proceeds generated from sales of our common stock (including proceeds from our distribution reinvestment plan) reduced for non-liquidating distributions, other than distributions of profits, paid to our stockholders and amounts paid for share repurchases pursuant to our share repurchase program. The subordinated incentive fee on income is payable for each quarter as follows: These amounts cannot be estimated since they are based upon the performance of the assets held by us. We have limited prior performance, therefore, an estimate of these amounts would not be meaningful.


 
24 Type of Compensation Determination of Amount Estimated Amount for Maximum Offering ($1,500,000,000)(1) •No subordinated incentive fee on income is payable to the Adviser in any calendar quarter in which our pre-incentive fee net investment income does not exceed 1.875% (or 7.5% annualized) of adjusted capital; •100% of our pre-incentive fee net investment income, if any, that exceeds 1.875% (or 7.5% annualized) of adjusted capital but is less than or equal to 2.34375% (or 9.375% annualized) of adjusted capital in any calendar quarter is payable to the Adviser. This portion of the subordinated incentive fee on income is referred to as the “catch up” and is intended to provide the Adviser with an incentive fee of 20.0% on all of our pre- incentive fee net investment income as if the hurdle did not apply when our pre-incentive fee net investment income exceeds 2.34375% (or 9.375% annualized) of adjusted capital in any calendar quarter; and •For any quarter in which our pre-incentive fee net investment income exceeds 2.34375% (or 9.375% annualized) of adjusted capital, the subordinated incentive fee on income shall equal 20.0% of the amount of our pre-incentive fee net investment income, as the hurdle rate and catch- up will have been achieved. Incentive Fee on Capital Gains The incentive fee on capital gains is earned on realized capital gains from the portfolio of the Company and is determined and payable in arrears as of the end of each calendar year (or upon termination of the Investment Advisory Agreement). This fee equals 20.0% of our incentive fee capital gains, which equals our realized capital gains on a cumulative basis from inception, calculated as of the end of each calendar year, computed net of all realized capital losses and unrealized capital depreciation on a cumulative basis, less the aggregate amount of any previously paid capital gain incentive fees. These amounts cannot be estimated since they are based upon the performance of the assets held by us. The amount of any incentive fee on capital gains earned on liquidated investments will be reported by us in our quarterly and annual financial statements filed with the SEC under the Exchange Act. Other Expenses Other Operating Expenses(3) We will reimburse the actual expenses incurred by our Advisers or their affiliates, or any third-party administrator, in connection with the provision of Administrative Services (as opposed to investment advisory services) to us, including the personnel and related employment direct costs and overhead of our Advisers or their affiliates, or any third-party administrator. We will not reimburse for personnel costs in connection with services for which our Advisers or their affiliates or any third-party administrator receives a separate fee. In addition, we will not reimburse our Advisers for (i) rent or depreciation, capital equipment or other costs of its own administrative items, or (ii) salaries, fringe benefits, travel expenses and other administrative items incurred or allocated to any controlling person of our Advisers, in connection with the provision of investment advisory services (as opposed to Administrative Services) to us. Actual expenses are dependent on actual expenses incurred by our Advisers or their affiliates, or any third- party, and, therefore, cannot be determined at this time (1) Assumes all shares are sold at the current offering price of $9.558.90 per share with no reduction in selling commissions or Dealer Manager fees. (2) In addition, our Dealer Manager may pay out of its Dealer Manager fee up to an additional 1.0% of gross offering proceeds from the sales of shares sold in the Offering by selected broker-dealers as reimbursement for distribution and marketing-related costs and expenses. The selling commission and Dealer Manager fee may be reduced or waived in connection with certain categories of sales, such as sales for which a volume discount applies, sales through investment advisers or banks acting as trustees or fiduciaries and sales to our affiliates. No selling commission or Dealer Manager fee will be paid in connection with sales under our distribution reinvestment plan.


 
25 (3) The offering expense and other expense reimbursements we incur may include a portion of costs incurred by our Advisers, their respective members and affiliates on our behalf for the SEC registration fee, Financial Industry Regulatory Authority ("FINRA") filing fee, printing and mailing expenses, blue sky filing fees and expenses, accounting fees and expenses, transfer agent fees, advertising and sales literature, due diligence expenses, adviser personnel salaries and bank and other administrative expenses. Any such reimbursements will not exceed actual expenses incurred by our Advisers or their respective members or affiliates. Our Advisers, or their respective affiliates, will be responsible for the payment of our cumulative organizational and offering expenses to the extent they exceed 1.5% of gross stock offering proceeds from the Offering of our common stock during our Offering period. Additionally, and in accordance with the terms of the Sub-Advisory Agreement, our Advisers will share equally all non-reimbursed, organization and offering expenses in excess of $2 million, exclusive of sales and marketing costs incurred by the Advisers and their respective affiliates. For purposes of this paragraph, sales and marketing costs include all costs and expenses relating to advertisements and selling literature or brochures, sales meetings, sales training sessions, investor meetings, website hosting and other expenses directly related to the offer and sale of securities by the Company pursuant to this Prospectus. (4) Under the Sub-Advisory Agreement, the Sub-Adviser will receive 50% of all fees payable to HMS Adviser under the Investment Advisory Agreement. Certain of the advisory fees payable to our Advisers are not based on the performance of our investments. See “Investment Advisory and and Administrative Services Agreement” and “Certain Relationships and Related Party Transactions” for a more detailed description of the the fees and expenses payable to our Advisers, our Dealer Manager and their affiliates and the conflicts of interest related to these arrangements. QUESTIONS AND ANSWERS ABOUT THIS OFFERING Set forth below are some of the more frequently asked questions and answers relating to our structure, our management, our business and an offering of this type. See “Prospectus Summary” and the remainder of this prospectus for more detailed information about our structure, our management, our business, and this Offering. Q: What is a “BDC”? A: BDCs are closed-end management investment companies that elect to be treated as business development companies under the 1940 Act. As such, BDCs are subject to only certain provisions of the 1940 Act, as well as the Securities Act of 1933, as amended(the "Securities Act"), and the Exchange Act. BDCs typically make investments in private or smaller public companies in the form of long-term debt or equity capital, with the goal of generating current income and/or potential capital growth. BDCs can be internally or externally managed and, if certain requirements are met, may qualify to elect to be taxed as “regulated investment companies” or RICs, for federal tax purposes. Q: Who is the Sponsor? A: Hines is our Sponsor and the parent company of our Adviser. Hines is a fully integrated global real estate investment and management firm that, with its predecessor, has been investing in real estate and providing acquisition, development, financing, property management, leasing and disposition services for over 5859 years. This experience includes credit evaluation and underwriting of tenants across numerous industries and geographic markets, including Middle Market companies. Hines provides real estate investment and management services to numerous investors and partners including pension plans, domestic and foreign institutional investors, high net worth individuals and retail investors. Hines is indirectly owned and controlled by Gerald D. Hines and his son Jeffrey C. Hines. As of June 30,December 31, 2015, Hines had approximately $8789.1 billion in assets under management, which included approximately $4342.5 billion in assets that Hines managed as a fiduciary, including HMS Income Fund's assets, and included approximately $4446.6 billion for which Hines provided third-party property management services. This portfolio represents assets owned by Hines, its affiliates and numerous third-party investors, including pension plans, domestic and foreign institutional investors, high net worth individuals and retail investors as well as assets Hines serves in an investment management role as a fiduciary, regardless of equity participation. As of June 30, 2015,2016, Hines and its affiliates had raised gross proceeds of $6.16.5 billion through sponsored public programs, including HMS Income Fund. Please see “Investment Objective and Strategies — About Our Sponsor” for more information regarding Hines. Q: Who is the Sub-Adviser? A: We have entered in to a sub-advisory agreement pursuant to which MSC Adviser acts as our investment Sub-Adviser to identify, evaluate, negotiate and structure prospective investments, make investment and portfolio management recommendations for approval approval by our Adviser, monitor our investment portfolio and provide certain ongoing administrative services to our Adviser. For more information regarding the Sub-Adviser, see “Investment Objective and Strategies — About Our Sub-Adviser.” MSC Adviser is a is a registered investment adviser that is a wholly owned subsidiary of Main Street, an internally managed BDC. Our Sub-Adviser’s Sub-Adviser’s management team includes a unique group of professionals. The members of our Sub-Adviser’s investment team have have broad investment backgrounds, with prior experience at private investment funds, investment banks and other financial services


 
26 services companies. Main Street and its wholly owned subsidiaries have developed a reputation in the market place as a responsible and efficient source of financing, which has created a stream of proprietary deal flow. As of September 30, 2015,March 31, 2016, Main Street had debt and equity investments in customized LMM securities and over-the-counter debt securities with an aggregate fair value of $1.91.8 billion in over 200 portfolio companies. We leverage the Sub-Adviser’s expertise in analyzing, valuing, structuring, negotiating and closing transactions, which we believe provides us with a competitive advantage in offering customized customized financing solutions to LMM companies and in executing investments in over-the-counter debt securities. Main Street and and our Sub-Adviser are based in Houston, Texas. Main Street’s common stock trades on the New York Stock Exchange under the ticker symbol “MAIN.” Q: What is a “RIC”? A: A “RIC” is an entity that has qualified and elected to be treated and qualifies as a regulated investment company under Subchapter M of the Code. A RIC generally doesis not havesubject to pay corporate-level U.S. federal income taxes on any income or gain that it distributes to its stockholders from its taxtaxable earnings and profits. To qualify as a RIC, a companyan entity must, among other things, meet certain source-of-income and asset diversification requirements. In addition, in order to obtain RIC tax treatment, a companyan entity must distribute to its stockholders, for each taxable year, at least 90% of its “investment company taxable income,” which is generally its net ordinary income plus the excess, if any, of net short-term capital gain over net long-term capital loss. As a RIC, we generally will be subject to corporate-level U.S. federal income tax on our undistributed investment company taxable income and net capital gain (which is defined as net long-term capital gain in excess of net short-term capital loss), and could be subject to U.S. federal excise, state, local and foreign taxes. See “Material U.S. Federal Income Tax Considerations” for more information regarding RICs.


 
27 Q: How are our investments selected and acquired? A: Under the Sub-Advisory Agreement, the Sub-Adviser is primarily responsible for identifying and evaluating investment opportunities, providing due diligence information with respect to prospective investments, recommending investments to our Adviser and negotiating and structuring our investments. HMS Adviser oversees all investment activities and is ultimately responsible for making all investment decisions with respect to our portfolio. All investment decisions made by our Adviser will require the approval of its investment committee led by Alejandro Palomo, who serves as a director and member of the investment committee for HMS Adviser. Our board of directors, including a majority of independent directors, oversees and monitors our investment performance, reviews the compensation under the Investment Advisory Agreement and determines whether the provisions of the Investment Advisory Agreement and Sub-Advisory Agreement have been carried out. As a BDC, we are subject to certain regulatory restrictions in making our investments, including limitations on our ability to co-invest with certain affiliates. However, we received exemptive relief from the SEC that permits us, subject to certain conditions, to co-invest with Main Street in certain transactions originated by Main Street and/or our Advisers. We expect that co-investment between us and Main Street will be the norm rather than the exception, as substantially all potential co-investments that are appropriate investments for us should also be appropriate investments for Main Street, and vice versa. Q: How does a “best efforts” offering work? A: When securities are offered to the public on a “best efforts” basis, the broker-dealers participating in the offering are only required to use their best efforts to sell the offered securities. In this Offering, broker-dealers do not have a firm commitment or obligation to purchase any of the shares of common stock we are offering. Q: How long will this Offering last? A: This is a continuous offering of our shares as permitted by the federal securities laws. We will file post-effective amendments to the registration statement of which this prospectus is a part that are subject to SEC review, to allow us to continue this Offering. Generally, state registrations are for a period of one year. We may be required to discontinue selling shares in any state in which our registration is not renewed or otherwise extended annually. We may terminate the Offering at any time. Q: Will I receive a stock certificate? A: No. Our board of directors has authorized the issuance of shares of our capital stock without certificates. We expect that we will not issue shares in certificated form, although we may decide to issue certificates at such time, if ever, as we list our shares on a national securities exchange. All shares of our common stock are issued in book-entry form only. The use of book-entry registration protects against loss, theft or destruction of stock certificates and reduces the offering costs. Q: Who can buy shares of common stock in this Offering? A: In general, you may buy shares of our common stock pursuant to this prospectus if you have either (1) a net worth of at least $70,000 and an annual gross income of at least $70,000, or (2) a net worth of at least $250,000 (not including home, furnishings and personal automobiles). For this purpose, net worth does not include your home, home furnishings and personal automobiles. Our suitability standards also require that a potential investor (i) can reasonably benefit from an investment in us based on such investor’s overall investment objectives and portfolio structuring; (ii) is able to bear the economic risk of the investment based on the prospective stockholder’s overall financial situation; and (iii) has an apparent understanding of (a) the fundamental risks of the investment, (b) the risk that such investor may lose his or her entire investment, (c) the lack of liquidity of the shares, (d) the background and qualifications of our Advisers, and (e) the tax consequences of the investment. For specific requirements, see “Suitability Standards.” Generally, you must purchase at least $2,500 in shares of our common stock. After you have satisfied the applicable minimum purchase requirement, additional purchases must be in increments of at least $500, except for purchases made pursuant to our distribution reinvestment plan. These minimum net worth and investment levels may be higher in certain states, so you should carefully read the more detailed description under “Suitability Standards.” Certain volume discounts may be available for large purchases. See “Plan of Distribution.” The net proceeds to us from a sale eligible for a volume discount will be the same, but the selling commissions payable to the selected broker-dealer will be reduced. Q: How do I subscribe for shares of common stock? A: If you meet the net worth and suitability standards and choose to purchase shares in this Offering, you will need to (1) complete a subscription agreement, the form of which is attached to this prospectus as Appendix A, and (2) pay for the shares at the time you subscribe. We reserve the right to reject any subscription in whole or in part. Subject to the requirements of state securities regulators regulators with respect to sales to residents of their state, there is no minimum number of shares required to be sold in this Offering. We held our initial closing on September 17, 2012, and we currently conduct closings on a weekly basis. All subscription payments are placed in a segregated interest-bearing account and held in trust for our subscribers’ benefit, pending release to us at the next scheduled weekly closing. Subscriptions are accepted or rejected by us within 30 days of receipt by us and, if rejected, all funds are returned to subscribers without deduction for any expenses within ten business days from the date the subscription is rejected. Currently, our shares are offered at a price of $9.558.90 per share. To the extent our NAV per share increases, however, we will


 
28 increase our offering price per share to ensure that shares of our common stock are not sold at a price per share, after deduction of selling commissions and Dealer Manager fees, that is below our NAV per share. In the event of a material decline in our NAV per share that we deem non-temporary and which results in a 2.5% or more decrease of our NAV per share below our then-current offering price, we will reduce our offering price accordingly Q: Is there any minimum initial investment required? A: Yes. To purchase shares in this Offering, you must make an initial purchase of at least $2,500 in shares of our common stock. Once you have satisfied the minimum initial purchase requirement, any additional purchases of our shares in this Offering must be in amounts of at least $500 except for additional purchases pursuant to our distribution reinvestment plan. See “Plan of Distribution.” Q: Can I invest through my IRA, SEP or after-tax deferred account? A: Yes, subject to the suitability standards. An approved trustee must process and forward to us subscriptions made through IRAs, Keogh plans and 401(k) plans. In the case of investments through IRAs, Keogh plans and 401(k) plans, we will send the confirmation and notice of our acceptance or rejection to the trustee. Please be aware that in purchasing shares, custodians or trustees of employee pension benefit plans or IRAs may be subject to the fiduciary duties imposed by ERISA or other applicable laws and to the prohibited transaction rules prescribed by ERISA and related provisions of the Code. In addition, prior to purchasing shares, the trustee or custodian of an employee pension benefit plan or an IRA should determine that such an investment would be permissible under the governing instruments of such plan or account and applicable law. See “Suitability Standards” for more information. Q: How will the payment of fees and expenses affect my invested capital? A: The payment of fees and expenses will reduce the funds available to us for investment in portfolio companies and the income generated by the portfolio as well as funds available for distribution to stockholders. The payment of fees and expenses will also result in the NAV per share of your common stock initially being less than your purchase price. Q: Will the distributions I receive be taxable? A: For U.S. federal income tax purposes, distributions by us to our stockholders generally constitute ordinary income or capital gain, or aremay be treated as a nontaxable return of capital. Distributions of our “investment company taxable income” (which is, generally, our taxable income excluding net capital gain) will be taxable as ordinary income to U.S. stockholders to the extent of our current or accumulated earnings and profits, whether paid in cash or reinvested in additional common stock. To the extent such distributions paid by us to non-corporatenoncorporate stockholders (including individuals) are attributable to “qualified dividends” from U.S. corporations and certain qualified foreign corporations, such distributions may be eligible for a current maximum federal income tax rate of 20%. In this regard, it is anticipated that distributions paid by us generally will not be attributable to “qualified dividends” and, therefore, generally will not qualify for the preferential rate applicable to “qualified dividends.” Distributions of our net capital gain (which is generally our net long-term capital gain in excess of net short-term capital loss) properly designated by us as “capital gain dividends” generally will be taxable to a U.S. stockholder as long-term capital gain that is currently taxable at a maximum U.S. federal tax rate of 20% in the case of noncorporate stockholders (including individuals, trusts or estates), regardless of the U.S. stockholder’s holding period for his, her or its common stock and regardless of whether the distribution is paid in cash or reinvested in additional common stock. Distributions in excess of our earnings and profits first will reduce a U.S. stockholder’s adjusted tax basis in such stockholder’s common stock and, after the adjusted basis is reduced to zero, will constitute capital gain to such U.S. stockholder. In addition, stockholders may be subject to a 3.8% Medicare tax, as well as state, local, foreign and other taxes, on distributions received from us. Q: When will I get my detailed tax information? A: We will send to each of our U.S. stockholders, as promptly as possible after the end of each calendar year, in any event, no later than 75 days after the end of each fiscal year, a notice detailing, on a per share and per distribution basis, the amounts includible in such U.S. stockholder’s taxable income for such year as ordinary income and as long-term capital gain. Q: Will I be notified of how my investment is doing? A: Yes, periodic updates on the performance of your investment will be made available to you, including: • distribution statements; • periodic prospectus supplements during the Offering; • an annual report; • an annual IRS Form 1099-DIV, if required; and • three quarterly financial reports. We will make this information available to you via one or more of the following methods: • electronic delivery; or


 
29 • posting on our website located at www.HinesSecurities.com, along with any required notice. In addition, to the extent required by law or regulation or, in our discretion, we may make certain of this information available to you via U.S. mail or other courier. Q: Are there any restrictions on the transfer of shares? A: No. Shares of our common stock have no preemptive, exchange, conversion or redemption rights, but are entitled to the limited repurchase rights described elsewhere in this prospectus relating to our share repurchase program and repurchases upon the death or disability of a stockholder. Additionally, shares of our common stock are freely transferable, except where their transfer is restricted by federal and state securities laws or by contract. We do not intend to list our securities on any securities exchange during the offering period, and we do not expect there to be a public market for our shares in the foreseeable future. As a result, your ability to sell your shares will be limited. We will not charge for transfers of our shares except for necessary and reasonable costs actually incurred by us. Q: Who can help answer my questions? A: If you have more questions about the Offering or if you would like additional copies of this prospectus, you should contact your registered representative or our Dealer Manager at: Hines Securities, Inc. 2800 Post Oak Boulevard, Suite 4700 Houston, Texas 77056-6118 (888) 446-3773 Attention: Investor Services www.HinesSecurities.com


 
30 SELECTED FINANCIAL DATA You should read this selected consolidated financial data in conjunction with our “Management’s Discussion and Analysis of Financial Condition and Results of Operations” and our audited and unaudited consolidated financial statements and notes thereto included elsewhere in the registration statement. The selected financial and other data below as of December 31, 2015, 2014, 2013 and 2012 and the years ended December 31, 2015, 2014, 2013, 2012,2012 and the period from inception (November 22, 2011) through December 31, 2011 have been derived from our audited consolidated financial statements. The selected financial and other data below as of September 30, 2014 and September 30,March 31, 2016 and March 31, 2015 and for the ninethree months ended September 30,March 31, 2016 and 2015 and 2014 have been derived from our unaudited condensed consolidated financial statements. (Unaudited) NineThree Months Ended Year Ended Year Ended For the Period from Septembe r 30, 2015Marc Septembe r 30, 2014Marc Decembe r 31, 2015 December 31, 2014 Decembe r 31, 2013 Decembe r 31, 2012 (dollars in thousands) Statement of operations data: Interest income: Non-Control/Non-Affiliate investments $ 43,02320,438 $ 10,48111,358 $ 63,253 $ 19,013 $ 2,758 $ 1,238 $ 90 Affiliate investments 774587 37199 1,204 170 — 635 — Control investments 702234 —236 932 30 — — — Total interest income 44,49921,259 10,51811,793 65,389 19,213 2,758 1,873 90 Expenses: Interest expense 7,6433,710 1,8571,975 11,159 3,325 419 316 16 Base management and incentive fees 12,4624,987 3,3493,365 18,142 6,029 784 358 — Administrative services expenses 1,434533 1,084437 2,037 1,497 1,018 438 — Offering Costs 12 — — — — — — Professional fees 426428 419203 606 478 361 201 — Insurance 14547 14449 192 191 186 108 — Other general and administrative 604328 409232 1,407 595 240 114 18 Expenses before fee and expense i 22,71410,045 7,2626,261 33,543 12,115 3,008 1,535 34 Waiver of management and incentive fees (1,442493) (1,675358) (2,601) (2,274) (784) (358) — Waiver of administrative services expenses (1,434533) (1,084437) (2,037) (1,497) (1,018) (438) — Expense support payment from Adviser — (328— —) (328) (153) — — Total expenses, net of fee and expense waivers 19,8389,019 4,1755,466 28,905 8,016 1,053 739 34 Net investment income 24,66112,2 40 6,3436,327 36,484 11,197 1,705 1,134 56 Total realized gain (loss) from investments 130(646) 21620 (5,508) 20 27 14 — Net realized income 24,79111,594 6,5596,347 30,976 11,217 1,732 1,148 56 Total net unrealized appreciation (depreciation) (11,51714, 263) (1,6273,84 0 (37,956) (14,214) 421 87 (36) Net increase (decrease) in net assets resulting from operations $ 13,274(2, 669) $ 4,93210,187 $ (6,980) $ (2,997) $ 2,153 $ 1,235 $ 20 Net investment income per share/unit – basic and diluted $ 0.550.19 $ 0.510.17 $ 0.75 $ 0.70 $ 0.64 $ 0.99 $ 0.05 Net realized income per share/unit – basic and diluted $ 0.550.18 $ 0.520.18 $ 0.63 $ 0.70 $ 0.65 $ 1.00 $ 0.05 Net increase (decrease) in net assets from operations per share/unit – basic and diluted $ 0.29(0.04) $ 0.390.28 $ (0.14) $ (0.19) $ 0.81 $ 1.08 $ 0.02 Stockholder distributions declared per share/unit – basic and diluted $ 0.350.17 $ 0.520.17 $ 0.70 $ 0.70 $ 0.70 $ 0.94 $ — Weighted average shares/units outstanding – basic and diluted 45,129,210 63,230,882 12,528,03536,265,941 48,838,114 16,022,853 2,648,689 1,151,554 1,111,111


 
31 (Unaudited) NineThree Months Ended As of December 31, September 30, September 30, 2015 2014 2013 2012 2011 (dollars in thousands) Balance sheet data: Assets: Total portfolio investments at fair value $ 876,697857 832 $ 363,654659 866 $ 852,988 $ 473,862 $ 66,882 $ 16,132 $ 16,387 Cash and cash equivalents 18,63420,505 10,83923,909 24,001 19,868 6,356 1,832 942 Interest receivable 7,9228,248 3,1986,006 7,927 4,328 399 58 26 Receivable for securities sold 2,48911,824 2,0001,000 1,995 3,014 — — — Prepaid and other assets 1,512700 5781,703 511 338 109 82 — Due from Main Street Capital Corporation — 15— — — 19 1,003 170 Deferred offering costs (net of accumulated amortization) 1,330296 2,9941,467 1,107 2,388 3,688 2,508 — Deferred financing costs (net of accumulated amortization) 5,1554,952 2,3392,967 4,883 2,426 168 210 27 Total assets $ 913,73990 4 357 $385,617696 918 $ 893,412 $ 506,224 $ 77,621 $ 21,825 $ 17,552 Liabilities and net assets: Accounts payable and other liabilities $ 5171,011 $ 295306 $ 624 $ 246 $ 71 $ 114 $ 18 Payable for unsettled trades 3,196514 2,6824,450 — 6,249 2,608 290 — Distribution payable 3,1813,805 1,1962,353 3,717 1,760 295 76 — Due to affiliates 5,7364,791 3,4614,470 5,723 4,530 3,771 2,922 14 Payable for securities purchased 38,9663,563 43,98168,859 11,696 50,512 8,799 — — Notes payable 395,000 141,864264,000 380,000 182,864 14,000 7,000 7,500 Total liabilities 446,596408,684 193,479344,438 401,760 246,161 29,544 10,402 7,532 Total net assets 467,143495,673 192,138352,480 491,652 260,063 48,077 11,423 10,020 Total liabilities and net assets $ 913,739904 357 $ 385,617696 918 $ 893,412 $ 506,224 $ 77,621 $ 21,825 $ 17,552 Other data: Weighted average effective yield on LMM debt investments (1) 11.911.1% 12.111.9% 11.0% 11.3% 15.0 % 14.4% 13.7% Number of LMM debt portfolio investments 1222 712 19 11 2 6 6 Weighted average effective yield on Middle Market debt (1) 8.48.2% 7.58.4% 8.3% 8.0% 7.3 % 8.2% 8.3% Number of Middle Market debt portfolio investments 8483 7584 83 77 62 11 11 Weighted average effective yield on Private Loan debt (1) 9.99.0% 9.9% 8.5% 9.7% 9.5 % — — Number of Private Loan debt portfolio investments 1420 714 20 11 2 — — Weighted average effective yield on total portfolio (1) 8.38.2% 7.88.5% 8.3% 8.1% 7.5 % 9.9% 9.7% Number of LMM equity investments (2) 1623 311 17 9 — — — Number of Private Loan equity investments (3) 23 —1 5 — — — — Number of Other Portfolio investments (2) 23 —1 3 1 — — — Expense ratios (as percentage of average net assets): Total expenses 5.261.83% 3.691.78% 7.23% 5.62% 4.23 % 7.05% 0.34% Operating expenses excluding interest expense 3.231.08% 2.051.14% 4.44% 3.29% 2.55 % 4.03% 0.18% (1) Weighted-average effective yield is calculated based on our investments at the end of each period and includes accretion of original issue discounts and amortization of premiums, and the amortization of fees received in connection with transactions. Investments on non-accrual status are assumed to have a zero yield in the calculation of weighted-average effective yield. (2) Investments were non-income producing during the year ended December 31, 2014. (3) Investments were non-income producing during the ninethree months ended September 30, 2015March 31, 2016 and the year ended December 31, 2014.2015.


 
32 The following table presentstables present selected unaudited quarterly financial data for each quarter during the quarter ended March 31, 2016 and the years ended December 31, 2014, 20132015 and 20122014 (in thousands except per share and per unit amounts): Quarter Ended March 31, 2014 June 30, 2014 September 30, 2014 December 31, 2014 Total interest income $ 1,661 $ 3,210 $ 5,647 $ 8,695 Net investment income $ 824 $ 1,845 $ 3,673 $ 4,855 Net realized gain (loss) from investments 69 82 65 (196) Net unrealized appreciation (depreciation) $ 228 $ 44 $ (1,900) $ (12,586) Net increase (decrease) in net assets resulting from operations $ 1,121 $ 1,971 $ 1,838 $ (7,927) Net investment income per share/unit – basic and diluted $ 0.11 $ 0.16 $ 0.20 $ 0.18 Net increase (decrease) in net assets resulting from operations per share/unit – basic and diluted $ 0.15 $ 0.17 $ 0.10 $ (0.30) Quarter Ended March 31, 2016 Total interest income $ 21,259 Net investment income $ 12,240 Net realized gain (loss) from investments $ (646) Net unrealized appreciation (depreciation) $ (14,263) Net increase (decrease) in net assets resulting from operations $ (2,669) Net investment income per share/unit – basic and diluted $ 0.19 Net increase (decrease) in net assets resulting from operations per share/unit – basic and diluted $ (0.04) Quarter Ended March 31, 20132015 June 30, 2013 December 31, 2013June 30, September 30, 2015 December 31, 2015 Total interest income $ 392 $ 559 $ 80811,793 $ 99915,381 $ 17,325 $ 20,890 Net investment income $ 101 $ 297 $ 4986,327 $ 8098,791 $ 9,543 $ 11,823 Net realized gain (loss) from investments — $ 4 —20 23 127 $ (17) $ (5,638) Net unrealized appreciation (d i ti ) $ 207 $ (69) $ 2503,840 $ 333,967 $ (19,324) $ (26,439) Net increase (decrease) in net assets resulting from operations $ 308 $ 232 $ 74810,187 $ 86512,885 $ (9,798) $ (20,254) Net investment income per share/unit – basic and diluted $ 0.07 $ 0.15 $ 0.17 $ 0.19 $ 0.18 $ 0.20 Net increase (decrease) in net assets resulting from operations per share/unit b i d dil d $ 0.22 $ 0.11 $ 0.260.28 $ 0.210.28 $ (0.18) $ (0.34) Quarter Ended March 31, 20122014 June 30, 20122014 September 30, 20122014 December 31, 20122014 Total interest income $ 4151,661 $ 4103,210 $ 4645,647 $ 5848,695 Net investment income $ 339824 $ 2711,845 $ 2623,673 $ 2624,855 Net realized gain (loss) from investments — $ 69 — $ 82 12 65 2 $ (196) Net unrealized appreciation (depreciation) $ 155228 $ (244) $ 33(1,900) $ (9912,586) Net increase (decrease) in net assets resulting from operations $ 4941,121 $ 2691,971 $ 3071,838 $ 165(7,927) Net investment income per share/unit – basic and dil t d $ 0.300.11 $ 0.240.16 $ 0.230.20 $ 0.220.18 Net increase (decrease) in net assets resulting from operations per share/unit – basic and diluted $ 0.440.15 $ 0.240.17 $ 0.270.10 $ 0.13(0.30)


 
33


 
34 RISK FACTORS Investing in shares of our common stock involves a number of significant risks. In addition to the other information contained in this prospectus, you should consider carefully the following information before making an investment in shares of our common stock. The risks set out below are not the only risks we face, and additional risks and uncertainties not presently known to us or not presently deemed material by us may also impair our operations and performance. If any of the following events occur, our business, financial condition and results of operations could be materially and adversely affected. In such case, our NAV could decline, and you may lose all or part of your investment. Risks Relating to Our Business and Structure Future disruptions or instability in capital markets could negatively impact our ability to raise capital and have a material adverse effect on our business, financial condition and results of operations. Unfavorable economic conditions or other factors may affect our ability to borrow for investment purposes, and may therefore adversely affect our ability to achieve our investment objective. From time to time, the global capital markets may experience periods of disruption and instability, which could materially and adversely impact the broader financial and credit markets and reduce the availability to us of debt and equity capital. For example, between 2008 and 2009, instability in the global capital markets resulted in disruptions in liquidity in the debt capital markets, significant write-offs in the financial services sector, the repricing of credit risk in the broadly syndicated credit market and the failure of major domestic and international financial institutions. In particular, the financial services sector was negatively impacted by significant write-offs as the value of the assets held by financial firms declined, impairing their capital positions and abilities to lend and invest. We believe that such value declines were exacerbated by widespread forced liquidations as leveraged holders of financial assets, faced with declining prices, were compelled to sell to meet margin requirements and maintain compliance with applicable capital standards. Such forced liquidations also impaired or eliminated many investors and investment vehicles, leading to a decline in the supply of capital for investment and depressed pricing levels for many assets. These events significantly diminished overall confidence in the debt and equity markets, engendered unprecedented declines in the values of certain assets, caused extreme economic uncertainty and significantly reduced the availability of debt and equity capital for the market as a whole and financial services firms in particular. While market conditions have experienced relative stability in recent years, there have been continuing periods of volatility and there can be no assurance that adverse market conditions will not repeat themselves in the future. Unfavorable economic conditions or other factors could increase our borrowing costs, limit our access to the capital markets or result in a decision by lenders not to extend credit to us. An inability to successfully access the debt capital markets or otherwise borrow money at favorable rates, or at all, could limit our ability to grow our business and fully execute our business strategy and could decrease our earnings, if any.Future volatility and dislocation in the capital markets could create a challenging environment in which to raise or access capital. For example, the re-appearance of market conditions similar to those experienced from 2008 through 2009 for any substantial length of time could make it difficult to extend the maturity of or refinance our existing indebtedness or obtain new indebtedness with similar terms. Significant changes or volatility in the capital markets may also have a negative effect on the valuations of our investments. While most of our investments are not publicly traded, applicable accounting standards require us to assume as part of our valuation process that our investments are sold in a principal market to market participants (even if we plan on holding an investment through its maturity) and impairments of the market values or fair market values ("FMV") of our investments, even if unrealized, must be reflected in our financial statements for the applicable period, which could result in significant reductions to our NAV for the period. Significant changes in the capital markets may also affect the pace of our investment activity and the potential for liquidity events involving our investments. Thus, the illiquidity of our investments may make it difficult for us to sell such investments to access capital if required, and as a result, we could realize significantly less than the value at which we have recorded our investments if we were required to sell them for liquidity purposes. The amount of our distributions to our stockholders is uncertain. Portions of the distributions that we pay may represent a return of capital to you for U.S. federal income tax purposes which will lower your tax basis in your shares and reduce the amount of funds we have for investment in targeted assets. We may not be able to pay you distributions, and our distributions may not grow over time.


 
35 Any distributions we make to our stockholders will be paid out of assets legally available for distribution. We may fund our cash distributions from any sources of funds legally available, including proceeds of the Offering, borrowings, net investment income from operations, capital gains proceeds from the sale of assets, non-capital gains proceeds from the sale of assets, dividends or other distributions paid to us on account of preferred and common equity investments in portfolio companies, fee waivers from our Advisers and expense support payments from our Adviser. We cannot assure you that we will achieve investment results that will allow us to make a targeted level of distributions or year-to-year increases in distributions. Our ability to pay distributions might be adversely affected by, among other things, the impact of one or more of the risk factors described in this prospectus. In addition, the inability to satisfy the asset coverage test applicable to us as a BDC can limit our ability to pay distributions. All distributions will be paid at the discretion of our board of directors and will depend on our earnings, our financial condition, maintenance of our ability to be subject to tax as a RIC status, compliance with applicable BDC regulations and such other factors as our board of directors may deem relevant from time to time. We cannot assure you that we will pay distributions to our stockholders in the future. To the extent that we pay any distributions from the proceeds of the Offeringsales of common stock or from borrowings in anticipation of future cash flow, thisall or a portion of such distributions may constitute a return of your capital and willmay lower your tax basis in your shares. Distributions from theany stock offering proceeds of the Offering or from borrowings also could reduce the amount of capital we ultimately invest in debt and equity interests of portfolio companies. We have not established any limit on the extent to which we may use borrowings, if any, or stock offering proceeds from the Offering to fund distributions (which may reduce the amount of capital we ultimately invest in assets). There can be no assurance that we will be able to sustain distributions at any particular level or at all. Our Adviser has agreed to waive management and incentive fees for a period from June 4, 2012 to December 31, 2015, in its sole discretion, in order to avoid distributions that are estimated to represent a return of capital for U.S. federal income tax purposes during such period. Our Sub-Adviser stopped waiving its management and incentive fees as of January 1, 2014 (except for the subordinated incentive fee on income for the period January 1, 2015 to September 30, 2015, which our Sub-Adviser has agreed to waive). In a separate agreement between our Adviser and our Sub-Adviser dated April 15, 2015 and effective January 1, 2015, our Sub-Adviser agreed to conditionally reimburse our Adviser for 50% of the fees waived each quarter in 2015, up to $200,000 in total waived fees per quarter. If the total amount conditionally reimbursed by our Sub-Adviser in 2015 is less than both (i) 50% of the fees waived by our Adviser for 2015 excluding any previously reimbursed amounts and (ii) $400,000, then our Sub-Adviser shall reimburse our Adviser, in connection with the payment of management fees to our Sub-Adviser for the fourth quarter of 2015, the difference between (A) 50% of the fees waived by our Adviser for 2015 excluding any previously reimbursed amounts minus (B) any amounts conditionally reimbursed by our Sub-Adviser in 2015, up to a maximum of $400,000 of total conditional reimbursements by our Sub-We may, for the foreseeable future, pay a portion of our distributions from sources other than net realized income from operations, which may include stock offering proceeds, borrowings, fee and expense waivers from our Advisers and support payments from the Adviser. Price declines in the large corporate leveraged loan market may continue to adversely affect the fair value of over-the-counter debt securities we holdour syndicated loan portfolio, reducing our NAV through increased net unrealized depreciation. Retail loan funds, collateralized loan obligations (a type of leveraged investment vehicle holding corporate loans), hedge funds and other highly leveraged investment vehicles comprise a substantial portion of the market for purchasing and holding first and second lien secured loans. As the secondary market pricing of the loans underlying these portfolios deteriorated during the second half of 2015, it is our understanding that many investors, as a result of their generally high degrees of leverage, were forced to raise cash by selling their interests in performing loans in order to satisfy margin requirements or the equivalent of margin requirements imposed by their lenders. This resulted in a forced deleveraging cycle of price declines, compulsory sales and further price declines, with widespread redemption requests and other constraints generating further selling pressure. This pervasive forced selling has resulted in price declines in our portfolio, negatively impacting our NAV. Conditions in the large corporate leveraged loan market may deterioratecontinue to experience similar disruptions or deterioration, which which may cause pricing levels to continue to decline or remain volatile. As a result, we may continue to suffer further unrealized depreciation and could continue to incur realized losses in connection with the sale of over-the-counter debt securities we hold, whichour syndicated loans, which could have a material adverse impact on our NAV and reduce our stock price below our NAV per share. As a BDC, BDC, we are generally not able to issue additional shares of our common stock at a price less than our NAV without first obtaining approval approval for such issuance from our stockholders and our independent directors. Additionally, a lower portfolio value may negatively


 
36 impact our ability to borrow additional funds under the Credit Facilities (as defined below) because our NAV is reduced for purposes of the the asset coverage ratio. All of these conditions could have a material adverse impact on our business, financial condition and results of operations. Our ability to achieve our investment objective depends on our Advisers' ability to manage and support our investment process. If our Adviser or our Sub-Adviser were to lose any members of their respective senior management teams, our ability to achieve our investment objective could be significantly harmed. We are externally managed and depend upon the investment expertise, diligence, skill and network of business contacts of our Advisers. We also depend, to a significant extent, on our Advisers’ access to the investment professionals and the information and deal flow generated by these investment professionals in the course of their investment and portfolio management activities. Our Advisers will evaluate, negotiate, structure, close, monitor and service our investments. Our success depends to a significant extent on the continued service and coordination of our Advisers, including their key professionals. The departure of a significant number of our Adviser’s or Sub-Adviser’s key professionals and/or the failure to replace professionals could have a materially adverse effect on our ability to achieve our investment objective. In addition, we can offer no assurance that our Advisers will remain our investment adviser and sub-adviser or that we will continue to have access to their investment professionals or their information and deal flow. Because our business model depends to a significant extent upon relationships with investment banks, business brokers, loan syndication and trading desks, and commercial banks, any inability on the part of our Advisers to maintain or develop these relationships, or the failure of these relationships to generate investment opportunities, would adversely affect our business. We expect that our Advisers will depend on their relationships with investment banks, business brokers, loan syndication and trading desks, commercial banks and other historical sources of deal flow, and we rely to a significant extent upon these relationships to provide us with potential investment opportunities. If our Advisers fail to maintain their existing relationships or develop new relationships with other sources of investment opportunities, we will not be able to grow our investment portfolio. In addition, individuals with whom our Advisers’ professionals have relationships are not obligated to provide us with investment opportunities, and, therefore, there is no assurance that such relationships will generate investment opportunities for us. We may continue to face increasing competition for investment opportunities, which could delay deployment of our capital, reduce returns and result in losses. We compete for investments with other BDCs and investment funds (including private equity funds and mezzanine funds), as well as traditional financial services companies such as commercial banks and other sources of funding. Moreover, alternative investment vehicles, such as hedge funds, private equity funds and mezzanine funds, also make investments in Middle Market private U.S. companies. As a result, competition for investment opportunities in private U.S. companies may continue to intensify. Many of our competitors are substantially larger and have considerably greater financial, technical and marketing resources than we do. For example, some competitors may have a lower cost of capital and access to funding sources that are not available to us. In addition, some of our competitors may have higher risk tolerances or different risk assessments than we have. These characteristics could allow our competitors to consider a wider variety of investments, establish more relationships and offer better pricing and more flexible structuring than we are able to do. We may lose investment opportunities if we do not match our competitors’ pricing, terms and structure. If we are forced to match our competitors’ pricing, terms and structure, we may not be able to achieve acceptable returns on our investments or may bear substantial risk of capital loss. A significant part of our competitive advantage stems from the fact that the market for investments in private U.S. companies is under served by traditional commercial banks and other financial sources. A significant increase in the number and/or the size of our competitors in this target market could force us to accept less attractive investment terms. Furthermore, many of our competitors may have greater experience operating under, or are not subject to, the regulatory restrictions under the 1940 Act that are imposed on us as a BDC. A significant portion of our investment portfolio is and will continue to be recorded at fair value as determined in good faith by our board of directors and, as a result, there is and will be uncertainty as to the ultimate market value of our portfolio investments.


 
37 Under the 1940 Act, we are required to carry our portfolio investments at market value or, if there is no readily available market value, at fair value, as determined in good faith by our board of directors. The majority of our investments are not publicly traded or actively traded on a secondary market and, instead, are traded on a privately negotiated over-the-counter secondary market for institutional investors. As a result, we value these securities at fair value as determined in good faith by our board of directors. The determination of fair value, and thus the amount of unrealized gains and losses we may incur in any year, is subjective, and our Advisers may have a conflict of interest in making the determination. We value these securities quarterly at fair value as determined in good faith by our board of directors based on input from our Advisers, any third-party independent valuation firm retained by our board of directors, and our audit committee. Certain factors that may be considered in determining the fair value of our investments include dealer quotes for securities traded on the secondary market for institutional investors, the nature and realizable value of any collateral, the portfolio company’s earnings and its ability to make payments on its indebtedness, the markets in which the portfolio company does business, comparison to comparable publicly-traded companies, discounted cash flow and other relevant factors. Because such valuations, and particularly valuations of private securities and private companies, are inherently uncertain, may fluctuate over short periods of time and may be based on estimates, our determinations of fair value may differ materially from the values that would have been used if a ready market for these securities existed. Due to this uncertainty, our fair value determinations may cause our NAV per share on a given date to materially understate or overstate the value that we may ultimately realize upon the sale of one or more of our investments. Additionally, any volatility in the credit markets may affect the ability of our Advisers and board of directors to value our portfolio. Our board of directors may change our operating policies and investment strategies or use of proceeds of the sales of common stock without prior notice or stockholder approval, the effects of which may be adverse. Our board of directors has the authority to modify or waive our current operating policies, investment criteria and investment strategies without prior notice and without stockholder approval if it determines that doing so will be in the best interests of stockholders. We cannot predict the effect any changes to our current operating policies, investment criteria and investment strategies would have on our business, NAV, operating results and value of our stock. However, the effects might be adverse, which could negatively impact our ability to pay you distributions and cause you to lose all or part of your investment. Moreover, we have significant flexibility in investing theany net stock offering proceeds of the Offering and may use theany net stock offering proceeds from the Offering in ways with which investors may not agree or for purposes other than those contemplated at the time of the Offeringsuch offering. Changes in laws or regulations governing our operations may adversely affect our business or cause us to alter our business strategy. We and our portfolio companies are subject to regulation at the local, state and federal level. New legislation may be enacted or new interpretations, rulings or regulations could be adopted, including those governing the types of investments we are permitted to make, any of which could harm us and our stockholders, potentially with retroactive effect. Additionally, any changes to the laws and regulations governing our operations relating to permitted investments may cause us to alter our investment strategy to avail ourselves of new or different opportunities, or increase our leverage. Such changes could result in material differences to the strategies and plans set forth in this prospectus and may result in our investment focus shifting from the areas of expertise of our Advisers to other types of investments in which our Advisers may have less expertise or little or no experience. Thus, any such changes, if they occur, could have a material adverse effect on our business, financial condition and results of operations and the value of your investment. The impact of financial reform legislation on us is uncertain. The Dodd-Frank Wall Street Reform and Consumer Protection Act, as amended (the “Dodd-Frank Act”), which was enacted in 2010, instituted a wide range of reforms that will have an impact onare affecting all U.S. financial institutions. Many of the requirements called for in the Dodd-Frank Act will behave been implemented over time, most of which will beand are subject to implementing regulations which have gradually taken effect over the course of several years. Given the uncertainty associated with the manner in which the provisions of the Dodd-Frank Act will be implemented by various regulatory agencies, theThe full impact such requirements will have on


 
38 on our business, results of operations or financial condition is unclear. The changes resulting from the Dodd-Frank Act may require us to invest significant management attention and resources to evaluate and make necessarysubstantial changes in order to comply with new statutory and regulatory requirements. Failure to comply with any such laws, regulations or principles, or changes thereto, may negatively negatively impact our business, results of operations and financial condition. While weWe cannot predict whatthe ultimate effect anyon us us changes in the laws or regulations or their interpretations would have on us as a result of the Dodd-Frank Act, these changes could be materially adverse to us and our stockholders. The lack of experience of our Adviser in operating under the constraints imposed on us as a BDC and RIC may hinder the achievement of our investment objectives. The 1940 Act and the Code impose numerous constraints on the operations of BDCs and RICs that do not apply to other investment vehicles managed by our Adviser and its affiliates. BDCs are required, for example, to invest at least 70% of their total assets in certain qualifying assets, including U.S. private or thinly-traded public companies, cash, cash equivalents, U.S. government securities and other high-quality debt instruments that mature in one year or less from the date of investment. Moreover, qualification for taxation as a RIC requires satisfaction of source-of-income, asset diversification and distribution requirements. Neither we nor our Adviser has long term experience operating under these constraints, which may hinder our ability to take advantage of attractive investment opportunities and to achieve our investment objective. As a result, we cannot assure you that our Adviser will be able to operate our business under these constraints. Any failure to do so could subject us to enforcement action by the SEC, cause us to fail to satisfy the requirements associated with RIC status and subject us to entity-level corporate income taxation, cause us to fail the 70% test described above or otherwise have a material adverse effect on our business, financial condition or results of operations. We may not replicate the historical results achieved by other entities managed by our Advisers. Our primary focus in making investments may differ from that of many of the investment funds, accounts or other investment vehicles that are or have been managed by our Advisers. We cannot assure you that we will replicate the historical results achieved by other investment funds managed by our Advisers, and we caution you that our investment returns could be substantially lower than the returns achieved by them in prior periods. Additionally, all or a portion of the prior results may have been achieved in particular market conditions which may never be repeated. Moreover, current or future market volatility and regulatory uncertainty may have an adverse impact on our future performance. Our Advisers or their affiliates may, from time to time, possess material non-public information, limiting our investment discretion. Principals of our Advisers and their affiliates, and members of their investment committee, may serve as directors of, or in a similar capacity with, companies in which we invest. If we obtain material non-public information with respect to such companies, or we become subject to trading restrictions under the internal trading policies of those companies or as a result of applicable law or regulations, we could be prohibited for a period of time from purchasing or selling the securities of such companies, and this prohibition may have an adverse effect on us. We are a non-diversified investment company within the meaning of the 1940 Act, and therefore we are not limited with respect to the proportion of our assets that may be invested in securities of a single issuer. We are classified as a non-diversified investment company within the meaning of the 1940 Act, which means that we are not limited by the 1940 Act with respect to the proportion of our assets that we may invest in securities of a single issuer. Under the 1940 Act, a "diversified" investment company is required to invest at least 75% of the value of its total assets in cash and cash items, government securities, securities of other investment companies and other securities limited in respect of any one issuer to an amount not greater than 5% of the value of the total assets of such company and no more than 10% of the outstanding voting securities of such issuer. As a non-diversified investment company, we are not subject to this requirement. To the extent that we assume large positions in the securities of a small number of issuers, our NAV may fluctuate to a greater extent than that of a diversified investment company as a result of changes in the financial condition or the market’s assessment of the issuer. We may also be more susceptible to any single economic or regulatory occurrence than a diversified investment company or to a general downturn in the economy. However, we are subject to the diversification requirements applicable to RICs under Subchapter M of the Code.


 
39 We are highly dependent on information systems. We are highly dependent on the communications and information systems of our Advisers, their affiliates and certain third-party service providers, and any failure or interruption in these systems could cause disruptions in our activities. In addition, these systems are subject to potential attacks, including through adverse events that threaten the confidentiality, integrity or availability of our information resources. These attacks, which may include cyber incidents, may involve a third party gaining unauthorized access to our communications or information systems for purposes of misappropriating assets, stealing confidential information, corrupting data or causing operational disruption. Any such attack could result in disruption to our business, misstated or unreliable financial data, liability for stolen assets or information, increased cybersecurity protection and insurance costs, litigation and damage to our business relationships, any of which could have a material adverse effect on our operating results and our ability to pay distributions to our stockholders. Risks Related to our Advisers and their Affiliates Our Advisers have conflicts of interest, including the potential to earn base management fees or incentive fees under the Investment Advisory Agreement and the Sub-Advisory Agreement, that may create an incentive for the Advisers to enter into investments that are riskier or more speculative than would otherwise be the case, and our Advisers may have an incentive to increase portfolio leverage in order to earn higher management fees. Our Advisers and their respective affiliates, including our officers and certain of our directors, may have conflicts of interest as a result of compensation arrangements, time constraints and competition for investments, which they will attempt to resolve in a fair and equitable manner, but which may result in actions that are not in your best interests. Our Advisers and their affiliates receive substantial fees from us in return for their services, and these fees could influence the advice provided to us. Among other matters, the compensation arrangements could affect their judgment with respect to public offerings of equity by us, which allow our Dealer Manager to earn additional Dealer Manager fees and our Advisers to earn increased management fees. The incentive fee payable by us to our Advisers may create an incentive for them to make investments on our behalf that are risky or more speculative than would be the case in the absence of such compensation arrangement. The way in which the incentive fee payable to our Advisers is determined may encourage them to use leverage to increase the return on our investments. In addition, the fact that our management fee is payable based upon our gross assets, which would include any borrowings for investment purposes, may encourage our Advisers to use leverage to make additional investments. Under certain circumstances, the use of leverage (or an investment in companies that are highly leveraged) may increase the likelihood of default, which would result in higher investment losses. We may be obligated to pay our Advisers incentive compensation even if we incur a net loss due to a decline in the value of our portfolio. Our Investment Advisory Agreement and Sub-Advisory Agreement entitle our Advisers to receive incentive compensation on income regardless of any capital losses. In such case, we may be required to pay our Advisers incentive compensation for a fiscal quarter even if there is a decline in the value of our portfolio or if we incur a net loss for that quarter. Any incentive fee payable by us that relates to our net investment income may be computed and paid on income that may include interest that has been accrued but not yet received. If a portfolio company defaults on a loan that is structured to provide accrued interest, it is possible that accrued interest previously included in the calculation of the incentive fee will become uncollectible. Pursuant to the Investment Advisory Agreement and Sub-Advisory Agreement, our Adviser and Sub-Adviser, respectively, will not be under any obligation to reimburse us for any part of the incentive fee they received that was based on accrued income that we never received in cash as a result of a default by an entity on the obligation that resulted in the accrual of such income, and such circumstances would result in our paying an incentive fee on income we never received.


 
40 For U.S. federal income tax purposes, we may be required to recognize taxable income (such as deferred interest that is accrued as original issue discount) in circumstances in which we do not receive a corresponding payment in cash and to make distributions with respect to such income to maintain our status as a RIC even though we will not have received any corresponding cash amount. Under such circumstances, we may have difficulty meeting the annual distribution requirement necessary to obtain and maintain RIC tax treatment under the Code. Any difficulty in satisfying the annual distribution requirement may be amplified to the extent that we are required to pay an incentive fee with respect to such accrued income for which we have not received a corresponding cash payment. As a result, we may have to sell some of our investments at times and/or at prices we would not consider advantageous, raise additional debt or equity capital or forgo new investment opportunities for this purpose. If we are not able to obtain cash from other sources, we may fail to qualify for RIC tax treatment and thus become subject to corporate-level U.S. federal income tax. The time and resources that individuals employed by the Advisers devote to us may be diverted and we may face additional competition due to the fact that neither our Advisers nor their affiliates is prohibited from raising money for or managing another entity that makes the same types of investments that we target. Certain investment professionals utilized by our Sub-Adviser currently manage Main Street and other investment entities. In addition, neither our Adviser nor our Sub-Adviser is prohibited from raising money for and managing future investment entities that make the same types of investments as those we target. However, that during the terms of the Investment Advisory Agreement and Sub-Advisory Agreement, except as otherwise agreed, neither the Adviser nor the Sub-Adviser may serve as an investment adviser to a public, non-traded BDC (other than another fund sponsored by the Adviser or the Sub-Adviser on which the Adviser and the Sub-Adviser work together). Additionally, the investment professionals employed by our Adviser are employees of Hines and its affiliates, and they may hold similar positions in numerous other entities and from time to time may allocate a material amount of their time to the management of other funds or assets unrelated to our business. As a result, the time and resources that our Advisers devote to us may be diverted, and during times of intense activity in other programs, they may devote less time and resources to our business than is necessary or appropriate. In addition, we may compete with such investment entities for the same investors and investment opportunities. Our Sub-Adviser may face conflicts of interest in allocating investment opportunities between us and itself and its affiliates. The investment professionals utilized by our Sub-Adviser are also the investment professionals responsible for investing and managing Main Street's securities portfolio. These professionals are responsible for allocating investment opportunities between us and Main Street. Our exemptive relief imposes on our Sub-Adviser the obligation to evaluate whether each investment opportunity its investment professionals review for Main Street is also appropriate for us and to propose an allocation of such opportunity to us if it deems such opportunity to be appropriate. If our Sub-Adviser arbitrarily determines that certain investment opportunities are appropriate for Main Street but not appropriate for us, or if our Sub-Adviser proposes an allocation of an investment opportunity to us that is disproportionately small relative to the proposed allocation to Main Street and our ability to fund the investment, our operating results could be adversely affected. The potential for our Advisers to earn incentive fees under the Investment Advisory Agreement and the Sub-Advisory Agreement may create an incentive for the Advisers to enter into investments that are riskier or more speculative than would otherwise be the case, and our Advisers may have an incentive to increase portfolio leverage in order to earn higher management fees. The incentive fee payable by us to our Advisers may create an incentive for them to make investments on our behalf that are risky or more speculative than would be the case in the absence of such compensation arrangement. The way in which the incentive fee payable to our Advisers is determined may encourage them to use leverage to increase the return on our investments. In addition, the fact that our management fee is payable based upon our gross assets, which would include any borrowings for investment purposes, may encourage our Advisers to use leverage to make additional investments. Under certain circumstances, the use of leverage may increase the likelihood of default, which would result in higher investment losses. The structure of our management fees creates potential conflicts of interest that could impact our investment returns.


 
41 We pay management and incentive fees to our Advisers, and reimburse our Advisers for certain expenses they incur. In addition, investors in shares of our common stock will invest on a gross basis and receive distributions on a net basis after expenses, resulting in, among other things, a lower rate of return than one might achieve through direct investments. The part of the incentive fee payable by us that relates to our pre-incentive fee net investment income is computed and paid on income that may include interest that is accrued but not yet received in cash. If a portfolio company defaults on a loan that is structured to provide accrued interest, it is possible that accrued interest previously used in the calculation of the incentive fee will become uncollectible. The Sub-Advisory Agreement and the Investment Advisory Agreement contain co-termination provisions. Such provisions, if triggered, may leave us without an investment adviser or sub-adviser which could negatively impact our ability to implement investment strategy and our ability to achieve our investment objective. Under the terms of the Sub-Advisory and Investment Advisory Agreements, if either of the Investment Advisory Agreement or Sub- Advisory Agreement is terminated (by virtue of a vote by our board of directors or stockholders) or not renewed by our board of directors, then the other agreement will also terminate. In addition, under the terms of the Investment Advisory Agreement and the Sub-Advisory Agreement, in the event either the Investment Advisory Agreement or the Sub-Advisory Agreement terminates because we terminate or fail(by virtue of a vote by our board of directors or stockholders) or our board of directors fails to renew either agreement, neither the Adviser, the Sub-Adviser nor any of their affiliates may, except in certain limited circumstances, be re-engaged as Adviser or Sub-Adviser for a period of three years following the date of such termination without the consent of the party not seeking to be re-engaged. Because our success depends to a significant extent on the deal flow and key professionals of our Advisers, the termination of the Sub-Advisory Agreement or Investment Advisory Agreement could have a materially adverse effect on our ability to achieve our investment objective. Our Advisers’ liability is limited under the Investment Advisory Agreement and Sub-Advisory Agreement, as applicable, and we have agreed to indemnify our Advisers against certain liabilities, which may lead our Advisers to act in a riskier manner on our behalf than they would when acting for their own account. Under the Investment Advisory Agreement and Sub-Advisory Agreement, as applicable, our Advisers, their respective officers, directors, managers, partners, shareholders, members, agents, employees, controlling persons and any other person or entity affiliated with them are not be liable to us for acts or omissions performed our Advisers in accordance with and pursuant to the Investment Advisory Agreement or Sub-Advisory Agreement, as applicable, except those resulting from acts constituting negligence, willful misfeasance, bad faith or misconduct. In addition, we have agreed to indemnify our Advisers and their respective officers, directors, managers, partners, shareholders, members, agents, employees, controlling persons and any other person or entity affiliated with them from and against any claims or liabilities, including reasonable legal fees, arising out of or in connection with any action taken or omitted on our behalf pursuant to authority granted by the Investment Advisory Agreement or Sub-Advisory Agreement, as applicable, except where attributable to gross negligence, willful misfeasance, bad faith or misconduct. These protections may lead our Advisers to act in a riskier manner when acting on our behalf than it would when acting for its own account. Our Advisers can resign on 120 days’ notice, and we may not be able to find a suitable replacement within that time, resulting in a disruption in our operations that could adversely affect our financial condition, business and results of operations. Our Adviser has the right, under the Investment Advisory Agreement, to resign at any time upon not less than 120 days’ written notice, and the Sub-Adviser has the right, under the Sub-Advisory Agreement, to resign at any time upon not less than 120 days’ written notice, whether we have found a replacement or not. If our Adviser resigns, all affiliates of the Adviser, including our Dealer Manager, may terminate their respective relationship with us and cease providing services to us. Additionally, if our Adviser or the Sub-Adviser resigns, we may not be able to find a replacement or hire internal management with similar expertise and ability to provide the same or equivalent services on acceptable terms within 120 days or at all. If we are unable to do so quickly, our operations are likely to experience a disruption, our financial condition, business and results of operations as well as our ability to pay distributions are likely to be adversely affected and the market price of our shares may decline. Even if we are able to retain comparable management, whether internal or external, the integration of such management and their lack of familiarity with our investment objective may result in additional costs and time delays that may adversely affect our business, financial condition, results of operations and cash flows.


 
42 The Investment Advisory Agreement and the Sub-Advisory Agreement were not negotiated on an arm’s length basis and may not be as favorable to us as if they had been negotiated with an unaffiliated third party. The Investment Advisory Agreement and the Sub-Advisory Agreement were not negotiated on an arm’s length basis. Consequently, their terms may not be as favorable to us as if they had been negotiated with an unaffiliated third party. In addition, we may choose not to enforce, or to enforce less vigorously, our rights and remedies under these agreements because of our desire to maintain our ongoing relationship with our Advisers. Any such decision, however, would breach our fiduciary obligations to our stockholders. Our ability to enter into transactions with our affiliates is restricted, which may limit the scope of investments available to us.


 
43 Risks Related to Business Development CompaniesBDCs Our failure to invest a sufficient portion of our assets in qualifying assets could result in our failure to maintain our status as a BDC. As a BDC, we may not acquire any assets other than “qualifying assets” unless, at the time of and after giving effect to such acquisition, at least 70% of our total assets are qualifying assets. See “Regulation.” Therefore, we may be precluded from investing in what we believe are attractive investments if such investments are not qualifying assets. Similarly, these rules could prevent us from making additional investments in existing portfolio companies, which could result in the dilution of our position, or could require us to dispose of investments at an inopportune time to comply with the 1940 Act. If we were forced to sell non-qualifying investments in the portfolio for compliance purposes, the proceeds from such sale could be significantly less than the current value of such investments. Failure to maintain our status as a BDC would reduce our operating flexibility. If we do not remain a BDC, we might be regulated as a closed-end investment company under the 1940 Act, which would subject us to substantially more regulatory restrictions under the 1940 Act and correspondingly decrease our operating flexibility. Regulations governing our operation as a BDC and RIC will affect our ability to raise, and the way in which we raise, additional capital or borrow for investment purposes, which may have a negative effect on our growth. As a result of the annual distribution requirement to qualify as a RIC, weWe expect to continue to utilize leverage to fund new investments. We may issue “senior securities,” including borrowing money from banks or other financial institutions only in amounts such that our asset coverage, as defined in the 1940 Act, equals at least 200% after such incurrence or issuance. Our ability to issue different types of securities is also limited. Compliance with these requirements may unfavorably limit our investment opportunities and reduce our ability in comparison to other companies to profit from favorable spreads between the rates at which we can borrow and the rates at which we can lend. As a BDC, therefore, we intend to continuously issue equity at a rate more frequent than our privately owned competitors, which may lead to greater stockholder dilution. We expect to continue to utilize leverage to generate capital to make additional investments. If the value of our assets declines, we may be unable to satisfy the asset coverage test under the 1940 Act, which could prohibitprevent us from paying distributions and could prevent us from qualifyingbeing eligible to be subject to tax as a RIC. If we cannot satisfy the asset coverage test, we may be required to sell a portion of our investments and, depending on the nature of our debt financing, repay a portion of our indebtedness at a time when such sales and repayments may be disadvantageous. Under the 1940 Act, we generally are prohibited from issuing or selling our common stock at a price below NAV per share, which may be a disadvantage as compared with other public companies. We may, however, sell our common stock at a price below the current NAV per share of the common stock if our board of directors and independent directors determine that such sale is in our best interests and the best interests of our stockholders, and our stockholders as well as those stockholders that are not affiliated with us approve such sale. In any such case, the price at which our securities are to be issued and sold may not be less than a price that, in the determination of our board of directors, closely approximates the fair value of such securities. Our ability to enter into and exit transactions with our affiliates will beis restricted. We are prohibited under the 1940 Act from participating in certain transactions with certain of our affiliates without the prior approval of a a majority of the independent members of our board of directors and, in some cases, the SEC. Any person that owns, directly or indirectly, indirectly, 5% or more of our outstanding voting securities is considered our affiliate for purposes of the 1940 Act and we are generally prohibited from buying or selling any securities from or to such affiliate, absent prior approval of our board of directors. The 1940 Act also also prohibits certain “joint” transactions with certain of our affiliates, which could include investments in the same portfolio company (whether at the same or different times), without prior approval of our board of directors and, in some cases, the SEC. If a person acquires more than 25% of our voting securities, we willwould be prohibited from buying or selling any security from or to such person or certain of of that person’s affiliates, or entering into prohibited joint transactions with such persons, absent the prior approval of the SEC. Similar restrictions limit our ability to transact business with our officers or directors or their affiliates. We have, however, received an exemptive


 
44 order from the SEC that permits us, notwithstanding the prohibitions contained in the 1940 Act to co-invest with Main Street under the conditions set forth in the exemptive relief in certain transactions originated by Main Street and/or our Advisers. We are uncertain of our sources for funding our future capital needs; if we cannot obtain debt or equity financing on acceptable terms, our ability to acquire investments and to expand our operations will be adversely affected. The net proceeds from the sale of shares of common stock will be used for our investment opportunities, operating expenses, working capital requirements, including distributions payable, and for payment of various fees and expenses such as management fees, incentive fees and other fees. Any working capital reserves we maintain may not be sufficient for investment purposes, and we may require debt or equity financing to operate. Accordingly, in the event that we develop a need for additional capital in the future for investments or for any other reason, these sources of funding may not be available to us. Consequently, if we cannot obtain debt or equity financing on acceptable terms, our ability to acquire investments and to expand our operations will be adversely affected. As a result, we would be less able to achieve portfolio diversification and our investment objective, which may negatively impact our results of operations and reduce our ability to pay distributions to our stockholders. Failure to maintain our status as a BDC would reduce our operating flexibility. If we do not remain a BDC, we might be regulated as a closed-end investment company under the 1940 Act, which would subject us to substantially more regulatory restrictions under the 1940 Act and correspondingly decrease our operating flexibility. Risks Related to Our Investments Our investments in prospective portfolio companies, which tend to beinclude senior secured term loans, seniorsecond lien loans, and mezzanine debt and selected equity investments, may be risky, and we could lose all or part of our investment. We pursue a strategy focused on investing primarily in senior secured term loans, second lien loans and mezzanine debt and selected equity investments issued by Middle Market companies. Most loans in which we invest will not be rated, or would be if they were rated by a rating agency, as “below investment grade,” or "junk," quality. Indebtedness of below investment grade quality is regarded as having predominantly speculative characteristics with respect to the issuer’s capacity to pay interest and repay principal. We expect to hold debt and preferred equity instruments in our investment portfolio that contain PIK interest and cumulative dividend provisions. The PIK interest, computed at the contractual rate specified in each debt agreement, is periodically added to the principal balance of the debt and is accrued as interest income. Thus, the actual collection of this interest may be deferred until the time of debt principal repayment. If the debt principal is not repaid in full, then PIK interest will likewise be partially or wholly uncollectible. Senior Secured Loans and Second Lien Loans. When we make senior secured term loans and second lien loans, we will generally take a security interest in the available assets of these portfolio companies, including the equity interests of their subsidiaries. We expect this security interest to help mitigate the risk that we will not be repaid. However, there is a risk that the collateral securing our loans may decrease in value over time or lose its entire value, may be difficult to sell in a timely manner, may be difficult to appraise and may fluctuate in value based upon the success of the business and market conditions, including as a result of the inability of the portfolio company to raise additional capital. Also, in some circumstances, our lien could be subordinated to claims of other creditors. In addition, deterioration in a portfolio company’s financial condition and prospects, including its inability to raise additional capital, may be accompanied by deterioration in the value of the collateral for the loan. Finally, applicable bankruptcy laws may adversely impact the timing and methods used by us to liquidate collateral securing our loans, which could adversely affect the collectability of such loans. Consequently, the fact that a loan is secured does not guarantee that we will receive principal and interest payments according to the loan’s terms, or at all, or that we will be able to collect on the loan should we be forced to enforce our remedies. Mezzanine Debt. Our mezzanine debt investments will generally be subordinated to senior loans and will generally be unsecured. This may may result in a heightened level of risk and volatility or a loss of principal which could lead to the loss of the entire investment. Most loans loans in which we invest will not be rated, or would be if they were rated by a rating agency, as “below investment grade,” or "junk," quality. Indebtedness of below investment grade quality is regarded as having predominantly speculative characteristics with respect to the the issuer’s capacity to pay interest and repay principal. These investments may involve additional risks that could adversely affect our investment returns. We expect to hold debt and preferred equity instruments in our investment portfolio that contain PIK interest and cumulative dividend provisions. The PIK interest, computed at the contractual rate specified in each debt agreement, is periodically added added to the principal balance of the debt and is recorded as interest income. Thus, the actual collection of this interest may be deferred until the time of debt principal repayment. If the debt principal is not repaid in full, then PIK interest will likewise be partially or wholly uncollectible. If our Adviser has collected a fee on an investment that provides for PIK interest, and such investment fails, our Adviser


 
45 would not be required to re-pay the fee that it received with respect to that investment. To the extent interest payments associated with such such debt are deferred, such debt may be subject to greater fluctuations in valuations, and such debt could subject us and our stockholders stockholders to non-cash income. Since we will not receive any principal repayments prior to the maturity of some of our mezzanine debt investments, such investments will be of greater risk than amortizing loans. Equity Investments. We expect to make certain equity investments. In addition, when we invest in first and second lien senior loans or mezzanine debt, we may acquire warrants to purchase equity securities. Our goal is ultimately to dispose of these equity interests and realize gains upon our disposition of such interests. However, the equity interests we receive may not appreciate in value and could decline in value. Accordingly, we may not be able to realize gains from our equity interests, and any gains that we do realize on the disposition of any equity interests may not be sufficient to offset any other losses we experience. In addition, investing in private companies involves a number of significant risks, including that they: •may have limited financial resources and may be unable to meet their obligations under their debt securities that we hold, which may be accompanied by a deterioration in the value of any collateral and a reduction in the likelihood of us realizing any guarantees we may have obtained in connection with our investment; •have shorter operating histories, narrower product lines and smaller market shares than larger businesses, which tend to render them more vulnerable to competitors’ actions and changing market conditions, as well as general economic downturns; •are more likely to depend on the management talents and efforts of a small group of persons; therefore, the death, disability, resignation or termination of one or more of these persons could have a material adverse impact on our portfolio company and, in turn, on us; •generally have less predictable operating results, may from time to time be parties to litigation, may be engaged in rapidly changing businesses with products subject to a substantial risk of obsolescence, and may require substantial additional capital to support their operations, finance expansion or maintain their competitive position. In addition, our officers and directors and employees of our Advisers may, in the ordinary course of business, be named as defendants in litigation arising from our investments in the portfolio companies; and •may have difficulty accessing the capital markets to meet future capital needs, which may limit their ability to grow or to repay their outstanding indebtedness upon maturity. Our portfolio companies may incur debt that ranks equally with, or senior to, our investments in such companies. We pursue a strategy focused on investing primarily in first liensenior secured loans, second lien, loans and mezzanine debt, preferred equity and common equity issued by Middle Market companies. Our portfolio companies may have, or may be permitted to incur, other debt that ranks equally with, or senior to, the debt in which we invest. By their terms, such debt instruments may entitle the holders to receive payment of interest or principal on or before the dates on which we are entitled to receive payments with respect to the debt instruments in which we invest. Also, in the event of insolvency, liquidation, dissolution, reorganization or bankruptcy of a portfolio company, holders of debt instruments ranking senior to our investment in that portfolio company would typically be entitled to receive payment in full before we receive any distribution. After repaying such senior creditors, such portfolio company may not have any remaining assets to use for repaying its obligation to us. In the case of debt ranking equally with debt instruments in which we invest, we would have to share on an equal basis any distributions with other creditors holding such debt in the event of an insolvency, liquidation, dissolution, reorganization or bankruptcy of the relevant portfolio company. There may be circumstances where our debt investments could be subordinated to claims of other creditors or we could be subject to lender liability claims. Even though we intend to generally structure certain of our investments as senior loans, if one of our portfolio companies were to go bankruptdeclare bankruptcy, depending on the facts and circumstances, including the extent to which we actually provided managerial assistance to that portfolio company, a bankruptcy court might re-characterize our debt investment and subordinate all or a portion of our claim to that of other creditors. We may also be subject to lender liability claims for actions taken by us with respect to a borrower’s business or instances where we exercise control over the borrower. Second priority liens on collateral securing our loans may be subject to control by senior creditors with first priority liens. If there is a default, the value of the collateral may not be sufficient to repay in full both the first priority creditors and us. Certain loans of ours may be secured on a second priority basis by the same collateral securing senior secured debt of such companies. The The first priority liens on the collateral will secure the portfolio company’s obligations under any outstanding senior debt and may secure certain other future debt that may be permitted to be incurred by the company under the agreements governing the loans. The holders of obligations secured by the first priority liens on the collateral will generally control the liquidation of, and be entitled to receive proceeds


 
46 from, any realization of the collateral to repay their obligations in full before we receive anything. In addition, the value of the collateral in in the event of liquidation will depend on market and economic conditions, the availability of buyers and other factors. There can be no assurance that the proceeds, if any, from the sale or sales of all of the collateral would be sufficient to satisfy the loan obligations secured by by the second priority liens after payment in full of all obligations secured by the first priority liens on the collateral. If such proceeds are not sufficient to repay amounts outstanding under the loan obligations secured by the second priority liens, then we, to the extent not repaid repaid from the proceeds of the sale of the collateral, will only have an unsecured claim against the company’s remaining assets, if any. The rights we may have with respect to the collateral securing the loans we make to our portfolio companies with senior debt outstanding may also be limited pursuant to the terms of one or more intercreditor agreements that we enter into with the holders of senior debt. Under such an intercreditor agreement, at any time that obligations that have the benefit of the first priority liens are outstanding, any of the following actions that may be taken in respect of the collateral will be at the direction of the holders of the obligations secured by the first priority liens: the ability to cause the commencement of enforcement proceedings against the collateral; the ability to control the conduct of such proceedings; the approval of amendments to collateral documents; releases of liens on the collateral; and waivers of past defaults under collateral documents. We may not have the ability to control or direct such actions, even if our rights are adversely affected. Additionally, the exercise of any rights may involve delay during which the value of collateral may decline. We generally will not control our portfolio companies. We do not expect to control our portfolio companies, even though we may have board representation or board observation rights, and our debt agreements may contain certain restrictive covenants. As a result, we are subject to the risk that a portfolio company in which we invest may make business decisions with which we disagree and the management of such company, as representatives of the holders of their common equity, may take risks or otherwise act in ways that do not serve our interests as debt investors. Due to the lack of liquidity for our investments in non-traded companies, we may not be able to dispose of our interests in our portfolio companies as readily as we would like or at an appropriate valuation. As a result, a portfolio company may make decisions that could decrease the value of our portfolio holdings. We will be subject to financial market risks, including changes in interest rates, which may have a substantial negative impact on our investments, cost of capital and/or net investment income. We are subject to financial market risks, including changes in interest rates. While the majority of our investments are floating-rate debt instruments, to the extent that we invest in fixed-rate securities or loans, general interest rate fluctuations may have a substantial negative impact on our investments and investment opportunities and, accordingly have a material adverse effect on our investment objective and our rate of return on invested capital. In addition, an increase in interest rates would make it more expensive to use debt for our financing needs, if any. In addition, since we use debt to finance investments, our net investment income will depend, in part, upon the difference between the rate at which we borrow funds and the rate at which we invest those funds. As a result, we can offer no assurance that a significant change in market interest rates will not have a material adverse effect on our net investment income. In periods of rising interest rates when we have debt outstanding, our cost of funds will increase, which could reduce our net investment income. We expect that our long-term fixed-rate investments will be financed primarily with equity and long-term debt. We may use interest rate risk management techniques in an effort to limit our exposure to interest rate fluctuations. These techniques may include various interest rate hedging activities to the extent permitted by the 1940 Act. These activities may limit our ability to participate in the benefits of lower interest rates with respect to the hedged portfolio. Adverse developments resulting from changes in interest rates or hedging transactions could have a material adverse effect on our business, financial condition and results of operations. Also, we have limited experience in entering into hedging transactions, and we will initially have to purchase or develop such expertise. You should also be aware that a rise in the general level of interest rates can be expected to lead to higher interest rates applicable to our debt investments. Accordingly, an increase in interest rates may result in a substantial increase in the amount of incentive fees payable to our Advisers. In addition, a decline in the prices of the debt due to rising market interest rates not reflected in such debt investments we own could adversely affect our NAV. Our portfolio companies may experience financial distress, and our investments in such portfolio companies may be restructured. Our portfolio companies may experience financial distress from time to time. The debt investments of these companies may not produce income, may require us to bear certain expenses to protect our investment and may subject us to uncertainty as to when, in what manner and and for what value such distressed debt will eventually be satisfied, including through liquidation, reorganization or bankruptcy. If an exchange offer is made or plan of reorganization is adopted with respect to the debt securities we currently hold, there can be no assurance assurance that the securities or other assets received by us in connection with such exchange offer or plan of reorganization will have a value or income potential similar to what we anticipated when our original investment was made or even at the time of restructuring. In


 
47 addition, we may receive equity securities in exchange for the debt investment that we currently hold, which may require significantly more more of our management’s time and attention or carry restrictions on their disposition. Our portfolio companies may be unable to repay or refinance outstanding principal on their loans at or prior to maturity, and rising interest rates may make it more difficult for portfolio companies to make periodic payments on their loans. Our portfolio companies may be unable to repay or refinance outstanding principal on their loans at or prior to maturity. This risk and the risk of default is increased to the extent that the loan documents do not require the portfolio companies to pay down the outstanding principal of such debt prior to maturity. In addition, if general interest rates rise, there is a risk that our portfolio companies will be unable to pay escalating interest amounts, which could result in a default under their loan documents with us. Rising interests rates could also cause portfolio companies to shift cash from other productive uses to the payment of interest, which may have a material adverse effect on their business and operations and could, over time, lead to increased defaults. Any failure of one or more portfolio companies to repay or refinance its debt at or prior to maturity or the inability of one or more portfolio companies to make ongoing payments following an increase in contractual interest rates could have a material adverse effect on our business, financial condition, results of operations and cash flows. Our portfolio companies may prepay loans, which prepayment may reduce our yields if capital returned cannot be invested in transactions with equal or greater expected yields. The loans in our investment portfolio generally are prepayable at any time, some of which have no premium to par. Whether a loan is prepaid will depend both on the continued positive performance of the portfolio company and the existence of favorable financing market conditions that allow such company the ability to replace existing financing with less expensive capital. In the case of some of these loans, having the loan prepaid may reduce the achievable yield for us if the capital returned cannot be invested in transactions with equal or greater expected yields, which could have a material adverse effect on our business, financial condition and results of operations. The disposition of our investments may result in contingent liabilities. We currently expect that a significant portion of our investments will involve private securities. In connection with the disposition of an investment in private securities, we may be required to make representations about the business and financial affairs of the portfolio company typical of those made in connection with the sale of a business. We may also be required to indemnify the purchasers of such investment to the extent that any such representations turn out to be inaccurate or with respect to certain potential liabilities. These arrangements may result in contingent liabilities that ultimately yield funding obligations that must be satisfied through our return of certain distributions previously made to us. Defaults by our portfolio companies will harm our operating results. A portfolio company’s failure to satisfy financial or operating covenants imposed by us or other lenders could lead to defaults and, potentially, termination of its loans and foreclosure on its secured assets, which could trigger cross-defaults under other agreements and jeopardize a portfolio company’s ability to meet its obligations under the debt or equity securities that we hold (and we may invest in portfolio companies that are highly leverage themselves). We may incur expenses to the extent necessary to seek recovery upon default or to negotiate new terms, which may include the waiver of certain financial covenants, with a defaulting portfolio company. We may also suffer unrealized depreciation on any investment in a portfolio company upon default. Additionally, our investments with a deferred interest feature such as original issue discount could represent a higher credit risk than investments that must be paid in full in cash on a regular basis. Lastly, if a portfolio company defaults on a loan that is structured to provide accrued interest, it is possible that accrued interest previously used in the calculation of the incentive fee will become uncollectible. We may not realize gains from our equity investments, which may adversely affect our investment returns and stockholders’ ability to recover their entire investment in us. Certain investments that we may make could include warrants or other equity securities. In addition, we may make direct equity investments, including controlling investments, in companies. Our goalinvestment objective is ultimately to realize gains upon our disposition of such equity interests. We believe that we may be unable to significantly increase our NAV per share unless we realize gains on our disposition of equity interests, thus creating risk that we will not ultimately recover our organization and offering costs, including our Dealer Manager fee and commissions on the sale of our shares of common stock. However, the equity interests we receive may not appreciate in value and, in fact, may decline in value. Accordingly, we may not be able to realize gains from our equity interests, and any gains that we do realize on the disposition of any equity interests may not be sufficient to offset any other losses we experience or to produce returns and distributions upon liquidation or sale of all our assets that provide investors with a return of all of their original purchase price for our shares of common stock. We also may be unable to realize any value if a portfolio company does not have a liquidity liquidity event, such as a sale of the business, recapitalization or public offering, which would allow us to sell the underlying equity


 
48 interests. We intend to seekmay acquire puts or similar rights to give us the right to sell our equity securities back to the portfolio company company issuer. We may be unable to exercise these put rights for the consideration provided in our investment documents if the issuer is in is in financial distress. An investment strategy focused primarily on privately held companies presents certain challenges, including the lack of available information about these companies. Our investments are primarily in debt and equity securities of Middle Market companies, including privately held companies. InvestmentsInvesting in private companies pose certain incremental risks as compared to investments in public companies. First, private companies haveprivately held companies presents certain challenges, including that such companies: • may have limited financial resources, reduced access to the capital markets, resulting in diminished capital resources and ability to withstand financial distress. Second, the investments themselves tend to be less liquid. As such, we may have difficulty exiting an investment promptly or at a desired price prior to maturity or outside of a normal amortization schedule. Finally, little public information generally exists about private companies. We must therefore rely on the ability of our Advisers to obtain adequate information through due diligence to evaluate the creditworthiness and potential returns from investing in these companies. and may be unable to meet their obligations under their debt or preferred equity securities that we hold, which may be accompanied by a deterioration in the value of any collateral and a reduction in the likelihood of us realizing any guarantees we may have obtained in connection with our investment; • have investments that tend to be less liquid, making it difficult for us to exit an investment promptly or at a desired price prior to maturity or outside of a normal amortization schedule; • have shorter operating histories and therefore little public information, narrower product lines and smaller market shares than larger businesses, which tend to render them more vulnerable to competitors’ actions and changing market conditions, as well as general economic downturns, and require us to rely on the ability of our Advisers to obtain adequate information through due diligence to evaluate the creditworthiness and potential returns from investing in these companies; • are more likely to depend on the management talents and efforts of a small group of persons; therefore, the death, disability, resignation or termination of one or more of these persons could have a material adverse impact on our portfolio company and, in turn, on us; • generally have less predictable operating results, may from time to time be parties to litigation, may be engaged in rapidly changing businesses with products subject to a substantial risk of obsolescence, and may require substantial additional capital to support their operations, finance expansion or maintain their competitive position; • our officers and directors and employees of our Advisers may, in the ordinary course of business, be named as defendants in litigation arising from our investments in the portfolio companies; and • may have difficulty accessing the capital markets to meet future capital needs, which may limit their ability to grow or to repay their outstanding indebtedness upon maturity. These companies and their financial information will generally not be subject to the Sarbanes-Oxley Act and other rules that govern public companies. If we are unable to uncover all material information about these companies, we may not make a fully informed investment decision, and we may lose money on our investments. As a result, the relative lack of liquidity and the potential diminished capital resources of our target portfolio companies may affect our investment returns. The lack of liquidity in our investments may adversely affect our business. We invest in companies whose securities are typically not publicly traded, and whose securities will be subject to legal and other restrictions on resale or will otherwise be less liquid than publicly traded securities. The illiquidity of these investments may make it difficult for us to sell these investments when desired. In addition, if we are required to liquidate all or a portion of our portfolio quickly, we may realize significantly less than the value at which we had previously recorded these investments. As a result, we do not expect to achieve liquidity in our investments in the near-term. We expect that our investments will generally be subject to contractual or legal restrictions on resale or are otherwise illiquid because there is usually no established trading market for such investments. The illiquidity of most of our investments may make it difficult for us to dispose of them at a favorable price, and, as a result, we may suffer losses. We may not have the funds or ability to make additional investments in our portfolio companies.


 
49 We may not have the funds or ability to make additional investments in our portfolio companies. After our initial investment in a portfolio company, we may be called upon from time to time to provide additional funds to such company or have the opportunity to increase our investment through the exercise of a warrant to purchase common stock. There is no assurance that we will make, or will have sufficient funds to make, follow-on investments. Any decisions not to make a follow-on investment or any inability on our part to make such an investment may have a negative impact on a portfolio company in need of such an investment, may result in a missed opportunity for us to increase our participation in a successful operation or may reduce the expected return on the investment. We may concentrate our investments in companies in a particular industry or industries. In the event we concentrate our investments in companies in a particular industry or industries, any adverse conditions that disproportionately impact that industry or industries may have a magnified adverse effect on our operating results. We are subject to risks associated with our investments in energy and power companies. A prolonged continuation of depressed oil and natural gas prices would adversely affect the credit quality and performance of certain of our debt and equity investments in energy and power companies. A decrease in credit quality and performance would, in turn, negatively affect the fair value of these investments, which would consequently negatively affect our NAV. Should a prolonged period of depressed oil and natural gas prices occur, the ability of certain of our portfolio companies in the energy industry to satisfy financial or operating covenants imposed by us or other lenders may be adversely affected, which could, in turn, negatively impact their financial condition and their ability to satisfy their debt service and other obligations. Likewise, should a prolonged period of depressed oil and natural gas prices occur, it is possible that the cash flow and profit generating capacity of these portfolio companies could also be adversely affected thereby negatively impacting their ability to pay us dividends or distributions on our investments, which could have a material adverse effect on our business, financial condition and results of operations. Also, energy and power companies are subject to supply and demand fluctuations in the markets in which they operate, which are impacted by numerous factors, including weather, use of renewable fuel sources, natural disasters, governmental regulation and general economic conditions, in addition to the effects of increasing regulation and general operational risks, any of which could have a material adverse effect on the performance and value of our investments in energy and power companies as well as our cash flows from such investments. Certain of our portfolio companies may be concentrated in certain geographic regions of the country. In such instance, we will be subject to the risks associated with those geographic regions of the country, including their economic conditions and growth prospects. We may make investments in portfolio companies that are concentrated in certain geographic regions of the country. As a result, our investments in those portfolio companies will be subject to the risks of those geographic regions. These risks may include the risks associated with the economics and growth prospects of those geographic regions. An economic downturn or a negative change in growth prospects for those geographic regions could result in an inability of those portfolio companies to meet their obligations to us pursuant to our debt investments in them, or a decrease in the intrinsic value of our equity investments in them. In either instance, as a result of our exposure to the risks associated with those geographic regions, our expected earnings from these portfolio companies may be less than expected and as a result, your investment in us may be adversely affected. Risks Relating to Debt Financing We may have limited ability to fund new investments if we are unable to expand, extend or refinance our Capital One Credit Facility or the Deutsche Bank Credit Facility (combined, the "“Credit Facilities"”). On March 11, 2014, we entered into the Capital One Credit Facility with Capital One and the Lenders in the facility. The Capital One Credit Facility, which amended and restated in its entirety a pre-existing $15 million senior secured revolving credit facility with Capital One. The Capital One Credit Facility has subsequently been amended on multiple occasions, most recently on May 29, 2015, to, among other things, increase the revolver commitments to $125125.0 million, and has an accordion provision allowing increases in borrowing of up to $150 million, subject to certain conditions. The maturity date of the Capital One Credit Facility is March 11, 2017, subsequent to which we have two, one-year extension options, subject to approval of the Lenders. On June 2, 2014, HMS Funding entered into the Deutsche Bank Credit Facility, which provided for an initial borrowing capacity of $50 million, subject to certain limitations, including limitations with respect to HMS Funding’s investments, as more fully described in the Deutsche Bank Credit Facility. The Deutsche Bank Credit Facility was amended and restated on May 18, 2015 and subsequently has been amended on multiple occasions, most recently on September 23, 2015,February 9, 2016, increasing the revolver commitments to $360385 million. The Deutsche Bank Credit Facility matures on June 16, 2020. As of September 30, 2015, we had borrowings of $105.0 million outstanding on our Capital One Credit Facility and had borrowings of $290.0 million outstanding on the Deutsche Bank Credit Facility. As of December 31, 2014,March 31, 2016, we had borrowings of


 
50 $87.965.0 million outstanding on our Capital One Credit Facility and had borrowings of $95.0330.0 million outstanding on the Deutsche Bank Credit Facility. As of December 31, 2015, we had borrowings of $105.0 million outstanding on our Capital One Credit Facility and had borrowings of $275.0 million outstanding on the Deutsche Bank Credit Facility. There can be no guarantee that we will be able to expand, extend or replace the Capital One Credit Facility or the Deutsche Bank Credit FacilityFacilities on terms that are favorable to us, if at all. Our ability to expand the Capital One Credit Facility and the Deutsche Bank Credit FacilityFacilities, and to obtain replacement financing at the time of maturity, will be constrained by then-current economic conditions affecting the credit markets. As a BDC, we generally are required to meet a coverage ratio of total assets to total borrowings and other senior securities, which include all of our borrowings and any preferred stock that we may issue in the future, of at least 200%. Stated differently, the amount of our total borrowings and other senior securities as a percentage of our total assets cannot exceed 50%. If this ratio declines below 200%, we cannot incur additional debt and could be required to sell a portion of our investments to repay some debt when it is disadvantageous to do so. In March of 2013, the Board of Governors of the Federal Reserve System, the Federal Deposit Insurance Corporation, and the Office of the Comptroller of the Currency (the “Agencies”) jointly issued final guidance on leveraged lending transactions conducted by regulated financial institutions (the “Leveraged Lending Guidance”). In November of 2014, the Agencies issued “Frequently Asked Questions ("FAQ") for Implementing March 2013 Interagency Guidance on Leveraged Lending” that were designed to foster industry and examiner understanding of the Leveraged Lending Guidance. The Leveraged Lending Guidance outlines for Agency-supervised institutions high- level principles related to safe-and-sound leveraged lending and contains the Agencies’ minimum expectations for a risk management framework that financial institutions should have in place. The Leveraged Lending Guidance provides only common definitions of leveraged lending and directs financial institutions to define leveraged lending in their internal policies. Therefore, banks or other financial institutions that provide financing to a BDC could determine that such financing constitutes leveraged lending under their leveraged lending policies. This would impose heightened regulatory requirements on such banks and other financial institutions when they make loans or provide other financing to a BDC, which may make financing more expensive and less available to BDCs. In November of 2014, the Agencies issued “Frequently Asked Questions” ("FAQ") for Implementing March 2013 Interagency Guidance on Leveraged Lending” that were designed to foster industry and examiner understanding of the Leveraged Lending Guidance and supervisory expectations for safe and sound underwriting and to promote consistent application of the Leveraged Lending Guidance. With regard to BDCs, the FAQ for example states that the risk management and reporting aspects of the Leveraged Lending Guidance should be applied to underlying loans in structured transactions if an institution originates or retains credit risk in the individual loans. If the financial institution originates or participates in a loan to a BDC that holds leveraged loans, then the loan to the BDC constitutes indirect exposure that should be measured and reported as a leveraged loan. The full impact of the Leveraged Lending Guidance and the FAQ is still uncertain, but it is possible that financing may become more expensive for us and banks or other financial institutions may be less willing to engage in leveraged lending, making it more difficult for us to obtain financing. In addition to regulatory limitations on our ability to raise capital, the Credit Facilities contain various covenants, which, if not complied with, could accelerate our repayment obligations under the Credit Facilities, thereby materially and adversely affecting our liquidity, financial condition, results of operations and ability to pay distributions. We will have a continuing need for capital to finance our operations. The Capital One Credit Facility contains affirmative and negative covenants usual and customary for leveraged financings, including: • maintaining an interest coverage ratio of at least 2.0 to 1.0 • maintaining an asset coverage ratio of at least 2.25 to 1.0 and • maintaining a minimum consolidated tangible net worth, excluding Structured Subsidiaries, of at least $50 million. Additionally, the Capital One Credit Facility requires us to obtain written approval from the administrative agent prior to entering into any material amendment, waiver or other modification of any provision of the Investment Advisory Agreement. The Capital One Credit Facility permits us to fund additional loans and investments as long as we are within the conditions set out in the agreement. The Deutsche Bank Credit Facility contains affirmative and negative covenants usual and customary for leveraged financings, including maintaining a positive tangible net worth and limitations on industry concentration. Further, the Credit Facilities contains usual and customary default provisions including: • a default in the payment of interest and principal; • insolvency or bankruptcy of the Company; • a material adverse change in the Company’s business; or • breach of any covenant, representation or warranty in the loan agreement or other credit documents and failure to cure such breach breach within defined periods.


 
51 Additionally, the Capital One Credit Facility requires us to obtain written approval from the administrative agent prior to entering into any material amendment, waiver or other modification of any provision of the Investment Advisory Agreement. The Capital One Credit Facility permits us to fund additional loans and investments as long as we are within the conditions set out in the agreement. Our continued compliance with the covenants contained in the Credit Facilities depends on many factors, some of which are beyond our control. There are no assurances that we will continue to comply with these covenants. Any failure to satisfy these covenants could result in foreclosure by our lenders, which would accelerate our repayment obligations under one or both of the Credit Facilities and thereby have a material adverse effect on our business, liquidity, financial condition, results of operations and ability to pay distributions to our stockholders. Because we borrow money, the potential for gain or loss on amounts invested in us is magnified and may increase the risk of investing in us. Borrowings, also known as leverage, magnify the potential for gain or loss on invested equity capital. As we use leverage to partially finance our investments, you will experience increased risks associated with investing in our securities. We may borrow from banks and other lenders, including under the Credit Facilities, and may issue debt securities or enter into other types of borrowing arrangements in the future. The Credit Facilities contain financial and operating covenants that could restrict our business activities. Breach of any of those covenants could cause a default under those instruments. Such a default, if not cured or waived, could have a material adverse effect on us. If the value of our assets increases, then leveraging would cause the NAV per share (for the applicable class of shares) attributable to such class of our common stock to increase more sharply than it would have had we not leveraged. Conversely, if the value of our assets decreases, leveraging would cause NAV per share (for the applicable class of shares) to decline more sharply than it otherwise would have had we not leveraged and such a decline could affect our ability to make distributions. Similarly, any increase in our income in excess of interest payable on the borrowed funds would cause our net investment income to increase more than it would without the leverage, while any decrease in our income would cause our net investment income to decline more sharply than it would have had we not borrowed. Such a decline could negatively affect our ability to make distributions to our stockholders. Leverage is generally considered a speculative investment technique. The following table illustrates the effect of leverage on returns from an investment in our common stock assuming various annual returns, net of expenses. The calculations in the table below are hypothetical and actual returns may be higher or lower than those appearing in the table below. The calculation assumes (i) we borrow funds equal to 40% of our total assets, (ii) we sell $200.0 million of common stock, (iii) our net offering proceeds from such sales equal $177.0 million, (iv) the resulting average total assets are approximately $992.9 million during the twelve-month period commencing April 1, 2016 and (v) a weighted average cost of funds of 3.29%. There can be no assurance that we will sell an aggregate $200.0 million worth of our common stock during the following twelve months. In order to compute the "Corresponding return to shareholders," the "Assumed Return on Our Portfolio (net of expenses)" is multiplied by the assumed total assets to obtain an assumed return to us. From this amount, the interest expense is calculated by multiplying the assumed weighted average cost of funds times the assumed debt outstanding, and the product is subtracted from the assumed return to us in order to determine the return available to shareholders. The return available to shareholders is then divided by our shareholders' equity to determine the "Corresponding return to shareholders." Actual interest payments may be different. Assumed Return on Our Portfolio (net of expenses) (10)% (5)% 0% 5% 10% Corresponding return to shareholders (19.11)% (10.68)% (2.26)% 6.17% 14.60% Similarly assuming (i) we borrow funds equal to 40% of our total assets, (ii) we sell $200.0 million of common stock, (iii) our net offering proceeds from such sales equal $177.0 million, (iv) the resulting average total assets are approximately $992.9 million during the twelve- month period commencing April 1, 2016 and (v) a weighted average cost of funds of 3.29%, our assets would need to yield an annual return (net of expenses) of approximately 1.34% in order to cover the annual interest payments on our outstanding debt. Changes in interest rates may affect our cost of capital and net investment income. We are a holding company and depend on payments from our subsidiaries in order to make payments on any debt securities that we may issue as well as to pay distributions on our common stock. Any debt securities that we issue will be structurally subordinated to the obligations of our subsidiaries. Since we use debt to finance investments, our net investment income will depend, in part, upon the difference between the rate at which we we borrow funds and the rate at which we invest those funds. As a result, we can offer no assurance that a significant change in market interest rates will not have a material adverse effect on our net investment income. In periods of rising interest rates when we have debt outstanding, our cost of funds will increase, which could reduce our net investment income. We expect that our long-term fixed-rate investments will be financed primarily with equity and long-term debt. We may use interest rate risk management techniques in an effort to to limit our exposure to interest rate fluctuations. These techniques may include various interest rate hedging activities to the extent permitted by the 1940 Act. These activities may limit our ability to participate in the benefits of lower interest rates with respect to the


 
52 hedged portfolio. Adverse developments resulting from changes in interest rates or hedging transactions could have a material adverse effect on our business, financial condition and results of operations. Also, we have limited experience in entering into hedging transactions, transactions, and we will initially have to purchase or develop such expertise.We are a holding company and fund a majority of our investments through wholly owned subsidiaries. We depend upon the cash flow from our subsidiaries and the receipt of funds from them, any of which may be subject to restriction or limitations based on the organizational documents of the subsidiaries and the agreements governing the debt of any such subsidiary. In addition, because we are a holding company, any debt securities that we issue will be structurally subordinated to the obligations of our subsidiaries. In the event that one of our subsidiaries becomes insolvent, liquidates, reorganizes, dissolves or otherwise winds up, its assets will be used first to satisfy the claims of its creditors. Consequently, any claim by us us or our creditors against any subsidiary will be structurally subordinated to all of the claims of the creditors of such subsidiary. We cannot cannot assure security holders that they will receive any payments required to be made under the terms of any debt securities that we may issue or other distributions. Risks Relating to the Offering and Our Common Stock Investors will not know the purchase price per share of common stock at the time they submit their subscription agreements and could pay a premium for their shares of common stock if our board of directors does not decrease the offering price in the event of a decline to NAV per share. The purchase price at which you purchase shares of common stock will be determined at each weekly closing date to ensure that shares of common stock are not sold at a price per share , after deduction of selling commissions and Dealer Manager fees, that is below our NAV. In the event of a decrease to our NAV per share of our common stock, you could pay a premium for your shares of common stock if our board of directors does not decrease the offering price. A decline in our NAV per share of our common stock to an amount more than 2.5% below our current offering price, net of selling commissions and Dealer Manager fees, creates a rebuttable presumption that there has been a material change in the value of our assets such that a reduction in the offering price per share is warranted. This presumption may only be rebutted if our board of directors, in consultation with our management, reasonably and in good faith determines that the decline in NAV per share of our common stock is the result of a temporary movement in the credit markets or the value of our assets, rather than a more fundamental shift in the valuation of our portfolio. In the event that (i) NAV per share of our common stock decreases to more than 2.5% below our current net offering price and (ii) our board of directors believes that such decrease in NAV per share is the result of a non- temporary movement in the credit markets or the value of our assets, our board of directors will undertake to establish a new net offering price that is not more than 2.5% above our NAV per share. If our board of directors determines that the decline in our NAV per share of our common stock is the result of a temporary movement in the credit markets, investors will purchase shares of common stock at an offering price per share of our common stock, net of selling commissions and Dealer Manager fees, which represents a premium to the NAV per share of greater than 2.5%. See “Determination of Net Asset Value.” As a result of this policy, your purchase price may be higher than the prior closing price per share of our common stock. Therefore you may receive a smaller number of shares than if you had subscribed at the prior closing date. If we are unable to raise substantial funds in our ongoing, continuous “best efforts offering,” we will be limited in the number and type of investments we may make, and the value of your investment in us may be reduced in the event our assets under-perform. OurWe are offering our common stock on a continuous Offering is being made on a, best efforts basis, whereby our Dealer Manager and broker-dealers participating in the Offering are only required to use their best efforts to sell our shares of common stock and have no firm commitment or obligation to purchase any of the shares of common stock. In addition, selling brokers have more than one BDC offering to emphasize to prospective purchasers, a choice that may make success in conducting the Offering more difficult. To the extent that less than the maximum number of shares of common stock is subscribed for, the opportunity for diversification of our investments may be decreased and the returns achieved on those investments may be reduced as a result of allocating all of our expenses over a smaller capital base. Our shares of common stock are not listed on an exchange or quoted through a quotation system and, will not be listed for the foreseeable future, if ever, and we are not obligated to effectuate a liquidity event by a specified date. Therefore, you will have limited liquidity and may not receive a full return of your invested capital if you sell your shares of common stock. Our shares of common stock are illiquid assets for which there is not a secondary market nor is it expected that any will develop in the future. We intend to explore a potential liquidity event for our stockholders between four and six years following the completion of our Offering period, which may include follow-on offerings after completion of thisthe Offering. However, there can be no assurance that we will complete a liquidity event within such time or at all. We expect that our board of directors, in the exercise of its duties to us, will determine to pursue a liquidity event when it believes that then-current market conditions are favorable for a liquidity event, and that such such an event is in our best interests. A liquidity event could include (1) the sale of all or substantially all of our assets either on a complete complete portfolio basis or individually followed by a liquidation, (2) a listing of our shares of common stock on a national securities


 
53 exchange or (3) a merger or another transaction approved by our board of directors in which our stockholders will receive cash or shares of of a publicly traded company. In making the decision to apply for listing of our shares of common stock, our directors will try to determine whether listing our shares of common stock or liquidating our assets will result in greater value for our stockholders. In making a determination of what type of liquidity event is in our best interests, our board of directors, including our independent directors, may consider a variety of criteria, including market conditions, portfolio diversification, portfolio performance, our financial condition, potential access to capital as a listed company, market conditions for the sale of our assets or listing of our common stock, internal management requirements to become a perpetual life company and the potential for stockholder liquidity. If our shares of common stock are listed, we cannot assure you a public trading market will develop. Since a portion of the offering price from the sale of shares of common stock in the Offering will be used to pay expenses and fees, the full offering price paid by stockholders will not be invested in portfolio companies. As a result, even if we do complete a liquidity event, you may not receive a return of all of your invested capital. You should also be aware that shares of publicly traded closed-end investment companies frequently trade at a discount to their NAV. If our shares of common stock are eventually listed on a national exchange, we would not be able to predict whether our common stock would trade above, at or below NAV per share. This risk is separate and distinct from the risk that our NAV per share may decline. Because our Dealer Manager is an affiliate of our Adviser you will not have the benefit of an independent review of us customarily performed in underwritten offerings. Our Dealer Manager is an affiliate of Hines and did not make an independent review of us or the Offering. Accordingly, you will have to rely on your own broker-dealer to make an independent review of the terms of the Offering. If your broker-dealer does not conduct such a review, you will not have the benefit of an independent review of the terms of the Offering. Further, the due diligence investigation of us by our Dealer Manager cannot be considered to be an independent review and, therefore, may not be as meaningful as a review conducted by an unaffiliated broker-dealer or investment banker. You will not have the benefit of an independent review and investigation of the Offering of the type normally performed by an unaffiliated, independent underwriter in an underwritten public securities offering. In addition, we do not, and do not expect to, have research analysts reviewing our performance or our securities on an ongoing basis. Therefore, you will not have an independent review of our performance and the value of our common stock relative to publicly traded companies. Our share repurchase program allows us to repurchase your shares on a quarterly basis, subject to certain restrictions and limitations. As a result, you will have limited opportunities to sell your shares and, to the extent you are able to sell your shares under the program, you may not be able to recover the amount of your investment in our shares. In September 2013, we commencedWe have a share repurchase program allowing us to repurchase approximately 10% of our weighted average number of outstanding shares in any 12-month period, allowing you to sell back your shares of common stock to us on a quarterly basis at a price equal to the NAV per share, as determined within 48 hours of the repurchase date. The share repurchase program includes numerous restrictions that will limit your ability to sell your shares. Unless our board of directors determines otherwiseelects to suspend our share repurchase program, we will limit the number of shares to be repurchased (i) during any calendar year to the number of shares we can repurchase with the proceeds we receive from the issuance of shares of our common stock under our distribution reinvestment plan during the trailing four quarters and (ii) in any calendar quarter to 2.5% of the weighted average number of shares of common stock outstanding during the trailing four quarters. This program allows you to sell back your shares of common stock to us on a quarterly basis at a price equal to the NAV per share, as determined within 48 hours of the repurchase date. The share repurchase program includes numerous restrictions that will limit your ability to sell your shares. At the discretion of our board of directors, we may also use cash on hand, cash available from borrowings and cash from the sale of our investments as of the end of the applicable period to repurchase shares. To the extent that the number of shares put to us for repurchase exceeds the number of shares that we are able to purchase, we will repurchase shares on a pro rata basis, not on a first-come, first-served basis. Further, we will have no obligation to repurchase shares if the repurchase would violate the restrictions on distributions under federal law or Maryland law, which prohibits distributions that would cause a corporation to fail to meet statutory tests of solvency. These limits may prevent us from accommodating all repurchase requests made in any year. In addition, our board of directors may suspend or terminate the share repurchase program. We will notify you of such developments: (i) in our quarterly reports or in prospectus supplements or (ii) by means of a separate mailing to you. In addition, even if we implement a share repurchase program, we will have discretion to suspend or terminate the program, and to cease repurchases. Further, the program may have many limitations and and therefore should not be relied upon as a method to sell shares promptly and at a desired price. The timing of ourOur repurchase offers pursuant to our share repurchase program may be at a time that is disadvantageous toprices lower than the price paid by our stockholders to purchase our common stock. When we make quarterly repurchase offers pursuant to the share repurchase program, we may offer to repurchase shares of common stock stock at a price that is lower than the price that investors paid for shares of common stock in our Offering. As a result, to the extent


 
54 investors paid an Offering price that includes the related sales load and to the extent investors have the ability to sell shares of common stock pursuant to our share repurchase program, then the price at which an investor may sell shares of common stock, which will be at the the NAV per share, as determined within 48 hours prior to the repurchase date, may be lower than what an investor paid in connection with with the purchase of shares of common stock in ourthe Offering. We may be unable to invest a significant portion of the net stock offering proceeds of the Offering on acceptable terms in an acceptable time frame. Delays in investing the net stock offering proceeds of the Offering may impair our performance. We cannot assure you that we will be able to identify any investments that meet our investment objective or that any investment that we make will produce a positive return. We may be unable to invest the net stock offering proceeds of the Offering on acceptable terms within the time period that we anticipate or at all, which could harm our financial condition and operating results. Before making investments, we will invest theany net stock offering proceeds of our public Offering primarily in cash, cash equivalents, U.S. government securities, repurchase agreements and high-quality debt instruments maturing in one year or less from the time of investment, which may produce returns that are significantly lower than the returns which we expect to achieve when our portfolio is fully invested in securities meeting our investment objective. As a result, any distributions that we pay while our portfolio is not fully invested in securities meeting our investment objective may be lower than the distributions that we may be able to pay when our portfolio is fully invested in securities meeting our investment objective. Under the terms of our charter, our board of directors is authorized to issue shares of preferred stock with rights and privileges superior to common stockholders without common stockholder approval. Under the terms of our articles of amendment and restatement (our "charter"), our board of directors is authorized to issue shares of preferred stock in one or more classes or series without stockholder approval. The board of directors has discretion to set the terms, preferences, conversion or other rights, voting powers, restrictions, limitations as to dividends or other distributions, qualifications and terms or conditions of redemption for each class or series of preferred stock. Every issuance of preferred stock will be required to comply with the requirements of the 1940 Act. The 1940 Act requires that (1) immediately after issuance and before any distribution is made with respect to our common stock and before any purchase of common stock is made, such preferred stock together with all other senior securities must not exceed an amount equal to 50% of our total assets after deducting the amount of such distribution or purchase price, as the case may be, and (2) the holders of shares of preferred stock, if any are issued, must be entitled as a class to elect two directors at all times and to elect a majority of the directors if distributions on such preferred stock are in arrears by two years or more. Certain matters under the 1940 Act require the separate vote of the holders of any issued and outstanding preferred stock. Your interest in us will be diluted if we issue additional shares, which could reduce the overall value of your investment. Our investors do not have preemptive rights to any shares we issue in the future. Our charter authorizes us to issue 450,000,000 shares of common stock. Pursuant to our charter, a majority of our entire board of directors may amend our charter from time to time to increase or decrease the aggregate number of authorized shares of stock or the number of authorized shares of stock of any class or series without stockholder approval. After your purchase in the Offering, our board of directors may elect to sell additional shares in this or future public offerings, issue equity interests in private offerings or issue share-based awards to our independent directors or employees of our Advisers. To the extent we issue additional equity interests after your purchase in the Offering, your percentage ownership interest in us will be diluted. In addition, depending upon the terms and pricing of any additional offerings and the value of our investments, you may also experience dilution in the book value and fair value of your shares of common stock. Certain provisions of our charter and bylaws as well as provisions of the Maryland General Corporation Law could deter takeover attempts and have an adverse impact on the value of our common stock. Our charter and bylaws, as well as certain statutory and regulatory requirements, contain certain provisions that may have the effect of discouraging a third party from attempting to acquire us. Under the Maryland General Corporation Law (the "MGCL"), “control shares” acquired in a “control share acquisition” have no voting rights except to the extent approved by a vote of two-thirds of the votes entitled to to be cast on the matter, excluding shares owned by the acquiror, by officers or by employees who are directors of the corporation. Our bylaws contain a provision exempting from the Control Share Acquisition Act under the MGCL any and all acquisitions by any person of our shares of stock. There can be no assurance that such provision will not be amended or eliminated at some time in the future. The Control Share Acquisition Act (if we amend our bylaws to be subject to that Act) may discourage others from trying to acquire control of us us and increase the difficulty of consummating any offer. However, we will amend our bylaws to be subject to the Control Share Acquisition Act only if our board of directors determines that it would be in the best interests of our stockholders and if the SEC staff expressly approves that our being subject to the Control Share Acquisition Act does not conflict with the 1940 Act. The SEC staff has issued informal guidance setting forth its position that certain provisions of the Control Share Acquisition Act, if implemented, would violate Section 18(i) of the 1940 Act. Under the MGCL, specified “business combinations,” including mergers, consolidations, share


 
55 exchanges, or, in circumstances specified in the statute, asset transfers or issuances or reclassifications of equity securities, between a Maryland corporation and any person who beneficially owns, directly or indirectly, 10% or more of the voting power of the corporation’s outstanding voting stock, and certain other parties (each an “interested stockholder”), or an affiliate of the interested stockholder, are prohibited for five years after the most recent date on which the interested stockholder becomes an interested stockholder. Thereafter any of of the specified business combinations must be approved by two super majority votes of the stockholders unless, among other conditions, conditions, the corporation’s common stockholders receive a minimum price for their shares. Under the MGCL, certain statutory provisions permit a corporation that is subject to the Exchange Act and that has at least three independent directors to be subject to certain corporate governance provisions notwithstanding any contrary provision in the corporation’s charter and bylaws. Among other provisions, a board of directors may classify itself without the vote of stockholders. Further, the board of directors, by electing into certain statutory provisions and notwithstanding any contrary provision in the charter or bylaws, may (i) provide that a stockholder-requested special meeting of stockholders will be called only at the request of stockholders entitled to cast at least a majority of the votes entitled to be cast at the meeting, (ii) reserve for itself the right to fix the number of directors, and (iii) retain for itself the exclusive power to fill vacancies created by the death, removal or resignation of a director, which is permitted under our charter. A corporation may be prohibited by its charter or by resolution of its board of directors from electing to be subject to any of the provisions of the statute. We are not prohibited from implementing any or all of the statute. Additionally, our board of directors may, without stockholder action, authorize the issuance of shares of stock in one or more classes or series, including preferred stock; and our board of directors may, without stockholder action, amend our charter from time to time to increase or decrease the aggregate number of shares of stock or the number of shares of stock of any class or series that we have authority to issue. These provisions may inhibit a change of control in circumstances that could give the holders of our common stock the opportunity to realize a premium over the value of our common stock. Because there is no public trading market forInvesting in shares of our common stock and we are not obligated to effectuate a liquidity event by a specified date, it will be difficult for you to sell your shares of common stockmay involve an above average degree of risk. The investments we make in accordance with our investment objective may result in a higher amount of risk than alternative investment options and a higher risk of volatility or loss of principal. Our investments in portfolio companies involve higher levels of risk, and therefore, an investment in our shares may not be suitable for someone with lower risk tolerance. Our stockholders could experience dilution in their ownership percentage if they do not participate in our distribution reinvestment plan. We intend to explore a potential liquidity event for our stockholders between four to six years following the completion of our Offering period. We expect that our board of directors, in the exercise of the requisite standard of care applicable to directors under Maryland law, will determine to pursue a liquidity event when it believes that then-current market conditions are favorable for a liquidity event, and that such a transaction is in our best interests. A liquidity event could include (1) the sale of all or substantially all of our assets either on a complete portfolio basis or individually followed by a liquidation, (2) a listing of our shares of common stock on a national securities exchange or (3) a merger or another transaction approved by our board of directors in which our stockholders will receive cash or shares of a publicly traded company. However, there can be no assurance that we will complete a liquidity event within such time or at all. If we do not successfully complete a liquidity event, liquidity for your shares of common stock will be limited to our share repurchase program which we have no obligation to maintain. All distributions declared to stockholders that have “opted in” to our distribution reinvestment plan are automatically reinvested in shares of our common stock. As a result, our stockholders that do not participate in our distribution reinvestment plan could experience dilution in their ownership percentage of our common stock over time if we issue additional shares of our common stock. Federal Income Tax Risks We will be subject to corporate-level U.S. federal income tax if we are unable to satisfy the various RIC qualification requirements. To obtainqualify for and maintain RIC tax treatment under the Code, we must meet the following annual distribution, income source and asset diversification requirements in each of our tax years: • In order to obtain RIC tax treatment, we must distributesatisfy the Annual Distribution Requirement (as defined below). The The Annual Distribution Requirement for a RIC will be satisfied if we distribute dividends to our stockholders, for each taxabletax year, at least 90% of our “investment company taxable income,” which is generally of an amount generally at


 
56 least equal 90% of the sum of our net taxable ordinary income plus the excess, if any, ofand realized net short-term capital gain overgains in excess of realized net long-term capital loss.losses, or "investment company taxable income," determined determined without regard to any deduction for dividends paid (the "Annual Distribution Requirement"). We will be subject subject to corporate-level U.S. federal income tax on any of our undistributed income or gain. Additionally, we will be subject to a 4% nondeductible federal excise tax to the extent that we do not satisfy certain additional minimum distribution distribution requirements on a calendar-year basis.the Excise Tax Avoidance Requirement. Under the "Excise Tax Avoidance Requirement", we will be subject to a 4% nondeductible U.S. federal excise tax on certain undistributed income income unless we distribute dividends to our stockholders in a timely manner of an amount generally at least equal to the sum of (1) 98% of our net ordinary income for each calendar year, (2) 98.2% of our capital gain net income for the one-year one-year period generally ending October 31 in that calendar year and (3) any net ordinary income or capital gain net income recognized, but not distributed, in preceding years on which we did not pay any federal income tax. Because we may use debt financing, we are subject to an asset coverage ratio requirement under the 1940 Act and may in the future become subject to certain financial covenants under loan and credit agreements that could, under certain circumstances, restrict us from making distributions necessary to satisfy thethese distribution requirementrequirements. If we are unable to to obtain cash from other sources, we could fail to qualify for RIC tax treatment and thus become subject to corporate-level corporate-level U.S. federal income tax. • The income source requirement will be satisfied if we obtainIn order to obtain RIC tax treatment, we must satisfy the 90% Income Test and the Diversification Tests (each as defined below). The "90% Income Test" requires us to derive in each tax year at least 90% of our gross income for each year from dividends, interest, payments with respect to loans of certain securities, gains from the sale of stock or securities or similar sourcesother securities, net income from certain “qualified publicly traded partnerships,” or other income derived with respect to our business of investing in such stock or securities. • The asset diversification requirement"Diversification Tests" will be satisfied if we meet certain asset diversification requirements at the end of each quarter of our taxabletax year. To satisfy this requirement, at least 50% of the value of our assets must consist of cash, cash equivalents, U.S. government securities, securities of other RICs, and other acceptable securities. Also no more than 25% of the value of our assets can be invested in the securities (other than U.S. government securities or securities of other RICs) of one issuer, of two or more issuers that are controlled, as determined under applicable Code rules, by us and that are engaged in the same or similar or related trades or businesses or of certain “qualified publicly traded partnerships.” Failure to meet these requirements may result in our having to dispose of certain investments quickly in order to prevent the loss of our RIC status. Because most of our investments will be in private companies, and therefore will be relatively illiquid, any such dispositions could be made at disadvantageous prices and could result in substantial economic losses. If we fail to satisfy the income test90% Income Test or any of the diversification testDiversification Tests in any taxabletax year, we may nevertheless continue to qualify as a RIC for such tax year if certain relief provisions are applicable (which may requiresubject us to pay certain corporate-level U.S. federal, state and local income taxes or, as well as dispose of certain assets). If we fail to qualify for, or to maintain, RIC tax treatment for any reason or do not qualify to cure the disqualification, the resulting corporate-level U.S. federal, state and local income taxes could substantially reduce our net assets, the amount of income available for distribution and the amount of our distributions. We may also be subject to certain U.S. federal excise taxes, as well as state, local and foreign taxes. See “Material U.S. Federal Income Tax Considerations — Taxation as a RIC.” We may have difficulty paying our required distributions if we recognize taxable income before or without receiving a corresponding cash payment. For U.S. federal income tax purposes, we may be required to recognize taxable income in circumstances in which we do not receive a corresponding payment in cash. For example, if we hold debt obligationsinstruments that are treated under applicable tax rules as having original issue discount (such as debt instruments with PIK interest or, in certain cases, increasing interest rates or debt instruments that were issued with warrants), we must include in income each year a portion of the original issue discount that accrues over the life of the obligation in determining our investment company taxable income for any tax year, regardless of whether cash representing such income is received by us in the same taxabletax year. We may also have to include in income other amounts that we have not yet received in cash, such as deferred loan origination fees that are paid after origination of the loan or are paid in non-cash compensation such as warrants or stock. We anticipate that a portion of our income may constitutebe comprised of original issue discount or other income required to be included in our investment company taxable income prior to receipt of cash. Further, we may electhave elected to amortize market discount and includeon all debt instruments with market discount acquired by us, and have included the amount of thesuch market discount currently in our investment company taxable income over the remaining term of theall such instruments acquired with market discount instrument, instead of upon disposition or receipt of other principal payments on such debt instruments, as failing to make such an election could limit our ability to deduct interest expensesexpense for tax purposes.


 
57 Because any original issue discount or other amounts accrued will be included in our investment company taxable income for the taxabletax year of the accrual, we may be required to make a distribution to our stockholders in order to satisfy the annual distribution requirementAnnual Distribution Requirement or the Excise Tax Avoidance Requirement, even though we will not have received any corresponding cash amount. As a result, we may have difficulty meeting the annual distribution requirement necessary to obtain and maintain RIC tax treatment under the CodeAnnual Distribution Requirement or the Excise Tax Avoidance Requirement. We may have to sell some of our investments at times and/or at prices we would not consider advantageous, raise additional debt or equity capital or forgo new investment opportunities for this purpose. If we are not able to obtain cash from other sources, we may fail to qualify for RIC tax treatment and thus become subject to corporate-level income tax. For additional discussion regarding the tax implications of a RIC, see “Material U.S. Federal Income Tax Considerations — Taxation as a RIC.” You may have current tax liability on distributions you elect to reinvest in our common stock but would not receive cash from such distributions to pay such tax liability. If you participate in our distribution reinvestment plan, you will be deemed to have received, and for U.S. federal income tax purposes will be taxed on, the amount reinvested in our common stock to the extent the amount reinvested was not a tax-free return of capital. As a result, unless you are a tax-exempt entity, you may have to use funds from other sources to pay your tax liability on the value of our common stock received from the distribution. If we do not qualify as a “publicly offered regulated investment company,” as defined in the Code, you will be taxed as though you received a distribution of some of our expenses. A “publicly offered regulated investment company” is a RIC whose shares are either (i) continuously offered pursuant to a public offering, (ii) regularly traded on an established securities market or (iii) held by at least 500 persons at all times during the taxabletax year. If we are not a publicly offered RIC for any period, a non-corporatenoncorporate stockholder’s allocable portion of our affected expenses, including our management fees, will be treated as an additional distribution to the stockholder and will be deductible by such stockholder only to the extent permitted under the limitations described below. For non−corporatenoncorporate stockholders, including individuals, trusts, and estates, significant limitations generally apply to the deductibility of certain expenses of a non-publicly offered RIC, including advisorymanagement fees. In particular, these expenses, referred to as miscellaneous itemized deductions, are deductible to an individual only to the extent they exceed 2% of such a stockholder’s adjusted gross income, and are not deductible for alternative minimum tax purposes("AMT") purposes and are subject to the overall limitation on itemized deductions imposed by the Code. Because shares of our common stock currently are continuously offered pursuant to a public offering, we believe that we currently constitute a publicly offered regulated investment company. There can be no assurance, however, that shares of our common stock will continue to be continuously offered pursuant to a public offering or that we will otherwise constitute a publicly offered regulated investment company in the future. SPECIAL NOTE REGARDING FORWARD-LOOKING STATEMENTS Some of the statements in this prospectus constitute forward-looking statements because they relate to future events or our future performance or financial condition. The forward-looking statements contained in this prospectus may include statements as to: • our future operating results; • our business prospects and the prospects of our current and prospective portfolio companies; • the impact of the investments that we expect to make; • the ability of our portfolio companies to achieve their objectives; • our expected financings and investments; • the adequacy of our cash resources and working capital; • the timing of cash flows, if any, from the operations of our portfolio companies; • changes in political, economic or industry conditions, the interest rate environment or conditions affecting the financial and capital markets, which could result in changes to the value of our assets; • the impact of increased competition; • our contractual arrangements and relationships with third parties; • the dependence of our future success on the general economy, including general economic trends, and its impact on the industries in which we invest; • the relative and absolute performance of our Adviser, including in identifying suitable investments for us; • our ability to make distributions to our stockholders; • the effects of applicable legislation and regulations and changes thereto; and • the impact of future acquisitions and divestitures.


 
58 In addition, words such as “anticipate,” “believe,” “expect” and “intend” indicate a forward-looking statement, although not all forward- looking statements include these words. The forward-looking statements contained in this prospectus involve risks and uncertainties. Our actual results could differ materially from those implied or expressed in the forward-looking statements for any reason, including the factors set forth in “Risk Factors” and elsewhere in this prospectus. Other factors that could cause actual results to differ materially include: • changes in the economy; • risks associated with possible disruption in our operations or the economy generally; and • future changes in laws or regulations and conditions in our operating areas. We have based the forward-looking statements included in this prospectus on information available to us on the date of this prospectus, and we assume no obligation to update any such forward-looking statements. Except as required by the federal securities laws, we undertake no obligation to revise or update any forward-looking statements, whether as a result of new information, future events or otherwise. You should consult any additional disclosures that we may make directly to you or through reports that we in the future may file with the SEC, including annual reports on Form 10-K, quarterly reports on Form 10-Q and current reports on Form 8-K. The forward-looking statements and projections contained in this prospectus are excluded from the safe harbor protection provided by Section 27A of the Securities Act. ESTIMATED USE OF PROCEEDS Use of Proceeds We intend to use a substantial portion of the stock offering proceeds from this Offering, net of expenses, to make debt and equity investments primarily in accordance with our investment objective and using the strategies described in this prospectus. We have not established limits on the use of proceeds, nor have we established a limit on the amount of offering proceeds we may use to fund distributions. There can be no assurance that we will be able to sell all of the shares we are presently offering. If we sell only a portion of the shares offered hereby, we may be unable to achieve our investment objective. During our Offering period, we intend to use net stock offering proceeds of the Offering and proceeds from the sale or repayment or other liquidation of existing investments to invest in LMM securities, depending on the availability of appropriate investment opportunities consistent with our investment objective and market conditions. By the end of our Offering period, we expect to have invested a significant portion of our net proceeds in LMM securities. We will view our Offering period to have ended as of the termination date of our most recent public offering if we have not conducted a public equity offering in any continuous two year period. We cannot assure you we will achieve our targeted investment pace. See “Risk Factors — Risks Relating to the Offering and Our Common Stock.” The following table sets forth our estimates of the net stock offering proceeds from this Offering if we sell: (1) $600 million worth of shares in this Offering, and (2) the maximum offering of $1.5 billion worth of shares registered in this Offering, or 157,068,063168,539,326 shares, both at the current offering price of $9.558.90 per share. The amount of net proceeds may be more or less than the amount depicted in the table below depending on the offering price of the common stock and the actual number of shares of common stock we sell in the Offering. The amounts in this table assume that the full fees and commissions are paid on all shares of our common stock offered to the public on a best efforts basis and that the maximum amount of organization and offering expenses that we are obligated to pay or reimburse to the Adviser pursuant to the Investment Advisory Agreement (1.5% of gross offering proceeds) are actually paid or reimbursed. All or a portion of the selling commission and Dealer Manager fee may be reduced or eliminated in connection with certain categories of sales such as sales for which a volume discount applies, sales through investment advisers or banks acting as trustees or fiduciaries and sales to our affiliates. The reduction in these fees will be accompanied by a corresponding reduction in the per share purchase price but will not affect the amounts available to us for investments. Because amounts in the following table are estimates, they may not accurately reflect the actual receipt or use of the offering proceeds.


 
59 $600 Million Capital Raise Maximum Offering Amount % Amount % Gross Proceeds $ 600,000,000 100.0% $ 1,500,000,000 100.0% Less: Selling Commission 42,000,000 7.0% 105,000,000 7.0% Dealer Manager Fee 18,000,000 3.0% 45,000,000 3.0% Offering Expenses 9,000,000 1.5% 22,500,000 1.5% Net Proceeds/Amount Available for Investments $ 531,000,000 88.5% $ 1,327,500,000 88.5% In addition to the sales load, we estimate that, at a maximum, we will incur in connection with this Offering approximately $9.0 million of expenses (approximately 1.5% of the gross proceeds), assuming gross proceeds of $600.0 million from an assumed 37.722.5 million common shares sold at the current offering price of $9.558.90 per share; and approximately $22.5 million of expenses (approximately 1.5% of the gross proceeds) assuming gross proceeds from the maximum offering of $1.5 billion from an assumed 157.1168.5 million of common shares sold at the current offering price of $9.558.90 per share.


 
60 DISTRIBUTIONS Subject to our board of directors’ discretion and applicable legal restrictions, we intend to declare distributions on a quarterly basis payable to stockholders as of daily record dates and aggregate and pay such distributions monthly. Your distribution will begin to accrue at a daily distribution rate on the date we accept your subscription for shares of our common stock. Distributions are generally paid on the first business day following the completion of each month to which they relate. From time to time, we may also pay interim distributions, including capital gains distributions, at the election of our board of directors. Each year a statement on IRS Form 1099-DIV (or such successor form) identifying the source of the distribution (i.e., paid from ordinary income, paid from net capital gain on the sale of securities, and/or a return of paid-in capital surplus which is a nontaxable distribution) is mailed to our stockholders. Our distributions may exceed our earnings, especially during the period before we have substantially invested the stock offering proceeds from this Offering. As a result, a portion of the distributions we make may represent a return of capital for U.S. federal income tax purposes. Stockholders will not recognize tax on a distribution consisting of a return of capital; however, the tax basis of shares must be reduced by the amount of any return of capital distributions. Any return of capital will result in an increase in the amount of any taxable gain (or a reduction in any deductible loss) on a subsequent disposition of such shares. Our Advisers agreed to waive management and incentive fees, for a period from June 4, 2012 to December 31, 2013, in its sole discretion to the extent required inIn order to avoid distributions that are estimateddetermined to represent a return of capital for U.S. federal income tax purposes during such period. Our Adviser has agreed to extend its waiver of management and incentive fees until December 31, 2015. The Sub-Adviser has not extended the waiver of management and incentive fees it is due under the Sub-Advisory Agreement (except for the subordinated incentive fee on income for the period January 1, 2015 to September 30, 2015, which our Sub-Adviser has agreed to waive). In a separate agreement between our Adviser and our Sub-Adviser dated April 15, 2015 and effective January 1, 2015, our Sub-Adviser agreed to conditionally reimburse our Adviser for 50% of the fees waived each quarter in 2015, up to $200,000 in total waived fees per quarter. If the total amount conditionally reimbursed by our Sub-Adviser in 2015 is less than both (i) 50% of the fees waived by our Adviser for 2015 excluding any previously reimbursed amounts and (ii) $400,000, then our Sub-Adviser shall reimburse our Adviser, in connection with the payment of management fees to our Sub-Adviser for the fourth quarter of 2015, the difference between (A) 50% of the fees waived by our Adviser for 2015 excluding any previously reimbursed amounts minus (B) any amounts conditionally reimbursed by our Sub-Adviser in 2015, up to a maximum of $400,000 of total conditional reimbursements by our Sub-Adviser, our Advisers have, at times, agreed to waive certain base management and incentive fees and administrative expenses. Our Advisers have agreed to waive incentive fees through June 30, 2016. There is currently no waiver of management fees in place. See “Management’s Discussion and Analysis of Financial Condition and Results of Operations - Overview -— Base Management Fee, and Incentive Fee, and Administrative Services Expense Waiver and Expense Support and Conditional Reimbursement Agreement." The following table reflects the distributions per share that we have declared on shares of our common stock to date. Date Declared Record Date Daily Per Share Rate(1) May 31, 2012 June 1, 2012 – June 30, 2012 $ 0.00191781 June 29, 2012 July 1, 2012 – September 30, 2012 $ 0.00191781 September 28, 2012 October 1, 2012 – December 31, 2012 $ 0.00191781 December 18, 2012 January 1, 2013 – March 31, 2013 $ 0.00191781 March 25, 2013 April 1, 2013 – June 30, 2013 $ 0.00191781 June 27, 2013 July 1, 2013 – September 30, 2013 $ 0.00191781 September 27, 2013 October 1, 2013 – December 31, 2013 $ 0.00191781 December 19, 2013 January 1, 2014 – March 31, 2014 $ 0.00191781 March 25, 2014 April 1, 2014 – June 30, 2014 $ 0.00191781 June 24, 2014 July 1, 2014 – September 30, 2014 $ 0.00191781 September 23, 2014 October1, 2014 – December 31, 2014 $ 0.00191781 December 18, 2014 January 1, 2015 - March 31, 2015 $ 0.00191781 March 24, 2015 April 1, 2015 – June 30, 2015 $ 0.00191781 June 25, 2015 July 1, 2015 - September 30, 2015 $ 0.00191781 September 24, 2015 October 1, 2015 - December 31, 2015 $ 0.00191781 December 17, 2015 January 1, 2016 - March 31, 2016 $ 0.00191781 March 23, 2016 April 1, 2016 - June 30, 2016 $ 0.00191781 June 23, 2016 July 1, 2016 - September 30, 2016 $ 0.00191781


 
61 (1) The daily per share distribution rate represents an annualized distribution yield of 7.00% based on the initial offering price per share of $10.00 or an annualized distribution rate of 7.337.87% based on the current offering price of $9.55,8.90, if it were maintained every day for a twelve-month period. The following table reflects the sources of the cash distributions that we declared and, in some instances, paid on our common stock during the ninethree months ended September 30,March 31, 2016 and 2015 and 2014 (unaudited) and during the years ended December 31, 2015, 2014, 2013 and 2012. Three Months Ended March 31, 2016 NineThree Months Ended September 30, March 31, Nine MonthsYear Ended September 30, Year Ended December 31, 2014 Year Ended December 31, 2013 Year Ended December 31, 2012 Source of Distribution Amount % Amount Percentage% Amount Percentage% Amount Percentage% Amount Percentage% Amount Percentage% Net realized income from operations (net of waiver of base management and incentive fees and expense support payment from Adviser) $ 11,037 100% $ 23,3495,989 9996% $ 4,55628,375 6983% $ 8,615 77% $ 795 43% $ 790 73% Waiver of base management and incentive fees — —% 282271 14% 1,6752,601 268% 2,274 20% 784 42% 291 27% Expense support payment from Adviser — —% — —% 328— 5—% 328 3% 153 8% — —% Other Sources — —% — —% — —% — —% — —% — —% Prior period net investment income in excess of prior period distributions declared — —% — —% —3,219 —9% — —% 123 7% — —% Total $ 11,037 100% $ 23,63 16,260 100% $ 6,55934,195 100% $ 11,217 100% $ 1,855 100% $ 1,081 100% For the period from January 1, 20142015 through December 31, 2014, 99.512015, 99.68% of our distributions declared will bewere taxable to the investor as ordinary income, and 0.490.32% will bewere treated as long-term capital gain for U.S. federal income tax purpose. In addition to the regular dividends set forth in the above table, on September 13, 2012, our board of directors declared a special stock dividend of approximately 2.25 shares of our common stock per 100 shares of common stock. The stock dividend was issued on September 14, 2012 to stockholders of record on September 13, 2012. The purpose of this action was to ensure that our NAV per share did not exceed our current net offering price, after deduction of selling commissions and Dealer Manager fees, as required by the 1940 Act. From time to time, but not less than quarterly, we will review our operating results, taxable income and cash flows to determine whether distributions to our stockholders are appropriate. We have not established any limit on the extent to which we may use borrowings, if any, or stock offering proceeds from this Offering to fund distributions (which may reduce the amount of capital we ultimately invest in assets). We may fund our cash distributions to stockholders from any sources of funds legally available, including stock offering proceeds of this Offering, borrowings, net investment income from operations, capital gains proceeds from the sale of assets, non-capital gains proceeds from the sale of assets, dividends or other distributions paid to us on account of preferred and common equity investments in portfolio companies and fee waivers from our Advisers. We have not established limits on the amount of funds we may use from available sources to make distributions. In addition, a portion of the distributions that we pay in the future may be funded as a result of the conditional fee waiver agreement with our AdviserConditional Fee Waiver Agreement, which fee waivers may be subject to repayment by us within three years from the date that each respective fee waiver was made. The purpose of this arrangement is to avoid such distributions being characterized as returns of capital for purposes of U.S. federal income tax. We may still have distributions which could be characterized as a return of capital for tax purposes. For the distributions declared during the year ended December 31, 2014, 20% of such amount was funded by fee waivers pursuant to the conditional fee waiver agreementConditional Fee Waiver Agreement and 3% were funded by expense support payments from our Adviser. We may, for the foreseeable future, pay a portion of our distributions from sources other than net realized income from operations, which may include stock offering proceeds, borrowings, fee and expense waivers from our Advisers and support payments from the Adviser. There can be no assurance that we will be able to sustain distributions at any particular level. To obtain and maintain RIC tax treatment, we must, among other things, distribute at least 90% of our net ordinary income and net short- short-term capital gain in excess of net long-term capital loss, if anysatisfy the Annual Distribution Requirement. In order to avoid certain certain excise taxes imposed on RICs, we currently intend to distribute, or be deemed to distribute, during each calendar year an amount at


 
62 at least equal to the sum of (1) 98.0% of our net ordinary income for the calendar year, (2) 98.2% of our capital gain in excess of capital loss ("Capital Gain Net Income") for the calendar year and (3) any net ordinary income and net capital gain for preceding year that was not not distributed during such year and on which we paid no U.S. federal income taxsatisfy the Excise Tax Avoidance Requirement. We can offer no assurance that we will achieve results that will permit the payment of any distributions and, if we issue senior securities, we will be be prohibited from paying distributions if doing so causes us to fail to maintain the asset coverage ratios stipulated by the 1940 Act or if distributions are limited by the terms of any of our borrowings. See “Regulation” and “Material U.S. Federal Income Tax Considerations.” Considerations.” Listed below is a reconciliation of "Net increase in net assets resulting from operations" to taxable income and to total distributions declared to common stockholders for the ninethree months ended September 30,March 31, 2016 and 2015 and 2014 and the years ended December 31, 2015, 2014, 2013,2013 and 2012 (dollars in thousands). The data below for the years ended December 31, 2015, 2014, 2013,2013 and 2012,2012 has been derived from our audited consolidated financial statements. The data below for the ninethree months ended September 30,March 31, 2016 and 2015 and 2014 (dollars in thousands) has been derived from our unaudited condensed consolidated financial statements. NineThree Months Ended Year Ended September 30, 2015March September 30, 2014Marc December 31, 2015 December 31, 2014 December 31, 2013 December 31, 2012 Net increase (decrease) in net assets resulting from operations $ 13,274(2,6 69) $ 4,93210,1 87 $ (6,980) $ (2,997 ) $ 2,153 $ 1,235 Net change in unrealized appreciation 11,51714,263 1,627(3,840) 37,956 14,214 (421) (87) Income tax (benefit) provision (27123) (36) 127 (3) 5 8 Pre-tax book (income) loss not consolidated for tax purposes (6989 ) 610 5,862 — — — Book income and tax income differences, including debt origination, structuring fees, dividends, realized gains and changes in estimates (514 ) 3(136) 1,024 54 (4) (3) Estimated taxable income (1) 24,44611,720 6,5656,227 37,989 11,268 1,733 1,153 Taxable income earned in prior year and carried forward for distribution in current year 593,839 8143 45 8 130 — Taxable income earned prior to period end and carried forward for distribution next period (4,0558,327) (1,2102,463) (7,556) (1,819) (303) (130) Adjustment for non-RIC period — — — — — (18) Dividend accrued as of period end and paid-in the following period 3,1813,805 1,1962,353 3,717 1,760 295 76 Total distributions accrued or paid to common stockholders $ 23,63111,037 $ 6,5596,260 $ 34,195 $ 11,217 $ 1,855 $ 1,081 (1) The Company's taxable income for each period is an estimate and will not be finally determined until we file our tax return for each year. Therefore, the final taxable income, and the taxable income earned in each period and carried forward for distribution in the following period, may be different than this estimate. We have adopted an “opt in” distribution reinvestment plan for our common stockholders. As a result, if we make a distribution, the stockholders who have chosen to “opt in” to the distribution reinvestment plan will have their cash distributions reinvested in additional shares of our common stock. See “Distribution Reinvestment Plan.” Our charter provides that distributions in-kind shall not be permitted, except for distributions of readily marketable securities, distributions of cash from a liquidating trust established for our dissolution of the Company and the liquidation of its assets in accordance with the terms of our charter, or in-kind distributions in which (i) the board of directors advises each stockholder of the risks associated with direct ownership of the property, (ii) the board of directors offers each stockholder the election of receiving such in-kind distributions, and (iii) in- kind distributions are made only to those stockholders that accept such offer.


 
63 Shortly after each of our Quarterly Reports on Form 10-Q and Annual Report on Form 10-K are filed with SEC, we will send a notice to our stockholders residing in the state of Maryland including information regarding the source(s) of such stockholder distributions. SENIOR SECURITIES Information about our senior securities is shown in the following table as of the years ended December 31, 2012, 2013, 2014, and 20142015 and as of September 30, 2015.March 31, 2016 is shown in the table below. We had no senior securities outstanding as of December 31, 2011. The report of our independent registered public accounting firm, Grant Thornton LLP, on the senior securities table as of December 31, 2014,2015, is attached as an exhibit to the registration statement of which this prospectus is a part. The information as of September 30, 2015March 31, 2016 is unaudited. On March 11, 2014, we entered into the Capital One Credit Facility, a $70 million senior secured credit facility with Capital One, as the administrative agent, and with the Lenders. The Capital One Credit Facility has subsequently been amended on multiple occasions, most recently on May 29, 2015, increasing the revolver commitments to $125 million, with an accordion provision allowing borrowing capacity to increase to $150 million. Borrowings under the Capital One Credit Facility bear interest, subject to the Company’s election, on a per annum basis equal to (i) the adjusted LIBOR rate plus 2.75% or (ii) the base rate plus 1.75%. The base rate is defined as the higher of (a) the prime rate or (b) the Federal Funds Rate (as defined in the credit agreement) plus 0.5%. The adjusted LIBOR rate is defined in the credit agreement for the Capital One Credit Facility as the one-month LIBOR rate plus such amount as adjusted for statutory reserve requirements for Eurocurrency liabilities. As of September 30, 2015,March 31, 2016, the one-month LIBOR rate was 0.20.44%. We pay an annual unused commitment fee of 0.25% on the unused revolver commitments if more than 50% of the revolver commitments are being used and an annual commitment fee of 0.375% on the unused revolver commitments if less than 50% of the revolver commitments are being used. The Capital One Credit Facility has a three-year term, maturing March 11, 2017, with two one-year extension options, subject to approval of the Lenders. The Capital One Credit Facility, as amended, permits the creation of certain "Structured Subsidiaries," which are not guarantors under the Capital One Credit Facility and which are permitted to incur debt outside of the Capital One Credit Facility. Borrowings under the Capital One Credit Facility are secured by all of our assets, other than the assets of the Structured Subsidiaries, as well as all of the assets, and a pledge of equity ownership interests, of any future subsidiaries of the Company (other than Structured Subsidiaries), which would be joined as guarantors. The credit agreement for the Capital One Credit Facility contains affirmative and negative covenants usual and customary for credit facilities of this nature, including: (i) maintaining an interest coverage ratio of at least 2.0 to 1.0 (ii) maintaining an asset coverage ratio of at least 2.25 to 1.0 and (iii) maintaining a minimum consolidated tangible net worth, excluding Structured Subsidiaries, of at least $50 million. Further, the Capital One Credit Facility contains limitations on incurrence of other indebtedness (other than by Structured Subsidiaries), limitations on industry concentration, and an anti-hoarding provision to protect the collateral under the Capital One Credit Facility. Additionally, we must provide information to Capital One on a regular basis, preserve our corporate existence, comply with applicable laws, including the 1940 Act, pay obligations when they become due, and invest the any stock offering proceeds of the Offering in accordance with our investment objectives and strategies (as set forth in the Capital One Credit Facility). Further, the credit agreement contains usual and customary default provisions including: (i) a default in the payment of interest and principal; (ii) insolvency or bankruptcy of the Company; (iii) a material adverse change in our business; or (iv) breach of any covenant, representation or warranty in the loan agreement or other credit documents and failure to cure such breach within defined periods. Additionally, the Capital One Credit Facility requires us to obtain written approval from the administrative agent prior to entering into any material amendment, waiver or other modification of any provision of the Investment Advisory Agreement. As of March 31, 2016 and December 31, 2015, we were not aware of any instances of noncompliance with covenants related to the Capital One Credit Facility. On June 2, 2014, HMS Funding, entered into the Deutsche Bank Credit Facility, which provided for an initial borrowing capacity of $50 million, subject to certain limitations, including limitations with respect to HMS Funding’s investments, as more fully described in the Deutsche Bank Credit Facility. The Deutsche Bank Credit Facility was amended and restated on May 18, 2015 and subsequently has been amended on multiple occasions, most recently on September 23, 2015,February 9, 2016, increasing the revolver commitments to $360.0385.0 million. We contribute certain assets to HMS Funding from time to time, as permitted under our Capital One Credit Facility, as collateral to secure the Deutsche Bank Credit Facility. Under the Deutsche Bank Credit Facility, interest is calculated as the sum of the index plus the applicable margin of 2.50%. If the Deutsche Bank Credit Facility is funded via an asset backed commercial paper conduit, the index will be the related commercial paper rate; otherwise, the index will be equal to one-month LIBOR. As of September 30, 2015,March 31, 2016, the one-month LIBOR rate was 0.20.44%. The Deutsche Bank Credit Facility provides for a revolving period until December 16, 2017, unless otherwise extended with the consent of the HMS Funding Lenders. The amortization period begins the day after the last day of the revolving period and ends on June 16, 2020, the maturity date. During the amortization period, the applicable margin will increase by 0.25%. During the revolving period, HMS Funding will pay a utilization fee equal to 2.50% of the undrawn amount of the required utilization, which is 75% of the loan commitment amount. Additionally, HMS Funding will incur an undrawn fee equal to 0.40% of the difference between the aggregate commitments and the outstanding advances under the facility, provided that the undrawn fee relating to any utilization shortfall will not be payable to the extent that the utilization fee relating to such utilization shortfall is incurred.


 
64 HMS Funding’s obligations under the Deutsche Bank Credit Facility are secured by a first priority security interest in its assets, including all of the present and future property and assets of HMS Funding. The Deutsche Bank Credit Facility contains affirmative and negative covenants usual and customary for credit facilities of this nature, including maintaining a positive tangible net worth, limitations on industry concentration and complying with all applicable laws. The Deutsche Bank Credit Facility contains usual and customary default provisions including : (i) a default in the payment of interest and principal; (ii) insolvency or bankruptcy of the Company; (iii) the occurrence of a change of control; or (iv) any uncured breach of a covenant, representation or warranty in the Deutsche Bank Credit Facility. As of September 30, 2015,March 31, 2016, we had borrowings of $105.065.0 million outstanding on our Capital One Credit Facility and had borrowings of $290.0330.0 million outstanding on the Deutsche Bank Credit Facility, both of which we estimated approximate fair value. As of December 31, 2014,2015, we had borrowings of $87.9105.0 million outstanding on our Capital One Credit Facility and had borrowings of $95.0275.0 million outstanding on the Deutsche Bank Credit Facility, both of which we estimated approximated fair value.As of December 31, 2015, we had approximately $105.0 million outstanding and $20.0 million available under our Capital One Credit Facility and $275.0 million outstanding and $85.0 million available under the Deutsche Bank Credit Facility, subject to the asset coverage restrictions under the 1940 Act, as discussed below. Information about our senior securities, which comprise borrowings under our Capital One Credit Facility and Deutsche Bank Credit Facility, is shown in the following table below as of December 31, 2012, 2013, 2014, and 20142015 and September 30, 2015March 31, 2016 (dollars in thousands). Year Ended Revolving Credit Facility Total Amount Outstanding Exclusive of Treasury Securities(1) Asset Coverage per Unit(2) Involuntary Liquidation Preference per Unit(3) Average Market Value per Unit(4) 2012 $ 7,000 2.63 — N/A 2013 $ 14,000 4.43 — N/A 2014 $ 182,864 2.42 — N/A 2015 $ 380,000 2.19 — N/A 20152016 (as of September 30, 2015,March 31, 2016, unaudited) $ 395,000 2.102.17 — N/A (1) Total amount (in thousands) of each class of senior securities outstanding at the end of the period presented. (2) Asset coverage per unit is the ratio of the carrying value of our total assets, less all liabilities and indebtedness not represented by senior securities, in relation to the aggregate amount of senior securities representing indebtedness. (3) The amount to which such class of senior security would be entitled upon the voluntary liquidation of the issuer in preference to any security junior to it. The “—” in this column indicates that the SEC expressly does not require this information to be disclosed for certain types of senior securities. (4) Not applicable because senior securities are not registered for public trading. As a BDC, we generally are required to meet a coverage ratio of total assets to total borrowings and other senior securities, which include all of our borrowings and any preferred stock that we may issue in the future, of at least 200%. Stated differently, the amount of our total borrowings and other senior securities as a percentage of our total assets cannot exceed 50%. If this ratio declines below 200%, we cannot cannot incur additional debt and could be required to sell a portion of our investments to repay some debt when it is disadvantageous to do do so. For more information regarding the risks related to our use of leverage, see “Risk Factors — Risks Related to BDCs” and “Risk Factors — Risks Relating to Debt Financing.”


 
65 MANAGEMENT’S DISCUSSION AND ANALYSIS OF FINANCIAL CONDITION AND RESULTS OF OPERATIONS The information in this section contains forward-looking statements that involve risks and uncertainties. Please see “Risk Factors” and “Special Note Regarding Forward-Looking Statements” for a discussion of the uncertainties, risks and assumptions associated with these statements. You should read the following discussion in conjunction with the financial statements and related notes and other financial information appearing elsewhere in this prospectus. Overview We are a specialty finance company sponsored by Hines that makes debt and equity investments in Middle Market and LMM companies. We are an externally managed, non-diversified closed-end investment company that has elected to be treated as a BDC under the 1940 Act. We are, therefore, required to comply with certain regulatory requirements. We have elected to be treated for U.S. federal income tax purposes as a RIC under the Code. Our primary investment objective is to generate current income through debt and equity investments. A secondary objective is to generate long-term capital appreciation through equity and equity-related investments including warrants, convertible securities, and other rights to acquire equity securities. We willOur portfolio strategy calls for us to invest in senior secured and second lienprimarily in illiquid debt and equity securities issued by LMM companies and Middle Market companies in private placements and negotiated transactions, which are traded in private over-the-counter markets for institutional investors. We will also invest in, and a significant portion of our assets are invested in, customized direct secured and unsecured loans to and equity securities of LMM companies, referred to as LMM securities. Typically, our investments in LMM companies will require us to co-invest with Main Street and/or its affiliates. We categorize some of our investments in LMM companies and Middle Market companies as Private Loan portfolio investments. Private Loan investments, often referred to in the debt markets as “club deals,” are investments, generally in debt instruments, that we originate on a collaborative basis with other investment funds or lenders. Private Loan investments are typically similar in size, structure, terms and conditions to investments we hold in our LMM portfolio and Middle Market portfolio. Our portfolio also includes Other Portfolio investments which primarily consist of investments that are not consistent with the typical profiles for our LMM portfolio investments, Middle Market portfolio investments or Private Loan portfolio investments, including investments which may be managed by third parties. As a BDC, we are subject to certain regulatory restrictions in making our investments, including limitations on our ability to co-invest with certain affiliates, including Main Street. However, we received an order from the SEC that permits us, subject to certain conditions, to co-invest with Main Street in certain transactions originated by Main Street and/or our Advisers. The exemptive relief permits us, and certain of our directly or indirectly wholly owned subsidiaries on one hand, and Main Street, and/or certain of its affiliates on the other hand, to co-invest in the same investment opportunities where such investment wouldmay otherwise be prohibited under Section 57(a)(4) of the 1940 Act. In addition, we may continue to co-invest with Main Street and/or its affiliates in syndicated deals and secondary loan market purchases in accordance with applicable regulatory guidance or interpretations where price is the only negotiated point. As of September 30, 2015,March 31, 2016, we had investments in 83 Middle Market debt investments, 20 Private Loan debt investments, 1422 LMM debt investments, 1619 LMM equity investments, twoseven Private Loan equity investments and twothree Other Portfolio investments with an aggregate fair value of approximately $876.7857.8 million, a cost basis of approximately $902.0923.8 million, and a weighted average effective annual yield of approximately 8.38.2%. The weighted average annual yield was calculated using the effective interest rates for all investments at September 30, 2015,March 31, 2016, including accretion of original issue discount and, amortization of the premium to par value, the and amortization of fees received in connection with transactions. This calculation assumes zero yield for investments on non-accrual status. Approximately 80.880.0% and 16.5% of our total portfolio investments at fair value (excluding our Other Portfolio investments) were secured by first priority liens and second priority liens on portfolio company assets, respectively, with the remainder in unsecured debt investments and equity investments. As of December 31, 2014,2015, we had debt investments in 7783 Middle Market investments, 11 Private Loan investments, 11 LMM debt investments, nine LMM20 Private Loan debt investments, 19 LMM debt investments, 17 LMM equity investments, five Private Loan equity investments and onethree Other Portfolio investmentinvestments with an aggregate fair value of approximately $473.9853.0 million, a cost basis of approximately $487.6904.7 million, and a weighted average effective annual yield of approximately approximately 8.18.3%. The weighted- average annual yield was calculated using the effective interest rates for all debt investments at at December 31, 2014,2015, including accretion of original issue discount and amortization of the premium to par value, the amortization of fees received in connection with transactions, and assumes zero yield for investments on non-accrual status. Approximately 79.179.3% and 18.016.5% of our total portfolio investments (at fair value) were secured by first priority liens and


 
66 second priority liens on portfolio company assets, respectively, with the remainder in unsecured debt investments and equity investments. The level of new portfolio investment activity will fluctuate from period to period based upon the status of our capital raising efforts under the Offering, our view of the current economic fundamentals, our ability to identify new investment opportunities that meet our investment criteria, and our ability to close on the identified transactions. The level of new investment activity and associated interest and fee income will directly impact future investment income. While we intend to grow our portfolio and our investment income over the long-term, our growth and our operating results may be more limited during depressed economic periods. However, we intend to appropriately manage our cost structure and liquidity position based on applicable economic conditions and our investment outlook. The level of realized gains or losses and unrealized appreciation or depreciation will also fluctuate depending upon portfolio activity and the performance of our individual portfolio companies. The changes in realized gains and losses and unrealized appreciation or depreciation could have a material impact on our operating results. Investment Income We have generated, and plan to continue to generate, investment income primarily in the form of interest on the debt securities that we hold, dividends and other distributions with respect to any equity interests that we hold and capital gains, if any, on convertible debt or other equity interests that we acquire in portfolio companies. In addition, we may generate revenue in the form of commitment, origination, structuring or diligence fees, monitoring fees, and possibly consulting fees and performance-based fees. All such fees will be generated in connection with our investments and recognized as earned or as additional yield over the life of the debt investment. To date our investment income has been interest income on debt investments, accretion of original issue discounts, dividend income, amortization of premiums and fees received from transactions and net realized/unrealized appreciation (depreciation). Expenses On both a short-term and long-term basis, our primary use of funds will be investments in portfolio companies and cash distributions to our stockholders. Our primary operating expenses will be debt service payments, general and administrative expenses, and payment of advisory fees under the Investment Advisory Agreement. The investment advisory fees paid to our Adviser (and the fees paid by our Adviser to our Sub-Adviser pursuant to the Sub-Advisory Agreement) will compensate our Advisers for their work in identifying, evaluating, negotiating, executing, monitoring and servicing our investments. We expect our expenses to fluctuate based upon the amount of assets under management. We bear all other expenses of our operations and transactions, including fees and expenses relating to: ● corporate and organizational expenses relating to offerings of our common stock, subject to certain limitations; ● the cost of calculating our NAV, including the cost of any third-party valuation services; ● the cost of effecting sales and repurchase of shares of our common stock and other securities; ● fees payable to third parties relating to, or associated with, monitoring our financial and legal affairs, making investments, and valuing investments, including fees and expenses associated with performing due diligence reviews of prospective investments; ● interest payable on debt, if any; ● investment advisory fees; ● transfer agent and custodial fees; ● fees and expenses associated with marketing efforts; ● federal and state registration fees; ● federal, state and local taxes; ● independent directors’ fees and expenses, including travel expenses; ● costs of director and stockholder meetings, proxy statements, stockholders’ reports and notices; ● cost of fidelity bond, directors and officers/errors and omissions liability insurance and other insurance premiums; ● direct costs such as printing of stockholder reports and advertising or sales materials, mailing, long distance telephone, and staff; ● fees and expenses associated with independent audits and outside legal costs, including compliance with the Sarbanes-Oxley Act of 2002, the 1940 Act, and other applicable federal and state securities laws;


 
67 ● costs associated with our reporting and compliance obligations under the 1940 Act and other applicable federal and state securities laws; ● brokerage commissions for our investments; ● all other expenses incurred by our Advisers in performing their obligations, subject to the limitations included in the Investment Advisory Agreement and Sub-Advisory Agreement; and ● all other expenses incurred by us or any administrator in connection with administering our business, including payments under any administration agreement that will be based upon our allocable portion of overhead and other expenses incurred by any administrator in performing its obligations under any proposed administration agreement, including rent and our allocable portion of the costs of compensation and related expenses of our Chief Compliance Officer and Chief Financial Officer and their respective staffs. During periods of asset growth, we expect our general and administrative expenses to be relatively stable or decline as a percentage of total assets and increase during periods of asset declines. Base Management and Incentive Fee, Administrative Services Expense Waiver and Expense Support and Conditional Reimbursement Agreement On May 31, 2012, we and our Advisers entered into a conditional fee waiver agreement and subsequent amendments, pursuant to which, for a period from June 4, 2012 to December 31, 2013, our Advisers could waive all fees upon the occurrence of any event that, in our Advisers’ sole discretion, is deemed necessary, including (but not automatically triggered by) our estimate that a distribution declared and payable to our stockholders during the fee waiver period represents, or would represent when paid, a return of capital for U.S. federal income tax purposes. We refer to this conditional fee waiver agreement (as amended from time to time, the “Conditional Fee Waiver Agreement”). Further, the agreement contained a clause which states that at the sole and absolute discretion of our board of directors, in future periods, previously waived fees may be paid to our Advisers if and only to the extent that our cumulative net increase in net assets resulting from operations exceeds the amount of cumulative distributions paid to stockholders. The previously waived fees are potentially subject to repayment by us, if at all, within a period not to exceed three years from the date of each respective fee waiver. We do not anticipate terminating the Conditional Fee Waiver Agreement in the foreseeable future and intend to continue to remain obligated to repayment of fee waivers by our Adviser pursuant to the terms of the Conditional Fee Waiver Agreement. On December 30, 2013, we and our Advisers agreed to an amendment to the Conditional Fee Waiver Agreement which extended the term of the fee waiver with respect to our Adviser through December 31, 2014. The terms of the fee waiver were not extended with respect to the Sub-Adviser, whose waiver expired on December 31, 2013 (except with respect to a subordinated incentive fee on income payable for the period October 1, 2014 to December 31, 2014, which the Sub-Adviser agreed to waive). On April 15, 2015, we and our Advisers agreed to the Fee Waiver Amendment, under which our Advisers have agreed to extend the term of the fee waiver with respect to our Adviser through December 31, 2015. Our Adviser has no obligation to waive fees pursuant to the Conditional Fee Waiver Agreement after December 31, 2015, unless the fee waiver period is further extended. The terms of the fee waiver were not extended with respect to our Sub-Adviser (except for the subordinated incentive fee on income for the period January 1, 2015 to September 30, 2015, which our Sub-Adviser has agreed to waive). In a separate agreement between our Adviser and our Sub-Adviser dated April 15, 2015 and effective January 1, 2015, our Sub-Adviser agreed to conditionally reimburse our Adviser for 50% of the fees waived each quarter in 2015, up to $200,000 in total waived fees per quarter. If the total amount conditionally reimbursed by our Sub-Adviser in 2015 is less than both (i) 50% of the fees waived by our Adviser for 2015 excluding any previously reimbursed amounts and (ii) $400,000, then our Sub-Adviser shall reimburse our Adviser, in connection with the payment of management fees to our Sub-Adviser for the fourth quarter of 2015, the difference between (A) 50% of the fees waived by our Adviser for 2015 excluding any previously reimbursed amounts minus (B) any amounts conditionally reimbursed by our Sub-Adviser in 2015, up to a maximum of $400,000 of total conditional reimbursements by our Sub-Adviser.


 
68 Reimbursement of previously waived fees will only be permitted with the approval of our board of directors and if our operating expense ratio is equal to or less than our operating expense ratio at the time the corresponding fees were waived and if the annualized rate of regular cash distributions to stockholders is equal to or greater than the annualized rate of the regular cash distributions at the time the corresponding fees were waived. For the three months ended September 30, 2015 and 2014, we incurred base management fees of $4.3 million and $1.6 million, respectively, and the Advisers waived base management fees of $0 and $821,000, respectively. Accordingly, net of waivers, we paid base management fees of $4.3 million for the three months ended September 30, 2015 and paid base management fees of $821,000 for the three months ended September 30, 2014. For the three months ended September 30, 2015 and 2014, we incurred capital gains incentive fees of $0 and $0, respectively, and subordinated incentive fees on income of $155,000 and $0, respectively. For the three months ended September 30, 2015 and 2014, the Advisers waived capital gains incentive fees of $0 and $0, respectively, and subordinated incentive fees on income of $155,000 and $0, respectively. For the nine months ended September 30, 2015 and 2014, we incurred base management fees of approximately $11.0 million and $3.3 million, respectively, and the Advisers waived base management fees of $0 and $1.7 million, respectively. Accordingly, net of waivers, we paid base management fees of approximately $11.0 million for the nine months ended September 30, 2015 and paid base management fees of approximately $1.7 million for the nine months ended September 30, 2014. For the nine months ended September 30, 2015 and 2014, we incurred capital gains incentive fees of $0 and $0, respectively, and subordinated incentive fees on income of $1.4 million and $0, respectively. For the nine months ended September 30, 2015 and 2014, the Advisers waived capital gains incentive fees of $0 and $0, respectively, and subordinated incentive fees on income of $1.4 million and $0, respectively. For the nine months ended September 30, 2015 and 2014, we did not record an accrual for any previously waived fees. Any future reimbursement of previously waived fees to the Advisers will not be accrued until the reimbursement of the waived fees becomes probable and estimable, which will be upon approval of our board of directors. To date none of the previously waived fees have been approved by the board of directors for reimbursement. For the years ended December 31, 2014, 2013, and 2012, we incurred base management fees of approximately $5.6 million, $779,000 and $232,000, respectively, and our Advisers waived base management fees of $1.8 million, $779,000 and $232,000, respectively. Accordingly, net of waivers, we paid base management fees of approximately $3.8 million for the year ended December 31, 2014, and no base management fees for either of the years ended December 31, 2013 and 2012. For the years ended December 31, 2014, 2013, and 2012, we incurred capital gains incentive fees of approximately $0, $5,000 and $3,000, respectively, and subordinated incentive fees on income of $451,000, $0 and $123,000, respectively. For the years ended December 31, 2014, 2013 and 2012, our Advisers waived capital gains incentive fees of $0, $5,000 and $3,000, respectively, and subordinated incentive fees on income of $451,000, $0 and $123,000, respectively. During the years ended December 31, 2014, 2013 and 2012, we did not record an accrual for any previously waived fees. Any reimbursement of previously waived fees to our Advisers will not be accrued until the reimbursement of the waived fees become probable and estimable, which will be upon approval by our board of directors. To date, none of the previously waived fees has been approved by the board of directors for reimbursement. On November 11, 2013, we entered into the 2013 Expense Reimbursement Agreement with the Adviser. Under the 2013 Expense Reimbursement Agreement, until December 31, 2013 or a prior date mutually agreed to by both parties, the Adviser will pay us the Expense Support Payment in order to achieve the Operating Expense Objective. Operating expenses are defined as 2013 third party operating costs and expenses incurred by us under generally accepted accounting principles for investment management companies. The board of directors, in its sole discretion, may approve the repayment of unreimbursed Expense Support Payments (a “Reimbursement Payment”) upon a determination by the board of directors that we have achieved the Operating Expense Objective in any quarter following receipt by us of an Expense Support Payment. Under the 2013 Expense Reimbursement Agreement, any unreimbursed Expense Support Payment may be reimbursed by us within a period not to exceed three years from the date each respective Expense Support Payment was determined. Any Expense Support Payments that remain unreimbursed three years after such payment will be permanently waived. Pursuant to the terms of the 2013 Expense Reimbursement Agreement, for the year ended December 31, 2013, the Adviser made an Expense Support Payment of $153,000 to us.


 
69 On December 30, 2013, we agreed to an Expense Support and Conditional Reimbursement Agreement with the Adviser, which was subsequently amended on March 31, 2014, June 30, 2014 and September 30, 2014 (as amended, the "2014 Expense Reimbursement Agreement"). Under the 2014 Expense Reimbursement Agreement, until December 31, 2014, or a prior date mutually agreed to by both parties, the Adviser, at its sole discretion, will pay to us an Expense Support Payment in order to achieve the Operating Expense Objective. Operating expenses are defined as third party operating costs and expenses incurred by the Company between January 1, 2014, and December 31, 2014, under generally accepted accounting principles for investment management companies. The board of directors, in its sole discretion, may approve the repayment of unreimbursed Expense Support Payments (a “Reimbursement Payment”) upon a determination by the board of directors that we have achieved the Operating Expense Objective in any quarter following receipt by us of an Expense Support Payment. Under the 2014 Expense Reimbursement Agreement, any unreimbursed Expense Support Payment may be reimbursed by us within a period not to exceed three years from the date each respective Expense Support Payment was determined, but only after any Expense Support Payment amounts have been reimbursed under the 2013 Expense Reimbursement Agreement. Any Expense Support Payments that remain unreimbursed three years after such payment will be permanently waived. The 2014 Expense Reimbursement Agreement may be terminated by us at any time, and will automatically terminate upon termination of the Investment Advisory Agreement or upon our liquidation or dissolution. During the year ended December 31, 2014, we received an Expense Support Payment of $328,000, which the Adviser paid to us on October 30, 2014. The Expense Support Payment from the Adviser of $328,000 may be reimbursed by us within a period not to exceed three years, subject to approval by our board of directors. As discussed above, the reimbursement of this Expense Support Payment from us to the Adviser is only permitted after the reimbursement of the Expense Support Payment of $153,000 that was made in 2013. As of December 31, 2014, none of these amounts has been approved for reimbursement by the board of directors. On April 15, 2015, we and our Adviser agreed to amendments to the 2013 Expense Reimbursement Agreement and the 2014 Expense Reimbursement Agreement, in which reimbursement of Expense Support Payments made under the 2013 Expense Reimbursement Agreement and the 2014 Expense Reimbursement Agreement will be made in accordance with and subject to the Fee Waiver Amendment. Per the Fee Waiver Amendment, reimbursements of waived fees in calendar year 2015 and beyond will be determined quarterly. Thus, in any quarter where a surplus exists, that surplus will be available, subject to approval of our board of directors, to reimburse waived fees and Expense Support Payments as follows: 1. First, to reimburse waived fees related to any preceding calendar quarter(s) within the same calendar year; 2. Second, to reimburse 2013 Expense Support Payments; 3. Third, to reimburse 2014 Expense Support Payments; 4. Fourth, to reimburse waived fees related to prior years, beginning with the earliest year eligible for reimbursement. Pursuant to the Investment Advisory Agreement and Sub-Advisory Agreement, we are required to pay or reimburse the Advisers for administrative services expenses, which include all costs and expenses related to our day-to-day administration and management of the Company not related to advisory services. The Advisers do not earn any profit under their provision of administrative services to the Company. On April 15, 2015, the Advisers extended the waiver of reimbursement of administrative services expenses from January 1, 2015 through June 30, 2015. On September 22, 2015, the Advisers further extended the waiver of reimbursement of administrative services expenses through December 31, 2015. For the three months ended September 30, 2015 and 2014,we incurred, and the Advisers waived the reimbursement of, administrative services expenses of $517,000 and $371,000, respectively. For the nine months ended September 30, 2015 and 2014, we incurred, and the Advisers waived the reimbursement of, administrative services expenses of $1.4 million and $1.1 million, respectively.For the years ended December 31, 2014, 2013 and 2012, we incurred, and the Advisers waived the reimbursement of, administrative services expenses of approximately $1.5 million, $1.0 million and $438,000, respectively. The waiver of reimbursement of administrative services expenses is not subject to future reimbursement. From time to time, our Advisers may waive certain fees accrued under the Investment Advisory Agreement and the Sub-Advisory Agreement, as applicable, and our Adviser may pay to us Expense Support Payments. We may reimburse such waived fees and Expense Support Payments within three years from the date of each respective fee waiver and from the date that each respective Expense Support Payment was determined. For more information on our fee waivers and expense reimbursements, see the section entitled “Investment Advisory and Administrative Services Agreement - Management and Incentive Fee Waiver” included elsewhere in this prospectus. Critical Accounting Policies Basis of Presentation


 
70 Our consolidated financial statements have been prepared in accordance with accounting principles generally accepted in the United States of America (“GAAP”) and include the accounts of our wholly-owned consolidated subsidiaries. All intercompany accounts and transactions have been eliminated in consolidation. Under the 1940 Act rules and regulations pursuant to Article 6 of Regulation S-X, we are precluded from consolidating portfolio company investments, including those in which we have a controlling interest, unless the portfolio company is anothera wholly-owned investment company. An exception to this general principle occurs if we own a controlled operating company whose purpose is to provide services to us such as an investment adviser or transfer agent. None of the investments we have made qualifies for this exception. Therefore, our portfolio investments are carried on the balance sheet at fair value, as discussed below, with changes to fair value recognized as “Net Unrealized Appreciation (Depreciation)” on the Consolidated Statements of Operations until the investment is realized, usually upon exit, resulting in any gain or loss on exit being recognized as a realized gain or loss. Transactions Between Entities of Common Control When evaluating the accounting for our initial formation transaction, we determined that this was a transaction between entities under common control. Consistent with this determination, we recognized the assets and liabilities transferred at their carrying amounts at the time of the initial formation transaction. We have reported the results of operations and cash flows for the period prior to which the initial formation transaction occurred as though the exchange of equity interests had occurred at the beginning of the period. Investment Classification We classify our investments in accordance with the requirements of the 1940 Act. Under the 1940 Act, (a) “Control” investments are defined as investments in companies in which the Company owns more than 25% of the voting securities or has rights to nominate greater than 50% of the directors or managers of the entity, (b) “Affiliate” investments are defined as investments in which between 5% and 25% of the voting securities are owned, or an investment in an investment company’s investment adviser, and the investments are not classified as Control investments and (c) “Non-Control/Non-Affiliate” investments are defined as investments that are neither Control investments nor Affiliated investments. On December 12, 2011, HMS Income LLC acquired interests in 17 investments from Main Street and certain of its affiliates for approximately $16.5 million (the “Purchase Transaction”), as evidenced by an Assignment and Assumption Agreement (the “Assignment Agreement”). Concurrently with the Purchase Transaction, HMS Income LLC and Main Street entered into a Servicing Agreement (the “Servicing Agreement”), pursuant to which Main Street agreed to perform certain services for HMS Income LLC with respect to the investments acquired in the Purchase Transaction. As of September 30, 2015 and December 31, 2014, we owned zero investments with respect to which Main Street continues to provide service pursuant to the Servicing Agreement. The legal nature of the Purchase Transaction and the intent of both HMS Income LLC and Main Street was to effectuate a sale thereby providing HMS Income LLC with an ownership of undivided interests in the acquired investments. In evaluating the transaction for sale accounting under the Accounting Standards Codification (“Codification” or “ASC”) 860, Transfers and Servicing (“ASC 860”), it was determined that, due to certain provisions within the Servicing Agreement, the investments acquired in the Purchase Transaction represented a secured loan to Main Street. The interest income related to these investments is reported as interest income of Affiliate investments for the period from June 1, 2012 to November 1, 2012 on the Consolidated Statements of Operations. On November 2, 2012, we and Main Street and its affiliates amended the Assignment Agreement and amended and restated the Servicing Agreement to conform the Assignment Agreement and the Servicing Agreement with the intent of the parties at the time of the consummation of the Purchase Transaction and to account for certain changed facts and circumstances. As a result of the amended Assignment and the amended and restated Servicing Agreement, as of November 2, 2012, the Purchase Transaction was, and, for the subsequent periods thereafter, will continue to be, reported as a sale for accounting purposes under ASC 860 in the financial statements and the related investments have been classified as Non-Control/Non-Affiliate investments.


 
71 Valuation of Portfolio Investments We account for our portfolio investments at fair value under the provisions of Topic 820 of the Accounting Standards Codification, as amended (the “ASC”), of the Financial Accounting Standards Board (“FASB”) ASC 820, Fair Value MeasurementsMeasurement and Disclosures (“ASC 820”). ASC 820 defines fair value, establishes a framework for measuring fair value, establishes a fair value hierarchy based on the quality of inputs used to measure fair value and enhances disclosure requirements for fair value measurements. ASC 820 requires us to assume that the portfolio investment is to be sold in the principal market to independent market participants, which may be a hypothetical market. Market participants are defined as buyers and sellers in the principal market that are independent, knowledgeable, and willing and able to transact. Our portfolio strategy calls for us to invest primarily in illiquid debt and equity securities issued by private, LMM companies and debt securities issued by Middle Market companies that are generally larger in size than the LMM companies. We categorize some of our investments in LMM companies and Middle Market companies as Private Loan portfolio investments. Private Loan investments, often referred to in the debt markets as “club deals,” are investments, generally in debt instruments, that we originate on a collaborative basis with other investment funds or lenders. Private Loan investments are typically similar in size, structure, terms and conditions to the investments we hold in our LMM portfolio and Middle Market portfolio. Our portfolio also includes Other Portfolio investments which primarily consist of investments that are not consistent with the typical profiles for our LMM portfolio investments, Middle Market portfolio investments or Private Loan portfolio investments, including investments which may be managed by third parties. Our portfolio investments may be subject to restrictions on resale. LMM investments and Other Portfolio investments generally have no established trading market while Middle Market securities generally have established markets that are not active. Private Loan investments may include investments which have no established trading market or have established markets that are not active. We determine in good faith the fair value of our investment portfolio pursuant to a valuation policy in accordance with ASC 820 and a valuation process approved by our board of directors and in accordance with the 1940 Act. Our valuation policies and processes are intended to provide a consistent basis for determining the fair value of the portfolio. For LMM portfolio investments, we generally review external events, including private mergers, sales and acquisitions involving comparable companies, and includes these events in the valuation process by using an enterprise value waterfall ("Waterfall") for our LMM equity investments and an income approach using a yield-to-maturity model ("Yield-to-Maturity") for our LMM debt investments. For Middle Market portfolio investments, we use observable inputs such as quoted prices in the valuation process. We determine the appropriateness of the use of third-party broker quotes, if any, in determining fair value based on our understanding of the level of actual transactions used by the broker to develop the quote and whether the quote was an indicative price or binding offer, the depth and consistency of broker quotes and the correlation of changes in broker quotes with underlying performance of the portfolio company and other market indices. We often cannot observe the inputs considered by the third party in determining their quotes. For Middle Market and Private Loan portfolio investments in debt securities for which it has determined that third-party quotes or other independent pricing are not available or appropriate, we generally estimate the fair value based on the assumptions that we believe hypothetical market participants would use to value the investment in a current hypothetical sale using the Yield-to-Maturity valuation method. For our Other Portfolio equity investments, we generally calculate the fair value of the investment primarily based on the NAV of the fund. All of the valuation approaches for our portfolio investments estimate the value of the investment as if we were to sell, or exit, the investment as of the measurement date. Under the Waterfall valuation method, we estimate the enterprise value of a portfolio company using a combination of market and income approaches or other appropriate valuation methods, such as considering recent transactions in the equity securities of the portfolio company or third-party valuations of the portfolio company, and then perform a waterfallWaterfall calculation by using the enterprise value over the portfolio company's securities in order of their preference relative to one another. The enterprise value is the fair value at which an enterprise could be sold in a transaction between two willing parties, otherrather than through a forced or liquidation sale. Typically, private companies are bought and sold based on multiples of earnings before interest, taxes, depreciation and


 
72 and amortization ("EBITDA"), cash flows, net income, revenues, or in limited cases, book value. There is no single methodology for estimating enterprise value. For any one portfolio company, enterprise value is generally described as a range of values from which a single estimate of enterprise value is derived. In estimating the enterprise value of a portfolio company, we analyze various factors including the portfolio company's historical and projected financial results. The operating results of a portfolio company may include unaudited, projected, budgeted or pro forma financial information and may require adjustments for non-recurring items or to normalize normalize the operating results that may require significant judgment in its determination. In addition, projecting future financial results results requires significant judgment regarding future growth assumptions. In evaluating the operating results, we also analyze the impact of exposure to litigation, loss of customers or other contingencies. After determining the appropriate enterprise value, we allocate allocate the enterprise value to investments in order of the legal priority of the various components of the portfolio company's capital structure. In applying the Waterfall valuation method, we assume the loans are paid off at the principal amount in a change in control transaction and are not assumed by the buyer, which we believe is consistent with our past transaction history and standard industry practices. Under the Yield-to-Maturity valuation method, we also use the income approach to determine the fair value of debt securities based on projections of the discounted future free cash flows that the debt security will likely generate, including analyzing the discounted cash flows of interest and principal amounts for the debt security, as set forth in the associated loan agreements, as well as the financial position and credit risk of the portfolio investments. We estimate the expected repayment date of our debt securities is generally the legal maturity date of the instrument, as we generally intend to hold our loans and debt securities to maturity. The Yield-to-Maturity analysis also considers changes in leverage levels, credit quality, portfolio company performance and other factors. We will generally use the value determined by the Yield-to-Maturity analysis as the fair value for that security. However, it is our position that assuming a borrower is outperforming underwriting expectations and because these respective investments do not generally contain pre-payment penalties, the borrower would most likely prepay or refinance the borrowing if the market interest rate, given the borrower's credit quality, is lower than the stated loan interest rate. Therefore, we do not believe that a market participant would pay a premium for the investment, and because of our general intent to hold its loans to maturity, we generally do not believe that the fair value of the investment should be adjusted in excess of the face amount. A change in the assumptions that we use to estimate the fair value of our debt securities using the Yield-to-Maturity valuation method could have a material impact on the determination of fair value. If there is deterioration in credit quality or if a debt security is in workout status, we may consider other factors in determining the fair value of the debt security, including the value attributable to the debt security from the enterprise value of the portfolio company or the proceeds that would most likely be received in a liquidation analysis. Under the NAV valuation method, for an investment in an investment fund that does not have a readily determinable fair value, we measure the fair value of the investment predominately based on the NAV of the investment fund as of the measurement date. However, in determining the fair value of the investment, we may consider whether adjustments to the NAV are necessary in certain circumstances, based on the analysis of any restrictions on redemption of our investment as of the measurement date, recent actual sales or redemptions of interests in the investment fund, and expected future cash flows available to equity holders, including the rate of return on those cash flows compared to an implied market return on equity required by market participants, or other uncertainties surrounding our ability to realize the full NAV of our interests in the investment fund. With respect to investments for which market quotations are not readily available, our board of directors will undertake a multi-step valuation process, as described below: • Our valuation process begins with each portfolio company or investment being initially valued by investment professionals of the Advisers responsible for credit monitoring. • Preliminary valuation conclusions are then documented and discussed with our senior management and the Advisers. • Our board of directors reviews these preliminary valuations. • For the LMM portfolio companies and certain Private Loan portfolio companies, we have valuations reviewed by an independent valuation firm on a periodic basis.


 
73 • Our board of directors discusses valuations and determines the fair value of each investment in our portfolio in good faith. Pursuant to our internal valuation process and the requirements under the 1940 Act, we perform valuation procedures on our investments in each LMM portfolio company once a quarter. In addition to our internal valuation process, in arriving at estimates of fair value for our investments in our LMM portfolio companies, we, amongand certain Private Loan portfolio companies (the “Internally Valued Investments”) once a quarter. Among other things, we generally consult with a nationally recognized independent adviser. The nationally recognized independent adviser is generally consulted relative to our investments in each LMM portfolio companyvaluation firm on the Internally Valued Investments at least once in every calendar year, and for our investments in new LMM portfolio companiesnew Internally Valued Investments, at least once in the twelve-month period subsequent to the initial investment. In certain instances, we may determine that it is not cost-effective, and as a result is not in our stockholders’ best interest, to consult with the nationally recognized independent adviservaluation firm on our investments in one or more LMM portfolio companiesof these Internally Valued Investments. Such instances include situations where the fair value of our investment in a LMM portfolio company is determined to be insignificant relative to the total investment portfolio. For the nine months ended September 30,three months ended March 31, 2016, we consulted with our independent valuation firm in arriving at our determination of fair value on our investments in a total of three of the 18 LMM portfolio companies and three of the 20 Private Loan companies. For the three months ended March 31, 2015, we consulted with our independent adviservaluation firm in arriving at our determination of fair value on our investments in a total of ninethree of the 14twelve LMM portfolio companies and threeone of the 1914 Private Loan companies . For the nine months ended September 30, 2014, we did not consult with our independent adviser in arriving at our determination of fair value on any investments in the portfolio. For the yearsyear ended December 31, 2014 and 2013,2015, we consulted with our independent adviservaluation firm in arriving at our determination of fair value on our investments in a total of two11 of the 1116 LMM portfolio companies and in a total of zero of the two LMM portfolio companies seven of the 20 Private Loan portfolio companies. For the year ended December 31, 2014, we consulted with our independent valuation firm in arriving at our determination of fair value on our investments in a total of two of the 11 LMM portfolio companies. Due to the inherent uncertainty in the valuation process, our estimate of fair value may differ materially from the values that would have been used had an active market for the securities existed. In addition, changes in the market environment, portfolio company performance and other events that may occur over the lives of the investments may cause the gains or losses ultimately realized on these investments to be materially different than the valuations currently assigned. We estimate the fair value of each individual investment and record changes in fair value as unrealized appreciation or depreciation in the Consolidated Statements of Operations. InterestInvestment Income Interest income is recorded on the accrual basis to the extent amounts are expected to be collected. Prepayment penalties received by us are recorded as income upon receipt. Accrued interest is evaluated for collectability. When a debt security becomes 90 days or more past due and we do not expect the debtor to be able to service all of its debt or other obligations, the debt security will generally be placed on non-accrual status, and we will cease recognizing interest income on that debt security until the borrower has demonstrated the ability and intent to pay contractual amounts due. Additionally, if a debt security has deferred interest payment terms and we become aware of a deterioration in the credit quality, we will evaluate the collectability of the deferred interest payment. If it is determined that the deferred interest in unlikely to be collected, we will place the security on non-accrual status and cease recognizing interest income on that debt security until the borrower has demonstrated the ability and intent to pay the contractual amounts due. If there is reasonable doubt that we will receive any previously accrued interest, then the interest income will be written off. Payments received on non- accrual investments may be recognized as income or applied to principal depending upon the collectability of the remaining principal and interest. If a debt security’s status significantly improves with respect to the debtor’s ability to service the debt or other obligations, or if a debt security is fully impaired, sold or written off, it will be removed from non-accrual status. As of September 30, 2015,March 31, 2016, we had three investments in two portfolio companies that were more than 90 days past due. due. These three investments were on non-accrual status as of September 30, 2015.March 31, 2016. Given the credit deterioration, no interest income has been recognized on these three investments during the three months ended September 30, 2015.March 31, 2016. As As of December 31, 2014,2015, we did not have anyhad two debt investments in one portfolio company that were more than 90 days past due. TwoThree debt investments in onetwo portfolio companycompanies were on non-accrual status as of December 31, 2014.2015. Given the credit deterioration, no interest income washas been recognized on these two of the three non-accrual debt investments during the year ended December 31, 2014.2015. For the other non-accrual debt investment, an allowance of $196,000 was was booked for the interest income recognized during the three months ended December 31, 2015 though no allowance was booked for for the interest income recognized during the nine months ended September 30, 2015 due to receipt of the related interest payments.


 
74 Aside from the three investments on non-accrual status as of September 30, 2015,March 31, 2016, we are not aware of any material changes to the creditworthiness of the borrowers underlying its debt investments. From time to time, we may hold debt instruments in our investment portfolio that contain a PIK interest provision. If these borrowers elect to pay or are obligated to pay interest under the optional PIK provision, and, if deemed collectible in our judgment, then the interest would be computed at the contractual rate specified in the investment’s credit agreement, recorded as interest income and periodically added to the principal balance of the investment. Thus, the actual collection of this interest may be deferred until the time of debt principal repayment. The Company stopsWe stop accruing PIK interest and writeswrite off any accrued and uncollected interest in arrears when it determineswe determine that such PIK interest in arrears is no longer collectible. As of September 30, 2015March 31, 2016 and December 31, 2014,2015, we held nineeight and fourseven investments, respectively, which contained a PIK provision. As of September 30, 2015, threeMarch 31, 2016, two of the nineeight investments with PIK provisions were on non-accrual status, and no PIK interest was recorded on these investments during the three months ended September 30, 2015.March 31, 2016. As of December 31, 2014,2015, two of the fourseven investments with PIK provisions were on non-accrual status, and no PIK interest was recorded on these investments during the year ended December 31, 2014.2015. For the three months ended September 30, 2015, we reversed a net $32,000 of capitalized PIK interest since the PIK interest written off during the period was greater than the PIK interest capitalized during the period. For the three months ended September 30, 2014 , we capitalized $44,000 of PIK interest. For the nine months ended September 30, 2015 and 2014,March 31, 2016 and 2015, the Company capitalized $716,0008,000 and $44,000,194,000, respectively, of PIK interest. For the years ended December 31, 2015, 2014, 2013 and 2012, we capitalized approximately $1.2 million, $274,000, $80,000 and $25,000, respectively, of PIK interest. We may periodically provide services, including structuring and advisory services, to our portfolio companies or other third parties. The income from such services is non-recurring. For services that are separately identifiable and evidence exists to substantiate fair value, income is recognized as earned, which is generally when the investment or other applicable transaction closes. Fees received in connection with debt financing transactions for services that do not meet these criteria are treated as debt origination fees and are deferred and accreted into interest income over the life of the financing. A presentation of the investment income we received from our investment portfolio in each of the periods presented (dollars in thousands) is as follows: (Unaudited) Three Months Ended Year Ended March 31, 2016 March 31, 2015 December 31, 2015 December 31, 2014 December 31, 2013 Interest, Fee and Dividend Income Interest Income $ 20,706 $ 11,608 $ 63,864 $ 18,885 $ 2,758 Fee Income 275 46 1,072 328 — Dividend Income 278 139 453 — — Total Interest, Fee and Dividend Income $ 21,259 $ 11,793 $ 65,389 $ 19,213 $ 2,758 Unearned Income – Original Issue Discount / Premium to Par Value We purchased some of our debt investments for an amount different than their respective principal values. For purchases at less than par value a discount is recorded at acquisition, which is accreted into interest income based on the effective interest method over the life of the debt investment. For investments purchased at greater than par value, a premium is recorded at acquisition, which is amortized as a reduction to interest income based on the effective interest method over the life of the investment. Upon repayment or sale, any unamortized discount or premium is also recognized into interest income. For the three months ended September 30, 2015 and 2014, we accreted approximately $1.1 million and $412,000, respectively. For the nine months ended September 30, 2015 and 2014,March 31, 2016 and 2015, we accreted approximately $2.3 million and $642,000,489,000, respectively. For the years ended December 31, 2015, 2014, 2013 and 2012, we accreted approximately $4.4 million, $1.1 million, $194,000 and $146,000 respectively, into interest income. Organizational and Offering Costs In accordance with the Investment Advisory Agreement and the Sub-Advisory Agreement, we reimburse the Adviser and Sub-Adviser Sub-Adviser for any organizational expenses and offering costs that are paid on our behalf, which consist of expenses of our organization, actual legal, accounting, bona fide out-of-pocket itemized and detailed due diligence costs, printing, filing fees, transfer agent costs, postage, escrow fees, data processing fees, advertising and sales literature and other Offering-related costs. Pursuant to the


 
75 the terms of the Investment Advisory Agreement and Sub-Advisory Agreement, the Advisers are responsible for the payment of offering offering costs to the extent they exceed 1.5% of the aggregate gross stock offering proceeds from the Offering. As of SeptemberJune 30, 20152016 and SeptemberJune 30, 2014,2015, the Adviser and Sub-Adviser hadAdvisers incurred approximately $9.411.0 million and $6.18.6 million, respectively, of offering costs on the Company’s behalf. 's behalf. As of June 30, 2016, approximately $9.8 million of offering costs has been reimbursed to the Advisers. As of December 31, 2015, 2014 and December 31, 2013, the Adviser and Sub-AdviserAdvisers incurred approximately $10.1 million, $6.8 million and $4.3 million, respectively, of offering costs on the Company’s behalf. On May 31, 2012, the Company recorded a due to affiliate since inception. It is expected that aggregate gross proceeds from the sales of common stock will be at a level that will require the Company to reimburse the Advisers for these costs, therefore the Company has recorded a due to affiliates liability and capitalized the deferred offering costs as it is expected that the Company will raise sufficient capital that it will be required to reimburse the Advisers for these costs. As of September 30, 2015, the balance of the due to affiliate liability was $1.3 million. As of December 31, 2014,. As of December 31, 2015, the balance of the due to affiliate liability related to organizational and offering costs was $2.41.1 million. On a regular basis, management reviews capital raise projections to evaluate the likelihood of the capital raise reaching a level that would require the Company to reimburse the AdvisersAdviser for the offering costs incurred on the Company's behalf. Based on the $9.410.1 million of stock offering costs incurred by the AdvisersAdviser through September 30,December 31, 2015, the Company would have to raise approximately $626.9675.0 million to be obligated to reimburse the AdvisersAdviser for all of these costs. Commencing with the Company’s initial closing, which occurred on September 17, 2012, and continuing with every closing thereafter, 1.5% of the proceeds of such closings will be amortized as a charge to additional paid- in capital and a reduction of deferred stock offering costs, until such asset is fully amortized. As of September 30,December 31, 2015, approximately $8.1 million had been amortized. From inception through December 31, 2014, approximately $4.4 million had9.0 million has been amortized. The Company expects to reimburse the Advisers for such costs incurred on its behalf on a monthly basis up to a maximum aggregate amount of 1.5% of the gross stock offering proceeds. Pursuant to the terms of the Investment Advisory Agreement and Sub-Advisory Agreement, the Adviser and Sub-Adviser will be responsible for the payment of organizational and stock offering expenses to the extent they exceed 1.5% of gross stock offering proceeds from the Offering. We decided to change our accounting treatment of offering costs to more closely follow certain SEC interpretations. Prior to January 1, 2016, offering costs were capitalized as incurred by the Advisers and such costs, up to 1.5% of the gross proceeds, were recorded as a charge to additional paid in capital and a reduction of deferred offering costs. Effective January 1, 2016, offering costs are capitalized as deferred offering costs as incurred by us and subsequently amortized to expense over a 12-month period. Deferred offering costs related to an offering will be fully amortized to expense upon the expiration or earlier termination of an offering. We evaluated this change in accounting treatment of offering costs and determined that it did not have a material impact on our consolidated financial position, results of operations or cash flows for periods prior to January 1, 2016. Income Taxes Certain of our investment practices are subject to special and complex U.S. federal income tax provisions that may, among other things, (i) convert dividends that would otherwise constitute qualified dividend income into ordinary income, (ii) treat dividends that would otherwise be eligible for deductions available to certain U.S. corporations under the Code as ineligible for such treatment, (iii) disallow, suspend or otherwise limit the allowance of certain losses or deductions, (iv) convert long-term capital gains into short-term capital gains or ordinary income, (v) convert short-term capital losses into long-term capital losses, (vi) convert an ordinary loss or deduction into a capital loss (the deductibility of which is more limited), (vii) cause us to recognize income or gain without a corresponding receipt of cash, (viii) adversely alter the characterization of certain complex financial transactions, and (ix) produce gross income that will not constitute qualifying gross income for purposes of the gross income requirement that applies to RICs. These rules also could affect the amount, timing and character of distributions to stockholders. We intend to monitor our transactions and may make certain tax elections to mitigate the effect of these provisions on our ability to be subject to tax as a RIC. Some of the income that we might otherwise earn, such as fees for providing managerial assistance, certain fees earned with respect to our investments, income recognized in a work-out or restructuring of a portfolio investment, or income recognized from an equity investment in an operating partnership, may not satisfy the 90% Income Test. To manage the risk that such income might disqualify us as a RIC for failure to satisfy the 90% Income Test, we may establish one or more special purpose corporations (any such corporation, a “Taxable Subsidiary”) to hold assets from which we do not anticipate earning dividend, interest or other qualifying income under the 90% Income Test. Any investments held through a Taxable Subsidiary generally will be subject to U.S. federal income and other taxes, and therefore we can expect to achieve a reduced after-tax yield on such investments), Portfolio Investment Composition


 
76 Our Middle Market portfolio investments primarily consist of direct or secondary purchases of interest-bearing debt securities in companies that are generally larger in size than the LMM companies included in our LMM portfolio. While our Middle Market debt investments are generally secured by a first priority lien, 19.020.2% of the fair value of our Middle Market portfolio is secured by second priority liens as of September 30, 2015.March 31, 2016. Our current LMM portfolio consists of debt investments secured by first and second priority liens (67.366.4% and 3.24.0% of the total fair value of the LMM portfolio, respectively) on the assets of the portfolio companies and equity investments (29.529.6% of the total fair value of the LMM portfolio) in privately held LMM companies as of September 30, 2015.March 31, 2016. The LMM debt investments generally bear interest at fixed rates and mature between five and seven years from the original investment date. The LMM equity investments represent an equity position or the right to acquire an equity position through warrants. Our Private Loan portfolio primarily consists of debt investments secured by first and second priority liens (90.292.3% and 9.66.9% of the total fair value of the Private Loan portfolio, respectively) on the assets of the 19 Private Loan portfolio companies and equity investments (0.20.8% of the total fair value of the Private Loan portfolio) in twothree Private Loan companies as of September 30, 2015.March 31, 2016. The Private Loan debt investments typically have stated terms of between three and seven years from the original investment date. The Private Loan equity investments represent an equity position or the right to acquire an equity position through warrants. Our Other Portfolio investments consist of investments which are not consistent with the typical profiles for LMM, Middle Market and Private Loan portfolio investments, including investments which may be managed by third parties. In the Other Portfolio investments, we may incur indirect fees and expenses in connection with investments managed by third parties, such as investments in other investment companies or private funds. During the ninethree months ended September 30, 2015,March 31, 2016, we funded investment purchases of approximately $534.083.1 million and had ninetwo investments under contract to purchase as of September 30, 2015,March 31, 2016, for approximately $39.03.6 million, which settled or arewe scheduled to settle after September 30, 2015.March 31, 2016. We also received proceeds from sales and repayments of existing portfolio investments of approximately $110.847.4 million including $24.637.5 million in sales. Additionally, we had twothree investments under contract to sell as of September 30, 2015,March 31, 2016, for approximately $2.511.8 million, which represented the contract sales price. The combined result of which increased our portfolio, on a cost basis, by approximately $414.419.1 million, or 85.02.1%, and the number of portfolio investments by 29,seven, or 26.64.8%, compared to the portfolio as of December 31, 2014.2015. As of September 30, 2015,March 31, 2016, the largest investment in an individual portfolio company represented approximately 1.92.4% of our portfolio’s fair value with the remaining investments in an individual portfolio company ranging from 0.0010.03% to 1.9%. The average investment in our portfolio is approximately $6.45.6 million or 0.70.6% of the total portfolio. As a result of these transactions, our portfolio has become increasingly diversifiedbroadened across individual portfolio investments, geographic regions, and industries. Further, our total portfolio's investment composition (includingexcluding our Other Portfolio investments) at fair value is comprised of 80.480.0% first lien debt securities, 16.5% second lien debt securities, with the remainder in unsecured debt investments and equity investments. First lien debt securities have priority over subordinated debt owed by the issuer with respect to the collateral pledged as security for the loan. Due to the relative priority of payment of first lien investments, these generally have lower yields than lower priority, less secured investments. During the ninethree months ended September 30, 2014,March 31, 2015, we made investment purchases of approximately $333.9187.2 million and had 1115 investments under contract to purchase as of September 30, 2014March 31, 2015 for approximately $44.068.9 million, which settled after September 30, 2014.March 31, 2015. We also received proceeds from sales and repayments of existing portfolio investments of approximately $69.424.6 million including $29.73.5 million in sales and had two investmentsone investment under contract to sell as of September 30, 2014March 31, 2015 for approximately $2.01.0 million, which represented the contract sales price. During the year ended December 31, 2015, we funded investment purchases of approximately $631.1 million and had five investments investments under contract to purchase as of December 31, 2015, for approximately $11.7 million, which settled or we scheduled to settle after December 31, 2015. We also received proceeds from sales and repayments of existing portfolio investments of approximately $176.1 million including $45.7 million in sales. Additionally, we had one investment under contract to sell as of December 31, 2015, for approximately $2.0 million, which represented the contract sales price. The combined result of which increased increased our portfolio, on a cost basis, by approximately $417.1 million, or 85.5%, and the number of portfolio investments by 38, or 34.9%, compared to the portfolio as of December 31, 2014. As of December 31, 2015, the largest investment in an individual portfolio portfolio company represented approximately 2.3% of our portfolio’s fair value with the remaining investments in an individual portfolio company ranging from 0.03% to 1.8%. The average single investment in our portfolio is approximately $5.8 million or 0.7% 0.7% of the total portfolio. As a result of these transactions, our portfolio has become increasingly broadened across individual portfolio portfolio investments, geographic regions, and industries. Further, our total portfolio's investment composition (excluding our Other


 
77 Portfolio investments) at fair value is comprised of 80.3% first lien debt securities, 16.7% second lien debt securities, with the remainder in unsecured debt investments and equity investments. First lien debt securities have priority over subordinated debt owed by by the issuer with respect to the collateral pledged as security for the loan. Due to the relative priority of payment of first lien investments, these generally have lower yields than lower priority, less secured investments. During the year ended December 31, 2014, we fundedmade investment purchases of approximately $477.5 million and had eleven investments under contract to purchase as of December 31, 2014,2014 for approximately $50.5 million, which settled or are scheduledschedule to settle after December 31, 2014. We also received proceeds from sales and repayments of existing portfolio investments of approximately $96.3 million including $58.9 million in sales. Additionally, we had three investments under contract to sell as of December 31, 2014, for approximately $3.0 million, which represented the contract sales price. The combined result of which increased our portfolio, on a cost basis, by approximately $421.2 million, or 634.2%, and the number of portfolio investments by 43, or 6565.0%, compared to the portfolio as of December 31, 2013. As of December 31, 2014, the largest investment in an individual portfolio company represented approximately 2.13.1% of our portfolio’s fair value with the remaining investments in an individual portfolio company ranging from 0.010.08% to 2.01.2%. The average single investment in our portfolio is approximately $4.3 million or 0.9% of the total portfolio. As a result of the aforementionedthese transactions, our portfolio has become increasingly diversifiedbroadened across individual portfolio investments, geographic regions, and industries. Further, our total portfolio's investment composition (excluding our Other Portfolio investments) at fair value is comprised of 79.179.4% first lien debt securities, 18.0% second lien debt securities, with the remainder in unsecured debt investments and equity investments. First lien debt securities have priority over subordinated debt owed by the issuer with respect to the collateral pledged as security for the loan. Due to the relative priority of payment of first lien investments, these generally have lower yields than lower priority, less secured investments. During the year ended December 31, 2013, we made investment purchases of approximately $57.9 million and had nine investments under contract to purchase as of December 31, 2013 for approximately $8.8 million, which settled after December 31, 2013 .2013. We also received proceeds from sales and repayments of existing portfolio investments of approximately $16.6 million including $7.1 million in full repayment and $7.7 million in sales and had no investments under contract to sell as of December 31, 2013. See “— Portfolio Asset Quality” for further discussion of the investment rating system. The result of the aforementioned transactions further diversified our geographic and industry concentrations and based upon our investment rating system, which is described further below, the weighted average rating of our LMM was approximately 2.5 and 3.0 as of both September 30, 2015March 31, 2016 and December 31, 2014.2015. Lastly, the overall weighted average effective yield on our investment portfolio has increaseddecreased from 8.18.3% atas of December 31, 20142015 to 8.38.2% as of September 30, 2015.March 31, 2016. As of December 31, 20142015 and 2013,2014, the weighted average rating of our LMM was approximately 3.0 and 1.5, respectively.3.0. Lastly, the overall weighted average effective yield on our investment portfolio increased from 7.58.1% at December 31, 20132014 to 8.18.3% as of December 31, 2014. 2015. For a discussion of calculation of effective yield, see "Management's Discussion and Analysis of Financial Condition and Results of Operation - Overview." Summaries of the composition of our total investment portfolio at cost and fair value are shown in the following tables (this information excludes Other Portfolio investments): September 30, 2015March 31, 2016 December 31, 20142015 Cost: LMM Private Loan Middle Market Total LMM Private Loan Middle Market Total First Lien Secured Debt 68.370.1% 87.692.4% 80.779.6% 80.5% 67.969.4% 76.292.3% 80.879.9% 79.480.5% Second Lien Secured Debt 3.24.3% 12.26.7% 18.920.0% 16.816.6% 2.94.1% 23.87.2% 18.619.7% 18.116.7% Unsecured Debt — — 0.4 0.3 — — 0.4 0.3 Equity 27.524.4% 0.1% —% 2.32.4% 29.025.6% —0.1% —% 2.02.4% Equity warrants 1.01.2% 0.10.8% —% 0.10.2% 0.20.9% —0.4% —% —0.1% Unsecured Debt —% —% 0.4% 0.3% —% —% 0.6% 0.5% Total 100.0% 100.0% 100.0% 100.0% 100.0% 100.0% 100.0% 100.0%


 
78 September 30, 2015March 31, 2016 December 31, 20142015 Fair Value: LMM Private Loan Middle Market Total LMM Private Loan Middle Market Total First Lien Secured Debt 67.366.4% 90.292.3% 80.879.7% 80.880.0% 67.967.7% 74.992.1% 80.979.9% 79.480.3% Second Lien Secured Debt 3.24.0% 9.66.9% 19.020.2% 16.5% 2.94.0% 25.17.4% 18.519.9% 18.016.7% Unsecured Debt — — 0.1 0.1 — — 0.2 0.1 Equity 28.528.4% 0.1% —% 2.53.2% 29.027.4% —0.1% —% 2.12.8% Equity warrants 1.01.2% 0.10.7% —% 0.10.2% 0.20.9% —0.4% —% —0.1% Unsecured Debt —% —% 0.2% 0.1% —% —% 0.6% 0.5% Total 100.0% 100.0% 100.0% 100.0% 100.0% 100.0% 100.0% 100.0% The followingFor the tables showshowing our total investment portfolio composition by geographic region of the Unites States at cost and fair value as a percentage of the total portfolio. The geographic composition is determined by the location of the corporate headquarters of the portfolio company (dollars in thousands) (since the Other Portfolio investment does not represent a single geographic region, this information excludes Other Portfolio investments):and by industry, see Note 3-Fair Value Hierarchy for Investments-Portfolio Investment Composition to our condensed consolidated financial statements for the three months ended March 31, 2016 included as part of this prospectus. September 30, 2015 Investments at Cost Cost Percentage of Total Portfolio Investments at Fair Value Fair Value Percentage of Total Portfolio Northeast $ 195,417 21.8% $ 193,728 22.2% Southeast 183,570 20.4% 183,885 21.1% Southwest 143,354 16.0% 133,778 15.3% West 155,053 17.3% 143,062 16.4% Midwest 159,998 17.8% 160,104 18.4% Non-United States 59,980 6.7% $ 57,557 6.6% Total $ 897,372 100.0% $ 872,114 100.0% December 31, 2014 Investments at Cost Cost Percentage of Total Portfolio Investments at Fair Value Fair Value Percentage of Total Portfolio Northeast $ 128,556 26.5% $ 127,734 27.0% Southwest 116,737 24.0% 116,803 24.7% West 77,402 15.9% 73,993 15.7% Southeast 85,291 17.5% 77,183 16.3% Midwest 57,270 11.8% 56,970 12.1% Non-United States 20,773 4.3% 19,604 4.2% Total $ 486,029 100.0% $ 472,287 100.0%


 
79 The following tables show our total investment portfolio composition of portfolio investments by industry at cost and fair value (since the Other Portfolio investment does not represent a single industry, this information excludes Other Portfolio investments). Cost Fair Value September 30, 2015 December 31, 2014 September 30, 2015 December 31, 2014 Hotels, Restaurants, and Leisure 10.8% 9.4% 11.1% 9.2% Media 7.5% 7.5% 7.1% 7.6% Oil, Gas, and Consumable Fuels 4.8% 5.6% 4.0% 4.7% IT Services 5.4% 7.1% 5.4% 7.1% Diversified Consumer Services 4.6% 4.5% 4.6% 4.6% Health Care Providers and Services 4.8% 3.7% 4.7% 3.8% Internet Software and Services 4.4% 2.9% 4.6% 3.0% Auto Components 3.9% 3.8% 4.0% 3.9% Energy Equipment and Services 3.2% 3.3% 2.7% 2.7% Food Products 3.2% 5.1% 3.2% 5.1% Diversified Telecommunication Services 2.9% 1.4% 3.0% 1.4% Pharmaceuticals 2.1% 2.1% 2.1% 2.2% Specialty Retail 4.3% 2.5% 4.2% 2.4% Software 3.5% 3.7% 3.6% 3.8% Leisure Equipment and Products 2.2% 1.6% 2.2% 1.6% Construction and Engineering 2.8% 3.5% 2.9% 3.7% Electronic Equipment, Instruments & Components 1.7% 2.6% 1.7% 2.7% Machinery 1.6% 3.0% 1.6% 3.1% Commercial Services and Supplies 4.4% 2.3% 4.5% 2.3% Diversified Financial Services 1.7% —% 1.7% —% Tobacco 1.3% 1.7% 1.4% 1.8% Chemicals 1.4% 3.0% 1.4% 3.1% Textiles, Apparel & Luxury Goods 1.2% 2.1% 1.2% 2.2% Aerospace and Defense 1.6% 1.4% 1.7% 1.4% Personal Products 0.8% —% 0.9% —% Capital Markets 0.8% —% 0.8% —% Metals and Mining 0.8% 1.6% 0.8% 1.6% Marine 0.9% 1.6% 0.9% 1.7% Distributors 1.3% 1.6% 1.4% 1.6% Building Products 0.8% —% 0.8% —% Internet and Catalog Retail 1.6% 1.5% 1.7% 1.5% Health Care Equipment and Supplies 0.8% 1.4% 0.8% 1.4% Food & Staples Retailing 0.8% —% 0.8% —% Insurance 0.7% 1.3% 0.7% 1.4% Automobiles 1.7% 1.2% 1.7% 1.3% Professional Services 1.0% 1.2% 1.0% 1.2% Healthcare Technology 0.5% 1.0% 0.6% 1.0% Air Freight & Logistics 0.3% 0.6% 0.5% 0.7% Consumer Finance 0.4% 0.5% 0.4% 0.5% Containers and Packaging 0.2% 0.5% 0.2% 0.5% Airlines 0.2% —% 0.2% —% Life Sciences Tools and Services —% 0.3% —% 0.3% Electric Utilities —% 0.3% —% 0.3% Utilities 0.5% —% 0.6% —% Communications Equipment 0.6% —% 0.6% —% Electrical Equipment —% —% —% —% Household Products —% 1.6% —% 1.6% Total 100.0% 100.0% 100.0% 100.0% Our portfolio investments carry a number of risks including (1) investing in companies which may have limited operating histories and and financial resources; (2) holding investments that generally are not publicly traded and which may be subject to legal and other restrictions on resale; and (3) other risks common to investing in below investment grade debt in LMM and Middle Market companies. companies.


 
80 Portfolio Asset Quality As of September 30, 2015,March 31, 2016, we owned a diversifiedbroad portfolio of 137154 investments in 116121 companies representing a wide range of industries. We believe that this diversity adds to the structural protection of the portfolio, revenue sources, income, cash flows and dividends. The portfolio included the following: ▪ 83 debt investments in 8180 Middle Market portfolio companies with an aggregate fair value of approximately $688.3627.8 million and a cost basis of approximately $709.7695.5 million. The Middle Market portfolio had a weighted average annual effective yield of approximately 8.38.2% and 80.879.7% of the investments were secured by first priority liens. Further, 85.587.3% of the Middle Market investments bear interest at acontain variable raterates, withthough a majority of the investments beingwith variable rates are subject to contractual minimum base interest rates between 100 and 150 basis points. ▪ 20 debt investments in 19 Private Loan portfolio companies with an aggregate fair value of approximately $106.6118.5 million and a cost basis of approximately $111.6122.2 million. The Private Loan portfoliodebt investments had a weighted average annual effective yield of approximately 8.49.0%, which is calculated assuming the investments on non-accrual status are non- yielding, and 90.293.0% of the Private Loan debt investments were secured by first priority liens. Further, 89.896.0% of the Private Loan debt investments bear interest at acontain variable raterates, withthough a majority of the investments beingwith variable rates are subject to contractual minimum base interest rates between 100 and 150 basis points. ▪ 1422 debt investments in 1418 LMM portfolio companies with an aggregate fair value of approximately $54.365.8 million and a cost basis of approximately $54.265.3 million. The LMM debt investments had a weighted average annual effective yield of approximately 10.811.1% and 95.594.3% of the debt investments were secured by first priority liens. Further, 47.543.4% of the LMM debt investments are fixed rate investments with fixed interest rates between 8.07.0% and 12.015.1%. Further, four10 LMM debt investments, representing approximately 52.556.6% of the LMM debt investments, bear interest at a have variable interest rate, with a majority of the investments beingrates subject to a contractual minimum base interest ratesrate of 100 basis points. ▪ 1519 equity investments and five10 equity warrant investments in 1316 LMM portfolio companies, twothree Private Loan portfolio companies and twothree Other Portfolio companies with an aggregate fair value of approximately $27.645.7 million and a cost basis of approximately $26.540.8 million. Overall, our investment portfolio had a weighted average effective yield of approximately 8.38.2%, and 80.478.4% of our total portfolio's investment composition (including our Other Portfolio investments) was secured by first-priority liens. As of September 30, 2015,March 31, 2016, we had three investments in two portfolio companies that were on non-accrual status. TheThese companies were in default for failure to pay the combined outstanding principal balancebalances of $8.813.2 million due upon the maturity of the loans. Our Advisers are currently working with the borrowers to maximize recovery of the amounts borrowed. As of September 30, 2015,March 31, 2016, these three investments on non-accrual status comprised approximately 0.30.2% of theour total investment portfolio at fair value and 0.91.3% of the total investment portfolio at cost. As of December 31, 2014,2015, we had twothree investments in onetwo portfolio companycompanies that were on non-accrual status. These two investments on non-accrual status comprised approximately 0.4% of the total investment portfolio at fair value and 0.81.3% of the total investment portfolio at cost. None of our investments were in default as of December 31, 2014. One of the two portfolio companies on non-accrual status was in default due to failure to pay its outstanding principal balance of $3.4 million due upon the maturity of its two loans. The other portfolio company on non-accrual status was in default due to failure to pay its required quarterly interest payment and due to declaring bankruptcy in the fourth quarter of 2015. For those investments in which S&P credit ratings are available, approximately 5550.3% of the portfolio, the portfolio had a weighted average effective credit rating of B. We utilize a rating system developed by our Sub-Adviser to rate the performance of each LMM portfolio company. The investment rating system takes into consideration various factors, including each investment’s expected level of returns, collectability, comparisons to competitors and other industry participants, and the portfolio company’s future outlook. • Investment Rating 1 represents a LMM portfolio company that is performing in a manner which significantly exceeds expectations. • Investment Rating 2 represents a LMM portfolio company that, in general, is performing above expectations. • Investment Rating 3 represents a LMM portfolio company that is generally performing in accordance with expectations. All new LMM portfolio investments receive an initial Investment Rating 3.


 
81 • Investment Rating 4 represents a LMM portfolio company that is underperforming expectations, requiring increased monitoring and scrutiny by us. • Investment Rating 5 represents a LMM portfolio company that is significantly underperforming, requiring heightened levels of monitoring and scrutiny by us and involves the recognition of significant unrealized depreciation on such investment. The following table shows the distribution of our LMM portfolio investments on the 1 to 5 investment rating scale at fair value as of September 30, 2015March 31, 2016 and December 31, 20142015 (dollars in thousands): September 30, 2015March 31 2016 December 31, 20142015 Investment Rating Investments at Fair Value Percentage of Total LMM Portfolio Investments at Fair Value Percentage of Total LMM Portfolio 1 $ — —% $ — —% 2 4,00648,337 5.251.7 7509,093 2.210.6 3 70,62639,484 91.742.2 31,99670,653 95.282.7 4 2,3585,687 3.16.1 8705,714 36.7 5 — — — — Totals $67,86093,508 100.0% $33,61685,460 100.0% Based upon the investment rating system, the weighted average rating of our LMM portfolio at fair value was approximately 2.5 and 3.0 as of both September 30, 2015March 31, 2016 and December 31, 2014.2015. DISCUSSION AND ANALYSIS OF RESULTS OF OPERATIONS RESULTS COMPARISONS FOR THE THREE MONTHS ENDED SEPTEMBER 30,MARCH 31, 2016 AND MARCH 31, 2015 AND SEPTEMBER 30, 2014 Total Investment Income, Expenses, Net Assets For the three months ended September 30, 2015 and 2014, our total investment income was approximately $17.3 million and $5.6 million, respectively, consisting predominately of interest income. As of September 30, 2015 the portfolio had a weighted average annual effective yield on investments of approximately 8.3% compared to 7.8% as of September 30, 2014, and our average investment portfolio for the three months ended September 30, 2015 was $815.4 million compared to $306.2 million for the three months ended September 30, 2014. Additionally, during the three months ended September 30, 2015 and 2014, we accreted approximately $1.1 million and $230,000, respectively, of unearned income into interest income. The increase in interest income was primarily due to the growth in our total portfolio resulting from the investment of additional equity capital raised and borrowings under our Capital One Credit Facility and the Deutsche Bank Credit Facility (together, the "Credit Facilities"). We believe further increases in investment income in future periods may arise due to (i) a growing base of portfolio company investments, and (ii) investments being held for the entire period relative to incremental net investment activity during each quarter. For the three months ended September 30, 2015, expenses, net of base management fee, incentive fee and administrative services expenses waivers and expense support payment, were approximately $7.8 million as compared to expenses of approximately $2.0 million for the three months ended September 30, 2014. The increase in expenses is primarily due to increases in management and incentive fees (net of fee waivers) of $3.5 million, interest expense of $2.0 million, and other general and administrative expense of $12,000. Management fees increased due to an increase in the average gross assets of the Company. Interest expense increased due to an increase in the average borrowings during the period. Average borrowings were $349.0 million for the three months ended September 30, 2015 compared to $112.4 million for the three months ended September 30, 2014. Additionally, interest expense was higher for the three months ended September 30, 2015, due to the increase in amortization of deferred financing costs as a result of costs paid in connection with the Credit Facilities. As of both September 30, 2015 and September 30, 2014, the annualized interest rate on borrowings was approximately 3%. Other general and administrative expenses increased due to additional banking costs, trade costs and other costs associated with the increase in the overall portfolio size. Beginning January 1, 2014, our Sub-Adviser no longer waived its fees, except the subordinated incentive fee on income for the period period October 1, 2014 to December 31, 2014 totaling approximately $226,000 and for the period January 1, 2015 to September 30, 2015 totaling approximately $721,000, which our Sub-Adviser has agreed to waive. Our Adviser waived its fees in 2014 in an amount amount necessary for distributions declared to not represent a return of capital for federal tax purposes. During the three months ended ended September 30, 2014, our Adviser's management fees were waived, and no incentive fees were accrued or waived during the


 
82 period. For the three months ended September 30, 2015, the base management and incentive fees, net of fee waivers, were approximately $4.3 million compared to a net fee of $821,000 for the three months ended September 30, 2014. For the three months ended September 30, 2015, the net decrease in net assets resulting from operations (gross of stockholder distributions declared) was approximately $9.8 million. The decrease was attributable to unrealized depreciation on investments of approximately $19.3 million, realized losses of approximately $17,000, and offset by net investment income of approximately $9.5 million. For the three months ended September 30, 2014, the net increase in net assets was approximately $1.8 million. The increase was primarily attributable to net investment income of approximately $3.7 million, realized gains of approximately $65,000 and offset by unrealized depreciation on investments of approximately $1.9 million. RESULTS COMPARISONS FOR THE NINE MONTHS ENDED SEPTEMBER 30, 2015 AND SEPTEMBER 30, 2014 Total Investment Income, Expenses, Net Assets For the ninethree months ended September 30, 2015March 31, 2016 and 2014,2015, our total investment income was approximately $44.521.3 million and $10.511.8 million, respectively, consisting predominately of interest income. As of September 30, 2015March 31, 2016 the portfolio had a weighted average annual effective yield on investments of approximately 8.38.2% compared to 7.88.5% as of September 30, 2014,March 31, 2015, and our average investment portfolio for the nine months ended September 30, 2015 was $691.1three months ended March 31, 2016 was $855.4 million compared to $205.1566.9 million for the nine months ended September 30, 2014.three months ended March 31, 2015. Additionally, during the ninethree months ended September 30, 2015March 31, 2016 and 2014,2015, we accreted approximately $2.3 million and $642,000,489,000, respectively, of unearned income into interest income. The increase in interest income was primarily due to the growth in our total portfolio resulting from the investment of additional equity capital raised and borrowings under the Credit Facilities. We believe further increases in investment income in future periods may arise due to (i) a growing base of portfolio company investments, and (ii) investments being held for the entire period relative to incremental net investment activity during each quarter. For the nine months ended September 30,information on the Credit Facilities, see "Senior Securities." For the three months ended March 31, 2016, expenses, net of incentive fee and administrative services expense waivers, were approximately $9.0 million as compared to expenses of approximately $5.5 million for the three months ended March 31, 2015. The increase in expenses is primarily due to increases in management fees of $1.5 million, interest expense of $1.7 million, and other general and administrative expense of $96,000. Management fees increased primarily due to an increase in the average gross assets of the Company. Interest expense increased due to an increase in the average borrowings during the period. Average borrowings were $387.5 million for the three months ended March 31, 2016 compared to $223.4 million for the three months ended March 31, 2015. Additionally, interest expense was higher for the three months ended March 31, 2016, due to the increase in amortization of deferred financing costs as a result of costs paid in connection with the Credit Facilities. As of both March 31, 2016 and March 31, 2015, the annualized interest rate on our borrowings was approximately 3%. Other general and administrative expenses increased due to additional banking costs, trade costs and other costs associated with the increase in overall portfolio size. For the three months ended March 31, 2016, the net decrease in net assets resulting from operations (gross of stockholder distributions declared) was approximately $2.7 million. The decrease was attributable to unrealized depreciation on investments of approximately $14.3 million, realized losses of approximately $646,000 and offset by net investment income of approximately $12.2 million. For the three months ended March 31, 2015, the net increase in net assets was approximately $10.2 million. The increase was primarily attributable to net investment income of approximately $6.3 million, realized gains of approximately $20,000 and unrealized appreciation on investments of approximately $3.8 million. RESULTS COMPARISONS FOR THE YEARS ENDED DECEMBER 31, 2015 AND 2014 Total Investment Income, Operating Expenses, Net Assets For the years ended December 31, 2015 and 2014, our total investment income was approximately $65.4 million and $19.2 million, respectively, consisting predominately of interest income. As of December 31, 2015 the portfolio had a weighted average annual effective yield on investments of approximately 8.3% compared to 8.1% as of December 31, 2014, and our average investment portfolio portfolio for the year ended December 31, 2015 was $723.5 million compared to $258.9 million for the year ended December 31, 2014. 2014. Additionally, during the years ended December 31, 2015 and 2014, we accreted approximately $4.4 million and $1.1 million,


 
83 respectively, of unearned income into interest income. The increase in interest income was primarily due to the growth in our total portfolio resulting from the investment of additional equity capital raised and borrowings under the Credit Facilities. We believe further further increases in investment income in future periods may arise due to (i) a growing base of portfolio company investments, and (ii) (ii) investments being held for the entire period relative to incremental net investment activity during each quarter. The increase in yield yield is largely due to the additional investments in LMM and Private Loan companies during the year, which are higher yielding than the Middle Market investments. For the year ended December 31, 2015, expenses, net of base management fee, incentive fee and administrative services expenses waivers and expense support paymentExpense Support Payment, were approximately $19.828.9 million as compared to expenses of approximately $4.28.0 million for the nine monthsyear ended September 30,December 31, 2014. The increase in expenses iswas primarily due to increasesan increase in management and incentive fees (net of fee waivers) of $9.311.8 million, and an increase in interest expense of $5.87.8 million, and other general and administrative expense of $195,000.. Management fees increased primarily due to an increase in theour average gross assets of the Company. Interest expense increased due to an increase in the average borrowings during the period. Average borrowings were $286.2305.0 million for the nine monthsyear ended September 30,December 31, 2015 compared to $66.689.8 million for the nine monthsyear ended September 30,December 31, 2014. Additionally, interest expense was higher for the nine monthsyear ended September 30,December 31, 2015, due to the increase in amortization of deferred financing costs as a result of costs paid in connection with the Credit Facilities. As of both September 30,December 31, 2015 and September 30,December 31, 2014, the annualized interest rate on borrowings was approximately 3%. Other general and administrative expenses increased due to additional banking costs, trade costs and other costs associated with the increase in the overall portfolio size. Beginning January 1, 2014, our For the year ended December 31, 2015, the base management and incentive fees, net of fee waivers, were approximately $15.5 million compared to a net fee of $3.8 million for the year ended December 31, 2014. Our Adviser waived its base management fees in 2014 in an amount necessary for distributions declared to not represent a return of capital for U.S. federal income tax purposes. No such waiver was necessary for the year ended December 31, 2015. Additionally, our Adviser and Sub-Adviser no longer waived its fees, except the subordinated incentive fee on income for the period October 1, 2014 to December 31, 20142014, totaling approximately $226,000451,000 and for the period January 1, 2015 to September 30, 2015 totaling approximately $721,000, which our Sub-Adviser has agreed to waive. Our Adviser waived its fees in 2014 in an amount necessary for distributions declared to not represent a return of capital for federal tax purposes. During the nine months ended September 30, 2014, our Adviser's management fees were waived, and no incentive fees were accrued or waived during the period. For the nine months ended September 30, 2015, the base management and incentive fees, net of fee waivers, were approximately $11.0 million compared to a net fee of $1.7 million for the nine months ended September 30, 2014. December 31, 2015, totaling approximately $2.6 million. For the nine monthsyear ended September 30,December 31, 2015, the net increasedecrease in net assets resulting from operations (gross of stockholder distributions declared) was approximately $13.37.0 million. The increasedecrease was attributable to net investment income of approximately $24.7 million, realized gains of approximately $130,000, and offset by unrealized depreciation on investments of approximately $11.5 million. 38.0 million and realized losses of approximately $5.5 million, offset by net investment income of approximately $36.5 million. The unrealized depreciation on investments in our portfolio was primarily driven by the impact of broad price declines in the high yield bond and leveraged loan markets and the effect of declining oil prices on our investments in companies in the oil and gas sector. The realized losses were primarily driven by the Private Loan debt investment in Relativity Media, LLC that was converted into equity and warrants following a declaration of bankruptcy by the company. In conjunction with the conversion, we recognized a $5.5 million realized loss on the debt investment. For the nine monthsyear ended September 30,December 31, 2014, the net increase in net assets was approximately $4.9 million. The increase was primarily attributable to net investment income of approximately $6.3 million, realized gains of approximately $216,000 $216,000 and offset bydecrease in net assets resulting from operations was approximately $3.0 million. The decrease was primarily attributable to unrealized depreciation on investments of approximately $14.2 million, offset by net investment income of approximately approximately $11.2 million. The unrealized depreciation on investments of approximately $1.6 million. in our portfolio was primarily primarily driven by the decline in the fair value of two investments, in one portfolio company, which went into default after December


 
84 December 31, 2014, and the impact of broad price declines in the high yield bond and leveraged loan markets and the effect of declining declining oil prices on our investments in companies in the oil and gas sector. RESULTS COMPARISONS FOR THE YEARS ENDED DECEMBER 31, 2014 AND 2013 Total Investment Income, Operating Expenses, Net Assets For the years ended December 31, 2014 and 2013, our total investment income was approximately $19.2 million and $2.8 million, respectively, consisting predominately of interest income. As of December 31, 20142014, the portfolio had a weighted average annual effective yield on investments of approximately 8.1% compared to 7.5% as of December 31, 2013, and our average investment portfolio for the year ended December 31, 2014 was $258.9 million compared to $33.7 million for the year ended December 31, 2013. Additionally, during the years ended December 31, 2014 and 2013, we accreted approximately $1.1 million and $194,000, respectively, of unearned income into interest income. The increase in interest income wasis primarily due to the growth in our total portfolio resulting from the investment of additional equity capital raised and borrowings under the Credit Facilities. We believe further increases in investment income in future periods may arise due to (i) a growing base of portfolio company investments, and (ii) investments being held for the entire period relative to incremental net investment activity during each quarter. The increase in yield is largely due to the additional investments in LMM and Private Loan companies during the year, which are higher yielding than the Middle Market investments. For the year ended December 31, 2014, expenses, net of base management fee, incentive fee and administrative services expenses waivers and expense support paymentExpense Support Payment, were approximately $8.0 million as compared to expenses of approximately $1.1 million for the year ended December 31, 2013. The increase in expenses is primarily due to an increases in management fees (net of fee waivers) of $3.8 million, interest expense of $2.9 million, professional fees expense of $117,000, and other general and administrative expense of $355,000. Interest expense increased due to an increase in the average borrowings during the period. Average borrowings were $89.8 million for the year ended December 31, 2014 compared to $9.7 million for the year ended December 31, 2013. Additionally, interest expense was higher for the year ended December 31, 2014, due to the increase in amortization of deferred financing costs as a result of costs paid in connection with the Credit Facilities. As of bothAs of December 31, 2014 and December 31, 2013, the annualized interest rate on borrowings was approximately 3%. Professional fees increased due to additional legal costs related to the share repurchase program and ourthe application for exemptive relief. Other general and administrative expenses increased due to additional banking costs, trade costs and other costs associated with the increase in the overall portfolio size. During the year, ended December 31, 2014, we entered into an expense support and conditional reimbursement agreement with our Adviserthe 2014 Expense Reimbursement Agreement, in which the Adviser agreed to pay us an amount necessary to achieve a reasonable level of expenses in relation to investment incomethe Operating Expense Objective. Pursuant to this agreement, the Adviser made a payment to us during year ended December 31, 2014 for $328,000, reducing our expenses, compared to an expense support payment of Expense Support Payment of $153,000 made to us during the year ended December 31, 2013. For the year ended December 31, 2014, the base management and incentive fees, net of fee waivers, were approximately $3.8 million compared to a net fee of zero for the year ended December 31, 2013. During the year ended December 31, 2013, all management and incentive fees were waived. Beginning January 1, 2014, our Sub-Adviser no longer waived its fees, except the subordinated incentive fee on income for the period October 1, 2014 to December 31, 2104,2014, totaling approximately $226,000, which the Sub-Adviser has agreed to waive. The Adviser waived its fees in 2014 in an amount necessary for distributions declared to not represent a return of capital for federal tax purposes. For the year ended December 31, 2014, the base management and incentive fees, net of fee waivers, were approximately $3.8 million compared to a net fee of zero for the year ended December 31, 2013. For the year ended December 31, 2014, the net decrease in net assets resulting from operations (gross of stockholder distributions declared) was approximately $3.0 million. The decrease was attributable to net investment income of approximately $11.2 million, realized gains of approximately $20,000, and offset unrealized depreciation on investments of approximately $14.2 million, offset by net net investment income of approximately $11.2 million. The unrealized depreciation on investments in our portfolio was primarily driven driven by the decline in the fair value of two investments, in one portfolio company, which went into default after December 31, 2014,


 
85 2014, and the recent impact of broad price declines in the high yield bond and leveraged loan markets and the effect of declining oil prices on our investments in companies in the oil and gas sector. While these macroeconomic events have impacted our investment valuations, management believes that these valuation declines are generally not indicative of a decline in credit quality. For the year ended December 31, 2013, the net increase in net assets was approximately $2.2 million. The increase was primarily attributable to net investment income of approximately $1.7 million, realized gains of approximately $27,000 and unrealized appreciation on investments of approximately $421,000. RESULTS COMPARISONS FOR THE YEARSTHREE MONTHS ENDED DECEMBERMARCH 31, 20132016 AND 2012 MARCH 31, 2015 Total Investment Income, Operating Expenses, Net Assets For the years ended December 31, 2013 and 2012, our total investment income was approximately $2.8 million and $1.9 million, respectively, consisting predominately of interest income. As of December 31, 2013, the portfolio had a weighted average annual effective yield on investments of approximately 7.5% compared to 9.9% as of December 31, 2012, and our average investment portfolio for the year ended December 31, 2013 was $33.7 million compared to $16.4 million for the year ended December 31, 2012. The increase in interest income is primarily due to the growth in our total portfolio resulting from the investment of additional equity capital raised and borrowings under our Capital One Credit Facility offset by the decline in the effective yield on investments. The decline in yield is largely due to the repayment of four LMM investments in 2013, which are higher yielding than the Middle Market investments. The decline in yield is also attributable to an overall lower interest rate environment. Additionally, during the year ended December 31, 2013, we recognized $80,000 of PIK interest income compared to $25,000 for the same period in 2012. This increase is largely due to an investment which had a technical default during the period, resulting in additional PIK interest being earned. This investment was sold in the fourth quarter of 2013. For the year ended December 31, 2013, expenses, net of base management fee, incentive fee and administrative services expenses waivers and expense support payment, were approximately $1.1 million as compared to expenses of approximately $739,000 for the year ended December 31, 2012. The increase in expenses is primarily due to an increase in interest expense of $103,000, professional fees expense of $160,000, other general and administrative expense of $126,000. Interest expense increased due to an increase in the average borrowings during the period. Average borrowings were $9.7 million for the year ended December 31, 2013 compared to $7.2 million for the year ended December 31, 2012. As of December 31, 2013 and December 31, 2012, the interest rate on borrowings was approximately 3%. The average borrowing rate for the year ended December 31, 2012 was LIBOR plus 2.85% compared to the borrowing rate in effect for the year ended December 31, 2013 of LIBOR plus 2.75%. Professional fees increased due to additional legal costs related to the share repurchase program and the application for exemptive relief. Other general and administrative expenses increased due to additional banking costs, trade costs and other costs associated with the increase in the overall portfolio size. During the year ended December 31, 2013, we entered into an expense support and conditional reimbursement agreement with our Adviser, in which the Adviser agreed to pay us an amount necessary to achieve a reasonable level of expenses in relation to investment income. Pursuant to this agreement, the Adviser made a payment to us for $153,000, reducing our expenses. The Adviser did not make an expense support payment in 2012. For the year ended December 31, 2013, the net increase in net assets resulting from operations (gross of stockholder distributions declared) was approximately $2.2 million. The increase was attributable to net investment income of approximately $1.7 million, realized gains of approximately $27,000, and unrealized appreciation on investments of approximately $421,000. For the year ended December 31, 2012, the net increase in net assets was approximately $1.2 million. The increase was primarily attributable to net investment income of approximately $1.1 million, realized gains of approximately $14,000 and unrealized appreciation on investments of approximately $87,000. RESULTS COMPARISONS FOR THE NINE MONTHS ENDED SEPTEMBER 30, 2015 AND SEPTEMBER 30, 2014 Liquidity and Capital Resources


 
86 Cash Flows For the ninethree months ended September 30, 2015,March 31, 2016, we experienced a net decrease in cash and cash equivalents of approximately $1.23.5 million. During that period, approximately $401.424.9 million of cash was used in our operating activities, which primarilyprincipally consisted of the purchase of new portfolio investments of $534.083.1 million, offset by and a net increasedecrease in net assets resulting from operations of approximately $13.32.7 million andoffset by principal repayments from and sales of investments in portfolio companies of $110.847.4 million. During the ninethree months ended September 30, 2015,March 31, 2016, approximately $400.221.4 million was generated from financing activities, which principally consisted of a net $212.115.0 million increase in borrowings under the Credit Facilities, and $203.613.4 million in net Offeringstock offering proceeds received, offset by $10.65.2 million in cash distributions paid to stockholders and $3.5 million, $1.5 million in cash distributions related to redemption of our common stock and $359,000 paid for financing costs related to the Credit Facilities amendments during the ninethree months ended September 30, 2015.March 31, 2016. For the ninethree months ended September 30, 2014,March 31, 2015, we experienced a net increase in cash and cash equivalents of approximately $4.54.0 million. During that period, approximately $258.6157.7 million of cash was used in our operating activities, which primarilyprincipally consisted of the purchase of new portfolio debt investments of $333.9187.2 million, offset by a net increase in net assets resulting from the operations of approximately $4.910.2 million and principal repayments from and sales of investments in portfolio companies of $69.424.6 million. During the ninethree months ended September 30, 2014,March 31, 2015, approximately $263.0161.7 million was generated from financing activities, which principally consisted of a net $127.981.1 million increase in borrowings under the Credit Facilities and $140.884.4 million in net Offeringstock offering proceeds received, and offset by $3.12.8 million in cash distributions paid to stockholders and $2.4 million752,000 paid for feesfinancing costs related to the Credit Facilities entered into during the ninethree months ended September 30, 2014.March 31, 2015. Initial Offering During the nine months ended September 30, 2015, we raised proceeds of $243.0 million from the Initial Offering, including proceeds from the distribution reinvestment plan, and made payments of $20.5 million for selling commissions and Dealer Manager fees. We also incurred an obligation for $3.6 million of costs related to the Initial Offering. Initial Offering and Offering During the ninethree months ended September 30, 2014,March 31, 2016, we raised proceeds of $163.020.6 million from the Initial Offering, including proceeds from the distribution reinvestment plan, and made payments of $14.8incurred $1.3 million for selling commissions and Dealer Manager fees. We also incurred an obligation for $2.4 million308,000 of costs related to the Initial Offering. During the three months ended March 31, 2015, we raised proceeds of $98.9 million from the Initial Offering, including proceeds from the distribution reinvestment plan, and incurred $8.7 million for selling commissions and Dealer Manager fees. We also incurred an obligation for $1.5 million of costs related to the Initial Offering. RESULTS COMPARISONS FOR THE YEARS ENDED DECEMBER 31, 2015, 2014, AND 2013 AND 2012 Liquidity and Capital Resources Cash Flows For the year ended December 31, 2015, we experienced a net increase in cash and cash equivalents of approximately $4.1 million. During that period, approximately $425.4 million of cash was used in our operating activities, which principally consisted of the purchase of new portfolio investments of $631.1 million and a net decrease in net assets resulting from operations of approximately $7.0 million, and offset by the repayment of portfolio debt investments of $176.1 million. During the year ended December 31, 2015, approximately $429.5 million was generated from financing activities, which principally consisted of a net $197.1 million increase in borrowings under the Credit Facilities and $254.2 million in net stock offering proceeds received, and offset by $15.3 million in cash distributions paid to stockholders and $3.5 million paid for financing costs related to the Credit Facilities entered into during the year ended December 31, 2015. For the year ended December 31, 2014, we experienced a net increase in cash and cash equivalents of approximately $13.5 million. During that period, approximately $365.3 million of cash was used in our operating activities, which principally consisted of the purchase of new portfolio debt investments of $477.5 million and a net decrease in net assets resulting from operations of approximately approximately $3.0 million, and offset by the repayment of portfolio debt investments of $96.3 million, offset by the purchase of new


 
87 portfolio debt investments of $477.5 million. During the year ended December 31, 2014, approximately $378.8 million was generated generated from financing activities, which principally consisted of a net $168.9 million increase in borrowings under the Credit Facilities, and $217.9 million in net Offeringstock offering proceeds received, and offset by $5.1 million in cash distributions paid to stockholders and $2.7 million paid for financing costs related to the Credit Facilities entered into during the year ended December 31, 2014. For the year ended December 31, 2013, we experienced a net increase in cash and cash equivalents of approximately $4.5 million. During that period, approximately $36.5 million of cash was used in our operating activities, which principally consisted of the purchase of new portfolio debt investments of $57.9 million, and offset by a net increase in net assets resulting from operations of approximately $2.2 million and the repayment of portfolio debt investments of $16.6 million, offset by the purchase of new portfolio debt investments of $57.9 million. During the year ended December 31, 2013, approximately $41.0 million was generated from financing activities, which principally consisted of a net $7.0 million increase in borrowings under the Capital One Credit Facility and $35.3 million in net stock offering proceeds received, offset by and $1.2 million in cash distributions paid to stockholders.For the year ended December 31, 2012, we experienced a net increase in cash and cash equivalents of approximately $890,000. During that period, approximately $1.3 million of cash was generated from our operating activities, which principally consisted of a net increase in net assets resulting from operations of approximately $1.2 million and the repayment of portfolio debt investments of $9.7 million, offset by the purchase of new portfolio debt investments of $9.1 million. During the year ended December 31, 2012, approximately $384,000 was used in financing activities, which principally consisted of a net $500,000 decrease in borrowings, $1.3 million in net offering proceeds received, and $1.0and offset by $1.2 million in cash distributions paid to stockholders.


 
88 Initial Offering During the year ended December 31, 2015, we raised proceeds of $306.0 million from the Initial Offering, including proceeds from the distribution reinvestment plan, and made payments of $25.7 million for selling commissions and Dealer Manager fees. We also incurred an obligation for $4.6 million of costs related to the Initial Offering. During the year ended December 31, 2014, we raised proceeds of $253.1 million from the Initial Offering, including proceeds from the distribution reinvestment plan, and made payments of $23.0 million for selling commissions and Dealer Manager fees. We also incurred an obligation for $3.8 million of costs related to the Initial Offering. During the year ended December 31, 2013, we raised proceeds of $40.7 million from the Initial Offering, including proceeds from the distribution reinvestment plan, and made payments of $3.7 million for selling commissions and Dealer Manager fees. We also incurred an obligation for $610,000 of costs related to the Initial Offering. During the year ended December 31, 2012, we raised proceeds of $1.4 million from the Initial Offering, including proceeds from the distribution reinvestment plan, and made payments of $109,000 for selling commissions and Dealer Manager fees. We also incurred an obligation for $21,000 of costs related to the Initial Offering. Distributions The following table reflects the cash distributions per share that we have declared on our common stock during the ninethree months ended September 30, 2015 (dollars in thousands except per share amounts).March 31, 2016 (dollars in thousands except per share amounts). Distributions For the Period Ended Per Share Amount Three months ended March 31, 2016 $ 0.17 $ 11,037 The following table reflects the cash distributions per share that we have declared on our common stock during the year ended December 31, 2015 (dollars in thousands except per share amounts). Distributions For the Period Ended Per Share Amount Three months ended December 31, 2015 $ 0.18 $ 10,564 Three months ended September 30, 2015 $ 0.17 $ 9,373 Three months ended June 30, 2015 $ 0.18 $ 7,998 Three months ended March 31, 2015 $ 0.17 $ 6,260 The following table reflects the cash distributions per share that the Company has declared on its common stock during the year ended December 31, 2014 (dollars in thousands except per share amounts). Distributions For the Period Ended Per Share Amount Three months ended December 31, 2014 $ 0.18 $ 4,658 Three months ended September 30, 2014 $ 0.17 $ 3,234 Three months ended June 30, 2014 $ 0.18 $ 2,049 Three months ended March 31, 2014 $ 0.17 $ 1,276 The following table reflects the cash distributions per share that the Company has declared on its common stock during the year ended December 31, 2013 (dollars in thousands except per share amounts).


 
89 Distributions For the Period Ended Per Share Amount Three months ended December 31, 2013 $ 0.18 $ 743 Three months ended September 30, 2013 $ 0.17 $ 513 Three months ended June 30, 2013 $ 0.18 $ 356 Three months ended March 31, 2013 $ 0.17 $ 243 The following table reflects the cash distributions per share that the Company has declared on its common stock during the year ended December 31, 2012 (dollars in thousands except per share amounts). Distributions For the Period Ended Per Share Amount Three months ended December 31, 2012 $ 0.17 $ 217 Three months ended September 30, 2012 $ 0.18 $ 199 One month ended June 30, 2012 $ 0.06 $ 65 Five months ended May 31, 2012 $ 0.53 $ 600 On December 17, 2015,March 23, 2016, with the authorization of our board of directors, we declared distributions to our stockholders for the period of JanuaryApril 1, 2016 through March 31,June 30, 2016. These distributions have been, or will be, calculated based on stockholders of record each day from January 1, 2016 through March 31, 2016 in an amount equal to $0.00191781 per share, per day. Distributions are paid on the first business day following the completion of each month to which they relate. The following table reflects the stock dividend per share that we declared on our common stock through December 31, 2012: Date Declared Record Date Dividend Date Dividend Percentage Shares Issued September 13, 2012 September 13, 2012 September 14, 2012 2.25% 25,274 The purpose of this stock dividend was for the Company to maintain a NAV per share that was below the then-current offering price, after deducting selling commissions and Dealer Manager fees, as required by the 1940 Act, subject to certain limited exceptions. Our board of directors determined that our portfolio performance sufficiently warranted taking this action. The stock dividend increased the number of shares of common stock outstanding, thereby reducing our NAV per share. However, because the stock dividend was payable to all stockholders as of the applicable record date in proportion to their holdings as of such date, the reduction in NAV per share as a result of the stock dividend was offset exactly by the increase in the number of shares of common stock owned by each stockholder. Also, as the stock dividend did not change any stockholder’s proportionate interest in us, it did not represent a taxable dividend. Lastly, as the overall value to the stockholders was not reduced as a result of the stock dividend, our board of directors determined that the stock dividend would not be dilutive to stockholders as of the applicable record date. Specific tax characteristics of all distributions are reported to stockholders shortly after the close of each calendar year on Form 1099-DIV. For the years ended December 31, 2015, 2014 and 2013, respectively, approximately 99.7%, 99.5% and 96.3% of the distributions paid were taxable to the investor as ordinary income and approximately 0.3%, 0.5% and 3.7% were treated capital gain distributions for federal income tax purposes. We have adopted an “opt in” distribution reinvestment plan for our stockholders. As a result, if we make a distribution, our stockholders will receive distributions in cash unless they specifically “opt in” to the distribution reinvestment plan so as to have their cash distributions reinvested in additional shares of our common stock. We may, for the foreseeable future, pay a portion of our distributions from sources other than net realized income from operations, which may include stock offering proceeds, borrowings, fee and expense waivers from our Advisers and support payments from the Adviser. We may fund our cash distributions from any sources of funds legally available, including stock offering proceeds of the Offering, borrowings, net investment income from operations, capital gains proceeds from the sale of assets, non-capital gains proceeds from the sale of assets, dividends or other distributions paid to us on account of preferred and common equity investments in portfolio companies and fee waivers from our Advisers. We have not established any limit on the extent to which we may use borrowings or stock offering proceeds from the Offering to fund distributions. Our distributions may exceed our earnings, especially during the period before we have substantially invested the stock offering proceeds from the Offering. As a result, a portion of the distributions we make may represent a return of capital for U.S. federal income tax purposes.


 
90 The timing and amount of any future distributions to stockholders are subject to applicable legal restrictions and the sole discretion of our board of directors. In order to satisfy the Code's requirements applicable to entities subject to tax as a RIC, we must distribute to our stockholders substantially all of our taxable income on an annual basis. However, we may elect to spill over certain excess undistributed taxable income from one taxabletax year into the next taxabletax year, which wouldmay require us to pay a 4% non-deductible excise tax on such excess undistributed taxable income. In 2014, we estimated that approximately $59,000, or $0.0019 per share, of our taxable income for 2014 will be distributed in 2015, prior to the filing of our U.S. federal income tax return for our 2014 taxable year. We anticipate none of this will be subject to the, and no portion of this amount was subject to the 4% nondeductible excise tax. In 2015, we estimated that approximately $3.6 million, or $0.0575 per share, of our taxable income for 2015 will be distributed in 2016, prior to the filing of our federal income tax return for our 2015 taxable year. As a result, we anticipate that we will be subject to a 4% nondeductible excise tax. liability of approximately $108,000. In order to avoid excise tax, we need to distribute, in respect of each calendar year dividends of an amount at least equal to the sum of (1) 98.0% of our net ordinary income (taking into account certain deferrals and elections) for the calendar year, (2) 98.2% of our Capital Gain Net Income, adjusted for certain ordinary losses, for the one year period ending on October 31st of such calendar year (or, if we so elect, for the calendar year) and (3) any net ordinary income and Capital Gain Net Income for the preceding calendar years that was not distributed during such calendar years and on which we paid no U.S. federal income taxsatisfy the Excise Tax Avoidance Requirement. Capital Resources Financing Arrangements As of September 30, 2015,March 31, 2016, we had approximately $18.620.5 million in cash and cash equivalents and our NAV totaled approximately $467.1495.7 million equating to approximately $8.357.67 per share. The change from the December 31, 20142015 NAV per share of $8.407.88 was largely due to the unrealized depreciation on investments in the portfolio. The unrealized depreciation on investments in our portfolio was primarily driven by the broad price declines in the high yield bond and leveraged loan markets and by the effect of declining oil prices on our investments in the oil and gas sector. As of December 31, 2014,2015, we had approximately $19.924.0 million in cash and cash equivalents and our NAV totaled approximately $260.1491.7 million equating to approximately $8.407.88 per share. The change from the December 31, 20132014 NAV per share of $8.918.40 was largely due to the unrealized depreciation on investments in the portfolio. The unrealized depreciation on investments in our portfolio was primarily driven by the decline in the fair value of two investments in one portfolio company, which went into default after December 31, 2014, and the recent impact of broad price declines in the high yield bond and leveraged loan markets and by the effect of declining oil prices on our investments in the oil and gas sector. While these macroeconomic events have impacted our investment valuations, management believes that these valuation declines are generally not indicative of a decline in credit quality. During the three months ended March 31, 2016, we raised proceeds of $20.6 million from the Offering, including proceeds from the distribution reinvestment plan, and incurred $1.3 million for selling commissions and Dealer Manager fees. We also incurred an obligation for $308,000 of costs related to the Offering. During the year ended December 31, 2015, we raised proceeds of $306.0 million from the Initial Offering, including proceeds from the distribution reinvestment plan, and made payments of $25.7 million for selling commissions and Dealer Manager fees. We also incurred an obligation for $4.6 million of Initial Offering costs. As of March 31, 2016, we had $65.0 million outstanding and $60.0 million available under our Capital One Credit Facility, and approximately $330.0 million outstanding and $55.0 million available under the Deutsche Bank Credit Facility, both of which we estimated approximated fair value and subject to certain limitations and the asset coverage restrictions under the 1940 Act. As of December 31, 2015, we had approximately $105.0 million outstanding and $20.0 million available under our Capital One Credit Facility, and approximately $275.0 million outstanding and $85.0 million available under the Deutsche Bank Credit Facility, both of which we estimated approximated fair value and subject to certain limitations and the asset coverage restrictions under the 1940 Act. See "Senior Securities" for a description of the Credit Facilities.


 
91 We anticipate that we will continue to fund our investment activities through existing cash, capital raised from our Offering, and borrowings on the Credit Facilities. Our primary uses of funds in both the short-term and long-term will be investments in portfolio companies, operating expenses and cash distributions to holders of our common stock. On March 11, 2014, we entered into the Capital One Credit Facility, a $70 million senior secured revolving credit facility with Capital One, as the administrative agent, and with the Lenders. The Capital One Credit Facility has subsequently been amended on multiple occasions, most recently on May 29, 2015, increasing the revolver commitments to $125 million, with an accordion provision allowing borrowing capacity to increase to $150 million. Borrowings under the Capital One Credit Facility bear interest, subject to the Company’s election, on a per annum basis equal to (i) the adjusted LIBOR rate plus 2.75% or (ii) the base rate plus 1.75%. The base rate is defined as the higher of (a) the prime rate or (b) the Federal Funds Rate (as defined in the credit agreement) plus 0.5%. The adjusted LIBOR rate is defined in the credit agreement for the Capital One Credit Facility as the one-month LIBOR rate plus such amount as adjusted for statutory reserve requirements for Eurocurrency liabilities. As of September 30, 2015, the one-month LIBOR rate was 0.2%. We pay an annual unused commitment fee of 0.25% on the unused revolver commitments if more than 50% of the revolver commitments are being used and an annual commitment fee of 0.375% on the unused revolver commitments if less than 50% of the revolver commitments are being used. The Capital One Credit Facility has a three-year term, maturing March 11, 2017, with two one-year extension options, subject to approval of the Lenders. The Capital One Credit Facility, as amended, permits the creation of certain "Structured Subsidiaries," which are not guarantors under the Capital One Credit Facility and which are permitted to incur debt outside of the Capital One Credit Facility. Borrowings under the Capital One Credit Facility are secured by all of our assets, other than the assets of the Structured Subsidiaries, as well as all of the assets, and a pledge of equity ownership interests, of any future subsidiaries of the Company (other than Structured Subsidiaries), which would be joined as guarantors. The credit agreement for the Capital One Credit Facility contains affirmative and negative covenants usual and customary for credit facilities of this nature, including: (i) maintaining an interest coverage ratio of at least 2.0 to 1.0 (ii) maintaining an asset coverage ratio of at least 2.25 to 1.0 and (iii) maintaining a minimum consolidated tangible net worth, excluding Structured Subsidiaries, of at least $50 million. Further, the Capital One Credit Facility contains limitations on incurrence of other indebtedness (other than by Structured Subsidiaries), limitations on industry concentration, and an anti-hoarding provision to protect the collateral under the Capital One Credit Facility. Additionally, we must provide information to Capital One on a regular basis, preserve our corporate existence, comply with applicable laws, including the 1940 Act, pay obligations when they become due, and invest the proceeds of the Offering in accordance with our investment objectives and strategies (as set forth in the Capital One Credit Facility). Further, the credit agreement contains usual and customary default provisions including: (i) a default in the payment of interest and principal; (ii) insolvency or bankruptcy of the Company; (iii) a material adverse change in our business; or (iv) breach of any covenant, representation or warranty in the loan agreement or other credit documents and failure to cure such breach within defined periods. Additionally, the Capital One Credit Facility requires us to obtain written approval from the administrative agent prior to entering into any material amendment, waiver or other modification of any provision of the Investment Advisory Agreement. As of September 30, 2015 and December 31, 2014, we were not aware of any instances of noncompliance with covenants related to the Capital One Credit Facility. On June 2, 2014, HMS Funding entered into the Deutsche Bank Credit Facility, a credit agreement among HMS Funding, as borrower, the Company, as equityholder and as servicer, Deutsche Bank, as administrative agent, the HMS Funding Lenders and the Collateral Agent. The Deutsche Bank Credit Facility provided for an initial borrowing capacity of $50 million, subject to certain limitations, including limitations with respect to HMS Funding’s investments, as more fully described in the Deutsche Bank Credit Facility. The Deutsche Bank Credit Facility was amended and restated on May 18, 2015 and subsequently has been amended on multiple occasions, most recently on September 23, 2015. increasing the revolver commitments to $360.0 million. We contribute certain assets to HMS Funding from time to time, as permitted under our Capital One Credit Facility, as collateral to secure the Deutsche Bank Credit Facility. Under the Deutsche Bank Credit Facility, interest is calculated as the sum of the index plus the applicable margin of 2.50%. If the Deutsche Bank Credit Facility is funded via an asset backed commercial paper conduit, the index will be the related commercial paper paper rate; otherwise, the index will be equal to one-month LIBOR. As of September 30, 2015, the one-month LIBOR rate was 0.2%.


 
92 The Deutsche Bank Credit Facility provides for a revolving period until December 16, 2017, unless otherwise extended with the consent consent of the HMS Funding Lenders. The amortization period begins the day after the last day of the revolving period and ends on June June 16, 2020, the maturity date. During the amortization period, the applicable margin will increase by 0.25%. During the revolving period, HMS Funding will pay a utilization fee equal to 2.50% of the undrawn amount of the required utilization, which is 75% of the loan commitment amount. HMS Funding will incur an undrawn fee equal to 0.40% of the difference between the aggregate commitments and the outstanding advances under the facility, provided that the undrawn fee relating to any utilization shortfall will not not be payable to the extent that the utilization fee relating to such utilization shortfall is incurred. Additionally, per the terms of a fee letter executed on May 18, 2015, HMS Funding will pay Deutsche Bank an administrative agent fee of 0.25% of the aggregate revolver revolver commitments. HMS Funding’s obligations under the Deutsche Bank Credit Facility are secured by a first priority security interest in its assets, including all of the present and future property and assets of HMS Funding. The Deutsche Bank Credit Facility contains affirmative and negative covenants usual and customary for credit facilities of this nature, including maintaining a positive tangible net worth, limitations on industry concentration and complying with all applicable laws. The Deutsche Bank Credit Facility contains usual and customary default provisions including: (i) a default in the payment of interest and principal; (ii) insolvency or bankruptcy of the Company; (iii) the occurrence of a change of control; or (iv) any uncured breach of a covenant, representation or warranty in the Deutsche Bank Credit Facility. As of September 30, 2015 and December 31, 2014, we are not aware of any instances of noncompliance with covenants related to the Deutsche Bank Credit Facility. As of September 30, 2015, we had $105.0 million outstanding and $20.0 million available under our Capital One Credit Facility, and approximately $290.0 million outstanding and $70.0 million available under the Deutsche Bank Credit Facility, both of which we estimated approximated fair value and subject to certain limitations and the asset coverage restrictions under the 1940 Act. As of December 31, 2014, we had approximately $87.9 million outstanding and $17.1 million available under our Capital One Credit Facility, and approximately $95.0 million outstanding and $30.0 million available under the Deutsche Bank Credit Facility, both of which we estimated approximated fair value and subject to certain limitations and the asset coverage restrictions under the 1940 Act. As of December 31, 2015, we had approximately $105.0 million outstanding and $20.0 million available under our Capital One Credit Facility and $275.0 million outstanding and $85.0 million available under the Deutsche Bank Credit Facility, subject to the asset coverage restrictions under the 1940 Act, as discussed below. During the nine months ended September 30, 2015, we raised proceeds of $243.0 million from the Initial Offering, including proceeds from the distribution reinvestment plan, and made payments of $20.5 million for selling commissions and Dealer Manager fees. We also incurred an obligation of $3.6 million of costs related to the Initial Offering. During the year ended December 31, 2014, we raised proceeds of approximately $253.1 million from the Initial Offering, including proceeds from the distribution reinvestment plan, and made payments of $23.0 million for selling commissions and Dealer Manager fees. We also incurred an obligation of $3.8 million of costs related to the Initial Offering. As a BDC, we generally are required to meet a coverage ratio of total assets to total senior securities, which include borrowings and any preferred stock we may issue in the future, of at least 200%. As of September 30, 2015, our asset coverage ratio under BDC regulations was 210% when including unfunded commitments as a senior security. This requirement limits the amount that we may borrow. As of September 30, 2015, considering these limitations, we had the ability to draw upon the entire $90.0 million of remaining capacity in the Credit Facilities. As of December 31, 2014 and December 31, 2013, our asset coverage ratio under BDC regulations was 242% and 443% respectively. This requirement limits the amount that we may borrow. As of December 31, 2014, due to these limitations, we had capacity under the Credit Facilities to borrow up to $47.1 million. Although we have been able to secure access to potential additional liquidity, through proceeds from the Offering and also by entering into the Credit Facilities, there is no assurance that equity or debt capital will be available to us in the future on favorable terms, or at all. Related-Party Transactions and Agreements We have entered into agreements with the Adviser, the Sub-Adviser and our Dealer Manager, whereby we pay certain fees and reimbursements to these entities. These include payments to our Dealer Manager for selling commissions and the Dealer Manager fee


 
93 and payments to our Adviser for reimbursement of offering costs. In addition, we make payments for certain services that include the identification, execution, and management of our investments and also the management of our day-to-day operations provided to us by by our Adviser and Sub-Adviser, pursuant to various agreements that we have entered into. See "Certain Relationships and Related Party Transactions". Contractual Obligations As of September 30, 2015,March 31, 2016, we had $395.0 million in borrowings outstanding under ourthe Credit Facilities. Unless extended, our Capital One Credit Facility will expire March 11, 2017, and the Deutsche Bank Credit Facility will mature on June 16, 2020. Our Capital One Credit Facility has two, one-year extension options, with lender approval that, if approved and exercised, would permit us to extend the maturity to March 11, 2019. See "Senior Securities" for a description of the Credit Facilities. A summary of our significant contractual payment obligations for the repayment of outstanding borrowings at September 30, 2015March 31, 2016 is as follows: Payments Due By Period (dollars in thousands) Total Less than 1 year 1-3 years 3-5 years After 5 years Capital One Credit Facility (1) $ 105,00065,000 $ —65,000 $ 105,000— $ — $ — Deutsche Bank Credit Facility (2) $ 290,000330,000 $ — $ — $ 290,000330,0 00 $ — (1) At September 30, 2015, $20.0March 31, 2016, $60.0 million remained available under our Capital One Credit Facility, subject to the asset coverage ratio restrictions imposed by the 1940 Act, as discussed above. (2) At September 30, 2015, $70.0March 31, 2016, $55.0 million remained available under the Deutsche Bank Credit Facility, subject to the asset coverage ratio restrictions imposed by the 1940 Act, as discussed above. As of December 31, 2014,2015, we had $182.9380.0 million in borrowings outstanding under the Credit Facilities. See "Senior Securities" for a description of the Credit Facilities. A summary of our significant contractual payment obligations for the repayment of outstanding borrowings at December 31, 20142015 is as follows: Payments Due By Period (dollars in thousands) Total Less than 1 year 1-3 years 3-5 years After 5 years Capital One Credit Facility (1) $ 87,864105,000 $ — $87,864105,000 $ — $ — Deutsche Bank Credit Facility (2) $ 95,000275,000 $ — $ 95,000275,00 0 $ — (1) At December 31, 2014,2015, $17.120.0 million remained available under our Capital Credit Facility. However, our borrowing ability is limited to the asset coverage ratio restrictions imposed by the 1940 Act, as discussed above. (2) At December 31, 2014,2015, $30.085.0 million remained available under the Deutsche Bank Credit Facility. However, our borrowing ability is limited to the asset coverage ratio restrictions imposed by the 1940 Act, as discussed above. Recently Issued Accounting Standards In May 2014, the FASB issued Accounting Standards Update ("ASU") 2014-09, Revenue from Contracts with Customers (Topic 606). 606). ASU 2014-09 supersedes the revenue recognition requirements under ASC Topic 605, Revenue Recognition, and most industry- industry-specific guidance throughout the Industry Topics of the ASC. The core principle of the guidance is that an entity should recognize revenue to depict the transfer of promised goods or services to customers in an amount that reflects the consideration to which which an entity expects to be entitled in exchange for those goods or services. Under the new guidance, an entity is required to perform perform the following five steps: (1) identify the contract(s) with a customer; (2) identify the performance obligations in the contract; (3) determine the transaction price; (4) allocate the transaction price to the performance obligations in the contract, and (5) recognize revenue when (or as) the entity satisfies a performance obligation. The new guidance will significantly enhance comparability of revenue recognition practices across entities, industries, jurisdictions and capital markets. Additionally, the guidance requires improved improved disclosures as to the nature, amount, timing and uncertainty of revenue that is recognized. In August 2015, the FASB issued issued ASU 2015-14, Revenue from Contracts with Customers: Deferral of the Effective Date which defers the effective date of ASU 2014-09 by one year for all entities under US GAAP. The new guidance will be effective for the annual reporting period beginning after


 
94 after December 15, 2017, including interim periods within that reporting period. Early adoption would be permitted for annual reporting reporting periods beginning after December 15, 2016. We areThe Company is currently evaluating the impact the adoption of this new new accounting standard will have on ourthe Company's consolidated financial statements and disclosures. In February 2015, the FASB issued ASU No. 2015-02, Consolidation: Amendments to the Consolidation Analysis which amends the consolidation requirements under ASC 810. This guidance amends the criteria for determining which entities are considered variable interest entities (“VIEs”) and amends the criteria for determining if a service provider possesses a variable interest in a VIE. ASU No. 2015-02 also eliminates the deferral under ASU 2010-10 for application of the VIE consolidation model that was granted for investments in certain investment companies. This guidance is effective for annual periods, and interim periods within those annual periods, beginning after December 15, 2015, and early adoption is permitted. We are currently evaluating the impact that ASU 2015-02 will have on our consolidated financial statements and disclosures. In April 2015, the FASB issued ASU No. 2015-03, Interest—Imputation of Interest: Simplifying the Presentation of Debt Issuance Costs which amends the required presentation of debt issuance costs on the balance sheet. The guidance will require that debt issuance costs related to a recognized debt liability be presented on the balance sheet as a direct deduction from the carrying amount of that debt liability, consistent with debt discounts. The recognition and measurement guidance for debt issuance costs are not affected by the ASU No. 2015-03. For public business entities, the guidance is effective for financial statements issued for fiscal years beginning after December 15, 2015, and interim periods within those fiscal years. In August 2015, the FASB issued ASU No. 2015-15, Interest— Imputation of Interest: Presentation and Subsequent Measurement of Debt Issuance Costs Associated with Line-of-Credit Arrangements which clarified ASU 2015-03. This guidance allows an entity to defer and present debt issuance costs for line-of-credit arrangements as an asset and subsequently amortize these deferred costs over the term of the line-of-credit arrangement. We will make the required changes to the debt presentation on the consolidated balance sheet as of the effective date of this new guidance.January 2016, the FASB issued ASU 2016-01, Financial Instruments-Overall: Recognition and Measurement of Financial Assets and Financial Liabilities which amends the guidance related to the classification and measurement of investments in equity securities. The guidance requires equity investments (except those accounted for under the equity method of accounting or those that result in consolidation of the investee) to be measured at fair value with changes in fair value recognized in net income. The ASU will also amend the guidance related to the presentation of certain fair value changes for financial liabilities measured at fair value and certain disclosure requirements associated with the fair value of financial instruments. For public companies, this ASU is effective for fiscal years beginning after December 15, 2017, including interim periods within those fiscal years. The Company is currently evaluating the impact that ASU 2016-01 will have on its consolidated financial statements and disclosures. In May 2015, the FASB issued ASU 2015-07, Disclosures for Investments in Certain Entities That Calculate Net Asset Value per Share (or Its Equivalent). This ASU removes, from the fair value hierarchy, investments which measure fair value using net asset value per share practical expedient. Instead, an entity is required to include those investments as a reconciling line item so that the total fair value amount of investments in the disclosure is consistent with the amount on the balance sheet. For public companies, this ASU is effective for fiscal years beginning after December 15, 2015, including interim periods within those fiscal years. The amendment should be applied retrospectively to all periods presented. We expect to make the required changes to the fair value hierarchy disclosure as of the effective date of this new guidance.From time to time, new accounting pronouncements are issued by the FASB or other standards setting bodies that are adopted by the Company as of the specified effective date. Off-Balance Sheet Arrangements At September 30, 2015,March 31, 2016, we had a total of approximately $29.129.8 million in outstanding commitments comprised of (i) twelve16 commitments to fund revolving loans that had not been fully drawn or term loans that had not been funded and (ii) twothree capital commitments that had not been fully called. At December 31, 2014, we had $6.4We recognized unrealized depreciation of $98,000 on our outstanding unfunded loan commitments and unrealized appreciation of $14,000 on our outstanding unfunded capital commitments during the three months ended March 31, 2016. At December 31, 2015, we had a total of approximately $34.1 million in outstanding commitments comprised of (i) four14 commitments to fund revolving loans that had not been fully drawn or term loans that had not been funded and (ii) onethree capital commitmentcommitments that had not been fully called. We recognized unrealized depreciation of $79,000 on our outstanding unfunded loan commitments and unrealized depreciation of $14,000 on our outstanding unfunded capital commitments during the year ended December 31, 2015.


 
95 Commitments and Contingencies (dollars in thousands) September 30, 2015March 31, 2016 Unfunded Loan Commitments AccuMed Corp. $ 250 Apex Linen Services, Inc. 1,003 Arcus Hunting, LLC $2,069 540BarFly Ventures, LLC 1,531 Buca C, LLC 1,780 CapFusion Holding, LLC 1,600 Datacom, LLC 1,500 Guerdon Modular Holdings, Inc. 400160 Hojeij Branded Foods, Inc. 2,1432,000HWT,HW Temps LLC 200 Jackmont Hospitality, Inc. 1,5991,200 LaMi Products, LLC 1,6881,765 Minute Key, Inc. 1,500200 Mystic Logistics, Inc. 200 Unirush LLC 1,000 Volusion, LLC 3,000 Unfunded Capital Commitments Brightwood Capital Fund III, LP 1,250 EIG Traverse Co-Investment, LP 195 Freeport First Lien Loan Fund III, LP 11,7418,936 Total $ 29,07229,839 Recent Developments On November 6, 2015, we decreasedApril 20, 2016, May 3, 2016 and July 27, 2016, we increased our public offering price from $9.70 per share to $9.55 per share. This decrease in our public offering price was8.70, $8.80 and $8.90, respectively, effective as of our November 12, 2015 weekly closingweekly closes on April 21, 2016, May 5, 2016 and July 28, 2016, respectively. Quantitative and Qualitative Disclosures about Market Risk. We are subject to financial market risks, in particular changes in interest rates. Changes in interest rates may affect our interest income from portfolio investments, the fair value of our fixed income investments, and our cost of funding. Our interest income will be affected by changes in various interest rates, including LIBOR and prime rates, to the extent any of our debt investments include floating interest rates. We generally invest in floating rate debt instruments, meaning that the interest rate payable on such instrument resets periodically based upon changes in a specified interest rate index, typically the one-month LIBOR. As of September 30, 2015,March 31, 2016, approximately 84.085.3% of our LMM, Private Loan, and Middle Market portfolio debt investments (based on cost) contained floating interest rates. As of September 30, 2015March 31, 2016 and December 31, 2014,2015, one-month LIBOR was approximately 0.20.4%. However, many of our investments provide that the specified interest rate index on such instruments will never fall below a level, or floor, generally between 100 and 150 basis points, equal to 1.0% to 1.5%, regardless of the level of the specified index rate. Given that most floating rate debt investments have index floors at or above 100 basis points, a decline in index rates is not expected to result in a significant change to interest income. In addition, any fluctuations in prevailing interest rates may affect the fair value of our fixed rate debt instruments and result in changes in unrealized gains and losses, and may also affect a net increase or decrease in net assets resulting from operations. Such changes in unrealized appreciation and depreciation will materialize into realized gains and losses if we sell our investments before their respective debt maturity dates. Further, because we borrow money to make investments, our net investment income is partially dependent upon the difference between the interest rate at which we invest borrowed funds and the interest rate at which we borrow funds. In periods of rising interest rates and when we have borrowed capital with floating interest rates, our interest expense will increase, which will increase our financing costs and reduce our net investment income, especially to the extent we hold fixed-rate debt investments. As a result, there can be no assurance that a significant change in market interest rates will not have a material adverse effect on our net investment income. The following table shows the approximate annualized increase or decrease (dollars in thousands) in the components of net investment income due to hypothetical interest rate index changes, assuming no changes in our investments and borrowings as of September 30, 2015.March 31, 2016.


 
96 Change in interest rates Increase (Decrease) in Interest Income Increase (Decrease) in Interest Expense Net Increase (Decrease) in Net Investment Income Down 2025 basis points $ (1765) $ (790988) $ 773923 Up 50 basis points 705 1,975 (1,270) Up 100 basis points 1,2374,072 3,950 (2,713122) Up 200 basis points 8,30511,678 7,900 4053,778 Up 300 basis points 15,55019,291 11,850 3,7007,441 Although we believe that this analysis is indicative of our existing sensitivity to interest rate changes, it does not adjust for changes in the credit market, credit quality, the size and composition of the assets in our portfolio and other business developments, including borrowing under the Credit Facilities or other borrowings, that could affect net increase in net assets resulting from operations, or net income. Accordingly, we can offer no assurances that actual results would not differ materially from the analysis above. If deemed prudent, we may use interest rate risk management techniques in an effort to minimize our exposure to interest rate fluctuations. These techniques may include various interest rate hedging activities to the extent permitted by the 1940 Act. Adverse developments resulting from changes in interest rates or hedging transactions could have a material adverse effect on our business, financial condition and results of operations. As of September 30, 2015March 31, 2016 and December 31, 2014,2015, we had not entered into any interest rate hedging arrangements.


 
97 WHAT YOU SHOULD EXPECT WHEN INVESTING IN A BDC Overview A BDC is a category of investment company, regulated under the 1940 Act, created by legislation in 1980 designed to promote investment in small businesses. Congress authorized investment companies to elect BDC status in order to facilitate the flow of capital to private companies and smaller public companies that do not have access to public capital markets or other conventional forms of financing. The 1940 Act provides a body of regulation for investment companies whose shares are offered to the public. BDCs are subject to regulatory requirements under the 1940 Act that are designed to facilitate their investment in the types of companies whose need to raise capital was the impetus behind Congress’ action in adding the BDC as a category of investment company. Most BDCs are operated so as to qualify as a RIC for U.S. federal income tax purposes because a RIC generally is not subject to corporate- level U.S. federal income tax on any of its income and gain that it distributes to its stockholders so long as it distributes at least 90% of its “investment company taxable income” to its stockholders in a timely manner and satisfies the other RIC qualification requirements. We believe that the BDC industry should continue to experience growth principally because BDCs provide the following benefits to individual investors: • Access to investments that have historically been accessible outside the BDC model only by high-net-worth and institutional investors, such as pension funds and endowments, primarily due to high minimum investment requirements and necessary specialized investment expertise; • Investments managed by professionals with specialized expertise and experience necessary to fully understand and evaluate investment opportunities and manage investment holdings; • Potential to reduce risk by diversifying an individual’s investment over a portfolio of assets without requiring a large investment; and • Investor protection under the 1940 Act, a substantive regulatory and disclosure regime designed to, among other things, limit opportunities for overreaching by affiliates. Transaction Types The companies in which BDCs typically invest require capital for a number of different purposes, including management buyouts, leveraged buyouts, recapitalizations and growth and acquisition financing. • Management Buyouts. Management buyouts often occur when business owners, often for estate planning reasons, seek to transition out of an investment, while existing management believes that the potential for significant value creation remains in the company. In such transactions, company management will often seek a financial sponsor to aid in the purchase of its company through a combination of equity and debt. • Leveraged Buyouts. Leveraged buyouts occur when financial investors such as private equity firms purchase companies with balance sheets and cash flows that can sustain additional leverage, which amplifies the potential for an equity holder’s gain. This leverage can include several layers, including senior secured, second lien and mezzanine debt. • Recapitalizations. Recapitalizations occur when firms can benefit by changing their capital structures to enhance equity returns and/or allow existing investors to realize value through a significant, one-time distribution. In some instances, firms may be able to support additional debt due to growth in profitability and in other cases may seek external investment to partially or fully replace existing investors. Recapitalizations are also a key means of exit for institutional investors which are required to return capital at the end of their funds’ lives. • Growth and Acquisition Financings. Growth and acquisition financings occur when private firms need capital to fund growth opportunities. Private firms represent a significant portion of the growth segment of the U.S. economy and these firms often do not have adequate internally generated cash flow to fund growth organically or through acquisitions. These firms usually seek capital from external sources, including banks, private equity firms and venture capital firms. Investment Types Investments by BDCs may take a number of different forms, depending on the portfolio company’s needs and capital structure. Typically investors determine the appropriate type of investment based upon their risk and return requirements. Senior debt is situated at the top of the capital structure, and typically has the first claim on some or all of the assets and cash flows of the company, followed by second lien debt, mezzanine debt, preferred equity and finally common equity. Due to this priority of cash flows and claims on assets, an investment’s


 
98 investment’s risk increases as it moves further down the capital structure. Investors are usually compensated for this risk associated with junior status in the form of higher returns, either through higher interest payments or potentially higher capital appreciation. We intend to focus primarily on investments in debt securities, including senior secured loans, second lien loans and mezzanine loans, as well as equity equity investments. Pursuant to the NASAA Omnibus Guidelines, we may not acquire interests in any portfolio companies or other assets in assets in exchange for our common stock or any other ownership interest in us. Comparison of Targeted Debt Investments to Corporate Bonds Loans to private companies are debt instruments that can be compared to corporate bonds which may be more familiar to investors. As with corporate bonds, loans to private companies can range in credit quality depending on security-specific factors, including total leverage, amount of leverage senior to the security in question, variability in the issuer’s cash flows, the quality of assets securing debt and the degree to which such assets cover the subject company’s debt obligations. As is the case in the corporate bond market, we will require greater returns for securities that we perceive to carry increased risk. The portfolio companies in which we invest may be leveraged, often as a result of leveraged buyouts or other recapitalization transactions, and, in most cases, will not be rated by national rating agencies. To the extent we make investments in unrated companies, we believe that such investments would likely be rated below investment grade from nationally recognized ratings organizations. Below-investment grade corporate bonds are typically available to the public and are often unsecured obligations of the issuer. Corporate bonds are generally traded on national exchanges and are, therefore, relatively liquid. Our targeted senior secured and second lien secured loan investments are higher in the capital structure, have priority in receiving payment, are secured by the issuer’s assets, allow us to seize collateral if necessary, and generally exhibit higher rates of recovery in the event of default. Our investments are generally not traded on national exchanges, particularly those in LMM companies, and therefore, are less liquid than an investment in below investment grade bonds. The market for loans to private companies possesses several key differences compared to the corporate bond market. For instance, due to a possible lack of debt ratings for Middle Market and LMM firms, and also due to the reduced availability of information for private companies, investors must conduct extensive due diligence investigations before committing to an investment. This intensive due diligence process gives the investor significant access to management, which is often not possible in the case of corporate bondholders, who rely on underwriters, debt rating agencies and publicly available information for due diligence reviews and monitoring of corporate issuers. LMM companies often provide investors monthly or quarterly updates on the portfolio company’s financial performance, along with possible representation on the portfolio company’s board of directors, which allows the investor to take remedial action quickly if conditions happen to deteriorate. INVESTMENT OBJECTIVE AND STRATEGIES Our Company We are a specialty finance company incorporated in Maryland on November 28, 2011. We are an externally managed, non-diversified, closed-end management investment company that has elected to be treated as a BDC under the 1940 Act. We are managed by HMS Adviser, a private investment management firm that is registered as an investment adviser under the Advisers Act. Our Adviser, which is an indirect wholly owned subsidiary of Hines, oversees the management of our activities and is responsible for making investment decisions with respect to and providing day-to-day management and administration of our investment portfolio. We have entered into a sub-advisory agreement pursuant to which MSC Adviser identifies, evaluates, negotiates, and structures prospective investments, makes investment and portfolio management recommendations for approval by our Adviser, monitor sour investment portfolio and provides certain ongoing administrative services to our Adviser. For more information regarding the Sub-Adviser, see “ — About Our Sub-Adviser.” Our primary investment objective is to generate current income through debt and equity investments in LMM companies based in the United States and secured debt investments of Middle Market companies generally headquartered in the United States. A secondary objective is to generate long-term capital appreciation through equity and equity-related investments including warrants, convertible securities, and other rights to acquire equity securities. We intend to have a significant portion of our assets invested in customized direct secured and unsecured loans to and equity securities of LMM companies. Our LMM companies generally have annual revenues between $10 million and $150 million, and our LMM portfolio investments generally range in size from $1 million to $15 million. Our Middle Market investments are made in businesses that are generally larger in size than our LMM portfolio companies, with annual revenues typically between $10 million and $3.0 billion, and our Middle Market investments generally range in size from $1 million to $15 million. Our Private Loan investments, often referred to in the debt markets as “club deals,” are investments, generally in debt instruments, that we originate on a collaborative basis with other


 
99 investment funds or lenders. Private Loan investments are typically similar in size, structure, terms and conditions to investments we hold hold in our LMM portfolio and Middle Market portfolio. Our Other Portfolio investments primarily consist of investments which are not consistent with the typical profiles for our LMM, Middle Market or Private Loan portfolio investments, including investments which may be managed by third parties. In our Other Portfolio, we may incur indirect fees and expenses in connection with investments managed by third parties, such as investments in other investment companies or private funds. We plan to hold many of our investments to maturity or repayment, but will sell our investments earlier if we determine a sale of one or more of our investments to be in our best interest. It is not our policy to engage in transactions with the objective of seeking profits from short-term trading. Our annual portfolio turnover rate may vary greatly from year to year. Although we cannot accurately predict our annual portfolio turnover rate, it is not expected to exceed 30% under normal circumstances. However, we do not consider our portfolio turnover rate to be a limiting factor in the execution of investment decisions for us. As a BDC, we are subject to certain regulatory restrictions in making our investments, including limitations on our ability to co-invest with certain affiliates. However, we received exemptive relief from the SEC that permits us, subject to certain conditions, to co-invest with Main Street in certain transactions originated by Main Street and/or our Advisers. The exemptive relief permits us, and certain of our directly or indirectly wholly owned subsidiaries on one hand, and Main Street, and/or certain of its affiliates, on the other hand, to co-invest in the same investment opportunities where such investment would otherwise be prohibited under Section 57(a)(4) of the 1940 Act. Under the co- investment program described in our application for exemptive relief, as amended, co-investments between us and Main Street will be the norm rather than the exception, as substantially all potential co-investments that are appropriate investments for us should also be appropriate investments for Main Street, and vice versa. Limited exceptions to co-investing will be based on available capital, diversification and other relevant factors. Accordingly, our Sub-Adviser treats every potential investment in customized LMM securities evaluated by Main Street as a potential investment opportunity for us, determines the appropriateness of each potential investment for co- investment by us, provides to our Adviser, in advance, information about each potential investment that it deems appropriate for us and proposes an allocation between us and Main Street. If our Adviser deems such potential co-investment transaction and proposed allocation appropriate for us, our Adviser will present the transaction and the proposed allocation to the members of our board of directors who are (1) not interested persons of us or Main Street, and (2) who do not have a financial interest in the proposed transaction or the proposed portfolio company, which directors are referred to as “Eligible Directors,”Eligible Directors and our Sub-Adviser will present the transaction and the proposed allocation for Main Street to the Eligible Directors of the Main Street board of directors. Each board of directors, including a majority of the Eligible Directors of each board of directors, will approve each proposed co-investment transaction and the allocation associated therewith prior to the consummation of any co-investment transaction. No independent director on our board of directors or Main Street’s board of directors will have any direct or indirect financial interest in any co-investment transaction or any interest in any related portfolio company, other than through an interest (if any) in our or Main Street’s securities, as applicable. Additional information regarding the operation of the co-investment program is set forth in the order granting exemptive relief, which may be reviewed on the SEC’s website at www.sec.gov. In addition to the co-investment program described above and in the exemptive relief, we may continue to co-invest in syndicated deals and secondary loan market transactions where price is the only negotiated point. To enhance our opportunity for gain, we intend to continue to employ leverage as market conditions permit and at the discretion of our Adviser, but in no event will leverage employed exceed 50% of the value of our assets, as required by the 1940 Act. Our Investment Process Pursuant to the Investment Advisory Agreement, HMS Adviser oversees the management of our activities and is responsible for making investment decisions with respect to and providing day-to-day management and administration of our investment portfolio. Our Adviser has engaged the Sub-Adviser to identify, evaluate, negotiate and structure prospective investments, make investment and portfolio management recommendations for approval by our Adviser, monitor our investment portfolio and provide certain ongoing administrative services to our Adviser. Collectively, we believe that the network of relationships between our Sub-Adviser’s investment team and the Middle Market, including LMM, investment community, and HMS Adviser’s senior management team and the business communities in which their affiliated REITs operate, are key channels through which we will access significant investment opportunities. Our Sub-Adviser identifies and originates the majority of our investment opportunities. Each of our investment opportunities is first evaluated by the Sub-Adviser for suitability for our portfolio, and the Sub-Adviser performs due diligence procedures, and provides to our our Adviser due diligence information with respect to the investment. Our Sub-Adviser recommends investments to our Adviser, whose investment committee independently evaluates the investment considering, among other things, the analysis, due diligence information and and recommendation provided by the Sub-Adviser. In addition, the Sub-Adviser monitors our investment portfolio on an ongoing basis and


 
100 and makes recommendations regarding ongoing portfolio management. Our Adviser makes all decisions to acquire, hold or sell investments investments for us except those decisions reserved for our board of directors. About Our Adviser Our Adviser is a Texas limited partnership formed on April 13, 2012 that is registered as an investment adviser under the Advisers Act. Our Adviser has limited operating history and experience managing a BDC. Our Adviser is wholly owned by Hines. Hines is indirectly owned and controlled by Gerald D. Hines and Jeffrey C. Hines. Hines has sponsored three publicly offered and non-traded REITs: Hines REIT, Hines Global REIT and Hines Global REIT II, which collectively have investments in aggregate gross real estate assets (based on purchase price) of approximately $9.18.2 billion as of June 30, 2015.March 31, 2016. Ms. Schugart, the Chairman of our board of directors, our President and Chief Executive Officer, and Mr. Sims, our Chief Financial Officer and Secretary, joined Hines in 1995 and 2003, respectively, and have substantial experience in private equity, real estate acquisitions and dispositions, public company management and administration and finance and have served as executive officers of companies in the REIT and investment real estate industries. For more information on these principals, see “Management.” About Our Sub-Adviser Pursuant to a sub-advisory agreement among us, HMS Adviser, Main Street and MSC Adviser, MSC Adviser acts as our investment sub- adviser to identify, evaluate, negotiate and structure prospective investments, make investment and portfolio management recommendations for approval by our Adviser, monitor our investment portfolio and provide certain ongoing administrative services to our Adviser. Main Street initially provided such investment sub-advisory services to our Adviser. However, because the fees payable to Main Street under such an arrangement could have negative consequences on Main Street’s ability to meet the source-of-income requirement necessary for Main Street to maintain its RIC tax treatment, Main Street requested and obtained certain relief from the SEC allowing Main Street to wholly own a registered investment adviser. Subsequent to receipt of such relief, Main Street assigned the investment sub-adviser duties under the Sub-Advisory Agreement to MSC Adviser, a wholly owned subsidiary of Main Street, on December 31, 2013. The term “our Sub-Adviser,” as used in this prospectus, refers to Main Street until December 31, 2013, after which time it refers to MSC Adviser. Upon the execution of the Sub-Advisory Agreement, Main Street became our affiliate. Main Street is a New York Stock Exchange-listed BDC primarily focused on providing customized debt and equity financing to LMM companies and debt capital to Middle Market companies. Main Street invests primarily in secured debt instruments, equity investments, warrants and other securities of LMM companies based in the United States and in secured debt instruments of Middle Market companies generally headquartered in the United States. Main Street’s principal investment objective is to maximize its portfolio’s total return by generating current income from debt investments and capital appreciation from equity and equity related investments, including warrants, convertible securities and other rights to acquire equity securities in a portfolio company. Main Street’s LMM companies generally have annual revenues between $10 million and $150 million. Main Street’s Middle Market investments are made in businesses that are generally larger in size than its LMM portfolio companies. As of September 30, 2015,March 31, 2016, Main Street had debt and equity investments in LMM securities and Middle Market debt securities with an aggregate fair value of approximately $1.91.8 billion in over 200 portfolio companies. About Our Sponsor Hines is our Sponsor. Hines is a fully integrated real estate investment and management firm which, with its predecessor, has been investing in real estate assets and providing acquisition, development, financing, property management, leasing and disposition services for over 5859 years. The predecessor to Hines was founded by Gerald D. Hines in 1957, and Hines is indirectly owned and controlled by Gerald D. Hines and his son, Jeffrey C. Hines. Hines’ investment partners have primarily consisted of large domestic and foreign institutional investors and high net worth individuals. Hines has worked with notable architects such as Philip Johnson; Cesar Pelli; I. M. Pei; Skidmore, Owings and Merrill and Frank Gehry, in the history of its operations. Hines is headquartered in Houston and currently has regional offices located in New York, Chicago, Atlanta, Houston, San Francisco and London. Each regional office operates as an independent business unit headed by an executive vice president who manages the day-to-day business of such region and participates in its financial results. All 13 employees who are part of Hines' Leadership/Executive Committee have individual tenures of between 26 and 5859 years. The Hines Executive Committee directs the strategy and management of Hines. Hines’ central resources are located in Houston and these resources support the acquisition, development, financing, property management, management, leasing and disposition activities of all of the Hines regional offices. Hines’ central resources include employees with experience in capital markets and finance, accounting and audit, marketing, human resources, risk management, property management,


 
101 leasing, asset management, project design and construction, operations and engineering. These resource groups are an important control point for maintaining performance standards and operating consistency for the entire firm. As of June 30,December 31, 2015, Hines had approximately $8789.1 billion in assets under management, which included approximately $4342.5 billion in assets that Hines managed as a fiduciary, including HMS Income Fund's assets, and included approximately $4446.6 billion for which Hines provided third-party property management services. This portfolio represents assets owned by Hines, its affiliates and numerous third-party investors, including pension plans, domestic and foreign institutional investors, high net worth individuals and retail investors as well as assets Hines serves in an investment management role as a fiduciary, regardless of equity participation. As required by the NASAA Omnibus Guidelines, our Sponsor has an aggregate net worth in excess of $15.8 million. No portion of such net worth will be available to us to satisfy any of our liabilities or other obligations. The following chart shows the ownership structure and various entities affiliated with us, our Advisers and our Sponsor:


 
102 (1) For further information regarding our Sub-Adviser, see “— About Our Sub-Adviser.” Our Market Opportunity We believe the environment for investing in Middle Market and LMM companies is attractive for several reasons, including: • There is a large pool of uninvested private equity capital likely to seek additional capital to support private investments. We believe there remains a large pool of uninvested private equity capital available to Middle Market and LMM companies. We expect that private equity firms will be active investors in these companies and that these private equity firms will seek to supplement their investments with senior secured and junior loans and equity co-investments from other sources, such as us. • Middle Market and LMM companies remain underserved by banks and other financing sources. As of 2007, there were approximately 197,000 companies in the United States with revenues between $10 million and $150 million according to the U.S. Census Bureau. We believe many LMM companies are unable to obtain sufficient financing from traditional financing sources, including other BDCs, because of the underwriting requirements of these financing sources. We believe this dynamic is attributable to several factors, including the consolidation of commercial banks and the aggregation of private investment funds into larger pools of capital that are necessarily focused on these larger investments to generate meaningful yield. In addition, many funding sources do not have relevant experience in dealing with some of the unique business issues facing LMM companies. Consequently, we believe that LMM companies historically have been and are currently underserved. Additionally, due to stricter financial regulations since the financial crisis, banks are much less likely make loans to midsize and smaller companies that they perceive as riskier. We believe the lack of focus by these BDCs on the investment opportunities available from LMM debt and equity investing provides us with a compelling opportunity to generate favorable risk-adjusted returns and consistent cash distributions while also fulfilling the original capital formation mission of BDCs. • There are attractive opportunities in senior secured and second lien secured loans. Corporate interest rate risk premiums, otherwise known as credit spreads remain above historical averages. Given current market conditions, it is our view that, at this time, there are and will continue to be significant investment opportunities in senior secured and second lien secured loans and debt investments of small and Middle Market companies. The chart below shows the performance of large corporate loans to Middle Market loans. Senior Loan Performance History 1997 – 2014March 31, 2016 Source: S&P/LSTA Leveraged Loan Index. Data as of December 2014.March 31, 2016. Middle Market loans are represented by a subset of of middle-market company loans within the S&P/LSTA Index. Large Corporate loans are represented by the L100 Index, which is comprised of the largest 100 facilities in the S&P/LSTA index. The S&P/LSTA Index is the universe of all loans (approximately 825960 issuers with 1,1001,250 facilities). Index returns do not include the impact of fees and expenses which lower returns. Reproduction in any any form is prohibited except with the prior written permission of Standard & Poor’s Financial Services LLC, or ("S&P"). Neither S&P, its its affiliates nor their third-party information providers guarantees the accuracy, adequacy, completeness or availability of any information


 
103 information and is not responsible for any errors or omissions, regardless of the cause or for the results obtained from the use of such information. In no event will S&P, its affiliates or any of their third-party information providers be liable for any damages, costs, expenses, expenses, legal fees, or losses (including lost income or lost profit and opportunity costs) in connection with any use of S&P content. We feel that opportunities in senior secured and second lien secured loans are significant not only because of the potential returns available, but also because of the strong defensive characteristics of this investment class. Because these loans have priority in payment among an issuer’s security holders (i.e., they are due to receive payment before unsecured bondholders and equity holders), they carry the least potential risk among investments in the issuer’s capital structure. Further, these investments are secured by the issuer’s assets, which may be seized in the event of a default if necessary, and generally carry restrictive covenants aimed at ensuring repayment before unsecured creditors, such as most types of public bondholders, and other security holders and preserving collateral to protect against credit deterioration. In addition, most senior secured debt issues carry variable interest rate structures, meaning the securities are generally less susceptible to declines in value experienced by fixed-rate securities in a rising interest rate environment. In many cases, the loan documents governing these securities provide for an interest rate floor that may offer some downside protection in a declining interest rate environment. Business Strategy Our primary investment objective is to generate current income through debt and equity investments in LMM companies based in the United States and secured debt investments of Middle Market companies generally headquartered in the United States. A secondary objective is to generate long-term capital appreciation through equity and equity-related investments including warrants, convertible securities, and other rights to acquire equity securities. We have adopted the following business strategy to achieve our investment objective: Utilize the experience and expertise of the principals of our Sub-Adviser and Adviser. The investment professionals employed by our Sub-Adviser are also the investment professionals responsible for investing and managing Main Street's securities portfolio. Main Street is a BDC whose shares are listed on the New York Stock Exchange. Main Street’s primary investment focus is providing customized debt and equity financing to LMM companies and debt capital to Middle Market companies that operate in diverse industry sectors. At September 30, 2015,March 31, 2016, Main Street had debt and equity investments with an aggregate fair value of approximately $1.91.8 billion in over 200 portfolio companies. Our Adviser’s senior management team, through affiliates of Hines, has participated in the management of two publicly offered and non-traded REITs and has extensive experience in evaluating and underwriting the credit of tenants, many of which are LMM companies, of its commercial real estate properties. The principals of our Adviser, including Sherri W. Schugart, the Chairman of our board of directors, our President and Chief Executive Officer, and Ryan T. Sims, our Chief Financial Officer and Secretary, have access to a broad network of relationships with financial sponsors, commercial and investment banks, LMM companies and leaders within a number of industries that we believe produce significant investment opportunities. See "Portfolio Management." Focus on Middle Market and LMM companies with stable cash flow. We believe that there are relatively few finance companies focused on transactions involving Middle Market and LMM companies, and this is one factor that allows us to negotiate favorable investment terms. Such favorable terms include higher debt yields and lower leverage levels, more significant covenant protection and greater equity participation than typical of transactions involving larger companies. We generally invest in established companies with positive cash flow. We believe that established companies possess better risk-adjusted return profiles than newer companies that are building management or in early stages of building a revenue base. These companies represent a significant portion of the U.S. economy and often require substantial capital investment to grow their businesses. Employ disciplinedEmphasize discipline in our underwriting policies and rigorousrigor in our portfolio management. We employ an underwriting process that includes a review of the prospects, competitive position, financial performance and industry dynamics of each potential portfolio company. In addition, we perform due diligence on potential investments and seek to invest with management teams and/or private equity sponsors who have proven capabilities in building value. Through our Advisers, we offer managerial assistance to our portfolio companies, giving them access to our investment experience, direct industry expertise and contacts, and allowing us to continually monitor their progress. As part of the monitoring process, our Advisers analyze monthly and quarterly financial statements versus the previous periods and year, review financial projections, meet with management, attend board meetings and review all compliance certificates and covenants. Focus on long-term credit performance and principal protection. We will structure our customized loan investments on a conservative basis with high cash yields, first and/or second lien security interests where possible, cash origination fees, and lower relative leverage levels. We will seek strong deal protections for our customized debt investments, including default penalties, information rights, board observation rights, and affirmative, negative and financial covenants, such as lien protection and prohibitions against change of control. We believe these protections will reduce our risk of capital loss. Diversification. We seek to diversify our portfolio broadly among companies in a multitude of different industries and end markets, thereby reducing the concentration of credit risk in any one company or sector of the economy. We cannot guarantee that we will be successful in this effort.


 
104 Deal Origination Over the years, we believe the management team of Main Street, who controls MSC Adviser, and the affiliates of Hines have developed and maintained a strong reputation as principal investors and an extensive network of relationships. Main Street sources investments of the type we expect to make on a day-to-day basis as part of operating a New York Stock Exchange-listed BDC. Main Street has business development professionals dedicated to sourcing investments through relationships with numerous loan syndication and trading desks, investment banks, private equity sponsors, business brokers, merger and acquisition advisors, finance companies, commercial banks, law firms and accountants. Moreover, through its over 5859 years of experience in leasing commercial real estate on a global basis, Hines has developed relationships with a large number of Middle Market companies that are a potential source of Middle Market investment opportunities. We expect our Adviser to have continuous access to Main Street’s professional team due to theirits relationship with our Sub- Adviser. We believe that our industry relationships are a significant source for new investment opportunities. We generally source our investments in ways other than going to auctions, which include capitalizing on long-standing relationships with companies and financial sponsors to obtain access to proprietary investment opportunities. From time to time, we may receive referrals for new prospective investments from our portfolio companies as well as other participants in the capital markets. We may pay referral fees to those who refer transactions to us that we consummate. Investment Selection Our investment philosophy and portfolio construction involves: • An assessment of the overall macroeconomic environment and financial markets; • Company-specific research and analysis; • An emphasis on capital preservation, low volatility and minimization of downside risk; • An assessment of the overall macroeconomic environment and financial markets; • Company-specific research and analysis; and • An emphasis on capital preservation, low volatility and minimization of downside risk. The foundation of our investment philosophy is intensive credit investment analysis based on fundamental value-oriented research and diversification. Our selection process is based on: • A comprehensive analysis of issuer creditworthiness, including a quantitative and qualitative assessment of the issuer’s business; • An evaluation of the management team; • An analysis of business strategy and long-term industry trends; and • An in-depth examination of capital structure, financial results and financial projections. We seek to identify those issuers exhibiting superior fundamental risk-return profiles with a particular focus on investments with the following characteristics: • Established companies with a history of positive and stable operating cash flows. We seek to invest in established companies with sound historical financial performance. We typically focus on companies with a history of profitability. We generally will not invest in start-up companies or companies with speculative business plans. • Ability to exert meaningful influence. We target investment opportunities in which we will be the lead investor where we can add value through active participation. • Experienced management team. We generally require that our portfolio companies have an experienced management team. We also seek to invest in companies that have a strong equity incentive program in place that properly aligns the interests of management with a Company’s investors. • Strong franchises and sustainable competitive advantages. We seek to invest in companies with proven products and/or services and strong regional or national operations. • Industries with positive long-term dynamics. We seek to invest in companies in industries with positive long-term dynamics. • Companies with exit alternatives/refinancing. We generally exit from most debt investments through the portfolio company's repayment of the debt to us or a successful refinancing with another debt provider. We may exit our equity positions by selling the


 
105 the equity back to the portfolio company or to another party if the company undergoes a transaction such as a merger or an acquisition. We typically assist our portfolio companies in developing and planning refinancing or exit opportunities, including any sale or merger of our portfolio companies. We may also assist in the structure, timing, execution and transition of the exit strategy or refinancing. Except as restricted by the 1940 Act or the Code, we deem all of our investment policies to be non-fundamental, which means that they may be changed by our board of directors without stockholder approval. Intensive Credit Analysis/Due Diligence The process through which our Advisers make an investment decision with respect to a customized financing transaction in the LMM involves extensive research into the target company, its industry, its growth prospects and its ability to withstand adverse conditions. If the senior investment professional responsible for the transaction determines that an investment opportunity should be pursued, we will engage in an intensive due diligence process. Though each transaction will involveinvolves a somewhat different approach, the regular due diligence steps generally to be undertaken include: • Meeting with senior management to understand the business more fully and evaluate the ability of the senior management team; • Checking management backgrounds and references; • Performing a detailed review of financial performance and earnings; • Visiting headquarters and other company locations and meeting with management; • Contacting customers and vendors to assess both business prospects and industry wide practices; • Conducting a competitive analysis, and comparing the issuer to its main competitors; • Researching industry and financial publications to understand industry wide growth trends; • Assessing asset value and the ability of physical infrastructure and information systems to handle anticipated growth; and • Investigating legal risks and financial and accounting systems. For Middle Market investments, a comprehensive credit analysis will beis conducted and continuously maintained, the results of which are available for the transaction team to review. Our due diligence process with respect to Middle Market debt securities is necessarily less intensive than that followed for customized financings. The issuers in these private debt placements tend to be rated and have placement agents who accumulate a certain level of due diligence information prior to placing the securities. Moreover, these private placements generally have much shorter timetables for making investment decisions. Investments We anticipate that during our Offering period we will invest in senior secured and second lien debt securities issued by Middle Market companies and customized direct secured and unsecured loans to and equity securities of LMM companies, Private Loans and Other Portfolio investments. While the structure of our investments is likely to vary, we may invest in senior secured debt, senior unsecured debt, subordinated secured debt, subordinated unsecured debt, mezzanine debt, convertible debt, convertible preferred equity, preferred equity, common equity, warrants and other instruments, many of which generate current yields. We will make other investments as allowed by the 1940 Act and consistent with our continued qualification as a RIC. For a discussion of the risks inherent in our portfolio investments, see “Risk Factors — Risks Relating to Our Business and Structure.” We will strive to structure our debt investments with the maximum seniority and collateral that we can reasonably obtain while seeking to achieve our total return target. Our debt investment will often be collateralized by a first or second lien on the assets of the portfolio company. We will tailor the terms of our debt investments to the facts and circumstances of the transaction and prospective portfolio company, negotiating a structure that seeks to protect our rights and manage our risk while creating incentives for the portfolio company to achieve its business plan. We expect that a substantial source of our return will be cash interest that we will collect on our debt investments. We expect that the debt we invest in will generally have stated terms of three to seven years. However, we are in no way limited with regard to the maturity or duration of any debt investment we may make, and we do not have a policy in place with respect to stated maturities of debt investments. We anticipate that substantially all of the debt investments held in our portfolio will have either a sub-investment grade rating by a rating agency such as Moody’s Investors Service and/or Standard & Poor’s or will not be rated by any rating agency.


 
106 Portfolio Monitoring Our Advisers employ several methods of evaluating and monitoring the performance and value of our investments, which include the following: • Assessment of success in adhering to the portfolio company’s business plan and compliance with covenants; • Regular contact with portfolio company management and, if appropriate, the financial or strategic sponsor, to discuss financial position, requirements and accomplishments; • Attendance at and participation in board meetings of the portfolio company; and • Review of monthly and quarterly financial statements and financial projections for the portfolio company. As a BDC, we are required to offer and provide managerial assistance to our portfolio companies. This assistance could involve monitoring the operations of our portfolio companies, participating in board and management meetings, consulting with and advising officers of portfolio companies and providing other organizational and financial guidance. Our Advisers or any third-party administrator will make available such managerial assistance, on our behalf, to our portfolio companies, whether or not they request this assistance. Our Advisers’ business experience makes them qualified to provide such managerial assistance. We may receive fees for these services and will reimburse our Advisers, or any third-party administrator, for their allocated costs in providing such assistance, subject to periodic review and approval by our board of directors. Competition Our primary competition in providing financing to Middle Market, including LMM, companies includes other BDCs, specialty finance companies, investment companies, opportunity funds, private equity funds and institutional investors, public and private buyout and other private equity funds, commercial and investment banks, commercial financing companies, and, to the extent they provide an alternative form of financing, hedge funds. Many of our competitors are substantially larger and have considerably greater financial, technical, and marketing resources than we do. For example, some competitors may have a lower cost of funds as well as access to funding sources that are not available to us. In addition, some of our competitors may have higher risk tolerances or different risk assessments, which could allow them to consider a wider variety of investments and establish more relationships than us. Furthermore, many of our competitors are not subject to the regulatory restrictions that the 1940 Act imposes on us as a BDC. We use the industry information of our investment professionals to which we have access to assess investment risks and determine appropriate pricing for our investments in portfolio companies. In addition, we believe that our relationships enable us to discover, and compete effectively for, financing opportunities with attractive Middle Market, including LMM, companies in the industries in which we seek to invest. Exit Strategies / Refinancing While we generally exit most investments through the refinancing or repayment of our debt, our Advisers typically assist our LMM portfolio companies in developing and planning exit opportunities, including any sale or merger of our portfolio companies. The Advisers may also assist in the structure, timing, execution and transition of the exit strategy. The refinancing or repayment of Middle Market debt investments typically does not require our assistance due to the additional resources available to these larger, Middle Market companies. Properties We do not own any real estate or other physical properties. Currently, the Adviser leases office space in Houston, Texas for its corporate headquarters. We believe that the office facilities of the Adviser are suitable and adequate for our business as it is contemplated to be conducted. Legal Proceedings Neither we nor our Advisers is currently subject to any material legal proceedings, nor, to our knowledge, is any material legal proceeding threatened against us or our Advisers. From time to time, we may be a party to certain legal proceedings in the ordinary course of business, including proceedings relating to the enforcement of our rights under contracts with our portfolio companies. While the outcome of these legal proceedings cannot be predicted with certainty, we do not expect that these proceedings will have a material effect upon our financial condition or results. DETERMINATION OF NET ASSET VALUE


 
107 As a BDC, we are required to determine the NAV of our investment portfolio on a quarterly basis. Securities that are publicly traded are valued at the midpoint between the bid-ask spread on the valuation date. Securities that are not publicly traded are valued at fair value as determined in good faith by our board of directors. In connection with that determination, valuations are prepared using relevant inputs, including indicative dealer quotes, values of like securities, the most recent portfolio company financial statements and forecasts. Our board of directors obtains extensive input from our Advisers, as well as valuation analyses from third party valuation services, on which our board of directors relies in determining the fair value of securities that have no trading market. We account for our portfolio investments at fair value under the provisions of the ASC 820. ASC 820 defines fair value, establishes a framework for measuring fair value, establishes a fair value hierarchy based on the quality of inputs used to measure fair value and enhances disclosure requirements for fair value measurements. ASC 820 requires us to assume that the portfolio investment is to be sold in the principal market to independent market participants. Market participants are defined as buyers and sellers in the principal market that are independent, knowledgeable, and willing and able to transact. For those investments in which there is an absence of a principal market, we incorporate the income approach to estimate the fair value of our portfolio debt investments primarily through the use of a yield to maturity model. Additionally, we invest in illiquid securities issued by private LMM companies. Our investments in LMM portfolio companies may be subject to restrictions on resale and will generally have no established trading market or established markets that are inactive. We determine in good faith the fair value of our portfolio investments pursuant to a valuation policy adopted by our board of directors in accordance with the requirements of the 1940 Act and ASC 820. We review external events, including private mergers, sales and acquisitions involving comparable companies, and include these events in the valuation process. Our valuation policy and process are intended to provide a consistent basis for determining the fair value of our investment portfolio. For LMM investments, market quotations are generally not readily available. We use the income approach to value our debt investments. We determine fair value primarily using a yield to maturity approach that analyzes the discounted cash flows of interest and principal for the debt security, as set forth in the associated loan agreements, as well as the financial position and credit risk of each of these portfolio investments. Our estimate of the expected repayment date of a debt security is generally the legal repayment date of the instrument, as we generally intend to hold our loans to repayment. The yield-to-maturityYield Maturity analysis considers changes in leverage levels, credit quality, portfolio company performance and other factors. We use the value determined by the yield-to-maturityYield Maturity analysis as the fair value for that security. However, it is our position that assuming a borrower is outperforming underwriting expectations and because these respective investments do not contain prepayment penalties, the borrower would most likely prepay or refinance the borrowing at a lower rate. Therefore, we do not believe that a market participant would pay a premium for the investment. Also, because of our general intent to hold loans to repayment, we generally do not believe that the fair value of the investment should be adjusted in excess of the face amount. However, adjustments to investment values will be made for declines in fair value due to market changes or credit deterioration. We currently invest a substantial portion of our available capital in Middle Market investments that are generally larger in size than LMM investments. Middle Market investments generally have established markets that are not active; however, market quotations are generally readily available. For these Middle Market investments, we primarily use observable inputs, such as third party quotes or other independent pricing of identical or similar assets in non-active markets, to determine the fair value of those investments. Due to the inherent uncertainty in the valuation process, our estimate of fair value may differ materially from the values that would have been used had a ready market for the securities existed. In addition, changes in the market environment, portfolio company performance and other events that may occur over the lives of the investments may cause the gains or losses ultimately realized on these investments to be materially different than the valuations currently assigned. We estimate the fair value of each individual investment and record changes in fair value as unrealized appreciation or depreciation in the consolidated Statements of Operations. Determinations in Connection With Offerings Since our initial closing under the Initial Offering through January 15,14, 2015, we sold our shares of common stock on a continuous basis at an offering price of $10.00 per share. To the extent that our NAV per share increases, we will sell our shares of common stock at a price necessary to ensure that shares of common stock are not sold at a price per share, after deduction of selling commissions and Dealer Manager fees, that is below our NAV per share as determined within 48 hours prior to the date of each closing. In the event of a material decline in our NAV per share which we deem to be non-temporary in our NAV per share that results in a decrease of 2.5% or morehigher decrease of our NAV per share below our then-current net offering price, and subject to certain conditions, we will reduce our offering price accordingly. The following table summarizes adjustments we have made to our per share public offering price and the closing date on which such adjustments were effective.


 
108 First Effective Closing Date(1) Per Share Public Offering Price June 4, 2012 $ 10.00 January 15, 2015 $ 9.75 May 7, 2015 $ 9.90 October 8, 2015 $ 9.70 November 12, 2015 $ 9.55 January 21, 2016 $ 8.80 February 4, 2016 $ 8.60 February 18, 2016 $ 8.50 March 24, 2016 $ 8.60 April 21, 2016 $ 8.70 May 5, 2016 $ 8.80 July 28, 2016 $ 8.90 (1) On January 1, 2016, we adjusted our per share offering price to $9.00 per share for shares issued pursuant to our distribution reinvestment plan. PORTFOLIO COMPANIES As of September 30, 2015,March 31, 2016, our investment portfolio consisted of investment interests in 116121 portfolio companies, for a total value of $876.7857.8 million, excluding our short term investments. Our total portfolio's investment composition (including our Other Portfolio investments) is comprised of 80.878.4% first lien debt securities, 16.516.2% second lien debt securities, with the remainder in unsecured debt investments and equity investments. We generally invest in floating rate debt instruments, meaning that the interest rate payable on such instrument resets periodically based upon changes in a specified interest rate index, typically the one-month LIBOR, which at September 30, 2015March 31, 2016 was 0.20.4%. At September 30, 2015, 84.0March 31, 2016, 85.3% of our portfolio debt investments (at cost) contained floating interest rates, though a majority of the investments with floating interest rates are subject to contractual minimum base interest rates between 100 and 150 basis points. We intend to continue to add securities to our portfolio as our Offering progresses. The following table reflects our investment portfolio as of September 30, 2015.March 31, 2016. Name and Address of Portfolio Company Nature of Principal Business Title of Securities Held by Us Percentag e of Class Held Amortized Cost of Investment(1) Fair Value of Investment Maturity Date (dollars in thousands) Control Investments (2) GRT Rubber Technologies, LLC 201 Dana Drive Paragould, AR 72450 Engineered Rubber Product Manufacturer LIBOR Plus 9.00% (Floor 1.00%), Current Coupon 10.00%, Secured Debt — 7, 90 6,736 7, 90 6,848 December 19, 2019 Member Units (2,896 shares) 28.96% 6,435 6,4358,880 14,33613,171 14,33615,728 Sub-Total Control Investments $ 14,33613,171 $ 14,33615,728 Affiliate Investments (3) AFG Capital Group, LLC P.O. Box 726 Grandview, TX 76050 Provider of Rent-to-Own Financing Solutions and Services 11.00% Secured Debt — 3,01 3,125 3,01 3,201 November 7, 2019 Member Units (46 shares) 4.41% 300 425545 Warrants (10 equivalent shares) 1.00% 65 102132 3,3813,490 3,5433,878 EIG Traverse Co-Investment, LP (5) 301 N.W. 63rd, Suite 600 Oklahoma City, OK 73116 Investment Partnership LP Interests (EIG Traverse Co-Investment, LP) (Fully diluted 22.2%) 22.2% 9,805 9,805 Freeport First Lien Loan Fund III, LP (5) C/O FREEPORT Financial 300 North Lasalle, Suite 5300 Chicago, IL 60654 Investment Partnership LP Interests (Freeport First Lien Loan Fund III, LP) (Fully diluted 6.0%) 6.9% 3,564 3,564 HWTHW Temps, LLC 32 Norfolk Avenue South Easton, Massachusetts 02375 Temporary Staffing Solutions LIBOR Plus 9.50% (Floor 1.00%), Current Coupon 10.50%, Secured Debt — 2,4272,433 2,4272,433 July 2, 2020 Preferred Member Units (800 shares) 8.00% 986 9861,238 3,4133,419 3,4133,671 M.H. Corbin, LLC 8355 Rausch Drive Plain City, OH 43064 Manufacturer and Distributor of Traffic Safety Products 10.00% Secured Debt — % 3,4653,425 3,4653,425 August 31, 2020


 
109 Name and Address of Portfolio Company Nature of Principal Business Title of Securities Held by Us Percentag e of Class Held Amortized Cost of Investment(1) Fair Value of Investment Maturity Date Preferred Member Units (1,000 shares) 10.00% 1,500 1,500 4,9654,925 4,9654,925 Mystic Logistics, Inc. 2187 New London Turnpike South Glastonbury, Connecticut 06073 Logistics and Distribution Services Provider for Large Volume Mailers 12.00% Secured Debt — 2,2962,302 2,3612,362 August 15, 2019 Common Stock (1,468 shares) 14.6815.87% 680 1,6451,348 2,9762,982 4,0063,710 SoftTouch Medical Holdings LLC 1800 Sandy Plains Ind Pkwy NE, Ste #224 Marietta, GA 30066 Home Provider of Pediatric Durable Medical Equipment LIBOR Plus 9.00% (Floor 1.00%), Current Coupon 10.00%, Secured Debt — 1,4301,404 1,4301,425 October 30,31, 2019 Member Units (798785 shares) 8.927.99% 870 9421,320 2,3002,274 2,3722,745 Sub-Total Affiliate Investments $ 17,03530,459 $ 18,29932,298 Non-Control/Non-Affiliate Investments (4) Ability Network Inc.AccuMed Corporation 100 6th Street North, Ste 900A 160 Bud-Mil Drive MinneapolisBuffalo MNNY 5540314206 Health Care Information TechnologyMedical Device Contract Manufacturer LIBOR Plus 5.006.50% (Floor 1.00%), Current Coupon 6.007.50%, Secured Debt — $ 4,89110,204 $ 4,93110,204 May 14, 2021October 29, 2020 Adams Publishing Group, LLC 1600 West End Boulevard, Suite 100 St. Louis Park, MN 55416 Local Newspaper Operator LIBOR Plus 6.75% (Floor 1.00%), Current Coupon 7.75%, Secured Debt — 9,084 9,089 November 3, 2020 Ahead, LLC 150 S. Wacker Drive, Suite 2500 Chicago, IL 60606 IT Infrastructure Value Added Reseller LIBOR Plus 6.50%, Current Coupon 7.14%, Secured Debt — 9,595 9,628 November 2, 2020 Allflex Holdings III Inc. P.O. Box 612266 DFW Airport, TX 75261 Manufacturer of Livestock Identification Products LIBOR Plus 7.00% (Floor 1.00%), Current Coupon 8.00%, Secured Debt — 15,01415,013 14,74414,343 July 19, 2021 AmeriTech College Operations, LLC 12257 S. Business Park Dr, Suite 108 Draper, UT 84020 For-Profit Nursing and Healthcare College 10% Secured Debt — 435375 388375 January 31, 2020 10% Secured Debt — 60 61 November 30, 2019 10% Secured Debt — 64 64 May 15, 2016 Preferred Member Units (364 shares) 3.6% 284 284 783 784 AMF Bowling Centers, Inc. 222 W. 44th Street New York, NY 10036 Bowling Alley Operator LIBOR Plus 6.25% (Floor 1.00%), Current Coupon 7.25%, Secured Debt — 13,80913,744 13,84813,605 September 18, 2021 AP Gaming I, LLC 6680 Amelia Earhart Court Las Vegas, NV 89119 Developer, Manufacturer, and Operator of Gaming Machines LIBOR Plus 8.25% (Floor 1.00%), Current Coupon 9.25%, Secured Debt — 11,31511,266 11,30310,581 December 21, 2020 Apex Linen Service, Inc. 6375 Arville Street Las Vegas, NV 89118 Industrial Launderers 13.00% Secured Debt — 2,945 2,945 October 30, 2022 LIBOR Plus 6.00% (Floor 1.00%), Current Coupon 7.00%, Secured Debt — 400 400 October 30, 2022 3,345 3,345 Aptean, Inc. 1155 Perimeter Center West, Suite 700 Atlanta, GA 30338 Enterprise Application Software Provider LIBOR Plus 4.25% (Floor 1.00%), Current Coupon 5.25%, Secured Debt — 4,4264,404 4,3604,296 February 26, 2020 Arcus Hunting, LLC 14161 Lake Forest Drive, Unit A Covington, GA 30014 Deer Lures, Attractants and Scent EliminationManufacturer of Bowhunting and Archery LIBOR Plus 7.00% (Floor 1.00%), Current Coupon 8.00%, Secured Debt — 5,3275,859 5,3275,915 November 13, 2019 Artel, LLC 1983 Preston White Drive Reston, VA 20191 Land-Based and CommercialProvider of Secure Satellite ProviderNetwork and IT Solutions LIBOR Plus 6.007.00% (Floor 1.25%), Current/1.0% PIK, Current Coupon 7.258.25%, Secured Debt — 4,0293,199 3,8162,786 November 27, 2017 ATX Networks Corp (5) 1-501 Clements Road West Ajax, ON L1S 7H4 Provider of Radio Frequency Management Equipment LIBOR Plus 6.00% (Floor 1.00%), Current Coupon 7.00%, Secured Debt — 14,67214,619 14,88814,739 June 11, 2021 BarFly Ventures, LLC 1 Ionia Avenue SW, Suite 200 Grand Rapids, MI 49503 Casual Restaurant Group 12.00% Secured Debt — 1,3461,350 1,3461,254 August 30, 2020 Warrants (.364 equivalent shares) 0.61% 158 15880 Options (.731 equivalent shares) 1.23% 1,504133 1,504158 1,641 1,492 Berry Aviation, Inc 1807 Airport Drive San Marcos, Texas, 78666 Charter Airline ServicesCharter Service Operator 12.00% Current / 1.75% PIK Secured Debt — 1,3851,387 1,3851,395 January 30, 2020 Common Stock (138 shares) 0.48% 100 100122


 
110 Name and Address of Portfolio Company Nature of Principal Business Title of Securities Held by Us Percentag e of Class Held Amortized Cost of Investment(1) Fair Value of Investment Maturity Date 1,4851,487 1,4851,517 Bioventus, LLC 4721 Emperor Boulevard, Suite 100 Durham, NC 27703 Production of Orthopedic Healing Products LIBOR Plus 10.00% (Floor 1.00%), Current Coupon 11.00%, Secured Debt — 6,8826,893 6,9306,895 April 10, 2020 Blackbrush Oil and Gas LP 18615 Tuscany Stone San Antonio, TX 78258 Oil & Gas Exploration LIBOR Plus 6.50% (Floor 1.00%), Current Coupon 7.50%, Secured Debt — 11,64111,669 10,2829,356 July 30, 2021 Blackhawk Specialty Tools LLC 11936 Brittmoore Park Dr. Houston, TX 77041 Oilfield Equipment & Services LIBOR Plus 5.25% (Floor 1.25%), Current Coupon 6.50%, Secured Debt — 8,1367,916 8,0596,914 August 1, 2019 Blue Bird Body Company 402 Blue Bird Boulevard Fort Valley, GA 31030 School Bus Manufacturer LIBOR Plus 5.50% (Floor 1.00%), Current Coupon 6.50%, Secured Debt — 5,0734,930 5,1274,940 June 26, 2020 Bluestem Brands, Inc. (5) 6509 Flying Cloud Drive Eden Prairie, MN 55344 Multi-Channel Retailer of General Merchandise LIBOR Plus 7.50% (Floor 1.00%), Current Coupon 8.50%, Secured Debt — 14,51314,143 14,62412,777 November 6, 2020 Brightwood Capital Fund III, LP (5) 1540 Broadway, 23rd Floor New York, NY 10036 Investment Partnership LP Interests (Brightwood Capital Fund III, LP) 0.570.6% 3,825 3,8253,663 Brundage-Bone Concrete Pumping, Inc. 6461 Downing St. Denver, CO 80229 Construction Services Provider 10.38% Secured Bond — 10,17812,099 10,05012,000 September 1, 2021 Buca C, LLC 4700 Millenia Boulevard, Suite 400 Orlando, FL 32839 RestaurantsCasual Restaurant Group LIBOR Plus 7.25% (Floor 1.00%), Current Coupon 8.25%, Secured Debt — 16,69416,722 16,69417,020 June 30, 2020 Preferred Member Units (4 units) 4.004.0% 2,400 2,4003,846 19,09419,122 19,09420,866 CAI Software, LLC 36 Thurber Boulevard Smithfield, RI 02917 Provider of Specialized Enterprise Resource Planning Software 12.00% Secured Debt — 1,2121,061 1,2121,085 October 10, 2019 Member Units (16,339 shares) 3.71% 163 210325 1,3751,224 1,4221,410 CJ Holding Company (5) 3990 Rogerdale Houston, TX 77042 Oil and Gas Equipment and Services LIBOR Plus 5.50% (Floor 1.00%), Current Coupon 6.50%, Secured Debt — 5,1675,212 4,2092,643 March 24, 2020 CapFusion Holding, LLC (5) 2310 W. 75th Street Prairie Village, KS 66208 Business Lender 13.00% Secured Debt — 2,072 2,073 March 25, 2021 Warrants (400 equivalent shares) — 300 300 2,372 2,373 Cengage Learning Acquisitions, Inc. 20 Channel Center Street Boston, MA 02210 Provider of Educational Print and Digital Services LIBOR Plus 6.00% (Floor 1.00%), Current Coupon 7.00%, Secured Debt — 15,0258,493 14,9248,490 March 31, 2020 Cenveo Corporation 2200 1st Stamford Place Stamford, CT 06902 Provider of Commercial Printing, Envelopes, Labels, Printed Office Products 6.00% Secured Bond — 8,6458,486 8,4007,275 August 1, 2019 Charlotte Russe, Inc. 575 Florida Street San Francisco, CA 94010 Fast-Fashion Retailer to Young Women LIBOR Plus 5.50% (Floor 1.25%), Current Coupon 6.75%, Secured Debt — 14,83714,868 12,5978,025 May 22, 2019 Clarius BIGS, LLC 311 N Robertson Blvd Beverly Hills, CA 90211 Prints & Advertising Film Financing 15.00% PIK Secured Debt — 2,3072,171 619291 January 5, 2015 20.00% PIK Secured Debt — 833785 223104 January 5, 2015 3,1402,956 842395 Compuware Corporation One Campus Martius Detroit, MI 48226 Provider of Software and Supporting Services LIBOR Plus 5.25% (Floor 1.00%), Current Coupon 6.25%, Secured Debt — 14,05814,419 13,98314,335 December 15, 2019 Covenant Surgical Partners, Inc. 401 Commerce Street Suite 600 Nashville, TN 37219 Ambulatory Surgical Centers 8.75% Secured Debt — 9,500 9,5249,120 August 1, 2019 CRGT, Inc. 11921 Freedom Drive, Suite 1000 Reston, VA 20190 Provider of Custom Software Development LIBOR Plus 6.50% (Floor 1.00%), Current Coupon 7.50%, Secured Debt — 14,00811,348 14,22411,521 December 18, 2020 CST Industries, Inc. 9701 Renner Boulevard - Suite 150 Lenexa, Kansas 66219 Storage Tank Manufacturer LIBOR Plus 6.25% (Floor 1.50%), Current Coupon 7.75%, Secured Debt — 2,0791,871 2,0741,857 May 22, 2017 Datacom, LLC 100 Enterprise Boulevard Lafayette, Louisiana 70506 Technology and Telecommunications Provider 5.25%/5.25% PIK, Current Coupon 10.50% Secured Debt — 1,2251,226 1,2251,144 May 30, 2019 Preferred Member Units (1,4621,530 units) 2.80% 126131 126136 Preferred Member Units (717 units) 1.37% 670 619511 2,0212,027 1,9701,791


 
111 Name and Address of Portfolio Company Nature of Principal Business Title of Securities Held by Us Percentag e of Class Held Amortized Cost of Investment(1) Fair Value of Investment Maturity Date Digital River, Inc. 10380 Bren Road West Minnetonka, MN 55343 Provider of Outsourced e-Commerce Solutions and Services LIBOR Plus 6.50% (Floor 1.00%), Current Coupon 7.50%, Secured Debt — 14,74114,460 14,90614,312 February 12, 2021 East West Copolymer & Rubber, LLC 5955 Scenic Highway Baton Rouge, LA. 70805-2044 Manufacturer of Synthetic Rubbers 12.00% Secured Debt — 2,3452,339 2,3452,339 October 17, 2019 Warrants ( 455,820627,697 equivalent shares) 3.403.45% 10 1013 2,3552,349 2,3552,352 ECP-PF: CT Operations Holdings Groups, Inc. 35 Old Tavern Rd Orange, CT 06477-3450 Fitness Club Operator LIBOR Plus 9.00% (Floor 1.00%), Current Coupon 10.00%, Secured Debt — 1,8591,861 1,8591,832 November 26, 2019 Energy & Exploration Partners, LLC 100 Throckmorton St, Suite 1700 Fort Worth, TX 76102 Oil & Gas Exploration and Production LIBOR plus 6.75% (Floor 1.00%), Current Coupon 7.75%, Secured Debt — 8,5578,638 7,5571,171 January 22, 2019 LIBOR plus 10.00% (Floor 1.00%), Current Coupon 11.0%, Secured Debt — 596 607 September 7, 2016 9,234 1,778 Evergreen Skills Lux S.á.r.l. (d/b/a Skillsoft) (5) 107 Northeastern Blvd. Nashua, NH 03062 Technology-Based Performance Support Solutions LIBOR Plus 8.25% (Floor 1.00%), Current Coupon 9.25%, Secured Debt — 10,36710,396 9,3765,177 April 28, 2022 Extreme Reach, Inc. 75 2nd Avenue, Suite 720 Needham, MA 02494 Integrated TV and Video Advertising Platform LIBOR Plus 5.75% (Floor 1.00%), Current Coupon 6.75%, Secured Debt — 6,2706,542 6,2446,576 February 7, 2020 Flavors Holdings, Inc. 300 Jefferson St. Camden, NJ 08104 Global Provider of Flavoring and Sweetening Products and Solutions LIBOR Plus 5.75% (Floor 1.00%), Current Coupon 6.75%, Secured Debt — 8,23011,612 8,11211,045 April 3, 2020 Fram Group Holdings, Inc. 39 Old Ridgebury Road Danbury, CT 06810 Manufacturer of Automotive Maintenance Products LIBOR Plus 5.005.50% (Floor 1.50%), Current Coupon 6.507.00%, Secured Debt — 7,7337,519 7,0877,180 July 29, 2017 Freeport First Lien Loan Fund III, LP 300 North Lasalle, Suite 5300 Chicago, IL 60654 Investment Partnership LP Interests (Freeport First Lien Loan Fund III, LP) (Fully diluted .57%) 759 759 GST Autoleather, Inc. 20 Oak Hollow Dr Suite 300 Southfield, MI 48033 Automotive Leather Manufacturer LIBOR Plus 5.50% (Floor 1.00%), Current Coupon 6.50%, Secured Debt — 9,81811,702 9,75211,430 July 10, 2020 Guerdon Modular Holdings, Inc. 5556 Federal Way Boise, Idaho 83716 Multi-Family and Commercial Modular Construction Company 11.0013.00% Secured Debt — 2,5382,549 2,5442,575 August 13, 2019 LIBOR Plus 8.50% (Floor 1.00%), Current Coupon 9.50%, Secured Debt 235 235 August 13, 2019 Common Stock (42,64453,008 shares) 4.26% 746 648302 3,2843,530 3,1923,112 Guitar Center, Inc. 5795 Lindero Canyon Rd. Westlake Village, CA 91362 Musical Instruments Retailer 6.50% Secured Bond — 13,93513,879 13,81413,514 April 15, 2019 Halcon Resources Corporation (5) 1000 Louisiana St., Suite 6700 Houston, TX 77002 Oil & Gas Exploration & Production 9.75% Unsecured Bond — 2,6152,645 1,020533 July 15, 2020 Hojeij Branded Foods, Inc 1750 The Exchange, Suite 200 Atlanta, GA 30339 Multi-Airport, Multi-Concept Restaurant Operator LIBOR Plus 6.50% (Floor 1.00%), Current Coupon 7.50%, Secured Debt — 5,2915,425 5,2915,408 July 28, 2021 Horizon Global Corporation (5) 39400 Woodward Ave, Suite 100 Bloomfield Hills, MI 48304 Auto Parts Manufacturer LIBOR Plus 6.00% (Floor 1.00%), Current Coupon 7.00%, Secured Debt — 12,61512,309 12,74112,043 June 30, 2021 Hunter Defense Technologies, Inc. 30500 Aurora Road, Suite 100 Solon, OH 44139 Provider of Military and Commercial Shelters and Systems LIBOR Plus 5.507.00% (Floor 1.00%), Current Coupon 6.508.00%, Secured Debt Date — 10,55410,400 10,6488,658 August 5, 2019 Hygea Holdings Corp. 8750 NW 36th St, Suite #300 Doral, FL 33178 Provider of Physician Services LIBOR Plus 9.25%, Current Coupon 9.87% Secured Debt — 7,342 7,342 February 24, 2019 Warrants (4,880,735 equivalent shares) 1.4% 369 369 7,711 7,711 ICON Health and Fitness, Inc. 1500 South 1000 West Logan, UT 84321 Producer of Fitness Products 11.88% Secured Bond — 13,22714,203 13,00412,975 October 15, 2016 iEnergizer Limited (5) Mount Crevelt House, Bulwer Avenue St. Sampson, Guernsey GY2 4LH Provider of Business Outsourcing Solutions LIBOR Plus 6.00% (Floor 1.25%), Current Coupon 7.25%, Secured Debt — 4,4584,150 4,1333,635 May 1, 2019 Indivior Finance, LLC (5) 10710 Midlothian Turnpike, Suite 430 Richmond, VA 23235 Specialty Pharmaceutical Company Treating Opioid Dependence LIBOR Plus 6.00% (Floor 1.00%), Current Coupon 7.00%, Secured Debt — 9,0948,907 9,1208,938 December 19, 2019


 
112 Name and Address of Portfolio Company Nature of Principal Business Title of Securities Held by Us Percentag e of Class Held Amortized Cost of Investment(1) Fair Value of Investment Maturity Date Industrial Container Services, LLC 1540 South Greenwood Avenue Montebello, CA 90640 Steel Drum Reconditioner LIBOR Plus 5.75% (Floor 1.00%), Current Coupon 6.75%, Secured Debt — 4,920 4,920 December 31, 2018 Inn of the Mountain Gods Resort and Casino 287 Carrizo Canyon Road Mescalero, New Mexico 88340 Hotel & Casino Owner & Operator 9.25% Secured Bond — 10,54310,558 9,9979,943 November 30, 2020 Intertain Group Limited (5) 24 Duncan Street, 2nd Floor Toronto, ON M5V 2B8 Business-to-Consumer Online Gaming Operator LIBOR Plus 6.50% (Floor 1.00%), Current Coupon 7.50%, Secured Debt — 11,5129,530 11,6429,653 April 8, 2022 iPayment, Inc. 126 East 56th Street New York, NY 10022 Provider of Merchant Acquisition LIBOR Plus 5.25% (Floor 1.50%), Current Coupon 6.75%, Secured Debt — 14,92114,989 14,87714,445 May 8, 2017 iQor US Inc. 335 Madison Avenue, 27th Floor New York, NY 10017 Business Process Outsourcing Services Provider LIBOR Plus 5.00% (Floor 1.00%), Current Coupon 6.00%, Secured Debt — 7,3237,330 6,4426,410 April 1, 2021 Iron Acquisition Company, Inc 12901 Worldgate Dr Herndon, VA 20170 Business Processing Software Developer LIBOR Plus 7.00% (Floor 1.00%), Current Coupon 8.00%, Secured Debt — 9,380 9,380 August 14, 2020 IronGate Energy Services, LLC 19500 State Highway 249, Suite 600 Houston, TX 77070 Oil and Gas Services 11.00% Secured Bond — 5,828 3,6991,398 July 1, 2018 Jackmont Hospitality, Inc. 1760 Peachtree Street, Suite 200 Atlanta, GA 30309 Family-Owned TGIF Franchisee of Casual Dining Restaurants LIBOR Plus 4.25% (Floor 1.00%)/ 2.50% PIK , Current Coupon 7.75%, Secured Debt — 8,3958,869 8,3958,520 May 26, 2021 Joerns Healthcare, LLC 5001 Joerns Dr. Stevens Point, WI 54481 Manufacturer and Distributor of Health Care Equipment & Supplies LIBOR Plus 5.00% (Floor 1.00%), Current Coupon 6.00%, Secured Debt — 4,4024,382 4,4014,362 May 9, 2020 John Deere Landscapes, LLC 1060 Windward Ridge Parkway, Suite 170 Alpharetta, GA 30005 Distributor of Landscaping Supplies LIBOR Plus 4.00% (Floor 1.00%), Current Coupon 5.00%, Secured Debt — 7,594 7,899 December 23, 2019 JSS Holdings, Inc. 180 North Stetson, 29th Floor Chicago, IL 60601 Aircraft Maintenance Program Provider LIBOR Plus 6.50% (Floor 1.00%), Current Coupon 7.50%, Secured Debt — 13,23314,060 13,29813,662 August 31, 2021 Kellermeyer Bergensons Services, LLC 3605 Ocean Ranch Blvd. Oceanside, CA 92056 Outsourced Janitorial Services to Retail/Grocery Customers LIBOR Plus 8.50% (Floor 1.00%), Current Coupon 9.50%, Secured Debt — 14,58814,594 14,77413,965 April 29, 2022 Kendra Scott, LLC 1400 South Congress Avenue, Suite A-170 Austin, TX 78704 Jewelry Retail Stores LIBOR Plus 6.00% (Floor 1.00%), Current Coupon 7.00%, Secured Debt — 9,9049,664 9,9759,726 July 17, 2020 Keypoint Government Solutions, Inc. 1750 Foxtrail Drive Suite 120 Loveland, CO 80538 Pre-Employment Screening Services LIBOR Plus 6.50% (Floor 1.25%), Current Coupon 7.75%, Secured Debt — 2,0921,958 2,1011,955 November 13, 2017 LaMi Products, LLC 860 Welsh Road Huntingdon Valley, PA 19006 General Merchandise Distribution PrimeLIBOR Plus 5.506.50% (Floor 3.251.00%), Current Coupon 8.757.50%, Secured Debt — 4,47010,534 4,47010,735 September 16, 2020 Larchmont Resources, LLC 301 NW 63rd Street Suite 600 Oklahoma City, OK 73116 Oil & Gas Exploration & Production LIBOR Plus 7.258.75% (Floor 1.00%), Current Coupon 8.259.75%, Secured Debt — 11,71411,956 11,3096,086 August 7, 2019 Legendary Pictures Funding, LLC 2900 West Alameda Ave. Floor 15 Burbank, CA 91505 Producer of TV, Film, and Comic Content LIBOR Plus 6.00% (Floor 1.00%), Current Coupon 7.00%, Secured Debt — 7,3617,374 7,4637,369 April 22, 2020 LJ Host Merger Sub, Inc. 8 Sound Shore Drive (Suite 303) Greenwich, CT 06830 Managed Services and Hosting Provider LIBOR Plus 4.75% (Floor 1.25%), Current Coupon 6.00%, Secured Debt — 5,1435,041 5,1315,003 December 13, 2019 MAH Merger Corporation 312 North Orange Ave #C6 Jupiter, FL 33458 Sports-Themed Casual Dining Chain LIBOR Plus 4.50% (Floor 1.25%), Current Coupon 5.75%, Secured Debt — 1,377 1,380 July 19, 2019 MediMedia USA, Inc. 780 Township Line Road Yardley, PA 19067 Provider of Healthcare Media and Marketing LIBOR Plus 6.75% (Floor 1.25%), Current Coupon 8.00%, Secured Debt — 11,82411,829 11,48811,636 November 20, 2018 Milk Specialties Company 7500 Flying Cloud Drive, Suite 500 Eden Prairie, MN 55344 Processor of Nutrition Products LIBOR Plus 6.257.00% (Floor 1.25%), Current Coupon 7.508.25%, Secured Debt — 5,0234,267 5,0694,311 November 9, 2018 Minute Key, Inc. 4760 Walnut Street, Suite 105 Boulder, CO 80301 Operator of Automated Key Duplication Kiosks 1010.00% Current / 22.00% PIK Secured Debt Date — 2,4243,743 2,4243,743 September 19, 2019 Warrants (359,352 equivalent shares) 0.50% 70 70 2,4943,813 2,4943,813 Mood Media Corporation (5) 1703 W 5th St Suite 600 Austin, TX 78703 Provider of Electronic Equipment LIBOR Plus 6.00% (Floor 1.00%), Current Coupon 7.00%, Secured Debt — 14,98814,918 14,68113,987 May 1, 2019 Motor Coach Industries International, Inc. 200 East Oakton Street Des Plaines, IL 60018 Motor Coach Manufacturer LIBOR Plus 6.50% (Floor .50%), Current Coupon 7.00%, Secured Debt — 9,964 9,964 September 26, 2019 New Media Holdings II LLC (5) 1345 Avenue of the Americas / 46th floor New York, New York 10105 Local Newspaper Operator LIBOR Plus 6.25% (Floor 1.00%), Current Coupon 7.25%, Secured Debt — 14,72614,666 14,84114,494 June 3,4, 2020


 
113 Name and Address of Portfolio Company Nature of Principal Business Title of Securities Held by Us Percentag e of Class Held Amortized Cost of Investment(1) Fair Value of Investment Maturity Date North American Lifting Holdings, Inc. 925 South Loop West Houston, TX 77054 Crane Service Provider LIBOR Plus 4.50% (Floor 1.00%), Current Coupon 5.50%, Secured Debt — 818 815 November 27, 2020 North Atlantic Trading Company, Inc. 5201 Interchange Way Louisville, KY 40229 Marketer/Distributor of Tobacco LIBOR Plus 6.50% (Floor 1.25%), Current Coupon 7.75%, Secured Debt — 11,98310,993 11,90210,879 January 13, 2020 Novitex Acquisition, LLC 1 Elmcroft Road Stamford, CT 06926 Provider of Document Management Services LIBOR Plus 6.25% (Floor 1.25%), Current Coupon 7.57.50%, Secured Debt — 11,44911,324 11,12110,518 July 7, 2020 Panolam Industries International, Inc. 20 Progress Drive Shelton, CT 06484 Decorative Laminate Manufacturer LIBOR Plus 6.25% (Floor 1.25%), Current Coupon 7.50%, Secured Debt — 7,4657,238 7,4377,219 August 23, 2017 Paris Presents Incorporated, Inc. 3800 Swanson Ct. Gurnee, IL 60031 Branded Cosmetic and Bath Accessories PrimeLIBOR Plus 7.258.25% (Floor 3.251.00%), Current Coupon 10.509.25%, Secured Debt — 7,3607,369 7,5007,350 December 31, 2021 Parq Holdings, LP (5) 595 Burrard Street Suite 700 Vancouver, British Columbia V7X 1SB Hotel and Casino Operator LIBOR Plus 7.50% (Floor 1.00%), Current Coupon 8.50%, Secured Debt — 12,34812,359 12,40611,719 December 17, 2020 Permian Holdings, Inc. 2701 West Interstate 20 Odessa, TX 79766 Storage Tank Manufacturer 10.50% Secured Bond — 5,7335,917 3,8212,410 January 15, 2018 Pernix Therapeutical Holdings, Inc. (5) 10 North Park Place, Suite 201 Morristown, NJ 07960 Pharmaceutical Royalty - Anti-Migraine 12.00% Secured Bond — 3,3083,073 3,5542,906 August 1, 2020 Peroxychem, LLC. 1735 Market Street Philadelphia, PA 19103 Chemical Manufacturer LIBOR Plus 6.50% (Floor 1.00%), Current Coupon 7.5%, Secured Debt — 9,803 9,830 February 28, 2020 Pike Corporation 100 Pike Way Mount Airy, NC 27030 Construction and Maintenance Services for Electric Transmission and Distribution Infrastructure LIBOR Plus 8.50% (Floor 1.00%), Current Coupon 9.50%, Secured Debt — 11,87813,045 11,99213,223 June 22, 2022 Polyconcept Financial B.V. 400 Hunt Valley Road New Kensington, PA 15068 Promotional Products to Corporations and Consumers LIBOR Plus 4.75% (Floor 1.25%), Current Coupon 6.00%, Secured Debt — 5,8055,304 5,8005,246 June 28, 2019 Premier Dental Services, Inc. 530 South Main Street Orange, CA 92868 Dental Care Services LIBOR Plus 5.006.50% (Floor 1.00%), Current Coupon 6.007.50%, Secured Debt — 4,9454,492 4,3224,082 November 1, 2018 Prowler Acquisition Corporation 1010 Lamar, Suite 1320 Houston, TX 77002 Specialty Distributor to the Energy Sector LIBOR Plus 4.50% (Floor 1.00%), Current Coupon 5.50%, Secured Debt — 5,1018,182 4,8206,585 January 28, 2020 Raley's, Inc. 500 West Capitol Avenue West Sacramento, CA 95605 Family-Owned Supermarket Chain in California LIBOR Plus 6.25% (Floor 1.00%), Current Coupon 7.25%, Secured Debt — 7,0214,937 7,1595,016 May 18, 2022 RCHP, Inc. 103 Continental Place, Suite 200 Brentwood, TN 37027 Region Non-Urban Hospital Owner/Operator LIBOR Plus 9.5010.25% (Floor 1.00%), Current Coupon 10.5011.25%, Secured Debt — 15,13114,700 15,20415,223 October 23, 2019 Relativity Media, LLC 9242 Beverly Boulevard Suite 300 Beverly Hills, CA 90210 Full-scale Film and Television Production and Distribution 15.00% PIK Secured Debt — 5,331 1,925 May 30, 2015 Renaissance Learning, Inc. 2911 Peach Street, PO Box 8036 Wisconsin Rapids, WI 54495 Technology-based K-12 learning solutions LIBOR Plus 7.00% (Floor 1.00%), Current Coupon 8.00%, Secured Debt — 12,48012,506 12,60511,558 April 11, 2022 RGL Reservoir Operations, Inc. (5) 734 7th Avenue SW Suite 1600 Calgary, Alberta, Canada T2P 3P8 Oil & Gas Equipment & Services LIBOR Plus 5.00% (Floor 1.00%), Current Coupon 6.00%, Secured Debt — 3,8563,844 1,5841,005 August 13, 2021 RLJ Entertainment, Inc. 8515 Georgia Avenue, Suite 650 Silver Spring, MD 20910 Movie and TV Programming Licensee and Distributor PrimeLIBOR Plus 8.75% (Floor .25%), Current Coupon 9.009.37%, Secured Debt — 7,8947,791 7,8947,916 September 11, 2019 RM Bidder, LLC 1040 N. Las Palmas Ave, Building 40 Los Angeles, CA 90038 Acquisition Vehicle Common Stock (1,854 shares) 0.1% 31 29 Series A Warrants (124,915 equivalent shares) — 284 200 Series B Warrants (93,686 equivalent shares) — — — 315 229 Sage Automotive Interiors, Inc 3 Research Dr., Suite 300 Greenville, SC 29607 Automotive Textiles Manufacturer LIBOR Plus 8.00% (Floor 1.00%), Current Coupon 9.00%, Secured Debt — 4,9554,958 4,9634,950 October 8, 2021 Salient Partners, LP 4265 San Felipe, 8th Floor Houston, TX 77027 Provider of Asset Management Services LIBOR Plus 8.006.50% (Floor 1.00%), Current Coupon 9.007.50%, Secured Debt — 7,2637,237 7,2957,148 June 9, 2021 Sorenson Communications, Inc. 4192 South Riverboat Road Salt Lake City, Utah 84123 Manufacturer of Communication Products for Hearing Impaired 9.00% Secured Bond — 9,27711,246 9,41810,656 October 31, 2020 Sotera Defense Solutions, Inc. 2121 Cooperative Way Suite 400 Herndon, VA 20171 Defense Industry Intelligence Services LIBOR Plus 7.50% (Floor 1.50%), Current Coupon 9.00%, Secured Debt — 3,3383,350 3,2063,182 April 21, 2017


 
114 Name and Address of Portfolio Company Nature of Principal Business Title of Securities Held by Us Percentag e of Class Held Amortized Cost of Investment(1) Fair Value of Investment Maturity Date Stardust Finance Holdings, Inc. 300 East John Carpenter Freeway Irving, TX 75062 Manufacturer of Diversified Building Products LIBOR Plus 5.50% (Floor 1.00%), Current Coupon 6.50%, Secured Debt — 2,4292,420 2,4702,456 March 13, 2022 LIBOR Plus 9.50% (Floor 1.00%), Current Coupon 10.50%, Secured Debt — 4,7614,412 4,9694,875 March 13, 2023 7,1906,832 7,4397,331 SUNE Utility Bridge Capital, LLC 13736 Riverport Dr. Maryland Heights, MO 63376 Renewable Power Developer LIBOR Plus 7.00%, Current Coupon 7.33%, Secured Debt — 4,921 4,921 March 30, 2016 Synagro Infrastructure Company, Inc. 435 Williams Court Suite 100 Baltimore, MD 21220 Waste Management Services LIBOR Plus 5.25% (Floor 1.00%), Current Coupon 6.25%, Secured Debt — 2,6822,684 2,4872,298 August 22, 2020 TaxAct, Inc. 1425 60th Street NE Cedar Rapids, IA 52402 Provider of Tax Preparation Services LIBOR Plus 6.00% (Floor 1.00%), Current Coupon 7.00%, Secured Debt — 8,798 8,775 January 3, 2023 TeleGuamTeleguam Holdings, LLC 624 North Marine Corps Drive Tamuning, Guam 96913 Cable and Telecom Services Provider LIBOR Plus 7.50% (Floor 1.25%), Current Coupon 8.75%, Secured Debt — 3,0183,016 2,9932,978 June 10, 2019 Templar Energy, LLC 4727 Gaillardia Parkway, Suite 200 Oklahoma City, OK 73142 Oil & Gas Exploration & Production LIBOR Plus 7.50% (Floor 1.00%), Current Coupon 8.50%, Secured Debt — 2,9812,983 1,363338 November 25, 2020 Tervita Corporation (5) 500, 140-10th Avenue SE Calgary, Alberta T2G 0R1 Oil and Gas Environmental Services LIBOR Plus 5.00% (Floor 1.25%), Current Coupon 6.25%, Secured Debt — 1,0211,008 792847 May 15, 2018 The Topps Company, Inc. One Whitewall Street New York, NY 10004 Trading Cards & Confectionary LIBOR Plus 6.00% (Floor 1.25%), Current Coupon 7.25%, Secured Debt — 976972 968960 October 2, 2018 TOMS Shoes, LLC 5404 Jandy Place Los Angeles, CA 90066 Global Designer, Distributor, and Retailer of Casual Footwear LIBOR Plus 5.50% (Floor 1.00%), Current Coupon 6.50%, Secured Debt — 4,5424,553 4,6523,261 October 30, 2020 Travel Leaders Group, LLC 3033 Campus Drive Suite W320 Plymouth, MN 55441 Travel Agency Network Provider LIBOR Plus 6.00% (Floor 1.00%), Current Coupon 7.00%, Secured Debt — 11,42116,594 11,53316,631 December 5,7, 20182020 Unirush LLC 10653 Techwood Cir. Blue Ash, OH 45242 Provider of Prepaid Debt Card Solutions 12.00 Secured Debt — 2,647 2,647 February 1, 2019 Warrants (111,181 equivalent shares) 0.6% 313 313 2,960 2,960 USJ-IMECO Holding Company, LLC 5690 Three Notched Rd, Suite 200 Crozet, VA 22932 Marine Interior Design and Installation LIBOR Plus 6.00% (Floor 1.00%), Current Coupon 7.00%, Secured Debt — 7,8677,829 7,8097,730 April 16, 2020 Vantage OncologyValley Healthcare Group, LLC 1500 Rosecrans Avenue2330 W. Broadway Rd., Suite 400112 Manhattan BeachMesa CAAZ 9026685202 Outpatient Radiation Oncology Treatment CentersProvider of Durable Medical Equipment 9.50%LIBOR Plus 12.50% (Floor .50%), Current Coupon 13.00%, Secured BondDebt — 13,1652,550 12,0892,550 June 15, 2017December 29, 2020 Vision Solutions, Inc. 15300 Barranca Parkway Irvine, CA 92618 Provider of Information Availability Software LIBOR Plus 4.506.00% (Floor 1.50%), Current Coupon 6.007.50%, Secured Debt — 1,3181,186 1,3181,144 July 23, 2016 LIBOR Plus 8.00% (Floor 1.50%), Current Coupon 9.50%, Secured Debt —% 871872 875809 July 23, 2017 2,1892,058 2,1931,953 Vivid Seats, LLC 111. N. Canal Street, Suite 800 Chicago, IL 60606 Provider of Online Secondary Ticket Marketplace LIBOR Plus 6.00% (Floor 1.00%), Current Coupon 7.00%, Secured Debt — 4,654 4,681 March 1, 2022 Volusion, LLC 1835 Kramer Ln Ste A100 Austin, TX 78758 Provider of Online Software-as-a-Service eCommerce Solutions 10.50% Secured Debt — 6,8376,895 6,8376,895 January 24, 2020 Preferred Member Units (2,090,001 shares) 3.402.97% 6,000 6,000 Warrants (407,408 equivalent shares) 0.660.58% 600 600 13,43713,495 13,43713,495 Worley Claims Services, LLC 303 Timber Creek Hammond, LA 70403 Insurance Adjustment Management and Services Provider LIBOR Plus 8.00% (Floor 1.00%), Current Coupon 9.00%, Secured Debt — 6,3966,368 6,4196,196 October 31, 2020 YP Holdings LLC 2247 Northlake Parkway Tucker, GA 30084 Online and Offline Advertising Operator LIBOR Plus 6.75% (Floor 1.25%), Current Coupon 8.00%, Secured Debt — 14,38914,281 14,31513,415 June 4, 2018 Sub-Total Affiliate Investments $880,163 870,584 $809,806 844,062 Total Investments $ 901,955923,793 $ 876,697857,832 (1) The cost of the investment represents amortized cost which is net of repayments and adjusted for the amortization of premiums and/or accretion of discounts, as applicable. (2) Control investments are defined by the 1940 Act as investments in which more than 25% of the voting securities are owned or where the ability to nominate greater than 50% of the board representation is maintained.


 
115 (3) Affiliate investments are defined by the 1940 Act as investments in which between 5% and 25% of the voting securities are owned, or an investment in an investment company’s investment adviser, and the investments are not classified as Control investments. (4) Non-Control/Non-Affiliate investments are defined by the 1940 Act as investments that are neither Control investments nor Affiliate investments. (5) The investment is not a qualifying asset under Section 55(a) of the 1940 Act. A BDC may not acquire any asset other than qualifying assets unless, at the time the acquisition is made, qualifying assets represent at least 70% of the BDC's total assets. As of September 30, 2015,March 31, 2016, approximately 13.412.9% of the Company's investments were considered non-qualifying. None of the investments in portfolio companies represents greater than 5.0% of our total assets as of September 30, 2015.March 31, 2016. Clarius BIGS, LLC and Relativity Media,Energy and Exploration Partners LLC had a total of three investments that were on non-accrual status as of September 30, 2015.March 31, 2016. MANAGEMENT Our business and affairs are managed under the direction of our board of directors. The responsibilities of the board of directors include, among other things, the oversight of our investment activities, the quarterly valuation of our assets, oversight of our financing arrangements and corporate governance activities. The board of directors currently has a pricing committee, an audit committee, a nominating and corporate governance committee and a conflicts committee, and may establish additional committees from time to time as necessary. Each director will serve until the next annual meeting of stockholders and until his or her successor is duly elected and qualifies. Although the number of directors may be increased or decreased, a decrease will not have the effect of shortening the term of any incumbent director. Any director may resign at any time and may be removed only for cause by the stockholders upon the affirmative vote of at least two-thirds of all the votes entitled to be cast generally in the election of directors. The notice of any special meeting called for the purpose of removing a director will indicate that the purpose, or one of the purposes, of the meeting is to determine if the director shall be removed. A vacancy created by an increase in the number of directors or the death, resignation, removal, adjudicated incompetence or other incapacity of a director may be filled only by a vote of a majority of the remaining directors.


 
116 Board of Directors and Officers Our board of directors consists of five members, a majority of whom are not “interested persons” as defined in Section 2(a)(19) of the 1940 Act. We refer to these individuals as our independent directors. Members of our board of directors are elected annually at our annual meeting of stockholders. Each officer holds office until his successor is elected and qualifies or until his earlier death, removal or resignation. We are prohibited from making loans or extending credit, directly or indirectly, to our directors or officers under section 402 of the Sarbanes-Oxley Act. Directors Information regarding our board of directors is set forth below. We have divided the directors into two groups — independent directors and interested directors. The biographical information the members of our board of directors below includes the directorships, if any, held by such director in any public company or registered investment company in the past five years. Name(1) Age Director Since Expiration of Current Term Interested Directors(2) Curtis L. Hartman(2Nicholas T. M (3) 4236 20132016 2016 Sherri W. Schugart 50 2014 2016 Independent Directors Gregory R. Geib 4950 2013 2016 John O. Niemann, Jr. 59 2012 2016 Peter Shaper 50 2012 2016 (1) The address of each of our directors, with the exception of Curtis L. HartmanNicholas T. Meserve, is c/o HMS Income Fund, Inc., 2800 Post Oak Boulevard, Suite 5000, Houston, Texas 77056-6118. The address for Mr. HartmanMeserve is c/o Main Street Capital Corporation, 1300 Post Oak Blvd., Suite 800, Houston, Texas 77056-6118. (2) On April 26, 2016, Mr. Curtis L. Hartman resigned from the Board with immediate effect. Mr. Hartman had served as a director of the Company since 2013, and his term as director was scheduled to expire at our 2016 Annual Meeting of Stockholders. Prior to his resignation, Mr. Hartman also served as a member of our Pricing Committee. Mr. Hartman resigned from the Board to pursue other opportunities and his resignation was not due to any dispute or disagreement with us on any matter relating to our operations, policies or practices. (3) Pursuant to the terms of the Sub-Advisory Agreement, and for so long as the Sub-Adviser acts as our Sub-Adviser, whether pursuant to the Sub- Advisory Agreement or otherwise, the Sub-Adviser may select a nomineecandidate who will be nominated to serve as a member of our board of directors and such nominee will be subject to the fiduciary duties under applicable law. Our Sub-Adviser has nominatedproposed Mr. HartmanMeserve, who is considered an “interested person” because of his affiliation with Main Street, as a candidate to serve as a director. On April 26, 2016, upon the recommendation of the Nominating and Corporate Governance Committee, our board of directors elected Mr. Meserve to serve as a director and a member of the Pricing Committee. Officers All of our officers are employees of our Adviser. The following persons serve as our officers in the following capacities: Name Age Position(s) Held with the Company Officer Since Ryan T. Sims 4445 Chief Financial Officer and Secretary 2011 David M. Covington 4142 Chief Accounting Officer and Treasurer 2015 Jason P. Maxwell 4243 Chief Compliance Officer 2015 Biographical Information Interested Directors: Curtis L. Hartman. Mr. Hartman, an interested director since July 1, 2013, has served as the Chief Credit Officer and a Senior Managing Director of Main Street since August 2011. Mr. Hartman is also the Chairman of Main Street’s credit committee. Previously, Mr. Hartman Hartman served as one of Main Street’s Senior Vice Presidents from October 2007 to August 2011. From April 2000, Mr. Hartman has served as a Managing Director and in other executive positions of several Main Street predecessor funds and entities, which are now subsidiaries of Main Street, including the general partner of Main Street Mezzanine Fund, LP, Main Street Mezzanine Management, LLC, LLC, the general partner of Main Street Capital II, LP, Main Street Capital II GP, LLC, and Main Street Capital Partners, LLC. From December 1999 to April 2000, Mr. Hartman was an investment professional for Sterling City Capital, LLC. Concurrently with joining Sterling City Capital, he joined United Glass Corporation, a Sterling City Capital portfolio company, as Director of Corporate Development. Prior to joining Sterling City Capital, Mr. Hartman was a Manager with PricewaterhouseCoopers LLP, in its M&A/Transaction Services group. Prior to that, he was employed as a Senior Auditor by Deloitte & Touche LLP. Mr. Hartman is a graduate graduate of The University of Texas at Austin – McCombs School of Business, and is a CPA.Nicholas T. Meserve. Mr. Meserve has served served as a Managing Director on the Middle Market investment team of Main Street since December 2012. Previously, from 2004 until


 
117 2012, Mr. Meserve served as a director and portfolio manager of Highland Capital Management, LP (“Highland”), a large alternative credit credit manager, and certain of its affiliates, where he managed a portfolio of senior loans and high yield bonds across a diverse set of industries. Prior to Highland, he was a Credit Analyst at JP Morgan Chase & Co. Mr. Meserve graduated from Wake Forest University with with a Bachelor of Science in Business Administration and Finance. We believe Mr. HartmanMeserve is qualified to serve on our board of directors because of his intimate knowledge of BDCs gained through his day-to-day leadership as the Chief Credit Officer and a Senior Managing Director of Main Street, along with his extensive experience in tax, accounting, mergers and acquisitions, corporate governance and financea managing director for an investment company and general experience in the financial services industry are among the attributes that led to the conclusion that Mr. Meserve should serve on the Board. Sherri W. Schugart. Ms. Schugart joined Hines in 1995. Ms. Schugart serves as our Chairman, President and Chief Executive Officer and is also the President and Chief Executive Officer of our Adviser. Ms. Schugart also serves as the President and Chief Executive Officer of Hines Global REIT and Hines REIT and their respective advisors, as well as the Hines US Office Core Fund (the "Core Fund"), a private fund. Additionally, since SeptemberAugust 2013, Ms. Schugart has served as President and Chief Executive Officer for Hines Global REIT II and the general partner of its advisor. Ms. Schugart holds similar positions with several related Hines entities. Ms. Schugart served as the Chief Operating Officer for Hines Global REIT, Hines REIT and the Core Fund and the general partner of our Adviser as well as the advisers of Hines Global REIT and Hines REIT from November 2011 through March 2013. Prior to that time, Ms. Schugart served as the Chief Financial Officer for Hines Global REIT and the general partner of its advisor from inception of Hines Global REIT in December 2008 through October 2011. Ms. Schugart also served as the Chief Financial Officer of Hines REIT and the general partner of its advisor from August 2003 through October 2011 and as the Chief Financial Officer of the Core Fund, Hines REIT and Hines Global REIT from July 2004 through October 2011. Ms. Schugart served as the Chief Financial Officer of the Core Fund since 2004. She has also been a Senior Managing Director, or similar position, of the general partner of Hines since October 2007 and has served as a director of Hines Securities, Inc. since August 2003.May 2004. Prior to holding these positions, she was a Vice President in Hines Capital Markets Group raising equity and debt financing for various Hines investment vehicles in the U.S. and internationally. Ms. Schugart spent eight years with Arthur Andersen, where she managed both public and private clients in the real estate, construction, finance and banking industries. She graduated from Southwest Texas State University with a B.B.A. in Accounting. We believe Ms. Schugart is qualified to serve on our board of directors because of her business experience as our Chief Executive Officer and as President and Chief Executive Officer of Hines Global REIT, Hines Global REIT II, and Hines REIT, along with her substantial experience in private equity, real estate acquisitions and dispositions and finance. Independent Directors: Gregory R. Geib. Mr. Geib has served as an independent director since July 1, 2013. Mr. Geib served as President and Chief Executive Officer of Ajinomoto Windsor Inc. from July 2005 to July 2015 where he led the growth and development of the business from a $40 million regional manufacturer and marketer to a $900 million consumer products business with leading brands. He is currently an owner and Board Member of Quality Sausage Co. Mr. Geib has a strong operating background, which includes new product and brand launches, plant startups and closures, and the development of strategic partner relationships. In addition, Mr. Geib has extensive financial and transactional experience. He has led multiple acquisitions and divestitures of different business units while at Windsor Foods. Prior to joining Windsor Foods, from September 1993 to June 1998, Mr. Geib served as the Executive Vice President of PGI International, a manufacturer of specialty valves and safety equipment. From 1989 to 1991, Mr. Geib was employed by the General Electric Company. Mr. Geib received his Masters of Business Administration from the J.L. Kellogg Graduate School of Management, Northwestern University, and graduated cum laude from the Wharton School, University of Pennsylvania with a Bachelors of Science in Economics. We believe Mr. Geib is qualified to serve on our board of directors because of his strong operating background, including his development of strategic partner relationships, in addition to his extensive financial and transactional experience. John O. Niemann, Jr. Mr. Niemann served as a director and Chairman of the Audit Committee of Gateway Energy Corporation from June June 2010 until December 2013 (when the company went private). Additionally, since August 2014, Mr. Niemann has served as a director director and Chairman of the Audit Committee of Hines Global REIT II. Since June 2013, he has served as a Managing Director of Andersen Tax LLC ("WTAS LLC"). He is also the President and Chief Operating Officer of Arthur Andersen LLP, and has been since 2003. 2003. He previously served on the administrative board of Arthur Andersen LLP and on the board of partners of Andersen Worldwide. He He began his career at Arthur Andersen LLP in 1978 and has served in increasing responsibilities in senior management positions, since 1992. Mr. Niemann has served on the board of directors of many Houston area non-profit organizations, including Strake Jesuit College Preparatory School (past chair of the board), The Regis School of the Sacred Heart (past chair of the board), The Houston Symphony, The The University of St. Thomas, The Alley Theatre and Taping for the Blind, Inc. He graduated with a bachelor of arts in managerial studies studies (magna cum laude) and a masters in accounting from Rice University and received a juris doctor (summa cum laude) from the South Texas College of Law.


 
118 We believe Mr. Niemann’s significant experience in the public accounting industry including 35 years in various capacities at Arthur Andersen LLP makes him well qualified to serve as one of our directors. Drawing on this experience, Mr. Niemann is able to provide valuable insights regarding our investment strategies, internal controls, and financial reporting. In addition, through his experience serving on the board of directors of another public company, Mr. Niemann has previous experience in the requirements of serving on a public company board. Peter Shaper. Mr. Shaper has been an independent director since May 30, 2012. Prior to founding Greenwell Energy Solutions in 2012, Mr. Shaper served as the Chief Executive Officer of CapRock Communications where he led its acquisition from McLeod in 2002 through to its sale to Harris Corporation in 2011. CapRock is a global satellite communications provider serving the energy, government and maritime industries. During his tenure, CapRock grew from a primarily domestic player with $30 million in revenue to the leading global player in its market with over $600 million in revenue. Mr. Shaper is also a founding partner of Houston-based private equity group Genesis Park. Genesis Park focuses on buyouts, partnering strategies with public corporations and growth financing bringing each company capital, commercial execution capabilities and a depth of experience in mergers and acquisitions. Previously, Mr. Shaper was the President of Donnelley Marketing, a division of First Data Corporation. He was directly responsible for the turnaround of the $100 million revenue database marketing company which led to a successful sale to a strategic buyer. In 1996, Mr. Shaper helped found the Information Management Group ("IMG"), as its Executive Vice President of Operations and CFO. IMG grew to more than $600 million in revenue during his tenure. Prior to joining IMG, Mr. Shaper was with a Dallas-based private equity firm where he was responsible for investments in numerous technology-oriented companies, as well as assisting those companies with developing long-term strategies and financial structures. Mr. Shaper also has several years of experience with the international consulting firm McKinsey & Company. Mr. Shaper holds a Master of Business Administration degree from Harvard University and a Bachelor of Science in Engineering from Stanford University. Mr. Shaper currently serves on the board of directors of Greenwell Energy Solutions, Genesis Park, ipDatatel and Hines Global REIT as well as the non-profit boards of Lemonade Day Houston and Knowledge is Power Prep Schools (Houston). We believe Mr. Shaper’s significant experience as a senior executive officer of sophisticated companies, such as Greenwell Energy Solutions, CapRock Communications, Inc., Genesis Park LP and Donnelley Marketing/First Data Corporation, as well as his experience founding and leading IMG, make him well qualified to serve on our board of directors. Officers (who are not directors): Ryan T. Sims. Mr. Sims joined Hines in August 2003. Mr. Sims serves as our Chief Financial Officer and Secretary. Mr. Sims is also the Chief Financial Officer and Secretary of the general partner of our Adviser. Mr. Sims has also served as the Chief Financial Officer and Secretary for Hines Global REIT and the general partner of its adviser since November 2011 and as the Chief Financial Officer and Secretary of Hines REIT, the general partner of its adviser and the Core Fund since November 2011 and as the Chief Financial Officer and Secretary for Hines Global REIT II and the general partner of its Advisor since September 2013. Mr. Sims holds similar positions with several related Hines entities. In these positions, Mr. Sims is responsible for the oversight of financial operations, equity and debt financing activities, investor relations, accounting, financial reporting, tax, legal, compliance and administrative functions in the U.S. and internationally. Prior to this time, Mr. Sims served as the Chief Accounting Officer for Hines Global REIT and the general partner of its adviser since their inception in December 2008. Mr. Sims also served as the Chief Accounting Officer for Hines REIT, the general partner of its adviser and the Core Fund since April 2008. In these roles, he was responsible for the oversight of the accounting, financial reporting and SEC reporting functions, as well as the Sarbanes-Oxley compliance program in the United States and internationally. He was also responsible for establishing the companies’ accounting policies and ensuring compliance with those policies in the U.S. and internationally. He has also previously served as a Senior Controller for Hines REIT and the general partner of its adviser from August 2003 to April 2008 and the Core Fund from July 2004 to April 2008. Prior to joining Hines, Mr. Sims was a manager in the audit practice of Arthur Andersen LLP and Deloitte & Touche LLP, serving clients primarily in the real estate industry. He holds a Bachelor of Business Administration degree in Accounting from Baylor University and is a certified public accountant. David M. Covington. Mr. Covington joined Hines in May 2006. Mr. Covington serves as Chief Accounting Officer and Treasurer for us and the general partner of our Adviser. Mr. Covington also serves as the Chief Accounting Officer and Treasurer for the Core Fund. In these positions, Mr. Covington is responsible for the oversight of the treasury, accounting, financial reporting and SEC reporting functions. He is also responsible for establishing the companies’our accounting policies and ensuring compliance with those policies. Mr. Covington previously served as Senior Controller for the Core Fund from July 2010 to November 2011 and Controller for the Core Fund from May 2006 to July 2010. Prior to joining Hines, Mr. Covington spent four years at Ernst & Young LLP in the audit practice and most recently, was Corporate Controller of an IT Servicesinformation technology services firm. He graduated from the University of Texas at Austin with a Bachelor of Business Administration and Master of Professional Accounting and is a certified public accountant. Jason P. Maxwell. Mr. Maxwell joined Hines in June 2006. Mr. Maxwell serves as Chief Compliance Officer for us and for our Adviser and and the general partner of our Adviser. He also serves as Assistant Secretary for our Adviser. Mr. Maxwell is the General Counsel of Hines Hines Advisors Limited Partnership ("HALP"), a position he has held since January 2014 (prior to that, he held the title of Corporate Counsel of HALP from May 2006 through December 2013). In his role at Hines, Mr. Maxwell created and leads the internal legal function


 
119 function for HALP and provides legal services to (as well as serves as Asst.Assistant Secretary of) the following vehicles sponsored by Hines: Hines REIT, Hines Global REIT and Hines Global REIT II. He and his team have also provided legal support to us and our board of of directors since our formation in November 2011. Among his other responsibilities, he provides corporate governance and general compliance guidance for the previously-mentioned funds’ boards of directors. Prior to joining Hines, Mr. Maxwell was a partner in the law law firm of Locke Liddell & Sapp LLP (n/k/a Locke Lord) where he practiced corporate and securities law. He graduated from the University of Miami with a Bachelor of Business Administration degree in Finance, and holds a Juris Doctorate degree from the Georgetown University Law Center. He is also a member of the State Bar of Texas. Board Leadership Structure and Role in Risk Oversight Through its direct oversight role, and indirectly through its committees, the board of directors performs a risk oversight function for the Company consisting of the following activities: (1) at regular and special board meetings, and on an ad hoc basis as needed, receiving and reviewing reports related to the performance and operations of the Company, our Advisers and our Dealer Manager; (2) reviewing and approving, as applicable, the compliance policies and procedures of the Company; (3) reviewing investment strategies, techniques and the processes used to manage related risks; (4) meeting with representatives of, or reviewing reports prepared by or with respect to, key service providers, including the investment adviser, administrator, distributor, transfer agent, custodian and independent registered public accounting firm of the Company, to review and discuss the activities of the Company and to provide direction with respect thereto; (5) reviewing periodically, and at least annually, the Company’s fidelity bond, directors and officers, and errors and omissions insurance policies and such other insurance policies as may be appropriate; and (6) overseeing the Company’s accounting and financial reporting processes, including supervision of the Company’s independent registered public accounting firm to ensure that they provide timely analyses of significant financial reporting and internal control issues. The board of directors also performs its risk oversight responsibilities with the assistance of the Company’s Chief Compliance Officer. The board of directors receives a quarterly and annual report from the Chief Compliance Officer, who reports on the Company’s compliance with applicable securities laws and its internal compliance policies and procedures. In addition, the Company’s Chief Compliance Officer prepares a written report annually evaluating the adequacy and effectiveness of the compliance policies and procedures of the Company and certain of its service providers. The Chief Compliance Officer’s reportreports, which isare reviewed by the board of directors, addressesaddress at a minimum: (1) the operation and effectiveness of the compliance policies and procedures of the Company and certain of its service providers since the last report; (2) any material changes to such policies and procedures since the last report; (3) any recommendations for material changes to such policies and procedures as a result of the Chief Compliance Officer’s annual review; and (4) any compliance matter that has occurred since the date of the last report about which the board of directors would reasonably need to know to oversee the Company’s compliance activities and risks. The Chief Compliance Officer also meets separately in executive session with the independent directors at least once each year. In addition to compliance reports from the Company’s Chief Compliance Officer, the board of directors also receives reports from legal counsel to the Company regarding regulatory compliance and governance matters. Ms. Schugart has served as our President and Chief Executive Officer since March 15, 2013, and was appointed as Chairman of our board of directors on February 28, 2014. Ms. Schugart is an “interested person” of the Company as defined in Section 2(a)(19) of the 1940 Act due to her current and former positions with Hines and its affiliated entities. Our board of directors believes that, due to her tenure as our Chief Executive Officer, Ms. Schugart is the director with the most knowledge of the Company’s business strategy and is best situated to serve as Chairman of our board of directors. Our Charter, as well ascharter and the regulations governing BDCs generally, requires require that a majority of the board of directors be persons other than “interested persons” of the Company, as defined in Section 2(a)(19) of the 1940 Act. The board of directors does not currently have a lead independent director. Our board of directors believes that its current leadership structure, which places significant responsibilities on committees led by independent directors, is the optimal structure for the Company at this time because it allows the Company’s directors to exercise informed and independent judgment, and allocates areas of responsibility among committees of independent directors and the full board of directors in a manner that enhances effective oversight. The board of directors is of the opinion that having a majority of independent directors is appropriate and in the best interest of the Company’s stockholders, but also believes that having interested persons serve as directors brings both corporate and financial viewpoints that are significant elements in its decision- making process. Our board of directors will reviewreviews its leadership structure periodically to ensure that the leadership structure remains appropriate and will make changes if and when it determines such changes are necessary or proper. During 2014,2015, our board of directors met nineten times, and no and took action through four unanimous written consents. No director attended fewer than 8075% of the aggregate of all meetings held during 2015 by our board of directors and by the committees on which the director served. We encourage, but do not require, our directors to attend the annual meeting of our board of directorsour annual meetings of stockholders. We anticipate that all of our directors, each of whom has been nominated for re-election, will attend the 2016 annual meeting of stockholders. Each of our directors attended the 2015 annual meeting of stockholders. Committees of the Board of Directors


 
120 The four standing committees of our board of directors are: the Pricing Committee, the Audit Committee, the Nominating and Corporate Governance Committee and the Conflicts Committee. You may obtain copies of the charters for each of the Audit Committee, the Nominating and Corporate Governance Committee and the Conflicts Committee from our website at www.hinessecurities.com/bdcs/hms- income-fund/corporate-governance/. Each of the Audit, Nominating and Corporate Governance and Conflicts committees currently has three members and areis composed entirely of independent directors. The board of directors has not established a standing compensation committee because the executive officers of the Company do not receive any direct compensation from the Company. The board of directors, as a whole, participates in the consideration of director compensation and decisions on director compensation are based on a review of data of comparable BDCs. Pricing Committee WeUnless our stockholders allow us to do so, we are prohibited from selling shares of our Common Stock at a price below current NAV, exclusive of any distributing commission or discount. The Pricing Committee is responsible for assisting the board of directors in ensuring that the shares sold in our continuous Offering that are effected at weekly closings do not contravene this restriction. The Pricing Committee considers various factors, including the valuations of our investment portfolio provided by our Advisers in determining whether the standard has been met. Ms. Schugart and Mr. HartmanMeserve currently serve as the members of our Pricing Committee. Audit Committee The Audit Committee assists the board of directors in overseeing: • the integrity of our financial statements and other information to be provided to our stockholders; • our compliance with legal and regulatory requirements; • the independent auditors’ qualifications and independence; • the performance of our risk management function and independent auditors; and • our systems of disclosure controls and procedures and internal controls over financial reporting. Messrs. Geib, Niemann and Shaper serve as the members of our Audit Committee, and Mr. Niemann serves as the Chairman of the Audit Committee. Our board of directors has determined that each of the members of the Audit Committee meets the independence standards established by the SEC for audit committees and is not an “interested person” for purposes of the 1940 Act. In addition, our board of directors has determined that Mr. Niemann is an “audit committee financial expert” as defined by Item 407(d)(5)(ii) of Regulation S-K promulgated under the Exchange Act. Unless otherwise determined by the board of directors, no member of the committee may serve as a member of the Audit Committeeaudit committee of more than twothree other public companies. During 2014,2015, the Audit Committee was comprised of three members and held fivesix meetings in addition to one joint committee meeting. All of the members of this committee attended the six Audit Committee meetings except one meeting which was attended by two of the threeand the joint committee members.meeting during 2015. Nominating and Corporate Governance Committee The Nominating and Corporate Governance Committee, in performing its duties: • assists our board of directors in identifying individuals qualified to become members of our board of directors; • recommends candidates to our board of directors to fill vacancies on the board of directors and to stand for election by the stockholders at the annual meeting; • recommends committee assignments for directors to the full board of directors; • recommends a successor to the Company’s Chief Executive Officer when a vacancy occurs; • periodically assesses the performance of our board of directors; • reviews and recommends appropriate corporate governance policies and procedures to our board of directors; and • reviews and monitors our code of business conduct and ethics for senior executive and financial officers, and any other corporate governance policies and procedures we may have from time to time. Messrs. Geib, Niemann and Shaper serve as the members of our Nominating and Corporate Governance Committee, and Mr. Geib serves as serves as the Chairman of the Nominating and Corporate Governance Committee. Our board of directors has determined that each member


 
121 member of our Nominating and Corporate Governance Committee meets the independence standards established by the SEC for governance committees and is not an “interested person” for purposes of the 1940 Act. Among the criteria the committee uses in evaluating the suitability of individual nominees for our board of directors (whether such nominations are made by management, a stockholder or otherwise), the committee considers each nominee’s: • personal and professional integrity, experience and skills; • ability and willingness to devote the time and effort necessary to be an effective board member; and • commitment to acting in our best interests and the best interests of our stockholders; and • compliance with the independence and other applicable requirements of the 1940 Act and the SEC and all other applicable laws, rules, regulations and listing standards. The committee also gives consideration to the diversity of the board of directors in terms of having an appropriate mix of experience, education and skills, the requirements contained in our Chartercharter and each nominee’s ability to exercise independence of thought, objective perspective and mature judgment and understand our business operations and objectives. If the board of directors determines to seek additional directors for nomination, the Nominating and Corporate Governance Committee considers whether it is advisable to retain a third-party search firm to identify candidates. During 2014,2015, the committeeCompany paid no fees to third-parties to assist in identifying or evaluating potential nominees. The Nominating and Corporate Governance Committee also considers nominees timely submitted by stockholders under and in accordance with the provisions of our bylaws. A stockholder’s notice must set forth specified information as to each person whom the stockholder proposes to nominate for election to the board of directors, including all information relating to such person that is required to be disclosed in solicitations of proxies for election of directors in an election contest, or is otherwise required, by Regulation 14A under the Exchange Act (including such person’s written consent to being named in the proxy statement as a nominee and to serve as a director if elected). The Nominating and Corporate Governance Committee will consider all such nominees and will take into account all factors the committee determines are relevant, including the factors summarized above. See "Advance Notice Provisions for Stockholder Nominations and Stockholder Proposals." During 2014,2015, the Nominating and Corporate Governance Committee was comprised of three members and held sixthree meetings. in addition to one joint committee meeting. All of the members of this committee attended the meetings except for two meetings which were attended by two of the three committee members. three Nominating and Corporate Governance Committee meetings and the joint committee meeting during 2015. Conflicts Committee Messrs. Geib, Niemann and Shaper serve as the members of our Conflicts Committee, and Mr. Shaper serves as the Chairman of the Conflicts Committee. The Conflicts Committee reviews and approves specific matters that the board of directors believes may involve conflicts of interest to determine whether the resolution of the conflict of interest is fair and reasonable to us and our stockholders. The Conflicts Committee is responsible for reviewing and approving the terms of all transactions between us, on the one hand, and our Adviser, our Sub-Adviser, Hines or any member of our board of directors, or any of their respective affiliates, on the other hand including the annual renewal of the Investment Advisory Agreement, the Sub-Advisory Agreement and the Dealer Manager agreement between us and our Dealer Manager. The Conflicts Committee is also responsible for reviewing and approving each purchase or lease by us of property from an affiliate or purchase or lease by an affiliate from us. The Conflicts Committee is responsible for reviewing our Advisers’ performance and the fees and expenses paid by us to our Advisers and any of their respective affiliates. The review of such fees and expenses is required to be performed with sufficient frequency, but at least annually, to determine that the expenses incurred are in the best interest of our stockholders. During 2014,2015, the Conflicts Committee was comprised of three members and held ninefive meetings in addition to one joint committee meeting, and took action through oneseven unanimous written consentconsents. All of the members of this committee attended the Conflicts Committee meetings except four meetings which wereand the joint committee meeting during 2015 except one Conflicts Committee meeting which was attended by two of the three members. Compensation of Officers We currently have no employees. Our Adviser, with the assistance of our Sub-Adviser, performs our day-to-day management functions. Our executive officers are all employees of the Adviser. We do not pay any of these individuals for serving in their respective positions. See “Investment Advisory and Administrative Services Agreement” and “Certain Relationships and Related Party Transactions” for a discussion of fees and expenses payable to our Advisers and their respective affiliates. Compensation of Directors


 
122 Prior to holding our initial closing, our directors were not entitled to compensation. Subsequent to holding our initial closing in September 2012, our directors who do not also serve in an executive officer capacity for us, our Adviser or our Sub-Adviser received compensation as described below. Our independent directors are currently entitled to an annual fee of $30,000, and a fee of50,000, $2,500 for each meeting of the board of directors attended in person, $1,000 for each committee meeting attended in person on a day when the board of directors meeting was held, $2,500 for each committee meeting attended in person on a day when no board of directors meeting was held, and $500 for each board of directors or committee meeting attended via teleconference1,500 for each meeting of the board of directors attended via teleconference, and $1,000 for each committee meeting attended. We do not pay compensation to our interested directors. Additionally, the Chairmen of our committees of the board of directors are entitled to the following annual retainer amounts: • $10,00015,000 to the Chairman of the Audit Committee of the board of directors; • $5,00010,000 to the Chairman of the Conflicts Committee of the board of directors; and • $5,00010,000 to the Chairman of the Nominating and Corporate Governance Committee of the board of directors. We reimburse all of our directors for reasonable out-of-pocket expenses incurred in connection with their service on the board of directors. The following table sets forth information regarding compensation of our directors during the fiscal year ended December 31, 2014.2015.


 
123 20142015 DIRECTOR COMPENSATION Name of Director(1) Fees Earned or Paid in Cash Stock Awards Option Awards Non-Equity Incentive Plan Compensation Change in Pension Value and Non-Qualified Deferred Compensation Earnings(2) All Other Compensation Total Compensation Interested Directors: Curtis L. Hartman(3) $ — $ — $ — $ — $ — $ — $ — Sherri W. Schugart — — — — — — — Independent Directors: — Gregory R. Geib 54,01155,000 — — — — — 54,01155,000 John O. Niemann, Jr. 65,98963,000 — — — — — 65,98963,000 Peter Shaper 53,00058,000 — — — — — 53,00058,000 (1) Nicholas T. Meserve, a nominee for director, was not a director during the fiscal year ended December 31, 2015. Mr. Meserve was elected to the board of directors on April 26, 2016. (2) We do not have a profit-sharing, compensation or retirement plan, and directors do not receive any pension or retirement benefits. (3) On April 26, 2016, Mr. Hartman resigned from the Board with immediate effect. Mr. Hartman had served as a director of the Company since 2013, and his term as director was scheduled to expire at the Company’s 2016 Annual Meeting of Stockholders. Prior to his resignation, Mr. Hartman also served as a member of the Company’s Pricing Committee. Mr. Hartman resigned from the Board to pursue other opportunities and his resignation was not due to any dispute or disagreement with the Company on any matter relating to the Company’s operations, policies or practices. PORTFOLIO MANAGEMENT We are managed by HMS Adviser, a private investment management firm that is registered as an investment adviser under the Advisers Act. Our Adviser, which is an indirect wholly owned affiliate of Hines, oversees the management of our activities and is responsible for making investment decisions with respect to and providing day-to-day management and administration of our investment portfolio. Pursuant to the Sub-Advisory Agreement among us, HMS Adviser, Main Street and MSC Adviser, MSC Adviser acts as our investment sub-adviser to identify, evaluate, negotiate and structure prospective investments, make investment and portfolio management recommendations for approval by our Adviser, monitor our investment portfolio and provide certain ongoing administrative services to our Adviser. All new investments are required to be approved by the investment committee of our Adviser, which is led by Mr. Palomo, who serves as a director and member of the investment committee for HMS Adviser. For more information regarding the business experience of Mr. Palomo see “— Our Investment Adviser.” The members of the investment committee receive no direct compensation from us. Such members may be employees or partners of our Adviser and may receive compensation or profit distributions from our Adviser. Our Investment Adviser Our Adviser is a Texas limited partnership formed on April 13, 2012 that is registered as an investment adviser under the Advisers Act. Our Adviser has limited operating history and experience managing a BDC. Our Adviser is wholly owned by Hines. Hines is indirectly owned and controlled by Gerald D. Hines and Jeffrey C. Hines. The principal executive offices of HMS Adviser are located at 2800 Post Oak Boulevard, Suite 5000, Houston, Texas 77056-6118. See “Investment Objective and Strategies — About Our Sponsor” for additional information regarding the operating history of Hines. Our Adviser has an investment committee consisting of Mr. Palomo, Mr. Sims and Mr. Apollo. Upon the request of the Company, a representative of Main Street will be present at the meetings of the investment committee. Below is a brief description of the background and experience of the principals of HMS Adviser and the senior investment professionals employed or retained by HMS Adviser and its affiliates. The backgroundsbackground of Ms. Schugart and Mr. Sims areis described in the “Management — Board of Directors and Officers” section of this prospectus. Alejandro Palomo. Mr. Palomo, age 35,37, joined Hines in August 2012 as a Director. Mr. Palomo serves as the lead member of the investment committee for our Adviser. In this role, Mr. Palomo is involved with the evaluation and approval of our investment opportunities. Mr. Palomo also serves as the liaison for portfolio matters between us and our Sub-Adviser. Prior to joining Hines, from March 2008 to August 2012 Mr. Palomo was a Director at Main Street Capital Corporation involved with the identification, review, selection, structuring, closing and monitoring of investments with Main Street's LMM portfolio. Before joining Main Street, from January 2005 to March 2008 Mr. Palomo worked at PricewaterhouseCoopers LLP in the transaction services group and the audit practice. He holds a Bachelor of Business Administration degree in accounting and a Master of Accountancy from the University of Texas at El Paso and is a certified public accountant. Frank R. Apollo. Mr. Apollo, age 48,50, joined Hines in 1993 and is a Senior Managing Director of Hines, which is the general partner of the advisor of each of Hines Global REIT, Hines REIT, the Company, and Hines Global REIT II. Mr. Apollo also has served as Director and


 
124 and Senior Managing Director of Hines Securities, Inc. since April 2008 and as Treasurer and Secretary of Hines Securities, Inc. since August 2003. Mr. Apollo has served as Senior Vice President — Finance; Treasurer and Secretary for Hines Global REIT and the general partner of the advisor of Hines Global REIT from December 2008 through November 1, 2011, and for Hines REIT and the general partner partner of the advisor of Hines REIT from April 2008 through November 1, 2011. From April 2008 through November 1, 2011, Mr. Apollo Apollo also served as the Senior Vice President — Finance of the Core Fund. In these roles, he was responsible for overseeing portfolio financial management, debt financings, treasury and liquidity management and legal and corporate governance in the U.S. and internationally. He served as Chief Accounting Officer, Treasurer and Secretary for Hines REIT from August 2003 to April 2008 and Chief Chief Accounting Officer of the Core Fund from July 2004 to April 2008. His responsibilities in these positions included accounting, financial reporting, legal and corporate governance in the U.S. and internationally. In addition to the positions Mr. Apollo currently holds at at Hines Securities, Inc., Mr. Apollo also served as the Vice President of Hines Securities, Inc. from August 2003 to April 2008, and, as a result of his positions at Hines Securities, Inc., is responsible for all financial operations of our Dealer Manager. Previously, Mr. Apollo also also served as the Vice President and Corporate Controller responsible for the accounting and control functions for Hines’ international operations, as the Vice President and Regional Controller for Hines’ European Region and as the director of Hines’ Internal Audit Department. Before joining Hines, Mr. Apollo was an audit manager with Arthur Andersen. He graduated from the University of Texas with with a B.B.A. in Accounting, is a certified public accountant and holds Series 28 and 63 securities licenses. The table below shows the dollar range of shares of common stock beneficially owned as of the date of this prospectusDecember 31, 2015 by each member of the Adviser’s investment committee, whom we consider to be our portfolio managers. Members of the Investment Committee Dollar Range of Equity Securities Beneficially Owned(1)(2)(3) Ryan T. Sims $10,001 - $50,000 Alejandro Palomo Nonenone Frank R. Apollo $10,001 - $50,000 (1) Beneficial ownership has been determined in accordance with Rule 16a-1(a)(2) of the Exchange Act. (2) The dollar range of equity securities beneficially owned by our portfolio managers is based on our current offering price of $9.558.90 per share. (3) The dollar range of equity securities beneficially owned is: none, $1 – $10,000, $10,001 – $50,000, $50,001 – $100,000, $100,001 – $500,000, $500,001 – $1,000,000, or over $1,000,000. Our Sub-Adviser Pursuant to the Sub-Advisory Agreement among us, HMS Adviser, Main Street and MSC Adviser, MSC Adviser acts as our investment sub-adviser to identify, evaluate, negotiate and structure prospective investments, make investment and portfolio management recommendations for approval by our Adviser, monitor our investment portfolio and provide certain ongoing administrative services to our Adviser. Main Street initially provided such investment sub-advisory services to our Adviser. However, because the fees payable to Main Street from such an arrangement could have negative consequences on Main Street’s ability to meet the source-of-income requirement necessary for Main Street to maintain its RIC tax treatment, Main Street requested and obtained certain relief from the SEC’s Division of Investment Management allowing it to wholly own a registered investment adviser. Subsequent to the receipt of such relief, MSC Adviser, a wholly owned subsidiary of Main Street and a registered investment adviser, became our Sub-Adviser. For more information regarding the Sub-Adviser, see “Investment Objective and Strategies — About Our Sub-Adviser.” The investment professional and principals of MSC Adviser are also the investment professionals and principals of Main Street. The people who originate, source and execute investments for Main Street perform the same functions for our Sub-Adviser. As of September 30, 2015,March 31, 2016, Main Street had debt and equity investments in customized LMM securities and over-the-counter debt securities with an aggregate fair value of approximately $1.91.8 billion in over 200 portfolio companies. Main Street’s common stock trades on the New York Stock Exchange under the ticker symbol “MAIN.” The principal executive offices of our Sub-Adviser are located at 1300 Post Oak Boulevard, Suite 800, Houston, Texas 77056. Below is a brief description of the background and experience of the principals of the Sub-Adviser and the senior investment professionals retained or employed by the Sub-Adviser. In addition to the individuals described below, Nicholas T. Meserve has served as a Managing Director on Main Street's Middle Market investment team since 2012. The background and experience of Mr. Meserve is described in the "Management — Board of Directors and Officers" section of this prospectus. Vincent D. Foster, age 58,60, has served as the Chairman of Main Street's board of directors and as Chief Executive Officer since 2007 and and as President since October 2012. He has also been a member of Main Street's investment committee since its formation in 2007 and a a member of Main Street's credit committee since its formation in 2011. Mr. Foster also currently serves as a founding director of Quanta Services, Inc. (NYSE: PWR), which provides specialty contracting services to the power, natural gas and telecommunications industries, and a director of Team, Inc. (NYSE: TISI), which provides specialty contracting services to the petrochemical, refining, electric power and and other heavy industries. He also served as a director of U.S. Concrete, Inc. (NASDAQ-CM: USCR) from 1999 until 2010, Carriage Services, Inc. (NYSE: CSV) from 1999 to 2011 and HMS Income Fund, Inc., from 2012 until February 2013. In addition, Mr. Foster served


 
125 served as a founding director of the Texas TriCities Chapter of the National Association of Corporate Directors from 2004 to 2011. Mr. Foster, a C.P.A., had a 19 year career with Arthur Andersen, where he was a partner from 1988-1997. Mr. Foster was the director of Andersen’s Corporate Finance and Mergers and Acquisitions practice for the Southwest United States and specialized in working with companies involved in consolidating their respective industries. From 1997, Mr. Foster co-founded and has acted as co-managing partner or partner or chief executive of several Main Street predecessor funds and entities, which are now subsidiaries of Main Street, including Main Main Street Mezzanine Fund, LP and its general partner, Main Street Mezzanine Management, LLC, Main Street Capital II, LP and its general partner, Main Street Capital II GP, LLC, and Main Street Capital Partners, LLC. Mr. Foster received the Ernst & Young Entrepreneur of the Year 2008 Award in the financial services category in the Houston & Gulf Coast Area. The program honors entrepreneurs who have demonstrated exceptionality in innovation, financial performance and personal commitment to their businesses and and communities. Dwayne L. Hyzak, age 42,44, has served as Main Street's Chief Operating Officer and Senior Managing Director since November 2014. Mr. Hyzak also serves as a member of Main Street's investment committee. Previously, he served as Main Street's Chief Financial Officer and Senior Managing Director from 2011 and in other executive positions at Main Street since 2007. From 2002, Mr. Hyzak has also served as a Senior Managing Director and in other executive positions of several Main Street predecessor funds and entities, which are now subsidiaries of Main Street, including the general partner of Main Street Mezzanine Fund, LP, Main Street Mezzanine Management, LLC, the general partner of Main Street Capital II, LP, Main Street Capital II GP, LLC, and Main Street Capital Partners, LLC. From 2000 to 2002, Mr. Hyzak was a director of integration with Quanta Services, Inc. (NYSE: PWR), which provides specialty contracting services to the power, natural gas and telecommunications industries, where he was principally focused on the company’s mergers and acquisitions and corporate finance activities. Prior to joining Quanta Services, Inc., he was a manager with Arthur Andersen in its Transaction Advisory Services group. Curtis L. Hartman, age 42,43, has served as Main Street's Chief Credit Officer and Senior Managing Director since 2011. Mr. Hartman is also the Chairman of Main Street's credit committee and a member of Main Street's investment committee. Previously, he served as one of Main Street's Senior Vice Presidents and in other executive positions at Main Street since 2007. From 2000, Mr. Hartman has also served as a Senior Managing Director and in other executive positions of several Main Street predecessor funds and entities, which are now subsidiaries of Main Street, including the general partner of Main Street Mezzanine Fund, LP, Main Street Mezzanine Management, LLC, the general partner of Main Street Capital II, LP, Main Street Capital II GP, LLC, and Main Street Capital Partners, LLC. From 1999 to 2000, Mr. Hartman was an investment professional for Sterling City Capital, LLC. Concurrently with joining Sterling City Capital, he joined United Glass Corporation, a Sterling City Capital portfolio company, as Director of Corporate Development. Prior to joining Sterling City Capital, Mr. Hartman was a Manager with PricewaterhouseCoopers LLP, in its M&A/Transaction Services group. Prior to that, he was employed as a Senior Auditor by Deloitte & Touche LLP. David L. Magdol, age 45,46, has served as Main Street's Chief Investment Officer and Senior Managing Director since 2011. Mr. Magdol is also the Chairman of our investment committee. Previously, he served as one of our Senior Vice Presidents and in other executive positions at Main Street since 2007. From 2002, Mr. Magdol has served as a Senior Managing Director and in other executive positions of several Main Street predecessor funds and entities, which are now subsidiaries of ours, including the general partner of Main Street Mezzanine Fund, LP, Main Street Mezzanine Management, LLC, the general partner of Main Street Capital II, LP, Main Street Capital II GP, LLC, and Main Street Capital Partners, LLC. Mr. Magdol joined Main Street from the investment banking group at Lazard Freres & Co. Prior to Lazard, he managed a portfolio of private equity investments for the McMullen Group, a private investment firm/family office capitalized by Dr. John J. McMullen, the former owner of the New Jersey Devils and the Houston Astros. Mr. Magdol began his career in the structured finance services group of JP Morgan Chase. Rodger A. Stout, age 63,65, has served as Main Street's Executive Vice President since 2012 and is also a member of Main Street's credit committee. Previously, Mr. Stout served as Main Street's Chief Compliance Officer, Senior Vice President-Finance and Administration and Treasurer and in other executive positions at Main Street since 2007. From 2006, Mr. Stout has served as Executive Vice President and in other executive positions of several Main Street predecessor funds and entities, which are now subsidiaries of Main Street, including the general partner of Main Street Mezzanine Fund, LP, Main Street Mezzanine Management, LLC, the general partner of Main Street Capital II, LP, Main Street Capital II GP, LLC, and Main Street Capital Partners, LLC. From 2000 to 2006, Mr. Stout was Senior Vice President and Chief Financial Officer for FabTech Industries, Inc., one of the largest domestic structural steel fabricating companies. From 1985 to 2000, he was a senior financial executive for Jerold B. Katz Interests. He held numerous positions over his 15-year tenure with this national scope financial services conglomerate. Those positions included director, executive vice president, senior financial officer and investment officer. Prior to 1985, Mr. Stout was an international tax executive in the oil and gas service industry. Nicholas T. Meserve, age 35, has served as a Managing Director on Main Street's Middle Market investment team since 2012. Previously, from 2004 until 2012, Mr. Meserve worked at Highland Capital Management, LP, a large alternative credit manager, and certain of its affiliates, where he managed a portfolio of senior loans and high yield bonds across a diverse set of industries. Prior to Highland, he was a Credit Analyst at JP Morgan Chase & Co.


 
126 INVESTMENT ADVISORY AND ADMINISTRATIVE SERVICES AGREEMENT Investment Adviser Services Our investment process utilizes the combined business and investment expertise, credit underwriting experience, transaction expertise and deal-sourcing capabilities of our Advisers. The Adviser provides its services under the Investment Advisory Agreement with us, while the Sub-Adviser provides its services under the Sub-Advisory Agreement with our Adviser, to which the Company is also a party. The activities of both of our Advisers are subject to the supervision and oversight of our board of directors. Under the terms of our Investment Advisory Agreement, our Adviser is obligated to: • Determine the composition and allocation of our investment portfolio, the nature and timing of the changes therein and the manner of implementing such changes; • Identify, evaluate and negotiate the structure of the investments we make; • Execute and close the acquisition of, and monitor and service, our investments; • Determine the securities and other assets that we will purchase, retain, or sell; • Perform due diligence on prospective investments and portfolio companies; • Provide us with such other investment advisory, research and related services as we may, from time to time, reasonably request or require for the investment of our funds; and • On our behalf provide significant managerial assistance to those portfolio companies to which we are required as a BDC to provide such assistance under the 1940 Act, including utilizing appropriate personnel of the Adviser to monitor the operations of our portfolio companies, participate in board and management meetings, consult with and advise officers of portfolio companies and provide other organizational and financial consultation. Under the terms of our Sub-Advisory Agreement, as permitted by the Investment Advisory Agreement, our Adviser has delegated certain of its responsibilities to the Sub-Adviser including the following: • Make recommendations to the Adviser as to the allocation of our investment portfolio among various types of securities, the nature and timing of the changes therein and the manner of implementing such changes; • Identify, evaluate, recommend to the Adviser, and, if approved by the Adviser, negotiate the structure and terms of the investments we make; • Assist the Adviser in executing and closing the acquisition and disposition of our investments; • Make recommendations to the Adviser with respect to the securities and other assets that we will purchase, retain, or sell; • Monitor the Company’s investment portfolio and make recommendations regarding ongoing portfolio management; and • Perform, or cause to be performed, due diligence procedures and provide due diligence information on prospective investments. The Sub-Adviser is primarily responsible for initially identifying, evaluating, negotiating and structuring our prospective investments. Our Adviser has exclusive responsibility for approving the acquisition and disposition of investments. Our advisory services under the Investment Advisory Agreement and Sub-Advisory Agreement are not exclusive, and the Advisers are free to furnish similar services to other entities so long as their services to us are not impaired. However, during the terms of the Investment Advisory Agreement and the Sub-Advisory Agreement, except as otherwise agreed, neither our Adviser nor Sub-Adviser may act as the investment adviser or sub-adviser to, or sponsor of, another public, non-traded BDC (except this restriction will not apply to the Adviser and Sub-Adviser working together on another fund sponsored by the Adviser or the Sub-Adviser). As a BDC, we are required to offer and provide managerial assistance to our portfolio companies. This assistance could involve monitoring the operations of our portfolio companies, participating in board and management meetings, consulting with and advising officers of portfolio companies and providing other organizational and financial guidance. Our Advisers or any third-party administrator will make available such managerial assistance, on our behalf, to our portfolio companies. Our Advisers’ business experience makes them qualified to provide such managerial assistance. We may receive fees for these services and will reimburse our Advisers, or any third-party administrator, for their allocated costs in providing such assistance, subject to review and approval by our board of directors. Advisory Fees


 
127 Pursuant to the Investment Advisory Agreement, we pay our Adviser a fee for investment advisory and management services consisting of two components — a management fee and an incentive fee. Pursuant to the Sub-Advisory Agreement, the Sub-Adviser receives 50% of all fees payable to the Adviser under the Investment Advisory Agreement. Management Fees The management fee is calculated at an annual rate of 2.0% of our average gross assets. The term “gross assets” means total assets of the Company as disclosed on the Company's balance sheet. "Average gross assets" are calculated based on the Company's gross assets at the end of the two most recently completed calendar quarters. The management fee is payable quarterly in arrears. All or any part of the management fee not taken as to any quarter is deferred without interest and may be taken in such other quarter as the Adviser will determine. The management fee for any partial month or quarter will be appropriately pro rated.


 
128 Incentive Fees The incentive fee consists of two parts. The first part, which we refer to as the subordinated incentive fee on income, is calculated and payable quarterly in arrears based on our pre-incentive fee net investment income for the immediately preceding quarter. The subordinated incentive fee on income is equal to 20% of our pre-incentive fee net investment income for the immediately preceding quarter, expressed as a quarterly rate of return on adjusted capital at the beginning of the most recently completed calendar quarter, exceeding 1.875% (or 7.5% annualized), subject to a “catch up” feature (as described below). For this purpose, pre-incentive fee net investment income means interest income, dividend income and any other income (including any other fees such as commitment, origination, structuring, diligence and consulting fees or other fees that we receive from portfolio companies) accrued during the calendar quarter, minus our operating expenses for the quarter (including the management fee, expenses payable under any proposed administration agreement and any interest expense and dividends paid on any issued and outstanding preferred stock, but excluding the incentive fee). Pre-incentive fee net investment income includes, in the case of investments with a deferred interest feature (such as original issue discount debt instruments and payment-in-kind interest and zero coupon securities), accrued income that we have not yet received in cash. Pre-incentive fee net investment income does not include any realized capital gains, realized capital losses or unrealized capital appreciation or depreciation. For purposes of this fee, adjusted capital means cumulative gross proceeds generated from sales of our common stock (including proceeds from our distribution reinvestment plan) reduced for non-liquidating distributions, other than distributions of profits, paid to our stockholders and amounts paid for share repurchases pursuant to our share repurchase program. The calculation of the subordinated incentive fee on income for each quarter is as follows: • No subordinated incentive fee on income is payable to the Adviser in any calendar quarter in which our pre-incentive fee net investment income does not exceed the hurdle rate of 1.875% (or 7.5% annualized) on adjusted capital; • 100% of our pre-incentive fee net investment income, if any, that exceeds the hurdle rate but is less than or equal to 2.34375% (or 9.375% annualized) of adjusted capital in any calendar quarter is payable to the Adviser. This portion of the subordinated incentive fee on income is referred to as the “catch up” and is intended to provide the Adviser with an incentive fee of 20.0% on all of our pre-incentive fee net investment income as if the hurdle rate did not apply when the pre-incentive fee net investment income exceeds 2.34375% (or 9.375% annualized) in any calendar quarter; and • For any quarter in which our pre-incentive fee net investment income exceeds 2.34375% (or 9.375% annualized) of adjusted capital, the subordinated incentive fee on income equals 20.0% of the amount of our pre-incentive fee net investment income, as the hurdle rate and catch-up will have been achieved. The following is a graphical representation of the calculation of the quarterly subordinated incentive fee on income: PERCENTAGE OF PRE-INCENTIVE FEE NET INVESTMENT INCOME ALLOCATED TO QUARTERLY INCENTIVE FEE The second part of the incentive fee, referred to as the incentive fee on capital gains, is an incentive fee on realized capital gains earned from our portfolio and is determined and payable in arrears as of the end of each calendar year (or upon termination of the Investment Advisory Agreement). This fee equals 20.0% of our incentive fee capital gains, which is equal to our realized capital gains on a cumulative cumulative basis from inception, calculated as of the end of each calendar year, computed net of all realized capital losses and unrealized capital depreciation on a cumulative basis, less the aggregate amount of any previously paid capital gain incentive fees. In order to provide provide an incentive for our Adviser to successfully execute a merger transaction involving us that is financially accretive and/or otherwise otherwise beneficial to our stockholders even if our Adviser will not act as an investment adviser to the surviving entity in the merger, we may seek exemptive relief from the SEC to allow us to pay our Adviser an incentive fee on capital gains in connection with our merger with


 
129 with and into another entity. Absent the receipt of such relief, our Adviser will not be entitled to an incentive fee on capital gains or any other incentive fee in connection with any such merger transaction. Examples of Incentive Fee Calculation Example 1: Income Related Portion of Incentive Fee(*): Alternative 1 — Assumptions • Investment income (including interest, dividends, fees, etc.) = 1.25% • Hurdle rate(1) = 1.875% • Base management fee(2) = 0.50% • Other expenses (legal, accounting, custodian, transfer agent, etc.)(3) = 0.20% • Pre-incentive fee net investment income (investment income - (base management fee + other expenses)) = 0.55% Pre-incentive fee net investment income does not exceed hurdle rate, therefore there is no incentive fee. Alternative 2 — Assumptions • Investment income (including interest, dividends, fees, etc.) = 2.70% • Hurdle rate(1) = 1.875% • Base management fee(2) = 0.50% • Other expenses (legal, accounting, custodian, transfer agent, etc.)(3) = 0.20% • Pre-incentive fee net investment income (investment income - (base management fee + other expenses)) = 2.00% Pre-incentive net investment income exceeds hurdle rate, therefore there is an income incentive fee payable by us to our Adviser. Incentive fee = 100% x pre-incentive fee net investment income in excess of the hurdle rate, based on the “catch-up” provision(4) = 100% x (2.00% - 1.875%) = 0.125% Alternative 3 — Assumptions • Investment income (including interest, dividends, fees, etc.) = 3.20% • Hurdle rate(1) = 1.875% • Base management fee(2) = 0.50% • Other expenses (legal, accounting, custodian, transfer agent, etc.)(3) = 0.20% • Pre-incentive fee net investment income (investment income - (base management fee + other expenses)) = 2.50% Pre-incentive net investment income exceeds hurdle rate, therefore there is an income incentive fee payable by us to our Adviser. • Incentive fee = 20% x pre-incentive fee net investment income, subject to “catch-up”(4) • Incentive fee = 100% x “catch-up” + (20% x (pre-incentive fee net investment income - 2.34375%)) • Catch-up = 2.34375% - 1.875% = 0.46875% • Incentive fee = (100% x 0.46875%) + (20% x (2.50% - 2.34375%)) = 0.46875% + (20% x 0.15625%) = 0.46875% + 0.03125% = 0.50% (or 20% of 2.50%) (1) Represents 7.5% annualized hurdle rate. (2) Represents 2.0% annualized base management fee. (3) Excludes organizational and offering expenses. (4) The “catch-up” provision is intended to provide our Adviser with an incentive fee of 20% on all of our pre-incentive fee net investment income as if a hurdle rate did not apply when our net investment income exceeds 2.34375% in any calendar quarter.


 
130 (*) The hypothetical amount of pre-incentive fee net investment income shown is based on a percentage of total net assets. Example 2: Capital Gains Portion of Incentive Fee: Alternative 1: Assumptions Year 1: $20 million investment made in company A (“Investment A”) and $30 million investment made in company B (“Investment B”) Year 2: Investment A sold for $50 million and fair market value ("FMV"), of Investment B determined to be $32 million Year 3: FMV of Investment B determined to be $25 million Year 4: Investment B sold for $31 million The capital gains portion of the incentive fee would be: Year 1: None Year 2: Capital gains incentive fee of $6 million ($30 million realized capital gains on sale of Investment A multiplied by 20%; no unrealized capital depreciation) Year 3: None Year 4: Capital gains incentive fee of $200,000 ($6.2 million ($31 million cumulative realized capital gains multiplied by 20%) less $6 million (capital gains fee paid in Year 2)) Alternative 2 — Assumptions Year 1: $20 million investment made in company A (“Investment A”), $30 million investment made in company B (“Investment B”) and $25 million investment made in company C (“Investment C”) Year 2: Investment A sold for $50 million, FMV of Investment B determined to be $25 million and FMV of Investment C determined to be $25 million Year 3: FMV of Investment B determined to be $27 million and Investment C sold for $30 million Year 4: FMV of Investment B determined to be $35 million Year 5: Investment B sold for $20 million The capital gains incentive fee, if any, would be: Year 1: None Year 2: $5 million capital gains incentive fee (20% multiplied by $25 million ($30 million realized capital gains on Investment A less $5 million unrealized capital depreciation on Investment B) Year 3: $1.4 million capital gains incentive fee ($6.4 million (20% multiplied by $32 million ($35 million cumulative realized capital gains on Investment A and Investment C less $3 million unrealized capital depreciation on Investment B)) less $5 million capital gains fee paid in Year 2) Year 4: Capital gains incentive fee of $600,000 ($7 million ($35 million cumulative realized capital gains multiplied by 20%) less $6.4 million (cumulative capital gain incentive fees paid in Year 2 and Year 3)) Year 5: None. ($5 million (20% multiplied by $25 million (cumulative realized capital gains of $35 million less realized capital losses of $10 million)) less $7.0 million cumulative capital gain incentive fees paid in Year 2, Year 3, and Year 4) The returns shown are for illustrative purposes only and are all based on quarterly calculations. There is no guarantee that positive returns will be realized and actual returns may vary from those shown in the examples above. Payment of Our Expenses Our primary operating expenses are the payments of our general and administrative expenses, our fees and other expenses under our Investment Advisory Agreement and any proposed administration agreement. The investment advisory fees compensate our Adviser for its work in identifying, evaluating, negotiating, executing, monitoring and servicing our investments. Our Adviser pays our Sub-Adviser 50% of all investment advisory fees it receives. Additionally, we are required to reimburse the actual expenses incurred by our Advisers or their affiliates, or any third-party administrator in connection with the provision of Administrative Services (as opposed to investment advisory services) to us, including the personnel and related employment direct costs and overhead of our Advisers or their affiliates, or any third- party administrator. We will not reimburse for personnel costs in connection with services for which our Advisers or their affiliates, or any third-party administrator, receive a separate fee.


 
131 Subject to the limitations included in the Investment Advisory Agreement and Sub-Advisory Agreement, we will bear all other expenses of our operations and transactions, including certain fees and expenses relating to: • corporate and organizational expenses relating to the Offering, subject to certain limitations; • the actual cost of the persons performing the functions of Chief Financial Officer and Chief Compliance Officer and other personnel engaged to provide such administrative services (including direct compensation costs including salaries, bonuses, benefits and other direct costs associated therewith) and related overhead costs allocated by the Adviser to the Company in a reasonable manner, without markup; • any amounts paid to third parties for Administrative Services; • the cost associated with the investigation and monitoring of our investments; • the cost of calculating our NAV per share, including third-party valuation firms; • the cost of effecting sales and repurchases of shares of our common stock and other securities; • management and incentive fees payable pursuant to the Investment Advisory Agreement; • fees payable to third parties relating to, or associated with, making investments and valuing investments (including third-party valuation firms); • transfer agent and custodial fees, fees and expenses associated with marketing efforts (including attendance at investment conferences and similar events); • federal and state registration fees; • any exchange listing fees; • federal, state and local taxes; • independent directors’ fees and expenses; • brokerage commissions; • costs of proxy statements; • stockholders’ reports and notices; • costs of preparing government filings, including periodic and current reports with the SEC; • fidelity bond, liability insurance and other insurance premiums; • printing, mailing, long distance telephone and staff costs associated with the Company’s reporting and compliance obligations under the 1940 Act and applicable federal and state securities laws; • fees and expenses associated with accounting, independent audits and outside legal costs; and • all other expenses incurred by our Advisers in performing their obligations subject to the limitations included in the Investment Advisory Agreement and Sub-Advisory Agreement. Management and Incentive Fee Waiver On May 31, 2012, we and our Advisers entered into a conditional fee waiver agreement and subsequent amendments, pursuant to which, for a period from June 4, 2012 to December 31, 2013, our Advisers can waive all fees upon the occurrence of any event that, in our Advisers’ sole discretion, is deemed necessary, including but not automatically triggered by our estimate that a distribution declared and payable to our stockholders during the fee waiver period represents, or would represent when paid, a return of capital for U.S. federal income tax purposes. We refer to this conditional fee waiver agreement, as amended from time to time, as the “Conditional Fee Waiver Agreement.” Further, the agreement contained a clause which states that at the sole and absolute discretion of our board of directors, in future periods, previously waived fees may be paid to our Advisers if and only to the extent that our cumulative net increase in net assets resulting from operations exceeds the amount of cumulative distributions paid to stockholders. The previously waived fees are potentially subject to repayment by us, if at all, within a period not to exceed three years from the date of each respective fee waiver. We do not anticipate terminating the Conditional Fee Waiver Agreement in the foreseeable future and intend to continue to remain obligated to repayment of fee waivers by our Adviser pursuant to the terms of the Conditional Fee Waiver Agreement. On December 30, 2013, we and our Advisers agreed to an amendment to the Conditional Fee Waiver Agreement which extended the term of the fee waiver with respect to our Adviser through December 31, 2014. The terms of the fee waiver were not extended with respect to the Sub-Adviser, whose waiver expired on December 31, 2013 (except with respect to a subordinated incentive fee on income payable for the period October 1, 2014 to December 31, 2014, which the Sub-Adviser agreed to waive). On April 15, 2015, we and our Advisers agreed to the Fee Waiver Amendment, under which our Advisers have agreed to extend the term of of the fee waiver with respect to our Adviser through December 31, 2015. Our Adviser has no obligation to waive fees pursuant to the Conditional Fee Waiver Agreement after December 31, 2015, unless the fee waiver period is further extended. The terms of the fee waiver


 
132 waiver were not extended with respect to our Sub-Adviser (except for the subordinated incentive fee on income for the period January 1, 2015 to September 30, 2015, which our Sub-Adviser has agreed to waive). In a separate agreement between our Adviser and our Sub-Adviser dated April 15, 2015 and effective January 1, 2015, our Sub-Adviser agreed to conditionally reimburse our Adviser for 50% of the fees waived each quarter in 2015, up to $200,000 in total waived fees per quarter. If the total amount conditionally reimbursed by our Sub-Adviser in 2015 is less than both (i) 50% of the fees waived by our Adviser for 2015 excluding any previously reimbursed amounts and (ii) $400,000, then our Sub-Adviser shall reimburse our Adviser, in connection with the payment of management fees to our Sub-Adviser for the fourth quarter of 2015, the difference between (A) 50% of the fees waived by our Adviser for 2015 excluding any previously reimbursed amounts minus (B) any amounts conditionally reimbursed by our Sub- Adviser in 2015, up to a maximum of $400,000 of total conditional reimbursements by our Sub-Adviser. Reimbursement of previously waived fees will only be permitted with the approval of our board of directors and if our operating expense ratio is equal to or less than our operating expense ratio at the time the corresponding fees were waived and if the annualized rate of regular cash distributions to stockholders is equal to or greater than the annualized rate of the regular cash distributions at the time the corresponding fees were waived. For the three months ended September 30, 2015 and 2014, we incurred base management fees of $4.3 million and $1.6 million, respectively, and the Advisers waived base management fees of $0 and $821,000, respectively. Accordingly, net of waivers, we paid base management fees of $4.3 million for the three months ended September 30, 2015 and paid base management fees of $821,000 for the three months ended September 30, 2014. For the three months ended September 30, 2015 and 2014, we incurred capital gains incentive fees of $0 and $0, respectively, and subordinated incentive fees on income of $155,000 and $0, respectively. For the three months ended September 30, 2015 and 2014, the Advisers waived capital gains incentive fees of $0 and $0, respectively, and subordinated incentive fees on income of $155,000 and $0, respectively. For the nine months ended September 30, 2015 and 2014, we incurred base management fees of approximately $11.0 million and $3.3 million, respectively, and the Advisers waived base management fees of $0 and $1.7 million, respectively. Accordingly, net of waivers, we paid base management fees of approximately $11.0 million for the nine months ended September 30, 2015 and paid base management fees of approximately $1.7 million for the nine months ended September 30, 2014. For the nine months ended September 30, 2015 and 2014, we incurred capital gains incentive fees of $0 and $0, respectively, and subordinated incentive fees on income of $1.4 million and $0, respectively. For the nine months ended September 30, 2015 and 2014, the Advisers waived capital gains incentive fees of $0 and $0, respectively, and subordinated incentive fees on income of $1.4 million and $0, respectively. For the nine months ended September 30, 2015 and 2014, we did not record an accrual for any previously waived fees. Any future reimbursement of previously waived fees to the Advisers will not be accrued until the reimbursement of the waived fees becomes probable and estimable, which will be upon approval of our board of directors. To date none of the previously waived fees have been approved by the board of directors for reimbursement. For the years ended December 31, 2014, 2013, and 2012, we incurred base management fees of approximately $5.6 million, $779,000 and $232,000, respectively, and our Advisers waived base management fees of $1.8 million, $779,000 and $232,000, respectively. Accordingly, net of waivers, we paid base management fees of approximately $3.8 million for the year ended December 31, 2014, and no base management fees for either of the years ended December 31, 2013 and 2012. For the years ended December 31, 2014, 2013, and 2012, we incurred capital gains incentive fees of approximately $0, $5,000 and $3,000, respectively, and subordinated incentive fees on income of $451,000, $0 and $123,000, respectively. For the years ended December 31, 2014, 2013 and 2012, our Advisers waived capital gains incentive fees of $0, $5,000 and $3,000, respectively, and subordinated incentive fees on income of $451,000, $0 and $123,000, respectively. During the years ended December 31, 2014, 2013 and 2012, we did not record an accrual for any previously waived fees. Any reimbursement of previously waived fees to our Advisers will not be accrued until the reimbursement of the waived fees become probable and estimable, which will be upon approval by our board of directors. To date none of the previously waived fees have been approved by the board of directors for reimbursement. On November 11, 2013, we entered into the 2013 Expense Reimbursement Agreement with the Adviser. Under the 2013 Expense Reimbursement Agreement, until December 31, 2013 or a prior date mutually agreed to by both parties, the Adviser will pay us the Expense Expense Support Payment in order to achieve the Operating Expense Objective. Operating expenses are defined as 2013 third party operating costs and expenses incurred by us under generally accepted accounting principles for investment management companies. The board of directors, in its sole discretion, may approve the repayment of unreimbursed Expense Support Payments (a “Reimbursement Payment”) upon a determination by the board of directors that we have achieved the Operating Expense Objective in any quarter following following receipt by us of an Expense Support Payment. Under the 2013 Expense Reimbursement Agreement, any unreimbursed Expense Expense Support Payment may be reimbursed by us within a period not to exceed three years from the date each respective Expense Support Payment was determined. Any Expense Support Payments that remain unreimbursed three years after such payment will be permanently waived. Pursuant to the terms of the 2013 Expense Reimbursement Agreement, for the year ended December 31, 2013, the Adviser made an Expense Support Payment of $153,000 to us.


 
133 On December 30, 2013, we agreed to the We and our Adviser have entered into the 2013 and 2014 Expense Reimbursement Agreement. Under the 2014 Expense Reimbursement Agreement, until December 31, 2014, or a prior date mutually agreed to by both parties, the Adviser, at its sole discretion, will pay to usAgreements, pursuant to which our Adviser could pay an Expense Support Payment in order to achieve the Operating Expense Objective. Operating expenses are defined as third party operating costs and expenses incurred by the Company between January 1, 2014, and December 31, 2014, under generally accepted accounting principles for investment management companies. TheOur board of directors, in its sole discretion, may approve a Reimbursement PaymentsPayment upon a determination by the board of directors that we have achieved the Operating Expense Objective in any quarter following our receipt by us of an Expense Support Payment. Under the 2014 ExpenseWe may make any Reimbursement Agreement, any unreimbursed Expense Support Payment may be reimbursed by us within a period not to exceedPayments within three years from the date each respective Expense Support Payment was determined, but only after any Expense Support Payment amounts have been reimbursed under the 2013 Expense Reimbursement Agreement. Any Expense Support Payments that remain unreimbursed three years after such payment will be permanently waived. The 2014 Expense Reimbursement Agreement may be terminated by us at any time, and shall automatically terminate upon termination of the Investment Advisory Agreement or upon our liquidation or dissolution. During the year ended December 31, 2014, we received an Expense Support Payment of $328,000, which the Adviser paid to us on October 30, 2014. The Expense Support Payment from the Adviser of $328,000 may be reimbursed by us within a period not to exceed three years, subject to approval by our board of directors. As discussed above, the reimbursement of this Expense Support Payment from us to the Adviser is only permitted after the reimbursement of the Expense Support Payment of $153,000 that was made in 2013. As of December 31, 2014, none of these amounts have been approved for reimbursement by the board of directors. We and our Advisers have entered into the Conditional Fee Waiver Agreement, pursuant to which our Advisers could waive certain fees through December 31, 2015 upon the occurrence of any event that, in our Advisers’ sole discretion, causes such waivers to be deemed necessary. The previously waived fees are potentially subject to repayment by the Company, if at all, within a period not to exceed three years from the date of each respective fee waiver. On April 15, 2015, we and our Adviser agreed to amendments to the 2013 Expense Reimbursement Agreement and the 2014 Expense Reimbursement Agreement, in whichWe and our Advisers have entered into the 2016 Conditional Income Incentive Fee Waiver Agreement, pursuant to which, for a period from January 1, 2016 through June 30, 2016, our Advisers could waive the “subordinated incentive fee on income,” as such term is defined in the Investment Advisory Agreement, upon the occurrence of any event that, in our Advisers’ sole discretion, causes such waiver to be deemed necessary. The 2016 Conditional Income Incentive Fee Waiver Agreement may require us to repay our Advisers for previously waived reimbursement of Expense Support Payments made under the 2013 Expense Reimbursement Agreement and the 2014 Expense Reimbursement Agreement will be made in accordance with and subject to the Fee Waiver Amendment. Per the Fee Waiver Amendment, reimbursements of waived fees in calendar year 2015 and beyond will be determined quarterlyor waived base management fees or incentive fees under certain circumstances. The previously waived fees are potentially subject to repayment by us, if at all, within a period not to exceed three years from the date of each respective fee waiver. Thus, in any quarter where a surplus exists, that surplus will be available, subject to approval of ourthe board of directors, to reimburse waived fees and Expense Support Payments as follows: 1. First, to reimburse waived fees related to any preceding calendar quarter(s) within the same calendar year;Expense Support Payments, beginning with the earliest year eligible for reimbursement; and 2. Second, to reimburse 2013 Expense Support Payments; 3. Third, to reimburse 2014 Expense Support Payments; 2. 4. FourthSecond, to reimburse all waived fees related to prior years, beginning with the earliest year eligible for reimbursement. Reimbursement of previously waived fees will only be permitted with the approval of our board of directors and if our operating expense ratio is equal to or less than our operating expense ratio at the time the corresponding fees were waived and if the annualized rate of regular cash distributions to stockholders is equal to or greater than the annualized rate of the regular cash distributions at the time the corresponding fees were waived. For the three months ended March 31, 2016 and 2015, the Company incurred base management fees of approximately $4.5 million and $3.0 million, respectively, and the Advisers waived base management fees of $0 and $0, respectively. Accordingly, net of waivers, the Company paid base management fees of approximately $4.5 million for the three months ended March 31, 2016 and paid base management fees of approximately $3.0 million for the three months ended March 31, 2015. For the three months ended March 31, 2016 and 2015, the Company incurred capital gains incentive fees of $0 and $0, respectively, and subordinated incentive fees on income of approximately $493,000 and $358,000, respectively. For the three months ended March 31, 2016 and 2015, the Advisers waived capital gains incentive fees of $0 and $0, respectively, and subordinated incentive fees on income of approximately $493,000 and $358,000, respectively.


 
134 For the three months ended March 31, 2016 and 2015, the Company did not record an accrual for any previously waived fees. Any future reimbursement of previously waived fees to the Advisers will not be accrued until the reimbursement of the waived fees becomes probable and estimable, which will be upon approval of the Company’s board of directors. To date, none of the previously waived fees has been approved by the board of directors for reimbursement. For the years ended December 31, 2015, 2014, and 2013, we incurred base management fees of approximately $15.5 million, $5.6 million, and $779,000, respectively, and our Advisers waived base management fees of $0, $1.8 million and $779,000, respectively. Accordingly, net of waivers, we paid base management fees of approximately $15.5 million for the year ended December 31, 2015, $3.8 million for the year ended December 31, 2014 and no base management fees for the year ended December 31, 2013. For the years ended December 31, 2015, 2014, and 2013, we incurred capital gains incentive fees of approximately $0, $0 and $5,000, respectively, and subordinated incentive fees on income of $2.6 million, $451,000, and $0, respectively. For the years ended December 31, 2015, 2014, and 2013, our Advisers waived capital gains incentive fees of $0, $0 and $5,000, respectively, and subordinated incentive fees on income of $2.6 million, $451,000 and $0, respectively. During the years ended December 31, 2015, 2014 and 2013, we did not record an accrual for any previously waived fees. Any reimbursement of previously waived fees to our Advisers will not be accrued until the reimbursement of the waived fees become probable and estimable, which will be upon approval by our board of directors. To date none of the previously waived fees have been approved by the board of directors for reimbursement. The table below presents the fees waived by the Advisers and the timing of potential reimbursement of waived fees (dollars in thousands). Previously waived fees will only be reimbursed with the approval of our board of directors and if the "operating expense ratio" (as described in footnote 3 to the table below) is equal to or less than our operating expense ratio at the time the corresponding fees were waived and if the annualized rate of our regular cash distributions to stockholders is equal to or greater than the annualized rate of our regular cash distributions at the time the corresponding fees were waived. The table below presents the fees waived by the Advisers and the timing of potential reimbursement of waived fees (dollars in thousands). Previously waived fees will only be reimbursed with the approval of the Company's board of directors and if the "operating expense ratio" (as described in footnote 3 to the table below) is equal to or less than the Company's operating expense ratio at the time the corresponding fees were waived and if the annualized rate of the Company's regular cash distributions to stockholders is equal to or greater than the annualized rate of the Company's regular cash distributions at the time the corresponding fees were waived. Management Fee (1) Subordinated Incentive Fee (1) Capital Gain Incentive Fee (1) Expense Support (1) Quarter Ended Waivers Repaid to Adviser (2) Waivers Repaid to Adviser (2) Waivers Repaid to Adviser (2) Payments Repaid to Adviser (2) Operating Expense Ratio (3) Annualized Distribution Rate (4) Eligible to be Repaid Through 6/30/2012 $ 31 $ — $ 18 $ — $ — $ — $ — $ — 1.35% 7.00% Expired 9/30/2012 $ 97 $ — $ 52 $ — $ 3 $ — $ — $ — 1.97% 7.00% Expired 12/31/2012 $ 104 $ — $ 53 $ — $ — $ — $ — $ — 2.96% 7.00% 12/31/2015Expired3/31/2013 $ 84 $ — $ — $ — $ — $ — $ — $ — 1.86% 7.00% 3/31/2016Expired6/30/2013 $ 118 $ — $ — $ — $ — $ — $ — $ — 1.36% 7.00% 6/30/2016Expired9/30/2013 $ 268 $ — $ — $ — $ — $ — $ — $ — 1.22% 7.00% 9/30/2016 12/31/2013 $ 309 $ — $ — $ — $ 5 $ — $ 153 $ — 0.49% 7.00% 12/31/2016 3/31/2014 $ 306 $ — $ — $ — $ — $ — $ — $ — 1.28% 7.00% 3/31/2017 6/30/2014 $ 548 $ — $ — $ — $ — $ — $ — $ — 1.28% 7.00% 6/30/2017 9/30/2014 $ 821 $ — $ — $ — $ — $ — $ 328 $ — 1.23% 7.00% 9/30/2017 12/31/2014 $ 148 $ — $ 451 $ — $ — $ — $ — $ — 1.70% 7.00% 12/31/2017 3/31/2015 $ — $ — $ 358 $ — $ — $ — $ — $ — 1.78% 7.18% 3/31/2018 6/30/2015 $ — $ — $ 930 $ — $ — $ — $ — $ — 1.69% 7.07% 6/30/2018 9/30/2015 $ — $ — $ 155 $ — $ — $ — $ — $ — 2.11% 7.07% 9/30/2018 12/31/2015 $ — $ — $ 1,159 $ — $ — $ — $ — $ — 2.27% 7.78% 12/31/2018 3/31/2016 $ — $ — $ 493 $ — $ — $ — $ — $ — 1.83% 8.14% 3/31/2019 (1) Fees waived pursuant to the Conditional Fee Waiver Agreement and Expense Support Payments pursuant to the 2013 and 2014 Expense Reimbursement Agreements. (2) Subject to the approval of the Company’s board of directors, in future periods, previously waived fees may be paid to the Advisers, if the Company’s cumulative net increase in net assets resulting from operations exceeds the amount of cumulative distributions paid to stockholders. The previously waived fees are potentially subject to repayment by the Company, if at all, within a period not to exceed three years from the date of each respective fee waiver. To date, none of the previously waived fees and Expense Support Payments has been approved for reimbursement by the Company’s board of directors. (3) The “Operating Expense Ratio” is calculated on a quarterly basis as a percentage of average net assets and includes all expenses borne by the Company, except for base management and incentive fees and administrative expenses waived by the Advisers and organizational and offering expenses. For the quarter ended December 31, 2013, expenses have been reduced by $153,000, the amount of the Expense Support Payment received


 
135 received in 2013 from the Adviser. For the quarter ended September 30, 2014, expenses have been reduced by $328,000, which Expense Support Payment was received from the Adviser on October 30, 2014. (4) “Annualized Distribution Rate” equals $0.00191781 per share, per day. “Annualized Distribution Rate” does not include the special stock dividend paid to stockholders on September 14, 2012. Pursuant to the Investment Advisory Agreement and Sub-Advisory Agreement, we are required to pay or reimburse the Advisers for administrative services expenses, which include all costs and expenses related to theour day-to-day administration and management of the Company not related to advisory services. The Advisers do not earn any profit under their provision of administrative services to the Company. On April 15, 2015, the Advisers extended the waiver of reimbursement of administrative services expenses from January 1, 2015 through June 30, 2015. On September 22, 2015, the Advisers further extended the waiver of reimbursement of administrative services expenses through December 31, 2015. For the three months ended September 30, 2015 and 2014,weMarch 31, 2016 and 2015, the Company incurred, and the Advisers waived the reimbursement of, administrative services expenses of $517,000 and $371,000, respectively. For the nine months ended September 30, 2015 and 2014, we incurred, and the Advisers waived the reimbursement of, administrative services expenses of $1.4 million and $1.1 million, respectively.approximately $533,000 and $437,000, respectively. For the years ended December 31, 2014, 20132015, 2014 and 2012,2013, we incurred, and the Advisers waived the reimbursement of, administrative services expenses of approximately $2.0 million, $1.5 million, $1.0 million and $438,000, respectively. and $1.0 million, respectively. On May 9, 2016, we and the Advisers agreed to an amendment to the 2014 Expense Reimbursement Agreement, which extended the period for waiver of reimbursement of administrative expenses accrued pursuant to the Investment Advisory Agreement and the Sub-Advisory Agreement from January 1, 2016 through June 30, 2016. The waiver of reimbursement of administrative services expenses is not subject to future reimbursement. The table below presents the administrative services expenses waived by the Advisers (dollars in thousands). Administrative Services Quarter Ended Waivers Repaid to Adviser Operating Expense Ratio (1) Annualized Distribution Rate (2) Eligible to be Repaid Through (3) 6/30/2012 $ 25 $ — 1.35% 7.00% Not Eligible to be Repaid 9/30/2012 $ 129 $ — 1.97% 7.00% Not Eligible to be Repaid 12/31/2012 $ 284 $ — 2.96% 7.00% Not Eligible to be Repaid 3/31/2013 $ 233 $ — 1.86% 7.00% Not Eligible to be Repaid 6/30/2013 $ 222 $ — 1.36% 7.00% Not Eligible to be Repaid 9/30/2013 $ 234 $ — 1.22% 7.00% Not Eligible to be Repaid 12/31/2013 $ 329 $ — 0.49% 7.00% Not Eligible to be Repaid 3/31/2014 $ 329 $ — 1.28% 7.00% Not Eligible to be Repaid 6/30/2014 $ 385 $ — 1.28% 7.00% Not Eligible to be Repaid 9/30/2014 $ 371 $ — 1.23% 7.00% Not Eligible to be Repaid 12/31/2014 $ 412 $ — 1.70% 7.00% Not Eligible to be Repaid 3/31/2015 $ 437 $ — 1.78% 7.18% Not Eligible to be Repaid 6/30/2015 $ 480 $ — 1.69% 7.07% Not Eligible to be Repaid 9/30/2015 $ 517 $ — 2.11% 7.07% Not Eligible to be Repaid 12/31/2015 $ 603 $ — 2.27% 7.78% Not Eligible to be Repaid 3/31/2016 $ 533 $ — 1.83% 8.14% Not Eligible to be Repaid (1) The “Operating Expense Ratio” is calculated on a quarterly basis as a percentage of average net assets and includes all expenses borne by the Companyus, except for base management and incentive fees and administrative expenses waived by the Advisers and organizational and offering expenses. For the quarter ended December 31, 2013, expenses have been reduced by $153,000, the amount of the Expense Support Payment received in 2013 from the Adviser. For the quarter ended September 30, 2014, expenses have been reduced by $328,000, which Expense Support Payment was received from the Adviser on October 30, 2014. (2) “Annualized Distribution Rate” equals $0.00191781 per share, per day. “Annualized Distribution Rate” does not include the special stock dividend paid to stockholders on September 14, 2012. (3) The Advisers have agreed to permanently waive reimbursement by the Company of administrative expenses through December 31, 2015.June 30, 2016. The administrative expenses are waived on a quarterly basis and are not eligible for future reimbursement from the Company to the Advisers. Duration and Termination Each of the Investment Advisory Agreement and the Sub-Advisory Agreement was approved by our board of directors onin May 31, 2012 2012 and became effective onin June 4, 2012, which is the date the registration statement for the Initial Offering was declared effective. Unless earlier terminated as described below, the Investment Advisory Agreement and Sub-Advisory Agreement will remain in effect from


 
136 from year to year thereafter if approved annually by (i) the vote of our board of directors, or the affirmative vote of stockholders entitled to to cast at least a majority of the votes entitled to be cast on the matter, and (ii) the vote of a majority of our directors who are not “interested “interested persons” of the Company, as defined in Section 2(a)(19) of the 1940 Act. The board of directors, including a majority of our directors who are not "interested persons" of the Company concluded that the investment advisory and sub-advisory fee rates and terms are are fair and reasonable in relation to the respective services provided and unanimously approved the renewal of the Investment Advisory and Sub-Advisory Agreements onin May 1, 20152016 for a one year period. In reaching a decision to approve the Investment Advisory Agreement and Sub-Advisory Agreement, the board of directors reviewed a significant amount of information and considered, among other other things: • the nature, extent and quality of services provided to us by our Advisers; • our relative investment performance; • the fees paid by other comparable BDCs; and • various other matters. An affirmative vote of the holders of a majority of our outstanding voting securities is also necessary in order to make material amendments to the Investment Advisory Agreement. Each of the Investment Advisory Agreement and Sub-Advisory Agreement will automatically terminate in the event of its assignment (as such term is defined in the 1940 Act). As required by the 1940 Act, the Investment Advisory Agreement and Sub-Advisory Agreement provide that we may terminate the agreement without penalty upon 60 days written notice to the Adviser or Sub-Adviser, as applicable. Our Adviser may voluntarily terminate the Investment Advisory Agreement upon 120 days’ notice prior to termination and must pay all expenses associated with its termination. Our Sub-Adviser may voluntarily terminate the Sub- Advisory Agreement upon 60 days’ notice prior to termination and must pay all expenses associated with its termination. Under the terms of the Investment Advisory Agreement and Sub-Advisory Agreement, if either of the Investment Advisory Agreement or Sub-Advisory Agreement is terminated or not renewed, then the other agreement will also terminate on the effective date of such termination or non-renewal. In addition, under the terms of the Sub-Advisory Agreement and the Investment Advisory Agreement, in the event either the Investment Advisory Agreement or the Sub-Advisory Agreement terminates because we terminate or fail to renew either agreement, neither the Adviser, the Sub-Adviser nor any of their affiliates may, except in certain limited circumstances, be re-engaged as Adviser or Sub-Adviser for a period of three years following the date of such termination without the consent of the party not seeking to be re-engaged. Indemnification The Investment Advisory Agreement and Sub-Advisory Agreement provide that our Adviser and Sub- Adviser and their respective officers, directors, controlling persons and any other person or entity affiliated with them acting as our agent will not be entitled to indemnification for any liability or loss suffered by such indemnitee, nor will such indemnitee be held harmless for any loss or liability suffered by us, unless (i) the indemnitee has determined, in good faith, that the course of conduct which caused the loss or liability was in the best interests of the Company; (ii) the indemnitee was acting on behalf of or performing services for the Company; (iii) such liability or loss was not the result of negligence or misconduct by the indemnitee; and (iv) such indemnification or agreement to hold harmless is recoverable only out of the Company’s net assets and not from stockholders. In addition, the indemnitee will not be indemnified for any losses, liabilities or expenses arising from or out of an alleged violation of federal or state securities laws unless one or more of the following conditions are met: (i) there has been a successful adjudication on the merits of each count involving alleged securities law violations as to the particular indemnitee; (ii) such claims have been dismissed with prejudice on the merits by a court of competent jurisdiction as to the particular indemnitee; or (iii) a court of competent jurisdiction approves a settlement of the claims against a particular indemnitee and finds that indemnification of the settlement and related costs should be made, and the court of law considering the request for indemnification has been advised of the position of the SEC and the published position of any state securities regulatory authority in which our securities were offered or sold as to indemnification for violations of securities laws. Fiduciary Duty of Investment Adviser Under the terms of our Investment Advisory Agreement, our Adviser has a fiduciary responsibility for the safekeeping and use of all of our funds and assets, whether or not in our Adviser’s immediate possession or control. Our Adviser may not employ, or permit another to employ, such funds or assets in any manner except for our exclusive benefit. In addition, our Adviser may not, by entry into an agreement with any stockholder of the Company or otherwise, contract away the fiduciary obligation owed to us and our stockholders under common law. No Exclusive Agreement Under the terms of the Investment Advisory Agreement, our Adviser may not be granted an exclusive right to sell or exclusive employment employment to sell assets for us.


 
137 Prohibition Against Rebates, Kickbacks and Reciprocal Arrangements Under the terms of the Investment Advisory Agreement, our Adviser may not (A) receive or accept any rebate, give-up or similar arrangement that is prohibited under applicable federal or state securities laws, (B) participate in any reciprocal business arrangement that would circumvent provisions of applicable federal or state securities laws governing conflicts of interest or investment restrictions, or (C) enter into any agreement, arrangement or understanding that would circumvent the restrictions against dealing with affiliates or promoters under applicable federal or state securities laws. In addition, our Adviser may not directly or indirectly pay or award any fees or commissions or other compensation to any person or entity engaged to sell our stock or give investment advice to a potential stockholder. However, our Adviser may pay a registered broker-dealer or other properly licensed agent from sales commissions for selling or distributing our common stock. Commingled Funds Under the terms of the Investment Advisory Agreement, our Adviser may not permit or cause to be permitted our funds to be commingled with the funds of any other entity. Nothing, however, will prohibit our Adviser from establishing a master fiduciary account pursuant to which separate sub-trust accounts may be established for the benefit of affiliated programs, provided that our funds are protected from the claims of other programs and creditors of such programs. Limitations on Reimbursement of Expenses Our charter provides that we may reimburse the Adviser for the cost of Administrative Services performed by it on our behalf; provided, however, the reimbursement will be an amount equal to the lower of the Adviser’s actual cost or the amount we would be required to pay third parties for the provision of comparable administrative services in the same geographic location; and provided, further, that such costs are reasonably allocated to us on the basis of assets, revenues, time records or other methods conforming with generally accepted accounting principlesGAAP. No reimbursement is permitted for services for which the Adviser is entitled to compensation by way of a separate fee. ADMINISTRATIVE SERVICES At this time, our Advisers provide Administrative Services to us under the Investment Advisory Agreement and Sub-Advisory Agreement. Except to the extent waived, our Advisers are reimbursed for the cost of the Administrative Services as well as personnel and related employment direct costs and overhead of our Advisers that they deliver on our behalf. In the future, however, we may decide to enter into a separate administration agreement with affiliates of the Advisers or a third party administrator, pursuant to which we would pay our administrator for administrative expenses it incurs on our behalf. Such administration agreement would provide that the administrator is responsible for furnishing us with office facilities, equipment, clerical, bookkeeping and record keeping services at such facilities. We anticipate that, under any administration agreement, the administrator would perform, or oversee the performance of, our required Administrative Services, which would include being responsible for the financial records which we are required to maintain and preparing reports to our stockholders. In addition, we expect that our administrator would assist us in determining and publishing our NAV, overseeing the preparation and filing of our tax returns and the printing and dissemination of reports to our stockholders, and generally overseeing the payment of our expenses and the performance of administrative and professional services rendered to us by others. We expect that payments under the administration agreement would be equal to an amount based upon our allocable portion of our administrator’s overhead in performing its obligations under the administration agreement, including rent and our allocable portion of the cost of our Chief Compliance Officer and Chief Financial Officer and their respective staffs. We anticipate that, under the administration agreement, the administrator would also provide on our behalf managerial assistance to those portfolio companies to which we are required to provide such assistance. We anticipate that the administration agreement would be able to be terminated by either party without penalty upon 60 days’ written notice to the other party. We expect that the administration agreement would provide that, absent willful misfeasance, bad faith or negligence in the performance of its duties or by reason of the reckless disregard of its duties and obligations, our administrator and its officers, manager, partners, agents, employees, controlling persons, members and any other person or entity affiliated with it would be entitled to indemnification from the Company for any damages, liabilities, costs and expenses (including reasonable attorneys’ fees and amounts reasonably paid in settlement) arising from the rendering of administrator’s services under the administration agreement or otherwise as administrator for the Company. CERTAIN RELATIONSHIPS AND RELATED PARTY TRANSACTIONS Our Advisers


 
138 Our Adviser, HMS Adviser, is a Texas limited partnership formed on April 13, 2012 that is registered as an investment adviser under the Advisers Act. Our Adviser is wholly-owned by Hines. Hines is indirectly owned and controlled by Gerald D. Hines and Jeffrey C. Hines. Our Chief Financial Officer and Chief Compliance Officer and the other investment professionals may also serve as principals of other investment managers affiliated with our Adviser or Hines that may in the future manage investment funds with an investment objective similar to ours. Main Street and an investor in our initial formation transaction that is an affiliate of Hines (the “Hines Investor”) have entered into a letter agreement pursuant to which the Hines Investor has the right to sell to Main Street up to one-third of its equity interest in the Company at a price per share equal to the then-current price to the public in the Offering (less the selling commissions and Dealer Manager fee of 10%) at the time of exercise of the right. The Hines Investor may exercise the right from time to time, in whole or in part, subject only to the condition that immediately following Main Street’s purchase, Main Street’s ownership would not exceed the limits on investment company ownership of other investment companies as set forth in the 1940 Act. Any transaction with our affiliates must be fair and reasonable to us and on terms no less favorable than could be obtained from an unaffiliated third party and must be approved by a majority of the directors that have no financial interest in the transaction and a majority of such directors that are not interested persons of the Company. We have entered into our Investment Advisory Agreement with our Adviser pursuant to which we pay our Adviser a fee for its services consisting of two components — a management fee and an incentive fee. The management fee is calculated at an annual rate of 2.0% of our average gross assets. The term “gross assets” means all assets of the Company, including cash, cash equivalents and the Company’s borrowings that are used for investment purposes. The incentive fee consists of two parts. The first part, which is referred to as the subordinated incentive fee on income, is calculated and payable quarterly in arrears and equals 20.0% of our pre-incentive fee net investment income for the immediately preceding quarter, expressed as a quarterly rate of return on adjusted capital at the beginning of the most recently completed calendar quarter, exceeding 1.875% (or 7.5% annualized), subject to a “catch up” feature. For purposes of this fee, adjusted capital means cumulative gross proceeds generated from sales of our common stock (including proceeds from our distribution reinvestment plan) reduced for non-liquidating distributions, other than distributions of profits, paid to our stockholders and amounts paid for share repurchases pursuant to our share repurchase program. The second part of the incentive fee, which is referred to as the incentive fee on capital gains, is an incentive fee on realized capital gains earned from the portfolio of the Company and is determined and payable in arrears as of the end of each calendar year (or upon termination of the Investment Advisory Agreement). This fee equals 20.0% of our incentive fee capital gains, which equals our realized capital gains on a cumulative basis from inception, calculated as of the end of each calendar year, computed net of all realized capital losses and unrealized capital depreciation on a cumulative basis, less the aggregate amount of any previously paid capital gain incentive fees. The Sub-Advisory Agreement among our Adviser, Main Street, MSC Adviser and us provides that our Sub-Adviser will receive 50% of all fees payable to our Adviser under the Investment Advisory Agreement. Additionally, pursuant to our Investment Advisory Agreement, to the extent necessary, our Adviser, with the assistance of our Sub-Adviser, provides certain administrative services in connection with the proper conduct and operation of our business, including legal, accounting, tax, insurance and investor relation services, to us. Except to the extent waived, we are required to reimburse our Advisers for the actual cost of the administrative services they provide. We are also required to reimburse our Advisers for the actual expenses they or their affiliates, or any third-party administrator incur in connection with the provision of administrative services to us, including the personnel and related employment direct costs and overhead of our Advisers or their affiliates, or any third-party administrator for provision of administrative services (as opposed to investment advisory services). We are not required to reimburse our Advisers for personnel costs in connection with services for which our Advisers or their affiliates, or any third-party administrator receives a separate fee. The Investment Advisory Agreement provides that our Advisers and their respective officers, directors, controlling persons and any other person or entity affiliated with them acting as our agent shall beare entitled to indemnification (including reasonable attorneys’ fees and amounts reasonably paid in settlement) for any liability or loss suffered by such indemnitee, and such indemnitee shallwill be held harmless for any loss or liability suffered by us, if (i) the indemnitee has determined, in good faith, that the course of conduct which caused the loss or liability was in the Company’s best interests, (ii) the indemnitee was acting on behalf of or performing services for the Company, (iii) the liability or loss suffered was not the result of negligence, willful malfeasance, bad faith or misconduct by the indemnitee or an affiliate thereof acting as the Company’s agent and (iv) the indemnification or agreement to hold the indemnitee harmless is only recoverable out of the Company’s net assets and not from the Company’s stockholders. Ms. Schugart is the Chairman, President and Chief Executive Officer of the Company and is the President and Chief Executive Officer of the general partner of our Adviser. Similarly, Mr. Sims, Mr. Covington, and Mr. Maxwell are the Chief Financial Officer and Secretary, Chief Accounting Officer and Treasurer, and Chief Compliance Officer of the Company, respectively, and hold the same positions with the


 
139 the general partner of our Adviser or with our Adviser, as applicable. Officers of the general partner of our Adviser and of our Adviser receive a benefit from the fees paid to our Adviser pursuant to the Investment Advisory Agreement. Our stockholders and our board of directors, which consists of a majority of non-interested directors, has approved the Investment Advisory Agreement and the Sub-Advisory Agreement, including the fees paid pursuant to each such agreement. Affiliated Dealer Manager We have engaged Hines Securities, Inc., an affiliate of Hines, as our Dealer Manager and pay fees to such entity pursuant to the Dealer Manager agreement. Under the terms of the Dealer Manager agreement, Hines Securities, Inc. acts, and will continue to act, as our exclusive Dealer Manager until the end of our Offering or until the Dealer Manager agreement is terminated by us or them. Management and Incentive Fee Waiver On May 31, 2012, we and our Advisers entered into a conditional fee waiver agreement and subsequent amendments, pursuant to which, for a period from June 4, 2012 to December 31, 2013, our Advisers can waive all fees upon the occurrence of any event that, in our Advisers’ sole discretion, is deemed necessary, including (but not automatically triggered by) our estimate that a distribution declared and payable to our stockholders during the fee waiver period represents, or would represent when paid, a return of capital for U.S. federal income tax purposes. We refer to this conditional fee waiver agreement, as amended from time to time, as the “Conditional Fee Waiver Agreement.” Further, the agreement contained a clause which states that at the sole and absolute discretion of our board of directors, in future periods, previously waived fees may be paid to our Advisers if and only to the extent that our cumulative net increase in net assets resulting from operations exceeds the amount of cumulative distributions paid to stockholders. The previously waived fees are potentially subject to repayment by us, if at all, within a period not to exceed three years from the date of each respective fee waiver. We do not anticipate terminating the Conditional Fee Waiver Agreement in the foreseeable future and intend to continue to remain obligated to repayment of fee waivers by our Adviser pursuant to the terms of the Conditional Fee Waiver Agreement. On December 30, 2013, we and our Advisers agreed to an amendment to the Conditional Fee Waiver Agreement which extended the term of the fee waiver with respect to our Adviser through December 31, 2014. The terms of the fee waiver were not extended with respect to the Sub-Adviser, whose waiver expired on December 31, 2013 (except with respect to a subordinated incentive fee on income payable for the period October 1, 2014 to December 31, 2014, which the Sub-Adviser agreed to waive). On April 15, 2015, we and our Advisers agreed to the Fee Waiver Amendment, under which our Advisers have agreed to extend the term of the fee waiver with respect to our Adviser through December 31, 2015. Our Adviser has no obligation to waive fees pursuant to the Conditional Fee Waiver Agreement after December 31, 2015, unless the fee waiver period is further extended. The terms of the fee waiver were not extended with respect to our Sub-Adviser (except for the subordinated incentive fee on income for the period January 1, 2015 to September 30, 2015, which our Sub-Adviser has agreed to waive). In a separate agreement between our Adviser and our Sub-Adviser dated April 15, 2015 and effective January 1, 2015, our Sub-Adviser agreed to conditionally reimburse our Adviser for 50% of the fees waived each quarter in 2015, up to $200,000 in total waived fees per quarter. If the total amount conditionally reimbursed by our Sub-Adviser in 2015 is less than both (i) 50% of the fees waived by our Adviser for 2015 excluding any previously reimbursed amounts and (ii) $400,000, then our Sub-Adviser shall reimburse our Adviser, in connection with the payment of management fees to our Sub-Adviser for the fourth quarter of 2015, the difference between (A) 50% of the fees waived by our Adviser for 2015 excluding any previously reimbursed amounts minus (B) any amounts conditionally reimbursed by our Sub- Adviser in 2015, up to a maximum of $400,000 of total conditional reimbursements by our Sub-Adviser. Reimbursement of previously waived fees will only be permitted with the approval of the our board of directors and if our operating expense ratio is equal to or less than our operating expense ratio at the time the corresponding fees were waived and if the annualized rate of regular cash distributions to stockholders is equal to or greater than the annualized rate of the regular cash distributions at the time the corresponding fees were waived. For the three months ended September 30, 2015 and 2014, we incurred base management fees of $4.3 million and $1.6 million, respectively, and the Advisers waived base management fees of $0 and $821,000, respectively. Accordingly, net of waivers, we paid base management fees of $4.3 million for the three months ended September 30, 2015 and paid base management fees of $821,000 for the three months ended September 30, 2014. For the three months ended September 30, 2015 and 2014, we incurred capital gains incentive fees of $0 and $0, respectively, and subordinated incentive fees on income of $155,000 and $0, respectively. For the three months ended September 30, 2015 and 2014, the Advisers waived capital gains incentive fees of $0 and $0, respectively, and subordinated incentive fees on income of $155,000 and $0, respectively. For the nine months ended September 30, 2015 and 2014, we incurred base management fees of approximately $11.0 million and $3.3 million, respectively, and the Advisers waived base management fees of $0 and $1.7 million, respectively. Accordingly, net of waivers, we


 
140 we paid base management fees of approximately $11.0 million for the nine months ended September 30, 2015 and paid base management management fees of approximately $1.7 million for the nine months ended September 30, 2014. For the nine months ended September 30, 30, 2015 and 2014, we incurred capital gains incentive fees of $0 and $0, respectively, and subordinated incentive fees on income of $1.4 million and $0, respectively. For the nine months ended September 30, 2015 and 2014, the Advisers waived capital gains incentive fees of of $0 and $0, respectively, and subordinated incentive fees on income of $1.4 million and $0, respectively. For the nine months ended September 30, 2015 and 2014, we did not record an accrual for any previously waived fees. Any future reimbursement of previously waived fees to the Advisers will not be accrued until the reimbursement of the waived fees becomes probable and estimable, which will be upon approval of our board of directors. To date none of the previously waived fees have been approved by the board of directors for reimbursement. For the years ended December 31, 2014, 2013, and 2012, we incurred base management fees of approximately $5.6 million, $779,000 and $232,000, respectively, and our Advisers waived base management fees of $1.8 million, $779,000 and $232,000, respectively. Accordingly, net of waivers, we paid base management fees of approximately $3.8 million for the year ended December 31, 2014, and no base management fees for either of the years ended December 31, 2013 and 2012. For the years ended December 31, 2014, 2013, and 2012, we incurred capital gains incentive fees of approximately $0, $5,000 and $3,000, respectively, and subordinated incentive fees on income of $451,000, $0 and $123,000, respectively. For the years ended December 31, 2014, 2013 and 2012, our Advisers waived capital gains incentive fees of $0, $5,000 and $3,000, respectively, and subordinated incentive fees on income of $451,000, $0 and $123,000, respectively. During the years ended December 31, 2014, 2013 and 2012, we did not record an accrual for any previously waived fees. Any reimbursement of previously waived fees to our Advisers will not be accrued until the reimbursement of the waived fees become probable and estimable, which will be upon approval by our board of directors. To date none of the previously waived fees have been approved by the board of directors for reimbursement. On November 11, 2013, we entered into the 2013 Expense Reimbursement Agreement with the Adviser. Under the 2013 Expense Reimbursement Agreement, until December 31, 2013 or a prior date mutually agreed to by both parties, the Adviser will pay us the Expense Support Payment in order to achieve the Operating Expense Objective. Operating expenses are defined as 2013 third party operating costs and expenses incurred by us under generally accepted accounting principles for investment management companies. The board of directors, in its sole discretion, may approve the repayment of unreimbursed Expense Support Payments (a “Reimbursement Payment”) upon a determination by the board of directors that we have achieved the Operating Expense Objective in any quarter following receipt by us of an Expense Support Payment. Under the 2013 Expense Reimbursement Agreement, any unreimbursed Expense Support Payment may be reimbursed by us within a period not to exceed three years from the date each respective Expense Support Payment was determined. Any Expense Support Payments that remain unreimbursed three years after such payment will be permanently waived. Pursuant to the terms of the 2013 Expense Reimbursement Agreement, for the year ended December 31, 2013, the Adviser made an Expense Support Payment of $153,000 to us. On December 30, 2013, we agreed to the 2014 Expense Reimbursement Agreement. Under the 2014 Expense Reimbursement Agreement, until December 31, 2014, or a prior date mutually agreed to by both parties, the Adviser, at its sole discretion, will pay to us an Expense Support Payment in order to achieve the Operating Expense Objective. Operating expenses are defined as third party operating costs and expenses incurred by the Company between January 1, 2014, and December 31, 2014, under generally accepted accounting principles for investment management companies. The board of directors, in its sole discretion, may approve the repayment of Reimbursement Payments upon a determination by the board of directors that we have achieved the Operating Expense Objective in any quarter following receipt by us of an Expense Support Payment. Under the 2014 Expense Reimbursement Agreement, any unreimbursed Expense Support Payment may be reimbursed by us within a period not to exceed three years from the date each respective Expense Support Payment was determined, but only after any Expense Support Payment amounts have been reimbursed under the 2013 Expense Reimbursement Agreement. Any Expense Support Payments that remain unreimbursed three years after such payment will be permanently waived. The 2014 Expense Reimbursement Agreement may be terminated by us at any time, and shall automatically terminate upon termination of the Investment Advisory Agreement or upon our liquidation or dissolution. During the year ended December 31, 2014, we received an Expense Support Payment of $328,000, which the Adviser paid to us on October 30, 2014. The Expense Support Payment from the Adviser of $328,000 may be reimbursed by us within a period not to exceed three years, subject to approval by our board of directors. As discussed above, the reimbursement of this Expense Support Payment from us to the Adviser is only permitted after the reimbursement of the Expense Support Payment of $153,000 that was made in 2013. As of December 31, 2014, none of these amounts have been approved for reimbursement by the board of directors. On April 15, 2015, we and our Adviser agreed to amendments to the 2013 Expense Reimbursement Agreement and the 2014 Expense Reimbursement Agreement, in which reimbursement of Expense Support Payments made under the 2013 Expense Reimbursement Agreement and the 2014 Expense Reimbursement Agreement will be made in accordance with and subject to the Fee Waiver Amendment. Amendment. Per the Fee Waiver Amendment, reimbursements of waived fees in calendar year 2015 and beyond will be determined quarterly. Thus, in any quarter where a surplus exists, that surplus will be available, subject to approval of our board of directors, to reimburse waived fees and Expense Support Payments as follows:


 
141 1. First, to reimburse waived fees related to any preceding calendar quarter(s) within the same calendar year; 2. Second, to reimburse 2013 Expense Support Payments; 3. Third, to reimburse 2014 Expense Support Payments; 4. Fourth, to reimburse waived fees related to prior years, beginning with the earliest year eligible for reimbursement. Pursuant to the Investment Advisory Agreement and Sub-Advisory Agreement, we are required to pay or reimburse the Advisers for administrative services expenses, which include all costs and expenses related to the Company's day-to-day administration and management of the Company not related to advisory services. The Advisers do not earn any profit under their provision of administrative services to the Company. On April 15, 2015, the Advisers extended the waiver of reimbursement of administrative services expenses from January 1, 2015 through June 30, 2015. On September 22, 2015, the Advisers further extended the waiver of reimbursement of administrative services expenses through December 31, 2015. For the three months ended September 30, 2015 and 2014,we incurred, and the Advisers waived the reimbursement of, administrative services expenses of $517,000 and $371,000, respectively. For the nine months ended September 30, 2015 and 2014, we incurred, and the Advisers waived the reimbursement of, administrative services expenses of $1.4 million and $1.1 million, respectively. For the years ended December 31, 2014, 2013 and 2012, we incurred, and the Advisers waived the reimbursement of, administrative services expenses of approximately $1.5 million, $1.0 million and $438,000, respectively. The waiver of reimbursement of administrative services expenses is not subject to future reimbursement. The table below presents the fees and expenses waived by the Advisers and the timing of potential reimbursement of waived fees. Previously waived fees will only be reimbursed with the approval of the Company's board of directors and if the "operating expense ratio" (as described in footnote 4 to the table below) is equal to or less than the Company's operating expense ratio at the time the corresponding fees were waived and if the annualized rate of the Company's regular cash distributions to stockholders is equal to or greater than the annualized rate of the Company's regular cash distributions at the time the corresponding fees were waived. Period Ended Amount of Fee Waivers and Expense Support Payments (dollars in thousands)(1) Expiration of the Advisers’ Right to Receive Reimbursement of Previously Waived Fees and Expense Support Payments(2) Amount of Administrative Services Expense Waivers (dollars in thousands)(3) Operating Expense Ratio as of the Date of the Fee Waivers(4) Annualized Distribution Rate as of the Date of the Fee Waivers(5) June 30, 2012 $49 June 30, 2015 $25 1.35% 7.00% September 30, 2012 $152 September 30, 2015 $129 1.97% 7.00% December 31, 2012 $157 December 31, 2015 $284 2.96% 7.00% March 31, 2013 $84 March 31, 2016 $233 1.86% 7.00% June 30, 2013 $118 June 30, 2016 $222 1.36% 7.00% September 30, 2013 $268 September 30, 2016 $234 1.22% 7.00% December 31, 2013 $467 December 31, 2016 $329 0.49% 7.00% March 31, 2014 $303 March 31, 2017 $329 1.28% 7.00% June 30, 2014 $551 June 30, 2017 $385 1.28% 7.00% September 30, 2014 $1,149 September 30, 2017 $371 1.23% 7.00% December 31, 2014 $599 December 31, 2017 $412 1.70% 7.00% March 31, 2015 $358 March 31, 2018 $437 1.78% 7.18% June 30, 2015 $930 June 30, 2018 $480 1.69% 7.07% September 30, 2015 $155 September 30, 2018 $517 2.11% 7.07% (1) Fees waived pursuant to the Conditional Fee Waiver Agreement and Expense Support Payments pursuant to the 2013 and 2014 Expense Reimbursement Agreements. (2) Subject to the approval of the Company’s board of directors, in future periods, previously waived fees may be paid to the Advisers, if the Company’s cumulative net increase in net assets resulting from operations exceeds the amount of cumulative distributions paid to stockholders. The previously waived fees are potentially subject to repayment by the Company, if at all, within a period not to exceed three years from the date of each respective fee waiver and will be made in accordance with the Fee Waiver Amendment as described above. To date, none of the previously waived fees and Expense Support Payments has been approved for reimbursement by the Company’s board of directors. (3) The Advisers have agreed to permanently waive reimbursement by the Company of administrative services expenses through December 31, 2015. The administrative services expenses are waived on a quarterly basis and are not eligible for future reimbursement from the Company to the Advisers. (4) The “Operating Expense Ratio” is calculated on a quarterly basis as a percentage of average net assets and includes all expenses borne borne by the Company, except for base management and incentive fees and administrative expenses waived by the Advisers and


 
142 organizational and offering expenses. For the quarter ended December 31, 2013, expenses have been reduced by $153,000, the amount amount of the Expense Support Payment received in 2013 from the Adviser. For the quarter ended September 30, 2014, expenses have have been reduced by $328,000, which Expense Support Payment was received from the Adviser on October 30, 2014. (5) “Annualized Distribution Rate” equals $0.00191781 per share, per day (which represents an annualized distribution yield of 7.00% based on the initial public offering price of $10.00 per share and a yield of 7.33% based on the Company's current offering price, effective November 12, 2015, of $9.55 per share if it were maintained every day for a twelve-month period). “Annualized Distribution Rate” does not include the special stock dividend paid to stockholders on September 14, 2012. Allocation of HMS Adviser’s Time We rely, in part, on HMS Adviser to manage our day-to-day activities and to implement our investment strategy. Our Adviser and certain of its affiliates are presently, and plan in the future to continue to be, involved with activities which are unrelated to us. Additionally, except for certain restrictions on our Adviser set forth in the Sub-Advisory Agreement, our Adviser and its affiliates are not restricted from forming additional investment funds, from entering into other investment advisory relationships or from engaging in other business activities, even though such activities may be in competition with us and/or may involve substantial time and resources of our Adviser. As a result of these activities, our Adviser, its employees and certain of its affiliates will have conflicts of interest in allocating their time between us and other activities in which they are or may become involved. Therefore, our Adviser, its personnel, and certain affiliates may experience conflicts of interest in allocating management time, services, and functions among us and any other business ventures in which they or any of their key personnel, as applicable, are or may become involved. This could result in actions that are more favorable to other affiliated entities than to us. However, our Adviser believes that it and its affiliates have sufficient personnel to discharge fully their responsibilities to all activities in which they are involved. Allocation of the Sub-Adviser’s Time We rely on the Sub-Adviser to identify investment opportunities, perform, or cause to be performed, due diligence procedures and provide due diligence information to our Adviser, monitor our investment portfolio and make investment recommendations to our Adviser, as well as provide ongoing portfolio management services to the Adviser with respect to our investment portfolio. The Sub-Adviser, its affiliates and their respective members, partners, officers and employees will devote as much of their time to our activities as they deem necessary and appropriate. Except for certain restrictions on the Sub-Adviser set forth in the Sub-Advisory Agreement, the Sub-Adviser and its affiliates are not restricted from forming additional investment funds, from entering into other investment advisory relationships or from engaging in other business activities, even though such activities may be in competition with us and/or may involve substantial time and resources of the Sub-Adviser. These activities could be viewed as creating a conflict of interest in that the time and effort of the members of the Sub-Adviser, its affiliates and their officers and employees are not devoted exclusively to our business but will be allocated between us and the management of Main Street’s assets. Affiliated Dealer Manager We have engaged Hines Securities, Inc., an affiliate of Hines, as our Dealer Manager and pay fees to such entity pursuant to the Dealer Manager agreement. Under the terms of the Dealer Manager agreement, Hines Securities, Inc. acts, and will continue to act, as our exclusive Dealer Manager until the end of our Offering or until the Dealer Manager agreement is terminated by us or them. Management and Incentive Fee Waiver From time to time, our Advisers may waive certain fees accrued under the Investment Advisory Agreement and the Sub-Advisory Agreement, as applicable, and our Adviser may pay to us Expense Support Payments. We may reimburse such waived fees and Expense Support Payments within three years from the date of each respective fee waiver and from the date that each respective Expense Support Payment was determined. For more information on our fee waivers and expense reimbursements, see the section entitled “Investment Advisory and Administrative Services Agreement - Management and Incentive Fee Waiver” included elsewhere in this prospectus. Co-Investment As a BDC, we are subject to certain regulatory restrictions in making our investments, including limitations on our ability to co-invest with certain affiliates. However, we received exemptive relief from the SEC that permits us, subject to certain conditions, to co-invest with Main Street in certain transactions originated by Main Street and/or our Advisers. The exemptive relief permits us, and certain of our directly or indirectly wholly owned subsidiaries on one hand, and Main Street, and/or certain of its affiliates, on the other hand, to co-invest in the same investment opportunities where such investment would otherwise be prohibited under Section 57(a)(4) of the 1940 Act. We expect that co-investments between us and Main Street will be the norm rather than the exception, as substantially all potential co- co-investments that are appropriate investments for us should also be appropriate investments for Main Street, and vice versa. Limited


 
143 exceptions to co-investing will be based on available capital, diversification and other relevant factors. Accordingly, our Sub-Adviser treats treats every potential investment in LMM securities evaluated by Main Street as a potential investment opportunity for us, determines the the appropriateness of each potential investment for co-investment by us, provides to our Adviser, in advance, information about each potential investment that it deems appropriate for us and proposes an allocation between us and Main Street. If our Adviser deems such potential co-investment transaction and proposed allocation appropriate for us, our Adviser will present the transaction and the proposed allocation to the members of our board of directors who are (1) not interested persons of us or Main Street, and (2) who do not have a financial interest in the proposed transaction or the proposed portfolio company, which directors are referred to as “Eligible Directors.”Eligible Directors. Our Sub-Adviser will present the transaction and the proposed allocation for Main Street to the Eligible Directors of the Main Street board of directors. Each board of directors, including a majority of the Eligible Directors of each board of directors, will approve each proposed co-investment transaction and the related allocation prior to the consummation of any co-investment co-investment transaction. No independent director on our board of directors or Main Street’s board of directors will have any direct or indirect financial interest in any co-investment transaction or any interest in any related portfolio company, other than through an interest (if (if any) in our or Main Street’s securities, as applicable. Additional information regarding the operation of the co-investment program is set set forth in the order granting exemptive relief, which may be reviewed on the SEC’s website at www.sec.gov. In addition to the co-investment program described above and in the exemptive relief, we may continue to co-invest in syndicated deals and secondary loan market transactionspurchases in accordance with applicable regulatory guidance or interpretations, which may include instances where price is the only negotiated point. Appraisal and Compensation Our charter provides that, in connection with any transaction involving a merger, conversion or consolidation, either directly or indirectly, involving us and the issuance of securities of a surviving entity after the successful completion of such transaction, or “roll-up,” an appraisal of all our assets will be obtained from a competent independent expert which will be filed as an exhibit to the registration statement registering the roll-up transaction. Such appraisal will be based on all relevant information and shallwill indicate the value of our assets as of a date immediately prior to the announcement of the proposed roll-up. The engagement of such independent expert will be for the exclusive benefit of the Company and our stockholders. A summary of such appraisal will be included in a report to our stockholders in connection with a proposed roll-up. All stockholders will be afforded the opportunity to vote to approve such proposed roll-up, and shallwill be permitted to (a) accept the securities of a roll-up entity offered in the proposed roll-up; or (b) one of the following: (i) remain as holders of common stock preserving their interests therein on the same terms and conditions as existed previously; or (ii) receive cash in an amount of such stockholder’s pro rata share of the appraised value of our net assets. Sales and Leases to Company Our charter provides that, except as otherwise permitted under the 1940 Act, the Company may not purchase or lease assets in which our Adviser or any of its affiliates has an interest unless all of the following conditions are met: (a) the transaction occurs at the formation of the Company and is fully disclosed to the stockholders in a prospectus or in a periodic report; and (b) the assets are sold or leased upon terms that are reasonable to the Company and at a price not to exceed the lesser of cost or FMV as determined by an independent expert. However, our Adviser may purchase assets in its own name (and assume loans in connection) and temporarily hold title, for the purposes of facilitating the acquisition of the assets, the borrowing of money, obtaining financing for the Company, or the completion of construction of the assets, so long as all of the following conditions are met: (i) the assets are purchased by the Company at a price no greater than the cost of the assets to our Adviser; (ii) all income generated by, and the expenses associated with, the assets so acquired will be treated as belonging to the Company; and (iii) there are no other benefits arising out of such transaction to our Adviser apart from compensation otherwise permitted by the NASAA Omnibus Guidelines. Sales and Leases to the Adviser, Directors or Affiliates Our charter provides that the Company may not sell assets to our Adviser or any affiliate thereof unless such sale is duly approved by the holders of shares of stock entitled to cast a majority of all the votes entitled to be cast on the matter. The Company may not lease assets to our Adviser or any affiliate thereof unless all of the following conditions are met: (a) the transaction is fully disclosed to the stockholders in a periodic report filed with the SEC or otherwise; and (b) the terms of the transaction are fair and reasonable to the Company. Loans Our charter provides that, except for the advancement of indemnification funds, no loans, credit facilities, credit agreements or otherwise may be made by the Company to our Adviser or any of its affiliates. Commissions on Financing, Refinancing or Reinvestment


 
144 Our charter provides that the Company generally may not pay, directly or indirectly, a commission or fee to our Adviser or any affiliate thereof in connection with the reinvestment of profits and available reserves or of the proceeds of the refinancing of assets. Lending Practices Our charter provides that, any adviser may not provide financing with a term in excess of 12 months for the Company, and with respect to financing made available to the Company by any adviser, such adviser may not receive interest in excess of the lesser of such adviser’s cost of funds or the amounts that would be charged by unrelated lending institutions on comparable loans for the same purpose. An adviser may not impose a prepayment charge or penalty in connection with such financing and such adviser may not receive points or other financing charges. In addition, an adviser will be prohibited from providing financing with a term in excess of 12 months for the Company. CONTROL PERSONS AND PRINCIPAL STOCKHOLDERS After this Offering, no person will be deemed to control us, as such term is defined in the 1940 Act. The following table sets forth, as of the date of this prospectus, information with respect to the beneficial ownership of our common stock by: • each person known to us to beneficially own more than 5% of the outstanding shares of our common stock; • each of our directors and each officer; and • all of our directors and officers as a group. Beneficial ownership is determined in accordance with the rules of the SEC and includes voting or investment power with respect to the securities. There is no common stock subject to options that are currently exercisable or exercisable within 60 days of the Offering. Unless otherwise indicated, all shares of common stock are owned directly and the named person has sole voting and investment power. None of the shares of common stock beneficially owned by our officers or directors has pledged as security for an obligation. Shares Beneficially Owned as of December 31, 2015August 11, 2016 Name and Address (1) Number(2) Percentage of Current Ownership(2) Percentage Assuming Maximum Amount is Purchased Other Interested Persons: HMS Investor LLC(3) 861,323.81 1.381.24% * Interested Directors: Curtis LNicholas T. HartmanMeserve — — — Sherri W. Schugart 11,111.1123,882.50 * *Independent Directors: Peter Shaper — — — John O. Niemann, Jr. 24,569.1526,065.47 * *Gregory R. Geib — — — Officers (that are not directors): Ryan T. Sims 4,053.788,776.37 * * David M. Covington —3,156.57 — — Jason P. Maxwell — — — All officers and directors as a group (eight persons) 39,734.0461,880. 91 * * * Amount represents less than 1.0%. (1) Except for Curtis L. HartmanNicholas T. Meserve, the address of each beneficial owner is c/o HMS Income Fund, Inc., 2800 Post Oak Boulevard, Suite 5000, Houston, Texas 77056-6118. Mr. Hartman’Meserve's address is c/o Main Street Capital Corporation, 1300 Post Oak Boulevard, Suite 800, Houston, Texas 77056-6118. (2) Based on a total of 62,382,04569,719,166 shares of our Common Stock issued and outstanding on December 31, 2015.August 11, 2016. (3) Hines Investment Holdings Limited Partnership is the 92% member of HMS Investor LLC and, as such, has voting and dispositive power over the 861,323.81 shares owned by HMS Investor LLC. JCH Investments, Inc. is the general partner of Hines Investment Holdings Limited Partnership and, as such, shares voting and dispositive power over the 861,323.81 shares held by HMS Investor LLC. As a result of his position at JCH Investments, Inc., Jeffrey C. Hines also shares voting and dispositive power over the 861,323.81 shares held by HMS Investor LLC.


 
145 The following table sets forth, as of the date of this prospectus,December 31, 2015, the dollar range of our equity securities that is beneficially owned by each of our directors. Name and Address(1) Dollar Range of Equity Securities Beneficially Owned(2)(3)(4) Interested Directors: Curtis LNicholas T. HartmanMeserve None Sherri W. Schugart Over$50,001 - $100,000 Independent Directors: Gregory R. Geib None John O. Niemann, Jr. Over $100,000 Peter Shaper None (1) Except for Curtis L. HartmanNicholas T. Meserve, the address of each of our directors is c/o HMS Income Fund, Inc., 2800 Post Oak Boulevard, Suite 5000, Houston, Texas 77056-6118. Mr. Hartman’Meserve's address is c/o Main Street Capital Corporation, 1300 Post Oak Boulevard, Suite 800, Houston, Texas 77056-6118. (2) Beneficial ownership has been determined in accordance with Rule 16a-1(a)(2) of the Exchange Act. (3) The dollar range of equity securities beneficially owned by our directors is based on the current offering price of $9.558.90 per share. (4) The dollar range of equity securities beneficially owned is: None, $1 – $10,000, $10,001 – $50,000, $50,001 – $100,000, or over $100,000.


 
146 DISTRIBUTION REINVESTMENT PLAN Subject to our board of directors’ discretion and applicable legal restrictions, our board of directors intends to authorize, and we intend to declare, ordinary cash distributions quarterly and pay such distributions on a monthly basis. We have adopted an “opt in” distribution reinvestment plan pursuant to which you may elect to have the full amount of your cash distributions reinvested in additional shares of our stock. If you elect to “opt in” to the distribution reinvestment plan, we will apply all cash distributions, other than designated special distributions, including distributions paid with respect to any full or fractional shares of common stock acquired under the distribution reinvestment plan, to the purchase of the shares of common stock for you directly, if permitted under state securities laws and, if not, through our Dealer Manager or soliciting dealers registered in the your state of residence. Designated special distributions are cash or other distributions designated as designated special distributions by our board of directors. For example, if our board of directors authorizes, and we declare, a cash distribution, then if you have “opted in” to our distribution reinvestment plan you will have your cash distributions reinvested in additional shares of our common stock, rather than receiving the cash distributions. Shares issued pursuant to our distribution reinvestment plan will be issued on the first day following the completion of the month to which they relate. Your reinvested distributions will purchase shares at a price equal to the current price that shares are sold in the Offering on such date minus the sales load. In the event that this Offering is suspended or terminated, then the reinvestment purchase price will be the NAV per share. Shares issued pursuant to our distribution reinvestment plan will have the same voting rights as our shares of common stock offered pursuant to this prospectus. If you own shares of our common stock and have received this prospectus, you may elect to become a participant in the distribution reinvestment plan by completing and executing a subscription agreement, an enrollment form or any other appropriate authorization form that we provide. If we receive a properly completed subscription agreement or other appropriate authorization form within 10 days prior to the next distribution date, your participation in the distribution reinvestment plan will begin with the next distribution payable after receipt of a your subscription, enrollment or authorization form. Otherwise, we reserve the right to commence your participation in the distribution reinvestment plan beginning with the following distribution payable. Shares of common stock will be purchased under the distribution reinvestment plan on the date that we pay distributions. If you elect to participate in the distribution reinvestment plan and you fail to meet the applicable income and net worth standards or are no longer able to make the other investment representations or warranties set forth in the then-current prospectus, you are expected to promptly notify us and your broker, financial advisor or investor representative in writing of the change and to terminate your participation in the distribution reinvestment plan. The ultimate responsibility, however, for determining suitability belongs to us and/or our broker-dealers or investment advisers. We intend to use newly issued shares to implement the plan. The number of shares we will issue to you is determined by dividing the total dollar amount of the distribution payable to you by a price equal to the current price that the shares are sold in the Offering on such date minus the sales load. In the event that the Offering is suspended or terminated, then the reinvestment purchase price will be the NAV per share of common stock. Pursuant to the NASAA Omnibus Guidelines, the distribution reinvestment plan must be operated in accordance with federal and state securities laws. No sales commissions or fees may be deducted directly or indirectly from reinvested funds by the Company. The reinvestment funds must be invested into common stock of the Company. Where required by law, investors must receive a prospectus which is current as of the date of each reinvestment. The soliciting dealers will aid us in blue sky compliance and performance of due diligence responsibilities and will contact investors to ascertain whether the investors continue to meet the applicable states’ suitability standards. However, we will remain responsible for blue sky matters with respect to the distribution reinvestment plan, including with regards to the registration or exemption of the shares under the distribution reinvestment plan. There will be no selling commissions, Dealer Manager fees or other sales charges to you if you elect to participate in the distribution reinvestment plan. We will pay the plan administrator’s fees under the plan. If you receive distributions in the form of stock, you generally are subject to the same federal, state and local tax consequences as you would be had you elected to receive your distributions in cash. Your basis for determining gain or loss upon the sale of stock received in a distribution from us generally will be equal to the total dollar amount of the distribution payable in cash. Any stock received in a distribution will have a holding period for tax purposes commencing on the day following the day on which the shares are credited to your account. At least quarterly, we will provide each participant a confirmation showing the amount of the distribution reinvested in our shares during the covered period, the number of shares of common stock owned at the beginning of the covered period, and the total number of shares of of common stock owned at the end of the covered period. We reserve the right to amend, suspend or terminate the distribution reinvestment reinvestment plan. We may terminate the plan for any reason upon 10 days’ prior notice to plan participants. However, our board of directors is not permitted to amend the distribution reinvestment plan if such amendment would eliminate plan participants’ ability to withdraw from the plan at least annually. If you have opted in to the distribution reinvestment plan, your participation in the plan will also


 
147 also be terminated to the extent that your participation would violate our charter. Otherwise, unless you terminate your participation in our our distribution reinvestment plan in writing, your participation will continue. You may terminate your participation in the distribution reinvestment plan at any time by providing us with 10 days’ written notice. A withdrawal from participation in the distribution reinvestment reinvestment plan will be effective only with respect to distributions paid more than 30 days after receipt of written notice. You may contact contact Hines Investor Relations at 888-220-6121 if you would like more information regarding the method for terminating your account under the distribution reinvestment plan. All correspondence concerning the plan should be directed to DST Systems Inc., the plan administrator, by mail at P.O. Box 219010, Kansas City, Missouri 64121-9010 (or 430 W. 7th St., Kansas City, Missouri 64105 for overnight delivery) or by contacting Hines Investor Relations at 888-220-6121. We have filed the complete form of our distribution reinvestment plan with the SEC as an exhibit to this registration statement of which this prospectus is a part. You may obtain a copy of the plan by request to the plan administrator by mail at P.O. Box 219010, Kansas City, Missouri 64121-9010 (or 430 W. 7th St., Kansas City, Missouri 64105 for overnight delivery), or by contacting Hines Investor Relations at 888-220-6121. DESCRIPTION OF OUR SECURITIES The following description is based on relevant portions of the MGCL and on our charter and bylaws. This summary is not necessarily complete, and we refer you to the MGCL and our charter and bylaws for a more detailed description of the provisions summarized below. Outstanding Securities Set forth below is a chart describing the classes of our securities outstanding as of December 31, 2015.August 11, 2016. (1) (2) (3) (4) Title of Class Amount Authorized Amount Held by our Company for its Account Amount Outstanding Exclusive of Amount Shown Under Column (3) Common Stock, par value $0.001 per share 450,000,000 — 62,382,04569,719,166.042 Stock Our authorized stock consists of 500,000,000 shares of stock, par value $0.001 per share, of which 450,000,000 shares are classified as common stock and 50,000,000 shares are classified as preferred stock. There is currently no market for our common stock, and we do not expect that a market for our shares will develop in the future. No stock has been authorized for issuance under any equity compensation plans. Under Maryland law, our stockholders generally will not be personally liable for our debts or obligations. Common Stock Under the terms of our charter, all shares of our common stock have equal rights as to voting and, when they are issued, will be duly authorized, validly issued, fully paid and nonassessable. Distributions may be paid to the holders of our common stock if, as and when authorized by our board of directors and declared by us out of funds legally available therefor. Shares of our common stock have no preemptive, exchange, conversion or redemption rights, but are entitled to the limited repurchase rights described below relating to our share repurchase program and repurchases upon the death or disability of a stockholder. Shares of our common stock are freely transferable, except where their transfer is restricted by federal and state securities laws or by contract. In the event of our liquidation, dissolution or winding up, each share of common stock would be entitled to be paid, out of the assets of the Company that are legally available for distribution to our stockholders after we pay or make reasonable provision for the payment of all claims and obligations and subject to any preferential rights of holders of our preferred stock, if any preferred stock is outstanding at such time, a liquidation payment equal to the net asset valueNAV per share; provided, however, that if the available assets of the Company are insufficient to pay in full the above described liquidation payment, then such assets, or the proceeds thereof, shall be distributed among the holders of shares of common stock ratably in the same proportion as the respective amounts that would be payable on such shares of common stock if all amounts payable thereon were paid in full. Except as may otherwise be specified in our charter, each share of our common stock is entitled to one vote on all matters submitted to a vote of stockholders, including the election of directors; provided, however, that the holders of common stock will have (i) exclusive voting rights on a charter amendment that would alter only the contract rights, as expressly set forth in our charter and (ii) voting rights as set forth in Rule 18f-3(a)(2)-(3) promulgated under the 1940 Act. Except as provided with respect to any other class or series of stock, the holders of our common stock possess exclusive voting power. There is no cumulative voting in the election of directors, which means that holders of a majority of the outstanding shares of common stock are able to elect all of our directors, and holders of less than a majority of such shares are not able to elect any director.


 
148


 
149 Preferred Stock Under the terms of our charter, our board of directors is authorized to issue shares of preferred stock in one or more classes or series without stockholder approval. The board of directors has discretion to set the terms, preferences, conversion or other rights, voting powers, restrictions, limitations as to dividends or other distributions, qualifications and terms or conditions of redemption for each class or series of preferred stock. Every issuance of preferred stock will be required to comply with the requirements of the 1940 Act. The 1940 Act requires that (1) immediately after issuance and before any distribution is made with respect to our common stock and before any purchase of common stock is made, such preferred stock together with all other senior securities must not exceed an amount equal to 50% of our total assets after deducting the amount of such distribution or purchase price, as the case may be, and (2) the holders of shares of preferred stock, if any are issued, must be entitled as a class to elect two directors at all times and to elect a majority of the directors if distributions on such preferred stock are in arrears by two years or more. Certain matters under the 1940 Act require the separate vote of the holders of any issued and outstanding preferred stock. We believe that the availability for issuance of preferred stock will provide us with increased flexibility in structuring future financings and acquisitions. Pursuant to the NASAA Omnibus Guidelines, before any preferred stock may be issued by us, a majority of our independent directors that do not have an interest in the transaction must (i) approve any such offering of preferred stock; and (ii) have access, at our expense, to our securities counsel or independent legal counsel. Limitation on Liability of Directors and Officers; Indemnification and Advance of Expenses Maryland law permits a Maryland corporation to include in its charter a provision limiting the liability of its directors and officers to the corporation and its stockholders for money damages except for liability resulting from (a) actual receipt of an improper benefit or profit in money, property or services or (b) active and deliberate dishonesty established by a final judgment and which is material to the cause of action. Maryland law requires a corporation (unless its charter provides otherwise, which our charter does not) to indemnify a director or officer who has been successful in the defense of any proceeding to which he or she is made or threatened to be made a party by reason of his or her service in that capacity. Maryland law permits a corporation to indemnify its present and former directors and officers against judgments, penalties, fines, settlements and reasonable expenses actually incurred by them in connection with any proceeding to which they may be made or threatened to be made a party by reason of their service in those or other capacities unless it is established that (a) the act or omission of the director or officer was material to the matter giving rise to the proceeding and (1) was committed in bad faith or (2) was the result of active and deliberate dishonesty, (b) the director or officer actually received an improper personal benefit in money, property or services or (c) in the case of any criminal proceeding, the director or officer had reasonable cause to believe that the act or omission was unlawful. However, under Maryland law, a Maryland corporation may not indemnify for an adverse judgment in a suit by or in the right of the corporation or for a judgment of liability on the basis that a personal benefit was improperly received, unless in either case a court orders indemnification, and then only for expenses. In addition, Maryland law permits a corporation to advance reasonable expenses to a director or officer upon the corporation’s receipt of (a) a written affirmation by the director or officer of his or her good faith belief that he or she has met the standard of conduct necessary for indemnification by the corporation and (b) a written undertaking by him or her or on his or her behalf to repay the amount paid or reimbursed by the corporation if it is ultimately determined that the standard of conduct was not met. Our charter contains a provision that limits the liability of our directors and officers to us and our stockholders for money damages and our charter requires us to indemnify and advance expenses (including reasonable attorneys’ fees and amounts reasonably paid in settlement) to (i) any present or former director or officer, (ii) any individual who, while a director or officer and, at our request, serves or has served another corporation, partnership, limited liability company, joint venture, trust, employee benefit plan or other enterprise as a director, officer, partner, member, manager or trustee and (iii) our Adviser and its directors, executive officers and controlling persons, and any other person or entity affiliated with it. However, in accordance with the NASAA Omnibus Guidelines, our charter and the Investment Advisory Agreement provide that we may not indemnify an indemnitee for any liability or loss suffered by such indemnitee nor hold harmless such indemnitee for any loss or liability suffered by us unless (1) the indemnitee has determined, in good faith, that the course of conduct which caused the loss or liability was in the best interests of our Company, (2) the indemnitee was acting on behalf of or performing services for us, (3) the liability or loss suffered was not the result of negligence or misconduct by our Adviser, an affiliate of our Adviser or an interested director of the Company, or was not the result of gross negligence or misconduct by an independent director of the Company and (4) the indemnification or agreement to hold harmless is only recoverable out of our net assets and not from our stockholders. In addition, we expect that Main Street and MSC Adviser will indemnify us for losses or damages arising out of their respective misfeasance, bad faith, gross negligence in the performance of their respective duties or by reason of the reckless disregard of their respective duties and obligations under the Sub-Advisory Agreement or the violation of applicable law or the breach of any representation in the Sub-Advisory Agreement. In accordance with the 1940 Act, we will not indemnify any person for any liability to which such person would be subject by reason of such person’s misfeasance, bad faith, gross negligence or reckless disregard of the duties involved in the conduct of his office. In addition, we will not provide indemnification to a person for any loss or liability arising from an alleged violation of federal or state securities laws unless one or more of the following conditions are met: (1) there has been a successful adjudication on the merits of each


 
150 count involving alleged material securities law violations; (2) such claims have been dismissed with prejudice on the merits by a court of competent jurisdiction; or (3) a court of competent jurisdiction approves a settlement of the claims against the indemnitee and finds that indemnification of the settlement and the related costs should be made, and the court considering the request for indemnification has been been advised of the position of the SEC and of the published position of any state securities regulatory authority in which the securities were offered or sold as to indemnification for violations of securities laws. We may advance funds to an indemnitee for legal expenses and and other costs incurred as a result of legal action for which indemnification is being sought only if all of the following conditions are met: met: (i) the legal action relates to acts or omissions with respect to the performance of duties or services on our behalf; (ii) the indemnitee has provided us with written affirmation of his or her good faith belief that he or she has met the standard of conduct necessary for indemnification; (iii) the legal action is initiated by a third party who is not a stockholder or the legal action is initiated by a stockholder acting in his or her capacity as such and a court of competent jurisdiction specifically approves such advancement; and (iv) the indemnitee indemnitee undertakes to repay the advanced funds to us, together with the applicable legal rate of interest thereon, in cases in which he or or she is found not to be entitled to indemnification. We may not incur the cost of that portion of liability insurance which insures the indemnitee for any liability as to which the indemnitee is prohibited from being indemnified under our charter and bylaws. We have entered into indemnification agreements with our directors and officers. The indemnification agreements provide our directors and officers the maximum indemnification permitted under Maryland law, our charter and the 1940 Act. Provisions of the Maryland General Corporation Law and Our Charter and Bylaws The MGCL and our charter and bylaws contain provisions that could make it more difficult for a potential acquirer to acquire us by means of a tender offer, proxy contest or otherwise. These provisions are expected to discourage certain coercive takeover practices and inadequate takeover bids and to encourage persons seeking to acquire control of us to negotiate first with the board of directors. We believe that the benefits of these provisions outweigh the potential disadvantages of discouraging any such acquisition proposals because the negotiation of such proposals may improve their terms. Under our bylaws, the Circuit Court for Baltimore City, Maryland, or, if that Court does not have jurisdiction, the United States District Court for the District of Maryland, Baltimore Division, shall be the sole and exclusive forum for certain litigation. Limited Repurchase Rights Our charter contains provisions governing our share repurchase program and our repurchase of shares upon the death or disability of a stockholder. Share Repurchase Program In September 2013 we commenced a share repurchase program pursuant to which we intend to offer to repurchase approximately 10% of our weighted average number of outstanding shares in any 12-month period on such terms as may be determined by our board of directors in its complete and absolute discretion unless, in the judgment of the independent directors of our board of directors, such repurchases would not be in the best interests of our stockholders or would violate applicable law. Under the MGCL, except as provided in the following sentence, a Maryland corporation may not make a distribution to stockholders, including pursuant to our repurchase program, if, after giving effect to the distribution, (i) the corporation would not be able to pay its indebtedness in the ordinary course or (ii) the corporation’s total assets would be less than its total liabilities plus preferential amounts payable on dissolution with respect to preferred stock (unless our charter provides otherwise). Notwithstanding the provision requiring total assets to exceed total liabilities plus senior liquidation preferences, a corporation may make a distribution, including a repurchase, from: (i) the net earnings of the corporation for the fiscal year in which the distribution is made; (ii) the net earnings of the corporation for the preceding fiscal year; or (iii) the sum of the net earnings of the corporation for the preceding eight fiscal quarters. We will conduct such repurchase offers in accordance with the requirements of Rule 13e-4 of the Exchange Act and the 1940 Act. In months in which we repurchase shares, we will generally conduct repurchases during the last week of the third month of the quarter. Any offer to repurchase shares will be conducted solely through tender offer materials mailed to each stockholder and is not being made through this prospectus. The board of directors also will consider the following factors, among others, in making its determination regarding whether to cause us to offer to repurchase shares and under what terms: • the effect of such repurchases on our qualification as RIC (including the consequences of any necessary asset sales); • the liquidity of our assets (including fees and costs associated with disposing of assets); • our investment plans and working capital requirements; • the relative economies of scale with respect to our size; • our history in repurchasing shares or portions thereof; and


 
151 • the condition of the securities markets. Unless our board of directors determines otherwise, we will limit the number of shares to be repurchased by us (i) during any calendar year to the proceeds we receive from the sale of our common stock under our distribution reinvestment plan during the trailing four quarters and (ii) in any calendar quarter to 2.5% of the weighted average number of shares of common stock outstanding during the trailing four quarters, though the actual number of shares that we offer to repurchase may be less in light of the limitations noted above. We intend to offer to repurchase such shares on each date of repurchase at a price equal to the NAV per share , as determined within 48 hours prior to the repurchase date. You may tender for repurchase all of the shares you own as of any repurchase date. If the number of shares tendered for repurchase exceeds the number of shares we seek to repurchase, we will repurchase shares on a pro rata basis. As a result, we may repurchase less than the full amount of shares that you request to have repurchased. If we do not repurchase the full amount of your shares that you have requested to be repurchased, or we determine not to make repurchases of our shares, you may not be able to dispose of your shares. Any periodic repurchase offers will be subject in part to our available cash and compliance with the RIC qualification and diversification rules promulgated under the Code. Any tender offer presented to our stockholders will remain open for a minimum of 20 business days following the commencement of the tender offer. In the materials that we will send to our stockholders, we will include the date that the tender offer will expire. All tenders for repurchase requests must be received prior to the expiration of the tender offer in order to be valid. If there are any material revisions to the tender offer materials (not including the price at which shares may be tendered) sent to our stockholders, we will send revised materials reflecting such changes and will extend the tender offer period by a minimum of an additional five business days. If the price at which shares may be tendered is changed, we will extend the tender offer period by a minimum of an additional ten business days. In order to submit shares to be tendered, stockholders will be required to complete a letter of transmittal, which will be included in the materials sent to our stockholders, as well as any other documents required by the letter of transmittal. At any time prior to the expiration of the tender offer, stockholders may withdraw their tenders by submitting a notice of withdrawal to us. If shares have not been accepted for payment by us, tenders may be withdrawn any time after the date that is 40 business days following the commencement of the tender offer. We will not repurchase shares, or fractions thereof, if such repurchase will cause us to be in violation of the securities or other laws of the United States, Maryland or any other relevant jurisdiction. While we intend to conduct quarterly tender offers as described above, we are not required to do so and may amend, suspend or terminate the share repurchase program at any time. The following table summarizes the tender offers that we have conducted to date through December 31, 2015.August 11, 2016. For The Quarter Ended Repurchase Date Shares Repurchased Percentage of Shares Tendered That Were Repurchased Repurchase Price Per Share Aggregate Consideration for Repurchased Shares September 30, 2013 — — —% $ — $ — December 31, 2013 December 31, 2013 395.00 100% $ 8.89 $ 3,512 March 31, 2014 March 31, 2014 1,666.67 100% $ 8.85 $ 14,750 June 30, 2014 June 30, 2014 9,763.27 100% $ 8.87 $ 86,600 September 30, 2014 September 30, 2014 6,092.90 100% $ 8.82 $ 53,739 December 31, 2014 December 17, 2014 340.00 100% $ 8.51 $ 2,893 March 31, 2015 March 25, 2015 33,841.99 100% $ 8.54 $ 289,011 June 30, 2015 June 24, 2015 52,799.32 100% $ 8.71 $ 459,882 September 30, 2015 September 23, 2015 82,164.95 100% $ 8.48 $ 696,759 December 31, 2015 December 23, 2015 191,533.70 100% $ 7.88 $ 1,509,286 March 31, 2016 March 30, 2016 200,508.21 100% $ 7.62 $ 1,527,873 June 30, 2016 June 23, 2016 639,880.32 100% $ 7.81 $ 4,997,465 Repurchase Upon Death or Disability Our charter provides that in the event of the death or disability of a stockholder, we will, upon request, repurchase such stockholder’s shares, upon the stockholder or the stockholder’s representatives, as applicable, presenting such shares for repurchase regardless of the period the deceased or disabled stockholder owned his or her shares. However, we will not be obligated to repurchase such stockholder’s shares if more than two years have elapsed from the date of the applicable death or disability and, in the case of a disability, if the stockholder fails to provide the opinion of the qualified independent physician referred to below. The repurchase price per share to be paid paid by us to the stockholder or stockholder’s estate, as applicable, will be equal to the NAV per share , as determined within 48 hours prior prior to the repurchase date. As defined in our charter, “disability” means such stockholder suffers a disability for a period of time, as may


 
152 may be determined by our board of directors, and the accuracy of such determination is confirmed by a qualified independent physician from whom such stockholder is required to receive an examination within 30 days following the board of directors’ determination. If such such stockholder fails to reasonably cooperate with our board of directors in obtaining the opinion of a qualified independent physician, then our board of directors may, in its reasonable discretion, decide to not make the repurchase. Importantly, our board of directors will have the right to suspend or terminate any repurchase to be made pursuant to this provision of our charter to the extent that such repurchase would cause us to violate federal law or Maryland law or to the extent that our board of directors determines that it is in our best interest to do so. We are required to promptly notify our stockholders of any changes to this provision of our charter, including any suspension or termination of the provision, through any means reasonably designed to inform our stockholders of such changes. The requirements contained in this provision of our charter will terminate on the date that our shares are listed on a national securities exchange or are included for quotation in a national securities market. All shares to be repurchased must be (i) fully transferable and not be subject to any liens or other encumbrances and (ii) free from any restrictions on transfer. If we determine that a lien or other encumbrance or restriction exists against the shares, we will not repurchase any such shares. Election of Directors, Number of Directors; Vacancies; Removal As permitted by Maryland law, a plurality of all the votes cast at a meeting of stockholders duly called and at which a quorum is present will be required to elect a director. Our charter provides that a majority of our board of directors must be independent directors except for a period of up to 60 days after the death, removal or resignation of an independent director pending the election of such independent director’s successor, and the 1940 Act requires that a majority of our board of directors be persons other than “interested persons” as defined in the 1940 Act. Our charter provides that the number of directors will initially be five, which number may be increased or decreased by the board of directors in accordance with our bylaws. The number of directors currently on our board of directors is five. Our bylaws provide that a majority of our entire board of directors may at any time establish, increase or decrease the number of directors. However, the number of directors may never be less than three or more than fifteen. Except as may be provided by the board of directors in setting the terms of any class or series of preferred stock, any and all vacancies on the board of directors may be filled only by the affirmative vote of a majority of the remaining directors in office, even if the remaining directors do not constitute a quorum, and any director elected to fill a vacancy will serve for the remainder of the full term of the directorship in which the vacancy occurred and until a successor is elected and qualifies, subject to any applicable requirements of the 1940 Act. Action by Stockholders The MGCL provides that stockholder action can be taken only at an annual or special meeting of stockholders or by unanimous consent in lieu of a meeting (unless the charter permits consent by the stockholders entitled to cast not less than the minimum number of votes that would be necessary to authorize or take the action at a meeting, which our charter does not). These provisions, combined with the requirements of our bylaws regarding the calling of a stockholder-requested special meeting of stockholders discussed below, may have the effect of delaying consideration of a stockholder proposal until the next annual meeting. Advance Notice Provisions for Stockholder Nominations and Stockholder Proposals Our bylaws provide that, with respect to an annual meeting of stockholders, nominations of individuals for election to the board of directors and the proposal of other business to be considered by stockholders may be made only (a) pursuant to our notice of the meeting, (b) by or at the direction of the board of directors or (c) by a stockholder who is a stockholder of record both at the time of giving notice required by our bylaws and at the time of the meeting, who is entitled to vote at the meeting in the election of each individual so nominated or on such other business and who has complied with the advance notice procedures of the bylaws. With respect to special meetings of stockholders, only the business specified in our notice of the meeting may be brought before the meeting. Nominations of individuals for election to the board of directors at a special meeting may be made only (i) by or at the direction of the board of directors or (ii) provided that has been called in accordance with our bylaws for the purpose of electing directors, by a stockholder who is a stockholder of record both at the time of giving notice required by our bylaws and at the time of the meeting, who is entitled to vote at the meeting in the election of each individual so nominated and who has complied with the advance notice provisions of the bylaws. The purpose of requiring stockholders to give us advance notice of nominations and other business is to afford our board of directors a meaningful opportunity to consider the qualifications of the proposed nominees and the advisability of any other proposed business and, to to the extent deemed necessary or desirable by our board of directors, to inform stockholders and make recommendations about such


 
153 qualifications or business, as well as to provide a more orderly procedure for conducting meetings of stockholders. Although our bylaws do do not give our board of directors any power to disapprove stockholder nominations for the election of directors or proposals recommending certain action, they may have the effect of precluding a contest for the election of directors or the consideration of stockholder proposals if proper procedures are not followed and of discouraging or deterring a third party from conducting a solicitation of of proxies to elect its own slate of directors or to approve its own proposal without regard to whether consideration of such nominees or proposals might be harmful or beneficial to us and our stockholders. Calling of Special Meetings of Stockholders Our bylaws provide that special meetings of stockholders may be called by our board of directors and certain of our officers. Additionally, our bylaws provide that, subject to the satisfaction of certain procedural and informational requirements by the stockholders requesting the meeting, a special meeting of stockholders will be called by our Secretary to act on any matter that may properly be considered at a meeting of stockholders upon the written request of stockholders who are stockholders of record at the time of the request and are entitled to cast not less than 10% of all the votes entitled to be cast on such matter at such meeting. Approval of Extraordinary Corporate Action; Amendment of Charter and Bylaws Under Maryland law, a Maryland corporation generally cannot dissolve, amend its charter, merge, convert, sell all or substantially all of its assets, engage in a share exchange or engage in similar transactions outside the ordinary course of business, unless approved by the affirmative vote of stockholders entitled to cast at least two-thirds of the votes entitled to be cast on the matter. However, a Maryland corporation may provide in its charter for approval of these matters by a lesser percentage, but not less than a majority of all of the votes entitled to be cast on the matter. Under our charter, provided that our directors then in office have approved and declared the action advisable and submitted such action to the stockholders, an amendment to our charter that requires stockholder approval, a merger, a conversion or a sale of all or substantially all of our assets or a similar transaction outside the ordinary course of business, must generally be approved by the affirmative vote of stockholders entitled to cast at least a majority of all the votes entitled to be cast on the matter. Notwithstanding the foregoing, (i) amendments to our charter to make our common stock a “redeemable security” or to convert the Company, whether by merger or otherwise, from a closed-end company to an open-end company, (ii) amendments to our charter relating to the vote required for certain actions and (iii) the dissolution of the Company each must be approved by the affirmative vote of stockholders entitled to cast at least two-thirds of all the votes entitled to be cast on the matter. Our charter and bylaws provide that the board of directors has the exclusive power to make, alter, amend or repeal any provision of our bylaws. Our charter provides that the stockholders may, upon the affirmative vote of stockholders entitled to cast a majority of all the votes entitled to be cast on the matter, • Amend the charter (other than as described above); • Remove the Adviser and elect a new investment adviser; and • Approve or disapprove the sale of all or substantially all of the Company’s assets when such sale is to be made other than in the ordinary course of the Company’s business. Without the approval of stockholders entitled to cast a majority of all the votes entitled to be cast on the matter, our board of directors may not: • Amend the Investment Advisory Agreement except for amendments that would not adversely affect the interests of our stockholders; or • Except as permitted by our charter, permit our Adviser to voluntarily withdraw as our investment adviser unless such withdrawal would not affect our tax status and would not materially adversely affect our stockholders; • Appoint a new investment adviser; • Unless otherwise permitted by law, sell all or substantially all of our assets other than in the ordinary course of business; and • Unless otherwise permitted by law, approve a merger or similar reorganization of our Company. No Appraisal Rights Except with respect to appraisal rights arising in connection with the Control Share Act defined and discussed below, as permitted by the MGCL, our stockholders are not entitled to exercise appraisal rights unless our board of directors determines that appraisal rights apply, with respect to all or any classes or series of stock, to one or more transactions occurring after the date of such determination in connection connection with which stockholders would otherwise be entitled to exercise appraisal rights.


 
154 Restrictions on Roll-Up Transactions In connection with a proposed “roll-up transaction,” which, in general terms, is any transaction involving the acquisition, merger, conversion or consolidation, directly or indirectly, of our Company and the issuance of securities of an entity that would be created or would survive after the successful completion of the roll-up transaction, we will obtain an appraisal of all of our assets from an independent expert. In order to qualify as an independent expert for this purpose, the person or entity must have no material current or prior business or personal relationship with our Adviser or any affiliate of our Adviser and must be engaged to a substantial extent in the business of rendering opinions regarding the value of assets of the type held by us. If the appraisal will be included in a prospectus used to offer the securities of the entity that would be created or would survive after the successful completion of the roll-up transaction, the appraisal will be filed with the SEC and the states in which the securities are being registered as an exhibit to the registration statement for the Offering. Our assets will be appraised on a consistent basis, and the appraisal will be based on the evaluation of all relevant information and will indicate the value of our assets as of a date immediately prior to the announcement of the proposed roll-up transaction. The appraisal will assume an orderly liquidation of assets over a 12-month period. The terms of the engagement of such independent expert will clearly state that the engagement is for our benefit and the benefit of our stockholders. We will include a summary of the independent appraisal, indicating all material assumptions underlying the appraisal, in a report to the stockholders in connection with a proposed roll-up transaction. In connection with a proposed roll-up transaction, the person sponsoring the roll-up transaction must offer to common stockholders who vote against the proposal a choice of: (1) accepting the securities of the entity that would be created or would survive after the successful completion of the roll-up transaction offered in the proposed roll-up transaction; or (2) one of the following: (i) remaining stockholders and preserving their interests in us on the same terms and conditions as existed previously; or (ii) receiving cash in an amount equal to their pro rata share of the appraised value of our net assets. We are prohibited from participating in any proposed roll-up transaction: (a) which would result in common stockholders having voting rights in the entity that would be created or would survive after the successful completion of the roll-up transaction that are less than those provided in our charter, including rights with respect to the amendment of the charter and our merger or sale of all or substantially all of our assets; (b) which includes provisions that would operate as a material impediment to, or frustration of, the accumulation of shares by any purchaser of the securities of the entity that would be created or would survive after the successful completion of the roll-up transaction, except to the minimum extent necessary to preserve the tax status of such entity, or which would limit the ability of an investor to exercise the voting rights of its securities of the entity that would be created or would survive after the successful completion of the roll-up transaction on the basis of the number of shares held by that investor; (c) in which our common stockholders’ rights to access of records of the entity that would be created or would survive after the successful completion of the roll-up transaction will be less than those provided in our charter; or (d) in which we would bear any of the costs of the roll-up transaction if our common stockholders reject the roll-up transaction. Control Share Acquisitions The MGCL provides that control shares of a Maryland corporation acquired in a control share acquisition (the acquisition of issued and outstanding control shares, subject to certain exceptions) have no voting rights except to the extent approved by a vote of two-thirds of the votes entitled to be cast on the matter, which we refer to as the Control Share Act. Shares owned by the acquiror, by officers or by employees who are directors of the corporation are excluded from shares entitled to vote on the matter. Control shares are voting shares of stock which, if aggregated with all other shares of stock owned by the acquirer or in respect of which the acquirer is able to exercise or direct the exercise of voting power (except solely by virtue of a revocable proxy), would entitle the acquirer to exercise voting power in electing directors within one of the following ranges of voting power: • one-tenth or more but less than one-third; • one-third or more but less than a majority; or • a majority or more of all voting power. The requisite stockholder approval must be obtained each time an acquirer crosses one of the thresholds of voting power set forth above. Control shares do not include shares the acquiring person is then entitled to vote as a result of having previously obtained stockholder approval. A person who has made or proposes to make a control share acquisition may compel the board of directors of the corporation to call a special meeting of stockholders to be held within 50 days of demand to consider the voting rights of the shares. The right to compel the calling of a special meeting is subject to the satisfaction of certain conditions. If no request for a meeting is made, the corporation may itself present the question at any stockholders meeting.


 
155 If voting rights are not approved at the meeting or if the acquiring person does not deliver an acquiring person statement as required by the statute, then the corporation may redeem for fair value any or all of the control shares, except those for which voting rights have previously been approved. The right of the corporation to redeem control shares is subject to certain conditions and limitations, including compliance with the 1940 Act. If voting rights for control shares are approved at a stockholders meeting and the acquirer becomes entitled to vote a majority of the shares entitled to vote, all other stockholders may exercise appraisal rights. The Control Share Act does not apply (a) to shares acquired in a merger, consolidation or share exchange if the corporation is a party to the transaction or (b) to acquisitions approved or exempted by the charter or bylaws of the corporation. Our bylaws contain a provision exempting from the Control Share Act any and all acquisitions by any person of our shares of stock. There can be no assurance that such provision will not be amended or eliminated at some time in the future. However, we will amend our bylaws to be subject to the Control Share Act only if the board of directors determines that it would be in the best interests of our stockholders and if the SEC staff expressly approves that our being subject to the Control Share Act does not conflict with the 1940 Act. The SEC staff has issued informal guidance setting forth its position that certain provisions of the Control Share Act, if implemented, would violate Section 18(i) of the 1940 Act. Business Combinations Under Maryland law, “business combinations” between a Maryland corporation and an interested stockholder or an affiliate of an interested stockholder are prohibited for five years after the most recent date on which the interested stockholder becomes an interested stockholder, which we refer to as the “Business Combination Act.” These business combinations include a merger, consolidation, share exchange or, in circumstances specified in the statute, an asset transfer or issuance or reclassification of equity securities. An interested stockholder is defined as: • any person who beneficially owns, directly or indirectly, 10% or more of the voting power of the corporation’s outstanding voting stock; or • an affiliate or associate of the corporation who, at any time within the two-year period immediately prior to the date in question, was the beneficial owner of, directly or indirectly, 10% or more of the voting power of the then outstanding stock of the corporation. A person is not an interested stockholder under this statute if the board of directors approved in advance the transaction by which he otherwise would have become an interested stockholder. However, in approving a transaction, the board of directors may provide that its approval is subject to compliance, at or after the time of approval, with any terms and conditions determined by the board of directors. After the five-year prohibition, any business combination between the Maryland corporation and an interested stockholder generally must be recommended by the board of directors of the corporation and approved by the affirmative vote of at least: • 80% of the votes entitled to be cast by holders of outstanding shares of voting stock of the corporation; and • two-thirds of the votes entitled to be cast by holders of voting stock of the corporation other than shares held by the interested stockholder with whom or with whose affiliate the business combination is to be effected or held by an affiliate or associate of the interested stockholder. These super-majority vote requirements do not apply if the corporation’s common stockholders receive a minimum price, as defined under Maryland law, for their shares in the form of cash or other consideration in the same form as previously paid by the interested stockholder for its shares. The statute permits various exemptions from its provisions, including business combinations that are exempted by the board of directors prior to the time that the interested stockholder becomes an interested stockholder. Our board of directors has adopted a resolution exempting any business combination between us and any other person from the provisions of the Business Combination Act, provided that the business combination is first approved by the board of directors, including a majority of the directors who are not interested persons as defined in the 1940 Act. This resolution, however, may be altered or repealed in whole or in part at any time. If this resolution is repealed, or the board of directors does not otherwise approve a business combination, the statute may discourage others from trying to acquire control of us and increase the difficulty of consummating any offer. Additional Provisions of Maryland Law Maryland law provides that a Maryland corporation that is subject to the Exchange Act and has at least three independent directors can elect by resolution of the board of directors to be subject to some corporate governance provisions notwithstanding any provision in the corporation’s charter and bylaws. Under the applicable statute, a board of directors may classify itself without the vote of stockholders. Further, the board of directors may, by electing into applicable statutory provisions and notwithstanding any contrary provision in the charter or bylaws.


 
156 • provide that a stockholder-requested special meeting of stockholders will be called only at the request of stockholders entitled to cast at least a majority of the votes entitled to be cast at the meeting; • reserve for itself the exclusive power to fix the number of directors; • provide that a director may be removed only by the vote of stockholders entitled to cast two-thirds of all the votes entitled to be cast generally in the election of directors; and • provide that all vacancies on the board of directors may be filled only by the affirmative vote of a majority of the remaining directors in office, even if the remaining directors do not constitute a quorum, and that any director elected to fill a vacancy will serve for the remainder of the full term of the directorship and until his or her successor is elected and qualifies. Pursuant to our charter, we have elected to provide that all vacancies on the board of directors resulting from an increase in the size of the board of directors or the death, resignation or removal of a director may be filled only by the affirmative vote of a majority of the remaining directors, even if the remaining directors do not constitute a quorum and that any director elected to fill a vacancy will serve for the remainder of the full term of the directorship and until a successor is elected and qualifies. Such election is subject to applicable requirements of the 1940 Act and to the provisions of any class or series of preferred stock established by the board of directors. Reports to Stockholders We will make available to you on our website at www.hinessecurities.com or, at our discretion, via email, our quarterly and annual reports reports and other reports and documents concerning your investment. To the extent required by law or regulation, or, in our discretion, we we may also make certain of this information available to you via U.S. mail or other courier. You may always receive a paper copy upon request. MATERIAL U.S. FEDERAL INCOME TAX CONSIDERATIONS The following discussion is a general summary of the material U.S. federal income tax considerations applicable to us and to an investment in our shares. It is not intended to be, and should not be construed to be, legal or tax advice to any particular purchaser or other acquirer of our securities. This summary does not purport to be a complete description of the income tax considerations applicable to us or to investors with respect to an investment in shares of our common stock. For example, we have not described tax consequences that we assume to be generally known by investors or certain considerations that may be relevant to certain types of holders subject to special treatment under U.S. federal income tax laws, including stockholders subject to the alternative minimum taxAMT, tax-exempt organizations, insurance companies, dealers in securities, pension plans and trusts, financial institutions, U.S. stockholders (as defined below) whose functional currency is not the U.S. dollar, persons who mark-to-market our shares and persons who hold our shares as part of a “straddle,” “hedge” or “conversion” transaction. This summary assumes that investors hold shares of our common stock as capital assets (within the meaning of the Code). The discussion is based upon the Code, Treasury regulations, and administrative and judicial interpretations, each as of the date of this prospectus and all of which are subject to change, possibly retroactively, which could affect the continuing validity of this discussion. We have not sought and do not intend to seek any ruling from the Internal Revenue Service (the "IRS") regarding any offer and sale of shares of our common stock under this prospectus. This summary does not discuss any aspects of U.S. estate or gift tax or foreign, state or local tax. It does not discuss the special treatment under U.S. federal income tax laws that could result if we invested in tax-exempt securities or certain other investment assets. For purposes of our discussion, a “U.S. stockholder” means a beneficial owner of shares of our common stock that is for U.S. federal income tax purposes: • a citizen or individual resident of the U.S.; • a corporation, or other entity treated as a corporation for U.S. federal income tax purposes, created or organized in or under the laws of the U.S. or any state thereof or the District of Columbia; • an estate, the income of which is subject to U.S. federal income taxation regardless of its source; or • a trust if (1) a U.S. court is able to exercise primary supervision over the administration of such trust and one or more U.S. persons have the authority to control all substantial decisions of the trust or (2) it has a valid election in place to be treated as a U.S. person. For purposes of our discussion, a “Non-U.S. stockholder” means a beneficial owner of shares of our common stock that is neither a U.S. stockholder nor a partnership (including an entity treated as a partnership for U.S. federal income tax purposes). If a partnership (including an entity treated as a partnership for U.S. federal income tax purposes) holds shares of our common stock, the tax treatment of a partner or member of the partnership will generally depend upon the status of the partner and the activities of the partnership. A prospective stockholder that is a partner in a partnership holding shares of our common stock should consult his, her or its tax advisors with respect to the purchase, ownership and disposition of shares of our common stock.


 
157 Tax matters are very complicated and the tax consequences to an investor of an investment in our shares will depend on the facts of his, her or its particular situation. We encourage investors to consult their own tax advisors regarding the specific consequences of such an investment, including tax reporting requirements, the applicability of U.S. federal, state, local and foreign tax laws, eligibility for the benefits of any applicable tax treaty and the effect of any possible changes in the tax laws. Election to be Taxed as a RIC We have elected to be treated as a RIC under Subchapter M of the Code commencing with our taxable year ended December 31, 2012. As a RIC, we generally will not be subject to corporate-level U.S. federal income taxes on any income that we distribute to our stockholders from our tax earnings and profits. To qualify as a RIC, we must, among other things, meet certain source-of-income and asset diversification requirements (as described below). In addition, in order to obtain RIC tax treatment, we must distribute to our stockholders, for each taxable year, at least 90% of our “investment company taxable income,” which is generally our net ordinary income plus the excess, if any, of realized net short-term capital gain over realized net long-term capital loss (the "satisfy the Annual Distribution Requirement"). Depending on the amount of taxable income we generate in a tax year, we may choose to spill-over forward taxable income in excess of current year distributions into the next tax year and pay a 4% excise tax on such taxable income. Any such spill-over taxable income must be distributed through a distribution declared prior to filing the finalthe earlier of eight-and-one-half months after the close of the taxable year in which such taxable income was generated or the timely filing of the tax return related to the tax year in which generated such taxable income was generated. Even if we qualify as a RIC, we generally will be subject to corporate-level U.S. federal income tax on our undistributed taxable income and could be subject to U.S. federal excise, state, local and foreign income, excise, withholding or other taxes. Taxation as a RIC Provided that we qualify as a RIC and satisfy the Annual Distribution Requirement, we will not be subject to U.S. federal income tax on the portion of our investment company taxable income and net capital gain (which we defineis defined as net long-term capital gain in excess of net short-term capital loss) that we timely distribute to stockholders. We will be subject to U.S. federal income tax at the regular corporate rates on any income or capital gain not distributed (or deemed distributed) to our stockholders. We will be subject to a 4% nondeductible U.S. federal excise tax on certain undistributed income of RICs unless we distribute in a timely manner an amount at least equal to the sum of (1) 98.0% of our ordinary income for each calendar year, (2) 98.2% of our Capital Gain Net Income for the one-year period ending October 31 in that calendar year (or, if we so elect, for the calendar year) and (3) any net ordinary income and net capital gain for the preceding year that was not distributed during such year and on which the Company paid no U.S. federal income taxsatisfy the Excise Tax Avoidance Requirement. We have previously incurred, and can be expected to incur in the future, such excise tax on our net ordinary income and capital gain net income. While we intend to make distributions of our net ordinary income and capital gain to minimize our exposure to the 4% excise tax, we may not be able to, or may not choose to, distribute amounts sufficient to entirely avoid the imposition of such tax. In that event, we will be liable for the tax only on the amount by which we do not satisfy the Excise Tax Avoidance Requirement. In order to qualify as a RIC for U.S. federal income tax purposes, we must, among other things: • elect to be treated as a RIC; • meet the Annual Distribution Requirement; • qualify to be treated as a BDC or be registered as a management investment company under the 1940 Act at all times during each taxable year; • derive in each taxable year at least 90% of our gross income from dividends, interest, payments with respect to certain securities loans, gains from the sale or other disposition of stock or other securities or foreign currencies or other income derived with respect to our business of investing in such stock, securities or currencies and net income derived from an interest in a “qualified publicly traded partnership” (as defined in the Code), or the 90% Income Test; andsatisfy the 90% Income Test; and • diversify our holdings so that at the end of each quarter of the taxable year to satisfy the RIC requirements: • at least 50% of the value of our assets must consist of cash, cash equivalents, U.S. Government securities, securities of other RICs, and other securities if such other securities of any one issuer do not represent more than 5% of the value of our assets or more than 10% of the outstanding voting securities of the issuer (which for these purposes includes the equity securities of a “qualified publicly traded partnership”); and• no more than 25% of the value of our assets can be invested in the securities, other than U.S. Government securities or securities of other RICs, (i) of one issuer (ii) of two or more issuers that are controlled, as determined under applicable tax rules, by us and that are engaged in the same or similar or related trades or businesses or (iii) of one or more “qualified publicly traded partnerships,” or the Diversification Tests.


 
158 To the extent that we invest in entities treated as partnerships for U.S. federal income tax purposes (other than a “qualified publicly traded partnership”), we generally must include the items of gross income derived by the partnerships for purposes of the 90% Income Test, and the income that is derived from a partnership (other than a “qualified publicly traded partnership”) will be treated as qualifying income for purposes of the 90% Income Test only to the extent that such income is attributable to items of income of the partnership which would be qualifying income if realized by us directly. In addition, we generally must take into account our proportionate share of the assets held by partnerships (other than a “qualified publicly traded partnership”) in which we are a partner for purposes of the Diversification Tests. Certain of our investment practices are subject to special and complex U.S. federal income tax provisions that may, among other things, (i) convert dividends that would otherwise constitute qualified dividend income into ordinary income, (ii) treat dividends that would otherwise be eligible for deductions available to certain U.S. corporations under the Code as ineligible for such treatment, (iii) disallow, suspend or otherwise limit the allowance of certain losses or deductions, (iv) convert long-term capital gains into short-term capital gains or ordinary income, (v) convert short-term capital losses into long-term capital losses, (vi) convert an ordinary loss or deduction into a capital loss (the deductibility of which is more limited), (vii) cause us to recognize income or gain without a corresponding receipt of cash, (viii) adversely alter the characterization of certain complex financial transactions, and (ix) produce gross income that will not constitute qualifying gross income for purposes of the gross income requirement that applies to RICs. These rules also could affect the amount, timing and character of distributions to stockholders. We intend to monitor our transactions and may make certain tax elections to mitigate the effect of these provisions on our ability to be subject to tax as a RIC. In order to meetSome of the income that we might otherwise earn, such as fees for providing managerial assistance, certain fees earned with respect to our investments, income recognized in a work-out or restructuring of a portfolio investment, or income recognized from an equity investment in an operating partnership, may not satisfy the 90% Income Test. To manage the risk that such income might disqualify us as a RIC for failure to satisfy the 90% Income Test, we may establish one or more special purpose corporations (any such corporation, a “a Taxable Subsidiary”) to hold assets from which we do not anticipate earning dividend, interest or other qualifying income under the 90% Income Test. Any investments held through a Taxable Subsidiary generally will be subject to U.S. federal income and other taxes, and therefore we can expect to achieve a reduced after-tax yield on such investments. We may be required to recognize taxable income in circumstances in which we do not receive a corresponding payment in cash. For example, if we hold debt obligations that are treated under applicable tax rules as having original issue discount (such as debt instruments with payment-in-kind interest or, in certain cases, increasing interest rates or issued with warrants), we must include in our taxable income each tax year a portion of the original issue discount that accrues over the life of the obligation, regardless of whether cash representing such income is received by us in the same taxabletax year. We may also have to include in our taxable income other amounts that we have not yet received in cash, such as deferred loan origination fees that are paid after origination of the loan or are paid in non-cash compensation such as warrants or stock. We anticipate that a portion of our income may constitute original issue discount or other income required to be included in taxable income prior to receipt of cash, such as deferred loan origination fees that are paid after origination of the loan or are paid in non-cash compensation such as warrants or stock. Because any original issue discount or other amounts accrued will be included in our investment company taxable income for the tax year of the accrual, we may be required to make a distribution to our stockholders in order to satisfy the Annual Distribution Requirement or the Excise Tax Avoidance Requirement, even though we will not have received any corresponding cash amount. Furthermore, a portfolio company in which we invest may face financial difficulty that requires us to work-out, modify or otherwise restructure our investment in the portfolio company. Any such restructuring may result in unusable capital losses and future non-cash income. As a result, we may have difficulty meeting the annual distribution requirement necessary to obtain and maintain RIC tax treatment under the CodeAnnual Distribution Requirement or the Excise Tax Avoidance Requirement. We may have to sell some of our investments at times and/or at prices we would not consider advantageous, raise additional debt or equity capital or forgo new investment opportunities for this purpose. If we are not able to obtain cash from other sources, we may fail to qualify for RIC tax treatment and thus become subject to corporate-level U.S. federal income tax.Furthermore, a portfolio company in which we invest may face financial difficulty that requires us to work-out, modify or otherwise restructure our investment in the portfolio company. Any such restructuring may result in unusable capital losses and future non-cash income. Any restructuring may also Furthermore, any such restructuring may result in our recognition ofunusable capital losses as well as a substantial amount of non-qualifying income for purposes of the 90% Income Test, such as cancellation of indebtedness income in connection with the work-out of a leveraged investment (which, while not free from doubt, may be treated as non-qualifying income) or the receipt of other non-qualifying income. Gain or loss realized by us from warrants acquired by us as well as any loss attributable to the lapse of such warrants generally will be treated as capital gain or loss. Such gain or loss generally will be long-term or short-term, depending on how long we held a particular warrant.


 
159 Investments by us in non-U.S. securities may be subject to non-U.S. income, withholding and other taxes, and therefore, our yield on any such securities may be reduced by such non-U.S. taxes. Stockholders will generally not be entitled to claim a credit or deduction with respect to non-U.S. taxes paid by us. If we purchaseacquire shares in a “passive foreign investment company,” or " ("PFIC"), we may be subject to U.S. federal income tax on a portion of any “excess distribution” or gain from the disposition of such shares even if such income is distributed as a taxable dividend by us to our stockholders. Additional charges in the nature of interest may be imposed on us in respect of deferred taxes arising from such distributions or gains. If we invest inhold shares of a PFIC and elect to treat the PFIC as a “qualified electing fund” under the Code ("QEF") in lieu of the foregoing requirements, we will be required to include in income each tax year a portion of the ordinary earnings and net capital gain of the QEF, if any, even if such income is not distributed by the PFIC to itus. Alternatively, we can elect to mark-to-market our shares in a PFIC at the end of each taxabletax year our shares in a PFIC; in thiswhich case, we will recognize as ordinary income any increase in the value of such shares and as ordinary loss any decrease in such value to the extent itsuch decrease does not exceed prior increases included in our taxable income. Under either election, we may be required to recognize taxable income from investmentsshares held in PFICs in excess of our distributions from such PFICs, and our proceeds from any dispositions of PFIC stock, and such taxable income will be taken into account for purposes of determining our compliance with the Annual Distribution Requirement and calculating our federal excise tax liabilitythe Excise Tax Avoidance Requirement. Our functional currency for U.S. federal income tax purposes is the U.S. dollar. Under Section 988 of the Code, gain or loss attributable to fluctuations in exchange rates between the time we accrue income, expenses, or other liabilities denominated in a foreign currency and the time we actually collect such income or pay such expenses or liabilities are generally treated as ordinary income or loss. Similarly, gain or loss on foreign currency forward contracts, futures contracts, options, notional principal contracts and similar financial instruments, and the disposition of debt denominated in a foreign currency, to the extent attributable to fluctuations in exchange rates between the acquisition and disposition dates, are also treated as ordinary income or loss. Although we do not presently expect to do so, we are authorized to borrow funds and to sell assets in order to satisfy distribution requirements. However, under the 1940 Act, we are not permitted to make distributions to our stockholders while our debt obligations and other senior securities are outstanding unless certain “asset coverage” tests are met. See “Regulation — Qualifying Assets” and “Regulation — Senior Securities.” Moreover, our ability to dispose of assets to meet our distribution requirements may be limited by (1) the illiquid nature of our portfolio and/or (2) other requirements relating to our status as a RIC, including the Diversification Tests. If we dispose of assets in order to meet the Annual Distribution Requirement or to avoid the excise taxthe Excise Tax Avoidance Requirement, we may make such dispositions at times that, from an investment standpoint, are not advantageous. If we fail to satisfy the Annual Distribution Requirement or otherwise fail to qualify as a RIC in any taxable year, we will be subject to tax in that year on all of our taxable income, regardless of whether we make any distributions to our stockholders. In that case, all of such income will be subject to corporate-level U.S. federal income tax, reducing the amount available to be distributed to our stockholders. See “— Failure To Obtain RIC Tax Treatment.” As a RIC, we are not allowed to carry forward or carry back a net operating loss for purposes of computing our investment company taxable income in other taxabletax years. U.S. federal income tax law generally permits a RIC to carry forward (i) the excess of its net short-term capital loss over its net long-term capital gain for a given year as a short-term capital loss arising on the first day of the following tax year and (ii) the excess of its net long- term capital loss over its net short-term capital gain for a given year as a long-term capital loss arising on the first day of the following tax year. However, future transactions we engage in may cause our ability to use any capital loss carryforwards, and unrealized losses once realized, to be limited under SectionSections 382 and 383 of the Code. Certain of our investment practices may be subject to special and complex U.S. federal income tax provisions that may, among other things, (i) disallow, suspend or otherwise limit the allowance of certain losses or deductions, (ii) convert lower taxed long-term capital gain and qualified dividend income into higher taxed short-term capital gain or ordinary income, (iii) convert an ordinary loss or a deduction into a capital loss (the deductibility of which is more limited), (iv) cause us to recognize income or gain without a corresponding receipt of cash, (v) adversely affect the time as to when a purchase or sale of stock or securities is deemed to occur, (vi) adversely alter the characterization of certain complex financial transactions, and (vii) produce income that will not be qualifying income for purposes of the 90% Income Test. We will monitor our transactions and may make certain tax elections in order to mitigate the effect of these provisions. As described above, to the extent that we invest in equity securities of entities that are treated as partnerships for U.S. federal income tax purposes, the effect of such investments for purposes of the 90% Income Test and the Diversification Tests will depend on whether or not the partnership is a “qualified publicly traded partnership” (as defined in the Code). If the partnership is a “qualified publicly traded partnership,” the net income derived from such investments will be qualifying income for purposes of the 90% Income Test and such investments generally will be “securities” for purposes of the Diversification Tests. If the partnership, however, is not treated as a “qualified “qualified publicly traded partnership,” then the consequences of an investment in the partnership will depend upon the amount and type of of income and assets of the partnership allocable to us. The income derived from such investments may not be qualifying income for


 
160 purposes of the 90% Income Test and, therefore, could adversely affect our qualification as a RIC. We intend to monitor our investments in equity securities of entities that are treated as partnerships for U.S. federal income tax purposes to prevent our disqualification as a RIC. We may invest in preferred securities or other securities the U.S. federal income tax treatment of which may not be clear or may be subject to recharacterization by the IRS. To the extent the tax treatment of such securities or the income from such securities differs from the expected tax treatment, it could affect the timing or character of income recognized, requiring us to purchase or sell securities, or otherwise change our portfolio, in order to comply with the tax rules applicable to RICs under the Code. The remainder of this discussion assumes that we will qualify as a RIC and satisfy the Annual Distribution Requirement for the 2014 taxable2016 tax year and each future taxabletax year. Taxation of U.S. Stockholders Whether an investment in shares of our common stock is appropriate for a U.S. stockholder will depend upon that person’s particular circumstances. An investment in shares of our common stock by a U.S. stockholder may have adverse tax consequences. The following summary generally describes certain U.S. federal income tax consequences of an investment in shares of our common stock by taxable U.S. stockholders and not by U.S. stockholders that are generally exempt from U.S. federal income taxation. U.S. stockholders should consult their own tax advisors before making an investment in shares of our common stock. Distributions by us generally are taxable to U.S. stockholders as ordinary income or capital gain. Distributions of our “investment company taxable income” (which is, generally, our ordinary income excluding net capital gain) generally will be taxable as ordinary income to U.S. stockholders to the extent of our current or accumulated earnings and profits, whether paid in cash or reinvested in additional common stock. To the extent such distributions paid by us to noncorporate U.S. stockholders (including individuals) are attributable to dividends from U.S. corporations and certain qualified foreign corporations, such distributions generally will be eligible for taxation at rates applicable to “qualifying dividends” (generally at a maximum U.S. federal income tax rate of 20%) provided that we properly report such distribution as “qualified dividend income” in a written statement furnished to our stockholders and certain holding period and other requirements are satisfied. In this regard, it is not anticipated that a significant portion of distributions paid by us will be attributable to qualifying dividends; therefore, our distributions generally will not qualify for the preferential rates applicable to qualified dividend income. Distributions of our net capital gain (which is generally our net long-term capital gain in excess of net short-term capital loss) properly designated by us as “capital gain dividends” will be taxable to a U.S. stockholder as long-term capital gain (generally at a maximum U.S. federal income tax rate of 20% in the case of individuals, trusts or estatesnoncorporate U.S. stockholders), regardless of the U.S. stockholder’s holding period for his, her or its common stock and regardless of whether paid in cash or reinvested in additional common stock. Distributions in excess of our current and accumulated earnings and profits first will reduce a U.S. stockholder’s adjusted tax basis in such stockholder’s common stock and, after the adjusted basis is reduced to zero, will constitute capital gain to such U.S. stockholder. Although we currently intend to distribute any net long-term capital gain at least annuallyeach tax year, we may in the future decide to retain some or all of our net long-term capital gain, but designate the retained amount as a “deemed distribution.” In that case, among other consequences, we will paybe subject to tax on the retained amount, each U.S. stockholder will be required to include his, her or its proportionate share of the deemed distribution in income as if it had been actually distributed to the U.S. stockholder, and the U.S. stockholder will be entitled to claim a credit equal to his, her or its allocable share of the tax paid thereon by us. The amount of the deemed distribution net of such tax will be added to the U.S. stockholder’s tax basis for his, her or its common stock. Since we expect to pay tax on any retained capital gain at ourthe regular corporate tax rate for net capital gains, and since that rate is generally in excess of the maximum rate currently payable by individuals on net capital gain, the amount of tax that individual stockholders will be treated as having paid and for which they will receive a credit will exceed the tax they owe on the retained net capital gain. Such excess generally may be claimed as a credit against the U.S. stockholder’s other U.S. federal income tax obligations or may be refunded to the extent it exceeds a stockholder’s liability for U.S. federal income tax. A stockholder that is not subject to U.S. federal income tax or otherwise required to file a U.S. federal income tax return would be required to file a U.S. federal income tax return on the appropriate form in order to claim a refund for the taxes we paid. In order to utilize the deemed distribution approach, we must provide written notice to our stockholders prior to the expiration of 60 days after the close of the relevant taxable year. We cannot treat any of our investment company taxable income as a “deemed distribution.” We could be subject to the alternative minimum tax, or the AMT, but any items that are treated differently for AMT purposes must be apportioned between us and our stockholders and this may affect our U.S. stockholders’ AMT liabilities. Although regulations explaining the precise method of apportionment have not yet been issued, such items will generally be apportioned in the same proportion that distributions paid to each stockholder bear to our taxable income (determined without regard to the dividends paid deduction), unless a different method for a particular item is warranted under the circumstances. U.S. stockholders should consult their own tax advisers to determine how holding shares of our stock could affect their own AMT liabilities.


 
161 For purposes of determining (1) whether the Annual Distribution Requirement is satisfied for any tax year and (2) the amount of capital gain dividends paid for that tax year, we may, under certain circumstances, elect to treat a dividend that is paid during the following taxabletax year as if it had been paid during the taxabletax year in questionwhich the taxable income supporting such dividends was earned. If we make such an election, the U.S. stockholder will still be treated as receiving the dividend in the taxabletax year in which the distribution is made. However, any distributions declared by us in October, November or December of any calendar year, payable to stockholders of record on a specified date in any such month and actually paid during January of the following calendar year, will be treated as if it had been paid by us and received by our U.S. stockholders on December 31 of the calendar year in which the dividend was declared. If an investor purchases shares of our common stock shortly before the record date of a distribution, the price of the shares will include the value of the distribution, and the investor will be subject to tax on the distribution even though it representsmay represent a return of his, her or its investment. Under the distribution reinvestment plan, our U.S. stockholders who have not “opted out” of our distribution reinvestment plan will have their cash distributions automatically reinvested in additional shares of our common stock, rather than receiving the cash distributions. Any distributions reinvested under the plan will nevertheless be treated as having been received by the U.S. stockholders for U.S. federal income tax purposes. A U.S. stockholder will have an adjusted basis in the additional common stock purchased through the plan generally equal to the amount of the reinvested distribution. The additional shares will have a new holding period commencing on the day following the day on which the shares are credited to the U.S. stockholder’s account. A U.S. stockholder generally will recognize taxable gain or loss if the stockholder sells or otherwise disposes of his, her or its shares of our common stock. The amount of gain or loss will be measured by the difference between such stockholder’s adjusted tax basis in the common stock sold and the net amount of the proceeds received in exchange. Any gain arising from such sale or disposition generally will be treated as long- term capital gain or loss if the stockholder has held his, her or its shares for more than one year. Otherwise, it will be classifiedtreated as short-term capital gain or loss. However, any capital loss arising from the sale or disposition of shares of our common stock held for six months or less will be treated as long-term capital loss to the extent of the amount of capital gain dividends received, or undistributed capital gain deemed received, with respect to such shares. In addition, all or a portion of any loss recognized upon a disposition of shares of our common stock may be disallowed if other substantially identical shares are purchased (whether through reinvestment of distributions or otherwise) within 30 days before or after the disposition. The ability to otherwise deduct capital loss may be subject to other limitations under the Code. In general, noncorporate U.S. stockholders, including individuals, trusts and estates, are subject to U.S. federal income tax (at a maximum U.S. federal income tax rate of 20%) on their net capital gain, or the excess of realized net long- term capital gain over realized net short- term capital loss for a taxabletax year, including a long-term capital gain derived from an investment in our shares. Such rate is generally lower than the maximum rate on ordinary income currently payable by individuals. Corporate U.S. stockholders currently are subject to U.S. federal income tax on net capital gain at the maximum 35% rate also applied to ordinary income. Noncorporate stockholders with net capital loss for a tax year (which we define as capital loss in excess of capital gain) generally may deduct up to $3,000 of such losses against their ordinary income each tax year; any net capital loss of a noncorporate stockholder in excess of $3,000 generally may be carried forward and used in subsequent tax years as provided in the Code. Corporate stockholders generally may not deduct any net capital loss for a tax year, but generally may carry back such losses for three tax years or carry forward such losses for five tax years. Certain U.S. stockholders who are individuals, estates or trusts generally are subject to a 3.8% Medicare tax on their “net investment income,” which” (or "undistributed net investment income," in the case of estates and trusts) with modified adjusted gross income above certain thresholding amounts. "Net investment income," as defined for U.S. federal Medicare contribution purposes, generally includes dividends on, and capital gain from the sale or other disposition of, shares of our common stock. A “publicly offered” RIC is a RIC whose shares are either (i) continuously offered pursuant to a public offering, (ii) regularly traded on an established securities market or (iii) held by at least 500 persons at all times during the taxableRIC's tax year. If we are not a publicly offered RIC for any period, a noncorporate U.S. stockholder’s pro rata portion of our affected expenses, including our management fees, will be treated as an additional dividend to the stockholder and will be deductible by such stockholder only to the extent permitted under the limitations described below. For U.S. noncorporate stockholders, including individuals, trusts, and estates, significant limitations generally apply to the deductibility of certain expenses of a nonpublicly offered RIC, including advisory fees. In particular, these expenses, referred to as miscellaneous itemized deductions, are deductible only to individuals to the extent they exceed 2% of such a stockholder’s adjusted gross income, and are not deductible for AMT purposes and are subject to the overall limitation on itemized deductions imposed by the Code. While we anticipate that we will constitute a publicly offered RIC after our first tax year, there can be no assurance that we will in fact so qualify for any of our taxabletax years. We (or the applicable withholding or reporting agent) will send to each of our U.S. stockholders, as promptly as possible after the end of each calendar year, a written statement detailing, on a per share and per distribution basis, the amounts includible in such U.S. stockholder’s


 
162 stockholder’s taxable income for such year as ordinary income (including the amount of dividends, if any, eligible for the 20% maximum maximum rate) and as long-term capital gain. In addition, the U.S. federal tax status of each year’s distributions generally will be reported reported to the IRS (including the amount of dividends, if any, eligible for the 20% maximum rate). Distributions paid by us generally will will not be eligible for the dividends-received deduction or the preferential tax rate applicable to qualifying dividends. Distributions may also be subject to additional state, local and foreign taxes depending on a U.S. stockholder’s particular situation. We may be required to withhold U.S. federal income tax, or backup withholding (at a rate of 28%), from all taxable distributions to any noncorporate U.S. stockholder (1) who fails to furnish us with a correct taxpayer identification number or a certificate that such stockholder is exempt from backup withholding or (2) with respect to whom the IRS notifies us that such stockholder has failed to properly report certain interest and dividend income to the IRS and to respond to notices to that effect. An individual’s taxpayer identification number is his or her social security number. Backup withholding tax is not an additional tax, and any amount withheld may be refunded or credited against the U.S. stockholder’s U.S. federal income tax liability, provided that proper information is timely provided to the IRS. After June 30, 2014, if certain disclosure requirements related to U.S. accounts or ownership are not satisfied, aA U.S. federal withholding tax at a 30% rate will be imposed on dividends received by U.S. stockholders on our stock that own their stock through foreign accounts or foreign intermediaries. In addition, for taxable years beginning and after December 31, 2016, if certain disclosure requirements related to U.S. accounts or ownership are not satisfied,2018, if a U.S. federal withholding tax at a 30% rate will be imposed on proceeds of sale in respect of our stock and certain capital gain dividends received by U.S. stockholders that own their stock through foreign accounts or foreign intermediaries. We will not pay any additional amounts in respect of any amounts withheld, for any failure to comply (or be deemed non-compliant) with extensive new reporting and withholding requirements designed to inform the U.S. Department of the Treasury of U.S.-owned foreign investment accounts. U.S. stockholders may be requested to provide additional information to us to enable us to determine whether withholding is required. Under U.S. Treasury regulations, if a stockholder recognizes a loss with respect to shares of our stock of $2 million or more for an individual, S corporation, trust, or a partnership with at least one noncorporate partner or $10 million or more for a stockholder that is either a corporation or a partnership with only corporate partners in any single taxable year (or a greater loss over a combination of years), the stockholder must file with the IRS a disclosure statement on IRS Form 8886 (or successor form). Direct stockholders of portfolio securities in many cases are excepted from this reporting requirement, but under current guidance, stockholders of a RIC are not excepted. Future guidance may extend the current exception from this reporting requirement to stockholders of most or all RICs. The fact that a loss is reportable under these regulations does not affect the legal determination of whether the taxpayer’s treatment of the loss is proper. Significant monetary penalties apply to a failure to comply with this reporting requirement. States may also have a similar reporting requirement. Stockholders should consult their own tax advisors to determine the applicability of these regulations in light of their individual circumstances. Taxation of Non-U.S. Stockholders Whether an investment in the shares is appropriate for a Non-U.S. stockholder will depend upon that person’s particular circumstances. An investment in the shares by a Non-U.S. stockholder may have adverse tax consequences. Non-U.S. stockholders should consult their tax advisers before investing in shares of our common stock. Distributions of our “investment company taxable income” to Non-U.S. stockholders that are not “effectively connected” with a U.S. trade or business carried on by the Non-U.S. stockholder, will generally be subject to withholding of U.S. federal income tax at a rate of 30% (or lower rate provided by an applicable treaty) to the extent of our current and accumulated earnings and profits, unless an applicable exception applies. For taxable years beginning before 2014, howeverHowever, we generally will not be required to withhold any amounts with respect to distributions of (i) U.S.-source interest income that would not have been subject to withholding of U.S. federal income tax if they had been earned directly by a Non-U.S. stockholder, and (ii) net short-term capital gains in excess of net long-term capital losses that would not have been subject to withholding of U.S. federal income tax if they had been earned directly by a Non-U.S. stockholder, in each case only to the extent that such distributions are properly reported by us respectively as “interest-related dividends” or “short-term capital gain dividends,” as the case may be, and certain other requirements are met. “Interest-related dividends” are dividends that are attributable to “qualified net interest income” (i.e., “qualified interest income,” which generally consists of certain interest and original issue discount on obligations “in registered form” as well as interest on bank deposits earned by a RIC, less allocable deductions) from sources within the U.S. “Short-term capital gain dividends” are dividends that are attributable to net short-term capital gains, other than short-term capital gains recognized on the disposition of U.S. real property interests, earned by a RIC. However, no assurance can be given as to whether any of our distributions will be eligible for this exemption from U.S. withholding tax or, if eligible, will be designated as such by us. Furthermore, in the case of shares of our stock held through an intermediary, the intermediary may have withheld U.S. federal income tax even if we designated the payment as an interest-related dividend or short-term capital gain dividend.


 
163 Actual or deemed distributions of our net capital gain to a Non-U.S. stockholder, and gains realized by a Non-U.S. stockholder upon the sale of our common stock, that are not effectively connected with a U.S. trade or business carried on by the Non-U.S. stockholder, will generally not be subject to U.S. federal withholding tax and generally will not be subject to U.S. federal income tax unless the Non-U.S. stockholder is a nonresident alien individual and is physically present in the U.S. for more than 182 days during the taxable year and meets certain other requirements. However, withholding of U.S. federal income tax at a rate of 30% on capital gain of nonresident alien individuals who are physically present in the U.S. for more than the 182 day period only applies in exceptional cases because any individual present in the U.S. for more than 182 days during the taxable year is generally treated as a resident for U.S. federal income tax purposes; in that case, he or she would be subject to U.S. federal income tax on his or her worldwide income at the graduated rates applicable to U.S. citizens, rather than the 30% U.S. federal withholding tax. If we distribute our net capital gain in the form of deemed rather than actual distributions (which we may do in the future), a Non-U.S. stockholder will be entitled to a U.S. federal income tax credit or tax refund equal to the stockholder’s allocable share of the tax we pay on the capital gain deemed to have been distributed. In order to obtain the refund, the Non-U.S. stockholder must obtain a U.S. taxpayer identification number and file a U.S. federal income tax return even if the Non-U.S. stockholder would not otherwise be required to obtain a U.S. taxpayer identification number or file a U.S. federal income tax return. Accordingly, investment in the shares may not be appropriate for a Non-U.S. stockholder. Distributions of our “investment company taxable income” and net capital gain (including deemed distributions) to Non-U.S. stockholders, and gain realized by Non-U.S. stockholders upon the sale of our common stock that is “effectively connected” with a U.S. trade or business carried on by the Non-U.S. stockholder (or if an income tax treaty applies, attributable to a “permanent establishment” in the U.S.), will be subject to U.S. federal income tax at the graduated rates applicable to U.S. citizens, residents and domestic corporations. Corporate Non- U.S. stockholders may also be subject to an additional branch profits tax at a rate of 30% imposed by the Code (or lower rate provided by an applicable treaty). In the case of a noncorporate Non-U.S. stockholder, we may be required to withhold U.S. federal income tax from distributions that are otherwise exempt from withholding tax (or taxable at a reduced rate) unless the Non-U.S. stockholder certifies his or her foreign status under penalties of perjury or otherwise establishes an exemption. The tax consequences to a Non-U.S. stockholder entitled to claim the benefits of an applicable tax treaty may differ from those described herein. Non-U.S. stockholders are advised to consult their own tax advisers with respect to the particular tax consequences to them of an investment in our shares. A Non-U.S. stockholder who is a nonresident alien individual may be subject to information reporting and backup withholding of U.S. federal income tax on dividends unless the Non-U.S. stockholder provides us or the dividend paying agent with an IRS Form W-8BEN (or an acceptable substitute form), IRS Form W-8BEN-E, or other acceptable U.S. nonresident withholding tax certification, or otherwise meets documentary evidence requirements for establishing that it is a Non-U.S. stockholder or otherwise establishes an exemption from backup withholding. After June 30, 2014, if certain disclosure requirements related to U.S. accounts or ownership are not satisfied, aA U.S. federal withholding tax at a 30% rate will be imposed on dividends received by certain Non-U.S. stockholders. In addition, for taxable years beginning on our stock, and after December 31, 2016, if certain disclosure requirements related to U.S. accounts or ownership are not satisfied,2018, a U.S. federal withholding tax at a 30% rate will be imposed on proceeds of sale in respect of shares of our common stock and certain capital gain dividends received by certain Non-U.S. stockholders for any failure to comply (or be deemed non-compliant) with extensive new reporting and withholding requirements designed to inform the U.S. Department of the Treasury of U.S.-owned foreign investment accounts. Non- U.S. stockholders may be requested to provide additional information to us to enable us to determine whether withholding is required. If payment of withholding taxes is required, Non-U.S. stockholders that are otherwise eligible for an exemption from, or reduction of, U.S. federal withholding taxes with respect to such dividends and proceeds will be required to seek a refund from the IRS to obtain the benefit of such exemption or reduction. We will not pay any additional amounts in respect of any amounts withheld. Non-U.S. persons should consult their own tax advisors with respect to the U.S. federal income tax and withholding tax, and state, local and foreign tax consequences of an investment in the shares. Failure To Obtain RIC Tax Treatment If we fail to satisfy the 90% Income Test or the Diversification Tests for any taxabletax year, we may nevertheless continue to qualify as a RIC for such year if certain relief provisions are applicable (which may, among other things, require us to pay certain corporate-level federal taxes or to dispose of certain assets). If we were unable to obtain tax treatment as a RIC, we would be subject to tax on all of our taxable income at regular corporate rates, regardless of whether we make any distributions to our stockholders. We would not be able to deduct distributions to stockholders, nor would they be required to be made. Distributions would generally be taxable to our stockholders as dividend income to the extent of our


 
164 current and accumulated earnings and profits (in the case of noncorporate U.S. stockholders, generally at a maximum rate applicable to qualified dividend income of 20%). Subject to certain limitations under the Code, corporate distributees generally would be eligible for the the dividends-received deduction. Distributions in excess of our current and accumulated earnings and profits would be treated first as a return of capital to the extent of the stockholder’s tax basis, and any remaining distributions would be treated as a capital gain. If we fail to meet the RIC requirements for more than two consecutive years and then, seek to re-qualify as a RIC in a subsequent tax year, we would be subject to regular corporate-level income taxation on any built-in gain recognized during the succeeding 10five-year period unless we made a special election to recognize all such built-in gain (that is, the excess of the aggregate gains, including items of income, over aggregate losses that would have been realized with respect to such assets if we had sold our investments and other assets at FMV at the end of the tax year) upon our re-qualification as a RIC and to pay the corporate-level tax on such built-in gain. Backup Withholding and Information Reporting U.S. Stockholders. Information returns are required to be filed with the IRS in connection with dividends on the common stock and proceeds received from a sale or other disposition of the common stock to a U.S. stockholder unless the U.S. stockholder is an exempt recipient. U.S. stockholders may also be subject to backup withholding on these payments in respect of the common stock unless such U.S. stockholder provides its taxpayer identification number and otherwise complies with applicable requirements of the backup withholding rules or provides proof of an applicable exemption. Non-U.S. Stockholders. Information returns are required to be filed with the IRS in connection with payment of dividends on the common stock to Non-U.S. stockholders. Unless a Non-U.S. stockholder complies with certification procedures to establish that it is not a United States person, information returns may also be filed with the IRS in connection with the proceeds from a sale or other disposition of the common stock. A Non-U.S. stockholder may be subject to backup withholding on these payments unless it complies with certification procedures to establish that it is not a United States person or otherwise establishes an exemption. The certification procedures required to claim the exemption from withholding tax on interest, as described above under “ — Taxation of Non-U.S. Stockholders,” will satisfy the certification requirements necessary to avoid backup withholding as well. Amounts withheld under the backup withholding rules are not additional taxes and may be refunded or credited against a U.S. stockholder’s or Non-U.S. stockholder’s U.S. federal income tax liability, if any, provided the required information is timely furnished to the IRS. Possible Legislative or Other Actions Affecting Tax Considerations Prospective investors should recognize that the present U.S. federal income tax treatment of an investment in our stock may be modified by legislative, judicial or administrative action at any time, and that any such action may affect investments and commitments previously made. The rules dealing with U.S. federal income taxation are constantly under review by persons involved in the legislative process any by the IRS and the U.S. Treasury Department, resulting in revisions of regulations and revised interpretations of established concepts as well as statutory changes. Revisions in U.S. federal tax laws and interpretations thereof could adversely affect the tax consequences of an investment in our stock. State and Local Tax Treatment The state and local treatment may differ from U.S. federal income tax treatment. The discussion set forth herein does not constitute tax advice, and potential investors should consult their own tax advisors concerning the tax considerations relevant to their particular situation. REGULATION We have elected to be regulated as a BDC under the 1940 Act. The 1940 Act contains prohibitions and restrictions relating to transactions between BDCs and their affiliates, principal underwriters and affiliates of those affiliates or underwriters. The 1940 Act requires that a majority of the directors be persons other than “interested persons,” as that term is defined in the 1940 Act. In addition, the 1940 Act provides that we may not change the nature of our business so as to cease to be, or to withdraw our election as, a BDC unless approved by the lesser of (i) 67% or more of the voting securities present at a meeting if the holders of more than 50% of our outstanding voting securities are present or represented by proxy or (ii) 50% of our voting securities. We are generally not permitted to sell our common stock at a price below NAV per share. See “Risk Factors — Risks Related to Business Development CompaniesBDCs — Regulations governing our operation as a BDC and RIC will affect our ability to raise, and the way in


 
165 which we raise, additional capital or borrow for investment purposes, which may have a negative effect on our growth.” We may, however, however, sell our common stock, or warrants, options or rights to acquire our common stock, at a price below the then-current NAV of our our common stock if our board of directors determines that such sale is in our best interests and the best interests of our stockholders, and our stockholders approve such sale. In addition, we may generally issue new shares of our common stock at a price below NAV in rights offerings to existing stockholders, in payment of dividends and in certain other limited circumstances. Qualifying Assets Under the 1940 Act, a BDC may not acquire any asset other than assets of the type listed in Section 55(a) of the 1940 Act, which are referred to as qualifying assets, unless, at the time the acquisition is made, qualifying assets represent at least 70% of the company’s total assets. The principal categories of qualifying assets relevant to our business are any of the following: 1. Securities purchased in transactions not involving any public offering from the issuer of such securities, which issuer (subject to certain limited exceptions) is an eligible portfolio company, or from any person who is, or has been during the preceding 13 months, an affiliated person of an eligible portfolio company, or from any other person, subject to such rules as may be prescribed by the SEC. An eligible portfolio company is defined in the 1940 Act as any issuer which: a. is organized under the laws of, and has its principal place of business in, the U.S.; b. is not an investment company (other than a small business investment company wholly owned by the BDC) or a company that would be an investment company but for certain exclusions under the 1940 Act; and c. satisfies any of the following: i. does not have any class of securities that is traded on a national securities exchange; ii. has a class of securities listed on a national securities exchange, but has an aggregate market value of outstanding voting and non-voting common equity of less than $250 million; iii. is controlled by a BDC or a group of companies including a BDC and the BDC has an affiliated person who is a director of the eligible portfolio company; or iv. is a small and solvent company having total assets of not more than $4.0 million and capital and surplus of not less than $2.0 million 2. Securities of any eligible portfolio company that we control. 3. Securities purchased in a private transaction from a U.S. issuer that is not an investment company or from an affiliated person of the issuer, or in transactions incident thereto, if the issuer is in bankruptcy and subject to reorganization or if the issuer, immediately prior to the purchase of its securities was unable to meet its obligations as they came due without material assistance other than conventional lending or financing arrangements. 4. Securities of an eligible portfolio company purchased from any person in a private transaction if there is no ready market for such securities and we already own 60% of the outstanding equity of the eligible portfolio company. 5. Securities received in exchange for or distributed on or with respect to securities described in (1) through (4) above, or pursuant to the exercise of warrants or rights relating to such securities. 6. Cash, cash equivalents, U.S. government securities or high-quality debt securities maturing in one year or less from the time of investment. In addition, a BDC must have been organized and have its principal place of business in the U.S. and must be operated for the purpose of making investments in the types of securities described in (1), (2) or (3) above. Managerial Assistance to Portfolio Companies In order to count portfolio securities as qualifying assets for the purpose of the 70% test, we must either control the issuer of the securities or must offer to make available to the issuer of the securities (other than small and solvent companies described above) significant managerial assistance; except that, where. However, when we purchase such securities in conjunction with one or more other persons acting together, one of the other persons in the group may make available such managerial assistance. Making available managerial assistance means any arrangement whereby the BDC, through its directors, officers or employees, offers to provide, and, if accepted, does so provide, significant guidance and counsel concerning the management, operations or business objectives and policies of a portfolio company.


 
166 Temporary Investments Pending investment in other types of “qualifying assets,” as described above, our investments may consist of cash, cash equivalents, U.S. government securities or high-quality debt securities maturing in one year or less from the time of investment, which we refer to, collectively, as temporary investments, so that 70% of our assets are qualifying assets. Senior Securities We are permitted, under specified conditions, to issue multiple classes of debt and one class of stock senior to our common stock if our asset coverage, as defined in the 1940 Act, is at least equal to 200% immediately after each such issuance. In addition, while any senior securities remain outstanding, we must make provisions to prohibit any distribution to our stockholders or the repurchase of such securities or shares unless we meet the applicable asset coverage ratios at the time of the distribution or repurchase. We may also borrow amounts up to 5% of the value of our total assets for temporary or emergency purposes without regard to asset coverage. For a discussion of the risks associated with leverage, see “Item 1A. Risk Factors — Risks Relating to Business Development CompaniesRelated to BDCs — Regulations governing our operation as a BDC and RIC will affect our ability to raise, and the way in which we raise additional capital or borrow for investment purposes, which may have a negative effect on our growth.” Code of Ethics We, our Advisers and our Dealer Manager have each adopted a code of ethics under Rule 17j-1 of the 1940 Act that establishes procedures for personal investments and restricts certain personal securities transactions. Personnel subject to each code may invest in securities for their personal investment accounts, including securities that may be purchased or held by us, so long as such investments are made in accordance with the code’s requirements. We have attachedincluded these codes of ethics as exhibits to the registration statement pertaining to the Offering of our shares of common stock. You may also read and copy, after paying a duplication fee, the codes of ethics at the SEC’s Public Reference Room located at 100 F Street, N.E., Washington, D.C. 20549, or by making an electronic request to the following email address: publicinfo@sec.gov. You may obtain information on the operation of the Public Reference Room by calling the SEC at (202) 942- 8090. In addition, the code of ethics is available on the EDGAR Database on the SEC’s Internet site at http://www.sec.gov. Compliance Policies and Procedures We and our Adviser have adopted and implemented written policies and procedures reasonably designed to prevent violation of the federal securities laws, and our board of directors is required to review these compliance policies and procedures annually to assess their adequacy and the effectiveness of their implementation. We haveOur board of directors has designated Jason Maxwell as our Chief Compliance Officer. Proxy Voting Policies and Procedures It is unlikely that our portfolio investments will solicit proxies for shareholder votes on a regular basis. To the extent we receive proxy statements, however, we have delegated our proxy voting responsibility to our Adviser. The proxy voting policies and procedures of our Adviser are set forth below. The guidelines are reviewed periodically by our Adviser and our independent directors, and, accordingly, are subject to change. Introduction As an investment adviser registered under the Advisers Act, our Adviser has a fiduciary duty to act solely in the best interests of its clients. As part of this duty, it recognizes that it must vote client securities in a timely manner free of conflicts of interest and in the best interests of its clients. These policies and procedures for voting proxies for the investment advisory clients of our Adviser are intended to comply with Section 206 of, and Rule 206(4)-6 under, the Advisers Act. Proxy Policies Our Adviser will vote proxies relating to our securities in the best interest of our stockholders. It will review on a case-by-case basis each proposal submitted for a stockholder vote to determine its impact on our portfolio securities. Although our Adviser will generally vote against proposals that may have a negative impact on our portfolio securities, it may vote for such a proposal if there exist compelling long- term reasons to do so.


 
167 The proxy voting decisions of our Adviser are made by the senior officers who are responsible for monitoring each of its clients’ investments. To ensure that its vote is not the product of a conflict of interest, it will require that: (a) anyone involved in the decision- making process disclose to its Chief Compliance Officer any potential conflict that he or she is aware of and any contact that he or she has had with any interested party regarding a proxy vote; and (b) employees involved in the decision making process or vote administration are prohibited from revealing how our Adviser intends to vote on a proposal in order to reduce any attempted influence from interested parties. Proxy Voting Records You may obtain information, without charge, regarding how we voted proxies with respect to our portfolio securities by making a written request for proxy voting information to: Chief Financial Officer, 2800 Post Oak Boulevard, Suite 5000, Houston, Texas 77056-6118, or by collect calling the Company at (888) 220-6121. Also, the SEC maintains a website at www.sec.gov that contains such information. Other As a BDC, we are subject to periodic examinations by the SEC for compliance with the 1940 Act. We are required to provide and maintain a bond issued by a reputable fidelity insurance company to protect us against larceny and embezzlement. Furthermore, as a BDC, we are prohibited from protecting any director or officer against any liability to us or our stockholders arising from misconduct, bad faith, gross negligence or reckless disregard of the duties involved in the conduct of such person’s office. Securities Exchange Act and Sarbanes-Oxley Act Compliance We are subject to the reporting and disclosure requirements of the Exchange Act, including the filing of quarterly, annual and current reports, proxy statements and other required items. In addition, we are subject to the Sarbanes-Oxley Act of 2002, which imposes a wide variety of regulatory requirements on publicly held companies and their insiders. Many of these requirements will affect us. For example: • pursuant to Rule 13a-14 of the Exchange Act, our Chief Executive Officer and Chief Financial Officer are required to certify the accuracy of the financial statements contained in our periodic reports; • pursuant to Item 307 of Regulation S-K, our periodic reports are required to disclose our conclusions about the effectiveness of our disclosure controls and procedures; and • pursuant to Rule 13a-15 of the Exchange Act, our management is required to prepare a report regarding its assessment of our internal control over financial reporting. The Sarbanes-Oxley Act requires us to review our current policies and procedures to determine whether we comply with the Sarbanes- Oxley Act and the regulations promulgated thereunder. We monitor our compliance with all regulations that are adopted under the Sarbanes-Oxley Act and have taken actions necessary to ensure that we comply with that law. PLAN OF DISTRIBUTION General We are offering $1,500,000,000 worth of our common stock to the public at a current offering price of $9.558.90 per share, except as provided below, through Hines Securities, Inc., our Dealer Manager. The shares are being offered on a “best efforts” basis, which means generally that our Dealer Manager is required to use only its best efforts to sell the shares and it has no firm commitment or obligation to purchase any of the shares. This Offering will terminate on or before the third (3rd) anniversary of the effectiveness date of the registration statement of which this prospectus forms a part. The initial minimum permitted purchase is $2,500 of shares of common stock. Additional purchases must be in increments of $500, except for purchases made pursuant to our distribution reinvestment plan. This Offering must be registered in every state in which we offer or sell shares. Generally, such registrations are for a period of one year. Thus, we may have to stop selling shares in any state in which our registration is not renewed or otherwise extended annually. We reserve the right to terminate this Offering at any time prior to the stated termination date. We held our initial closing under the Initial Offering on September 17, 2012, and we currently conduct closings on a weekly basis. Subject Subject to the requirements of state securities regulators with respect to sales to residents of their states, there is no minimum number of shares required to be sold in this Offering. All subscription payments are placed in a segregated interest-bearing account and held in trust for our subscribers’ benefit, pending release to us at the next scheduled weekly closing. We are offering shares of our common stock on a


 
168 a continuous basis at a current offering price of $9.558.90 per share. However, to the extent that our NAV per share increases, we will sell shares of our common stock at a price necessary to ensure that shares of our common stock are not sold at a price per share , after deduction deduction of selling commissions and Dealer Manager fees, that is below our NAV per share . In the event of a material decline in our NAV NAV per share that we deem to be non-temporary and that results in a 2.5% or higher decrease of our NAV per share below our then-current then-current net-offering price , and subject to certain other conditions, we will reduce our offering price . Because the price per share of our common stock may change, persons who subscribe for shares in this Offering must submit subscriptions for a fixed dollar amount rather than for a number of shares and, as a result, may receive fractional shares of our common stock. Promptly following any such adjustment to the offering price per share, we will file a prospectus supplement with the SEC disclosing the adjusted offering price, and we will also post the updated information on our website at www.HinesSecurities.com/bdcs/hms-income-fund/. Information contained on our website is not incorporated by reference into this prospectus, and you should not consider that information to be part of this prospectus. We intend to issue shares of common stock issued pursuant to our distribution reinvestment plan on the first day following the completion of the month to which they relate. About our Dealer Manager We have engaged Hines Securities, Inc. as our Dealer Manager. Hines Securities, Inc. is a member firm of FINRA. Hines Securities, Inc. was organized on 2003 for the purpose of participating in and facilitating the distribution of securities of programs sponsored by Hines, its affiliates and its predecessors. Hines Securities, Inc. is indirectly owned by an affiliate of Hines. Hines Securities, Inc. is our Dealer Manager or is named in the registration statement as Dealer Manager in two offerings, including two offerings in which Hines is the sole sponsor, that are effective. Compensation of Dealer Manager and Selected Broker-Dealers Except as provided below, our Dealer Manager receives selling commissions of 7.0% of the gross proceeds of shares sold in the Offering. Our Dealer Manager also receives a Dealer Manager fee up to 3.0% of the gross offering proceeds as compensation for managing and coordinating the Offering, working with the selected broker-dealers and providing sales and marketing assistance. Our Dealer Manager may authorize other broker-dealers that are members of FINRA, which we refer to as selected broker-dealers, to sell our shares. Our Dealer Manager may re-allow all of its selling commissions attributable to a selected broker-dealer. Our Dealer Manager, in its sole discretion, may also re-allow to any selected broker-dealer a portion of its Dealer Manager fee as a marketing fee in an amount up to 1.5% of gross stock offering proceeds from the Offeringsale of shares of common stock sold in the Offering by such selected broker-dealer; and may pay out of its Dealer Manager fee up to an additional 1.0% of gross offering proceeds from the sales of shares of common stock sold in the Offering by such broker-dealer, as reimbursement for distribution and marketing- related costs and expenses, such as, fees and costs associated with attending or sponsoring conferences and technology costs. The amount of the reallowance will be based on factors such as the prior or projected volume of sales and the amount of marketing assistance and the level of marketing support provided by the selected broker-dealer, in the past and anticipated to be provided in this Offering. In addition, our Dealer Manager may incur the expense of training and education meetings, business gifts and travel and entertainment expenses which comply with the FINRA Rules and will pay any such expenses out of its Dealer Manager fee. Our Dealer Manager will use the portion of its Dealer Manager fee that it does not re-allow to selected broker-dealers to pay commissions and salaries of its registered persons participating in this Offering. We will not pay selling commissions or Dealer Manager fees on shares sold under our distribution reinvestment plan. The amount that would have been paid as selling commissions and Dealer Manager fees if the shares sold under our distribution reinvestment plan had been sold pursuant to this public Offering of shares will be retained and used by us. Therefore, the net proceeds to us for sales under our distribution reinvestment plan will be greater than the net proceeds to us for sales pursuant to this prospectus. Under the rules of FINRA, the maximum compensation payable to members of FINRA participating in this Offering may not exceed 10% of our gross offering proceeds. If, upon an abrupt termination of the Offering, the total amount of underwriting compensation paid in connection with the Offering exceeds 10% of our gross offering proceeds (excluding proceeds from the sale of shares under our distribution reinvestment plan), then our Dealer Manager will pay to us an amount equal to the underwriting compensation in excess of 10%. We have agreed to reimburse our Adviser for all actual issuer costs incurred by our Adviser and its affiliates in connection with this Offering. However, the aggregate of such costs, may not exceed an aggregate of 1.5% of the gross stock offering proceeds from the Offering of our common stock during our Offering period. Such issuer costs may include our reimbursements to our Dealer Manager and selected broker-dealers for bona fide out- of-pocket itemized and detailed due diligence expenses incurred by selected broker-dealers and and their personnel when visiting our office to verify information relating to us and this Offering and, in some cases, reimbursement of the


 
169 the allocable share of actual out-of-pocket employee expenses of internal due diligence personnel of the selected broker-dealers conducting conducting due diligence on the Offering. These due diligence reimbursements are not considered part of the 10% underwriting compensation under FINRA Rule 2310(b)(4)(B)(vii), so long as they are included in a detailed and itemized invoice, although they are considered an organization and offering expense, which cannot exceed 15% of the offering proceeds. Other than these fees, we may not pay referral or similar fees to any professional or other person in connection with the distribution of the shares in this Offering. We have agreed to indemnify the selected broker-dealers, including our Dealer Manager and selected registered investment advisers, against certain liabilities arising under the Securities Act and liabilities arising from breaches of our representations and warranties contained in the Dealer Manager agreement. However, the SEC takes the position that indemnification against liabilities arising under the Securities Act is against public policy and is unenforceable. The broker-dealers participating in the Offering are not obligated to obtain any subscriptions on our behalf, and we cannot assure you that any shares of common stock will be sold. We will not pay any selling commissions in connection with the sale of shares to investors whose contracts for investment advisory and related brokerage services include a fixed or “wrap” fee feature. Investors may agree with their participating brokers to reduce the amount of selling commissions payable with respect to the sale of their shares down to zero (i) if the investor has engaged the services of a registered investment adviser or other financial adviser who will be paid compensation for investment advisory services or other financial or investment advice or (ii) if the investor is investing through a bank trust account with respect to which the investor has delegated the decision-making authority for investments made through the account to a bank trust department. The net proceeds to us will not be affected by reducing the commissions payable in connection with such transaction. Neither our Dealer Manager nor its affiliates will directly or indirectly compensate any person engaged as an investment adviser or a bank trust department by a potential investor as an inducement for such investment adviser or bank trust department to advise favorably for an investment in our shares. We will not pay selling commissions in connection with the sale of our common stock to one or more soliciting dealers and to their respective officers and employees and some of their respective affiliates who request and are entitled to purchase common stock net of selling commissions. It is illegal for us to pay or award any commissions or other compensation to any person engaged by you for investment advice as an inducement to such adviser to advise you to purchase our common stock. However, nothing herein will prohibit a registered broker-dealer or other properly licensed person from earning a sales commission in connection with a sale of the common stock. Special Discounts Our officers and directors and their immediate family members, as well as officers and employees of our Adviser, Main Street, MSC Adviser, and their respective affiliates and their immediate family members (including spouses, parents, grandparents, children and siblings), Friends, and other individuals designated by management, and, if approved by our board of directors, joint venture partners, consultants and other service providers, may purchase shares of our common stock in this Offering without being subject to any selling commissions or Dealer Manager fees. “Friends” mean those individuals who have had long standing business and/or personal relationships with our officers and directors. There is no limit on the number of shares of our common stock that may be sold to such persons. In addition, the selling commission and the Dealer Manager fee may be reduced or waived in connection with certain categories of sales, such as sales for which a volume discount applies, sales to certain institutional investors, sales through investment advisers or banks acting as trustees or fiduciaries, sales to our affiliates, sales to employees (and their spouses, parents, and minor children) of selected participating broker-dealers, sales made by certain selected participating broker-dealers at the discretion of our Dealer Manager, sales in wrap accounts managed by participating broker-dealers or their affiliates and sales in managed accounts that are managed by participating broker-dealers or their affiliates. The amount of net proceeds to us will not be affected by reducing or eliminating the selling commissions or the Dealer Manager fee payable in connection with sales to such institutional investors and affiliates. Our Adviser and its affiliates will be expected to hold their shares of our common stock purchased as stockholders for investment and not with a view towards distribution. To the extent permitted by law and our charter, we will indemnify the selected broker-dealers and our Dealer Manager against some civil liabilities, including certain liabilities under the Securities Act and liabilities arising from breaches of our representations and warranties contained in the Dealer Manager agreement. Volume Discounts


 
170 We offer a reduced share purchase price to “single purchasers” on orders of more than $500,000 of our common stock and selling commissions paid to Hines Securities, Inc. and participating broker-dealers will be reduced by the amount of the share purchase price discount. The per share purchase price of common stock will apply to the specific range of each share purchased in the total volume ranges set forth in the table below. The reduced purchase price of our common stock will not affect the amount we receive for investment. For a “Single Purchaser” Purchase Price per Share of our Common Stock in Volume Discount Range(1) Selling Commission per Share of our Common Stock in Volume Discount Range $2,500 - $500,000.00 $9.558.90 7.0% $500,000.01 – $750,000.00 $9.458.81 6.0% $750,000.01 – $1,000,000.00 $9.368.72 5.0% $1,000,000.01 – $2,500,000.00 $9.268.63 4.0% $2,500,000.01 – $5,000,000.00 $9.178.54 3.0% Over $5,000,000.00 $9.078.46 2.0% (1) Assumes a $9.558.90 per share current offering price of our common stock. Discounts will be adjusted appropriately for changes in the offering price. We will apply the reduced selling price per share of our common stock and selling commissions to the incremental shares within the indicated range only. Thus, for example, a total subscription amount of $1,250,000 of our common stock would result in the purchase of 132,518142,195 shares at a weighted average purchase price of $9.438.79 per share as shown below: • $500,000 at $9.558.90 per share = 52,35656,180 shares; (7% selling commission + 3% Dealer Manager fee); • $250,000 at $9.458.81 per share = 26,45528,377 shares; (6% selling commission + 3% Dealer Manager fee); • $250,000 at $9.368.72 per share = 26,70928,670 shares; (5% selling commission + 3% Dealer Manager fee); and • $250,000 at $9.268.63 per share = 26,99828,969 shares; (4% selling commission + 3% Dealer Manager fee). Subscriptions may be combined for the purpose of determining the volume discounts in the case of subscriptions made by any “purchaser,” as that term is defined below, provided all such shares of our common stock are purchased through the same broker-dealer. The volume discount is prorated among the separate subscribers considered to be a single “purchaser.” Any request to combine more than one subscription must be made in writing submitted simultaneously with your subscription for shares of our common stock, and must set forth the basis for such request. Any such request is subject to verification by our Dealer Manager that all of such subscriptions were made by a single “purchaser.” For the purposes of such volume discounts, the term “purchaser” includes: • an individual, his or her spouse and their children under the age of 21 who purchase the shares for his, her or their own accounts; • a corporation, partnership, association, joint-stock company, trust fund or any organized group of persons, whether incorporated or not; • an employees’ trust, pension, profit sharing or other employee benefit plan qualified under Section 401(a) of the Code; • all commingled trust funds maintained by a given bank; and • any person or entity, or persons or entities, acquiring shares that are clients of and are advised by a single investment adviser registered under the Advisers Act. If a single purchaser described in the categories above wishes to have his, her or its orders so combined, that purchaser is required to request the treatment in writing, which request must set forth the basis for the discount and identify the orders to be combined. Any request is subject to our verification that all of the orders were made by a single purchaser. Orders also may be combined for the purpose of determining the commissions payable in the case of orders by any purchaser described in any category above who orders additional shares of common stock. In this event, the commission payable with respect to the subsequent purchase of shares equals the commission per share of common stock which would have been payable in accordance with the commission schedule set forth above if all purchases of common stock had been made simultaneously. Notwithstanding the above, our Dealer Manager may, at its sole discretion, enter into an agreement with a selected broker-dealer, whereby whereby such selected broker-dealer may aggregate subscriptions of common stock as part of a combined order for the purpose of offering offering investors reduced aggregate selling commissions, provided that any such aggregate group of subscriptions must be received from from such selected broker-dealer. Additionally, our Dealer Manager may, at its sole discretion, aggregate subscriptions of common stock as as part of a combined order for the purpose of offering investors reduced aggregate selling commissions, provided that any such aggregate


 
171 aggregate group of subscriptions must be received from our Dealer Manager. Any reduction in selling commissions and Dealer Manager fees is prorated among the separate subscribers. In order to encourage purchases of shares of our common stock in excess of 500,000 shares, our Dealer Manager may, in its sole discretion, agree with a purchaser to reduce the selling commission and the Dealer Manager fee. However, in no event will the net proceeds o us be affected by such fee reductions. For the purposes of such purchases in excess of 500,000 shares, the term “purchaser” has the same meaning as defined above with respect to volume discount purchases. Subscription Process To purchase shares in this Offering, you must complete and sign a subscription agreement (in the form attached to this prospectus as Appendix A) for a specific dollar amount equal to or greater than $2,500 in shares of our common stock and pay such amount at the time of subscription. You should pay for your shares by delivering a check for the full purchase price of the shares, payable to “HMS Income Fund, Inc.” You should exercise care to ensure that the applicable subscription agreement is filled out correctly and completely. By executing the subscription agreement, you will attest that you: • have received the final prospectus; • accept the terms of our charter; • meet the suitability requirements described in this prospectus; • are purchasing the shares for your own account; • acknowledge that there is no public market for our shares; and • are in compliance with the USA PATRIOT Act and are not on any governmental authority watch list. We include these representations in our subscription agreement in order to prevent persons who do not meet our suitability standards or other investment qualifications from subscribing to purchase our shares. Subscriptions will be effective only upon our acceptance, and we reserve the right to reject any subscription in whole or in part. We may not accept a subscription for shares until at least five business days after the date you receive the final prospectus. Within 30 days of our receipt of each completed subscription agreement, we will accept or reject the subscription. If we accept the subscription, we will mail a confirmation within three days. If for any reason we reject the subscription, we will promptly return the funds and the subscription agreement, without interest or deduction, within ten business days after rejecting it. We intend to update the stockholder list at least quarterly to reflect changes in the information contained in such list, including substituted investors. In the case of assignments, where the assignee does not become a substituted investor, we will recognize the assignment not later than the last day of the calendar month following a receipt of notice assignment and required documentation. Investments through IRA Accounts Community National Bank has agreed to act as an IRA custodian for investors who would like to purchase shares through an IRA. For any account holder that makes and maintains an investment equal to or greater than $10,000 in shares of our common stock through an IRA for which Community National Bank serves as custodian, we will pay the base fee for such IRA for the first calendar year and an affiliate of Hines will pay the base fee for such IRA for each successive year. Beginning on the date that their accounts are established, all investors will be responsible for any other fees applicable to their accounts with Community National Bank. Further information about custodial services is available through your broker or through our Dealer Manager. See “Questions and Answers About This Offering — Who can help answer my questions?” for our Dealer Manager’s contact information. Supplemental Sales Material In addition to this prospectus, we intend to use supplemental sales material in connection with the Offering, although only when accompanied by or preceded by the delivery of the prospectus, as supplemented. We will file all supplemental sales material with FINRA prior to distributing such material. The supplemental sales material does not contain all of the information material to an investment decision and should only be reviewed after reading the prospectus. The sales material expected to be used in permitted jurisdictions includes: • investor sales promotion brochures; • cover letters transmitting the prospectus; • brochures containing a summary description of the Offering; • fact sheets describing the general nature of HMS Income Fund, Inc. and our investment objective; • asset flyers describing our recent investments; • broker updates;


 
172 • online investor presentations; • third-party article reprints; • website material; • electronic media presentations; and • client seminars and seminar advertisements and invitations. All of the foregoing material is prepared by our Advisers or their affiliates with the exception of the third-party article reprints, if any. In certain jurisdictions, some or all of such sales material may not be available. In addition, the sales material may contain certain quotes from various publications without obtaining the consent of the author or the publication for use of the quoted material in the sales material. We are offering shares in this Offering only by means of this prospectus. Although the information contained in our supplemental sales materials will not conflict with any of the information contained in the prospectus, as supplemented, the supplemental materials do not purport to be complete and should not be considered a part of or as incorporated by reference in the prospectus, or the registration statement of which the prospectus is a part. LIQUIDITY STRATEGY We intend to explore a potential liquidity event for our stockholders between four and six years following the completion of our offering period. However, we may determine to explore or complete a liquidity event sooner than between four and six years following the completion of our offering period or not at all. We will view our offering period as complete as of the termination date of our most recent public equity offering, if we have not conducted a public offering in any continuous two-year period. We may determine not to pursue a liquidity event if we believe that then-current market conditions are not favorable for a liquidity event, and that such conditions will improve in the future. See “Risk Factors — Risks Relating to the Offering and Our Common Stock — Because there is no public trading market forOur shares of our common stock are not listed on an exchange or quoted through a quotation system, will not be listed for the foreseeable future, if ever, and we are not obligated to effectuate a liquidity event by a specified date. Therefore, it will be difficult for you toyou will have limited liquidity and may not receive a full return of your invested capital if you sell your shares of common stock.” A liquidity event could include (1) the sale of all or substantially all of our assets either on a complete portfolio basis or individually followed by a liquidation, (2) a listing of our shares on a national securities exchange, or (3) a merger or another transaction approved by our board of directors in which our stockholders will receive cash or shares of a publicly traded company. While our intention is to seek to explore a potential liquidity event between four and six years following the completion of our offering period, there can be no assurance that a suitable transaction will be available or that market conditions for a liquidity event will be favorable during that timeframe. In making a determination of what type of liquidity event is in our best interest, our board of directors, including our independent directors, may consider a variety of criteria, including portfolio diversification, portfolio performance, our financial condition, potential access to capital as a listed company, market conditions for the sale of our assets or listing of our securities, internal management considerations and the potential for stockholder liquidity. If we determine to pursue a listing of our securities on a national securities exchange in the future, at that time we may consider either an internal or an external management structure. Prior to the completion of a liquidity event, our share repurchase program may provide a limited opportunity for you to have your shares of common stock repurchased, subject to certain restrictions and limitations, at a price which may reflect a discount from the purchase price you paid for the shares being repurchased. See “Share Repurchase Program” for a detailed description of our share repurchase program. FINRA Rule 2310(b)(3)(D) requires that we disclose the liquidity of prior public programs sponsored by Hines, our Sponsor. In addition to HMS Income Fund, Inc., the Hines group of companies has sponsored the following three other public programs: Hines REIT, Hines Global REIT, and Hines Global REIT II, none of which has reached the period in which it expected to consider a liquidation event. SHARE REPURCHASE PROGRAM In September 2013, we commenced a share repurchase program pursuant to which we intend to offer to repurchase approximately 10% of of our weighted average number of outstanding shares in any 12-month period on such terms as may be determined by our board of directors in its complete and absolute discretion unless, in the judgment of the independent directors of our board of directors, such repurchases would not be in the best interests of our stockholders or would violate applicable law. Under the MGCL, except as provided in in the following sentence, a Maryland corporation may not make a distribution to stockholders, including pursuant to our repurchase program, if, after giving effect to the distribution, (i) the corporation would not be able to pay its indebtedness in the ordinary course or (ii) (ii) the corporation’s total assets would be less than its total liabilities plus preferential amounts payable on dissolution with respect to preferred stock (unless our charter provides otherwise). Notwithstanding the provision requiring total assets to exceed total liabilities plus


 
173 plus senior liquidation preferences, a corporation may make a distribution, including a repurchase, from: (i) the net earnings of the corporation for the fiscal year in which the distribution is made; (ii) the net earnings of the corporation for the preceding fiscal year; or (iii) (iii) the sum of the net earnings of the corporation for the preceding eight fiscal quarters. We will conduct such repurchase offers in accordance with the requirements of Rule 13e-4 of the Exchange Act and the 1940 Act. In months in which we repurchase shares, we will will generally conduct repurchases on the same date that we hold our last weekly closing for the sale of shares in this Offering. Any offer to to repurchase shares will be conducted solely through tender offer materials mailed to each stockholder and is not being made through this this prospectus. The board of directors also will consider the following factors in making its determination regarding whether to cause us to offer to repurchase shares and under what terms: • the effect of such repurchases on our qualification as RIC (including the consequences of any necessary asset sales); • the liquidity of our assets (including fees and costs associated with disposing of assets); • our investment plans and working capital requirements; • the relative economies of scale with respect to our size; • our history in repurchasing shares or portions thereof; and • the condition of the securities markets. Unless our board of directors determines otherwise, we will limit the number of shares to be repurchased by us (i) during any calendar year to the proceeds we receive from the sale of our common stock under our distribution reinvestment plan during the trailing four quarters, and (ii) in any calendar quarter to 2.5% of the weighted average number of shares of common stock outstanding during the trailing four quarters, though the actual number of shares that we offer to repurchase may be less in light of the limitations noted above. We intend to offer to repurchase such shares on each date of repurchase at a price equal to the NAV per share, as determined within 48 hours prior to the repurchase date. You may tender for repurchase all of the shares you own as of any repurchase date. If the number of shares tendered for repurchase exceeds the number of shares we seek to repurchase, we will repurchase shares on a pro rata basis. As a result, we may repurchase less than the full amount of shares that you request to have repurchased. If we do not repurchase the full amount of your shares that you have requested to be repurchased, or we determine not to make repurchases of our shares, you may not be able to dispose of your shares. Any periodic repurchase offers will be subject in part to our available cash and compliance with the RIC qualification and diversification rules promulgated under the Code. Any tender offer presented to our stockholders will remain open for a minimum of 20 business days following the commencement of the tender offer. In the materials that we will send to our stockholders, we will include the date that the tender offer will expire. All tenders for repurchase requests must be received prior to the expiration of the tender offer in order to be valid. If there are any material revisions to the tender offer materials (not including the price at which shares may be tendered) sent to our stockholders, we will send revised materials reflecting such changes and will extend the tender offer period by a minimum of an additional five business days. If the price at which shares may be tendered is changed, we will extend the tender offer period by a minimum of an additional ten business days. In order to submit shares to be tendered, stockholders will be required to complete a letter of transmittal, which will be included in the materials sent to our stockholders, as well as any other documents required by the letter of transmittal. At any time prior to the expiration of the tender offer, stockholders may withdraw their tenders by submitting a notice of withdrawal to us. If shares have not been accepted for payment by us, tenders may be withdrawn any time after the date that is 40 business days following the commencement of the tender offer. We will not repurchase shares, or fractions thereof, if such repurchase will cause us to be in violation of the securities or other laws of the United States, Maryland or any other relevant jurisdiction. While we intend to conduct quarterly tender offers as described above, we are not required to do so and may amend, suspend or terminate the share repurchase program at any time. Transfer on death designation. You have the option of placing a transfer on death, or ("TOD,") designation on your shares purchased in this Offering. A TOD designation transfers ownership of your shares to your designated beneficiary upon your death. This designation may only be made by individuals, not entities, who are the sole or joint owners with right of survivorship of the shares. However, this option is not available to residents of Louisiana or Puerto Rico. If you would like to place a TOD designation on your shares, you must check the TOD box on the subscription agreement. CUSTODIAN, TRANSFER AND DISTRIBUTION PAYING AGENT AND REGISTRAR, AND ESCROW AGENT Our securities held as collateral under the Capital One Credit Facility are held under a custody agreement by Amegy Bank National Association, whose address is 1221 McKinney Street, Houston, Texas 77010. Our securities held as collateral under the Deutsche Bank


 
174 Credit Facility are held under a custody agreement by U.S. Bank National Association, whose address is One Federal Street, 3rd Floor, Boston, Massachusetts 02110. DST Systems Inc. acts as our transfer agent, plan administrator, distribution paying agent and registrar. The The principal business address of DST Systems Inc. is 333 W. 11th St. Kansas City, Missouri 64105. UMB Bank, N.A. is our escrow agent. agent. The principal business address of our escrow agent is 1010 Grand Blvd, 4th Floor, Kansas City, Missouri 64106, and our escrow agent’s telephone number is 816-860-3017.


 
175 BROKERAGE ALLOCATION AND OTHER PRACTICES Since we intend to generally acquire and dispose of our investments in privately negotiated transactions, we expect to infrequently use brokers in the normal course of our business. Subject to policies established by our board of directors, our Adviser is primarily responsible for the execution of the publicly traded securities portion of our portfolio transactions and the allocation of brokerage commissions. Our Adviser does not execute transactions through any particular broker or dealer, but seeks to obtain the best net results for us, taking into account such factors as price (including the applicable brokerage commission or dealer spread), size of order, difficulty of execution, and operational facilities of the firm and the firm’s risk and skill in positioning blocks of securities. While our Adviser generally seeks reasonably competitive trade execution costs, it will not necessarily pay the lowest spread or commission available. Subject to applicable legal requirements, our Adviser may select a broker based partly upon brokerage or research services provided to it and us and any other clients. In return for such services, we may pay a higher commission than other brokers would charge if our Adviser determines in good faith that such commission is reasonable in relation to the services provided. LEGAL MATTERS Certain legal matters regarding the shares of common stock offered hereby have been passed upon for us by Venable LLP, Baltimore, Maryland. INDEPENDENT REGISTERED PUBLIC ACCOUNTING FIRM The audited consolidated financial statements, financial highlights, Schedule 12-14 and senior securities table included in this prospectus and elsewhere in the registration statement, have been so included in reliance upon the reports of Grant Thornton LLP, independent registered public accountants, as stated in their reports appearing herein. Grant Thornton LLP's principal business address is 175 W. Jackson Blvd., 20th Floor,171 N. Clark St., Suite 200, Chicago, Illinois, 60604.60601. AVAILABLE INFORMATION We have filed with the SEC a registration statement on Form N-2, together with all amendments and related exhibits, under the Securities Act, with respect to our shares of common stock offered by this prospectus. The registration statement contains additional information about us and our shares of common stock being offered by this prospectus. Any stockholder will be permitted access to all of our records to which they are entitled under applicable law at all reasonable times and may inspect and copy any of them for a reasonable copying charge. Under the MGCL, our stockholders are entitled to inspect and copy, upon written request during usual business hours, the following corporate documents: (i) our charter; (ii) our bylaws; (iii) minutes of the proceedings of our stockholders; (iv) annual statements of affairs; and (v) any voting trust agreements. A stockholder may also request access to any other corporate records, which may be evaluated solely in the discretion of our board of directors. We intend to maintain an alphabetical list of the names, addresses and telephone numbers of our stockholders, along with the number of shares of our common stock held by each of them, as part of our books and records and will be available for inspection by any stockholder at our office. We intend to update the stockholder list at least quarterly to reflect changes in the information contained therein. In addition to the foregoing, Rule 14a-7 under the Exchange Act, provides that, upon the request of a stockholder and the payment of the expenses of the distribution, we are required to distribute specific materials to stockholders in the context of the solicitation of proxies for voting on matters presented to stockholders or provide requesting stockholders with a copy of the list of stockholders so that the requesting stockholders may make the distribution of proxies themselves. If a proper request for the stockholder list is not honored, then the requesting stockholder will be entitled to recover certain costs incurred in compelling the production of the list as well as actual damages suffered by reason of the refusal or failure to produce the list. However, a stockholder will not have the right to, and we may require a requesting stockholder to represent that it will not, secure the stockholder list or any other information for any commercial purpose not related to the requesting stockholder’s interest in our affairs. We may also require such stockholder to sign a confidentiality agreement in connection with the request. We are required to file with or submit to the SEC annual, quarterly and current reports, proxy statements and other information meeting the the informational requirements of the Exchange Act. You may inspect and copy these reports, proxy statements and other information, as well as the registration statement and related exhibits and schedules, at the Public Reference Room of the SEC at 100 F Street, N.E., Washington, D.C. 20549. You may obtain information on the operation of the Public Reference Room by calling the SEC at 1-800-SEC- 1-800-SEC-0330. The SEC maintains an Internet site that contains reports, proxy and information statements and other information filed electronically by us with the SEC, which are available on the SEC’s website at http://www.sec.gov. Copies of these reports, proxy and


 
176 information statements and other information may be obtained, after paying a duplicating fee, by electronic request at the following e-mail e-mail address: publicinfo@sec.gov, or by writing the SEC’s Public Reference Section, 100 F Street, N.E., Washington, D.C. 20549.


 
177 PRIVACY NOTICE We are committed to protecting your privacy. This privacy notice explains the privacy policies of HMS Income Fund, Inc. and its affiliated companies. This notice supersedes any other privacy notice you may have received from HMS Income Fund, Inc. We will safeguard, according to strict standards of security and confidentiality, all information we receive about you. The only information we collect from you is your name, address, number of shares you hold and your social security number. This information is used only so that we can send you annual reports and other information about us, and send you proxy statements or other information required by law. We do not share this information with any non-affiliated third party except as described below. • Authorized Employees of our Adviser. It is our policy that only authorized employees of our Adviser who need to know your personal information will have access to it. • Service Providers. We may disclose your personal information to companies that provide services on our behalf, such as record keeping, processing your trades, and mailing you information. These companies are required to protect your information and use it solely for the purpose for which they received it. • Courts and Government Officials. If required by law, we may disclose your personal information in accordance with a court order or at the request of government regulators. Only that information required by law, subpoena, or court order will be disclosed. If you decide to no longer do business with us, we will continue to follow this privacy policy with respect to the information we have in our our possession about you and your account.


 
F-1 HMS INCOME FUND, INC. INDEX TO FINANCIAL STATEMENTS Unaudited Condensed Consolidated Financial Statements for the periods ended September 30,March 31, 2016 and 2015 and 2014 Condensed Consolidated Balance Sheets as of September 30, 2015March 31, 2016 (Unaudited) and December 31, 20142015 F-2 Unaudited Condensed Consolidated Statements of Operations for the three and nine months ended September 30,March 31, 2016 and 2015 and 2014 F-3 Unaudited Condensed Consolidated Statements of Changes in Net Assets for the ninethree months ended September 30,March 31, 2016 and 2015 and 2014 F-4 Unaudited Condensed Consolidated Statements of Cash Flows for the ninethree months ended September 30,March 31, 2016 and 2015 and 2014 F-5 Consolidated Schedules of Investments as of September 30, 2015March 31, 2016 (Unaudited) and December 31, 20142015 F-6 Notes to the Unaudited Condensed Consolidated Financial Statements F-1720 Audited Consolidated Financial Statements for the years ended December 31, 2014,2015, 2014 and 2013 and 2012 Report of Independent Registered Public Accounting Firm F-3438 Consolidated Balance Sheets as of December 31, 20142015 and 20132014 F-3539 Consolidated Statements of Operations for the years ended December 31, 2015, 2014, 2013, and 20122013 F-3640 Consolidated Statements of Changes in Net Assets for the years ended December 31, 2015, 2014, 2013, and 20122013 F-3741 Consolidated Statements of Cash Flows for the years ended December 31, 2015, 2014, 2013, and 20122013 F-3842 Consolidated Schedules of Investments as of December 31, 20142015 and 20132014 F-3943 Notes to the Consolidated Financial Statements F-4756


 
F-2 HMS Income Fund, Inc. Condensed Consolidated Balance Sheets (dollars in thousands, except share and per share amounts) September 30, 2015March 31 December 31, 20142015 (Unaudited) ASSETS Portfolio investments at fair value: Non-Control/Non-Affiliate investments (amortized cost: $870,584880,163 and $465,663866,499 as of September 30, 2015March 31, 2016 and December 31, 2014,2015, ti l ) $ 844,062809,806 $ 451,917812,205 Affiliate investments (amortized cost: $17,03530,459 and $7,42023,949 as of September 30, 2015March 31, 2016 and December 31, 2014,2015, respectively) 18,29932,298 7,42425,303 Control investments (amortized cost: $14,33613,171 and $14,52114,241 as of September 30, 2015March 31, 2016 and December 31, 2014,2015, respectively) 14,33615,728 14,52115,480 Total portfolio investments (amortized cost: $901,955923,793 and $487,604904,689 as of September 30, 2015March 31, 2016 and December 31, 2014,2015, respectively) 876,697857,832 473,862852,988 Cash and cash equivalents 18,63420,505 19,86824,001 Interest receivable 7,9228,248 4,3287,927 Receivable for securities sold 2,48911,824 3,0141,995 Prepaid and other assets 1,512700 338511 Deferred offering costs (net of accumulated amortization of $8,0739,030 and $4,4289,018 as of September 30, 2015March 31, 2016 and December 31, 2014,2015, respectively) 1,330296 2,3881,107 Deferred financing costs (net of accumulated amortization of $1,0221,733 and $5821,370 as of September 30, 2015March 31, 2016 and December 31, 2014,2015, respectively) 5,1554,952 2,4264,883 Total assets $ 913,739904,357 $ 506,224893,412 LIABILITIES Accounts payable and other liabilities $ 5171,011 $ 246624 Payable for unsettled trades 3,196514 6,249— Stockholder distributions payable 3,1813,805 1,7603,717 Due to affiliates 5,7364,791 4,5305,723 Payable for securities purchased 38,9663,563 50,51211,696 Notes payable 395,000 182,864380,000 Total liabilities 446,596408,684 246,161401,760 Commitments and Contingencies (Note 11) NET ASSETS Common stock, $.001 par value; 150,000,000 shares authorized, 55,912,46564,661,916 and 30,967,12062,382,044 issued and outstanding as of September 30, 2015March 31, 2016 and D b 31 2014 2015 ti l 5665 3162 Additional paid-in capital 491,186564,233 273,774546,508 Accumulated distributions in excess of net investment income, net of stockholder di t ib ti 1,160(2,662) —(3,219) Net unrealized (depreciation) (25,25965,963) (13,74251,699) Total net assets 467,143495,673 260,063491,652 Total liabilities and net assets $ 913,739904,357 $ 506,224893,412 Net asset value per share $ 8.357.67 $ 8.407.88 See notes to the condensed consolidated financial statements.


 
F-3 HMS Income Fund, Inc. Condensed Consolidated Statements of Operations (dollars in thousands, except share and per share amounts) (Unaudited) Three Months Ended Nine Months Ended September 30 September 30 Septemb30 September 30, 2014 INVESTMENT INCOME: Interest, fee and dividend income: Non-Control/Non-Affiliate investments $16,75320,438 $ 5,61011,358 $ 43,023 $ 10,481 Affiliate investments 340587 37199 774 37 Control investments 232234 —236 702 — Total interest, fee and dividend income 17,32521,259 5,64711,793 44,499 10,518 EXPENSES: Interest expense 3,1613,710 1,1351,975 7,643 1,857 Base management and incentive fees 4,4334,987 1,6423,365 12,462 3,349 Administrative services expenses 517533 371437 1,434 1,084 Offering costs 12 — Professional fees 117428 131203 426 419 Insurance 4847 49 145 144 Other general and administrative 178328 166232 604 409 Expenses before fee and expense waivers 8,45410,045 3,4946,261 22,714 7,262 Waiver of management and incentive fees (155493) (821358) (1,442) (1,675) Waiver of administrative services expenses (517533) (371437) (1,434) (1,084) Expense support payment from Adviser — (328) — (328) Total expenses, net of fee and expense waivers 7,7829,019 1,9745,466 19,838 4,175 NET INVESTMENT INCOME 9,54312,240 3,6736,327 24,661 6,343 NET REALIZED GAIN (LOSS) FROM INVESTMENTS Non-Control/Non-Affiliate investments (17646) 6520 130 216 Affiliate investments — — — — Control investments — — — — Total realized gain (loss) from investments (17646) 6520 130 216 NET REALIZED INCOME 9,52611,594 3,7386,347 24,791 6,559 NET UNREALIZED APPRECIATION (DEPRECIATION) Non-Control/Non-Affiliate investments (19,55416,066) (1,9062,912) (12,777) (1,633) Affiliate investments 230485 6928 1,260 6 Control investments —1,318 — — — Total net unrealized appreciation (depreciation) (19,32414,263) (1,9003,840) (11,517) (1,627) NET INCREASE (DECREASE) IN NET ASSETS RESULTING FROM OPERATIONS $ (9,7982,669) $ 1,83810,187 $ 13,274 $ 4,932 PER SHARE INFORMATION - BASIC AND DILUTED NET INVESTMENT INCOME PER SHARE – BASIC AND DILUTED $ 0.180.19 $ 0.200.17 $ 0.55 $ 0.51 NET REALIZED INCOME PER SHARE $ 0.18 $ 0.200.18 $ 0.55 $ 0.52 NET INCREASE (DECREASE) IN NET ASSETS RESULTING FROM OPERATIONS PER SHARE – BASIC AND DILUTED(EARNINGS PER SHARE) $ (0.180.04) $ 0.100.28 $ 0.29 $ 0.39 DISTRIBUTIONS DECLARED PER SHARE $ 0.17 $ 0.17 $ 0.52 $ 0.52 WEIGHTED AVERAGE SHARES OUTSTANDING – BASIC AND DILUTED 53,110,95263,230 882 18,334,91236,265 941 45,129,210 12,528,035 See notes to the condensed consolidated financial statements.


 
F-4 HMS Income Fund, Inc. Condensed Consolidated Statements of ChangeChanges in Net Assets For the NineThree Months Ended September 30, 2015 and September 30, 2014March 31, 2016 and March 31, 2015 (dollars in thousands, except number of shares) (Unaudited) Common Stock Number ofShares Par Value Additional Paid-In Capital Accumulated Net Investment Income, Net of Stockholder Distributions Accumulated Net Realized Gain, Net of Stockholder Distributions Net Unrealized App ciation (Depreciation) Total Net Assets Balance at December 31, 2014 30,967,120 $ 31 $ 273,774 $ — $ — $ (13,742) $ 260,063 Issuance of common stock 25,114,151 25 242,978 — — — 243,003 Redemption of common stock (168,806) — (1,445) — — — (1,445) Selling commissions and dealer manager fees — — (20,476) — — — (20,476) Offering costs — — (3,645) — — — (3,645) Stockholder distributions declared — — — (23,501) (130) — (23,631) Net increase (decrease) in net assets resulting from operations — — — 24,661 130 (11,517) 13,274 Balance at September 30, 2015 55,912,465 $ 56 $ 491,186 $ 1,160 $ — $ (25,259) $ 467,143


 
F-5 Common Stock Three Months Ended March 31 2016 Three Months EndedChange in Net Assets from Operations: Nu mbe Pa r Additional Paid-InCapital Accumulat Accumulated Net Realized Gain, Net of Stockholder Distributions Net Unrea Total Net Assets Balance at December 31, 2013Net investment 5,396,967 $ 5 $ 47,60012,240 $ — $ — $ 472 $48,0776,327 Net realized gain (loss) on investments (646) 20 Issuance of common stockNet li d i ti 16,48 1 459 17 163,017(14,263) — — — 163,0343,840 Net increase (decrease) in net assets resulting from ti (2,669) 10,187 Change in Net Assets from Shareholders' Di t ib ti Distributions from net investment income (11,037) (6,240) Distributions from net realized gain on investments — (20) Net decrease in net assets resulting from shareholders' distributions (11,037) (6,260) Change in Net Assets from Capital Share Transactions: Issuance of common stock, net of issuance costs 13,461 87,371 Reinvestment of shareholder distributions 5,794 2,884 RedemptionRepurchase of t k (11,82 5) — (1011,528) — — — (101289) Selling commissions and dealer manager fees — — (14,799) — — — (14,799) Offering costs — — (2,446—) — — — (2,4461,476) Net increase in net assets resulting from capital share transactions 17,727 88,490 Total Increase in Net Assets 4,021 92,417 Net Assets at beginning of period 491,652 260,063 Net Assets at end of the period $ 495,673 $ 352,480 Stockholder distributions declaredNAV at end of the — — —$ 7.67 (6,343) (216) — (6 8.57) Net increase (decrease) in net assets resulting from operations — — — 6,343 216 (1,627) 4,932 Balance at September 30, 2014Common shares outstanding beginning of period 21,866, 601 $ 22 $62,382,044193,271 $ — $ — $ (1,155 ) $30,967,120 192,138 Issuance of common shares 1,746,007 9,894,080 Issuance of common shares pursuant to distribution reinvestment plan 734,373 325,967 Repurchase of common shares (200,508) (33,842) Common shares outstanding, end of period 64,661,916 41,153,325 See notes to the condensed consolidated financial statements.


 
F-6 HMS Income Fund, Inc. Condensed Consolidated Statements of Cash Flows (dollars in thousands) (Unaudited) NineThree Months Ended September 30 NineThree Months Ended September 30CASH FLOWS FROM OPERATING ACTIVITIES Net increase (decrease) in net assets resulting from operations $ 13,274(2,669) $ 4,93210,187 Adjustments to reconcile net increase (decrease) in net assets resulting from operations to net cash used in operating activities: Principal repayments received and proceeds from sales of investments in portfolio companies 110,81347,384 69,40524,588 Investments in portfolio companies (533,96383,139) (333,882187,231) Net unrealized (appreciation) depreciation of portfolio investments 11,51714,263 1,627(3,840) Net realized (gain) loss on sale of portfolio investments (130646) (21620) Amortization of deferred financing costs 813363 265211 Amortization of deferred offering costs 12 — Accretion of unearned income (2,3222,267) (642489) Net payment-in-kind interest accrual (7168) (144194) Changes in other assets and liabilities: Interest receivable (3,594321) (2,7991,678) Prepaid and other assets (229125) (208178) Due from Main Street Capital Corporation — 4 Due to affiliates 5,900(79) 2,8282,355 Accounts payable and other liabilities 271315 20260 Payable for unsettled trades (3,053514) 74(1,799) Net cash used in operating activities (401,41924,861) (258,554157,672) CASH FLOWS FROM FINANCING ACTIVITIES Proceeds from issuance of common stock 227,75514,760 158,00894,552 Redemption of common shares (1,4451,528) (101289) Payment of selling commissions and dealer manager fees (20,4681,051) (14,7968,675) Payment of offering costs (3,644301) (2,4471,476) Payment of stockholder distributions (10,6075,156) (3,0772,783) Repayments on notes payable (106,664106,000) (95,63636,864) Proceeds from notes payable 318,800121,000 223,500118,000 Payment of deferred financing costs (3,542359) (2,414752) Net cash provided by financing activities 400,18521,365 263,037161,713 Net increase (decrease) in cash and cash equivalents (1,2343,496) 4,4834,041 CASH AND CASH EQUIVALENTS AT THE BEGINNING OF THE PERIOD 19,86824,001 6,35619,868 CASH AND CASH EQUIVALENTS AT THE END OF THE PERIOD $ 18,63420,505 $ 10,83923,909 See notes to the condensed consolidated financial statements.


 
F-7 HMS Income Fund, Inc. Condensed Consolidated Schedule of Investments As of September 30, 2015March 31, 2016 (dollars in thousands) (Unaudited) Portfolio Company (1) (3) Business Description Type of Investment (2) (3) Index Rate (22) Principal (7) Cost (7) Fair Value Control Investments (6) GRT Rubber Technologies, LLC (8) (10) (13) Engineered Rubber Product Manufacturer LIBOR Plus 9.00% (Floor 1.00%), Current Coupon 10.00%, Secured Debt (Maturity - December 19, 2019) 1 month LIBOR $ 8,0446,84 8 $7,9016,7 36 $7,9016,8 48 Member Units (2,896 shares) — — 6,435 6,4358,880 14,33613,171 14,33615,728 Subtotal Control Investments (6) (2% of total investments at fair value) $14,33613171 $14,33615 728Affiliate Investments (4) AFG Capital Group, LLC (10) (13) Provider of Rent-to-Own Financing Solutions and Services 11.00% Secured Debt (Maturity Date - November 7, 2019) None $ 3,1403,24 0 $3,0163,1 25 $3,0163,2 01 Member Units (46 shares) — — 300 425545 Warrants (10 equivalent shares, Expiration - November 7, 2024) — — 65 102132 3,3813,490 3,5433,878EIG Traverse Co-Investment, LP (9) (15) Investment Partnership LP Interests (EIG Traverse Co-Investment, LP) (Fully diluted 22 2%) (16) — — 9,805 9,805 Freeport First Lien Loan Fund III, LP (9) (15) Investment Partnership LP Interests (Freeport First Lien Loan Fund III, LP) (Fully diluted 6 0%) (16) — — 3,564 3,564 HWT,HW Temps LLC (8) (10) (13) Temporary Staffing Solutions LIBOR Plus 9.50% (Floor 1.00%), Current Coupon 10.50%, Secured Debt (Maturity Date - July 2, 2020) 1 month LIBOR 2,494 2,4272,433 2,4272,433 Preferred Member Units (800 shares) (16) — — 986 9861,238 3,4133,419 3,4133,671M.H. Corbin, LLC (10) (13) Manufacturer and Distributor of Traffic S f t P d t 10.00% Secured Debt (Maturity Date -August 31, 2020) None 3,5003,456 3,4653,425 3,4653,425 Preferred Member Units (1,000 shares) — 1,500 1,500 4,9654,925 4,9654,925Mystic Logistics, Inc. (10) (13) Logistics and Distribution Services Provider for Large V l M il 12.00% Secured Debt (Maturity Date - August 15, 2019) None 2,362 2,2962,302 2,3612,362 Common Stock (1,468 shares) (16) — — 680 1,6451,348 2,9762,982 4,0063,710SoftTouch Medical Holdings LLC (8) (10) (13) Home Provider of Pediatric Durable Medical Equipment LIBOR Plus 9.00% (Floor 1.00%), Current Coupon 10.00%, Secured Debt (Maturity Date - October 31, 2019) 1 month LIBOR 1,4551,425 1,4301,404 1,4301,425 Member Units (798785 shares) (16) — — 870 9421,320 2,3002,274 2,3722,745 Subtotal Affiliate Investments (4) (24% of total investments at fair value) $17,03530459 $18,29932 298Non-Control/Non-Affiliate Investments (5) AccuMed Corporation (8) (11) Medical Device Contract Manufacturer LIBOR Plus 6.50% (Floor 1.00%), Current Coupon 7.50%, Secured Debt (Maturity - October 29, 2020) 3 month LIBOR $ 10,352 $ 10,204 $ 10,204 Adams Publishing Group, LLC (8) (11) Local Newspaper Operator LIBOR Plus 6.75% (Floor 1.00%), Current Coupon 7.75%, Secured Debt (Maturity - November 3, 2020) 3 month LIBOR 9,263 9,084 9,089 Ability Network Inc.Ahead, LLC (8) (11) Health Care Information TechnologyIT LIBOR Plus 5.00% (Floor 1.00%)6.50%, Current Coupon 6 007 14% Secured 3 mont h $9,875 4,938 $9,595 4,891 $9,628 4,931 Allflex Holdings III Inc. (8) Manufacturer of Livestock Identification Products LIBOR Plus 7.00% (Floor 1.00%), Current Coupon 8.00%, Secured Debt (Maturity - July 19, 2021) (14) 3 month LIBOR 14,922 15,01415, 013 14,74414, 343 AmeriTech College Operations, LLC (10) (13) For-Profit Nursing and Healthcare College 10.00% Secured Debt, (Maturity - January 31, 2020) None 436375 435375 388375 10.00% Secured Debt, (Maturity - November 30, 2019) None 61 60 61 10.00% Secured Debt, (Maturity - May 15 2016) None 64 64 64 Preferred Member Units (364 shares, 5.0% cumulative) (16) — — 284 284 783 784 AMF Bowling Centers, Inc. (8) Bowling Alley Operator LIBOR Plus 6.25% (Floor 1.00%), Current Coupon 7.25%, Secured Debt (Maturity - September 18, 2021) 3 month LIBOR 13,88213,812 13,80913,744 13,84813,605


 
F-8 HMS Income Fund, Inc. Condensed Consolidated Schedule of Investments As of September 30, 2015March 31, 2016 (dollars in thousands) (Unaudited) Portfolio Company (1) (3) Business Description Type of Investment (2) (3) Index Rate (22) Principal (7) Cost (7) Fair Value AP Gaming I, LLC (8) (11) Developer, Manufacturer, and Operator of Gaming Machines LIBOR Plus 8.25% (Floor 1.00%), Current Coupon 9.25%, Secured Debt (Maturity - December 21, 2020) 3 month LIBOR 11,43611,378 11,31511,266 11,30310,581 Apex Linen Service, Inc. (10) (13) Industrial Launderers 13.00% Secured Debt, (Maturity - October 30, 2022) None 3,000 2,945 2,945 LIBOR Plus 6.00% (Floor 1.00%), Current Coupon 7.00%, Secured Debt (Maturity - October 30, 2022) 1 month LIBOR 400 400 400 3,345 3,345 Aptean, Inc. (8) Enterprise Application Software Provider LIBOR Plus 4.25% (Floor 1.00%), Current Coupon 5.25%, Secured Debt (Maturity - February 26, 2020) 3 month LIBOR 4,4264,404 4,4264,404 4,3604,296 Arcus Hunting, LLC (8) (11) Manufacturer of Bowhunting and Archery Products and Accessories LIBOR Plus 7.00% (Floor 1.00%), Current Coupon 8.00%, Secured Debt (Maturity - November 13, 2019) 3 month LIBOR 5,4385,987 5,3275,859 5,3275,915 Artel, LLC (8) Land-Based and CommercialProvider of Secure Satellite P id N k d IT LIBOR Plus 6.007.00% (Floor 1.25%), 7.25% Current/1.0% PIK, Current Coupon 7.258.25%, Secured D b (M i N b 27 3 month LIBOR 4,1253,259 4,0293,199 3,8162,786 ATX Networks Corp. (8) (9) (12) Provider of Radio Frequency Management Equipment LIBOR Plus 6.00% (Floor 1.00%), Current Coupon 7.00%, Secured Debt (Maturity - June 11, 2021) 3 month LIBOR 14,96314,888 14,67214,619 14,88814,739 BarFly Ventures, LLC (11) Casual Restaurant Group 12.00% Secured Debt (Maturity Date - August 30, 2020) None 1,374 1,3461,350 1,3461,25 4 Warrants (.364 equivalent shares, Expiration - August 31, 2025) — — 158 15880 Options (.731 equivalent shares) — — 1,504133 1,504158 1,641 1,492 Berry Aviation, Inc. (11) Charter Airline ServicesCharter Service Operator 12.00% Current / 1.75% PIK Secured Debt (Maturity Date - January 30 2020) (14) None 1,407 1,3851,38 7 1,3851,39 5 Common Stock (138 shares) — — 100 100122 1,4851,487 1,4851,517Bioventus, LLC (8) (11) Production of Orthopedic Healing Products LIBOR Plus 10.00% (Floor 1.00%), Current Coupon 11.00%, Secured Debt (Maturity - April, 10, 2020) (14) 1 month LIBOR 7,000 6,8826,893 6,9306,895 Blackbrush Oil and Gas LP (8) Oil & Gas Exploration LIBOR Plus 6.50% (Floor 1.00%), Current Coupon 7.50%, Secured Debt (Maturity - July 30, 2021) (14) 3 month LIBOR 12,085 11,64111, 669 10,2829,3 56 Blackhawk Specialty Tools LLC (8) (12) Oilfield Equipment & Services LIBOR Plus 5.25% (Floor 1.25%), Current Coupon 6.50%, Secured Debt (Maturity - August 1, 2019) 3 month LIBOR 8,6208,380 8,1367,916 8,0596,914 Blue Bird Body Company (8) School Bus Manufacturer LIBOR Plus 5.50% (Floor 1.00%), Current Coupon 6.50%, Secured Debt (Maturity - June 26, 2020) 3 month LIBOR 5,1374,987 5,0734,930 5,1274,940 Bluestem Brands, Inc. (8) (9) Multi-Channel Retailer of General Merchandise LIBOR Plus 7.50% (Floor 1.00%), Current Coupon 8.50%, Secured Debt (Maturity - November 6, 2020) 3 month LIBOR 14,82014,4 17 14,51314, 143 14,62412, 777 Brightwood Capital Fund III, LP (9) (15) Investment Partnership LP Interests (Brightwood Capital Fund III, LP) (Fully diluted .5752%) (16) — 3,750— 3,825 3,8253,663 Brundage-Bone Concrete Pumping, Inc. Construction Services Provider 10.38% Secured Bond (Maturity - September 1, 2021) (14) None 10,00012,000 10,17812, 099 10,05012, 000 Buca C, LLC (8) (10) (13) RestaurantsCasual Restaurant Group LIBOR Plus 7.25% (Floor 1.00%), Current Coupon 8.25%, Secured Debt (Maturity - June 30, 2020) 1 month LIBOR 17,020 16,69416,722 16,69417,020 Preferred Member Units (4 units, 6.0% cumulative) — — 2,400 2,4003,846 19,09419,122 19,09420,866CAI Software, LLC (10) (13) Provider of Specialized Enterprise Resource Planning Software 12.00% Secured Debt (Maturity Date - October 10, 2019) None 1,2431,085 1,2121,061 1,2121,085 Member Units (16,339 shares) — — 163 210325 1,3751,224 1,4221,410CJ Holding Company (8) (9) Oil and Gas Equipment and Services LIBOR Plus 5.50% (Floor 1.00%), Current Coupon 6.50%, Secured Debt (Maturity - March 24, 2020) 1 month LIBOR 5,9705,940 5,1675,212 4,2092,643 CapFusion Holding, LLC (9) (10) (13) Business Lender 13.00% Secured Debt (Maturity Date - March 25, 2021) None 2,400 2,072 2,073 Warrants (400 equivalent shares, Expiration - March 24, 2026) — — 300 300 2,372 2,373


 
F-9 HMS Income Fund, Inc. Condensed Consolidated Schedule of Investments As of September 30, 2015March 31, 2016 (dollars in thousands) (Unaudited) Portfolio Company (1) (3) Business Description Type of Investment (2) (3) Index Rate (22) Principal (7) Cost (7) Fair Value Cengage Learning Acquisitions, Inc. (8) Provider of Educational Print and Digital Services LIBOR Plus 6.00% (Floor 1.00%), Current Coupon 7.00%, Secured Debt (Maturity - March 31, 2020) 1 month LIBOR 15,0188,513 15,0258,493 14,9248,490 Cenveo Corporation Provider of Commercial Printing, Envelopes, Labels, Printed Office Products 6.00% Secured Bond (Maturity - August 1, 2019) None 10,000 8,6458,486 8,4007,275 Charlotte Russe, Inc. (8) (12) Fast-Fashion Retailer to Young Women LIBOR Plus 5.50% (Floor 1.25%), Current Coupon 6.75%, Secured Debt (Maturity - May 22, 2019) 3 month LIBOR 15,101 14,83714, 868 12,5978,0 25 Clarius BIGS, LLC (11) (13) (18) Prints & Advertising Film Financing 15.00% PIK Secured Debt (Maturity - January 5, 2015) (1918) None 2,5652,429 2,3072,171 619291 20.00% PIK Secured Debt (Maturity - January 5, 2015) (1918) None 926878 833785 223104 3,1402,956 842395Compuware Corporation (8) Provider of Software and Supporting Services LIBOR Plus 5.25% (Floor 1.00%), Current Coupon 6.25%, Secured Debt (Maturity - December 15, 2019) 3 month LIBOR 14,43814,803 14,05814,419 13,98314,335 Covenant Surgical Partners, Inc. Ambulatory Surgical Centers 8.75% Secured Debt (Maturity - August 1 2019) None 9,500 9,500 9,5249,120CRGT, Inc. (8) Provider of Custom Software Development LIBOR Plus 6.50% (Floor 1.00%), Current Coupon 7.50%, Secured Debt (Maturity - December 18, 2020) 3 month LIBOR 14,25911,550 14,00811,348 14,22411,521 CST Industries, Inc. (8) Storage Tank Manufacturer LIBOR Plus 6.25% (Floor 1.50%), Current Coupon 7.75%, Secured Debt (Maturity - May 22, 2017) 3 month LIBOR 2,0841,871 2,0791,871 2,0741,857 Datacom, LLC (10) (13) Technology and Telecommunications Provider 5.25%/5.25% PIK, Current Coupon 10.50% Secured Debt (Maturity - May 30 2019) None 1,245 1,2251,22 6 1,2251,14 4 Class A Preferred Member Units (1,4621,530 units, 15.0% cumulative) (16) — — 126131 126136 Class B Preferred Member Units (717 units) — — 670 619511 2,0212,027 1,9701,791Digital River, Inc. (8) Provider of Outsourced e-Commerce Solutions and Services LIBOR Plus 6.50% (Floor 1.00%), Current Coupon 7.50%, Secured Debt (Maturity - February 12, 2021) 3 month LIBOR 14,90614,586 14,74114,460 14,90614,312 ECP-PF Holdings Groups, Inc. (11) Fitness Club Operator LIBOR Plus 9.00% (Floor 1.00%), Current Coupon 10.00%, Secured Debt (Maturity - November 26, 2019) 3 month LIBOR 1,875 1,861 1,832 East West Copolymer & Rubber, LLC (10) (13) Manufacturer of Synthetic Rubbers 12.00% Secured Debt (Maturity Date - October 17, 2019) None 2,400 2,3452,339 2,3452,33 9 Warrants (455,820627,697 equivalent shares, Expiration - October 15 2024) — — 10 1013 2,3552,349 2,3552,352ECP-PF Holdings Groups, Inc. (8) (11) Fitness Club Operator LIBOR Plus 9.00% (Floor 1.00%), Current Coupon 10.00%, Secured Debt (Maturity November 26 1,875 1,859 1,859 Energy & Exploration Partners, LLC (818) Oil & Gas Exploration and Production LIBOR plus 6.75% (Floor 1.00%), Current Coupon 7.75%, Secured Debt (Maturity - January 22, 2019) (8) (18) 3 month LIBOR 9,900 8,5578,63 8 7,5571,17 1 LIBOR plus 10.00% (Floor 1.00%), Current coupon 11.0% Secured Debt (Maturity - September 7, 2016) (8) 1 month LIBOR 609 596 607 9,234 1,778 Evergreen Skills Lux S.á r.l. (d/b/a Skillsoft) (8) (9) Technology-Based Performance Support Solutions LIBOR Plus 8.25% (Floor 1.00%), Current Coupon 9.25%, Secured Debt (Maturity - April 28, 2022) (14) 3 month LIBOR 10,902 10,36710,396 9,3765,177 Extreme Reach, Inc. (8) Integrated TV and Video Advertising Platform LIBOR Plus 5.75% (Floor 1.00%), Current Coupon 6.75%, Secured Debt (Maturity - February 7, 2020) 3 month LIBOR 6,2676,587 6,2706,54 2 6,2446,57 6 Flavors Holdings, Inc. (8) Global Provider of Flavoring and Sweetening Products and Solutions LIBOR Plus 5.75% (Floor 1.00%), Current Coupon 6.75%, Secured Debt (Maturity - April 3, 2020) 3 month LIBOR 8,55012,272 8,23011,612 8,11211,045 Fram Group Holdings, Inc. (8) Manufacturer of Automotive Maintenance Products LIBOR Plus 5.50% (Floor 1.50%), Current Coupon 7.00%, Secured Debt (Maturity - July 29, 2017) 1 month LIBOR 8,0997,776 7,7337,519 7,0877,180 Freeport First Lien Loan Fund III, LP (9) (15) Investment Partnership LP Interests (Freeport First Lien Loan Fund III, LP) (Fully diluted 57%) (16) 759 759 759 GST Autoleather, Inc. (8) Automotive Leather Manufacturer LIBOR Plus 5.50% (Floor 1.00%), Current Coupon 6.50%, Secured Debt (Maturity Date - July 10, 2020) 3 month LIBOR 9,90011,845 9,81811,702 9,75211,430


 
F-10 HMS Income Fund, Inc. Condensed Consolidated Schedule of Investments As of September 30, 2015March 31, 2016 (dollars in thousands) (Unaudited) Portfolio Company (1) (3) Business Description Type of Investment (2) (3) Index Rate (22) Principal (7) Cost (7) Fair Value Guerdon Modular Holdings, Inc. (10) (13) Multi-Family and Commercial Modular Construction Company 11.0013.00% Secured Debt (Maturity - August 13, 2019) None 2,600 2,5382,549 2,5442,575 LIBOR Plus 8.50% (Floor 1.00%), Current Coupon 9.50%, Secured Debt (Maturity - August 13, 2019) (8) 1 month LIBOR 240 235 235 Common Stock (42,64453,008 shares) — — 746 648302 3,2843,530 3,1923,112Guitar Center, Inc. Musical Instruments Retailer 6.50% Secured Bond (Maturity - April 15 2019) None 15,015 13,93513,879 13,81413,514Halcon Resources Corporation (9) Oil & Gas Exploration & Production 9.75% Unsecured Bond (Maturity - July 15, 2020) (17) None 3,000 2,6152,645 1,020533 Hojeij Branded Foods, Inc. (8) (11) Multi-Airport, Multi-Concept Restaurant Operator LIBOR Plus 6.50% (Floor 1.00%), Current Coupon 7.50%, Secured Debt (Maturity Date - July 28, 2021) 3 month LIBOR 5,3445,473 5,2915,42 5 5,2915,40 8 Horizon Global Corporation (8) (12) Auto Parts Manufacturer LIBOR Plus 6.00% (Floor 1.00%), Current Coupon 7.00%, Secured Debt (Maturity Date - June 30, 2021) 1 month LIBOR 12,83812,513 12,61512,309 12,74112,043 Hunter Defense Technologies, Inc. (8) Provider of Military and Commercial Shelters and Systems LIBOR Plus 5.507.00% (Floor 1.00%), Current Coupon 6.508.00%, Secured Debt (Maturity Date - August 5 2019) 1 month LIBOR 10,63510,495 10,55410,400 10,6488,658 Hygea Holdings Corp. (8) (11) Provider of Physician Services LIBOR Plus 9.25%, Current Coupon 9.87% Secured Debt (Maturity Date - February 24, 2019) 3 Month LIBOR 8,000 7,342 7,342 Warrants (4,880,735 equivalent shares, Expiration - February 24, 2023) — — 369 369 7,711 7,711 ICON Health and Fitness, Inc. Producer of Fitness Products 11.88% Secured Bond (Maturity - October 15, 2016) None 13,33714,337 13,22714,203 13,00412,975 iEnergizer Limited (8) (9) Provider of Business Outsourcing Solutions LIBOR 6.00% (Floor 1.25%), Current Coupon 7.25%, Secured Debt (Maturity - May 1, 2019) 1 month LIBOR 4,4694,155 4,4584,150 4,1333,635 Indivior Finance, LLC (8) (9) Specialty Pharmaceutical Company Treating Opioid Dependence LIBOR Plus 6.00% (Floor 1.00%), Current Coupon 7.00%, Secured Debt (Maturity - December 19, 2019) 3 month LIBOR 9,6259,375 9,0948,907 9,1208,938 Industrial Container Services, LLC (8) (11) Steel Drum Reconditioner LIBOR Plus 5.75% (Floor 1.00%), Current Coupon 6.75%, Secured Debt (Maturity - December 31, 2018) 3 month LIBOR 4,974 4,920 4,920 Inn of the Mountain Gods Resort and Casino Hotel & Casino Owner & Operator 9.25% Secured Bond (Maturity - November 30, 2020) None 10,749 10,54310,558 9,9979,943 Intertain Group Limited (8) (9) Business-to-Consumer Online Gaming Operator LIBOR Plus 6.50% (Floor 1.00%), Current Coupon 7.50%, Secured Debt (Maturity - April 8, 2022) 1 month LIBOR 11,7009,67 7 11,5129,5 30 11,6429,6 53 iPayment, Inc. (8) (12) Provider of Merchant Acquisition LIBOR Plus 5.25% (Floor 1.50%), Current Coupon 6.75%, Secured Debt (Maturity - May 8, 2017) 3 month LIBOR 15,115 14,92114, 989 14,87714, 445 iQor US Inc. (8) Business Process Outsourcing Services Provider LIBOR Plus 5.00% (Floor 1.00%), Current Coupon 6.00%, Secured Debt (Maturity - April 1, 2021) 3 month LIBOR 7,8567,817 7,3237,33 0 6,4426,41 0 Iron Acquisition Company, Inc. (8) (11) Business Processing Software Developer LIBOR Plus 7.00% (Floor 1.00%), Current Coupon 8.00%, Secured Debt (Maturity Date August 14 2020) 9,474 9,380 9,380 IronGate Energy Services, LLC Oil and Gas Services 11.00% Secured Bond (Maturity - July 1 2018) None 5,825 5,828 3,6991,398Jackmont Hospitality, Inc. (8) (11) Family-Owned TGIF Franchisee of Casual Dining Restaurants LIBOR Plus 4.25% (Floor 1.00%)/ 2.50% PIK , Current Coupon 7.75%, Secured Debt (Maturity Date - May 26 2021) 1 month LIBOR 8,4338,904 8,3958,869 8,3958,520 Joerns Healthcare, LLC (8) Manufacturer and Distributor of Health Care Equipment & Supplies LIBOR Plus 5.00% (Floor 1.00%), Current Coupon 6.00%, Secured Debt (Maturity - May 9, 2020) 3 month LIBOR 4,4234,401 4,4024,38 2 4,4014,36 2 John Deere Landscapes, LLC (8) (11) Distributor of Landscaping Supplies LIBOR Plus 4.00% (Floor 1.00%), Current Coupon 5.00%, Secured Debt (Maturity December 23 2019) 7,899 7,594 7,899 JSS Holdings, Inc. (8) Aircraft Maintenance Program Provider LIBOR Plus 6.50% (Floor 1.00%), Current Coupon 7.50%, Secured Debt (Maturity Date - August 31, 2021) 3 month LIBOR 13,50014,381 13,23314,060 13,29813,662 Kellermeyer Bergensons Services, LLC (8) Outsourced Janitorial Services to Retail/Grocery Customers LIBOR Plus 8.50% (Floor 1.00%), Current Coupon 9.50%, Secured Debt (Maturity - April 29, 2022) (14) 3 month LIBOR 14,700 14,58814, 594 14,77413, 965 Kendra Scott, LLC (8) Jewelry Retail Stores LIBOR Plus 6.00% (Floor 1.00%), Current Coupon 7.00%, Secured Debt (Maturity Date - July 17, 2020) 3 month LIBOR 10,0009,750 9,9049,664 9,9759,726


 
F-11 HMS Income Fund, Inc. Condensed Consolidated Schedule of Investments As of September 30, 2015March 31, 2016 (dollars in thousands) (Unaudited) Portfolio Company (1) (3) Business Description Type of Investment (2) (3) Index Rate (22) Principal (7) Cost (7) Fair Value Keypoint Government Solutions, Inc. (8) Provider of Pre-Employment Screening Services LIBOR Plus 6.50% (Floor 1.25%), Current Coupon 7.75%, Secured Debt (Maturity - November 13, 2017) 3 month LIBOR 2,1011,965 2,0921,958 2,1011,955 LaMi Products, LLC (8) (11) General Merchandise Distribution PrimeLIBOR Plus 5.506.50% (Floor 3.251.00%), Current Coupon 8.757.50%, Secured Debt (Maturity September 16 2020) 3 month LIBOR 4,56310,735 4,47010,534 4,47010,735 Larchmont Resources, LLC (8) (12) Oil & Gas Exploration & Production LIBOR Plus 8.75% (Floor 1.00%), Current Coupon 9.75%, Secured Debt (Maturity - August 7, 2019) 3 month LIBOR 13,30613,2 30 11,71411, 956 11,3096,0 86 Legendary Pictures Funding, LLC (8) (11) Producer of TV, Film, and Comic Content LIBOR Plus 6.00% (Floor 1.00%), Current Coupon 7.00%, Secured Debt (Maturity - April 22, 2020) 3 month LIBOR 7,500 7,3617,374 7,4637,369 LJ Host Merger Sub, Inc. (8) Managed Services and Hosting Provider LIBOR Plus 4.75% (Floor 1.25%), Current Coupon 6.00%, Secured Debt (Maturity - December 13, 2019) 3 month LIBOR 5,1575,053 5,1435,041 5,1315,003 MAH Merger Corporation (8) Sports-Themed Casual Dining Chain LIBOR Plus 4.50% (Floor 1.25%), Current Coupon 5.75%, Secured Debt (Maturity July 19 2019) 1,377 1,377 1,380 MediMedia USA, Inc. (8) Provider of Healthcare Media and Marketing LIBOR Plus 6.75% (Floor 1.25%), Current Coupon 8.00%, Secured Debt (Maturity - November 20, 2018) 3 month LIBOR 11,904 11,82411, 829 11,48811, 636 Milk Specialties Company (8) Processor of Nutrition Products LIBOR Plus 7.00% (Floor 1.25%), Current Coupon 8.25%, Secured Debt (Maturity - November 9, 2018) 3 month LIBOR 5,0674,303 5,0234,267 5,0694,311 Minute Key, Inc. (10) (13) Operator of Automated Key Duplication Kiosk 10.00% Current / 2.00% PIK Secured Debt (Maturity Date - September 19 2019) (14) None 2,5193,846 2,4243,743 2,4243,743 Warrants (359,352 equivalent shares, Expiration - May 20, 2025) — — 70 70 2,4943,813 2,4943,813Mood Media Corporation (8) (9) Provider of Electronic Equipment LIBOR Plus 6.00% (Floor 1.00%), Current Coupon 7.00%, Secured Debt (Maturity - May 1, 2019) 3 month LIBOR 15,01314,9 37 14,98814, 918 14,68113, 987 Motor Coach Industries International, Inc. (8) (11) Motor Coach Manufacturer LIBOR Plus 6.50% (Floor .50%), Current Coupon 7.00%, Secured Debt (Maturity Date - September 26 2019) 10,000 9,964 9,964 New Media Holdings II LLC (8) (9) (12) Local Newspaper Operator LIBOR Plus 6.25% (Floor 1.00%), Current Coupon 7.25%, Secured Debt (Maturity - June 4, 2020) 3 month LIBOR 14,89414,819 14,72614,666 14,84114,494 North American Lifting Holdings, Inc. (8) Crane Service Provider LIBOR Plus 4.50% (Floor 1.00%), Current Coupon 5.50%, Secured Debt (Maturity - November 27, 2020) 3 month LIBOR 1,091 818 815 North Atlantic Trading Company, Inc. (8) Marketer/Distributor of Tobacco Products LIBOR Plus 6.50% (Floor 1.25%), Current Coupon 7.75%, Secured Debt (Maturity -January 13, 2020) 1 month LIBOR 11,99210,989 11,98310,993 11,90210,879 Novitex Acquisition, LLC (8) (12) Provider of Document Management Services LIBOR Plus 6.25% (Floor 1.25%), Current Coupon 7.50%, Secured Debt (Maturity - July 7, 2020) 3 month LIBOR 11,70611,5 58 11,44911, 324 11,12110, 518 Panolam Industries International, Inc. (8) Decorative Laminate Manufacturer LIBOR Plus 6.506.25% (Floor 1.25%), Current Coupon 7.757.50%, Secured Debt (Maturity - August 23, 2017) 1 month LIBOR 7,5127,291 7,4657,238 7,4377,219 Paris Presents, Inc. (8) Branded Cosmetic and Bath Accessories LIBOR Plus 8.25% (Floor 1.00%), Current Coupon 9.25%, Secured Debt (Maturity - December 31, 2021) (14) 1 month LIBOR 7,500 7,3607,369 7,5007,350 Parq Holdings, LP (8) (9) (12) Hotel and Casino Operator LIBOR Plus 7.50% (Floor 1.00%), Current Coupon 8.50%, Secured Debt (Maturity - December 17, 2020) 1 month LIBOR 12,500 12,34812, 359 12,40611, 719 Permian Holdings, Inc. Storage Tank Manufacturer 10.50% Secured Bond (Maturity - January 15, 2018) None 6,885 5,7335,917 3,8212,410 Pernix TherapeuticalTherapeutics Holdings, Inc. (11) Pharmaceutical Royalty - Anti-Migraine 12.00% Secured Bond (Maturity - August 1, 2020) None 3,3413,104 3,3083,073 3,5542,90 6 Peroxychem, LLC (8) Chemical Manufacturer Prime Plus 5.50% (Floor 3.25%), Current Coupon 8.75%, Secured Debt (Maturity February 28 2020) 9,830 9,803 9,830 Pike Corporation (8) Construction and Maintenance Services for Electric Transmission and Distribution I f t t LIBOR Plus 8.50% (Floor 1.00%), Current Coupon 9.50%, Secured Debt (Maturity - June 22, 2022) (14) 3 month LIBOR 12,14413,3 34 11,87813, 045 11,99213, 223 Polyconcept Financial B.V. (8) Promotional Products to Corporations and Consumers LIBOR Plus 4.75% (Floor 1.25%), Current Coupon 6.00%, Secured Debt (Maturity - June 28, 2019) 1 month LIBOR 5,8155,312 5,8055,304 5,8005,246


 
F-12 HMS Income Fund, Inc. Condensed Consolidated Schedule of Investments As of September 30, 2015March 31, 2016 (dollars in thousands) (Unaudited) Portfolio Company (1) (3) Business Description Type of Investment (2) (3) Index Rate (22) Principal (7) Cost (7) Fair Value Premier Dental Services, Inc. (8) Dental Care Services LIBOR Plus 5.006.50% (Floor 1.00%), Current Coupon 6.007.50%, Secured Debt (Maturity - November 1 2018) 3 month LIBOR 4,9254,511 4,9454,492 4,3224,082 Prowler Acquisition Corporation (8) Specialty Distributor to the Energy Sector LIBOR Plus 4.50% (Floor 1.00%), Current Coupon 5.50%, Secured Debt (Maturity - January 28, 2020) 3 month LIBOR 5,5409,407 5,1018,18 2 4,8206,58 5 Raley's, Inc. (8) Family-Owned Supermarket Chain in California LIBOR Plus 6.25% (Floor 1.00%), Current Coupon 7.25%, Secured Debt (Maturity - May 18, 2022) 3 month LIBOR 7,1595,029 7,0214,937 7,1595,016 RCHP, Inc. (8) (12) RegionalRegion Non-Urban Hospital Owner/Operator LIBOR Plus 9.5010.25% (Floor 1.00%), Current Coupon 10.5011.25%, Secured Debt (Maturity October 23 2019) (14) 2 month LIBOR 15,072 15,13114, 700 15,20415, 223 Relativity Media, LLC (11) (18) Full-scale Film and Television Production and Distribution 17.00% PIK Secured Debt (Maturity - May 30, 2015) (14) (18) 5,331 5,331 1,925 Renaissance Learning, Inc. (8) Technology-based K-12 Learning Solutions LIBOR Plus 7.00% (Floor 1.00%), Current Coupon 8.00%, Secured Debt (Maturity - April 11, 2022) (14) 3 month LIBOR 12,950 12,48012,506 12,60511,558 RGL Reservoir Operations, Inc. (8) (9) Oil & Gas Equipment & Services LIBOR Plus 5.00% (Floor 1.00%), Current Coupon 6.00%, Secured Debt (Maturity - August 13, 2021) 3 month LIBOR 3,9603,940 3,8563,844 1,5841,005 RLJ Entertainment, Inc. (8) (11) Movie and TV Programming Licensee and Distributor LIBOR Plus 8.75% (Floor .25%), Current Coupon 9.089.37%, Secured Debt (Maturity - September 11, 2019) 3 month LIBOR 8,2218,046 7,8947,79 1 7,8947,91 6 RM Bidder, LLC (11) Acquisition Vehicle Common Stock (1,854 shares) — — 31 29 Series A Warrants (124,915 equivalent shares, Expiration - O b 20 2025) — — 284 200 Series B Warrants (93,686 equivalent shares, Expiration - O b 20 2025) — — — — 315 229 Sage Automotive Interiors, Inc (8) Automotive Textiles Manufacturer LIBOR Plus 8.00% (Floor 1.00%), Current Coupon 9.00%, Secured Debt (Maturity - October 8, 2021) (14) 3 month LIBOR 5,000 4,9554,958 4,9634,950 Salient Partners, LP (8) Provider of Asset Management Services LIBOR Plus 6.50% (Floor 1.00%), Current Coupon 7.50%, Secured Debt (Maturity - June 9, 2021) 1 month LIBOR 7,4067,369 7,2637,237 7,2957,148 Sorenson Communications, Inc. Manufacturer of Communication Products for Hearing Impaired 9.00% Secured Bond (Maturity - October 31, 2020) (14) None 9,71011,710 9,27711,2 46 9,41810,6 56 Sotera Defense Solutions, Inc. (8) Defense Industry Intelligence Services LIBOR Plus 7.50% (Floor 1.50%), Current Coupon 9.00%, Secured Debt (Maturity - April 21, 2017) 3 month LIBOR 3,4653,440 3,3383,350 3,2063,182 Stardust Finance Holdings, Inc. (8) Manufacturer of Diversified Building Products LIBOR Plus 5.50% (Floor 1.00%), Current Coupon 6.50%, Secured Debt (Maturity - March 13, 2022) 3 month LIBOR 2,4882,475 2,4292,420 2,4702,456 LIBOR Plus 9.50% (Floor 1.00%), Current Coupon 10.50%, Secured Debt (Maturity - March 13, 2023) (14) 3 month LIBOR 5,000 4,7614,41 2 4,9694,87 5 7,1906,832 7,4397,331SUNE Utility Bridge Capital, LLC (8) (9) (11) Renewable Power Developer LIBOR Plus 7.00%, Current Coupon 7.33%, Secured Debt (Maturity Date - March 30, 2016) 5,000 4,921 4,921 Synagro Infrastructure Company, Inc. (8) Waste Management Services LIBOR Plus 5.25% (Floor 1.00%), Current Coupon 6.25%, Secured Debt (Maturity - August 22, 2020) 3 month LIBOR 2,704 2,6822,684 2,4872,298 TaxAct, Inc. (8) Provider of Tax Preparation Solutions LIBOR Plus 6.00% (Floor 1.00%), Current Coupon 7.00%, Secured Debt (Maturity - January 3, 2023) 1 month LIBOR 9,000 8,798 8,775 Teleguam Holdings, LLC (8) Cable and Telecom Services Provider LIBOR Plus 7.50% (Floor 1.25%), Current Coupon 8.75%, Secured Debt (Maturity - June 10, 2019) (14) 1 month LIBOR 3,000 3,0183,01 6 2,9932,97 8 Templar Energy, LLC (8) Oil & Gas Exploration & Production LIBOR Plus 7.50% (Floor 1.00%), Current Coupon 8.50%, Secured Debt (Maturity - November 25, 2020) (14) 3 month LIBOR 3,000 2,9812,983 1,363338 Tervita Corporation (8) (9) Oil and Gas Environmental Services LIBOR Plus 5.00% (Floor 1.25%), Current Coupon 6.25%, Secured Debt (Maturity - May 15, 2018) 3 month LIBOR 1,0151,003 1,0211,008 792847 The Topps Company, Inc. (8) Trading Cards & Confectionary LIBOR Plus 6.00% (Floor 1.25%), Current Coupon 7.25%, Secured Debt (Maturity - October 2, 2018) 3 month LIBOR 983978 976972 968960 TOMS Shoes, LLC (8) Global Designer, Distributor, and Retailer of Casual Footwear LIBOR Plus 5.50% (Floor 1.00%), Current Coupon 6.50%, Secured Debt (Maturity - October 30, 2020) 3 month LIBOR 4,9754,950 4,5424,553 4,6523,261


 
F-13 HMS Income Fund, Inc. Condensed Consolidated Schedule of Investments As of September 30, 2015March 31, 2016 (dollars in thousands) (Unaudited) Portfolio Company (1) (3) Business Description Type of Investment (2) (3) Index Rate (22) Principal (7) Cost (7) Fair Value Travel Leaders Group, LLC (8) (12) Travel Agency Network Provider LIBOR Plus 6.00% (Floor 1.00%), Current Coupon 7.00%, Secured Debt (Maturity - December 7, 2020) 3 month LIBOR 11,50516,693 11,42116,594 11,53316,631 Unirush LLC (10) (13) Provider of Prepaid Debt Card Solutions 12.00 Secured Debt (Maturity Date - February 1, 2019) None 3,000 2,647 2,647 Warrants (111,181 equivalent shares, Expiration - February 2, 2026) — — 313 313 2,960 2,960 USJ-IMECO Holding Company, LLC (8) Marine Interior Design and Installation LIBOR Plus 6.00% (Floor 1.00%), Current Coupon 7.00%, Secured Debt (Maturity - April 16, 2020) 3 month LIBOR 7,8877,847 7,8677,82 9 7,8097,73 0 Vantage OncologyValley Healthcare Group, LLC (8) (10) (13) Outpatient Radiation Oncology Treatment CentersProvider of Durable Medical 9.50%LIBOR Plus 12.50% (Floor .50%), Current Coupon 13.00%, Secured BondDebt (Maturity - June 15 2017December 29 2020) 1 month LIBOR 13,5072,600 13,1652,550 12,0892,550 Vision Solutions, Inc. (8) Provider of Information Availability Software LIBOR Plus 4.506.00% (Floor 1.50%), Current Coupon 6.007.00%, Secured Debt (Maturity - July 23, 2016) 1 month LIBOR 1,3161,185 1,3181,18 6 1,3181,14 4 LIBOR Plus 8.00% (Floor 1.50%), Current Coupon 9.50%, Secured Debt (Maturity - July 23, 2017) (14) 1 month LIBOR 875 871872 875809 2,1892,058 2,1931,953Vivid Seats, LLC (8) Provider of Online Secondary Ticket Marketplace LIBOR Plus 6.00% (Floor 1.00%), Current Coupon 7.00%, Secured Debt (Maturity - March 1, 2022) 1 month LIBOR 5,000 4,654 4,681 Volusion, LLC (10) Provider of Online Software-as-a-Service eCommerce Solutions 10.50% Secured Debt (Maturity Date - January 24, 2020) None 7,500 6,8376,895 6,8376,895 Preferred Member Units (2,090,001 h ) — — 6,000 6,000 Warrants (407,408 equivalent shares, Expiration - January 26, 2025) — — 600 600 13,43713,495 13,43713,495Worley Claims Services, LLC (8) (11) Insurance Adjustment Management and Services Provider LIBOR Plus 8.00% (Floor 1.00%), Current Coupon 9.00%, Secured Debt (Maturity - October 31, 2020) 1 month LIBOR 6,4516,419 6,3966,368 6,4196,196 YP Holdings LLC (8) Online and Offline Advertising Operator LIBOR Plus 6.75% (Floor 1.25%), Current Coupon 8.00%, Secured Debt (Maturity - June 4, 2018) 1 month LIBOR 14,40512,3 47 14,38914, 281 14,31513, 415 Subtotal Non-Control/Non-Affiliate Investments (5) (9694% of total portfolio investments at fair value) $ 870,584880 163 $ 844,062809 806 Total Portfolio Investments $ 901,955923 793 $ 876,697857 832 Short Term Investments (20) Fidelity Institutional Money Market Funds — Prime Money Market Portfolio, Class II Shares (21) — — $ 4,615 $ 4,615 US Bank Money Market Account (21) — — — — 5,284 5,284 UMB Bank Money Market Account (21) — — — — 4,334 4,334 Total Short Term Investments $ 14,233 $ 14,233 (1) All investments are Middle Market portfolio investments, unless otherwise noted. All of the Company's assets are encumbered as security for the Company's credit agreements. See Note 4 - Borrowings. (2) Debt investments are income producing, unless otherwise noted. Equity investments and warrants are non-income producing, unless otherwise noted. (3) See Note 3 - Fair Value Hierarchy for Investments for summary geographic location of portfolio companies. (4) Affiliate investments are defined by the Investment Company Act of 1940, as amended (the “1940 Act”) as investments in which between 5% and 25% of the voting securities are owned, or an investment in an investment company’s investment adviser, and the investments are not classified as Control investments. (5) Non-Control/Non-Affiliate investments are defined by the 1940 Act as investments that are neither Control investments nor Affiliate investments. (6) Control investments are defined by the 1940 Act as investments in which more than 25% of the voting securities are owned or where the ability to nominate greater than 50% of the board representation is maintained.


 
F-14 (7) Principal is net of repayments. Cost represents amortized cost which is net of repayments and adjusted for the amortization of premiums and/or accretion of discounts, as applicable. (8) Index based floating interest rate is subject to contractual minimum interest rates. (9) The investment is not a qualifying asset under the 1940 Act. A business development company (“BDC”) may not acquire any asset other than qualifying assets unless, at the time the acquisition is made, qualifying assets represent at least 70% of the BDC's total assets. As of June 30, 2015, approximately 13.4% of the Company's investments were considered non-qualifying. (10) Investment is classified as a Lower Middle Market investment. (11) Investment is classified as a Private Loan portfolio investment. (12) Investment or portion of investment is under contract to purchase and met trade date accounting criteria as of September 30, 2015. Settlement occurred or is scheduled to occur after September 30, 2015. (13) Investment serviced by Main Street Partners pursuant to the Servicing Agreement. (14) Second lien secured debt investment. (15) Investment is classified as an Other Portfolio investment. (16) Income producing through dividends or distributions. (17) Unsecured debt investment. (18) Investment is on non-accrual status as of September 30, 2015. (19) Maturity date is under on-going negotiations with the portfolio company and other lenders, if applicable.generally defined by the 1940 Investment Company Act of 1940, as amended (the “1940 Act”), as investments in which between 5% and 25% of the voting securities are owned, or an investment in an investment company’s investment adviser, and the investments are not classified as Control investments. (5) Non-Control/Non-Affiliate investments are generally defined by the 1940 Act as investments that are neither Control investments nor Affiliate investments. (6) Control investments are generally defined by the 1940 Act as investments in which more than 25% of the voting securities are owned or where the ability to nominate greater than 50% of the board representation is maintained. (7) Principal is net of repayments. Cost represents amortized cost which is net of repayments and adjusted for the amortization of premiums and/or accretion of discounts, as applicable. (8) Index based floating interest rate is subject to contractual minimum interest rates. (9) The investment is not a qualifying asset in an eligible portfolio company under the 1940 Act. A business development company (“BDC”) may not acquire any asset other than qualifying assets in eligible portfolio companies unless, at the time the acquisition is made, qualifying assets represent at least 70% of the BDC's total assets. As of March 31, 2016, approximately 12.9% of the Company's investments were considered non-qualifying. (10) Investment is classified as a Lower Middle Market investment. (11) Investment is classified as a Private Loan portfolio investment. (12) Investment or portion of investment is under contract to purchase and met trade date accounting criteria as of March 31, 2016. Settlement occurred or is scheduled to occur after March 31, 2016. (13) Investment serviced by Main Street pursuant to servicing arrangements with the Company. (14) Second lien secured debt investment. (15) Investment is classified as an Other Portfolio investment. (16) Income producing through dividends or distributions. (17) Unsecured debt investment. (18) Investment is on non-accrual status as of March 31, 2016. (19) Maturity date is under on-going negotiations with the portfolio company and other lenders, if applicable. (20) Short term investments represent an investment in a fund that invests in highly liquid investments with average original maturity dates of three months or less.


 
F-15 (21) Effective yield as of March 31, 2016 was approximately 0.01%. (22) The 1, 2, 3, and 6-month London Interbank Offered Rate ("LIBOR") rates were 0.44%, 0.52%, 0.63% and 0.90%, respectively, as of March 31, 2016. The actual LIBOR rate for each loan listed may not be the applicable LIBOR rate as of March 31, 2016, as the loan may have been priced or repriced based on a LIBOR rate prior to or subsequent to March 31, 2016. The prime rate was 3.50% as of March 31, 2016. See notes to the condensed consolidated financial statements. See notes to the condensed consolidated financial statements.


 
F-16 HMS Income Fund, Inc. Condensed Consolidated Schedule of Investments As of December 31, 2014 (dollars in thousands) HMS Income Fund, Inc. Condensed Consolidated Schedule of Investments As of December 31, 2015 (dollars in thousands) Portfolio Company (1) (3) Business Description Type of Investment (2) (3) Index Rate (22) Principal (7) Cost (7) Fair Value Control Investments (6) GRT Rubber Technologies, LLC (8) (10) (13) Engineered Rubber Product Manufacturer LIBOR Plus 9.00% (Floor 1.00%), Current Coupon 10.00%, Secured Debt (Maturity - December 19, 2019) 1 month LIBOR $ 8,2507,941 $ 8,0867,806 $ 8,0867,806 Member Units (2,896 shares) — — 6,435 6,4357,674 14,52114,241 14,52115480 Subtotal Control Investments (6) (32% of total portfolio investments at fair l ) $ 14,52114,241 $14,52115 480 Affiliate Investments (4) AFG Capital Group, LLC (10) (13) Provider of Rent-to-Own Financing Solutions and Services 11.00% Secured Debt (Maturity Date - November 7, 2019) None $ 1,7003,240 $ 1,5963,1 18 $ 1,5963, 198 Member Units (46 shares) — — 300 300505 Warrants (10 equivalent shares, Expiration - November 7, 2024) — — 65 65122 1,9613,483 1,9613,825EIG Traverse Co-Investment, LP (9) (15) Investment Partnership LP Interests (EIG Traverse Co-Investment, LP) (Fully diluted 6.6%) (16) — — 4,755 4,755 Freeport First Lien Loan Fund III, LP (9) (15) Investment Partnership LP Interests (Freeport First Lien Loan Fund III, LP) (Fully diluted 6.4%) (16) — — 2,077 2,077 HW Temps LLC (8) (10) (13) Temporary Staffing Solutions LIBOR Plus 9.50% (Floor 1.00%), Current Coupon 10.50%, Secured Debt (Maturity Date - July 2, 2020) 1 month LIBOR 2,494 2,430 2,430 Member Units (800 shares) — — 986 986 3,416 3,416 M.H. Corbin LLC (10) (13) Manufacturer and Distributor of Traffic Safety Products 10.00% Secured Debt (Maturity Date - August 31, 2021) None 3,500 3,467 3,467 Member Units (1,000 shares) — — 1,500 1,500 4,967 4,967 Mystic Logistics, Inc. (10) (13) Logistics and Distribution Services Provider for Large Volume Mailers 12.00% Secured Debt (Maturity Date - August 15, 2019) None 2,5002,362 2,4232,299 2,4272,361 Common Stock (1,468 shares) (16) — — 680 6801,492 3,1032,979 3,1073,853SoftTouch Medical Holdings LLC (8) (10) (13) Home Provider of Pediatric Durable Medical Equipment LIBOR Plus 9.00% (Floor 1.00%), Current Coupon 10.00%, Secured Debt (Maturity Date - October 30,31, 2019) 1 month LIBOR 1,5001,425 1,4711,402 1,4711,402 Member Units (798785 shares) (16) — — 885870 8851,008 2,3562,272 2,3562,410 Subtotal Affiliate Investments (4) (23% of total portfolio investments at fair value) $ 7,42023,949 $7,42425 303 Non-Control/Non-Affiliate Investments (5) AccuMed Corporation (8) (11) Medical Device Contract Manufacturer LIBOR Plus 6.50% (Floor 1.00%), Current Coupon 7.50%, Secured Debt (Maturity - October 29, 2020) 2 month LIBOR 9,750 9,595 9,595 Ability Network Inc.Adams Publishing Group, LLC (8) (11) Health Care Information TechnologyLocal Newspaper Operator LIBOR Plus 5.006.75% (Floor 1.00%), Current Coupon 6.007.75%, Secured Debt (Maturity May 14 2 month LIBO R $9,506 4,975 $9,317 4,923 $9,328 4,888 Accuvant FinanceAhead, LLC (8) (11) Cyber SecurityIT Infrastructure Value Added Reseller PrimeLIBOR Plus 3.75% (Floor 3.25%)6.50%, Current Coupon 76.76%, Secured Debt (Maturity - October 22 November 2 2020) 1 month LIBOR 2,86110,000 2,8349,70 8 2,8539,7 50 Allflex Holdings III Inc. (8) Manufacturer of Livestock Identification Products LIBOR Plus 7.00% (Floor 1.00%), Current Coupon 8.00%, Secured Debt (Maturity - July 19, 2021) (14) 3 month LIBOR 8,42214,922 8,52915,013 8,26414,713 AmeriTech College Operations, LLC (10) (13) For-Profit Nursing and Healthcare College 10.00% Secured Debt, (Maturity - January 31, 2020) None 871375 870375 870375 10.00% Secured Debt, (Maturity - November 30, 2019) None 61 60 60 10.00% Secured Debt, (Maturity - May 15 2016) None 64 64 64


 
F-17 HMS Income Fund, Inc. Condensed Consolidated Schedule of Investments As of December 31, 2015 (dollars in thousands) Portfolio Company (1) (3) Business Description Type of Investment (2) (3) Index Rate (22) Principal (7) Cost (7) Fair Value Preferred Member Units (364 shares) (16) — — 284 284 783 783 AMF Bowling Centers, Inc. (8) Bowling Alley Operator LIBOR Plus 6.25% (Floor 1.00%), Current Coupon 7.25%, Secured Debt (Maturity - September 18, 2021) 3 month LIBOR 7,98013,847 7,91513,777 7,86013,720 AP Gaming I, LLC (8) (11) Developer, Manufacturer, and Operator of Gaming Machines LIBOR Plus 8.25% (Floor 1.00%), Current Coupon 9.25%, Secured Debt (Maturity - December 21, 2020) 3 month LIBOR 11,407 11,290 11,036 Apex Linen Service, Inc. (10) (13) Industrial Launderers 13.00% Secured Debt, (Maturity - October 30, 2022) None 3,000 2,944 2,944 LIBOR Plus 6.00% (Floor 1.00%), Current Coupon 7.00%, Secured Debt (Maturity - October 30, 2022) 1 month LIBOR 400 400 400 3,344 3,344 Aptean, Inc. (8) Enterprise Application Software Provider LIBOR Plus 4.25% (Floor 1.00%), Current Coupon 5.25%, Secured Debt (Maturity - February 26, 2020) 3 month LIBOR 4,4604,415 4,4604,41 5 4,3344,3 23 Arcus Hunting, LLC (8) (11) Manufacturer of Bowhunting and Archery Products and Accessories LIBOR Plus 7.00% (Floor 1.00%), Current Coupon 8.00%, Secured Debt (Maturity - November 13, 2019) 3 month LIBOR 4,770 4,665 4,665 Artel, LLC (8) Land-Based and Commercial Satellite Provider LIBOR Plus 6.007.00% (Floor 1.25%), Current Coupon 7.258.25%, Secured Debt (Maturity - November 27, 2017) 3 month LIBOR 9193,344 8993,274 9102,859 ATX Networks Corp. (8) (9) Provider of Radio Frequency Management Equipment LIBOR Plus 6.00% (Floor 1.00%), Current Coupon 7.00%, Secured Debt (Maturity - June 11, 2021) 3 month LIBOR 14,925 14,645 14,701 BarFly Ventures, LLC (11) Casual Restaurant Group 12.00% Secured Debt (Maturity Date - August 30, 2020) None 1,374 1,348 1,348 Warrants (.364 equivalent shares, Expiration - August 31, 2025) — — 158 158 1,506 1,506 Berry Aviation, Inc. (11) Airline Charter Service Operator 12.00% Current / 1.75% PIK Secured Debt (Maturity Date - January 30, 2020) (14) None 1,407 1,386 1,386 Common Stock (138 shares) — — 100 100 1,486 1,486 Bioventus, LLC (8) (11) Production of Orthopedic Healing Products LIBOR Plus 10.00% (Floor 1.00%), Current Coupon 11.00%, Secured Debt (Maturity - April, 10, 2020) (14) 1 month LIBOR 7,000 6,8666,88 8 6,9836,8 95 Blackbrush Oil and Gas LP (8) (12) Oil & Gas Exploration LIBOR Plus 6.50% (Floor 1.00%), Current Coupon 7.50%, Secured Debt (Maturity - July 30, 2021) (14) 3 month LIBOR 10,08512,085 9,96611,655 8,3709,758 Blackhawk Specialty Tools LLC (8) Oilfield Equipment & Services LIBOR Plus 5.25% (Floor 1.25%), Current Coupon 6.50%, Secured Debt (Maturity - August 1, 2019) 3 month LIBOR 1,4248,500 1,4248,04 7 1,4037,8 62 Blue Bird Body Company (8) School Bus Manufacturer LIBOR Plus 5.50% (Floor 1.00%), Current Coupon 6.50%, Secured Debt (Maturity - June 26, 2020) 3 month LIBOR 6,0005,062 5,9175,002 5,9705,027 Bluestem Brands, Inc. (8) (9) Multi-Channel Retailer of General Merchandise LIBOR Plus 7.50% (Floor 1.00%), Current Coupon 8.50%, Secured Debt (Maturity - November 6, 2020) 3 month LIBOR 7,50014,619 7,20614,330 7,23713,705 Brasa Holdings, Inc. (8) (12) Upscale Full Service Restaurants LIBOR Plus 9.50% (Floor 1.5%), Current Coupon 11.00%, Secured Debt (Maturity - January 20, 2020) (14) 10,000 10,100 9,900 Brightwood Capital Fund III, LP (9) (15) (16) Investment Partnership LP Interests (Brightwood Capital Fund III, LP) (Fully diluted .5752%) (16) — — 1,5753,825 1,5753,695 Brundage-Bone Concrete Pumping, Inc. Construction Services Provider 10.38% Secured Bond (Maturity - September 1, 2021) (14) None 4,00010,000 4,04710,1 73 4,0909,7 50 Buca C, LLC (8) (10) (13) Casual Restaurant Group LIBOR Plus 7.25% (Floor 1.00%), Current Coupon 8.25%, Secured Debt (Maturity - June 30, 2020) 1 month LIBOR 17,020 16,708 16,708 Preferred Member Units (4 units) — — 2,472 2,472 19,180 19,180 CAI Software, LLC (10) (13) Provider of Specialized Enterprise Resource Planning Software 12.00% Secured Debt (Maturity Date - October 10, 2019) None 1,3501,165 1,3111,138 1,3111,1 65 Member Units (16,339 shares) — — 163 163250 1,4741,301 1,4741,415California Healthcare Medical Billing, Inc. (10) (13) Outsourced Billing & Revenue Cycle Management 9.00% Secured Debt, (Maturity - October 17, 2016) 750 745 750


 
F-18 HMS Income Fund, Inc. Condensed Consolidated Schedule of Investments As of December 31, 2015 (dollars in thousands) Portfolio Company (1) (3) Business Description Type of Investment (2) (3) Index Rate (22) Principal (7) Cost (7) Fair Value Cedar Bay GenerationCJ Holding Company LP (8) Coal-Fired Cogeneration PlantOil and Gas Equipment and Services LIBOR Plus 5.005.50% (Floor 1.251.00%), Current Coupon 6.256.50%, Secured Debt (Maturity - April 23 March 24 2020) 1 month LIBOR 1,4465,955 1,4465,189 1,4353,710 Cengage Learning Acquisitions, Inc. (8) (12) Provider of Educational Print and Digital Services LIBOR Plus 6.00% (Floor 1.00%), Current Coupon 7.00%, Secured Debt (Maturity - March 31, 2020) 1 month LIBOR 9,97515,018 9,97515,024 9,89614,680 Cenveo Corporation Provider of Commercial Printing, Envelopes, Labels, Printed Office Products 6.00% Secured Bond (Maturity - August 1, 2019) None 10,000 8,719 7,050 Charlotte Russe, Inc. (8) Fast-Fashion Retailer to Young Women LIBOR Plus 5.50% (Floor 1.25%), Current Coupon 6.75%, Secured Debt (Maturity - May 22, 2019) 3 month LIBOR 5,47215,101 5,47214,853 5,34510,541 Clarius BIGS, LLC (11) (13) (18) Prints & Advertising Film Financing 15.00% PIK Secured Debt (Maturity - January 5, 2015) (18) None 3,2972,480 3,0392,222 1,385412 20.00% PIK Secured Debt (Maturity - January 5, 2015) (18) None 1,093896 1,001803 459149 4,0403,025 1,844561Compuware Corporation (8) Provider of Software and Supporting Services LIBOR Plus 5.25% (Floor 1.00%), Current Coupon 6.25%, Secured Debt (Maturity - December 15, 2019) 3 month LIBOR 14,250 13,893 13,523 Covenant Surgical Partners, Inc Ambulatory Surgical Centers 8.75% Secured Debt (Maturity - August 1 2019) None 5,0009,500 5,0009,50 0 5,0509,2 63CRGT, Inc. (8) (12) Provider of Custom Software Development LIBOR Plus 6.50% (Floor 1.00%), Current Coupon 7.50%, Secured Debt (Maturity - December 18, 2020) 3 month LIBOR 10,00014,16 8 9,80013,9 18 9,85014, 098 CST Industries, Inc. (8) Storage Tank Manufacturer LIBOR Plus 6.25% (Floor 1.50%), Current Coupon 7.75%, Secured Debt (Maturity - May 22, 2017) 3 month LIBOR 2,3311,978 2,3181,975 2,3081,958 Datacom, LLC (10) (13) Technology and Telecommunications Provider 10.50% Secured Debt (Maturity - May 30, 2019) None 1,245 1,2221,226 1,2221,192 Preferred Member Units (7171,530 units) (16) — — 670131 670131 Preferred Member Units (717 units) — — 1,892670 1,892564 2,027 1,887 Digital River, Inc. (8) (12) Provider of Outsourced e-Commerce Solutions and Services LIBOR Plus 6.50% (Floor 1.00%), Current Coupon 7.50%, Secured Debt (Maturity - February 12, 2021) 3 month LIBOR 9,786 9,691 9,688 ECP-PF: CT Operations, Inc. (8) (11) Fitness Club Operator LIBOR Plus 9.00% (Floor 1.00%), Current Coupon 10.00%, Secured Debt (Maturity - November 26, 2019) 3 month LIBOR 1,875 1,8571,860 1,8571,831 East West Copolymer & Rubber, LLC (10) (13) ManufacutererManufacture r of Synthetic Rubbers 12.00% Secured Debt (Maturity Date - October 17, 2019) None 2,400 2,336 2,336 Warrants (455,820627,697 equivalent shares, Expiration - October 15, 2024) — — 10 10 2,346 2,346 Energy & Exploration Partners, LLC (8) (1218) Oil & Gas Exploration and Production LIBOR plus 6.75% (Floor 1.00%), Current Coupon 7.75%, Secured Debt (Maturity - January 22, 2019) (8) (18) 3 month LIBOR 7,9759,900 7,0338,63 8 5,7222,5 00 8.75% Secured Debt (Maturity - January 21, 2016) None 233 233 233 8,871 2,733 e-Rewards, Inc.Evergreen Skills Lux S.á r.l. (d/b/a Skillsoft) (8) (9) Provider of Digital Data CollectionTechnology-Based Performance Support Solutions LIBOR Plus 5.008.25% (Floor 1.00%), Current Coupon 6.009.25%, Secured Debt (Maturity - October 29, 2018April 28 2022) (14) 3 month LIBOR 5,86910,902 5,85510,382 5,8107,277 FishNet SecurityExtreme Reach, Inc. (8) Information Technology Value-Added ResellerIntegrated TV and Video Advertising LIBOR Plus 5.005.75% (Floor 1.251.00%), Current Coupon 6.256.75%, Secured Debt (Maturity - November 30 2017February 7 2020) 3 month LIBOR 2,7696,853 2,7626,82 2 2,7696,7 42 Flavors Holdings, Inc. (8) (12) Global Provider of Flavoring and Sweetening Products and Solutions LIBOR Plus 5.75% (Floor 1.00%), Current Coupon 6.75%, Secured Debt (Maturity - April 3, 2020) 3 month LIBOR 8,8888,438 8,5208,135 8,5107,509 Fram Group Holdings, Inc. (8) Manufacturer of Automotive Maintenance Products LIBOR Plus 5.005.50% (Floor 1.50%), Current Coupon 6.507.00%, Secured Debt (Maturity - July 29, 2017) 1 month LIBOR 3,4818,099 3,4707,782 3,4656,105 GST Autoleather, Inc. (8) Automotive Leather Manufacturer LIBOR Plus 5.50% (Floor 1.00%), Current Coupon 6.50%, Secured Debt (Maturity Date - July 10, 2020) 3 month LIBOR 9,9759,875 9,8829,79 6 9,8259,5 29 Guerdon Modular Holdings, Inc. (10) (13) MutliMulti-Family and Commercial Modular Construction Company 11.00% Secured Debt (Maturity - August 13, 2019) None 2,8002,600 2,7452,542 2,7522,547 Common Stock (42,64453,008 shares) — — 600746 600497 3,3453,288 3,3523,044Guitar Center, Inc. Musical Instruments Retailer 6.50% Secured Bond (Maturity - April 15 2019) None 7,00013,015 6,72312,135 6,02010,933


 
F-19 HMS Income Fund, Inc. Condensed Consolidated Schedule of Investments As of December 31, 2015 (dollars in thousands) Portfolio Company (1) (3) Business Description Type of Investment (2) (3) Index Rate (22) Principal (7) Cost (7) Fair Value Halcon Resources Corporation (9) Oil & Gas Exploration & Production 9.75% Unsecured Bond (Maturity - July 15, 2020) (17) None 3,000 2,5742,630 2,250870 Hojeij Branded Foods, Inc. (8) (11) Multi-Airport, Multi-Concept Restaurant Operator LIBOR Plus 6.50% (Floor 1.00%), Current Coupon 7.50%, Secured Debt (Maturity Date - July 28, 2021) 3 month LIBOR 5,330 5,280 5,280 Horizon Global Corporation (8) Auto Parts Manufacturer LIBOR Plus 6.00% (Floor 1.00%), Current Coupon 7.00%, Secured Debt (Maturity Date - June 30, 2021) 1 month LIBOR 12,675 12,462 12,580 Hunter Defense Technologies, Inc. (8) Provider of Military and Commercial Shelters and Systems LIBOR Plus 5.50% (Floor 1.00%), Current Coupon 6.50%, Secured Debt (Maturity Date - August 5, 2019) 3 month LIBOR 5,92510,495 5,81310,420 5,85110,390 ICON Health and Fitness, Inc. Producer of Fitness Products 11.88% Secured Bond (Maturity - October 15, 2016) None 6,88513,337 6,86613,252 6,47212, 670 iEnergizer Limited (8) (9) Provider of Business Outsourcing Solutions LIBOR Plus 6.00% (Floor 1.25%), Current Coupon 7.25%, Secured Debt (Maturity - May 1, 2019) 1 month LIBOR 5,3364,312 5,3144,305 4,9363,988 Indivior Finance, LLC (8) (9) Specialty Pharmaceutical Company Treating Opioid Dependence LIBOR Plus 6.00% (Floor 1.00%), Current Coupon 7.00%, Secured Debt (Maturity - December 19, 2019) 3 month LIBOR 9,500 9,003 8,930 Industrial Container Services, LLC (8) (11) Steel Drum Reconditioner LIBOR Plus 5.75% (Floor 1.00%), Current Coupon 6.75%, Secured Debt (Maturity - December 31, 2018) 3 month LIBOR 4,987 4,930 4,930 Inn of the Mountain Gods Resort and Casino Hotel & Casino Owner & Operator 9.25% Secured Bond (Maturity - November 30, 2020) None 7,98010,749 7,92610,551 7,6619,943 Intertain Group Limited (8) (9) Business-to-Consumer Online Gaming Operator LIBOR Plus 6.50% (Floor 1.00%), Current Coupon 7.50%, Secured Debt (Maturity - April 8, 2022) 3 month LIBOR 9,938 9,783 9,914 Invenergy Thermal Operating I, LLC (8) Power Generation LIBOR Plus 5.50% (Floor 1.00%), Current Coupon 6.50%, Secured Debt (Maturity - October 19, 2022) 3 month LIBOR 9,975 9,775 9,676 iPayment, Inc. (8) (12) Provider of Merchant Acquisition LIBOR Plus 5.25% (Floor 1.50%), Current Coupon 6.75%, Secured Debt (Maturity - May 8, 2017) 3 month LIBOR 15,115 14,954 14,532 iQor US Inc. (8) Business Process Outsourcing Services Provider LIBOR Plus 5.00% (Floor 1.00%), Current Coupon 6.00%, Secured Debt (Maturity - April 1, 2021) 3 month LIBOR 5,9067,837 5,7607,32 0 5,4926,2 95 IronGate Energy Services, LLC Oil and Gas Services 11.00% Secured Bond (Maturity - July 1 2018) None 5,825 5,8295,828 3,9033,204Jackson Hewitt Tax ServiceJackmont Hospitality, Inc. (8) (11) Tax Preparation Service ProviderFranchisee of Casual Dining Restaurants LIBOR Plus 8.504.25% (Floor 1.50%)1.00%)/ 2.50% PIK , Current Coupon 10.007.75%, Secured Debt (Maturity October 16 2017Date May 1 month LIBOR 8,0008,715 8,0078,678 8,0008,325 John Deere LandscapesJoerns Healthcare, LLC (8) (11) Manufacturer and Distributor of LandscapingHealth Care Equipment & Supplies LIBOR Plus 4.005.00% (Floor 1.00%), Current Coupon 5.006.00%, Secured Debt (Maturity - December 23, 2019May 9 2020) 3 month LIBOR 7,9604,412 7,6074,392 7,6074,381 JSS Holdings, Inc. (8) Aircraft Maintenance Program Provider LIBOR Plus 6.50% (Floor 1.00%), Current Coupon 7.50%, Secured Debt (Maturity Date - August 31, 2021) 3 month LIBOR 14,566 14,230 13,765 Kellermeyer Bergensons Services, LLC (8) Outsourced Janitorial Services to Retail/Grocery Customers LIBOR Plus 8.50% (Floor 1.00%), Current Coupon 9.50%, Secured Debt (Maturity - April 29, 2022) (14) 3 month LIBOR 7,20014,700 7,05914,591 7,16414,553 Kendra Scott, LLC (8) Jewelry Retail Stores LIBOR Plus 6.00% (Floor 1.00%), Current Coupon 7.00%, Secured Debt (Maturity Date - July 17, 2020) 3 month LIBOR 9,875 9,784 9,801 Keypoint Government Solutions, Inc. (8) Provider of Pre-Employment Screening Services LIBOR Plus 6.50% (Floor 1.25%), Current Coupon 7.75%, Secured Debt (Maturity - November 13, 2017) 3 month LIBOR 2,3052,033 2,2932,025 2,2942,023 LaMi Products, LLC (8) (11) General Merchandise Distribution LIBOR Plus 6.50% (Floor 1.00%), Current Coupon 7.50%, Secured Debt (Maturity - September 16, 2020) 3 month LIBOR 4,729 4,640 4,640 Larchmont Resources, LLC (8) Oil & Gas Exploration & Production LIBOR Plus 7.258.75% (Floor 1.00%), Current Coupon 8.259.75%, Secured Debt (Maturity - August 7, 2019) 3 month LIBOR 73913,268 74211,918 7189,420 Legendary Pictures Funding, LLC (8) (11) Producer of TV, Film, and Comic Content LIBOR Plus 6.00% (Floor 1.00%), Current Coupon 7.00%, Secured Debt (Maturity - April 22, 2020) 3 month LIBOR 7,500 7,367 7,425 LJ Host Merger Sub, Inc. (8) Managed Services and Hosting Provider LIBOR Plus 4.75% (Floor 1.25%), Current Coupon 6.00%, Secured Debt (Maturity - December 13, 2019) 3 month LIBOR 5,3845,122 5,3665,109 5,3305,071 LIBOR Plus 8.75% (Floor 1.25%), Current Coupon 10.00%, Secured Debt (Maturity - December 11, 2020) (14) 500 498 495 5,864 5,825


 
F-20 HMS Income Fund, Inc. Condensed Consolidated Schedule of Investments As of December 31, 2015 (dollars in thousands) Portfolio Company (1) (3) Business Description Type of Investment (2) (3) Index Rate (22) Principal (7) Cost (7) Fair Value MAH Merger Corporation (8) Sports-Themed Casual Dining Chain LIBOR Plus 4.50% (Floor 1.25%), Current Coupon 5.75%, Secured Debt (Maturity - July 19, 2019) 1 month LIBOR 1,4811,373 1,4811,373 1,4851,370 MediMedia USA, Inc. (8) Provider of Healthcare Media and Marketing LIBOR Plus 6.75% (Floor 1.25%), Current Coupon 8.00%, Secured Debt (Maturity - November 20, 2018) 3 month LIBOR 7,15211,904 7,06211,826 6,99111,369 Milk Specialties Company (8) Processor of Nutrition Products LIBOR Plus 6.257.00% (Floor 1.25%), Current Coupon 7.508.25%, Secured Debt (Maturity - November 9, 2018) 3 month LIBOR 7,6454,669 7,6284,63 0 7,4734,6 73 Minute Key, Inc. (10) (13) Operator of Automated Key Duplication Kiosk 10.00% Current / 2.00% PIK Secured Debt (Maturity Date - September 19, 2019) (14) None 1,0003,530 9873,426 9873,426 Warrants (359,352 equivalent shares, Expiration - May 20, 2025) — — 70 70 3,496 3,496 Mood Media Corporation (8) (9) (12) Provider of Electronic Equipment LIBOR Plus 6.00% (Floor 1.00%), Current Coupon 7.00%, Secured Debt (Maturity - May 1, 2019) 3 month LIBOR 9,94014,975 9,92814,9 53 9,75314, 282 New Media Holdings II LLC (8) (9) Local Newspaper Operator LIBOR Plus 6.25% (Floor 1.00%), Current Coupon 7.25%, Secured Debt (Maturity - June 3,4, 2020) 3 month LIBOR 6,46814,856 6,34514,696 6,40314,726 Nice-Pak Products, Inc. (8) Pre-Moistened Wipes Manufacturer LIBOR Plus 6.00% (Floor 1.50%), Current Coupon 7.50%, Secured Debt (Maturity - June 18, 2015) 7,401 7,379 7,364 North Atlantic Trading Company, Inc. (8) (12) Marketer/Distributor of Tobacco LIBOR Plus 6.50% (Floor 1.25%), Current Coupon 7.75%, Secured Debt (Maturity -January 13, 2020) 3 month LIBOR 8,45411,222 8,48311,222 8,31611,138 Novitex Acquisition, LLC (8) (12) Provider of Document Management Services LIBOR Plus 6.25% (Floor 1.25%), Current Coupon 7.57.50%, Secured Debt (Maturity - July 7, 2020) 3 month LIBOR 8,97811,632 8,82411,3 87 8,61810, 963 Panolam Industries International, Inc. (8) Decorative Laminate Manufacturer LIBOR Plus 6.256.50% (Floor 1.25%), Current Coupon 7.507.75%, Secured Debt (Maturity - August 23, 2017) 1 month LIBOR 7,8447,402 7,8007,342 7,7267,365 Paris Presents, Inc. (8) Branded Cosmetic and Bath Accessories LIBOR Plus 8.25% (Floor 1.00%), Current Coupon 9.25%, Secured Debt (Maturity - December 31, 2021) (14) 1 month LIBOR 7,500 7,364 7,350 Parq Holdings, LP (8) (9) (12) Hotel and Casino Operator LIBOR Plus 7.50% (Floor 1.00%), Current Coupon 8.50%, Secured Debt (Maturity - December 17, 2020) 1 month LIBOR 6,22612,500 6,07712,3 54 6,13312, 000 Permian Holdings, Inc. Storage Tank Manufacturer 10.50% Secured Bond (Maturity - January 15, 2018) None 3,8856,885 3,8725,819 2,9142,616 Pernix TherapeuticalTherapeutics Holdings Inc (9) (11) Pharmaceutical Royalty - Anti-Migraine 12.00% Secured Bond (Maturity - August 1, 2020) None 3,5003,341 3,5003,309 3,5003,3 05 Peroxychem, LLC. (8) (12) Chemical Manufacturer LIBOR Plus 6.50% (Floor 1.00%), Current Coupon 7.5%, Secured Debt (Maturity - February 28, 2020) 6,461 6,433 6,397 Pike Corporation (8) (12) Construction and Maintenance Services for Electric Transmission and Distribution Infrastructure LIBOR Plus 8.50% (Floor 1.00%), Current Coupon 9.50%, Secured Debt (Maturity - June 22, 2022) (14) 3 month LIBOR 10,00013,334 9,75113,037 9,88313,079 Polyconcept Financial B.V. (8) Promotional Products to Corporations and Consumers LIBOR Plus 4.75% (Floor 1.25%), Current Coupon 6.00%, Secured Debt (Maturity - June 28, 2019) 1 month LIBOR 5,9055,312 5,8945,303 5,8835,279 Premier Dental Services, Inc. (8) Dental Care Services LIBOR Plus 5.006.50% (Floor 1.00%), Current Coupon 6.007.50%, Secured Debt (Maturity - November 1, 2018) 3 month LIBOR 4,9634,511 4,9874,490 4,7393,958 Prowler Acquisition Corporation (8) Specialty Distributor to the Energy Sector LIBOR Plus 4.50% (Floor 1.00%), Current Coupon 5.50%, Secured Debt (Maturity - January 28, 2020) 3 month LIBOR 2,3227,248 2,3356,54 1 2,1486,1 61 Quad-C JH HoldingsRaley's, Inc. (8) Manufacturer and Distributor of Health Care Equipment & SuppliesFamily Owned LIBOR Plus 5.006.25% (Floor 1.00%), Current Coupon 6.007.25%, Secured Debt (Maturity - May 9, 202018, 2022) 3 month LIBOR 4,4575,094 4,4334,998 4,4065,069 Ravago Holdings America, Inc. (8) Polymers Distributor LIBOR Plus 4.50% (Floor 1.00%), Current Coupon 5.50%, Secured Debt (Maturity - December 20, 2020) 5,955 5,995 5,985 RCHP, Inc. (8) Region Non-Urban Hospital Owner/Operator LIBOR Plus 9.5010.25% (Floor 1.00%), Current Coupon 10.5011.25%, Secured Debt (Maturity - October 23, 2019) (14) 2 month LIBOR 6,50015,072 6,45514,6 80 6,48415, 072 Recorded Books, Inc. (8) Audiobook and Digital Content Publisher LIBOR Plus 4.25% (Floor 1.00%), Current Coupon 5.25%, Secured Debt (Maturity - January 31, 2020) 4,331 4,314 4,266 Relativity Media, LLC (11) Full-scale Film and Television Production and Distribution 10.00% Secured Debt (Maturity - May 30, 2015) 3,693 3,693 3,703


 
F-21 HMS Income Fund, Inc. Condensed Consolidated Schedule of Investments As of December 31, 2015 (dollars in thousands) Portfolio Company (1) (3) Business Description Type of Investment (2) (3) Index Rate (22) Principal (7) Cost (7) Fair Value 15.00% PIK Secured Debt (Maturity - May 30, 2015) (14) 4,895 4,895 4,993 8,588 8,696 Renaissance Learning, Inc. (8) Technology-based K-12 Learning Solutions LIBOR Plus 7.00% (Floor 1.00%), Current Coupon 8.00%, Secured Debt (Maturity - April 11, 2022) (14) 3 month LIBOR 2,00012,950 1,98112,4 93 1,92012, 238 RGL Reservoir Operations, Inc. (8) (9) Oil & Gas Equipment & Services LIBOR Plus 5.00% (Floor 1.00%), Current Coupon 6.00%, Secured Debt (Maturity - August 13, 2021) 3 month LIBOR 3,9903,950 3,8753,850 3,2191,534 RLJ Entertainment, Inc. (8) (11) Movie and TV Programming Licensee and Distributor LIBOR Plus 8.75% (Floor .25%), Current Coupon 9.009.08%, Secured Debt (Maturity - September 11, 2019) 3 month LIBOR 9,9138,134 9,6337,824 9,6337,824 RM Bidder, LLC (11) Acquisition Vehicle Common Stock (1,854 shares) — — 31 30 Series A Warrants (124,915 equivalent shares, Expiration - October 20, 2025) — — 284 242 Series B Warrants (93,686 equivalent shares, Expiration - October 20, 2025) — — — — 315 272 Sage Automotive Interiors, Inc (8) Automotive Textiles Manufacturer LIBOR Plus 8.00% (Floor 1.00%), Current Coupon 9.00%, Secured Debt (Maturity - October 8, 2021) (14) 3 month LIBOR 5,000 4,9514,95 6 4,9754,9 50 SCESalient Partners, LLCLP (8) (11) Hotel & Casino OperatorProvider of Asset Management Services LIBOR Plus 7.256.50% (Floor 1.00%), Current Coupon 8.257.50%, Secured Debt (Maturity - August 14, 2019June 9, 2021) 1 month LIBOR 9987,388 9897,250 1,0027,240 Siteone Landscape Supply, LLC (8) (11) Distributor of Landscaping Supplies LIBOR Plus 4.00% (Floor 1.00%), Current Coupon 5.00%, Secured Debt (Maturity - December 23, 2019) 3 month LIBOR 6,383 6,149 6,224 Sorenson Communications, Inc. Manufacturer of Communication Products for Hearing Impaired 9.00% Secured Bond (Maturity - October 31, 2020) (14) None 5,00011,710 4,75611,226 4,65011, 007 Sotera Defense Solutions, Inc. (8) Defense Industry Intelligence Services LIBOR Plus 7.50% (Floor 1.50%), Current Coupon 9.00%, Secured Debt (Maturity - April 21, 2017) 3 month LIBOR 3,7483,453 3,5553,344 3,4673,194 Symphony Teleca ServicesStardust Finance Holdings, Inc. (8) Outsourced Product DevelopmentManufacturer of Diversified Building Products LIBOR Plus 4.755.50% (Floor 1.00%), Current Coupon 5.756.50%, Secured Debt (Maturity - August 7, 2019March 13 2022) 3 month LIBOR 6,0002,481 5,9452,42 5 5,9702,4 13 LIBOR Plus 9.50% (Floor 1.00%), Current Coupon 10.50%, Secured Debt (Maturity - March 13, 2023) (14) 3 month LIBOR 5,000 4,766 4,825 7,191 7,238 Synagro Infrastructure Company, Inc. (8) Waste Management Services LIBOR Plus 5.25% (Floor 1.00%), Current Coupon 6.25%, Secured Debt (Maturity - August 22, 2020) 3 month LIBOR 3,9652,704 3,9482,683 3,9132,366 Teleguam Holdings, LLC (8) Cable and Telecom Services Provider LIBOR Plus 7.50% (Floor 1.25%), Current Coupon 8.75%, Secured Debt (Maturity - June 10, 2019) (14) 1 month LIBOR 3,000 3,0213,017 3,0152,985 Templar Energy, LLC (8) Oil & Gas Exploration & Production LIBOR Plus 7.50% (Floor 1.00%), Current Coupon 8.50%, Secured Debt (Maturity - November 25, 2020) (14) 3 month LIBOR 3,000 2,9792,982 2,169364 Tervita Corporation (8) (9) Oil and Gas Environmental Services LIBOR Plus 5.00% (Floor 1.25%), Current Coupon 6.25%, Secured Debt (Maturity - May 15, 2018) 3 month LIBOR 2,4751,009 2,4861,01 5 2,302785 The Topps Company, Inc. (8) Trading Cards & Confectionary LIBOR Plus 6.00% (Floor 1.25%), Current Coupon 7.25%, Secured Debt (Maturity - October 2, 2018) 3 month LIBOR 990980 982974 965962 Therakos, Inc. (8) Immune System Disease Treatment LIBOR Plus 5.75% (Floor 1.25%), Current Coupon 7.00%, Secured Debt (Maturity - December 27, 2017) 1,450 1,430 1,445 TOMS Shoes, LLC (8) Global Designer, Distributor, and Retailer of Casual Footwear LIBOR Plus 5.50% (Floor 1.00%), Current Coupon 6.50%, Secured Debt (Maturity - October 30, 2020) 3 month LIBOR 5,0004,963 4,5114,54 8 4,6253,3 87 Travel Leaders Group, LLC (8) (12) Travel Agency Network Provider LIBOR Plus 6.00% (Floor 1.00%), Current Coupon 7.00%, Secured Debt (Maturity - December 5, 20187, 2020) 3 month LIBOR 8,43114,306 8,40114,226 8,43114,163 USJ-IMECO Holding Company, LLC (8) Marine Interior Design and Installation LIBOR Plus 6.00% (Floor 1.00%), Current Coupon 7.00%, Secured Debt (Maturity - April 16, 2020) 3 month LIBOR 7,9477,867 7,9257,848 7,8287,789 Valley Healthcare Group, LLC (8) (10) (13) Provider of Durable Medical Equipment LIBOR Plus 12.50% (Floor .50%), Current Coupon 13.00%, Secured Debt (Maturity - December 29, 2020) 1 month LIBOR 2,600 2,548 2,548 Vantage Oncology, LLC Outpatient Radiation Oncology Treatment Centers 9.50% Secured Bond (Maturity - June 15, 2017) None 1,00013,507 1,00013,211 97011,413


 
F-22 HMS Income Fund, Inc. Condensed Consolidated Schedule of Investments As of December 31, 2015 (dollars in thousands) Portfolio Company (1) (3) Business Description Type of Investment (2) (3) Index Rate (22) Principal (7) Cost (7) Fair Value Vision Solutions, Inc. (8) Provider of Information Availability Software LIBOR Plus 4.50% (Floor 1.50%), Current Coupon 6.00%, Secured Debt (Maturity - July 23, 2016) 1 month LIBOR 1,4611,296 1,4651,297 1,4541,257 LIBOR Plus 8.00% (Floor 1.50%), Current Coupon 9.50%, Secured Debt (Maturity - July 23, 2017) (14) 1 month LIBOR 875 869871 849831 2,3342,168 2,3032,088Volusion, LLC (10) Provider of Online Software-as-a-Service eCommerce Solutions 10.50% Secured Debt (Maturity Date - January 24, 2020) None 7,500 6,866 6,866 Member Units (2,090,001 shares) — — 6,000 6,000 Warrants (407,408 equivalent shares, Expiration - January 26, 2025) — — 600 600 13,466 13,466 Worley Claims Services, LLC (8) (11) Insurance Adjustment Management and Services Provider LIBOR Plus 8.00% (Floor 1.00%), Current Coupon 9.00%, Secured Debt (Maturity - October 31, 2020) 1 month LIBOR 6,5006,435 6,4376,382 6,5336,210 YP Holdings LLC (8) Online and Offline Advertising Operator LIBOR Plus 6.75% (Floor 1.25%), Current Coupon 8.00%, Secured Debt (Maturity - June 4, 2018) 1 month LIBOR 2,82212,347 2,83312,336 2,83211,977 Subtotal Non-Control/Non-Affiliate Investments (5) (95% of total portfolio investments at fair value) $ 465,663866 499 $ 451,917812 205 Total Portfolio Investments $ 487,604904 689 $ 473,862852 988 Short Term Investments (20) Fidelity Institutional Money Market Funds — Prime Money Market Portfolio, Class II Shares (21) — $ 13,363 $ 13,363 $ 13,363 US Bank Money Market Account (21) — — — 7,009 7,009 7,009 Total Short Term Investments $ 20,372 $ 20,372 (1) (1) All investments are Private PlacementMiddle Market portfolio investments, unless otherwise noted. All of the Company's assets are encumbered as security for the Company's credit agreements. See Note 4 - Borrowings. (2) (2) Debt investments are income producing, unless otherwise noted. Equity investments and warrants are non-income producing, unless otherwise noted. (3) (3) See Note 3 - Fair Value Hierarchy for Investments for summary geographic location of portfolio companies. (4) (4) Affiliate investments are defined by the 1940 Act as investments in which between 5% and 25% of the voting securities are owned, or an investment in an investment company’s investment adviser, and the investments are not classified as Control investments. (5) Non-Control/Non-Affiliate investments are defined by the Investment Company Act of 1940, as amended (the “1940 Act”) as investments that are neither Control investments nor Affiliate investments. (6) Control investments are defined by the 1940 Act as investments in which more than 25% of the voting securities are owned or where the ability to nominate greater than 50% of the board representation is maintained. (7) Principal is net of repayments. Cost represents amortized cost which is net of repayments and adjusted for the amortization of premiums and/or accretion of discounts, as applicable. (8) Index based floating interest rate is subject to contractual minimum interest rates. (9) The investment is not a qualifying asset under the 1940 Act. A business development company (“BDC”) may not acquire any asset other than qualifying assets unless, at the time the acquisition is made, qualifying assets represent at least 70% of the BDC's total assets. (10) Investment is classified as a lower middle market investment. (11) Investment is classified as a Private Loan portfolio investment. (12) Investment or portion of investment is under contract to purchase and met trade date accounting criteria as of December 31, 2014. Settlement occurred or is scheduled to occur after December 31, 2014. See Note 2 for summary of Security Transactions. (13) Investment serviced by Main Street Partners pursuant to the Servicing Agreement. See Note 2 for summary of Investment Classification. (14) Second lien secured debt investment. (15) Investment is classified as an Other portfolio investment. (16) Income producing through dividends or distributions. (17) Unsecured debt investment. (18) Investment is on non-accrual status as of December 31, 2014.Investment Company Act of 1940, as amended (the “1940 Act”), as investments in which between 5% and 25% of the voting securities are owned, or an investment in an investment company’s investment adviser, and the investments are not classified as Control investments. (5) Non-Control/Non-Affiliate investments are defined by the 1940 Act as investments that are neither Control investments nor Affiliate investments. (6) Control investments are defined by the 1940 Act as investments in which more than 25% of the voting securities are owned or where the ability to nominate greater than 50% of the board representation is maintained. (7) Principal is net of repayments. Cost represents amortized cost which is net of repayments and adjusted for the amortization of premiums and/or accretion of discounts, as applicable. (8) Index based floating interest rate is subject to contractual minimum interest rates.


 
F-23 (9) The investment is not a qualifying asset under the 1940 Act. A business development company (“BDC”) may not acquire any asset other than qualifying assets unless, at the time the acquisition is made, qualifying assets represent at least 70% of the BDC's total assets. As of December 31, 2015, approximately 12.6% of the Company's investments were considered non-qualifying. (10) Investment is classified as a Lower Middle Market investment. (11) Investment is classified as a Private Loan portfolio investment. (12) Investment or portion of investment is under contract to purchase and met trade date accounting criteria as of December 31, 2015. Settlement occurred or is scheduled to occur after December 31, 2015. (13) Investment serviced by Main Street pursuant to servicing arrangements with the Company. (14) Second lien secured debt investment. (15) Investment is classified as an Other Portfolio investment. (16) Income producing through dividends or distributions. (17) Unsecured debt investment. (18) Investment is on non-accrual status as of December 31, 2015. (19) Maturity date is under on-going negotiations with the portfolio company and other lenders, if applicable. (20) Short term investments represent an investment in a fund that invests in highly liquid investments with average original maturity dates of three months or less. (21) Effective yield as of December 31, 2015 was approximately 0.01%. (22) The 1, 2, 3, and 6 month LIBOR rates were 0.43%, 0.51%, 0.61% and 0.85%, respectively, as of December 31, 2015. The actual LIBOR rate for each loan listed may not be the applicable LIBOR rate as of December 31, 2015, as the loan may have been priced or repriced based on a LIBOR rate prior to or subsequent to December 31, 2015. The prime rate was 3.25% as of December 31, 2015. See notes to the condensed consolidated financial statements. See notes to the condensed consolidated financial statements.


 
F-24 HMS Income Fund, Inc. HMS Income Fund, Inc. Notes to the Condensed Consolidated Financial Statements (Unaudited) Note 1.1 – Principal Business and Organization HMS Income Fund, Inc. (the “Company”) was formed as a Maryland corporation on November 28, 2011 under the General Corporation Law of the State of Maryland. The Company is an externally managed, non-diversified closed-end investment company that has elected to be treated as a BDC under the 1940 Act. The Company has elected to be treated for U.S. federal income tax purposes as a regulated investment company (“RIC”) under Subchapter M of the Internal Revenue Code of 1986, as amended (the “Code”). The Company’s primary investment objective is to generate current income through debt and equity investments. A secondary objective of the Company is to generate long-term capital appreciation through such equity and equity related investments including warrants, convertible securities and other rights to acquire equity related securities. The Company’s portfolio strategy calls for it to invest primarily in illiquid debt and equity securities issued by lower middle market ("LMM") companies, which generally have annual revenues between $10 million and $150 million, and debt securities issued by middle market ("Middle Market") companies that are generally larger in size than the LMM companies. The Company categorizes some of its investments in LMM companies and Middle Market companies as private loan ("Private Loan") portfolio investments. Private Loan investments, often referred to in the debt markets as “club deals,” are investments, generally in debt instruments, that the Company originates on a collaborative basis with other investment funds or lenders. Private Loan investments are typically similar in size, structure, terms and conditions to investments the Company holds in its LMM portfolio and Middle Market portfolio. The Company’s portfolio also includes other portfolio ("Other Portfolio") investments which primarily consist of investments that are not consistent with the typical profiles for its LMM portfolio investments, Middle Market portfolio investments or Private Loan portfolio investments, including investments which may be managed by third parties. The Company’s portfolio investments may be subject to restrictions on resale. As of September 30, 2015,The Company previously registered for sale up to 150,000,000 shares of common stock pursuant to a registration statement on Form N-2 (File No. 333-178548) which was initially declared effective by the Securities and Exchange Commission (the “SEC”) on June 4, 2012 (the “Initial Offering”). The Initial Offering terminated on December 1, 2015. The Company raised approximately $601.2 million under the Initial Offering, including proceeds from the dividend reinvestment plan of approximately $22.0 million. On January 5, 2016, the SEC declared a new registration statement on Form N-2 (File No. 333-204659), as amended, effective under which the Company registered for sale up to $1,500,000,000 worth of shares of common stock (the “Offering”). As of March 31, 2016, the Company had raised approximately $538.220.6 million in the current Offering (the "Offering"), including proceeds from the distribution reinvestment plan of approximately $16.75.8 million. The Company's wholly owned subsidiaries, HMS Funding I LLC (“HMS Funding”) and HMS Equity Holding, LLC (“HMS Equity Holding”), were both organized as Delaware limited liability companies in 2014. HMS Funding was created pursuant to the Capital One Credit Facility (as defined below) in order to function as a "Structured Subsidiary," which is permitted to incur debt outside of the Capital One Credit Facility since it is not a guarantor under the Capital One Credit Facility. HMS Equity Holding, which has elected to be a taxable entity, primarily holds equity investments in portfolio companies which are “pass through” entities for tax purposes. The business of the Company is managed by HMS Adviser LP (the “Adviser”), a Texas limited partnership and affiliate of Hines Interests Limited Partnership (“Hines”), under an Investment Advisory and Administrative Services Agreement dated May 31, 2012, as amended (the “Investment Advisory Agreement”). The Company and the Adviser have retained MSC Adviser I, LLC (the "Sub-Adviser"), a wholly owned subsidiary of Main Street Capital Corporation ("Main Street"), a New York Stock Exchange listed BDC, as the Company’s investment sub-adviser (the "Sub-Adviser") under, pursuant to an Investment Sub-Advisory Agreement (the “Sub-Advisory Agreement”), to identify, evaluate, negotiate and structure prospective investments, make investment and portfolio management recommendations for approval by the Adviser, monitor the Company’s investment portfolio and provide certain ongoing administrative services to the Adviser. The Adviser and the Sub-Adviser are collectively referred to as the “Advisers,” and each is registered under the Investment Advisers Act of 1940, as amended (the "Advisers Act"). Upon the execution of the Sub-Advisory Agreement, Main Street became an affiliateaffiliated person of the Company. The Company has engaged Hines Securities, Inc. (the “Dealer Manager”), an affiliate of the Adviser, to serve as the Dealer Manager for the Offering. The Dealer Manager is responsible for marketing the Company’s shares of common stock being offered pursuant to the Offering. Note 2.2 – Basis of Presentation and Summary of Significant Accounting Policies Basis of Presentation The accompanying unaudited condensed consolidated financial statements of the Company are prepared in accordance with the instructions instructions to Form 10-Q and accounting principles generally accepted in the United States of America (“GAAP”). The unaudited


 
F-25 condensed consolidated financial statements reflect all normal recurring adjustments, which are, in the opinion of management, necessary necessary for the fair presentation of the Company’s results for the interim periods presented. The results of operations for interim periods periods are not indicative of results to be expected for the full year. Amounts as of December 31, 20142015 included in the unaudited condensed consolidated financial statements have been derived from the Company's audited consolidated financial statements as of that date. All intercompany balances and transactions have been eliminated. Certain financial information that is normally included in annual financial statements, including certain financial statement footnotes, prepared in accordance with GAAP, is not required for interim reporting purposes and has been condensed or omitted herein. The current period’s results of operations are not necessarily indicative of results that ultimately may be achieved for the year. Therefore, these financial statements should be read in conjunction with the Company’s financial statements and notes related thereto included in the Company’s Annual Report on Form 10-K for the year ended December 31, 2014,2015, which was filed with the Securities and Exchange Commission (the "SEC")SEC on March 4, 2015.11, 2016. The condensed consolidated financial statements include the accounts of the Company and its wholly owned subsidiaries. Reclassifications Certain amounts in the Condensed Consolidated Statements of Changes in Net Assets related to selling commissions, dealer manager fees and issuances under our dividend reinvestment plan have been disaggregated as of March 31, 2016. The prior period has been reclassified to conform to this presentation as of March 31, 2016. Interest, Fee and Dividend Income Interest and dividend income is recorded on the accrual basis to the extent amounts are expected to be collected. Prepayment penalties received by the Company are recorded as income upon receipt. Dividend income is recorded when dividends are declared by the portfolio company or at the point an obligation exists for the portfolio company to make a distribution. Accrued interest and dividend income is evaluated quarterly for collectability. When a debt security becomes 90 days or more past due and the Company does not expect the debtor to be able to service all of its debt or other obligations, the debt security will generally be placed on non-accrual status and the Company will cease recognizing interest income on that debt security until the borrower has demonstrated the ability and intent to pay contractual amounts due. Additionally, if a debt security has deferred interest payment terms and the Company becomes aware of a deterioration in credit quality, the Company will evaluate the collectability of the deferred interest payment. If it is determined that the deferred interest is unlikely to be collected, the Company will place the security on non-accrual status and cease recognizing interest income on that debt security until the borrower has demonstrated the ability and intent to pay the contractual amounts due. If a debt security’s status significantly improves with respect to the debtor’s ability to service the debt or other obligations, or if a debt security is fully impaired, sold or written off, it will be removed from non-accrual status. As of September 30, 2015,March 31, 2016, the Company had three debt investments in two portfolio companies that were more than 90 days past due. These and had three debt investments in two portfolio companies that were on non-accrual status as of September 30, 2015.March 31, 2016. These portfolio companies experienced a significant decline in credit quality raising doubt regarding the Company's ability to collect the principal and interest contractually due. Given the credit deterioration of these two portfolio companies, no interest income has been recognized on these three investments during the three months ended September 30, 2015. As of December 31, 2014, the Company did not have any investments that were more than 90 days past due. The Company had two investments in one portfolio company that were on non-accrual status as of December 31, 2014. Given the credit deterioration of this portfolio company, no interest income has been recognized on these two investments during the nineportfolio companies, the Company has recognized no interest income on the three non-accrual debt investments during the three months ended September 30, 2015 or the year ended December 31, 2014.March 31, 2016. Aside from thethese three investments on non-accrual status as of September 30, 2015,March 31, 2016, the Company is not aware of any material changes to the creditworthiness of the borrowers underlying its debt investments. As of December 31, 2015, the Company had two debt investments in one portfolio company that were more than 90 days past due and had three debt investments in two portfolio companies that were on non-accrual status. These portfolio companies experienced a significant decline in credit quality raising doubt around the Company's ability to collect the principal and interest contractually due. Given the credit deterioration of these portfolio companies, the Company has recognized no interest income on two of the three non-accrual debt investments during the year ended December 31, 2015. For the other non-accrual debt investment, an allowance of $196,000 was booked for the interest income recognized during the three months ended December 31, 2015. From time to time, the Company may hold debt instruments in its investment portfolio that contain a payment-in-kind (“PIK”) interest provision. If these borrowers elect to pay or are obligated to pay interest under the optional PIK provision and, if deemed collectible in management's judgment, then the interest would be computed at the contractual rate specified in the investment’s credit agreement, recorded as interest income and periodically added to the principal balance of the investment. Thus, the actual collection of this interest may be deferred until the time of debt principal repayment. The Company stops accruing PIK interest and writes off any accrued and uncollected interest in arrears when it determines that such PIK interest in arrears is no longer collectible.


 
F-26 As of September 30, 2015March 31, 2016 and December 31, 2014,2015, the Company held nineeight and fourseven investments, respectively, which contained a PIK provision. As of September 30, 2015, threeMarch 31, 2016, two of the nineeight investments with PIK provisions were on non-accrual status. No PIK interest was recorded on these threetwo non-accrual investments during the three months ended September 30, 2015.March 31, 2016. As of December 31, 2014,2015, two of the fourseven investments with PIK provisions were on non-accrual status. No PIK interest was recorded on these two non-accrual investments during the nine months ended September 30, 2015 or the year ended December 31, 2014.2015. For the three months ended September 30,March 31, 2016 and March 31, 2015, the Company reversed a net $32,000 of capitalized PIK interest since the PIK interest written off during the period was greater than the PIK interest capitalized during the period. For the three months ended September 30, 2014, the Company capitalized $100,000 of PIK interest. For the nine months ended September 30, 2015 and 2014, the Company capitalized $716,000 and $144,000,capitalized $8,000 and $194,000, respectively, of PIK interest. The Company stops accruing PIK interest and writes off any accrued and uncollected interest in arrears when it determines that such PIK interest in arrears is no longer collectible. The Company may periodically provide services, including structuring and advisory services, to its portfolio companies or other third parties. The income from such services is non-recurring. For services that are separately identifiable and evidence exists to substantiate fair value, income is recognized as earned, which is generally when the investment or other applicable transaction closes. Fees received in connection with debt financing transactions for services that do not meet these criteria are treated as debt origination fees and are deferred and accreted into interest income over the life of the financing. A presentation of the investment income the Company received from its Investment Portfolio in each of the periods presented (dollars in thousands) is as follows: September 30, 2015Three Months Ended September 30, 201 March 31, 2016 March 31, 2015 (Unaudited) Interest, Fee and Dividend Income Interest Income $ 17,286 $ 5,48820,706 $ 43,673 $ 10,34711,608 Fee Income (47275) 56746 Dividend Income 86278 259139 Total Interest, Fee and Dividend Income $ 17,325 $ 5,64721,259 $ 44,499 $ 10,51811,793 Offering Costs In accordance with the Investment Advisory Agreement and the Sub-Advisory Agreement, the Company reimburses the Advisers for any offering costs that are paid on the Company's behalf, which consist of, among other costs, actual legal, accounting, bona fide out-of-pocket itemized and detailed due diligence costs, printing, filing fees, transfer agent costs, postage, escrow fees, advertising and sales literature and other offering costs. Pursuant to the terms of the Investment Advisory Agreement and Sub-Advisory Agreement, the Advisers are responsible for the payment of offering costs to the extent they exceed 1.5% of the aggregate gross proceeds from the offering. The Company has decided to change its accounting treatment of offering costs to more closely follow certain SEC interpretations. Prior to January 1, 2016, offering costs were capitalized as incurred by the Advisers and such costs, up to 1.5% of the gross proceeds, were recorded as a charge to additional paid in capital and a reduction of deferred offering costs. Effective January 1, 2016, offering costs are capitalized as deferred offering costs as incurred by the Company and subsequently amortized to expense over a 12-month period. Deferred offering costs related to an offering will be fully amortized to expense upon the expiration or earlier termination of an offering. The Company evaluated this change in accounting treatment of offering costs and determined that it did not have a material impact on the Company's consolidated financial position, results of operations or cash flows for periods prior to January 1, 2016. Recent Accounting Pronouncements In May 2014, the Financial Accounting Standards Board ("FASB") issued Accounting Standards Update ("ASU")ASU 2014-09, Revenue Revenue from Contracts with Customers (Topic 606). ASU 2014-09 supersedes the revenue recognition requirements under ASC Topic 605, Revenue Recognition, and most industry-specific guidance throughout the Industry Topics of the ASC. The core principle of the guidance is that an entity should recognize revenue to depict the transfer of promised goods or services to customers in an amount that reflects the consideration to which an entity expects to be entitled in exchange for those goods or services. Under the new guidance, an entity is required to perform the following five steps: (1) identify the contract(s) with a customer; (2) identify the performance obligations obligations in the contract; (3) determine the transaction price; (4) allocate the transaction price to the performance obligations in the contract, and (5) recognize revenue when (or as) the entity satisfies a performance obligation. The new guidance will significantly enhance enhance comparability of revenue recognition practices across entities, industries, jurisdictions and capital markets. Additionally, the guidance requires improved disclosures as to the nature, amount, timing and uncertainty of revenue that is recognized. In August 2015, the the FASB issued ASU 2015-14, Revenue from Contracts with Customers: Deferral of the Effective Date which defers the effective date of


 
F-27 of ASU 2014-09 by one year for all entities under US GAAP. The new guidance will be effective for the annual reporting period beginning beginning after December 15, 2017, including interim periods within that reporting period. Early adoption would be permitted for annual reporting periods beginning after December 15, 2016. The Company is currently evaluating the impact the adoption of this new accounting accounting standard will have on the Company's consolidated financial statements and disclosures. In February 2015, the FASB issued ASU No. 2015-02, Consolidation: Amendments to the Consolidation Analysis which amends the consolidation requirements under ASC 810. This guidance amends the criteria for determining which entities are considered variable interest entities (“VIEs”) and amends the criteria for determining if a service provider possesses a variable interest in a VIE. ASU No. 2015- 02 also eliminates the deferral under ASU 2010-10 for application of the VIE consolidation model that was granted for investments in certain investment companies. This guidance is effective for annual periods, and interim periods within those annual periods, beginning after December 15, 2015, and early adoption is permitted. The Company is currently evaluating the impact that ASU 2015-02 will have on its consolidated financial statements and disclosuresadopted this standard during the three months ended March 31, 2016. There was no impact on the Company's consolidated financial statements from the adoption of this new accounting standard. In April 2015, the FASB issued ASU No. 2015-03, Interest—Imputation of Interest: Simplifying the Presentation of Debt Issuance Costs which amends the required presentation of debt issuance costs on the balance sheet. The guidance will require that debt issuance costs related to a recognized debt liability be presented on the balance sheet as a direct deduction from the carrying amount of that debt liability, consistent with debt discounts. The recognition and measurement guidance for debt issuance costs are not affected by the ASU No. 2015- 03. For public business entities, the guidance is effective for financial statements issued for fiscal years beginning after December 15, 2015, and interim periods within those fiscal years. In August 2015, the FASB issued ASU No. 2015-15, Interest—Imputation of Interest: Presentation and Subsequent Measurement of Debt Issuance Costs Associated with Line-of-Credit Arrangements which clarified ASU 2015-03. This guidance allows an entity to defer and present debt issuance costs for line-of-credit arrangements as an asset and subsequently amortize these deferred costs over the term of the line-of-credit arrangement. The Company will make the required changes to the debt presentation on the consolidated balance sheet as of the effective date of this new guidanceadopted this standard during the three months ended March 31, 2016. There was no impact on the Company's consolidated financial statements from the adoption of this new accounting standard since the guidance allows the Company to continue to present its debt issuance costs for its line-of-credit arrangements as assets that are amortized over the term of the arrangements. In May 2015, the FASB issued ASU 2015-07, Disclosures for Investments in Certain Entities That Calculate Net Asset Value per Share (or Its Equivalent). This ASU removes, from the fair value hierarchy, investments which measure fair value using net asset value ("NAV") per share practical expedient. Instead, an entity is required to include those investments as a reconciling line item so that the total fair value amount of investments in the disclosure is consistent with the amount on the balance sheet. For public companies, this ASU is effective for fiscal years beginning after December 15, 2015, including interim periods within those fiscal years. The amendment should be applied retrospectively to all periods presented. The Company is expected to make the required changes to the fair value hierarchy disclosure as of the effective date of this new guidance.adopted this standard during the three months ended March 31, 2016. There was no impact on the Company's consolidated financial statements from the adoption of this new accounting standard as none of our investments are measured through the use of the practical expedient. In January 2016, the FASB issued ASU 2016-01, Financial Instruments-Overall: Recognition and Measurement of Financial Assets and Financial Liabilities which amends the guidance related to the classification and measurement of investments in equity securities. The guidance requires equity investments (except those accounted for under the equity method of accounting or those that result in consolidation of the investee) to be measured at fair value with changes in fair value recognized in net income. The ASU will also amend the guidance related to the presentation of certain fair value changes for financial liabilities measured at fair value and certain disclosure requirements associated with the fair value of financial instruments. For public companies, this ASU is effective for fiscal years beginning after December 15, 2017, including interim periods within those fiscal years. The Company is currently evaluating the impact that ASU 2016-01 will have on its consolidated financial statements and disclosures. From time to time, new accounting pronouncements are issued by the FASB or other standards setting bodies that are adopted by the Company as of the specified effective date. Note 3 — Fair Value Hierarchy for Investments Fair Value Hierarchy FASB's ASC Topic 820820, Fair Value Measurement and Disclosures ("ASC 820") establishes a hierarchal disclosure framework which prioritizes and ranks the level of market price observability of inputs used in measuring investments at fair value. Market price observability is affected by a number of factors, including the type of investment and the characteristics specific to the investment. Investments with readily available active quoted prices or for which fair value can be measured from actively quoted prices generally will have a higher degree of market price observability and a lesser degree of judgment used in measuring fair value.


 
F-28 Based on the observability of the inputs used in the valuation techniques, the Company is required to provide disclosures on fair value measurements according to the fair value hierarchy. The fair value hierarchy ranks the observability of the inputs used to determine fair values. Investments carried at fair value are classified and disclosed in one of the following three categories: • Level 1—Valuations based on quoted prices in active markets for identical assets or liabilities that the Company has the ability to access. • Level 2—Valuations based on inputs other than quoted prices in active markets, which are either directly or indirectly observable for essentially the full term of the investment. Level 2 inputs include quoted prices for similar assets in active markets, quoted prices for identical or similar assets in non-active markets (for example, thinly traded public companies), pricing models whose inputs are observable for substantially the full term of the investment, and pricing models whose inputs are derived principally from or corroborated by, observable market data through correlation or other means for substantially the full term of the investment. • Level 3—Valuations based on inputs that are unobservable and significant to the overall fair value measurement. Such information may be the result of consensus pricing information or broker quotes for which sufficient observable inputs were not available. As required by ASC 820, when the inputs used to measure fair value fall within different levels of the hierarchy, the level within which the fair value measurement is categorized is based on the lowest level input that is significant to the fair value measurement in its entirety. For example, a Level 3 fair value measurement may include inputs that are observable (Levels 1 and 2) and unobservable (Level 3). Therefore, gains and losses for such investments categorized within the Level 3 table below may include changes in fair value that are attributable to both observable inputs (Levels 1 and 2) and unobservable inputs (Level 3). The Company conducts reviews of fair value hierarchy classifications on a quarterly basis. Changes in the observability of valuation inputs may result in a reclassification for certain investments. As of September 30, 2015 March 31, 2016 and December 31, 2014,2015, the Company’s investment portfolio was comprised of debt securities, equity investments, and Other Portfolio investments. The fair value determination for these investments primarily consisted of unobservable (Level 3) inputs. As of September 30, 2015March 31, 2016 and December 31, 2014,2015, all of the Company’s LMM portfolio investments consisted of illiquid securities issued by private companies. The fair value determination for the LMM portfolio investments primarily consisted of unobservable inputs. As a result, all of the Company’s LMM portfolio investments were categorized as Level 3 as of September 30, 2015March 31, 2016 and December 31, 2014.2015. As of September 30, 2015March 31, 2016 and December 31, 2014,2015, the Company's Middle Market portfolio investments consisted primarily of private placementMiddle Market investments in secured and unsecured debt investments and independently rated debt investments. The fair value determination for these investments consisted of a combination of (1) observable inputs in non-active markets for which sufficient observable inputs were available to determine the fair value of these investments, (2) observable inputs in the non- active markets for which sufficient observable inputs were not available to determine the fair value of these investments and (3) unobservable inputs. As a result, all of the Company's Middle Market portfolio investments were categorized as Level 3 as of September 30, 2015March 31, 2016 and December 31, 2014.2015. As of September 30, 2015March 31, 2016 and December 31, 2014,2015, the Company’s Private Loan portfolio investments consisted primarily of debt investments. The fair value determination for Private Loan investments consisted of a combination of observable inputs in non-active markets for which sufficient observable inputs were not available to determine the fair value of these investments and unobservable inputs. As a result, all of the Company’s Private Loan portfolio investments were categorized as Level 3 as of September 30, 2015March 31, 2016 and December 31, 2014.2015. As of September 30, 2015March 31, 2016 and December 31, 2014,2015, the Company’s Other Portfolio investmentinvestments consisted of an illiquid securitysecurities issued by a private companycompanies. The fair value determination for this investmentthese investments primarily consisted of unobservable inputs. As a result, all of the Company’s Other Portfolio equity investment wasinvestments were categorized as Level 3 as of September 30, 2015March 31, 2016 and December 31, 2014.2015. The fair value determination of the Level 3 securities required one or more of the following unobservable inputs: • Financial information obtained from each portfolio company, including unaudited statements of operations and balance sheets for the most recent period available as compared to budgeted numbers; • Current and projected financial condition of the portfolio company; • Current and projected ability of the portfolio company to service its debt obligations; • Type and amount of collateral, if any, underlying the investment; • Current financial ratios (e.g., fixed charge coverage ratio, interest coverage ratio, and net debt/earnings before interest, tax, depreciation and amortization ("EBITDA") ratio) applicable to the investment;


 
F-29 • Current liquidity of the investment and related financial ratios (e.g., current ratio and quick ratio); • Pending debt or capital restructuring of the portfolio company; • Projected operating results of the portfolio company; • Current information regarding any offers to purchase the investment; • Current ability of the portfolio company to raise any additional financing as needed; • Changes in the economic environment which may have a material impact on the operating results of the portfolio company; • Internal occurrences that may have an impact (both positive and negative) on the operating performance of the portfolio company; • Qualitative assessment of key management; • Contractual rights, obligations or restrictions associated with the investment; • Third party pricing for securities with limited observability of inputs determining the pricing; and • Other factors deemed relevant. The following table presents fair value measurements of the Company’s investments, by major class, as of September 30, 2015 according to the fair value hierarchy (dollars in thousands):March 31, 2016 according to the fair value hierarchy (dollars in thousands): Fair Value Measurements Level 1 Level 2 Level 3 Total First lien secured debt investments $ — $ — $ 704,346 $ 704,346 Second lien secured debt investments — — 143,771 143,771 Equity investments — — 27,560 27,560 Unsecured debt investments — — 1,020 1,020 Total $ — $ — $ 876,697 $ 876,697 The following table presents fair value measurements of the Company’s investments, by major class, as of December 31, 2014 according to the fair value hierarchy (dollars in thousands): Fair Value Measurements Level 1 Level 2 Level 3 Total First lien secured debt investments $ — $ — $ 375,038672, $ 375,038672, Second lien secured debt investments — — 85,191138,834 85,191138,834Equity investments — — 11,383 11,383 Unsecured debt investments — — 2,250533 2,250533 Equity investments — — 45,653 45,653 Total $ — $ — $ 473,862857, $ 473,862857, The following table presents fair value measurements of the Company’s investments, by investment classification, segregated by the level within the fair value hierarchy as of September 30, 2015 (dollars in thousands): Fair Value Measurements Level 1 Level 2 Level 3 Total LMM portfolio investments $ — $ — $ 76,990 $ 76,990 Private Loan investments — — 106,825 106,825 Middle Market investments — — 688,299 688,299 Other Portfolio investments — — 4,583 4,583 Total $ — $ — $ 876,697 $ 876,697 The following table presents fair value measurements of the Company’s investments, by investment classification, segregated by the level withinmajor class, as of December 31, 2015 according to the fair value hierarchy as of December 31, 2014 (dollars in thousands):(dollars in thousands): Fair Value Measurements Level 1 Level 2 Level 3 Total First lien secured debt investments $ — $ — $ 676,437 $ 676,437 Second lien secured debt investments — — 140,459 140,459 Unsecured debt investments — — 870 870 Equity investments — — 35,222 35,222 Total $ — $ — $ 852,988 $ 852,988 The following table presents fair value measurements of the Company’s investments, by investment classification, segregated by the level level within the fair value hierarchy as of March 31, 2016 (dollars in thousands):


 
F-30 Fair Value Measurements Level 1 Level 2 Level 3 Total LMM portfolio investments $ — $ — $33,61693,508 $ 33,61693,508 Private Loan investments — — 47,655119,458 47,655119,458 Middle Market investments — — 391,016627,83 4 391,016627,834Other Portfolio investments — — 1,57517,032 1,57517,032 Total $ — $ — $473,862857,832 $ 473,862857,832 The following table presents fair value measurements of the Company’s investments, by investment classification, segregated by the level within the fair value hierarchy as of December 31, 2015 (dollars in thousands): Fair Value Measurements Level 1 Level 2 Level 3 Total LMM portfolio investments $ — $ — $ 85,460 $ 85,460 Private Loan investments — — 111,088 111,088 Middle Market investments — — 645,913 645,913 Other Portfolio investments — — 10,527 10,527 Total $ — $ — $ 852,988 $ 852,988 The significant unobservable inputs used in the fair value measurement of the Company’s LMM equity securities and Private Loan equity securities, which are generally valued through an average of the discounted cash flow technique and the market comparable/enterprise value technique (unless one of these approaches is not applicable), are (i) EBITDA multiples and (ii) the weighted average cost of capital (“WACC”). Significant increases (decreases) in EBITDA multiple inputs in isolation would result in a significantly higher (lower) fair value measurement. Conversely, significant increases (decreases) in WACC inputs in isolation would result in a significantly lower (higher) fair value measurement. The significant unobservable inputs used in the fair value measurement of the Company’s LMM, Middle Market and Private Loan debt investments are (i) risk adjusted discount rates used in the yield-to-maturity valuation technique (described in Note 2- Basis of Presentation and Summary of Significant Accounting Policies-Valuation of Portfolio Investments in the Company’s Annual Report on Form 10-K for the year ended December 31, 2014,2015, which was filed with the SEC on March 4, 201511, 2016) and (ii) the percentage of expected principal recovery. Significant increases (decreases) in any of these discount rates in isolation would result in a significantly lower (higher) fair value measurement. Significant increases (decreases) in any of these expected principal recovery percentages in isolation would result in a significantly higher (lower) fair value measurement. However, due to the nature of certain investments, fair value measurements may be based on other criteria, such as third-party appraisals of collateral and fair values as determined by independent third parties, which are not presented in the table below. The following table, which is not intended to be all inclusive, presents the significant unobservable inputs of the Company’s Level 3 investments as of September 30, 2015March 31, 2016 (dollars in thousands): Fair Value Valuation Technique Significant Unobservable InputInputs Range Weighted Average (2) LMM equity portfolio i t t $ 22,71927,663 Discounted Cash Flows WACC 12.110.4% - 16 116 2% 14.013.2% Market Approach/Enterprise Value EBITDA Multiples (1) 5.0x - 18.8x 10.09.5x Net Book ValueNAV Multiple N/A0.8x - 2.0x 2.001.6x LMM debt portfolio investments $65,845 54,271 Discounted Cash Flows Expected Principal Recovery N/A100.0% 100.0% Risk Adjusted Discount Factor 8.08.5% - 12 016 5% 10.010.2% Private Loan debt i t t $52,664 35,668 Market Approach Third Party Quotes 98.893.0% - 106 498 5% 99.996.6%Private Loan debt i t t $65,836 70,899 Discounted Cash Flows Expected Principal Recovery 24.112.2% - 100 0% 97.499.2% Risk Adjusted Discount Factor 5.08.5% - 13 816 5% 7.710.2% Private Loan equity investments $958 258 Market Approach/Enterprise Value EBITDA Multiples (1) 4.04.5x - 8.09.9x 6.46.2x Revenue Multiples (1) 3.1x 3.1x WACC 12.8% - 12.9% 12.8% Middle Market debt investments $627,834 688,299 Market Approach Third Party Quotes 34.011.3% - 100 9101 0% 95.692.1%Other Portfolio investments $17,032 4,583 Market Approach Net Asset ValueNAV N/A97.7% - 100 0% N/A99.5% $ 876,697857 832 (1) EBITDA may include pro forma adjustments and/or other add-backs based on specific circumstances related to each investment. (2) Weighted average excludes investments for which the significant unobservable input was not utilized in the fair value determination.


 
F-31 The following table, which is not intended to be all inclusive, presents the significant unobservable inputinputs of the Company’s Level 3 investments as of December 31, 20142015 (dollars in thousands): Fair Value Valuation Technique Significant Unobservable InputInputs Range Weighted Average (2) LMM equity portfolio i t t $ 9,80824,165 Discounted Cash Flows Weighted Average Cost of C it lWACC N/A11.9% - 16 3% 21.213.9% Market Approach/Enterprise V l EBITDA Multiples (1) 4.25.0x - 8.518.8x 6.210.8x NAV Multiple 2.0x 2.0x LMM debt portfolio investments $61,295 23,808 Discounted Cash Flows Expected Principal Recovery N/A100.0% 100.0% Risk Adjusted Discount RateFactor 1010.3% - 1214 5% 11.012.7% Private Loan debt investments $60,173 26,713 Market Approach Third Party Quotes 10096.5% - 10299 0% 100.597.7 %Private Loan debt investments $50,385 20,942 Discounted Cash Flows Expected Principal Recovery 4216.6% - 100100 0% 95.098.1% Risk Adjusted Discount Factor 59.1% - 1015 4% 7.510.5% Private Loan equity investments 530 Market Approach/Enterprise EBITDA Multiples (1) 4.5x - 10.8x 9.1x Revenue Multiples (1) 3.1x 3.1x WACC 12.5% 12.5% Middle Market debt investments $645,913 391,016 Market Approach Third Party Quotes 6712.1% - 102100 1% 96.391.5 %Other Portfolio investments $10,527 1,575 Market Approach Net Asset ValueNAV N/A98.9% N/A98.9% $ 473,862852 988 (1) EBITDA may include pro forma adjustments and/or other add-backs based on specific circumstances related to each investment. (2) Weighted average excludes investments for which the significant unobservable input was not utilized in the fair value determination.


 
F-32 The following table provides a summary of changes in fair value of the Company’s Level 3 portfolio investments for the ninethree months ended September 30, 2015March 31, 2016 (dollars in thousands): Type of Investment January 1, 20152016 Fair Value Transfers Into Level 3 Hierarchy Paymen t-in-Kind PIK Interest Accrual New Investments (1) Sales/ Repayments Net Unrealized Appreciation (Depreciation) Net Realized Gain (Loss) September 30, 2015March 31, 2016 Fair ValueLMM Equity $ 9,80824,165 $ — $ 1(72) $ 11,827613 $ (15— ) $ 1,0982,957 $ — $ 22,71927663LMM Debt 23,80861,295 — 1916 32,4195,356 (1,9331,21 8) 7396 (49—) 54,27165,845Private Loan Equity —530 — — 258502 — —(74) — 258958 Private Loan Debt 47,655110 558 — 69656 74,82616,129 (13,4817,5 16) (3,129567) —(160) 106,56711 8 500Middle Market 391,016645 913 — —8 402,40048,136 (95,80348, 794) (9,49316,943) 179(486) 688,29962 7 834Other Portfolio 1,57510,527 — — 3,0086,537 — —(32) — 4,58317,032Total $ 473,862 852 988 $ — $ 7168 $ 524,73877 273 $ (111,2325 7 528 ) $ (11,51714,2 63 ) $ 130(646) $ 876,6978 57 832(1) Column includes changes to investments due to the net accretion of discounts/premiums and amortization of fees. The following table provides a summary of changes in fair value of the Company’s Level 3 portfolio investments for the ninethree months ended September 30, 2014March 31, 2015 (dollars in thousands): Type of Investment January 1, 2014201 5 Fair Value Transfers Into Level 3 Hierarch y Payment -in-PIK Kind Interest Accrual New Investments (1) Sales/ Repayments Net UnrealizedAppreciation (Depreciation) Net Realized Gain (Loss) Net Realized Gain (Loss) September 30, 2014March 31, 2015 Fair ValueLMM Equity $ —9 808 $ — $ — $ 1,9506,600 $ — $ —860 $ — $ — $1,95017,268LMM Debt 1,50023,808 — —6 7,4538,221 (40240) 1967 (30) — 8,93231,8 32Private Loan E it — — — —100 — — — — —100 Private Loan D bt 2,90647, 655 — 144188 28,58210,943 (20126) 135(65) — — 31,74758,595Middle Market 57,748391 016 4,728— — 331,722180 203 (71,60823 751) (1,7812,978 50 ) 216 321,025550 496Other Portfolio —1,575 — — — — — — — —1,575 Total $ 62,154473 86 $ 4,728 $144194 $ 369,707206 067 $ (71,66824 117) $ (1,6273,840 $ 20 ) $ 216 $ 363,654659 866(1) Column includes changes to investments due to the net accretion of discounts/premiums and amortization of fees. For the ninethree months ended September 30, 2015March 31, 2016 and 2014,2015, there were no transfers of zero and $4.7 million, respectively, between Level 2 and Level 3 portfolio investments. The transfers represent Middle Market investments which are valued based upon third party quotes with limited activity and observability of inputs. In prior periods, these were classified as Level 2 fair value measurements. As of September 30, 2014, the Company obtained information regarding the quotes, including the number of quotes used to value these investments. Given the lack of observable inputs of the third party quotes, these investments were determined to be Level 3 fair value measurements as of September 30, 2014.


 
F-33 Portfolio Investment Composition Portfolio Investment Composition The composition of the Company’s investments as of September 30, 2015, at cost and fair value, was as follows (dollars in thousands):March 31, 2016, at cost and fair value, was as follows (dollars in thousands): Investments at Cost Cost Percentage of Total Portfolio Investments at Fair Value Fair Value Percentage of Total Portfolio First lien secured debt investments $ 722,356729, 80.179.0% $ 704,346672, 80.478.4% Second lien secured debt investments 150,522150,901 16.716.3 143,771138,834 16.416.2 Equity investments 25,560 2.8 26,620 3.0 Unsecured debt investments 2,6152,645 0.3 1,020533 0.1 Equity investments 38,623 4.2 43,576 5.1 Equity warrants 9022,169 0.10.2 9402,077 0.10.2 Total $ 901,955923, 100.0% $ 876,697857, 100.0% The composition of the Company’s investments as of December 31, 2014,


 
F-34 The composition of the Company’s investments as of December 31, 2015, at cost and fair value, was as follows (dollars in thousands): Investments at Cost Cost Percentage of Total Portfolio Investments at Fair Value Fair Value Percentage of Total Portfolio First lien secured debt investments $ 385,937719, 79.179.6% $ 375,038676, 79.179.3% Second lien secured debt investments 87,710148,906 18.116.5 85,191140,459 18.016.5 Equity investments 11,308 2.3 11,308 2.4 Unsecured debt investments 2,5742,630 0.50.3 2,250870 0.50.1 Equity investments 32,025 3.5 34,020 4.0 Equity warrants 751,187 —0.1 751,202 —0.1 Total $ 487,604904, 100.0% $ 473,862852, 100.0% The composition of the Company’s investments by geographic region of the United States as of September 30, 2015,March 31, 2016, at cost and fair value, was as follows (dollars in thousands) (since the Other Portfolio investment doesinvestments do not represent a single geographic region, this information excludes Other Portfolio investments): Investments at Cost Cost Percentage of Total Portfolio Investments at Fair Value Fair Value Percentage of Total Portfolio Northeast $195,417183,0 8 21.820.2% $193,728174,206 22.220.7% Southeast 183,570188,43 3 20.420.8 183,885191,45 3 21.122.8 West 143,354137,18 16.015.1 133,778121,95 15.314.5 Southwest 155,053161,980 17.317.9 143,062126,919 16.415.1 Midwest 159,998178,477 17.819.7 160,104172,761 18.420.5 Non-United States 59,98057,433 6.76.3 57,55753,514 6.66.4 Total $897,372906,5 100.0% $ 872,114840,8 100.0% The composition of the Company’s investments by geographic region of the United States as of December 31, 2014,2015, at cost and fair value, was as follows (dollars in thousands) (since the Other Portfolio investment doesinvestments do not represent a single geographic region, this information excludes Other Portfolio investments): Investments at Cost Cost Percentage of Total Portfolio Investments at Fair Value Fair Value Percentage of Total Portfolio Northeast $128,556178,9 26.520.0% $127,734171,2 27.020.3% Southeast 116,737188,23 24.021.1 116,803188,40 24.722.4 West 77,402140,576 15.915.7 73,993127,353 15.715.1 Southwest 85,291159,579 17.517.8 77,183135,473 16.316.1 Midwest 57,270168,769 11.818.9 56,970165,113 12.119.6 Non-United States 20,77357,971 4.36.5 19,60454,837 4.26.5 Total $486,029894,0 100.0% $472,287842,4 100.0%


 
F-35 The composition of the Company’s total investments by industry as of September 30, 2015March 31, 2016 and December 31, 2014,2015, at cost and fair value was as follows (since the Other Portfolio investment doesinvestments do not represent a single industry, this information excludes Other Portfolio investments):


 
F-36 Cost Fair Value September 30, 2015March 31, December 31, 20142015 September 30, 2015March 31, December 31, 20142015 Hotels, Restaurants, and Leisure 10.810.4% 7.510.7% 11.1% 7.611.2% Media 7.57.9% 9.47.8% 7.18.0% 9.27.9% Internet Software and Services 5.4 4.2 5.8 4.4 IT Services 5.4% 7.15.4% 5.45.5% 7.15.5% Commercial Services and Supplies 5.3 5.4 5.4 5.5 Oil, Gas, and Consumable Fuels 4.84.9% 5.64.9% 4.02.4% 4.73.1% Specialty Retail 4.2 4.1 3.7 3.7 Auto Components 4.0 3.9 4.2 3.9 Health Care Providers and Services 4.84.0% 3.74.7% 4.74.3% 3.84.7% Diversified Consumer Services 4.64.0% 4.54.7% 4.63.6% 4.64.5% Commercial Services and Supplies 4.4% 2.3% 4.5% 2.3% Internet Software and Services 4.4% 2.9% 4.6% 3.0% Specialty Retail 4.3% 2.5% 4.2% 2.4% Auto Components 3.9% 3.8% 4.0% 3.9% Software 3.5% 3.7% 3.6% 3.8% Energy Equipment and Services 3.23.5% 3.33.4% 2.72.3% 2.72.8% Food Products 3.23.4% 5.13.1% 3.23.5% 5.13.2% Construction and Engineering 3.2 3.0 3.4 3.1 Diversified Telecommunication Services 2.93.1% 1.43.1% 3.03.2% 1.43.3% Construction and EngineeringSoftware 2.83.1% 3.52.4% 2.93.3% 3.72.6% Electronic Equipment, Instruments & Components 2.7 2.8 2.8 2.8 Leisure Equipment and Products 2.22.3% 1.62.1% 2.22.4% 1.62.2% Health Care Equipment and Supplies 2.1 2.1 2.4 2.2 Pharmaceuticals 2.1% 2.1% 2.12.2% 2.22.3% Electronic Equipment, Instruments & C t 1.7% 2.6% 1.7% 2.7% Diversified Financial Services 1.71.9% —1.7% 1.72.0% —1.7% Automobiles 1.7% 1.2% 1.7% 1.3% Internet and Catalog Retail 1.6% 1.51.6% 1.71.5% 1.51.6% Machinery 1.5 1.6 2.0 1.8 Aerospace and Defense 1.61.5% 1.41.5% 1.71.4% 1.41.6% Machinery 1.6% 3.0% 1.6% 3.1% Chemicals 1.4% 3.0% 1.4% 3.1% Tobacco 1.31.2% 1.71.3% 1.41.3% 1.81.3% Distributors 1.31.2% 1.61.2% 1.41.3% 1.61.3% Textiles, Apparel & Luxury Goods 1.21.1% 2.11.1% 1.21.0% 2.21.0% Professional Services 1.0% 1.21.0% 1.01.1% 1.21.0% Marine 0.9% 1.60.9% 0.9% 1.70.9% Personal Products 0.8 0.8 0.9 0.9 Metals and Mining 0.8% 1.60.8% 0.80.9% 1.60.9% Personal Products 0.8% —% 0.9% —% Capital Markets 0.8% —0.8% 0.80.9% —0.9% Building Products 0.8% —0.8% 0.80.9% —0.9% Consumer Finance 0.7 0.4 0.8 0.4 Insurance 0.7 0.7 0.7 0.7 Food & Staples Retailing 0.80.5% —0.6% 0.80.6% —0.6% Health Care Equipment and Supplies 0.8% 1.4% 0.8% 1.4% InsuranceAutomobiles 0.70.5% 1.30.6% 0.70.6% 1.40.6% Communications Equipment 0.60.5% —0.6% 0.6% —0.6% Utilities 0.5% —% 0.6% —% Healthcare Technology 0.5% 1.0% 0.6% 1.0% Consumer Finance 0.4% 0.5% 0.4% 0.5%


 
F-37 Air Freight & Logistics 0.3% 0.60.3% 0.50.4% 0.70.5% Chemicals 0.3 0.3 0.3 0.3 Containers and Packaging 0.2% 0.50.2% 0.2% 0.50.2% Airlines 0.2% —0.2% 0.2% —0.2% Life Sciences Tools and Services —% 0.3% —% 0.3% Household Products —% 1.6% —% 1.6% Electric Utilities —% 0.31.1% —% 0.31.2% Total 100.0% 100.0% 100.0% 100.0%


 
F-38 Note 4 — Borrowings On March 11, 2014, the Company entered into a senior secured revolving credit agreement (the "Capital One Credit Facility") with Capital One, National Association (“Capital One”), as administrative agent, and with Capital One and other financial institutions as lenders. The Capital One Credit Facility, which has been subsequentlyas amended on multiple occasions, provides a borrowing capacity of $125.0 million, with an accordion provision allowing borrowing capacity to increase to $150 million. As of September 30, 2015,March 31, 2016, the Company had borrowings of $105.065.0 million outstanding and $20.060.0 million available on the Capital One Credit Facility. The Company estimated that the outstanding borrowings approximated fair value. As of September 30, 2015,March 31, 2016, the Company was not aware of any instances of noncompliance with covenants related to the Capital One Credit Facility. On May 18, 2015, the Company's wholly owned Subsidiary, HMS Funding I LLC, a Delaware limited liability company ("HMS Funding"), entered into an amended and restated credit agreement (the “Deutsche Bank Credit Facility”) among HMS Funding, the Company, as equityholder and servicer, Deutsche Bank AG, New York Branch (“Deutsche Bank”), as administrative agent, the financial institutions party thereto as lenders (together with Deutsche Bank, the “HMS Funding Lenders”), and U.S. Bank National Association, as collateral agent and collateral custodian,. The Deutsche Bank Credit Facility has been subsequently, as amended on multiple occasions, most recently on September 23, 2015. The amendments (1) increased the aggregate revolver commitments to $360.0 million, (2) reduced the applicable margin from 2.75% to 2.50%, (3) reduced the utilization fee from 2.75% to 2.50% of the undrawn amount of the Required Utilization (as defined in the Deutsche Bank Credit Facility), (4) reduced the undrawn fee from 0.65% to 0.40% of the undrawn aggregate revolver commitments (exclusive of the amount below the Required Utilization), and (5) extended the maturity date of the facility to June 16, 2020. Additionally, per the terms of a fee letter executed on May 18, 2015 among Deutsche Bank and HMS Funding, HMS Funding will pay Deutsche Bank an administrative agent fee of 0.25% of the aggregate revolver commitments. As of September 30, 2015,, provides a borrowing capacity of $385.0 million. As of March 31, 2016, the Company had borrowings of $290.0330.0 million outstanding and $70.055.0 million available on the Deutsche Bank Credit Facility. The Company estimated that the outstanding borrowings approximated fair value. As of September 30, 2015,March 31, 2016, the Company was not aware of any instances of noncompliance with covenants related to the Deutsche Bank Credit Facility. Note 5 – Financial Highlights The following is a schedule of financial highlights of the Company for the ninethree months ended September 30, 2015 and September 30, 2014.March 31, 2016 and March 31, 2015. Per Share Data: Three Months Ended 31 2016 NineThree Months Ended Nine Months Ended Net asset valueNAV at beginning of period $ 7.88 $ 8.40 $ 8.91 Results from Operations Net realizedinvestment income (1) (2) 0.19 0.550.17 0.52 Net realized appreciation (depreciation) (1) (2) (0.01 ) 0.01 Net unrealized appreciation (depreciation) (1) (2) (0.22) (0.260.10) (0.13) Net increase (decrease) in net assets resulting from operations (0.04) 0.290.28 0.39 Stockholder distributions (1) (3) (0.52 ) (0.52) Distributions from net investment income (1) (2) (0.17) (0.17) Distributions from realized appreciation (1) (2) — — Net decrease in net assets resulting from stockholder distributions (0.17 ) (0.17) Capital share transactions Issuance of common stock above (below) net asset valueNAV (4), t f ff i t (1) — 0.180.06 0.01 Net increase (decrease) in net assets resulting from capital share transactions — 0.06 Other (5) — — Net asset valueNAV at end of the period $ 7.67 $ 8.358.57 $ 8.79 Shares outstanding at end of period 64,661,916 55,912,46541,153 21,866,601 Weighted average shares outstanding 63,230,882 45,129,21036,265 941 12,528,035 (1) Based on weighted average number of shares of common stock outstanding for the period. (2) Changes in net realized income, and net unrealized appreciation (depreciation), and income taxes from investments can change significantly from period to period. (3) The stockholder distributions represent the stockholder distributions declared for the period.


 
F-39 (4) The continuous issuance of shares of common stock may cause an incremental increase in net asset value ("NAV") per share due to the sale of shares at the then prevailing public offering price in excess of NAV per share on each subscription closing date. The per share data was derived by computing (i) the sum of (A) the number of shares issued in connection with subscriptions and/or distribution reinvestment on each share transaction date times (B) the differences between the net proceeds per share and the NAV per share on each share transaction date, divided by (ii) the weighted average shares of common stock outstanding for the period. (5) Includes the impact of the different share amounts as a result of calculating certain per share data based on the weighted average basic shares outstanding during the period and certain per share data based on the shares outstanding as of a period end or transaction date. NineThree Months Ended S NineThree Months Ended S (dollars in thousands) Net asset valueNAV at end of period $ 467,143495,673 $ 192,138352,480 Average net assets $ 377,144493,663 $ 113,238306,272 Average Credit FacilityFacilities borrowings $ 286,216387,500 $ 66,591223,432 Ratios to average net assets: Ratio of total expenses to average net assets (1) 5.261.83 % 3.691.78% Ratio of total expenses, excluding interest expense, to average net assets (1) 3.231.08 % 2.051.14% Ratio of net investment income to average net assets 6.542.48 % 5.602.07% Portfolio turnover ratio 16.096.73 % 34.914.25% Total return (2) 5.71(0.52)% 4.494.05% (1) For the ninethree months ended September 30, 2015March 31, 2016 and the ninethree months ended September 30, 2014,March 31, 2015, the Advisers waived base management fees of $0 and $1.7 million,0, respectively, subordinated incentive fees of $1.4 millionapproximately $493,000 and $0,358,000, respectively, capital gains incentive fees of $0 and $0, respectively,and administrative services expenses of $1.4 million and $1.1 million, respectively, and made an expense support payment to the Company of $0 and $328,000,approximately $533,000 and $437,000, respectively. The ratio is calculated by reducing the expenses to reflect the waiver of expenses and reimbursement of administrative services and to reflect the reduction of expenses for expense support provided by the Adviser in both periods presented. See Note 9-Related Party Transactions and Arrangements for further discussion of fee waivers and expense support provided by the Advisers. (2) Total return is calculated on the change in NAV per share and stockholder distributions declared per share over the reporting period. Note 6 – Stockholder Distributions The following table reflects the cash distributions per share that the Company has declared on its common stock during the ninethree months ended September 30,March 31, 2016 and March 31, 2015 (dollars in thousands except per share amounts). Distributions For the Period Ended Per Share Amount Three months ended September 30, 20152016 $ 0.17 $ 9,373 Three months ended June 30, 2015March 31, 2016 $ 0.180.17 $ 7,99811,037 2015 Three months ended March 31, 2015 $ 0.17 $ 6,260 The following table reflects the cash distributions per share that the Company has declared on its common stock during the nine months ended September 30, 2014 (dollars in thousands except per share amounts). Distributions For the Period Ended Per Share Amount Three months ended September 30, 2014 $ 0.17 $ 3,234 Three months ended June 30, 2014 $ 0.18 $ 2,049 Three months ended March 31, 2014 $ 0.17 $ 1,276 On September 24, 2015,March 23, 2016, with the authorization of the Company’s board of directors, the Company declared distributions to to its stockholders for the period of October 2015April 2016 through December 2015.June 2016. These distributions have been, or will be, be, calculated based on stockholders of record each day from OctoberApril 1, 20152016 through December 31, 2015June 30, 2016 in an


 
F-40 amount equal to $0.00191781 per share, per day. Distributions are paid on the first business day following the completion of each month to to which they relate. The Company has adopted an “opt in” distribution reinvestment plan for its stockholders. As a result, if the Company makes a distribution, its stockholders will receive distributions in cash unless they specifically “opt in” to the distribution reinvestment plan so as to have their cash distributions reinvested in additional shares of the Company’s common stock. The following table reflects the sources of the cash distributions that the Company declared and, in some instances, paid on its common stock during the ninethree months ended September 30, 2015 and September 30, 2014.March 31, 2016 and March 31, 2015. NineThree Months EndedSeptember 30, NineThree Months Ended September 30, (dollars in thousands) Source of Distribution Distribution Amount Percentage Distribution Amount Percentage Net realized income from operations (net ofbefore waiver of base d d f $ 23,34911,03 7 99100% $ 4,5565,989 6996% Waiver of base management and incentive fees 282— 1—% 1,675271 264% Expense support payment from Adviser — —% 328 5% Total $ 23,63111,03 7 100% $ 6,5596,260 100% The Company may fund its cash distributions from all sources of funds legally available, including Offeringstock offering proceeds, borrowings, net investment income from operations, capital gains proceeds from the sale of assets, non-capital gains proceeds from the sale of assets, dividends or other distributions paid to it on account of preferred and common equity investments in portfolio companies, and fee and expense waivers from itsthe Advisers, and expense support payments from the Adviser. The Company has not established limits on the amount of funds that the Company may use from legally available sources to make distributions. The Company expects that for the foreseeable future, a portion of the distributions willmay be paid from sources other than net realized income from operations, which may include Offeringstock offering proceeds, borrowings, and fee and expense waivers from itsthe Advisers and support payments from the Adviser. See Note 9 - Related Party Transactions and Arrangements - Advisory Agreements and Conditional Fee Waiver. The Company’s distributions may exceed its earnings, especially during the period before it has substantially invested the proceeds from the Offering. As and, as a result, a portion of the distributions it makes may represent a return of capital for U.S. federal income tax purposes. The timing and amount of any future distributions to stockholders are subject to applicable legal restrictions and the sole discretion of the Company’s board of directors. Note 7 – Taxable Income The Company has elected to be treated for U.S. federal income tax purposes as a RIC. As a RIC, the Company generally will not pay corporate-level U.S. federal income taxes on net ordinary income or capital gains that the Company makes distributionstimely distributes to distributes to its stockholders each taxable year from taxable earnings and profits as distributions. The Company must generally. To qualify qualify as a RIC in any taxable year, the Company must, among other things, satisfy certain source-of-income and asset diversification requirements. In addition, the Company must distribute annually dividends of an amount in each taxable year generally at least equal to 90% of its investment company taxable income, determined without regard to any deduction for dividends paid, in order to maintain its ability to be subject to taxtaxation as a RIC (the "Annual Distribution Requirement"). As a part of maintaining its RIC status, undistributed undistributed taxable income (subject to a 4% excise tax) pertaining to a given taxable year may be distributed up to 12 months subsequent subsequent to the end of that taxable year, provided such distributions are declared prior to the earlier of (1) eight-and-one-half months after after the close of that taxable year or (2) the filing of the U.S. federal income tax return for the applicablesuch prior taxable year. In order to to avoid this excise tax, the Company needs to distribute, in respect of each calendar year an amount at least equal to the sum of (1) 98.0% 98.0% of its net ordinary income (taking into account certain deferrals and elections) for the calendar year, (2) 98.2% of its capital gain in in excess of capital loss, or capital gain net income, ("Capital Gain Net Income"), adjusted for certain ordinary losses,) for the one -year period ending on October 31st of such in that calendar year (or, if wethe Company so electelects for thethat calendar year) and (3) any net ordinary income and Capital Gain Net Income for thecapital gain net income for preceding calendar years that was not distributed duringwith respect to such calendar years and on which the Company paid no U.S. federal income tax.The Company has formed a wholly wholly owned subsidiary, HMS Equity Holding, LLC, which has elected to be a taxable entity (the "Taxable Subsidiary"). The Taxable Subsidiary holds equity investments in portfolio companies which are “pass through” entities for tax purposes in connection with facilitating the Company’s maintenance of its RIC tax status. The Taxable Subsidiary is consolidated for U.S. GAAP reporting purposes, and the portfolio investments held by it are included in the consolidated financial statements as portfolio investments recorded at fair value. value. The Taxable Subsidiary is not consolidated with the Company for U.S. federal income tax purposes and may generate income tax expense, or benefit, and the related tax assets and liabilities, as a result of its ownership of certain portfolio investments. This income tax expense, or benefit, if any, and the related tax assets and liabilities, are reflected in the Company’s condensed consolidated financial


 
F-41 statements. (the "Excise Tax Avoidance Requirement"). For the taxable year ended December 31, 2014, approximately $59,000, or $0.0019 $0.0019 per share of the Company's taxable income was distributed in 2015, prior to the filing of its federal income tax return for the 2014 2014 taxable year, and no portion of this amount was subject to the 4% nondeductible excise tax. For the taxable year ended December 31, 31, 2015, the Company estimated approximately $3.8 million, or $0.0615 per share, of its taxable income will be distributed in 2016, prior prior to the filing of its federal income tax return for the 2015 taxable year. As a result, the Company anticipates that it will be subject to a a $108,000 nondeductible excise tax for the 2015 taxable year. Listed below is a reconciliation of "Net increase (decrease) in net assets resulting from operations" to taxable income and to total distributions declared to common stockholders for the ninethree months ended September 30,March 31, 2016 and 2015 and 2014 (dollars in thousands). Three Months Ended March 31, 2016 NineThree Months Ended S Nine Months Ended S 30Net increase (decrease) in net assets resulting from operations $ (2,669) $ 13,27410,187 $ 4,932 Net change in unrealized (appreciation) depreciation 14,263 11,517(3,840) 1,627 Income tax (benefit) provision 23 (2716) (3) Pre-tax book (income) loss not consolidated for tax purposes 89 (6910) 6 Book income and tax income differences, including debt origination, structuring fees, dividends, realized gains and changes in estimates 14 (5136) 3 Estimated taxable income (1) 11,720 24,4466,227 6,565 Taxable income earned in prior year and carried forward for distribution in current year 3,839 59143 8 Taxable income earned prior to period end and carried forward for distribution next period (8,327) (4,0552,463) (1,210)Dividend accrued as of period end and paid-in the following period 3,805 3,1812,353 1,196 Taxable income earned to be carried forward (4,522) (110) Total distributions accrued or paid to common stockholders $ 11,037 $ 23,6316,260 $ 6,559 (1) The Company's taxable income for each period is an estimate and will not be finally determined until the Company files its tax return for each year. Therefore, the final taxable income, and the taxable income earned in each period and carried forward for distribution in the following period, may be different than this estimate. The income tax expense, or benefit, and the related tax assets and liabilities generated by the Taxable SubsidiaryHMS Equity Holding, if any, are reflected in the Company’s Condensed Consolidated Statement of Operations. For the ninethree months ended September 30, 2015March 31, 2016 and 2014,2015, the Company recognized a net income tax (benefit) provision of $(271,00023,000) and $(3,000),6,000, respectively, related to deferred taxes of $(279,000)4.4 million and $03,000 respectively, and other taxes of $8,000 and $(3,000),(23,000) and $3,000, respectively, offset by a valuation allowance of $(4.4) million and $0, respectively. For the ninethree months ended September 30, 2015March 31, 2016 and 2014,2015, the other taxes included $0 and $1,000, respectively, related to an accrual for excise tax on the Company’s estimated spillover taxable income and $8,000 and $(4,000),(23,000) and $3,000, respectively, related to accruals for state and other taxes. The net deferred tax asset at September 30, 2015March 31, 2016 and December 31, 20142015 was $276,0000 and $0, respectively, of which $89,000157,000 and $4.8 million, respectively, related to current year net loss on portfolio investments held by HMS Equity Holding and $2.9 million and $187,000, respectively, related to net loss carryforwards from historical realized losses on portfolio investments held by HMS Equity Holding offset by $640,000 and $599,000, respectively, related to basis differences of portfolio investments held by the Taxable SubsidiaryHMS Equity Holding which are “pass through” entities for tax purposes and $187,000 related to net loss carryforwards from historical realized losses on portfolio investments held by the Taxable Subsidiary,4.4 million and $4.4 million, respectively, related to a valuation allowance. Based on HMS Equity Holding's short operating history, management believes it is more likely than not that there will be inadequate profits in HMS Equity Holding against which the deferred tax assets can be offset. Accordingly, the Company recorded a Valuation Allowance against such deferred tax asset. The following table sets forth the significant components of net deferred tax assets and liabilities as of March 31, 2016 and December 31, 2015 (amounts in thousands):


 
F-42 March 31, 2016 December 31, 2015 Deferred tax assets: Net operating loss carryforwards $ 3,026 $ 2,869 Net basis differences in portfolio investments — — Net unrealized depreciation of portfolio investments 2,049 2,143 Total deferred tax assets 5,075 5,012 Deferred tax liabilities: Net basis differences in portfolio investments (640) (599) Net unrealized appreciation of portfolio investments — — Other — — Total deferred tax liabilities (640) (599) Valuation allowance (4,435) (4,413) Total net deferred tax assets (liabilities) $ — $ — For federal income tax purposes, the net loss carryforwards expire in various taxable years from 2034 through 2036. The timing and manner in which HMS Equity Holding expects to utilize any net loss carryforwards in such taxable years, or in total, may be limited in the future under the provisions of the Code. The determination of the tax attributes of the Company’s distributions is made annually at the end of the Company’s taxable year based upon the Company’s taxable income for the full taxable year and distributions paid for the full taxable year. Therefore, a determination made on an interim basis may not be representative of the actual tax attributes of distributions for a full year. The actual tax characteristics of distributions to stockholders will be reported to stockholders subject to information reporting shortly after the close of each calendar year on Form 1099-DIV. Dividends from net investment income and distributions from net realized capital gains are determined in accordance with U.S. federal tax regulations, which may differ from amounts determined in accordance with GAAP and those differences could be material. These book-to- tax differences, such as the non-deductible excise tax, have no impact on net assets. Note 8 – Supplemental Cash Flow Disclosures Listed below are the supplemental cash flow disclosures for the ninethree months ended September 30, 2015 and September 30, 2014March 31, 2016 and March 31, 2015 (dollars in thousands): Supplemental Disclosure of Cash Flow Information Nine Months Ended September 30, 2015 Nine Months Ended September 30, 2014 Cash paid for interest $ 6,677 $ 1,517 Cash paid for income taxes $ 60 $ 1 Supplemental Disclosure of Non-Cash Flow Information Stockholder distributions declared and unpaid $ 3,181 $ 1,196 Stockholder distributions reinvested $ 11,603 $ 2,581 Change in unpaid deferred offering costs $ 1,058 $ (696) Unpaid deferred financing costs $ — $ 22 Supplemental Disclosure of Cash Flow Information Three Months Ended March 31, 2016 Three Months Ended March 31, 2015 Cash paid for interest $ 3,231 $ 1,749 Cash paid for income taxes $ 182 $ 9 Supplemental Disclosure of Non-Cash Flow Information Stockholder distributions declared and unpaid $ 3,805 $ 2,353 Stockholder distributions reinvested $ 5,794 $ 2,884 Change in unpaid deferred offering costs $ 1,100 $ 921 Unpaid deferred financing costs $ 73 $ — Unpaid sales commissions and dealer manager fee $ 247 $ —


 
F-43 Note 9 — Related Party Transactions and Arrangements Advisory Agreements and Conditional Fee Waiver On May 31, 2012, theThe Company and the AdvisersAdviser have entered into a conditional fee waiver agreement and subsequent amendments, pursuant to which, for a period from June 4, 2012 to December 31, 2013, the Advisers could waive all fees upon the occurrence of any event that, in the Advisers’ sole discretion, is deemed necessary, including (but not automatically triggered by) our estimate that a distribution declared and payable to the Company's stockholders during the fee waiver period represents, or would represent when paid, a return of capital for U.S. federal income tax purposes. The Company refers to thistwo expense support and conditional reimbursement agreements (as amended from time to time, the “2013 and 2014 Expense Reimbursement Agreements”), pursuant to which the Adviser could pay the Company up to 100% of its operating expenses through December 31, 2015 (the “Expense Support Payment”) in order to achieve a reasonable level of expenses relative to its investment income (the “Operating Expense Objective”). The Company's board of directors, in its sole discretion, may approve the repayment of unreimbursed Expense Support Payments (a “Reimbursement Payment”) upon a determination by the board of directors that the Company has achieved the Operating Expense Objective in any quarter following receipt by the Company of an Expense Support Payment. The Company may reimburse any unreimbursed Expense Support Payments within three years from the date each respective Expense Support Payment was determined. Any Expense Support Payments that remain unreimbursed three years after such payment will be permanently waived. The Company and the Advisers have entered into a conditional fee waiver agreement (as amended from time to time, the “Conditional Fee Waiver Agreement”). Further, the agreement contained a clause which states that at the sole and absolute discretion of the board of directors, in future periods, previously waived fees may be paid to the Advisers if and only to the extent that the cumulative net increase in net assets resulting from operations exceeds the amount of cumulative distributions paid to stockholders., pursuant to which the Advisers could waive certain fees through December 31, 2015 upon the occurrence of any event that, in the Advisers’ sole discretion, causes such waivers to be deemed necessary. The previously waived fees are potentially subject to repayment by usthe Company, if at all, within a period not to exceed three years from the date of each respective fee waiver. On December 30, 2013, the Company and the Advisers agreed to an amendment to the Conditional Fee Waiver Agreement which extended the term of the fee waiver with respect to the Adviser through December 31, 2014. The terms of the fee waiver were not extended with respect to the Sub-Adviser, whose waiver expired on December 31, 2013 (except with respect to a subordinated incentive fee on income payable for the period October 1, 2014 to December 31, 2014 which the Sub-Adviser agreed to waive).The Company and the Advisers have entered into a conditional income incentive fee waiver agreement (the “2016 Conditional Income Incentive Fee Waiver Agreement”), pursuant to which, for a period from January 1, 2016 through June 30, 2016, the Advisers could waive the “subordinated incentive fee on income,” as such term is defined in the Investment Advisory Agreement, upon the occurrence of any event that, in the Advisers’ sole discretion, causes such waiver to be deemed necessary. The 2016 Conditional Income Incentive Fee Waiver Agreement may require the Company to repay the Advisers for previously waived reimbursement of Expense Support Payments or waived base management fees or incentive fees under certain circumstances. The previously waived fees are potentially subject to repayment by the Company, if at all, within a period not to exceed three years from the date of each respective fee waiver. Thus, in any quarter where a surplus exists, that surplus will be available, subject to approval of the board of directors, to reimburse waived fees and Expense Support Payments as follows: 1. First, to reimburse Expense Support Payments, beginning with the earliest year eligible for reimbursement; and 2. On April 15, 2015, the Company and the Advisers agreed to a further amendment (the "Fee Waiver Amendment") to the Conditional Fee Waiver Agreement. Under the Fee Waiver Amendment, the Advisers have agreed to extend the term of the fee waiver with respect to our Adviser through December 31, 2015. The terms of the fee waiver were not extended with respect to the Sub-Adviser (except for the subordinated incentive fee on income for the period January 1, 2015 to September 30, 2015, which the Sub-Adviser has agreed to waive). The Adviser has no obligation to waive fees pursuant to the Conditional Fee Waiver Agreement after December 31, 2015 unless the fee waiver period is further extended.Second, to reimburse all waived fees, beginning with the earliest year eligible for reimbursement. Reimbursement of previously waived fees will only be permitted with the approval of the board of directors and if the operating expense ratio is equal to or less than the operating expense ratio at the time the corresponding fees were waived and if the annualized rate of regular cash distributions to stockholders is equal to or greater than the annualized rate of the regular cash distributions at the time the corresponding fees were waived. In a separate agreement between the Adviser and the Sub-Adviser dated April 15, 2015 and effective January 1, 2015, the Sub-Adviser agreed to conditionally reimburse the Adviser for 50% of the fees waived each quarter in 2015, up to $200,000 in total waived fees per quarter. If the total amount conditionally reimbursed by the Sub-Adviser in 2015 is less than both (i) 50% of the fees waived by the Adviser Adviser for 2015 excluding any previously reimbursed amounts and (ii) $400,000, then the Sub-Adviser shall reimburse the Adviser, in connection with the payment of management fees to the Sub-Adviser for the fourth quarter of 2015, the difference between (A) 50% of the


 
F-44 the fees waived by the Adviser for 2015 excluding any previously reimbursed amounts minus (B) any amounts conditionally reimbursed by by the Sub-Adviser in 2015, up to a maximum of $400,000 of total conditional reimbursements by the Sub-Adviser. For the three months ended September 30, 2015March 31, 2016 and 2014,2015, the Company incurred base management fees of $4.3approximately $4.5 million and $1.63.0 million, respectively, and the Advisers waived base management fees of $0 and $821,000,0, respectively. Accordingly, net of waivers, the Company paid base management fees of $4.3approximately $4.5 million for the three months ended September 30, 2015March 31, 2016 and paid base management fees of $821,000approximately $3.0 million for the three months ended September 30, 2014.March 31, 2015. For the three months ended September 30, 2015March 31, 2016 and 2014,2015, the Company incurred capital gains incentive fees of $0 and $0, respectively, and subordinated incentive fees on income of $155,000approximately $493,000 and $0,358,000, respectively. For the three months ended September 30, 2015March 31, 2016 and 2014,2015, the Advisers waived capital gains incentive fees of $0 and $0, respectively, and subordinated incentive fees on income of $155,000approximately $493,000 and $0,358,000, respectively. For the nine months ended September 30, 2015 and 2014, the Company incurred base management fees of $11.0 million and $3.3 million, respectively, and the Advisers waived base management fees of $0 and $1.7 million, respectively. Accordingly, net of waivers, the Company paid base management fees of $11.0 million for the nine months ended September 30, 2015 and paid base management fees of $1.7 million for the nine months ended September 30, 2014. For the nine months ended September 30, 2015 and 2014, the Company incurred capital gains incentive fees of $0 and $0, respectively, and subordinated incentive fees on income of $1.4 million and $0, respectively. For the nine months ended September 30, 2015 and 2014, the Advisers waived capital gains incentive fees of $0 and $0, respectively, and subordinated incentive fees on income of $1.4 million and $0, respectively. For the ninethree months ended September 30, 2015March 31, 2016 and 2014,2015, the Company did not record an accrual for any previously waived fees. Any future reimbursement of previously waived fees to the Advisers will not be accrued until the reimbursement of the waived fees becomes probable and estimable, which will be upon approval of the Company’s board of directors. To date, none of the previously waived fees has been approved by the board of directors for reimbursement. Pursuant to the Investment Advisory Agreement and Sub-Advisory Agreement, the Company is required to pay or reimburse the Advisers for administrative services expenses, which include all costs and expenses related to the Company's day-to-day administration and management not related to advisory services. The Advisers do not earn any profit under their provision of administrative services to the Company. For the three months ended September 30, 2015 and 2014, the Company incurred, and the Advisers waived the reimbursement of, administrative services expenses of $517,000 and $371,000, respectively. For the nine months ended September 30, 2015 and 2014, the Company incurred, and the Advisers waived the reimbursement of, administrative services expenses of $1.4 million and $1.1 million, respectively. The Advisers have agreed to waive the reimbursement of administrative services expenses through December 31, 2015. The waiver of the reimbursement of administrative service expenses is not subject to future reimbursement. On November 11, 2013, the Company entered into an Expense Support and Conditional Reimbursement Agreement (the "2013 Expense Reimbursement Agreement"). On April 15, 2015, the Company and the Adviser agreed to an amendment to the 2013 Expense Reimbursement Agreement (the "2013 Expense Reimbursement Amendment"). Under the 2013 Expense Reimbursement Amendment, reimbursement of Expense Support Payments made under the 2013 Expense Reimbursement Agreement shall be made in accordance with and subject to the provisions of the Fee Waiver Amendment. All other terms of the 2013 Expense Reimbursement Agreement remain unchanged. On December 30, 2013, the Company and the Adviser agreed to an Expense Support and Conditional Reimbursement Agreement, which was subsequently amended on March 31, 2014, June 30, 2014 and September 30, 2014 (as amended, the "2014 Expense Reimbursement Agreement"). On April 15, 2015, the Company and the Adviser agreed to a further amendment to the 2014 Expense Reimbursement Agreement (the "Fourth Amendment"). Under the Fourth Amendment, which is effective December 31, 2014, reimbursement of Expense Support Payments made under the 2014 Expense Reimbursement Agreement shall be made in accordance with and subject to the Fee Waiver Amendment. All other terms of the 2014 Expense Reimbursement Agreement remain unchanged. There is currently no agreement in place for the Adviser to provide Expense Support to the Company after December 31, 2014.


 
F-45 The table below presents the fees and expenses waived by the Advisers and the timing of potential reimbursement of waived fees (dollars in thousands). Previously waived fees will only be reimbursed with the approval of the Company's board of directors and if the "operating expense ratioOperating Expense Ratio" (as described in footnote 43 to the table below) is equal to or less than the Company's operating expense ratio at the time the corresponding fees were waived and if the annualized rate of the Company's regular cash distributions to stockholders is equal to or greater than the annualized rate of the Company's regular cash distributions at the time the corresponding fees were waived. Period Ended Amount of Fee Waivers and Expense Support Payments (dollars in thousands)(1) Expiration of the Advisers’ Right to Receive Reimbursement of Previously Waived Fees and Expense Support Payments(2) Amount of Administrative Expense Waivers (dollars in thousands)(3) Operating Expense Ratio as of the Date of the Fee Waivers(4) Annualized Distribution Rate as of the Date of the Fee Waivers(5) June 30, 2012 $49 June 30, 2015 $25 1.35% 7.00% September 30, 2012 $152 September 30, 2015 $129 1.97% 7.00% December 31, 2012 $157 December 31, 2015 $284 2.96% 7.00% March 31, 2013 $84 March 31, 2016 $233 1.86% 7.00% June 30, 2013 $118 June 30, 2016 $222 1.36% 7.00% September 30, 2013 $268 September 30, 2016 $234 1.22% 7.00% December 31, 2013 $467 December 31, 2016 $329 0.49% 7.00% March 31, 2014 $303 March 31, 2017 $329 1.28% 7.00% June 30, 2014 $551 June 30, 2017 $385 1.28% 7.00% September 30, 2014 $1,149 September 30, 2017 $371 1.23% 7.00% December 31, 2014 $599 December 31, 2017 $412 1.70% 7.00% March 31, 2015 $358 March 31, 2018 $437 1.78% 7.18% June 30, 2015 $930 June 30, 2018 $480 1.69% 7.07% September 30, 2015 $155 September 30, 2018 $517 2.11% 7.07% Management Fee (1) Subordinated Incentive Fee (1) Capital Gain Incentive Fee (1) Expense Support (1) Quarter Ended Waivers Repaid to Adviser (2) Waivers Repaid to Adviser (2) Waivers Repaid to Adviser (2) Payments Repaid to Adviser (2) Operating Expense Ratio (3) Annualized Distribution Rate (4) Eligible to be Repaid Through 6/30/2012 $ 31 $ — $ 18 $ — $ — $ — $ — $ — 1.35% 7.00% Expired 9/30/2012 $ 97 $ — $ 52 $ — $ 3 $ — $ — $ — 1.97% 7.00% Expired 12/31/2012 $ 104 $ — $ 53 $ — $ — $ — $ — $ — 2.96% 7.00% Expired 3/31/2013 $ 84 $ — $ — $ — $ — $ — $ — $ — 1.86% 7.00% Expired 6/30/2013 $ 118 $ — $ — $ — $ — $ — $ — $ — 1.36% 7.00% 6/30/2016 9/30/2013 $ 268 $ — $ — $ — $ — $ — $ — $ — 1.22% 7.00% 9/30/2016 12/31/2013 $ 309 $ — $ — $ — $ 5 $ — $ 153 $ — 0.49% 7.00% 12/31/2016 3/31/2014 $ 306 $ — $ — $ — $ — $ — $ — $ — 1.28% 7.00% 3/31/2017 6/30/2014 $ 548 $ — $ — $ — $ — $ — $ — $ — 1.28% 7.00% 6/30/2017 9/30/2014 $ 821 $ — $ — $ — $ — $ — $ 328 $ — 1.23% 7.00% 9/30/2017 12/31/2014 $ 148 $ — $ 451 $ — $ — $ — $ — $ — 1.70% 7.00% 12/31/2017 3/31/2015 $ — $ — $ 358 $ — $ — $ — $ — $ — 1.78% 7.18% 3/31/2018 6/30/2015 $ — $ — $ 930 $ — $ — $ — $ — $ — 1.69% 7.07% 6/30/2018 9/30/2015 $ — $ — $ 155 $ — $ — $ — $ — $ — 2.11% 7.07% 9/30/2018 12/31/2015 $ — $ — $ 1,159 $ — $ — $ — $ — $ — 2.27% 7.78% 12/31/2018 3/31/2016 $ — $ — $ 493 $ — $ — $ — $ — $ — 1.83% 8.14% 3/31/2019 (1) Fees waived pursuant to the Conditional Fee Waiver Agreement and the 2016 Conditional Income Incentive Fee Waiver Agreement and Expense Support Payments pursuant to the 2013 and 2014 Expense Reimbursement Agreements. (2) Subject to the approval of the Company’s board of directors, in future periods, previously waived fees may be paid to the Advisers, if the Company’s cumulative net increase in net assets resulting from operations exceeds the amount of cumulative distributions paid to stockholders. The previously waived fees are potentially subject to repayment by the Company, if at all, within a period not to exceed three years from the date of each respective fee waiver. To date, none of the previously waived fees and Expense Support Payments hashave been approved for reimbursement by the Company’s board of directors. (3) The “Operating Expense Ratio” is calculated on a quarterly basis as a percentage of average net assets and includes all expenses borne by the Company, except for base management and incentive fees and administrative expenses waived by the Advisers and organizational and offering expenses. For the quarter ended December 31, 2013, expenses have been reduced by $153,000, the amount of the Expense Support Payment received in 2013 from the Adviser. For the quarter ended September 30, 2014, expenses have been reduced by $328,000, which Expense Support Payment was received from the Adviser on October 30, 2014.


 
F-46 (4) “Annualized Distribution Rate” equals $0.00191781 per share, per day. “Annualized Distribution Rate” does not include the special stock dividend paid to stockholders on September 14, 2012 and was based on the Company's offering price per share as of the final day of the quarter. Pursuant to the Investment Advisory Agreement and Sub-Advisory Agreement, the Company is required to pay or reimburse the Advisers for administrative services expenses, which include all costs and expenses related to the Company's day-to-day administration and management not related to advisory services. The Advisers do not earn any profit under their provision of administrative services to the Company. For the three months ended March 31, 2016 and 2015, the Company incurred, and the Advisers waived the reimbursement of, administrative services expenses of approximately $533,000 and $437,000, respectively. On May 9, 2016, the Company and the Advisers agreed to an amendment to the 2014 Expense Reimbursement Agreement, which extended the period for waiver of reimbursement of administrative services expenses accrued pursuant to the Investment Advisory Agreement and the Sub-Advisory Agreement through June 30, 2016. The waiver of the reimbursement of administrative services expenses is not subject to future reimbursement. The table below presents the administrative services expenses waived by the Advisers (dollars in thousands). Administrative Services Quarter Ended Waivers Repaid to Adviser Operating Expense Ratio (1) Annualized Distribution Rate (2) Eligible to be Repaid Through (3) 6/30/2012 $ 25 $ — 1.35% 7.00% Not Eligible to be Repaid 9/30/2012 $ 129 $ — 1.97% 7.00% Not Eligible to be Repaid 12/31/2012 $ 284 $ — 2.96% 7.00% Not Eligible to be Repaid 3/31/2013 $ 233 $ — 1.86% 7.00% Not Eligible to be Repaid 6/30/2013 $ 222 $ — 1.36% 7.00% Not Eligible to be Repaid 9/30/2013 $ 234 $ — 1.22% 7.00% Not Eligible to be Repaid 12/31/2013 $ 329 $ — 0.49% 7.00% Not Eligible to be Repaid 3/31/2014 $ 329 $ — 1.28% 7.00% Not Eligible to be Repaid 6/30/2014 $ 385 $ — 1.28% 7.00% Not Eligible to be Repaid 9/30/2014 $ 371 $ — 1.23% 7.00% Not Eligible to be Repaid 12/31/2014 $ 412 $ — 1.70% 7.00% Not Eligible to be Repaid 3/31/2015 $ 437 $ — 1.78% 7.18% Not Eligible to be Repaid 6/30/2015 $ 480 $ — 1.69% 7.07% Not Eligible to be Repaid 9/30/2015 $ 517 $ — 2.11% 7.07% Not Eligible to be Repaid 12/31/2015 $ 603 $ — 2.27% 7.78% Not Eligible to be Repaid 3/31/2016 $ 533 $ — 1.83% 8.14% Not Eligible to be Repaid (1) The “Operating Expense Ratio” is calculated on a quarterly basis as a percentage of average net assets and includes all expenses borne by the Company, except for base management and incentive fees and administrative expenses waived by the Advisers and organizational and offering expenses. For the quarter ended December 31, 2013, expenses have been reduced by $153,000, the amount of the Expense Support Payment received in 2013 from the Adviser. For the quarter ended September 30, 2014, expenses have been reduced by $328,000, which Expense Support Payment was received from the Adviser on October 30, 2014. (2) “Annualized Distribution Rate” equals $0.00191781 per share, per day. “Annualized Distribution Rate” does not include the special stock dividend paid to stockholders on September 14, 2012 and was based on the Company's offering price per share as of the last day of the quarter. (3) The Advisers have agreed to permanently waive reimbursement by the Company of administrative expenses through December 31, 2015.June 30, 2016. The administrative expenses are waived on a quarterly basis and are not eligible for future reimbursement from the Company to the Advisers. (4) The “Operating Expense Ratio” is calculated on a quarterly basis as a percentage of average net assets and includes all expenses borne by the Company, except for base management and incentive fees and administrative expenses waived by the Advisers and organizational and offering expenses. For the quarter ended December 31, 2013, expenses have been reduced by $153,000, the amount of the Expense Support Payment received in 2013 from the Adviser. For the quarter ended September 30, 2014, expenses have been reduced by $328,000, which Expense Support Payment was received from the Adviser on October 30, 2014. (5) “Annualized Distribution Rate” equals $0.00191781 per share, per day. “Annualized Distribution Rate” does not include the special stock dividend paid to stockholders on September 14, 2012. As of September 30, 2015March 31, 2016 and December 31, 2014,2015, the Adviser and Sub-Adviser have incurred approximately $9.410.7 million and $6.810.1 million, respectively, of Offeringoffering costs on the Company’s behalf. On May 31, 2012, the Company recorded a due to affiliate liability and capitalized the deferred Offering costs as it is expected that the Company will raise sufficient capital capital that it will be required to reimburse the Advisers for these costs. As of September 30, 2015, the balance of the due to affiliate liability related to unpaid Offering costs was $1.3 million. On a regular basis, management reviews capital raise projections to evaluate the the likelihood of the capital raise reaching a level that would require the Company to reimburse the Advisers for the Offering costs incurred incurred on the Company's behalf. Based on the $9.4 million of Offering costs incurred by the Advisers through September 30, 2015, the Company would have to raise approximately $626.9 million to be obligated to reimburse the Advisers for all of these Offering costs. Commencing with the Company’s initial closing, which occurred on September 17, 2012, and continuing with every closing thereafter,


 
F-47 1.5% of the proceeds of such closings will be amortized as a charge to additional paid-in capital and a reduction of deferred Offering costs, costs, until such asset is fully amortized. As of September 30, 2015, approximately $8.1 million has been amortizedAs of March 31, 2016, 2016, approximately $9.3 million of offering costs has been reimbursed to the Advisers. The Company expects to reimburse the Advisers Advisers for the balance of such costs incurred on its behalf on a monthly basis up to a maximum aggregate amount of 1.5% of the gross Offeringstock offering proceeds. The table below outlines fees incurred and expense reimbursements payable to Hines, Main Street and their affiliates for the ninethree months ended September 30,March 31, 2016 and 2015 and 2014 and amounts unpaid as of September 30, 2015March 31, 2016 and December 31, 20142015 (dollars in thousands). Incurred I Unpaid as of Three Months Ended N2014March 31, September 30, December 31, Type and Recipient 20152016 20142015 Base Management Fees (1) - the Adviser, S b Ad i $ 4,2784,494 $ 821 $11,0203,007 $ 1,6744,496 $ 4,278 $ 2 Incentive Fees on Income (1) - the Adviser, Sub Adviser — — — — — Capital Gains Incentive Fee (1) - the Adviser, Sub Adviser — — — — — Offering Costs - the Adviser, Sub-Adviser 769308 574555 1,7497 1,330 2,3881 107Expense Support from Adviser — (328—) (328—) — — Other (2) - the Adviser 15493 11665 34341 120 6295 Selling Commissions - Dealer Manager 3,387875 4,4896,038 9,997254 7 — Dealer Manager Fee - Dealer Manager 1,706423 2,1052,619 4,802(7) 1 — Due to Affiliates $ 4,791 $ 5,736 $ 4,5305,723 (1) Net of amounts waived by the Adviser and Sub-AdviserAdvisers. (2) Includes amounts the Adviser paid on behalf of the Company such as general and administrative services expenses. Note 10 – Share Repurchase Plan Since inception of the share repurchase program, the Company funded the repurchase of $1.64.6 million in shares. For the ninethree months ended September 30, 2015March 31, 2016 and 2014,2015, the Company funded $1.41.5 million and $155,000,289,011, respectively, for shares tendered for repurchase under the plan approved by the board of directors. Since inception of the share repurchase program, the Company has funded all redemption requests validly tendered and not withdrawn. For the Three Months Ended Repurchase Date Shares Repurchased Percentage of Shares Tendered that were Repurchased Repurchase Price per Share Aggregate Consideration for Repurchased Shares March 31, 2016 3/30/2016 200,508 100% 7.62 1,527,873 Note 11 – Commitments and Contingencies At September 30, 2015,March 31, 2016, the Company had a total of approximately $29.129.8 million in outstanding commitments comprised of (i) twelve16 commitments to fund revolving loans that had not been fully drawn or term loans that had not been funded and (ii) twothree capital commitments that had not been fully called. At December 31, 2014, the Company had $6.4The Company recognized unrealized depreciation of $98,000 on the outstanding unfunded loan commitments and unrealized appreciation of $14,000 on the outstanding unfunded capital commitments during three months ended March 31, 2016. At December 31, 2015, the Company had a total of approximately $34.1 million in outstanding commitments comprised of (i) four14 commitments to fund revolving loans that had not been fully drawn or term loans that had not been funded and (ii) onethree capital commitmentcommitments that had not been fully called. The Company recognized unrealized depreciation of $79,000 on the outstanding unfunded loan commitments and unrealized depreciation of $14,000 on the outstanding unfunded capital commitments during the year ended December 31, 2015.


 
F-48 Commitments and Contingencies (dollars in thousands) September 30, 2015 Unfunded Loan Commitments Arcus Hunting, LLC $ 540 BarFly Ventures, LLC 1,531 Buca C, LLC 1,780 Datacom, LLC 1,500 Guerdon Modular Holdings, Inc. 400 Hojeij Branded Foods, Inc. 2,143 HWT, LLC 200 Jackmont Hospitality, Inc. 1,599 LaMi Products, LLC 1,688 Minute Key, Inc. 1,500 Mystic Logistics, Inc. 200 Volusion, LLC 3,000 Unfunded Capital Commitments Brightwood Capital Fund III, LP 1,250 Freeport First Lien Loan Fund III, LP 11,741 Total $ 29,072 Commitments and Contingencies (dollars in thousands) March 31, 2016 December 31, 2015 Unfunded Loan Commitments AccuMed Corp. $ 250 $ 875 Apex Linen Services, Inc. 1,003 1,003 Arcus Hunting, LLC 2,069 1,196 BarFly Ventures, LLC 1,531 1,531 Buca C, LLC 1,780 1,780 CapFusion Holding, LLC 1,600 — Datacom, LLC 1,500 1,500 Guerdon Modular Holdings, Inc. 160 400 Hojeij Branded Foods, Inc. 2,000 2,143 HW Temps LLC 200 200 Jackmont Hospitality, Inc. 1,200 1,333 LaMi Products, LLC 1,765 1,521 Minute Key, Inc. 200 500 Mystic Logistics, Inc. 200 200 Unirush LLC 1,000 — Volusion, LLC 3,000 3,000 Unfunded Capital Commitments Brightwood Capital Fund III, LP 1,250 1,250 EIG Traverse Co-Investment, LP 195 5,245 Freeport First Lien Loan Fund III, LP 8,936 10,423 Total $ 29,839 $ 34,100 Note 12 – Subsequent Events From OctoberApril 1, 20152016 through October 31, 2015,May 12, 2016, the Company raised approximately $24.815.5 million in the Offering. During this period, the Company funded approximately $41.913.5 million in investments and received proceeds from repayments and dispositions of approximately $23.634.5 million. On October 8, 2015,April 20, 2016 and May 3, 2016, the Company decreasedincreased its public offering price from $9.90 per share to $9.70 per share. This decrease in the public offering price was8.70 and $8.80, respectively, effective as of the Company’'s October 8, 2015 weekly closingweekly closes on April 21, 2016 and May 5, 2016, respectively.


 
F-49 On November 6, 2015, the Company decreased its public offering price from $9.70 per share to $9.55 per share. This decrease in the public offering price was effective as of the Company’s November 12, 2015 weekly closing.


 
F-50 Report of Independent Registered Public Accounting Firm Board of Directors and Stockholders HMS Income Fund, Inc. We have audited the accompanying consolidated balance sheets of HMS Income Fund, Inc. (a Maryland corporation) and subsidiaries (the “Company”), including the schedule of investments, as of December 31, 20142015 and 2013,2014, and the related consolidated statements of operations, changes in net assets, and cash flows for each of the three years in the period ended December 31, 20142015 and the financial highlights (see Note 5) for each of the threefour years in the period ended December 31, 20142015 and the period from inception (November 22, 2011) to December 31, 2011. These financial statements and financial highlights are the responsibility of the Company’s management. Our responsibility is to express an opinion on these financial statements and financial highlights based on our audits. We conducted our audits in accordance with the standards of the Public Company Accounting Oversight Board (United States). Those standards require that we plan and perform the audit to obtain reasonable assurance about whether the financial statements are free of material misstatement. We were not engaged to perform an audit of the Company’s internal control over financial reporting. Our audits included consideration of internal control over financial reporting as a basis for designing audit procedures that are appropriate in the circumstances, but not for the purpose of expressing an opinion on the effectiveness of the Company’s internal control over financial reporting. Accordingly, we express no such opinion. An audit also includes examining, on a test basis, evidence supporting the amounts and disclosures in the financial statements, assessing the accounting principles used and significant estimates made by management, as well as evaluating the overall financial statement presentation. Our procedures included verification by confirmation of securities as of December 31, 20142015 and 2013,2014, by correspondence with the portfolio companies and custodians, or by other appropriate auditing procedures where replies were not received. We believe that our audits provide a reasonable basis for our opinion. In our opinion, the consolidated financial statements and financial highlights referred to above present fairly, in all material respects, the financial position of HMS Income Fund, Inc. and subsidiaries as of December 31, 20142015 and 2013,2014, and the results of their operations and their cash flows for each of the three years in the period ended December 31, 20142015 and the financial highlights for each of the threefour years in the period ended December 31, 20142015 and the period from inception (November 22, 2011) to December 31, 2011 in conformity with accounting principles generally accepted in the United States of America. /s/ GRANT THORNTON LLP Houston, Texas March 3, 2015 11, 2016


 
F-51 HMS Income Fund, Inc. Consolidated Balance Sheets (dollars in thousands, except share and per share amounts) December 31, 2015 December 31, 2014 December 31, 2013 ASSETS Portfolio investments at fair value: Non-Control/Non-Affiliate investments (amortized cost: $866,499 and $465,663 and $66,410 as of December 31, 20142015 and December 31 2013 2014 respectively) $ 812,205 $ 451,917 $ 66,882 Affiliate investments (amortized cost: $23,949 and $7,420 and zero as of December 31, 20142015 and December 31, 2013,2014, respectively) 25,303 7,424 — Control investments (amortized cost: $14,241 and $14,521 and zero as of December 31, 20142015 and December 31, 2013,2014, respectively) 15,480 14,521 — Total portfolio investments (amortized cost: $487,604 and $66,410 as f D b 31 2014 d D b 31 2013 ti l ) 852,988 473,862 66,882 Cash and cash equivalents 24,001 19,868 6,356 Interest receivable 7,927 4,328 399 Receivable for securities sold 1,995 3,014 — Prepaid and other assets 511 338 109 Due from Main Street Capital Corporation — 19 Deferred offering costs (net of accumulated amortization of $9,018 and $4,428 and $631 as of December 31, 20142015 and December 31, 2013 2014 respectively) 1,107 2,388 3,688 Deferred financing costs (net of accumulated amortization of $5821,370 and $144582 as of December 31, 20142015 and December 31 2013 2014 respectively) 4,883 2,426 168 Total assets $ 893,412 $ 506,224 $ 77,621 LIABILITIES Accounts payable and other liabilities $ 624 $ 246 $ 71 Payable for unsettled trades — 6,249 2,608 Stockholder distributions payable 3,717 1,760 295 Due to affiliates 5,723 4,530 3,771 Payable for securities purchased 11,696 50,512 8,799 Notes payable 380,000 182,864 14,000 Total liabilities 401,760 246,161 29,544 Commitments and Contingencies (Note 11) NET ASSETS Common stock, $.001 par value; 150,000,000 shares authorized, 62,382,044 and 30,967,120 and 5,396,967 issued and outstanding as of December 31, 20142015 and December 31, 2013,2014, ti l 62 31 5 Additional paid in capital 546,508 273,774 47,600 Accumulated distributions in excess of net realized gain on investment net of stockholder distributions income (3,219) — — Net unrealized appreciation (depreciation) (51,699) (13,742) 472 Total net assets 491,652 260,063 48,077 Total liabilities and net assets $ 893,412 $ 506,224 $ 77,621 Net asset value per share $ 7.88 $ 8.40 $ 8.91 See notes to the financial statements.


 
F-52 HMS Income Fund, Inc. Consolidated Statements of Operations (dollars in thousands, except shares and per share and per unit amounts) Year Ended December 31, 2015 Year Ended December 31, 2014 Year Ended December 31, 2013 Year Ended December 31, 2012INVESTMENT INCOME Interest, fee and dividend income Non-Control/Non-Affiliate investments $ 63,253 $ 19,013 $ 2,758 $ 1,238 Affiliate investments 1,204 170 — 635 Control investments 932 30 — — Total interest, fee and dividend income 65,389 19,213 2,758 1,873 EXPENSES Interest expense 11,159 3,325 419 316 Base management and incentive fees 18,142 6,029 784 358 Administrative services expenses 2,037 1,497 1,018 438 Professional fees 606 478 361 201 Insurance 192 191 186 108 Other general and administrative 1,407 595 240 114 Expenses before fee and expense waivers 33,543 12,115 3,008 1,535 Waiver of management and incentive fees (2,601) (2,274) (784) (358) Waiver of administrative services expenses (2,037) (1,497) (1,018) (438) Expense support payment from Adviser — (328) (153) — Total expenses, net of fee and expense waivers 28,905 8,016 1,053 739 NET INVESTMENT INCOME 36,484 11,197 1,705 1,134 NET REALIZED GAIN (LOSS) FROM INVESTMENTS Non-Control/Non-Affiliate investments (5,508) 20 27 2 Affiliate investments — — — 12 Control investments — — — — Total realized gain (loss) from investments (5,508) 20 27 14 NET REALIZED INCOME 30,976 11,217 1,732 1,148 NET UNREALIZED APPRECIATION (DEPRECIATION) Non-Control/Non-Affiliate investments (40,543) (14,220) 421 62 Affiliate investments 1,348 6 — 25 Control investments 1,239 — — — Total net unrealized appreciation (depreciation) (37,956) (14,214) 421 87 NET INCREASE (DECREASE) IN NET ASSETS RESULTING FROM OPERATIONS $ (6,980) $ (2,997) $ 2,153 $ 1,235 PER SHARE INFORMATION – BASIC AND DILUTED NET INVESTMENT INCOME PER SHARE/UNIT – BASIC AND DILUTED $ 0.75 $ 0.70 $ 0.64 $ 0.99 NET REALIZED INCOME PER SHARE/UNIT – BASIC AND DILUTED $ 0.63 $ 0.70 $ 0.65 $ 1.00 NET INCREASE (DECREASE) IN NET ASSETS RESULTING FROM OPERATIONS PER SHARE/UNIT – BASIC AND DILUTED (EARNINGS PER SHARE) $ (0.14) $ (0.19) $ 0.81 $ 1.08 DISTRIBUTIONS DECLARED PER SHARE/UNIT $ 0.70 $ 0.70 $ 0.70 $ 0.94 WEIGHTED AVERAGE SHARES/UNITS OUTSTANDING – BASIC AND DILUTED 48,838,114 16,022,853 2,648,689 1,151,554 See notes to the financial statements.


 
F-53


 
F-54 HMS Income Fund, Inc. Consolidated Statements of Changes in Net Assets (dollars in thousands, except number of sharesshare and per share amounts) Year Ended December 31, 2015 Year Ended December 31, 2014 Year Ended December 31, 2013 Change in Net Assets from Operations: Net investment income $ 36,484 $ 11,197 $ 1,705 Net realized gain (loss) on investments (5,508) 20 27 Net unrealized appreciation (depreciation) (37,956) (14,214) 421 Net increase (decrease) in net assets resulting from operations (6,980) (2,997) 2,153 Change in Net Assets from Shareholders' Distributions: Distributions from net investment income (34,195) (11,197) (1,814) Distributions from net realized gain on investments — (20) (41) Net decrease in net assets resulting from shareholders' distributions (34,195) (11,217) (1,855) Change in Net Assets from Capital Share Transactions: Issuance of common stock, net of issuance costs 263,372 225,525 36,541 Reinvestment of shareholder distributions 16,937 4,630 429 Repurchase of common stock (2,955) (158) (4) Offering costs (4,590) (3,797) (610) Net increase in net assets resulting from capital share transactions 272,764 226,200 36,356 Total Increase in Net Assets 231,589 211,986 36,654 Net Assets at beginning of period 260,063 48,077 11,423 Net Assets at end of the period $ 491,652 $ 260,063 $ 48,077 NAV at end of the period $ 7.88 $ 8.40 $ 8.91 Common shares outstanding, beginning of period 30,967,120 5,396,967 1,289,472 Issuance of common shares 29,856,266 25,073,940 4,059,776 Issuance of common shares pursuant to distribution reinvestment plan 1,918,998 514,471 47,719 Repurchase of common shares (360,340) (18,258) — Common shares outstanding, end of period 62,382,044 30,967,120 5,396,967


 
F-55 Membership Interests Common Stock Number of Units Par Value Number of Shares Par Value Additional Paid-In Capital Accumulated Net Investment Income, Net ofStockholder Distributions Accumulated Net Realized Gain Other Sources Net Unrealized Appreciation Total NetAssets Balance at December 31, 2011 1,111,111 $ 1 — $ — $ 9,999 $ 56 $ — $ — $ (36) $ 10,020 Merger transaction - May 31, 2012 (1,111,111) (1) 1,123,157 1 — — — — — — Issuance of common stock due to stock dividend — — 25,274 — — — — — — — Issuance of common stock — — 141,041 — 1,379 — — — — 1,379 Selling commissions and dealer manager fees — — — — (109) — — — — (109) Offering costs — — — — (21) — — — — (21) Stockholder distributions declared — — — — — (1,081) — — — (1,081) Net increase in net assets resulting from operations — — — — — 1,134 14 — 87 1,235 Balance at December 31, 2012 — $ — 1,289,472 $ 1 $ 11,248 $ 109 $ 14 $ — $ 51 $ 11,423 Issuance of common stock — — 4,107,495 4 40,692 — — — — 40,696 Redemption of common stock — — — — (4) — — — — (4) Selling commissions and dealer manager fees — — — — (3,726) — — — — (3,726) Offering costs — — — — (610) — — — — (610) Stockholder distributions declared — — — — — (1,814) (41) — — (1,855) Net increase in net assets resulting from operations — — — — — 1,705 27 — 421 2,153 Balance at December 31, 2013 — $ — 5,396,967 $ 5 $ 47,600 $ — $ — $ — $ 472 $ 48,077 Issuance of common stock — — 25,588,411 26 253,104 — — — — 253,130 Redemption of common stock — — (18,258) — (158) — — — — (158) Selling commissions and dealer manager fees — — — — (22,975) — — — — (22,975) Offering costs — — — — (3,797) — — — — (3,797) Stockholder distributions declared — — — — — (11,197) (20) — — (11,217) Net increase (decrease) in net assets resulting from operations — — — — — 11,197 20 — (14,214) (2,997) Balance at December 31, 2014 — $ — 30,967,120 $ 31 $ 273,774 $ — $ — $ — $ (13,742) $ 260,063 See notes to the financial statements.


 
F-56 HMS Income Fund, Inc. Consolidated Statements of Cash Flows (in thousands) (dollars in thousands) Year Ended December 31, 2015 Year Ended December 31, 2014 Year Ended December 31, 2013 Year Ended December 31, 2012 CASH FLOWS FROM OPERATING ACTIVITIES Net increase (decrease) in net assets resulting from operations $ (6,980) $ (2,997) $ 2,153 $ 1,235 Adjustments to reconcile net increase (decrease) in net assets resulting from operations to net cash provided by (used in) operating activities: Principal repayments received, proceeds from sales of investments in portfolio companies 176,066 96,264 16,627 9,675 Investments in portfolio companies (631,126) (477,482) (57,856) (9,148) Net unrealized depreciation (appreciation) of portfolio investments 37,956 14,214 (421) (87) Net realized loss (gain) on sale of portfolio investments 5,508 (20) (27) (14) Amortization of deferred financing costs 1,161 438 94 77 Accretion of unearned income (4,378) (1,084) (194) (146) Net payment-in-kind interest accrual (1,223) (274) (80) (25) Changes in other assets and liabilities: Interest receivable (3,599) (3,929) (341) (32) Prepaid and other assets 101 (128) (27) (82) Due from Main Street Capital Corporation — 19 984 (833) Due to affiliates 7,064 5,858 304 268 Accounts payable and other liabilities 308 165 (43) 96 Payable for unsettled trades (6,249) 3,641 2,318 290 Net cash provided by (used in) operating activities (425,391) (365,315) (36,509) 1,274 CASH FLOWS FROM FINANCING ACTIVITIES Proceeds from issuance of common stock 284,481 244,703 39,657 1,379 Redemption of common shares (2,955) (158) (4) — Payment of selling commissions and dealer manager fees (25,699) (22,975) (3,732) (109) Payment of deferred offering costs (4,590) (3,799) (629) — Payment of stockholder distributions (15,301) (5,122) (1,207) (1,005) Repayments on notes payable (176,664) (152,636) (14,800) — Proceeds from notes payable 373,800 321,500 21,800 7,000 Repayments on note payable from Main Street Capital Corporation — — (7,500) Payment of deferred financing costs (3,548) (2,686) (52) (149) Net cash provided by (used in) financing activities 429,524 378,827 41,033 (384) Net increase in cash and cash equivalents 4,133 13,512 4,524 890 CASH AND CASH EQUIVALENTS AT THE BEGINNING OF THE PERIOD 19,868 6,356 1,832 942 CASH AND CASH EQUIVALENTS AT THE END OF THE PERIOD $ 24,001 $ 19,868 $ 6,356 $ 1,832 See notes to the financial statements. See notes to the financial statements.


 
F-57 HMS Income Fund, Inc. Consolidated Schedule of Investments As of December 31, 2014 (dollars in thousands) HMS Income Fund, Inc. Consolidated Schedule of Investments As of December 31, 2015 (dollars in thousands) Portfolio Company (1) (3) Business Description Type of Investment (2) (3) Index Rate (22) Principal (7) Cost (7) Fair Value Control Investments (6) GRT Rubber Technologies, LLC (8) (10) (13) Engineered Rubber Product Manufacturer LIBOR Plus 9.00% (Floor 1.00%), Current Coupon 10.00%, Secured Debt (Maturity - December 19, 2019) 1 month LIBOR $ 8,2507,941 $8,0867,806 $8,0867,806 Member Units (2,896 shares) — — 6,435 6,4357,674 14,52114241 14,52115 480 Subtotal Control Investments (6) (32% of total portfolio investments at fair value) $14,52114241 $14,52115 4 Affiliate Investments (4) AFG Capital Group, LLC (10) (13) Provider of Rent-to-Own Financing Solutions and Services 11.00% Secured Debt (Maturity Date - November 7, 2019) None $ 1,7003,240 $1,5963,118 $1,5963,198 Member Units (46 shares) — — 300 300505 Warrants (10 equivalent shares, Expiration - November 7, 2024) — — 65 65122 1,9613,483 1,9613,825EIG Traverse Co-Investment, LP (9) (15) Investment Partnership LP Interests (EIG Traverse Co-Investment, LP) (Fully diluted 6.6%) (16) — — 4,755 4,755 Freeport First Lien Loan Fund III, LP (9) (15) Investment Partnership LP Interests (Freeport First Lien Loan Fund III, LP) (Fully diluted 6.4%) (16) — — 2,077 2,077 HW Temps LLC (8) (10) (13) Temporary Staffing Solutions LIBOR Plus 9.50% (Floor 1.00%), Current Coupon 10.50%, Secured Debt (Maturity Date - July 2, 2020) 1 month LIBOR 2,494 2,430 2,430 Member Units (800 shares) — — 986 986 3,416 3,416 M.H. Corbin LLC (10) (13) Manufacturer and Distributor of Traffic Safety Products 10.00% Secured Debt (Maturity Date - August 31, 2021) None 3,500 3,467 3,467 Member Units (1,000 shares) — — 1,500 1,500 4,967 4,967 Mystic Logistics, Inc. (10) (13) Logistics and Distribution Services Provider for Large Volume Mailers 12.00% Secured Debt (Maturity Date - August 15, 2019) None 2,5002,362 2,4232,299 2,4272,361 Common Stock (1,468 shares) (16) — — 680 6801,492 3,1032,979 3,1073,853SoftTouch Medical Holdings LLC (8) (10) (13) Home Provider of Pediatric Durable Medical Equipment LIBOR Plus 9.00% (Floor 1.00%), Current Coupon 10.00%, Secured Debt (Maturity Date - October 30 31 2019) 1 month LIBOR 1,5001,425 1,4711,402 1,4711,402 Member Units (798785 shares) (16) — — 885870 8851,008 2,3562,272 2,3562,410 Subtotal Affiliate Investments (4) (23% of total portfolio investments at fair value) $ 7,42023,949 $7,42425 30 Non-Control/Non-Affiliate Investments (5) AccuMed Corporation (8) (11) Medical Device Contract Manufacturer LIBOR Plus 6.50% (Floor 1.00%), Current Coupon 7.50%, Secured Debt (Maturity - October 29, 2020) 2 month LIBOR $ 9,750 $ 9,595 $ 9,595 Ability Network Inc.Adams Publishing Group, LLC (8) (11) Health Care Information TechnologyLocal Newspaper Operator LIBOR Plus 5.006.75% (Floor 1.00%), Current Coupon 6.007.75%, Secured Debt (Maturity May 14 2 month LIB $9,506 4,975 $9,317 4,923 $9,328 4,888 Accuvant FinanceAhead, LLC (8) (11) Cyber SecurityIT Infrastructure Value Added Reseller PrimeLIBOR Plus 3.75% (Floor 3.25%)6.50%, Current Coupon 76.76%, Secured Debt (Maturity - October 22 November 2 2020) 1 month LIBOR 2,86110,000 2,8349,708 2,8539,750 Allflex Holdings III Inc. (8) Manufacturer of Livestock Identification Products LIBOR Plus 7.00% (Floor 1.00%), Current Coupon 8.00%, Secured Debt (Maturity - July 19, 2021) (14) 3 month LIBOR 8,42214,92 2 8,52915, 013 8,26414, 713 AmeriTech College Operations, LLC (10) (13) For-Profit Nursing and Healthcare College 10.00% Secured Debt, (Maturity - January 31, 2020) None 871375 870375 870375 10.00% Secured Debt, (Maturity - November 30, 2019) None 61 60 60


 
F-58 HMS Income Fund, Inc. Consolidated Schedule of Investments As of December 31, 2015 (dollars in thousands) Portfolio Company (1) (3) Business Description Type of Investment (2) (3) Index Rate (22) Principal (7) Cost (7) Fair Value 10.00% Secured Debt, (Maturity - May 15 2016) None 64 64 64 Preferred Member Units (364 shares) (16) — — 284 284 783 783 AMF Bowling Centers, Inc. (8) Bowling Alley Operator LIBOR Plus 6.25% (Floor 1.00%), Current Coupon 7.25%, Secured Debt (Maturity - September 18, 2021) 3 month LIBOR 7,98013,84 7 7,91513, 777 7,86013, 720 AP Gaming I, LLC (8) (11) Developer, Manufacturer, and Operator of Gaming Machines LIBOR Plus 8.25% (Floor 1.00%), Current Coupon 9.25%, Secured Debt (Maturity - December 21, 2020) 3 month LIBOR 11,407 11,290 11,036 Apex Linen Service, Inc. (10) (13) Industrial Launderers 13.00% Secured Debt, (Maturity - October 30, 2022) None 3,000 2,944 2,944 LIBOR Plus 6.00% (Floor 1.00%), Current Coupon 7.00%, Secured Debt (Maturity - October 30, 2022) 1 month LIBOR 400 400 400 3,344 3,344 Aptean, Inc. (8) Enterprise Application Software Provider LIBOR Plus 4.25% (Floor 1.00%), Current Coupon 5.25%, Secured Debt (Maturity - February 26, 2020) 3 month LIBOR 4,4604,415 4,4604,415 4,3344,323 Arcus Hunting, LLC (8) (11) Manufacturer of Bowhunting and Archery Products and Accessories LIBOR Plus 7.00% (Floor 1.00%), Current Coupon 8.00%, Secured Debt (Maturity - November 13, 2019) 3 month LIBOR 4,770 4,665 4,665 Artel, LLC (8) Land-Based and Commercial Satellite Provider LIBOR Plus 6.007.00% (Floor 1.25%), Current Coupon 7.258.25%, Secured Debt (Maturity November 27 2017) 3 month LIBOR 9193,344 8993,274 9102,85 9 ATX Networks Corp. (8) (9) Provider of Radio Frequency Management Equipment LIBOR Plus 6.00% (Floor 1.00%), Current Coupon 7.00%, Secured Debt (Maturity - June 11, 2021) 3 month LIBOR 14,925 14,645 14,701 BarFly Ventures, LLC (11) Casual Restaurant Group 12.00% Secured Debt (Maturity Date - August 30, 2020) None 1,374 1,348 1,348 Warrants (.364 equivalent shares, Expiration - August 31, 2025) — — 158 158 1,506 1,506 Berry Aviation, Inc. (11) Airline Charter Service Operator 12.00% Current / 1.75% PIK Secured Debt (Maturity Date - January 30 2020) (14) None 1,407 1,386 1,386 Common Stock (138 shares) — — 100 100 1,486 1,486 Bioventus, LLC (8) (11) Production of Orthopedic Healing Products LIBOR Plus 10.00% (Floor 1.00%), Current Coupon 11.00%, Secured Debt (Maturity - April, 10, 2020) (14) 1 month LIBOR 7,000 6,8666,888 6,9836,895 Blackbrush Oil and Gas LP (8) (12) Oil & Gas Exploration LIBOR Plus 6.50% (Floor 1.00%), Current Coupon 7.50%, Secured Debt (Maturity - July 30, 2021) (14) 3 month LIBOR 10,08512,085 9,96611,655 8,3709,758 Blackhawk Specialty Tools LLC (8) Oilfield Equipment & Services LIBOR Plus 5.25% (Floor 1.25%), Current Coupon 6.50%, Secured Debt (Maturity - August 1, 2019) 3 month LIBOR 1,4248,500 1,4248,0 47 1,4037,8 62 Blue Bird Body Company (8) School Bus Manufacturer LIBOR Plus 5.50% (Floor 1.00%), Current Coupon 6.50%, Secured Debt (Maturity - June 26, 2020) 3 month LIBOR 6,0005,062 5,9175,0 02 5,9705,0 27 Bluestem Brands, Inc. (8) (9) Multi-Channel Retailer of General Merchandise LIBOR Plus 7.50% (Floor 1.00%), Current Coupon 8.50%, Secured Debt (Maturity - November 6, 2020) 3 month LIBOR 7,50014,619 7,20614,330 7,23713,705 Brasa Holdings, Inc. (8) (12) Upscale Full Service Restaurants LIBOR Plus 9.50% (Floor 1.5%), Current Coupon 11.00%, Secured Debt (Maturity January 20 2020) 10,000 10,100 9,900 Brightwood Capital Fund III, LP (9) (15) (16) Investment Partnership LP Interests (Brightwood Capital Fund III, LP) (Fully diluted 5752%) (16) — — 1,5753,8 25 1,5753,6 95 Brundage-Bone Concrete Pumping, Inc. Construction Services Provider 10.38% Secured Bond (Maturity - September 1, 2021) (14) None 4,00010,000 4,04710,173 4,0909,750 Buca C, LLC (8) (10) (13) Casual Restaurant Group LIBOR Plus 7.25% (Floor 1.00%), Current Coupon 8.25%, Secured Debt (Maturity - June 30, 2020) 1 month LIBOR 17,020 16,708 16,708 Preferred Member Units (4 units) — — 2,472 2,472 19,180 19,180 CAI Software, LLC (10) (13) Provider of Specialized Enterprise Resource Planning Software 12.00% Secured Debt (Maturity Date - October 10, 2019) None 1,3501,165 1,3111,138 1,3111,165 Member Units (16,339 shares) — — 163 163250 1,4741,301 1,4741,415


 
F-59 HMS Income Fund, Inc. Consolidated Schedule of Investments As of December 31, 2015 (dollars in thousands) Portfolio Company (1) (3) Business Description Type of Investment (2) (3) Index Rate (22) Principal (7) Cost (7) Fair Value California Healthcare Medical Billing, Inc. (10) (13) Outsourced Billing & Revenue Cycle Management 9.00% Secured Debt, (Maturity - October 17, 2016) 750 745 750 Cedar Bay GenerationCJ Holding Company LP (8) Coal-Fired Cogeneration PlantOil and Gas Equipment and Services LIBOR Plus 5.005.50% (Floor 1.251.00%), Current Coupon 6.256.50%, Secured Debt (Maturity April 23 March 24 2020) 1 month LIBOR 1,4465,955 1,4465,189 1,4353,710 Cengage Learning Acquisitions, Inc. (8) (12) Provider of Educational Print and Digital Services LIBOR Plus 6.00% (Floor 1.00%), Current Coupon 7.00%, Secured Debt (Maturity - March 31, 2020) 1 month LIBOR 9,97515,01 8 9,97515, 024 9,89614, 680 Cenveo Corporation Provider of Commercial Printing, Envelopes, Labels, Printed Office Products 6.00% Secured Bond (Maturity - August 1, 2019) None 10,000 8,719 7,050 Charlotte Russe, Inc. (8) Fast-Fashion Retailer to Young Women LIBOR Plus 5.50% (Floor 1.25%), Current Coupon 6.75%, Secured Debt (Maturity - May 22, 2019) 3 month LIBOR 5,47215,101 5,47214,853 5,34510,541 Clarius BIGS, LLC (11) (13) (18) Prints & Advertising Film Financing 15.00% PIK Secured Debt (Maturity - January 5, 2015) (18) None 3,2972,480 3,0392,2 22 1,38541 2 20.00% PIK Secured Debt (Maturity - January 5, 2015) (18) None 1,093896 1,001803 459149 4,0403,025 1,844561Compuware Corporation (8) Provider of Software and Supporting Services LIBOR Plus 5.25% (Floor 1.00%), Current Coupon 6.25%, Secured Debt (Maturity - December 15, 2019) 3 month LIBOR 14,250 13,893 13,523 Covenant Surgical Partners, Inc. Ambulatory Surgical Centers 8.75% Secured Debt (Maturity - August 1 2019) None 5,0009,500 5,0009,500 5,0509,263CRGT, Inc. (8) (12) Provider of Custom Software Development LIBOR Plus 6.50% (Floor 1.00%), Current Coupon 7.50%, Secured Debt (Maturity - December 18, 2020) 3 month LIBOR 10,00014,168 9,80013,918 9,85014,098 CST Industries, Inc. (8) Storage Tank Manufacturer LIBOR Plus 6.25% (Floor 1.50%), Current Coupon 7.75%, Secured Debt (Maturity - May 22, 2017) 3 month LIBOR 2,3311,978 2,3181,975 2,3081,958 Datacom, LLC (10) (13) Technology and Telecommunications Provider 10.50% Secured Debt (Maturity - May 30, 2019) None 1,245 1,2221,226 1,2221,1 92 Preferred Member Units (7171,530 units) (16) — — 670131 670131 Preferred Member Units (717 units) — — 1,892670 1,892564 2,027 1,887 Digital River, Inc. (8) (12) Provider of Outsourced e-Commerce Solutions and Services LIBOR Plus 6.50% (Floor 1.00%), Current Coupon 7.50%, Secured Debt (Maturity - February 12, 2021) 3 month LIBOR 9,786 9,691 9,688 ECP-PF: CT Operations, Inc. (8) (11) Fitness Club Operator LIBOR Plus 9.00% (Floor 1.00%), Current Coupon 10.00%, Secured Debt (Maturity - November 26, 2019) 3 month LIBOR 1,875 1,8571,8 60 1,8571,8 31 East West Copolymer & Rubber, LLC (10) (13) ManufacutererManufacturer of Synthetic Rubbers 12.00% Secured Debt (Maturity Date - October 17, 2019) None 2,400 2,336 2,336 Warrants (455,820627,697 equivalent shares, Expiration - October 15 2024) — — 10 10 2,346 2,346 Energy & Exploration Partners, LLC (8) (1218) Oil & Gas Exploration and Production LIBOR plus 6.75% (Floor 1.00%), Current Coupon 7.75%, Secured Debt (Maturity - January 22, 2019) (8) (18) 3 month LIBOR 7,9759,900 7,0338,6 38 5,7222,5 00 8.75% Secured Debt (Maturity - January 21, 2016) None 233 233 233 8,871 2,733 e-Rewards, Inc.Evergreen Skills Lux S.á r.l. (d/b/a Skillsoft) (8) (9) Provider of Digital Data CollectionTechnology-Based Performance Support Solutions LIBOR Plus 5.008.25% (Floor 1.00%), Current Coupon 6.009.25%, Secured Debt (Maturity October 29 2018April 28 2022) 3 month LIBOR 5,86910,90 2 5,85510, 382 5,8107,2 77 FishNet SecurityExtreme Reach, Inc. (8) Information Technology Value-Added ResellerIntegrated TV and Video Advertising LIBOR Plus 5.005.75% (Floor 1.251.00%), Current Coupon 6.256.75%, Secured Debt (Maturity November 30 2017February 7 3 month LIBOR 2,7696,853 2,7626,822 2,7696,742 Flavors Holdings, Inc. (8) (12) Global Provider of Flavoring and Sweetening Products and Solutions LIBOR Plus 5.75% (Floor 1.00%), Current Coupon 6.75%, Secured Debt (Maturity - April 3, 2020) 3 month LIBOR 8,8888,438 8,5208,135 8,5107,509 Fram Group Holdings, Inc. (8) Manufacturer of Automotive Maintenance Products LIBOR Plus 5.005.50% (Floor 1.50%), Current Coupon 6.507.00%, Secured Debt (Maturity July 29 2017) 1 month LIBOR 3,4818,099 3,4707,7 82 3,4656,1 05 GST Autoleather, Inc. (8) Automotive Leather Manufacturer LIBOR Plus 5.50% (Floor 1.00%), Current Coupon 6.50%, Secured Debt (Maturity Date - July 10, 2020) 3 month LIBOR 9,9759,875 9,8829,796 9,8259,529 Guerdon Modular Holdings, Inc. (10) (13) MutliMulti-Family and Commercial Modular Construction Company 11.00% Secured Debt (Maturity - August 13, 2019) None 2,8002,600 2,7452,542 2,7522,547 Common Stock (42,64453,008 shares) — — 600746 600497


 
F-60 HMS Income Fund, Inc. Consolidated Schedule of Investments As of December 31, 2015 (dollars in thousands) Portfolio Company (1) (3) Business Description Type of Investment (2) (3) Index Rate (22) Principal (7) Cost (7) Fair Value 3,3453,288 3,3523,044Guitar Center, Inc. Musical Instruments Retailer 6.50% Secured Bond (Maturity - April 15, 2019) None 7,00013,015 6,72312,135 6,02010,933 Halcon Resources Corporation (9) Oil & Gas Exploration & Production 9.75% Unsecured Bond (Maturity - July 15, 2020) (17) None 3,000 2,5742,630 2,250870 Hojeij Branded Foods, Inc. (8) (11) Multi-Airport, Multi-Concept Restaurant Operator LIBOR Plus 6.50% (Floor 1.00%), Current Coupon 7.50%, Secured Debt (Maturity Date - July 28, 2021) 3 month LIBOR 5,330 5,280 5,280 Horizon Global Corporation (8) Auto Parts Manufacturer LIBOR Plus 6.00% (Floor 1.00%), Current Coupon 7.00%, Secured Debt (Maturity Date - June 30, 2021) 1 month LIBOR 12,675 12,462 12,580 Hunter Defense Technologies, Inc. (8) Provider of Military and Commercial Shelters and Systems LIBOR Plus 5.50% (Floor 1.00%), Current Coupon 6.50%, Secured Debt (Maturity Date - August 5, 2019) 3 month LIBOR 5,92510,495 5,81310,420 5,85110,390 ICON Health and Fitness, Inc. Producer of Fitness Products 11.88% Secured Bond (Maturity - October 15, 2016) None 6,88513,337 6,86613, 252 6,47212, 670 iEnergizer Limited (8) (9) Provider of Business Outsourcing Solutions LIBOR Plus 6.00% (Floor 1.25%), Current Coupon 7.25%, Secured Debt (Maturity - May 1, 2019) 1 month LIBOR 5,3364,312 5,3144,305 4,9363,988 Indivior Finance, LLC (8) (9) Specialty Pharmaceutical Company Treating Opioid Dependence LIBOR Plus 6.00% (Floor 1.00%), Current Coupon 7.00%, Secured Debt (Maturity - December 19, 2019) 3 month LIBOR 9,500 9,003 8,930 Industrial Container Services, LLC (8) (11) Steel Drum Reconditioner LIBOR Plus 5.75% (Floor 1.00%), Current Coupon 6.75%, Secured Debt (Maturity - December 31, 2018) 3 month LIBOR 4,987 4,930 4,930 Inn of the Mountain Gods Resort and Casino Hotel & Casino Owner & Operator 9.25% Secured Bond (Maturity - November 30, 2020) None 7,98010,749 7,92610,551 7,6619,943 Intertain Group Limited (8) (9) Business-to-Consumer Online Gaming Operator LIBOR Plus 6.50% (Floor 1.00%), Current Coupon 7.50%, Secured Debt (Maturity - April 8, 2022) 3 month LIBOR 9,938 9,783 9,914 Invenergy Thermal Operating I, LLC (8) Power Generation LIBOR Plus 5.50% (Floor 1.00%), Current Coupon 6.50%, Secured Debt (Maturity - October 19, 2022) 3 month LIBOR 9,975 9,775 9,676 iPayment, Inc. (8) (12) Provider of Merchant Acquisition LIBOR Plus 5.25% (Floor 1.50%), Current Coupon 6.75%, Secured Debt (Maturity - May 8, 2017) 3 month LIBOR 15,115 14,954 14,532 iQor US Inc. (8) Business Process Outsourcing Services Provider LIBOR Plus 5.00% (Floor 1.00%), Current Coupon 6.00%, Secured Debt (Maturity - April 1, 2021) 3 month LIBOR 5,9067,837 5,7607,3 20 5,4926,2 95 IronGate Energy Services, LLC Oil and Gas Services 11.00% Secured Bond (Maturity - July 1, 2018) None 5,825 5,8295,828 3,9033,204 Jackson Hewitt Tax ServiceJackmont Hospitality, Inc. (8) (11) Tax Preparation Service ProviderFranchisee of Casual Dining Restaurants LIBOR Plus 8.504.25% (Floor 1.50%)1.00%)/ 2.50% PIK , Current Coupon 10.007.75%, Secured Debt (Maturity October 1 month LIBOR 8,0008,715 8,0078,678 8,0008,325 John Deere LandscapesJoerns Healthcare, LLC (8) (11) Manufacturer and Distributor of LandscapingHealth Care Equipment & LIBOR Plus 4.005.00% (Floor 1.00%), Current Coupon 5.006.00%, Secured Debt (Maturity December 23 2019May 9 2020) 3 month LIBOR 7,9604,412 7,6074,392 7,6074,381 JSS Holdings, Inc. (8) Aircraft Maintenance Program Provider LIBOR Plus 6.50% (Floor 1.00%), Current Coupon 7.50%, Secured Debt (Maturity Date - August 31, 2021) 3 month LIBOR 14,566 14,230 13,765 Kellermeyer Bergensons Services, LLC (8) Outsourced Janitorial Services to Retail/Grocery Customers LIBOR Plus 8.50% (Floor 1.00%), Current Coupon 9.50%, Secured Debt (Maturity - April 29, 2022) (14) 3 month LIBOR 7,20014,70 0 7,05914, 591 7,16414, 553 Kendra Scott, LLC (8) Jewelry Retail Stores LIBOR Plus 6.00% (Floor 1.00%), Current Coupon 7.00%, Secured Debt (Maturity Date - July 17, 2020) 3 month LIBOR 9,875 9,784 9,801 Keypoint Government Solutions, Inc. (8) Provider of Pre-Employment Screening Services LIBOR Plus 6.50% (Floor 1.25%), Current Coupon 7.75%, Secured Debt (Maturity - November 13, 2017) 3 month LIBOR 2,3052,033 2,2932,025 2,2942,023 LaMi Products, LLC (8) (11) General Merchandise Distribution LIBOR Plus 6.50% (Floor 1.00%), Current Coupon 7.50%, Secured Debt (Maturity - September 16, 2020) 3 month LIBOR 4,729 4,640 4,640 Larchmont Resources, LLC (8) Oil & Gas Exploration & Production LIBOR Plus 7.258.75% (Floor 1.00%), Current Coupon 8.259.75%, Secured Debt (Maturity August 7 2019) 3 month LIBOR 73913,268 74211,918 7189,420 Legendary Pictures Funding, LLC (8) (11) Producer of TV, Film, and Comic Content LIBOR Plus 6.00% (Floor 1.00%), Current Coupon 7.00%, Secured Debt (Maturity - April 22, 2020) 3 month LIBOR 7,500 7,367 7,425 LJ Host Merger Sub, Inc. (8) Managed Services and Hosting Provider LIBOR Plus 4.75% (Floor 1.25%), Current Coupon 6.00%, Secured Debt (Maturity - December 13, 2019) 3 month LIBOR 5,3845,122 5,3665,1 09 5,3305,0 71 LIBOR Plus 8.75% (Floor 1.25%), Current Coupon 10.00%, Secured Debt (Maturity December 11 500 498 495


 
F-61 HMS Income Fund, Inc. Consolidated Schedule of Investments As of December 31, 2015 (dollars in thousands) Portfolio Company (1) (3) Business Description Type of Investment (2) (3) Index Rate (22) Principal (7) Cost (7) Fair Value 5,864 5,825 MAH Merger Corporation (8) Sports-Themed Casual Dining Chain LIBOR Plus 4.50% (Floor 1.25%), Current Coupon 5.75%, Secured Debt (Maturity - July 19, 2019) 1 month LIBOR 1,4811,373 1,4811,3 73 1,4851,3 70 MediMedia USA, Inc. (8) Provider of Healthcare Media and Marketing LIBOR Plus 6.75% (Floor 1.25%), Current Coupon 8.00%, Secured Debt (Maturity - November 20, 2018) 3 month LIBOR 7,15211,904 7,06211,826 6,99111,369 Milk Specialties Company (8) Processor of Nutrition Products LIBOR Plus 6.257.00% (Floor 1.25%), Current Coupon 7.508.25%, Secured Debt (Maturity November 9 2018) 3 month LIBOR 7,6454,669 7,6284,630 7,4734,673 Minute Key, Inc. (10) (13) Operator of Automated Key Duplication Kiosk 10.00% Current / 2.00% PIK Secured Debt (Maturity Date - September 19 2019) (14) None 1,0003,530 9873,426 9873,42 6 Warrants (359,352 equivalent shares, Expiration - May 20, 2025) — — 70 70 3,496 3,496 Mood Media Corporation (8) (9) (12) Provider of Electronic Equipment LIBOR Plus 6.00% (Floor 1.00%), Current Coupon 7.00%, Secured Debt (Maturity - May 1, 2019) 3 month LIBOR 9,94014,975 9,92814,953 9,75314,282 New Media Holdings II LLC (8) (9) Local Newspaper Operator LIBOR Plus 6.25% (Floor 1.00%), Current Coupon 7.25%, Secured Debt (Maturity - June 3,4, 2020) 3 month LIBOR 6,46814,856 6,34514,696 6,40314,726 Nice-Pak Products, Inc. (8) Pre-Moistened Wipes Manufacturer LIBOR Plus 6.00% (Floor 1.50%), Current Coupon 7.50%, Secured Debt (Maturity June 18 2015) 7,401 7,379 7,364 North Atlantic Trading Company, Inc. (8) (12) Marketer/Distributor of Tobacco LIBOR Plus 6.50% (Floor 1.25%), Current Coupon 7.75%, Secured Debt (Maturity -January 13, 2020) 3 month LIBOR 8,45411,22 2 8,48311, 222 8,31611, 138 Novitex Acquisition, LLC (8) (12) Provider of Document Management Services LIBOR Plus 6.25% (Floor 1.25%), Current Coupon 7.57.50%, Secured Debt (Maturity - July 7, 2020) 3 month LIBOR 8,97811,632 8,82411,387 8,61810,963 Panolam Industries International, Inc. (8) Decorative Laminate Manufacturer LIBOR Plus 6.256.50% (Floor 1.25%), Current Coupon 7.507.75%, Secured Debt (Maturity August 23 2017) 1 month LIBOR 7,8447,402 7,8007,342 7,7267,365 Paris Presents, Inc. (8) Branded Cosmetic and Bath Accessories LIBOR Plus 8.25% (Floor 1.00%), Current Coupon 9.25%, Secured Debt (Maturity - December 31, 2021) (14) 1 month LIBOR 7,500 7,364 7,350 Parq Holdings, LP (8) (9) (12) Hotel and Casino Operator LIBOR Plus 7.50% (Floor 1.00%), Current Coupon 8.50%, Secured Debt (Maturity - December 17, 2020) 1 month LIBOR 6,22612,500 6,07712,354 6,13312,000 Permian Holdings, Inc. Storage Tank Manufacturer 10.50% Secured Bond (Maturity - January 15, 2018) None 3,8856,885 3,8725,819 2,9142,616 Pernix TherapeuticalTherapeutics Holdings, Inc. (9) (11) Pharmaceutical Royalty - Anti-Migraine 12.00% Secured Bond (Maturity - August 1, 2020) None 3,5003,341 3,5003,309 3,5003,305 Peroxychem, LLC. (8) (12) Chemical Manufacturer LIBOR Plus 6.50% (Floor 1.00%), Current Coupon 7.5%, Secured Debt (Maturity February 28 2020) 6,461 6,433 6,397 Pike Corporation (8) (12) Construction and Maintenance Services for Electric Transmission and Distribution LIBOR Plus 8.50% (Floor 1.00%), Current Coupon 9.50%, Secured Debt (Maturity - June 22, 2022) (14) 3 month LIBOR 10,00013,334 9,75113,037 9,88313,079 Polyconcept Financial B.V. (8) Promotional Products to Corporations and Consumers LIBOR Plus 4.75% (Floor 1.25%), Current Coupon 6.00%, Secured Debt (Maturity - June 28, 2019) 1 month LIBOR 5,9055,312 5,8945,303 5,8835,279 Premier Dental Services, Inc. (8) Dental Care Services LIBOR Plus 5.006.50% (Floor 1.00%), Current Coupon 6.007.50%, Secured Debt (Maturity November 1 2018) 3 month LIBOR 4,9634,511 4,9874,4 90 4,7393,9 58 Prowler Acquisition Corporation (8) Specialty Distributor to the Energy Sector LIBOR Plus 4.50% (Floor 1.00%), Current Coupon 5.50%, Secured Debt (Maturity - January 28, 2020) 3 month LIBOR 2,3227,248 2,3356,541 2,1486,161 Quad-C JH HoldingsRaley's, Inc. (8) Manufacturer and Distributor of Health Care Equipment & SuppliesFamily Owned LIBOR Plus 5.006.25% (Floor 1.00%), Current Coupon 6.007.25%, Secured Debt (Maturity May 9 202018 2022) 3 month LIBOR 4,4575,094 4,4334,998 4,4065,069 Ravago Holdings America, Inc. (8) Polymers Distributor LIBOR Plus 4.50% (Floor 1.00%), Current Coupon 5.50%, Secured Debt (Maturity December 20 5,955 5,995 5,985 RCHP, Inc. (8) Region Non-Urban Hospital Owner/Operator LIBOR Plus 9.5010.25% (Floor 1.00%), Current Coupon 10.5011.25%, Secured Debt (Maturity October 23 2019) (14) 2 month LIBOR 6,50015,072 6,45514,680 6,48415,072 Recorded Books, Inc. (8) Audiobook and Digital Content Publisher LIBOR Plus 4.25% (Floor 1.00%), Current Coupon 5.25%, Secured Debt (Maturity January 31 2020) 4,331 4,314 4,266


 
F-62 HMS Income Fund, Inc. Consolidated Schedule of Investments As of December 31, 2015 (dollars in thousands) Portfolio Company (1) (3) Business Description Type of Investment (2) (3) Index Rate (22) Principal (7) Cost (7) Fair Value Relativity Media, LLC (11) Full-scale Film and Television Production and Distribution 10.00% Secured Debt (Maturity - May 30, 2015) 3,693 3,693 3,703 15.00% PIK Secured Debt (Maturity - May 30, 2015) (14) 4,895 4,895 4,993 8,588 8,696 Renaissance Learning, Inc. (8) Technology-based K-12 Learning Solutions LIBOR Plus 7.00% (Floor 1.00%), Current Coupon 8.00%, Secured Debt (Maturity - April 11, 2022) (14) 3 month LIBOR 2,00012,95 0 1,98112, 493 1,92012, 238 RGL Reservoir Operations, Inc. (8) (9) Oil & Gas Equipment & Services LIBOR Plus 5.00% (Floor 1.00%), Current Coupon 6.00%, Secured Debt (Maturity - August 13, 2021) 3 month LIBOR 3,9903,950 3,8753,850 3,2191,534 RLJ Entertainment, Inc. (8) (11) Movie and TV Programming Licensee and Distributor LIBOR Plus 8.75% (Floor .25%), Current Coupon 9.009.08%, Secured Debt (Maturity - September 11 2019) 3 month LIBOR 9,9138,134 9,6337,824 9,6337,824 RM Bidder, LLC (11) Acquisition Vehicle Common Stock (1,854 shares) — — 31 30 Series A Warrants (124,915 equivalent shares, Expiration - October 20 2025) — — 284 242 Series B Warrants (93,686 equivalent shares, Expiration - October 20 2025) — — — — 315 272 Sage Automotive Interiors, Inc (8) Automotive Textiles Manufacturer LIBOR Plus 8.00% (Floor 1.00%), Current Coupon 9.00%, Secured Debt (Maturity - October 8, 2021) (14) 3 month LIBOR 5,000 4,9514,956 4,9754,950 SCESalient Partners, LLCLP (8) (11) Hotel & Casino OperatorProvider of Asset Management Services LIBOR Plus 7.256.50% (Floor 1.00%), Current Coupon 8.257.50%, Secured Debt (Maturity August 14 2019June 9 2021) 1 month LIBOR 9987,388 9897,250 1,0027,2 40 Siteone Landscape Supply, LLC (8) (11) Distributor of Landscaping Supplies LIBOR Plus 4.00% (Floor 1.00%), Current Coupon 5.00%, Secured Debt (Maturity - December 23, 2019) 3 month LIBOR 6,383 6,149 6,224 Sorenson Communications, Inc. Manufacturer of Communication Products for Hearing 9.00% Secured Bond (Maturity - October 31, 2020) (14) None 5,00011,710 4,75611,226 4,65011,007 Sotera Defense Solutions, Inc. (8) Defense Industry Intelligence Services LIBOR Plus 7.50% (Floor 1.50%), Current Coupon 9.00%, Secured Debt (Maturity - April 21, 2017) 3 month LIBOR 3,7483,453 3,5553,344 3,4673,194 Symphony Teleca ServicesStardust Finance Holdings, Inc. (8) Outsourced Product DevelopmentManufacturer of Diversified Building Products LIBOR Plus 4.755.50% (Floor 1.00%), Current Coupon 5.756.50%, Secured Debt (Maturity August 7 2019March 13 2022) 3 month LIBOR 6,0002,481 5,9452,425 5,9702,413 LIBOR Plus 9.50% (Floor 1.00%), Current Coupon 10.50%, Secured Debt (Maturity - March 13, 2023) (14) 3 month LIBOR 5,000 4,766 4,825 7,191 7,238 Synagro Infrastructure Company, Inc. (8) Waste Management Services LIBOR Plus 5.25% (Floor 1.00%), Current Coupon 6.25%, Secured Debt (Maturity - August 22, 2020) 3 month LIBOR 3,9652,704 3,9482,6 83 3,9132,3 66 Teleguam Holdings, LLC (8) Cable and Telecom Services Provider LIBOR Plus 7.50% (Floor 1.25%), Current Coupon 8.75%, Secured Debt (Maturity - June 10, 2019) (14) 1 month LIBOR 3,000 3,0213,0 17 3,0152,9 85 Templar Energy, LLC (8) Oil & Gas Exploration & Production LIBOR Plus 7.50% (Floor 1.00%), Current Coupon 8.50%, Secured Debt (Maturity - November 25, 2020) (14) 3 month LIBOR 3,000 2,9792,982 2,169364 Tervita Corporation (8) (9) Oil and Gas Environmental Services LIBOR Plus 5.00% (Floor 1.25%), Current Coupon 6.25%, Secured Debt (Maturity - May 15, 2018) 3 month LIBOR 2,4751,009 2,4861,015 2,302785 The Topps Company, Inc. (8) Trading Cards & Confectionary LIBOR Plus 6.00% (Floor 1.25%), Current Coupon 7.25%, Secured Debt (Maturity - October 2, 2018) 3 month LIBOR 990980 982974 965962 Therakos, Inc. (8) Immune System Disease Treatment LIBOR Plus 5.75% (Floor 1.25%), Current Coupon 7.00%, Secured Debt (Maturity December 27 1,450 1,430 1,445 TOMS Shoes, LLC (8) Global Designer, Distributor, and Retailer of Casual Footwear LIBOR Plus 5.50% (Floor 1.00%), Current Coupon 6.50%, Secured Debt (Maturity - October 30, 2020) 3 month LIBOR 5,0004,963 4,5114,548 4,6253,387 Travel Leaders Group, LLC (8) (12) Travel Agency Network Provider LIBOR Plus 6.00% (Floor 1.00%), Current Coupon 7.00%, Secured Debt (Maturity - December 5, 20187 2020) 3 month LIBOR 8,43114,30 6 8,40114, 226 8,43114, 163 USJ-IMECO Holding Company, LLC (8) Marine Interior Design and Installation LIBOR Plus 6.00% (Floor 1.00%), Current Coupon 7.00%, Secured Debt (Maturity - April 16, 2020) 3 month LIBOR 7,9477,867 7,9257,848 7,8287,789


 
F-63 HMS Income Fund, Inc. Consolidated Schedule of Investments As of December 31, 2015 (dollars in thousands) Portfolio Company (1) (3) Business Description Type of Investment (2) (3) Index Rate (22) Principal (7) Cost (7) Fair Value Valley Healthcare Group, LLC (8) (10) (13) Provider of Durable Medical Equipment LIBOR Plus 12.50% (Floor .50%), Current Coupon 13.00%, Secured Debt (Maturity - December 29, 2020) 1 month LIBOR 2,600 2,548 2,548 Vantage Oncology, LLC Outpatient Radiation Oncology Treatment Centers 9.50% Secured Bond (Maturity - June 15, 2017) None 1,00013,507 1,00013,211 97011,413 Vision Solutions, Inc. (8) Provider of Information Availability Software LIBOR Plus 4.50% (Floor 1.50%), Current Coupon 6.00%, Secured Debt (Maturity - July 23, 2016) 1 month LIBOR 1,4611,296 1,4651,2 97 1,4541,2 57 LIBOR Plus 8.00% (Floor 1.50%), Current Coupon 9.50%, Secured Debt (Maturity - July 23, 2017) (14) 1 month LIBOR 875 869871 849831 2,3342,168 2,3032,088Volusion, LLC (10) Provider of Online Software-as-a-Service eCommerce Solutions 10.50% Secured Debt (Maturity Date - January 24, 2020) None 7,500 6,866 6,866 Member Units (2,090,001 shares) — — 6,000 6,000 Warrants (407,408 equivalent shares, Expiration - January 26, 2025) — — 600 600 13,466 13,466 Worley Claims Services, LLC (8) (11) Insurance Adjustment Management and Services Provider LIBOR Plus 8.00% (Floor 1.00%), Current Coupon 9.00%, Secured Debt (Maturity - October 31, 2020) 1 month LIBOR 6,5006,435 6,4376,382 6,5336,210 YP Holdings LLC (8) Online and Offline Advertising Operator LIBOR Plus 6.75% (Floor 1.25%), Current Coupon 8.00%, Secured Debt (Maturity - June 4, 2018) 1 month LIBOR 2,82212,34 7 2,83312, 336 2,83211, 977 Subtotal Non-Control/Non-Affiliate Investments (5) (95% of total portfolio investments at fair value) $ 465,663866 499 $ 451,917812 2 Total Portfolio Investments $ 487,604904 689 $ 473,862852 9 Short Term Investments (20) Fidelity Institutional Money Market Funds — Prime Money Market Portfolio, Class II Shares (21) — 13,363 13,363 13,363 US Bank Money Market Account (21) — — — 7,009 7,009 7,009 Total Short Term Investments $ 20,372 $ 20,372 (1) All investments are Private PlacementMiddle Market portfolio investments, unless otherwise noted. All of the Company's assets are encumbered as security for the Company's credit agreements. See Note 4 - Borrowings. (2) Debt investments are income producing, unless otherwise noted. Equity investments and warrants are non-income producing, unless otherwise noted. (3) See Note 3 - Fair Value Hierarchy for Investments for summary geographic location of portfolio companies. (4) Affiliate investments are defined by the 1940 Act as investments in which between 5% and 25% of the voting securities are owned, or an investment in an investment company’s investment adviser, and the investments are not classified as Control investments. (5) Non-Control/Non-Affiliate investments are defined by the (2) Debt investments are income producing, unless otherwise noted. Equity investments and warrants are non-income producing, unless otherwise noted. (3) See Note 3 - Fair Value Hierarchy for Investments for summary geographic location of portfolio companies. (4) Affiliate investments are defined by the 1940 Investment Company Act of 1940, as amended (the “1940 Act”) as investments that are neither Control investments nor Affiliate investments. (6) Control investments are defined by the 1940 Act as investments in which more than 25% of the voting securities are owned or where the ability to nominate greater than 50% of the board representation is maintained. (7) Principal is net of repayments. Cost represents amortized cost which is net of repayments and adjusted for the amortization of premiums and/or accretion of discounts, as applicable. (8) Index based floating interest rate is subject to contractual minimum interest rates. (9) The investment is not a qualifying asset under the 1940 Act. , as investments in which between 5% and 25% of the voting securities are owned, or an investment in an investment company’s investment adviser, and the investments are not classified as Control investments. (5) Non-Control/Non-Affiliate investments are defined by the 1940 Act as investments that are neither Control investments nor Affiliate investments. (6) Control investments are defined by the 1940 Act as investments in which more than 25% of the voting securities are owned or where the ability to nominate greater than 50% of the board representation is maintained. (7) Principal is net of repayments. Cost represents amortized cost which is net of repayments and adjusted for the amortization of premiums and/or accretion of discounts, as applicable.


 
F-64 (8) Index based floating interest rate is subject to contractual minimum interest rates. (9) The investment is not a qualifying asset under the 1940 Act. A business development company (“BDC”) may not acquire any asset other than qualifying assets unless, at the time the acquisition is made, qualifying assets represent at least 70% of the BDC's total assets. (10) Investment is classified as a Lower middle market investment. (11) Investment is classified as a Private Loan portfolio investment. (12) Investment or portion of investment is under contract to purchase and met trade date accounting criteria as of December 31, 2014. Settlement occurred or is scheduled to occur after December 31, 2014. See Note 2 for summary of Security Transactions. (13) Investment serviced by Main Street Partners pursuant to the Servicing Agreement. See Note 2 for summary of Investment Classification. (14) Second lien secured debt investment. (15) Investment is classified as an Other portfolio investment. (16) Income producing through dividends or distributions. (17) Unsecured debt investment.at the time the acquisition is made, qualifying assets represent at least 70% of the BDC's total assets. As of December 31, 2015, approximately 12.6% of the Company's investments were considered non-qualifying. (10) Investment is classified as a Lower Middle Market investment. (11) Investment is classified as a Private Loan portfolio investment. (12) Investment or portion of investment is under contract to purchase and met trade date accounting criteria as of December 31, 2015. Settlement occurred or is scheduled to occur after December 31, 2015. (13) Investment serviced by Main Street pursuant to servicing arrangements with the Company. (14) Second lien secured debt investment. (15) Investment is classified as an Other Portfolio investment. (16) Income producing through dividends or distributions. (17) Unsecured debt investment. (18) Investment is on non-accrual status as of December 31, 2015. (19) Maturity date is under on-going negotiations with the portfolio company and other lenders, if applicable. (20) Short term investments represent an investment in a fund that invests in highly liquid investments with average original maturity dates of three months or less. (21) Effective yield as of December 31, 2015 was approximately 0.01%. (22) The 1, 2, 3, and 6 month LIBOR rates were 0.43%, 0.51%, 0.61% and 0.85%, respectively, as of December 31, 2015. The actual LIBOR rate for each loan listed may not be the applicable LIBOR rate as of December 31, 2015, as the loan may have been priced or repriced based on a LIBOR rate prior to or subsequent to December 31, 2015. The prime rate was 3.25% as of December 31, 2015. See notes to the financial statements. See notes to the financial statements.


 
F-65 HMS Income Fund, Inc. Schedule of Investments As of December 31, 2013 (dollars in thousands) HMS Income Fund, Inc. Consolidated Schedule of Investments As of December 31, 2014 (dollars in thousands) Portfolio Company (1) (3) Business Description Type of Investment (12) (3) PrincipalIndex R t Principal (7) Cost () Cost (57) Fair Value Fair Value Control Investments (6) GRT Rubber Technologies, LLC (8) (10) (13) Engineered Rubber Product Manufacturer LIBOR Plus 9.00% (Floor 1.00%), Current Coupon 10.00%, Secured Debt (Maturity - December 19, 2019) 1 month LIBOR $ 8,250 $ 8,086 $ 8,086 Member Units (2,896 shares) — — 6,435 6,435 14,521 14,521 Subtotal Control Investments (6) (3% of total investments at fair value) $ 14,521 $ 14,521 Affiliate Investments (4) AFG Capital Group, LLC (10) (13) Provider of Rent-to-Own Financing Solutions and Services 11.00% Secured Debt (Maturity Date - November 7, 2019) None $ 1,700 $ 1,596 $ 1,596 Member Units (46 shares) — — 300 300 Warrants (10 equivalent shares, Expiration - November 7, 2024) — — 65 65 1,961 1,961 Mystic Logistics, Inc. (10) (13) Logistics and Distribution Services Provider for Large Volume Mailers 12.00% Secured Debt (Maturity Date -August 15, 2019) None 2,500 2,423 2,427 Common Stock (1,468 shares) — — 680 680 3,103 3,107 SoftTouch Medical Holdings LLC (8) (10) (13) Home Provider of Pediatric Durable Medical Equipment LIBOR Plus 9.00% (Floor 1.00%), Current Coupon 10.00%, Secured Debt (Maturity Date - October 30, 2019) 1 month LIBOR 1,500 1,471 1,471 Member Units (798 shares) — — 885 885 2,356 2,356 Subtotal Affiliate Investments (4) (2% of total investments at fair value) $ 7,420 $ 7,424 Non-Control/Non-Affiliate Investments (25) Ability Network Inc. (8) Health Care Information Technology LIBOR Plus 5.00% (Floor 1.00%), Current Coupon 6.00%, Secured Debt (Maturity - May 14, 2021) 3 month LIBOR $ 4,975 $ 4,923 $ 4,888 ABG Intermediate Holdings 2,Accuvant Finance LLC (68) Trademark Licensing of ClothingCyber Security Value Added Reseller LIBORPrime Plus 5.00%3.75% (Floor 3.25%), Current Coupon 6.007%, Secured Debt (Maturity - June 28 2019October 22 2020) $3 month LIBOR 1,5002,861 $ 1,4922,834 $ 1,4962,853 Allflex Holdings III Inc. (68) Manufacturer of Livestock Identification Products LIBOR Plus 7.00% (Floor 1.00%), Current Coupon 8.00%, Secured Debt (Maturity - July 19, 2021) (14) 9503 month LIBOR 8,422 96 9 8,529 96 4 8,264 AmeritechAmeriTech College Operations, LLC (8) (10) (13) For-Profit Nursing and Healthcare College 1810.00% Secured Debt, (Maturity - March 9, 2017January 31, 2020) 750None 871 750 870 750 870 AMF Bowling Centers, Inc. (68) Bowling Alley Operator LIBOR Plus 7.50%6.25% (Floor 1.00%), Current Coupon 8.757.25%, Secured Debt (Maturity June 29 9882 month LIBOR 7,980 95 9 7,915 99 5 7,860 Ancile SolutionsAptean, Inc. (68) Enterprise Application Software Provider of eLearning Solutions LIBOR Plus 5.00%4.25% (Floor 1.00%), Current Coupon 6.255.25%, Secured Debt (Maturity July 15 2018February 1,2343 month LIBOR 4,460 1,2 2 4,460 1,2 3 4,334 Answers Corporation (6) (9) Consumer Internet Search Services Provider LIBOR Plus 5.50%, Current Coupon 6.50%, Secured Debt (Maturity - December 20, 2018) 1,500 1,485 1,485 Apria Healthcare Group, Inc. (6) Home Healthcare Equipment LIBOR Plus 5.50%, Current Coupon 6.75%, Secured Debt (Maturity - April 6 2020) 995 995 1,000 Artel, LLC (6) (98) Land-Based and Commercial Satellite Provider LIBOR Plus 6.00% (Floor 1.25%), Current Coupon 7.25%, Secured Debt (Maturity - November 27, 2017) 1,1883 month LIBOR 919 1, 15 899 1, 17 910 Atkins Nutritionals Holdings II, Inc.Bioventus, LLC (68) (11) Weight Management FoodProduction of Orthopedic Healing Products LIBOR Plus 5.00%10.00% (Floor 1.00%), Current Coupon 6.2511.00%, Secured Debt (Maturity January 2 2019April 9931 month LIBOR 7,000 98 3 6,866 1, 00 6,983 BBTS BorrowerBlackbrush Oil and Gas LP (68) (12) Oil & Gas Exploration and Midstream Services LIBOR Plus 6.50% (Floor 1.00%), Current Coupon 7.757.50%, Secured Debt (Maturity - June 4, 2019July 30 2021) (14) 1,4893 month LIBOR 10,085 1,4 8 9,966 1,5 0 8,370


 
F-66 HMS Income Fund, Inc. Consolidated Schedule of Investments As of December 31, 2014 (dollars in thousands) Portfolio Company (1) (3) Business Description Type of Investment (12) (3) PrincipalIndex R t Principal (7) Cost () Cost (57) Fair Value Fair Value Blackhawk Specialty Tools LLC (68) Oilfield Equipment & Services LIBOR Plus 5.25% (Floor 1.25%), Current Coupon 6.50%, Secured Debt (Maturity - August 1, 2019) 1,5003 month LIBOR 1,424 1, 50 1,424 1, 49 1,403 Blue Bird Body Company (8) School Bus Manufacturer LIBOR Plus 5.50% (Floor 1.00%), Current Coupon 6.50%, Secured Debt (Maturity - June 26, 2020) 3 month LIBOR 6,000 5,917 5,970 Bluestem Brands, Inc. (68) Multi-Channel Retailer of General Merchandise LIBOR Plus 6.50%7.50% (Floor 1.00%), Current Coupon 7.508.50%, Secured Debt (Maturity DecemberNovember 6 1,0003 month LIBOR 7,500 9 80 7,206 990 7,237 Brasa Holdings, Inc. (8) (12) Upscale Full Service Restaurants LIBOR Plus 9.50% (Floor 1.5%), Current Coupon 11.00%, Secured Debt (Maturity - January 20, 2020) (14) 3 month LIBOR 10,000 10,100 9,900 Brightwood Capital Fund III, LP (9) (15) (16) Investment Partnership LP Interests (Brightwood Capital Fund III, LP) (Fully diluted .57%) (16) — — 1,575 1,575 Brundage-Bone Concrete Pumping, Inc. Construction Services Provider 10.38% Secured Bond (Maturity - September 1, 2021) (14) None 4,000 4,047 4,090 CAI Software, LLC (10) (13) Provider of Specialized Enterprise Resource Planning Software 12.00% Secured Debt (Maturity Date - October10, 2019) None 1,350 1,311 1,311 Member Units (16,339 shares) — — 163 163 1,474 1,474 California Healthcare Medical Billing, Inc. (810) (1013) Outsourced Billing & Revenue Cycle Management 129.00% Secured Debt, (Maturity - October 17, 20152016) 750None 750 75 0 745 75 0 750 CDC Software Corporation (6) Enterprise Application Software LIBOR Plus 6.00%, Current Coupon 7.25%, Secured Debt (Maturity - August 6 2018) 743 737 749 Cedar Bay Generation Company LP (68) Coal-Fired Cogeneration Plant LIBOR Plus 5.00% (Floor 1.25%), Current Coupon 6.25%, Secured Debt (Maturity - April 23, 2020) 8853 month LIBOR 1,446 876 1,446 892 1,435 Cengage Learning Acquisitions, Inc. (8) (12) Provider of Educational Print and Digital Services LIBOR Plus 6.00% (Floor 1.00%), Current Coupon 7.00%, Secured Debt (Maturity - March 31, 2020) 1 month LIBOR 9,975 9,975 9,896 Collective Brands FinanceCharlotte Russe, Inc. (68) Specialty FootwearFast-Fashion Retailer to Young Women LIBOR Plus 6.00%5.50% (Floor 1.25%), Current Coupon 7.256.75%, Secured Debt (Maturity October 19 May 22 4963 month LIBOR 5,472 496 5,472 499 5,345 Clarius BIGS, LLC (11) Prints & Advertising Film Financing 15.00% PIK Secured Debt (Maturity - January 5, 2015) (18) None 3,297 3,039 1,385 20.00% PIK Secured Debt (Maturity - January 5, 2015) (18) None 1,093 1,001 459 4,040 1,844 Covenant Surgical Partners, Inc. Ambulatory Surgical Centers 8.75% Secured Debt (Maturity - August 1, 2019) None 5,000 5,000 5,050 CRGT, Inc. (8) (12) Provider of Custom Software Development LIBOR Plus 6.50% (Floor 1.00%), Current Coupon 7.50%, Secured Debt (Maturity - December 18, 2020) 3 month LIBOR 10,000 9,800 9,850 CST Industries, Inc. (8) Storage Tank Manufacturer LIBOR Plus 6.25% (Floor 1.50%), Current Coupon 7.75%, Secured Debt (Maturity - May 22, 2017) 3 month LIBOR 2,331 2,318 2,308 Datacom, LLC (10) (13) Technology and Telecommunications Provider 10.50% Secured Debt (Maturity - May 30, 2019) None 1,245 1,222 1,222 Member Units (717 units) — — 670 670 1,892 1,892 ECP-PF: CT Operations, Inc. (11) Fitness Club Operator LIBOR Plus 9.00% (Floor 1.00%), Current Coupon 10.00%, Secured Debt (Maturity - November 26, 2019) 3 month LIBOR 1,875 1,857 1,857 East West Copolymer & Rubber, LLC (10) (13) Manufacturer of Synthetic Rubbers 12.00% Secured Debt (Maturity Date - October 17, 2019) None 2,400 2,336 2,336 Warrants (455,820 equivalent shares, Expiration - October 15, 2024) — — 10 10 2,346 2,346 Energy & Exploration Partners, LLC (8) (12) Oil & Gas Exploration and Production LIBOR Plus 6.75% (Floor 1.00%), Current Coupon 7.75%, Secured Debt (Maturity - January 22, 2019) 3 month LIBOR 7,975 7,033 5,722 e-Rewards, Inc. (68) Provider of Digital Data Collection LIBOR Plus 5.00% (Floor 1.00%), Current Coupon 6.00%, Secured Debt (Maturity - October 29, 2018) 1,0001 month LIBOR 5,869 980 5,855 994 5,810 Excelitas Technologies Corp. (6) Lighting and Sensor Components LIBOR Plus 5.00%, Current Coupon 6.00%, Secured Debt (Maturity - November 2 2020) 989 980 997 Fender Musical Instruments Corporation (6) Manufacturer of Musical Instruments LIBOR Plus 4.50%, Current Coupon 5.75%, Secured Debt (Maturity - April 3 2019) 448 443 455


 
F-67 HMS Income Fund, Inc. Consolidated Schedule of Investments As of December 31, 2014 (dollars in thousands) Portfolio Company (1) (3) Business Description Type of Investment (12) (3) PrincipalIndex R t Principal (7) Cost () Cost (57) Fair Value Fair Value FishNet Security, Inc. (68) Information Technology Value- Added Reseller LIBOR Plus 5.00% (Floor 1.25%), Current Coupon 6.25%, Secured Debt (Maturity - November 30, 2017) 1,9803 month LIBOR 2,769 1, 96 2,762 1, 98 2,769 Flavors Holdings, Inc. (8) (12) Global Provider of Flavoring and Sweetening Products and Solutions LIBOR Plus 5.75% (Floor 1.00%), Current Coupon 6.75%, Secured Debt (Maturity - April 3, 2020) 3 month LIBOR 8,888 8,520 8,510 Fram Group Holdings, Inc. (6) (98) Manufacturer of Automotive Maintenance Products LIBOR Plus 5.00% (Floor 1.50%), Current Coupon 6.50%, Secured Debt (Maturity - July 31,29, 2017) 1,5001 month LIBOR 3,481 1 ,48 3,470 1,48 3,465 Getty Images, Inc. (6) Digital Photography and Video Content Marketplace LIBOR Plus 3.50%, Current Coupon 4.75%, Secured Debt (Maturity - October 18 2019) 997 895 933 Golden NuggetGST Autoleather, Inc. (68) Hotels & Casinos in Las Vegas and LouisianaAutomotive Leather Manufacturer LIBOR Plus 4.50%5.50% (Floor 1.00%), Current Coupon 5.506.50%, Secured Debt (Maturity November 21 7003 month LIBOR 9,975 6 93 9,882 712 9,825 Guerdon Modular Holdings, Inc. (10) (13) Mutli-Family and Commercial Modular Construction Company 11.00% Secured Debt (Maturity - August 13, 2019) None 2,800 2,745 2,752 Common Stock (42,644 shares) — — 600 600 3,345 3,352 Guitar Center, Inc. Musical Instruments Retailer 6.50% Secured Bond (Maturity - April 15, 2019) None 7,000 6,723 6,020 Halcon Resources Corporation (9) Oil & Gas Exploration & Production 9.75% Unsecured Bond (Maturity - July 15, 2020) (17) None 3,000 2,574 2,250 Hunter Defense Technologies, Inc. (8) Provider of Military and Commercial Shelters and Systems LIBOR Plus 5.50% (Floor 1.00%), Current Coupon 6.50%, Secured Debt (Maturity Date - August 5, 2019) 3 month LIBOR 5,925 5,813 5,851 ICON Health and Fitness, Inc. Producer of Fitness Products 11.88% Secured Bond (Maturity - October 15, 2016) None 6,885 6,866 6,472 iEnergizer Limited (6) (78) (9) Provider of Business Outsourcing Solutions LIBOR Plus 6.00% (Floor 1.25%), Current Coupon 7.25%, Secured Debt (Maturity - May 1, 2019) 1,4371 month LIBOR 5,336 1,41 5,314 1,41 4,936 Inn of the Mountain Gods Resort and Casino Hotel & Casino Owner & Operator 9.25% Secured Bond (Maturity - November 30, 2020) 1,000None 7,980 955 7,926 968 7,661 Ipreo Holdings LLC (6) (9iQor US Inc. (8) Application Software for Capital MarketsBusiness Process Outsourcing LIBOR Plus 4.00%5.00% (Floor 1.00%), Current Coupon 5.006.00%, Secured Debt (Maturity August 5 2017April 1 7323 month LIBOR 5,906 732 5,760 743 5,492 IronGate Energy Services, LLC Oil and Gas Services 11.00% Secured Bond (Maturity - July 1, 2018) None 5,825 5,829 3,903 Jackson Hewitt Tax Service Inc. (68) Tax Preparation ServicesService Provider LIBOR Plus 8.50% (Floor 1.50%), Current Coupon 10.00%, Secured Debt (Maturity - October 16, 2017) 1,0003 month LIBOR 8,000 1,00 8,007 995 8,000 John Deere Landscapes, LLC (8) (11) Distributor of Landscaping Supplies LIBOR Plus 4.00% (Floor 1.00%), Current Coupon 5.00%, Secured Debt (Maturity - December 23, 2019) 3 month LIBOR 7,960 7,607 7,607 Joernes HealthcareKellermeyer Bergensons Services, LLC (68) Health Care Equipment & SuppliesOutsourced Janitorial Services to Retail/Grocery LIBOR Plus 5.00%8.50% (Floor 1.00%), Current Coupon 6.259.50%, Secured Debt (Maturity March 28 2018April 9933 month LIBOR 7,200 9 84 7,059 973 7,164 Keypoint Government Solutions, Inc. (68) Pre-Employment Screening Services LIBOR Plus 6.00%6.50% (Floor 1.25%), Current Coupon 7.257.75%, Secured Debt (Maturity November 13 2017) 9203 month LIBOR 2,305 9 15 2,293 910 2,294 Larchmont Resources, LLC (68) Oil & Gas Exploration & Production LIBOR Plus 7.25% (Floor 1.00%), Current Coupon 8.508.25%, Secured Debt (Maturity - August 7 2019) 7463 month LIBOR 739 75 0 742 76 0 718 Learning Care Group (US) No. 2 Inc. (6) Provider of Early Childhood Education LIBOR Plus 4.75%, Current Coupon 6.00%, Secured Debt (Maturity - May 8 2019) 998 988 1,004 LJ Host Merger Sub, Inc. (6) (98) Managed Services and Hosting Provider LIBOR Plus 4.75% (Floor 1.25%), Current Coupon 6.00%, Secured Debt (Maturity - December 13, 2019) 1,0003 month LIBOR 5,384 99 0 5,366 99 5 5,330 LIBOR Plus 8.75% (Floor 1.25%), Current Coupon 10.00%, Secured Debt (Maturity - December 11, 2020) (14) 5003 month LIBOR 500 490 498 498 495 1,480 5,864 1 5,825 MAH Merger Corporation (68) Sports-Themed Casual Dining Chain LIBOR Plus 4.50% (Floor 1.25%), Current Coupon 5.75%, Secured Debt (Maturity - July 19, 2019) 1,5001 month LIBOR 1,481 1, 50 1,481 1, 49 1,485 MediMedia USA, Inc. (68) Provider of Health CareHealthcare Media and Marketing LIBOR Plus 6.75% (Floor 1.25%), Current Coupon 8.00%, Secured Debt (Maturity - November 20, 2018) 9953 month LIBOR 7,152 96 7 7,062 97 3 6,991 MedSolutions Holdings, Inc. (6Milk Specialties Company (8) Specialty Benefit ManagementProcessor of Nutrition Products LIBOR Plus 5.25%6.25% (Floor 1.25%), Current Coupon 6.507.50%, Secured Debt (Maturity July 8 2019November 9753 month LIBOR 7,645 966 7,628 974 7,473


 
F-68 HMS Income Fund, Inc. Consolidated Schedule of Investments As of December 31, 2014 (dollars in thousands) Portfolio Company (1) (3) Business Description Type of Investment (12) (3) PrincipalIndex R t Principal (7) Cost () Cost (57) Fair Value Fair Value Mitel US HoldingsMinute Key, Inc. (610) (13) ManufacturerOperator of Battery ComponentsAutomated Key Duplication Kiosk LIBOR Plus 4.50%,10.00% Current Coupon 7.00%,/ 2.00% PIK Secured Debt (Maturity - DecemberDate September 19 893None 1,000 88 4 987 89 6 987 MP AssetsMood Media Corporation (68) (9) (12) ManufacturerProvider of BatteryElectronic ComponentsEquipment LIBOR Plus 4.50%6.00% (Floor 1.00%), Current Coupon 5.507.00%, Secured Debt (Maturity December 19 May 1 1,0003 month LIBOR 9,940 990 9,928 998 9,753 National Vision, Inc. (6New Media Holdings II LLC (8) (9) Discount Optical RetailerLocal Newspaper Operator LIBOR Plus 5.75%6.25% (Floor 1.00%), Current Coupon 7.007.25%, Secured Debt (Maturity August 2 2018June 3 7303 month LIBOR 6,468 7 21 6,345 732 6,403 Neenah Foundry Company (6Nice-Pak Products, Inc. (8) Operator of Iron FoundriesPre-Moistened Wipes Manufacturer LIBOR Plus 5.50%6.00% (Floor 1.50%), Current Coupon 6.757.50%, Secured Debt (Maturity August 26 2017June 121 month LIBOR 7,401 12 7,379 12 7,364 NRC US HoldingNorth Atlantic Trading Company LLC, Inc. (68) (12) Environmental Services ProviderMarketer/Distri butor of Tobacco LIBOR Plus 4.50%6.50% (Floor 1.25%), Current Coupon 5.507.75%, Secured Debt (Maturity July 30 2019January 9753 month LIBOR 8,454 970 8,483 977 8,316 Orbitz Worldwide, Inc. (6Novitex Acquisition, LLC (8) (712) Online Travel AgentProvider of Document Management Services LIBOR Plus 4.75%6.25% (Floor 1.25%), Current Coupon 5.757.5%, Secured Debt (Maturity March 25 2019July 7 2020) 4983 month LIBOR 8,978 4 98 8,824 500 8,618 Panolam Industries International, Inc. (68) Decorative Laminate Manufacturer LIBOR Plus 6.00%6.25% (Floor 1.25%), Current Coupon 7.257.50%, Secured Debt (Maturity August 23 2017) 9051 month LIBOR 7,844 89 7 7,800 87 5 7,726 Parq Holdings, LP (8) (9) Hotel and Casino Operator LIBOR Plus 7.50% (Floor 1.00%), Current Coupon 8.50%, Secured Debt (Maturity - December 17, 2020) 1 month LIBOR 6,226 6,077 6,133 Permian Holdings, Inc. Storage Tank Manufacturer 10.50% Secured Bond (Maturity - January 15, 2018) 910None 3,885 8 88 3,872 896 2,914 Pernix Therapeutics Holdings, Inc. (9) (11) Pharmaceutical Royalty - Anti-Migraine 12.00% Secured Bond (Maturity - August 1, 2020) None 3,500 3,500 3,500 Pitney Bowes Management Services Inc. (6Peroxychem, LLC. (8) (12) Provider of Document Management ServicesChemical Manufacturer LIBOR Plus 6.25%6.50% (Floor 1.00%), Current Coupon 7.507.5%, Secured Debt (Maturity October 1 2019February 28 9983 month LIBOR 6,461 988 6,433 1,00 6,397 Pike Corporation (8) Construction and Maintenance Services for Electric Transmission and Distribution Infrastructure LIBOR Plus 8.50% (Floor 1.00%), Current Coupon 9.50%, Secured Debt (Maturity - June 22, 2022) (14) 1 month LIBOR 10,000 9,751 9,883 Polyconcept Financial B.V. (68) Promotional Products to Corporations and Consumers LIBOR Plus 4.75% (Floor 1.25%), Current Coupon 6.00%, Secured Debt (Maturity - June 28, 2019) 9751 month LIBOR 5,905 966 5,894 979 5,883 Premier Dental Services, Inc. (8) Dental Care Services LIBOR Plus 5.00% (Floor 1.00%), Current Coupon 6.00%, Secured Debt (Maturity - November 1, 2018) 3 month LIBOR 4,963 4,987 4,739 Prowler Acquisition Corporation (8) Specialty Distributor to the Energy Sector LIBOR Plus 4.50% (Floor 1.00%), Current Coupon 5.50%, Secured Debt (Maturity - January 28, 2020) 3 month LIBOR 2,322 2,335 2,148 Quad-C JH Holdings (8) Manufacturer and Distributor of Health Care Equipment & Supplies LIBOR Plus 5.00% (Floor 1.00%), Current Coupon 6.00%, Secured Debt (Maturity - May 9, 2020) 3 month LIBOR 4,457 4,433 4,406 Ravago Holdings America, Inc. (6) (98) Polymers Distributor LIBOR Plus 4.50% (Floor 1.00%), Current Coupon 5.50%, Secured Debt (Maturity - December 20, 2020) 1,2503 month LIBOR 5,955 1 ,23 5,995 1,25 5,985 RCHP, Inc. (8) Region Non-Urban Hospital Owner/Operator LIBOR Plus 9.50% (Floor 1.00%), Current Coupon 10.50%, Secured Debt (Maturity - October 23, 2019) (14) 2 month LIBOR 6,500 6,455 6,484 Recorded Books, Inc. (8) Audiobook and Digital Content Publisher LIBOR Plus 4.25% (Floor 1.00%), Current Coupon 5.25%, Secured Debt (Maturity - January 31, 2020) 3 month LIBOR 4,331 4,314 4,266 Relativity Media, LLC (11) Full-scale Film and Television Production and Distribution 10.00% Secured Debt (Maturity - May 30, 2015) 1,976None 3,693 1 ,97 3,693 1,97 3,703 15.00% PIK Secured Debt (Maturity - May 30, 2015) (14) None 4,895 4,895 4,993 8,588 8,696 Renaissance Learning, Inc. (8) Technology-based K-12 Learning Solutions LIBOR Plus 7.00% (Floor 1.00%), Current Coupon 8.00%, Secured Debt (Maturity - April 11, 2022) (14) 3 month LIBOR 2,000 1,981 1,920 RGL Reservoir Operations, Inc. (8) (9) Oil & Gas Equipment & Services LIBOR Plus 5.00% (Floor 1.00%), Current Coupon 6.00%, Secured Debt (Maturity - August 13, 2021) 3 month LIBOR 3,990 3,875 3,219 RLJ Entertainment, Inc. (8) (11) Movie and TV Programming Licensee and Distributor LIBOR Plus 8.75% (Floor .25%), Current Coupon 9.00%, Secured Debt (Maturity - September 11, 2019) 3 month LIBOR 9,913 9,633 9,633


 
F-69 HMS Income Fund, Inc. Consolidated Schedule of Investments As of December 31, 2014 (dollars in thousands) Portfolio Company (1) (3) Business Description Type of Investment (12) (3) PrincipalIndex R t Principal (7) Cost () Cost (57) Fair Value Fair Value Sage Automotive Interiors, Inc (8) Automotive Textiles Manufacturer LIBOR Plus 8.00% (Floor 1.00%), Current Coupon 9.00%, Secured Debt (Maturity - October 8, 2021) (14) 3 month LIBOR 5,000 4,951 4,975 SCE Partners, LLC (68) (11) Hotel & Casino Operator LIBOR Plus 7.25% (Floor 1.00%), Current Coupon 8.25%, Secured Debt (Maturity - August 14, 2019) 1,0001 month LIBOR 998 990 989 930 1,002 Sorenson Communications, Inc. Manufacturer of Communication Products for Hearing Impaired 9.00% Secured Bond (Maturity - October 31, 2020) (14) None 5,000 4,756 4,650 Sotera Defense Solutions, Inc. (68) Defense Industry Intelligence Services LIBOR Plus 6.00%7.50% (Floor 1.50%), Current Coupon 7.509.00%, Secured Debt (Maturity April 21 2017) 9443 month LIBOR 3,748 91 3 3,555 84 9 3,467 Sutherland GlobalSymphony Teleca Services, Inc. (68) Business Process Outsourcing ProviderOutsourced Product Development LIBOR Plus 6.00%4.75% (Floor 1.00%), Current Coupon 7.255.75%, Secured Debt (Maturity March 6 August 7 9631 month LIBOR 6,000 945 5,945 965 5,970 Synagro Infrastructure Company, Inc. (68) Waste Management Services LIBOR Plus 5.25% (Floor 1.00%), Current Coupon 6.25%, Secured Debt (Maturity - August 22, 2020) 9983 month LIBOR 3,965 9 78 3,948 989 3,913 TeleGuamTeleguam Holdings, LLC (68) Cable and Telecom Services Provider LIBOR Plus 4.00%7.50% (Floor 1.25%), Current Coupon 5.258.75%, Secured Debt (Maturity DecemberJune 10 4991 month LIBOR 3,000 49 9 3,021 49 8 3,015 Templar Energy, LLC (8) Oil & Gas Exploration & Production LIBOR Plus 7.50% (Floor 1.00%), Current Coupon 8.758.50%, Secured Debt (Maturity - June 10, 2019November 25 2020) (14) 1,0003 month LIBOR 3,000 1,0 0 2,979 1,0 0 2,169 1,505 1,503 Tervita Corporation (68) (79) Oil and Gas Environmental Services LIBOR Plus 5.00% (Floor 1.25%), Current Coupon 6.25%, Secured Debt (Maturity - May 15, 2018) 9963 month LIBOR 2,475 990 2,486 1,00 2,302 The Topps Company, Inc. (68) Trading Cards & Confectionary LIBOR Plus 6.00% (Floor 1.25%), Current Coupon 7.25%, Secured Debt (Maturity - October 2, 2018) 1,0003 month LIBOR 990 990 982 1,00 965 Therakos, Inc. (68) Immune System Disease Treatment LIBOR Plus 6.25%5.75% (Floor 1.25%), Current Coupon 7.507.00%, Secured Debt (Maturity December 27 2017) 1,4893 month LIBOR 1,450 1,46 1,430 1,49 1,445 ThermaSys Corporation (6TOMS Shoes, LLC (8) ManufacturerGlobal Designer, Distributor, and Retailer of Industrial Heat LIBOR Plus 4.00%5.50% (Floor 1.00%), Current Coupon 5.256.50%, Secured Debt (Maturity May 3 2019October 1,5002 month LIBOR 5,000 1,48 4,511 1,48 4,625 Totes Isotoner Corporation (6) Weather Accessory Retail LIBOR Plus 5.75%, Current Coupon 7.25%, Secured Debt (Maturity - July 7 2017) 944 952 949 Travel Leaders Group, LLC (68) (12) Travel Agency Network Provider LIBOR Plus 6.00% (Floor 1.00%), Current Coupon 7.00%, Secured Debt (Maturity - December 5, 2018) 1,5003 month LIBOR 8,431 1,47 8,401 1,48 8,431 Universal Fiber SystemsUSJ-IMECO Holding Company, LLC (68) Manufacturer of Synthetic FibersMarine Interior Design and Installation LIBOR Plus 5.75%6.00% (Floor 1.00%), Current Coupon 7.507.00%, Secured Debt (Maturity June 26 2015April 16 1,6993 month LIBOR 7,947 1,67 7,925 1,70 7,828 Vantage Oncology, LLC Outpatient Radiation Oncology Treatment Centers 9.50% Secured Bond (Maturity - August 7,June 15, 2017) 1,000None 1,000 1 ,0 1,000 1,0 970 Visant Corporation (6) (10) School Affinity Stores LIBOR Plus 4.00%, Current Coupon 5.25%, Secured Debt (Maturity - December 22, 2016) 691 691 683 Vision Solutions, Inc. (68) Provider of Information Availability Software LIBOR Plus 4.50% (Floor 1.50%), Current Coupon 6.00%, Secured Debt (Maturity - July 23, 2016) 1,0001 month LIBOR 1,461 990 1,465 1,0 0 1,454 LIBOR Plus 8.00% (Floor 1.50%), Current Coupon 9.50%, Secured Debt (Maturity - July 23, 2017) (14) 1 month LIBOR 875 869 849 Walker & Dunlop Inc. (6) (7) (9) Real Estate Financial S i LIBOR Plus 4.50%, Current C 5 50% S d D bt 750 7432,334 74 2,303Worley Claims Services, LLC (8) (11) Insurance Adjustment Management and Services Provider LIBOR Plus 8.00% (Floor 1.00%), Current Coupon 9.00%, Secured Debt (Maturity - October 31, 2020) 1 month LIBOR 6,500 6,437 6,533 YP Holdings LLC (68) Online and Offline Advertising Operator LIBOR Plus 6.75% (Floor 1.25%), Current Coupon 8.00%, Secured Debt (Maturity - June 4, 2018) 7001 month LIBOR 2,822 682 2,833 709 2,832 TotalSubtotal Non-Control/Non-Affiliate Investments (25) (3) (4) (10095% of total Portfolio Investmentsportfolio investments at fair value) $ 66 465,663$66 451,917 Total Portfolio Investments $ 487,604 $ 473,862 Short Term Investments (20) Fidelity Institutional Money Market Funds — Prime Money Market Portfolio, Class II Shares (21) — $ 10,979 $ 10,979 $ 10,979 US Bank Money Market Account (21) — — — 1,938 1,938 1,938


 
F-70 HMS Income Fund, Inc. Consolidated Schedule of Investments As of December 31, 2014 (dollars in thousands) Portfolio Company (1) (3) Business Description Type of Investment (12) (3) PrincipalIndex R t Principal (7) Cost () Cost (57) Fair Value Fair Value UMB Bank Money Market Account (21) — — — 5,654 5,654 5,654 Total Short Term Investments $ 18,571 $ 18,571 (1) All investments are Middle Market portfolio investments, unless otherwise noted. All of the Company's assets are encumbered as security for the Company's credit agreements. See Note 4 - Borrowings. (2) Debt investments are income producing, unless otherwise noted. Equity investments and warrants are non-income producing, unless otherwise noted. (3) See Note 3 - Fair Value Hierarchy for Investments for summary geographic location of portfolio companies. (4) Affiliate investments are defined by the 1940 Act as investments in which between 5% and 25% of the voting securities are owned, or an investment in an investment company’s investment adviser, and the investments are not classified as Control investments. (5) Non-Control/Non-Affiliate investments are defined by the 1940 Act as investments that are neither Control investments nor Affiliate investments. (6) Control investments are defined by the 1940 Act as investments in which more than 25% of the voting securities are owned or where the ability to nominate greater than 50% of the board representation is maintained. (7) Principal is net of repayments. Cost represents amortized cost which is net of repayments and adjusted for the amortization of premiums and/or accretion of discounts, as applicable. (8) Index based floating interest rate is subject to contractual minimum interest rates. (9) The investment is not a qualifying asset under the 1940 Act. A BDC may not acquire any asset other than qualifying assets unless, at the time the acquisition is made, qualifying assets represent at least 70% of the BDC's total assets. As of December 31, 2014, approximately 7.9% of the Company's investments were considered non-qualifying. (10) Investment is classified as a Lower Middle Market investment. (11) Investment is classified as a Private Loan portfolio investment. (12) Investment or portion of investment is under contract to purchase and met trade date accounting criteria as of December 31, 2014. Settlement occurred or is scheduled to occur after December 31, 2014. See Note 2 for summary of Security Transactions. (13) Investment serviced by Main Street pursuant to servicing arrangements with the Company. (14) Second lien secured debt investment. (15) Investment is classified as an Other portfolio investment. (16) Income producing through dividends or distributions. (17) Unsecured debt investment. (18) Investment is on non-accrual status as of December 31, 2014. (19) Maturity date is under on-going negotiations with the portfolio company and other lenders, if applicable. (20) Short term investments represent an investment in a fund that invests in highly liquid investments with average original maturity dates of three months or less. (21) Effective yield as of December 31, 2014 was approximately 0.01%. (22) The 1, 2, 3, and 6 month LIBOR rates were 0.17%, 0.22%, 0.26% and 0.36%, respectively, as of December 31, 2014. The actual LIBOR rate for each loan listed may not be the applicable LIBOR rate as of December 31, 2014, as the loan may have been priced or repriced based on a LIBOR rate prior to or subsequent to December 31, 2014. The prime rate was 3.25% as of December 31, 2014. (1) (1) See Note 3 - Fair Value Hierarchy for Investments for summary geographic location of portfolio companies (2) Non-Control/Non-Affiliate investments are defined by the Investment Company Act of 1940, as amended (the “1940 Act”) as investments that are neither Control investments nor Affiliate investments. (3) Control investments are defined by the 1940 Act as investments in which more than 25% of the voting securities are owned or where the ability to nominate greater than 50% of the board representation is maintained. As of December 31, 2013, the Company did not own any Control investment. (4) Affiliate investments are defined by the 1940 Act as investments in which between 5% and 25% of the voting securities are owned, or an investment in an investment company’s investment adviser, and the investments are not classified as Control investments. As of December 31, 2013, the Company did not own any Affiliate investments. (5) Principal is net of payments. Cost represents amortized cost which is net of repayments and adjusted for the amortization of premiums and/or accretion of discounts, as applicable. (6) Index based floating interest rate is subject to contractual minimum interest rates. (7) The investment is not a qualifying asset under the 1940 Act. A business development company (“BDC”) may not acquire any asset other than qualifying assets unless, at the time the acquisition is made, qualifying assets represent at least 70% of the BDC's total assets. (8) Lower middle market investment. (9) Investment is under contract to purchase and met trade date accounting criteria as of December 31, 2014. Settlement occurred after December 31, 2014. See Note 2 for summary of Security Transactions. (10) Investment serviced by Main Street Partners pursuant to the Servicing Agreement. See Note 2 for summary of Investment Classification. . See notes to the financial statements. See notes to the financial statements.


 
F-71 HMS INCOME FUND, INC. NOTES TO THE FINANCIAL STATEMENTS HMS Income Fund, Inc. Notes to the Consolidated Financial Statements Note 1. Principal Business and Organization HMS Income Fund, Inc. (the “Company”) was formed as a Maryland corporation on November 28, 2011 under the General Corporation Law of the State of Maryland. The Company's predecessor-in-interest, HMS Income LLC, was formed with private placement investments from a Hines affiliate and an unaffiliated investor, which purchased an initial portfolio of investments from Main Street Capital Corporation ("Main Street") and obtained a credit facility from Main Street. The Company is an externally managed, non- diversified closed-end investment company that has elected to be treated as a business development company (“BDC”)BDC under the Investment Company Act of 1940, as amended (the “1940 Act”). The Company has elected to be treated for U.S. federal income tax purposes as a regulated investment company (“RIC”) under Subchapter M of the Internal Revenue Code of 1986, as amended (the “Code”). The Company’s primary investment objective is to generate current income through debt and equity investments. A secondary objective of the Company is to generate long-term capital appreciation through such investments. On December 16, 2011, the Company filedequity and equity related investments including warrants, convertible securities and other rights to acquire equity securities. The Company’s portfolio strategy calls for it to invest primarily in illiquid debt and equity securities issued by lower middle market ("LMM") companies, which generally have annual revenues between $10 million and $150 million, and middle market ("Middle Market") companies that are generally larger in size than the LMM companies. The Company categorizes some of its investments in LMM companies and Middle Market companies as private loan ("Private Loan") portfolio investments. Private Loan investments, often referred to in the debt markets as “club deals,” are investments, generally in debt instruments, that the Company originates on a collaborative basis with other investment funds. Private Loan investments are typically similar in size, structure, terms and conditions to investments the Company holds in its LMM portfolio and Middle Market portfolio. The Company’s portfolio also includes other portfolio ("Other Portfolio") investments which primarily consist of investments that are not consistent with the typical profiles for its LMM portfolio investments, Middle Market portfolio investments or Private Loan portfolio investments, including investments which may be managed by third parties. The Company previously registered for sale up to 150,000,000 shares of common stock pursuant to a registration statement on Form N- 2, as amended (the “Registration Statement”) with2 (File No. 333-178548) which was initially declared effective by the Securities and Exchange Commission (the “SEC”), which was declared effective on June 4, 2012, to register for sale up to 150,000,000 shares of common stock (the “Offering”). Prior to the effectiveness of the offering, the membership units of the predecessor-in-interest were merged into the Company (the "Merger Transaction"), and membership units were exchanged for shares of common stock.As of December 31, 2014, the on June 4, 2012 (the “Initial Offering”). The Initial Offering terminated on December 1, 2015. The Company had raised approximately $295.2601.2 million inunder the Initial Offering, including proceeds from the distributiondividend reinvestment plan of approximately $5.1 million.22.0 million. On January 5, 2016, the SEC declared the registration statement on Form N-2 (File No. 333-204659), as amended, effective under which the Company registered for sale up to $1,500,000,000 worth of shares of common stock (the “Offering”). The business of the Company is managed by HMS Adviser LP (the “Adviser”), a Texas limited partnership and affiliate of Hines Interests Limited Partnership (“Hines”), pursuant tounder an Investment Advisory and Administrative Services Agreement dated May May 31, 2012, as amended (the “Investment Advisory Agreement”). On May 31, 2012, theThe Company and the Adviser alsohave retained MSC Adviser I, LLC (the "Sub-Adviser"), a wholly owned subsidiary of Main Street Capital Corporation ("Main Street"), a New York Stock Exchange listed BDC, as the Company’s investment sub-adviser under the Investment Advisers Act of 1940, as amended (the "Advisers Act"), pursuant to an Investment Sub-Advisory Agreement (the “Sub-Advisory Agreement”) to identify, evaluate, negotiate and structure prospective investments, make investment and portfolio management recommendations for approval by approval by the Adviser, monitor the Company’s investment portfolio and provide certain ongoing administrative services to the Adviser. Main Street obtained a no-action letter from the SEC in November 2013 that permitted it to assign investment sub-adviser duties under the Sub-Advisory Agreement to MSC Adviser I, LLC (“MSC Adviser”), a wholly owned subsidiary of Main Street, and Main Street assigned such duties, and the Sub-Advisory Agreement was amended to reflect such change on December 31, 2013. The term “Sub-Adviser,” as used herein, refers to Main Street until December 31, 2013 and MSC Adviser thereafter. The Adviser andThe Adviser and the Sub-Adviser are collectively referred to herein as the “Advisers.” as the "Advisers", and each is registered under the Investment Advisers Act of 1940, as amended (the "Advisers Act"). Upon the execution of the Sub-Advisory Agreement, Main Street became an affiliate of the Company. The Company has engaged Hines Securities, Inc. (the “Dealer Manager”), an affiliate of the Adviser, to serve as the dealer managerDealer Manager for the Offering. The Dealer Manager is responsible for marketing the Company’s shares of common stock being offered pursuant to the Offering.


 
F-72 Note 2. Basis of Presentation and Summary of Significant Accounting Policies Basis of Presentation The Company is an investment company, as defined in the accounting and reporting guidance under Topic 946, Financial Services- Investment Companies, of the Financial Accounting Standards Board’s (“FASB’s”) Accounting Standards Codification, as amended (“ASC”). The accompanying consolidated financial statements have been prepared in accordance with accounting principles generally accepted in the United States of America (“GAAP”) and include the accounts of the Company and its wholly- owned consolidated subsidiaries. All intercompany balances and transactions have been eliminated in consolidation. Under the investment company1940 Act rules and regulations pursuant to Article 6, Articles 6 and 10 of Regulation S-X, under the Securities Act of 1933, as amended, and ASC Topic 946, the Company is precluded from consolidating portfolio company investments, including those in which it has a controlling interest, unless the portfolio company is anothera wholly owned investment company. An exception to this general principle occurs if the Company owns a controlled operating company whose purpose is to provide services directly to the Company such as an investment adviser or transfer agent. None of the investments made by the Company qualifyqualifies for this exception. Therefore, the Company’s portfolio investments are carried on the consolidated balance sheet at fair value, as discussed below, with changes to fair value recognized as “Net Unrealized Appreciation (Depreciation)” on the StatementConsolidated Statements of Operations until the investment is realized, usually upon exit, resulting in any gain or loss on exit being recognized as a realized gain or loss. Transactions Between Entities of Common Control As discussed above, effective May 31, 2012, HMS Income LLC merged with and into the Company. When evaluating the accounting for this transaction, the Company determined that this was a transaction between entities under common control. Consistent with this determination, the Company recognized the assets and liabilities transferred from HMS Income LLC at their carrying amounts at the time of the Merger Transaction. The Company has reported the results of operations and cash flows for the period prior to which the Merger Transaction occurred as though the exchange of equity interests had occurred at the beginning of the period. Reclassifications In Note 3 - Fair Value Hierarchy for Investments and throughout, certain loans that were previously presented as "Private placement investments" are now presented as "Private Loans." Certain amounts in the Consolidated Statements of Changes in Net Assets related to selling commissions, dealer manager fees and issuances under our dividend reinvestment plan have been disaggregated as of December 31, 2015. The prior periods have been reclassified to conform to this presentation as of December 31, 2014.2015. Use of Estimates The preparation of the financial statements requires the Company to make estimates and judgments that affect the reported amounts and disclosures of assets, liabilities and contingencies as of the date of the financial statements and accompanying notes. The Company evaluates its assumptions and estimates on an ongoing basis. The Company bases its estimates on historical experience and on various other assumptions that the Company believes to be reasonable under the circumstances. Additionally, application of the Company’s accounting policies involves exercising judgments regarding assumptions as to future uncertainties. Actual results may differ from these estimates under different assumptions or conditions. Significant estimates are used in the determination of fair value of investments. See Note 3 -— Fair Value Hierarchy for Investments for a description of these estimates. Investment Classification The Company classifies its investments in accordance with the requirements of the 1940 Act. Under the 1940 Act, (a) “Control” investments are defined as investments in companies in which the Company owns more than 25% of the voting securities or has rights to nominate greater than 50% of the directors or managers of the companies, (b) “Affiliate” investments are defined as investments in which between 5% and 25% of the voting securities are owned, or an investment in an investment company’s investment adviser, and the investments are not classified as Control investments and (c) “Non-Control/Non-Affiliate” investments are defined as investments that are neither Control investments nor Affiliated investments.


 
F-73 On December 12, 2011, HMS Income LLC acquired interests in 17 investments from Main Street and certain of its affiliates for approximately $16.5 million, (the “Purchase Transaction”), as evidenced by an Assignment and Assumption Agreement (the “Assignment Agreement”). Concurrently with the Purchase Transaction, HMS Income LLC and Main Street Partners entered into a Servicing Agreement (the “Servicing Agreement”), pursuant to which Main Street Partners agreed to perform certain services for HMS Income LLC with respect to investments acquired in the Purchase Transaction. As of December 31, 2014, the Company owned zero investments with respect to which Main Street Partners continues to provide service pursuant to the Servicing Agreement. The legal nature of the Purchase Transaction and the intent of both HMS Income LLC and Main Street was to effectuate a sale, thereby providing HMS Income LLC with an ownership of undivided interests in the acquired investments. In evaluating the transaction for sale accounting under the Accounting Standards Codification (“Codification” or “ASC”) 860, Transfers and Servicing (“ASC 860”), it was determined that, due to certain provisions within the Servicing Agreement, the investments acquired in the Purchase Transaction represented a secured loan to Main Street. The interest income related to these investments is reported as interest income of Affiliate investments for the period from June 1, 2012 to November 1, 2012 on the statement of operations. On November 2, 2012, we and Main Street and its affiliates amended the Assignment Agreement and amended and restated the Servicing Agreement to conform the Assignment Agreement and the Servicing Agreement with the intent of the parties at the time of the consummation of the Purchase Transaction and to account for certain changed facts and circumstances. As a result of the amended Assignment and the amended and restated Servicing Agreement, as of November 2, 2012, the Purchase Transaction was, and for the subsequent periods thereafter will continue to be, reported as a sale for accounting purposes under ASC 860 in the financial statements and the related investments will be classified as Non-Control/Non-Affiliate investments. Valuation of Portfolio Investments The Company accounts for its portfolio investments at fair value under the provisions of the Financial Accounting Standards Board (“FASB”) ASC Topic 820, Fair Value Measurements and Disclosures (“ASC 820”). ASC 820 defines fair value, establishes a framework for measuring fair value, establishes a fair value hierarchy based on the quality of inputs used to measure fair value and enhances disclosure requirements for fair value measurements. ASC 820 requires the Company to assume that the portfolio investment is to be sold in the principal market to independent market participants, which may be a hypothetical market. Market participants are defined as buyers and sellers in the principal market that are independent, knowledgeable, and willing and able to transact. The Company’s portfolio strategy calls for it to invest primarily in illiquid debt and equity securities issued by lower middle market ("LMM") companies, which generally have annual revenues between $10 million and $150 million, and debt securities issued by Middle Market companies that are generally larger in size than the LMM companies. The Company categorizes some of its investments in LMM companies and Middle Market companies as Private Loan portfolio investments, which are primarily debt securities issued by companies that are consistent in size with either the LMM companies or Middle Market companies, but are investments which have been originated through strategic relationships with other investment funds on a collaborative basis. The structure, terms and conditions for these Private Loan investments are typically consistent with the structure, terms and conditions for the investments made in its LMM portfolio or Middle Market portfolio. The Company’s portfolio also includes Other Portfolio investments which primarily consist of investments that are not consistent with the typical profiles for its LMM portfolio investments, Middle Market portfolio investments or Private Loan portfolio investments, including investments which may be managed by third parties. The Company’s portfolio investments may be subject to restrictions on resale. LMM investments and Other Portfolio investments generally have no established trading market, while Middle Market securities generally have established markets that are not active. Private Loan investments may include investments which have no established trading market or have established markets that are not active. The Company determines in good faith the fair value of its investment portfolio pursuant to a valuation policy in accordance with ASC 820 and a valuation process approved by its Boardboard of Directorsdirectors and in accordance with the 1940 Act. The Company’s valuation policies and processes are intended to provide a consistent basis for determining the fair value of the portfolio. For LMM portfolio investments, the Company generally reviews external events, including private mergers, sales and acquisitions involving comparable companies, and includes these events in the valuation process by using an enterprise value waterfall ("Waterfall") ("Waterfall") for its LMM equity investments and an income approach using a yield-to-maturity model ("Yield-to-Maturity") for its LMM debt investments. For Middle Market portfolio investments, the Company uses observable inputs such as quoted prices in the valuation process. The Company determines the appropriateness of the use of third-party broker quotes, if any, in determining fair value value based on its understanding of the level of actual transactions used by the broker to develop the quote and whether the quote was an indicative price or binding offer, the depth and consistency of broker quotes and the correlation of changes in broker quotes with underlying performance of the portfolio company and other market indices. The Company often cannot observe the inputs considered considered by the third party in determining their quotes. For Middle Market and Private Loan portfolio investments in debt securities


 
F-74 securities for which it has determined that third-party quotes or other independent pricing are not available or appropriate, the Company Company generally estimates the fair value based on the assumptions that it believes hypothetical market participants would use to value the investment in a current hypothetical sale using the Yield-to-Maturity valuation method. For its Other Portfolio equity investments, the Company generally calculates the fair value of the investment primarily based on the net asset value ("NAV") of the fund. All of the valuation approaches for the Company's portfolio investments estimate the value of the investment as if the Company was to sell, or exit, the investment as of the measurement date. Under the Waterfall valuation method, the Company estimates the enterprise value of a portfolio company using a combination of market and income approaches or other appropriate valuation methods, such as considering recent transactions in the equity securities of the portfolio company or third-party valuations of the portfolio company, and then performs a waterfallWaterfall calculation by using the enterprise value over the portfolio company's securities in order of their preference relative to one another. The enterprise value is the fair value at which an enterprise could be sold in a transaction between two willing parties, other than through a forced or liquidation sale. Typically, private companies are bought and sold based on multiples of earnings before interest, taxes, depreciation and amortization ("EBITDA"), cash flows, net income, revenues, or in limited cases, book value. There is no single methodology for estimating enterprise value. For any one portfolio company, enterprise value is generally described as a range of values from which a single estimate of enterprise value is derived. In estimating the enterprise value of a portfolio company, the Company analyzes various factors including the portfolio company's historical and projected financial results. The operating results of a portfolio company may include unaudited, projected, budgeted or pro forma financial information and may require adjustments for non-recurring items or to normalize the operating results that may require significant judgment in its determination. In addition, projecting future financial results requires significant judgment regarding future growth assumptions. In evaluating the operating results, the Company also analyzes the impact of exposure to litigation, loss of customers or other contingencies. After determining the appropriate enterprise value, the Company allocates the enterprise value to investments in order of the legal priority of the various components of the portfolio company's capital structure. In applying the Waterfall valuation method, the Company assumes the loans are paid off at the principal amount in a change in control transaction and are not assumed by the buyer, which the Company believes is consistent with its past transaction history and standard industry practices. Under the Yield-to-Maturity valuation method, the Company also uses the income approach to determine the fair value of debt securities based on projections of the discounted future free cash flows that the debt security will likely generate, including analyzing the discounted cash flows of interest and principal amounts for the debt security, as set forth in the associated loan agreements, as well as the financial position and credit risk of the portfolio investments. The Company's estimate of the expected repayment date of its debt securities is generally the legal maturity date of the instrument, as the Company generally intends to hold its loans and debt securities to maturity. The Yield-to-Maturity analysis also considers changes in leverage levels, credit quality, portfolio company performance and other factors. The Company will generally use the value determined by the Yield-to-Maturity analysis as the fair value for that security. However, it is the Company's position that assuming a borrower is outperforming underwriting expectations and because these respective investments do not generally contain pre-payment penalties, the borrower would most likely prepay or refinance the borrowing if the market interest rate, given the borrower's credit quality, is lower than the stated loan interest rate. Therefore, the Company does not believe that a market participant would pay a premium for the investment, and because of the Company's general intent to hold its loans to maturity, the Company generally does not believe that the fair value of the investment should be adjusted in excess of the face amount. A change in the assumptions that the Company uses to estimate the fair value of its debt securities using the Yield-to-Maturity valuation method could have a material impact on the determination of fair value. If there is deterioration in credit quality or if a debt security is in workout status, the Company may consider other factors in determining the fair value of the debt security, including the value attributable to the debt security from the enterprise value of the portfolio company or the proceeds that would most likely be received in a liquidation analysis. Under the NAV valuation method, for an investment in an investment fund that does not have a readily determinable fair value, the Company measures the fair value of the investment predominately based on the NAV of the investment fund as of the measurement date. However, in determining the fair value of the investment, the Company may consider whether adjustments to the NAV are necessary in certain circumstances, based on the analysis of any restrictions on redemption of the Company’s investment as of the measurement date, recent actual sales or redemptions of interests in the investment fund, and expected future cash flows available to equity holders, including the rate of return on those cash flows compared to an implied market return on equity required by market participants, or other uncertainties surrounding the Company's ability to realize the full NAV of its interests in the investment fund. With respect to investments for which market quotations are not readily available, the Company's board of directors will undertake a multi-step valuation process, as described below: • The Company's valuation process begins with each portfolio company or investment being initially valued by investment professionals of the Advisers responsible for credit monitoring. • Preliminary valuation conclusions are then documented and discussed with the Company's senior management and the Advisers.


 
F-75 • The board of directors reviews these preliminary valuations. • For the LMM portfolio companies and certain Private Loan portfolio companies, the Company has valuations reviewed by an independent valuation firm on a periodic basis. • The board of directors discusses valuations and determines the fair value of each investment in the Company's portfolio in good faith. Pursuant to its internal valuation process and the requirements under the 1940 Act, the Company performs valuation procedures on its investments in each LMM portfolio company once a quarter. In addition to its internal valuation process, in arriving at estimates of fair value for its investments in its LMM portfolio companies, the Company, amongand certain Private Loan portfolio companies (the "Internally Valued Investments") once a quarter. Among other things, the Company generally consults with a nationally recognized independent advisor. The nationally recognized independent advisor is generally consulted relative to the Company’s investments in each LMM portfolio companyvaluation firm on the Internally Valued Investments at least once in every calendar year, and for the Company’s investments in new LMM portfolio companiesnew Internally Valued Investments, at least once in the twelve-month period subsequent to the initial investment. In certain instances, the Company may determine that it is not cost-effective, and as a result is not in its stockholders’ best interest, to consult with the nationally recognized independent advisorvaluation firm on its investments in one or more LMM portfolio companiesof these Internally Valued Investments. Such instances include, but are not limited to, situations where the fair value of the Company's investment in a LMM portfolio company is determined to be insignificant relative to the total Investment Portfolio. Theinvestment portfolio. For the year ended December 31, 2015, the Company consulted with its independent advisorvaluation firm in arriving at the Company’s determination of fair value on its investments in a total of two11 of the 16 LMM portfolio companies for, representing approximately 60.9% of the total LMM portfolio at fair value, and seven of the 20 Private Loan portfolio companies, representing approximately 27.8% of the total Private Loan portfolio at fair value. For the year ended December 31, 2014, the Company consulted with its independent valuation firm in arriving at the Company’s determination of fair value on its investments in a total of two of the 11 LMM portfolio companies, representing approximately 8.2% of the total LMM portfolio at fair value as of December 31, 2014, and on a total of zero LMMof the nine Private Loan portfolio companies for the year ended December 31, 2013,, representing approximately 0.0% of the total LMMPrivate Loan portfolio at fair value as of December 31, 2013.. Due to the inherent uncertainty in the valuation process, the Company’s estimate of fair value may differ materially from the values that would have been used had an active market for the securities existed. In addition, changes in the market environment, portfolio company performance and other events that may occur over the lives of the investments may cause the amounts ultimately realized upon sale, liquidation or other exit of these investments to be materially different than the valuations currently assigned. The Company estimates the fair value of each individual investment and records changes in fair value as unrealized appreciation (or depreciation) in the consolidatedConsolidated Statements of Operations. Cash and Cash Equivalents Cash and cash equivalents consist of cash and highly liquid investments with an original maturity of three months or less at the date of purchase. These highly liquid, short term investments are included in the Consolidated Schedule of Investments. Cash and cash equivalents are carried at cost, which approximates fair value. Security Transactions Security transactions are accounted for on the trade date. As of the trade date, the investment is derecognized for security sales and recognized for security purchases. As of December 31, 2015 and 2014, and December 31, 2013, the Company had elevenfive and nine11 investments at contract prices of $50.511.7 million and $8.850.5 million, respectively, under contract to purchase which had not yet settled. These investments have been recognized by the Company and are included in the schedule of investmentsConsolidated Schedule of Investments. The settlement obligations are presented in the line item “Payable for securities purchased" at the contract price. As of December 31, 20142015 and December 31, 2013,2014, the Company had one and three and zero investments at contract prices of $3.02.0 million and $0.03.0 million, respectively, under contract to sell which had not yet settled. These investments were derecognized by the Company and are not included in the schedule of investmentsConsolidated Schedule of Investments. The sale trades are presented in the line item “Receivable for securities sold” at the contract price. Interest, Fee and Dividend Income Interest and dividend income is recorded on the accrual basis to the extent amounts are expected to be collected. Prepayment penalties penalties received by the Company are recorded as income upon receipt. Accrued interestDividend income is recorded when dividends dividends are declared by the portfolio company or at the point an obligation exists for the portfolio company to make a distribution. Accrued interest and dividend income is evaluated quarterly for collectability. When a debt security becomes 90 days or more past due due and the Company does not expect the debtor to be able to service all of its debt or other obligations, the debt security will generally


 
F-76 generally be placed on non-accrual status and the Company will cease recognizing interest income on that debt security until the borrower has demonstrated the ability and intent to pay contractual amounts due. Additionally, if a debt security has deferred interest payment terms and the Company becomes aware of a deterioration in credit quality, the Company will evaluate the collectability of the the deferred interest payment. If it is determined that the deferred interest is unlikely to be collected, the Company will place the security on non-accrual status and cease recognizing interest income on that debt security until the borrower has demonstrated the ability and intent to pay the contractual amounts due. If a debt security’s status significantly improves with respect to the debtor’s ability ability to service the debt or other obligations, or if a debt security is fully impaired, sold or written off, it will be removed from non- non-accrual status. As of December 31, 2014 and December 31, 2013,2015, the Company did not have anyhad two debt investments in one portfolio company that were more than 90 days past due. As of December 31, 2014 and December 31, 2013, the Company had two and zero and had three debt investments, respectively in two portfolio companies that were on non-accrual status. The investments on non-accrual status as of December 31, 2014 represent two loans to one portfolio company, whichThese portfolio companies experienced a significant decline in credit quality raising doubt around the Company's ability to collect the principal and interest contractually due. All interest due under these investments was deferred, with no current interest payments required to be made. Given the credit deterioration of these portfolio companies, no interest income has been recognized on thesetwo of the three non-accrual debt investments during the year ended December 31, 2014. Aside from these two2015. For the other non-accrual debt investment, an allowance of $196,000 was booked for the interest income recognized during the three months ended December 31, 2015 though no allowance was booked for the interest income recognized during the nine months ended September 30, 2015 due to receipt of the related interest payments. Aside from these three investments on non-accrual status as of December 31, 2014,2015, the Company is not aware of any material changes to the creditworthiness of the borrowers underlying its debt investments. As of December 31, 2014, the Company had no investments that were more than 90 days past due but had two debt investments in one portfolio company that were on non-accrual status. Given the credit deterioration of this portfolio company, no interest income has been recognized on these debt investments during the year ended December 31, 2014. From time to time, the Company may hold debt instruments in its investment portfolio that contain a payment-in-kind (“PIK”) interest provision. If these borrowers elect to pay or are obligated to pay interest under the optional PIK provision, and if deemed collectible in management's judgment, then the interest would be computed at the contractual rate specified in the investment’s credit agreement, recorded as interest income and periodically added to the principal balance of the investment. Thus, the actual collection of this interest may be deferred until the time of debt principal repayment. The Company stops accruing PIK interest and writes off any accrued and uncollected interest in arrears when it determines that such PIK interest in arrears is no longer collectible. As of December 31, 20142015 and 20132014, the Company held seven and four and zero investments, respectively, which contained a PIK provision. As discussed above, two of the fourseven investments with PIK provisions, as of December 31, 2015 and December 31, 2014, were on non-accrual status, and no PIK incomeinterest was recorded on these investments during the yearyears ended December 31, 2015 and December 31, 2014. For the years ended December 31, 2014, 20132015, 2014 and 2012,2013, the Company capitalized $274,000, $80,0001.2 million, $274,000 and $25,000,80,000, respectively, of PIK interest income. The Company stops accruing PIK interest and writes off any accrued and uncollected interest in arrears when it determines that such PIK interest in arrears is no longer collectible. The Company may periodically provide services, including structuring and advisory services, to its portfolio companies or other third parties. The income from such services is non-recurring. For services that are separately identifiable and evidence exists to substantiate fair value, income is recognized as earned, which is generally when the investment or other applicable transaction closes. Fees received in connection with debt financing transactions for services that do not meet these criteria are treated as debt origination fees and are deferred and accreted into interest income over the life of the financing. A presentation of the investment income the Company received from its investment portfolio in each of the periods presented (dollars in thousands) is as follows: Year Ended December 31, 2015 December 31, 2014 December 31, 2013 Interest, Fee and Dividend Income Interest Income $ 63,864 $ 18,885 $ 2,758 Fee Income 1,072 328 — Dividend Income 453 — — Total Interest, Fee and Dividend Income $ 65,389 $ 19,213 $ 2,758


 
F-77 Unearned Income – Original Issue Discount / Premium to Par Value The Company may purchase debt investments at a value different than par value. For purchases at less than par value, a discount is recorded, which is accreted into interest income based on the effective interest method over the life of the debt investment. For purchases at greater than par value, a premium is recorded, which is amortized as a reduction to interest income based on the effective interest method over the life of the investment. Upon repayment or sale, any unamortized discount or premium is also fully amortized as an adjustment to interest income. For the years ended December 31, 2014,2015, 2014 and 2013 and 2012 the Company accreted a net $4.4 million, $1.1 million, and $194,000 and $146,000 respectively, into interest income. Net Realized Gains or Losses from Investments and Net Change in Unrealized Appreciation (Depreciation) from Investments Generally, net realized gains or losses are measured by the difference between the net proceeds from the sale or redemption of an investment and the principal amount, without regard to unrealized appreciation or depreciation previously recognized, and includes investments written-off during the period net of recoveries and realized gains or losses from in-kind redemptions. Net change in unrealized appreciation or depreciation from investments reflects the net change in the fair value of the investment portfolio and the reclassification of any prior period unrealized appreciation (depreciation) on exited investments to realized gains or losses. Due from Main Street Due from Main Street represents principal and interest payments from portfolio investments serviced and received by Main Street on the Company’s behalf. The amounts due to the Company as of December 31, 2013 were subsequently collected in January 2014. There were no amounts due from Main Street as of December 31, 2014. Deferred Financing Costs Deferred financing costs represent fees and other direct costs incurred in connection with arranging the Company’s borrowings. These costs were incurred in connection with the Company’s revolving credit facilities (see Note 4- — Borrowings for a discussion regarding the Company’s Credit Facility, Syndicated Credit Facility and HMS Funding FacilityCredit Facilities) and have been capitalized. The deferred financing costs are being amortized to interest expense using the straight-line method over the life of the related credit facility, which the Company believes is materially consistent with the effective interest method. For the years ended December 31, 2014, 20132015, 2014 and 2012,2013, the Company amortized approximately $1.2 million, $438,000, $94,000, and $77,00094,000 respectively, into interest expense related to deferred financing costs. Further, in May 2012, upon the retirement of the Main Street facility, all unamortized deferred financing costs incurred in connection with the Main Street Facility were fully amortized and written- off to interest expense. Organizational and Offering Costs In accordance with the Investment Advisory Agreement and the Sub-Advisory Agreement, the Company will reimburse the Adviser and Sub-AdviserAdvisers for any organizational expenses and Offering costs that are paid on the Company’s behalf, which consist of, among other costs, expenses of the Company’s organization, actual legal, accounting, bona fide out-of-pocket itemized and detailed due diligence costs, printing, filing fees, transfer agent costs, postage, escrow fees, data processing fees, advertising and sales literature and other Offering-related costs. Pursuant to the terms of the Investment Advisory Agreement and Sub-Advisory Agreement, the Advisers are responsible for the payment of Offering costs to the extent they exceed 1.5% of the aggregate gross proceeds from the Offering. As of December 31, 20142015 and December 31, 2013,2014, the Adviser and Sub-AdviserAdvisers incurred approximately $6.810.1 $6.810.1 million and $4.36.8 million, respectively, of Offeringoffering costs on the Company’s behalf. Upon the execution of the Advisory Agreement and Sub-Advisory Agreement, on May 31, 2012, the Company recorded a due to affiliates liability and capitalized capitalized the deferred Offering costs as it since inception. It is expected that aggregate gross proceeds from the Offeringsales of common stock will be at a level that will require the Company to reimburse the Advisers for these costs, therefore the Company has recorded a due to affiliates liability and capitalized the deferred offering costs. As of December 31, 2014,2015, the balance of the due to to affiliate liability related to organizational and Offeringoffering costs was $2.41.1 million. On a regular basis, management reviews capital raise projections to evaluate the likelihood of the capital raise reaching a level that would require the Company to reimburse the the Adviser for the offering costs incurred on the Company's behalf. Based on the $6.810.1 million of stock offering costs incurred by by the Adviser through December 31, 2014,2015, the Company would have to raise approximately $453.3675.0 million to be obligated obligated to reimburse the Adviser for all of these costs. Commencing with the Company’s initial closing, which occurred on September September 17, 2012, and continuing with every closing thereafter, 1.5% of the proceeds of such closings will be amortized as a charge charge to additional paid in capital and a reduction of deferred Offeringstock offering costs, until such asset is fully amortized. As of December 31, 2014,2015, approximately $4.49.0 million has been amortized. The Company expects to reimburse the Advisers for such


 
F-78 such costs incurred on its behalf on a monthly basis up to a maximum aggregate amount of 1.5% of the gross Offeringstock offering proceeds. Pursuant to the terms of the Investment Advisory Agreement and Sub-Advisory Agreement, the Adviser and Sub-Adviser will be responsible for the payment of organizational and Offeringstock offering expenses to the extent they exceed 1.5% of gross stock stock offering proceeds from the Offering. Payable for Unsettled Trades The Company acceptsaccepted stockholders' subscriptions on a weekly basis. during the Initial Offering which terminated on December 1, 2015. Since the SEC had not declared the Offering effective as of December 31, 2015, there were no subscriptions received, for which shares of common stock were not issued by December 31, 2015. For subscriptions received, for which shares of common stock were not issued by December 31, 2014, and December 31, 2013, the amounts of such subscriptions are presented as cash and as a payable for unsettled trades. The shares issued in exchange for thethese subscriptions were issued and outstanding on January 2, 2015, and January 2, 2014, respectively. 2015. Per Share Information Net increase (decrease) in net assets resulting from operations per share, net investment income per share, and net realized income per share are calculated based upon the weighted average number of shares of common stock outstanding during the reporting period. The weighted average share amount was calculated assuming the shares of common stock issued as part of the Merger Transaction were outstanding from the beginning of the period. Concentration of Credit Risk The Company has cash deposited in a financial institution in excess of federally insured levels. Management regularly monitors the financial stability of these financial institutions in an effort to manage the Company’s exposure to any significant credit risk in cash. The Federal Deposit Insurance Corporation generally only insures limited amounts per depositor per insured bank. Fair Value of Financial Instruments Fair value estimates are made at discrete points in time based on relevant information. These estimates may be subjective in nature and involve uncertainties and matters of significant judgment and, therefore, cannot be determined with precision. The Company believes that the carrying amounts of its financial instruments, consisting of cash, accounts receivable from affiliates, interest payable to affiliates, other accrued expenses and liabilities, and notes payable approximate the fair values of such items due to the short term nature of these instruments. Income Taxes The Company has elected to be treated for U.S. federal income tax purposes as a RIC. As a RIC, the Company generally will not pay corporate-level U.S. federal income taxes on net ordinary income or capital gains that the Company timely distributes each taxable year to it stockholders from taxable earnings and profits. To qualify as a RIC in any taxable year, the Company must, among other things, satisfy certain source-of-income and asset diversification requirements. In addition, the Company must distribute an amount in each taxable year generally at least equal to 90% of its investment company taxable income, determined without regard to any deduction for dividends paid, in order to maintain its ability to be subject to tax as a RIC (the "Annual Distribution Requirement"). As a part of maintaining our RIC status, undistributed taxable income (subject to a 4% excise tax) pertaining to a given taxable year may be distributed up to 12 months subsequent to the end of that taxable year, provided such distributions are declared prior to the earlier of eight-and-one-half months after the close of that taxable year or the filing of the federal income tax return for such prior taxable year. In order to avoid this excise tax, the Company needs to distribute, in respect of each calendar year an amount at least equal to the sum of (1) 98.0% of its net ordinary income (taking into account certain deferrals and elections) for the calendar year, (2) 98.2% of its capital gain in excess of capital loss, or capital gain net income, (adjusted for certain ordinary losses) for the one-year period ending October 31 in that calendar year (or, if we so elect, for that calendar year) and (3) any net ordinary income and capital gain net income for preceding years that was not distributed with respect to such years and on which the Company paid no U.S. federal income tax (the “Excise Tax Avoidance Requirement”). The Company has formed a wholly owned subsidiary, HMS Equity Holding, LLC ("HMS Equity Holding"), which has elected to be a a taxable entity. HMS Equity Holding primarily holds equity investments in portfolio companies which are “pass through” entities for for tax purposes. It is consolidated for GAAP reporting purposes, and the portfolio investments held by it are included in the consolidated financial statements as portfolio investments recorded at fair value. It is not consolidated with the Company for income tax tax purposes and may generate income tax expense, or benefit, and the related tax assets and liabilities, as a result of the Company's


 
F-79 ownership of certain portfolio investments. This income tax expense, or benefit, if any, and the related tax assets and liabilities, are reflected in the Company's consolidated financial statements. HMS Equity Holding uses the liability method in accounting for income taxes. Deferred tax assets and liabilities are recorded for temporary differences between the tax basis of assets and liabilities and their reported amounts in the financial statements, using statutory tax rates in effect for the year in which the temporary differences are expected to reverse. A valuation allowance is provided against deferred tax assets when it is more likely than not that some portion or all of the deferred tax asset will not be realized. Taxable income generally differs from net income for financial reporting purposes due to temporary and permanent differences in the recognition of income and expenses. Taxable income generally excludes net unrealized appreciation or depreciation, as investment gains or losses are not included in taxable income until they are realized. Uncertainty in Income Taxes The Company evaluates its tax positions to determine if the tax positions taken meet the minimum recognition threshold in connection with accounting for uncertainties in income tax positions taken or expected to be taken for the purposes of measuring and recognizing tax benefits or liabilities in the consolidated financial statements. Recognition of a tax benefit or liability with respect to an uncertain tax position is required only when the position is "more likely than not" to be sustained assuming examination by taxing authorities. The Company recognizes interest and penalties, if any, related to unrecognized tax liabilities as income tax expense in the consolidated statements of operations. Recent Accounting Pronouncements In February 2013, the Financial Accounting Standards Board issued Accounting Standards Update (“ASU”) 2013-04, Liabilities (Topic 405): Obligations Resulting from Joint and Several Liability Arrangements for Which the Total Amount of the Obligation Is Fixed at the Reporting Date (“ASU 2013-04”). ASU 2013-04 provides additional guidance for the recognition, measurement, and disclosure of obligations resulting from joint and several liability arrangements for which the total amount of the obligation within the scope of this guidance is fixed at the reporting date. Public companies are required to apply ASU 2013-04 prospectively for interim and annual reporting periods beginning after December 15, 2013. The adoption of this guidance did not have a material impact on the Company's financial statements. In June 2013, the Financial Accounting Standards Board issued Accounting Standards Update (“ASU”) 2013-08, Financial Services— Investment Companies (Topic 946): Amendments to the Scope, Measurement, and Disclosure Requirements (“ASU 2013-08”). ASU 2013-08 amends the criteria that define an investment company, clarifies the measurement guidance and requires certain additional disclosures. Public companies are required to apply ASU 2013-08 prospectively for interim and annual reporting periods beginning after December 15, 2013. The adoption of this guidance did not have a material impact on the Company's financial statements. In May 2014, the FASB issued Accounting Standards Update ("ASU") 2014-09, Revenue from Contracts with Customers (Topic 606). ASU 2014-909 supersedes the revenue recognition requirements under ASC Topic 605, Revenue Recognition, and most industry- specific guidance throughout the Industry Topics of the ASC. The core principle of the guidance is that an entity should recognize revenue to depict the transfer of promised goods or services to customers in an amount that reflects the consideration to which an entity expects to be entitled in exchange for those goods or services. Under the new guidance, an entity is required to perform the following five steps: (1) identify the contract(s) with a customer; (2) identify the performance obligations in the contract; (3) determine the transaction price; (4) allocate the transaction price to the performance obligations in the contract, and (5) recognize revenue when (or as) the entity satisfies a performance obligation. The new guidance will significantly enhance comparability of revenue recognition practices across entities, industries, jurisdictions and capital markets. Additionally, the guidance requires improved disclosures as to the nature, amount, timing and uncertainty of revenue that is recognized. The new guidance isIn August 2015, the FASB issued ASU 2015- 14, Revenue from Contracts with Customers: Deferral of the Effective Date which defers the effective date of ASU 2014-09 by one year for all entities under GAAP. The new guidance will be effective for the annual reporting period beginning after December 15, 2017, including interim periods within that reporting period. Early adoption would be permitted for annual reporting periods beginning after December 15, 2016. The Company is currently evaluating the impact the adoption of this new accounting standard will have on the Company's consolidated financial statements and disclosures. In February 2015, the FASB issued ASU No. 2015-02, Consolidation: Amendments to the Consolidation Analysis which amends the consolidation requirements under ASC 810. This guidance amends the criteria for determining which entities are considered variable interest entities (“VIEs”) and amends the criteria for determining if a service provider possesses a variable interest in a VIE. ASU No. 2015-02 also eliminates the deferral under ASU 2010-10 for application of the VIE consolidation model that was granted for investments in certain investment companies. This guidance is effective for annual periods, and interim periods within those annual


 
F-80 periods, beginning after December 15, 2015, and early adoption is permitted. The Company is currently evaluating the impact that ASU ASU 2015-02 will have on its consolidated financial statements and disclosures. In April 2015, the FASB issued ASU No. 2015-03, Interest—Imputation of Interest: Simplifying the Presentation of Debt Issuance Costs which amends the required presentation of debt issuance costs on the balance sheet. The guidance will require that debt issuance costs related to a recognized debt liability be presented on the balance sheet as a direct deduction from the carrying amount of that debt liability, consistent with debt discounts. The recognition and measurement guidance for debt issuance costs are not affected by the ASU No. 2015-03. For public business entities, the guidance is effective for financial statements issued for fiscal years beginning after December 15, 2015, and interim periods within those fiscal years. In August 2015, the FASB issued ASU No. 2015-15, Interest— Imputation of Interest: Presentation and Subsequent Measurement of Debt Issuance Costs Associated with Line-of-Credit Arrangements which clarified ASU 2015-03. This guidance allows an entity to defer and present debt issuance costs for line-of-credit arrangements as an asset and subsequently amortize these deferred costs over the term of the line-of-credit arrangement. The Company is expected to make the required changes to the debt presentation on the consolidated balance sheet as of the effective date of this new guidance. In May 2015, the FASB issued ASU 2015-07, Disclosures for Investments in Certain Entities That Calculate Net Asset Value per Share (or Its Equivalent). This ASU removes, from the fair value hierarchy, investments which measure fair value using NAV per share practical expedient. Instead, an entity is required to include those investments as a reconciling line item so that the total fair value amount of investments in the disclosure is consistent with the amount on the balance sheet. For public companies, this ASU is effective for fiscal years beginning after December 15, 2015, including interim periods within those fiscal years. The amendment should be applied retrospectively to all periods presented. The Company is expected to make the required changes to the fair value hierarchy disclosure as of the effective date of this new guidance. In January 2016, the FASB issued ASU 2016-01, Financial Instruments-Overall: Recognition and Measurement of Financial Assets and Financial Liabilities which amends the guidance related to the classification and measurement of investments in equity securities. The guidance requires equity investments (except those accounted for under the equity method of accounting or those that result in consolidation of the investee) to be measured at fair value with changes in fair value recognized in net income. The ASU will also amend the guidance related to the presentation of certain fair value changes for financial liabilities measured at fair value and certain disclosure requirements associated with the fair value of financial instruments. For public companies, this ASU is effective for fiscal years beginning after December 15, 2016,2017, including interim periods within that reporting period. Early adoption is not permittedthose fiscal years. The Company is currently evaluating the impact the adoption of this new accounting standardthat ASU 2016-01 will have on the Company's financial statements.In August 2014, the FASB issued ASU No. 2014-15, "Disclosure of Uncertainties about an Entity's Ability to Continue as a Going Concern." The core objective of this guidance is that management should evaluate whether there are conditions or events, considered in the aggregate, that raise substantial doubt about the entity’s ability to continue as a going concern within one year after the date that the financial statements are issued or are available to be issued. The provisions of ASU No. 2014-15 are effective as of December 31, 2016, and early adoption is permitted. The Company does not expect the adoption of this update to have a material impact on its consolidated financial statements and disclosures. From time to time, new accounting pronouncements are issued by the FASB or other standards setting bodies that are adopted by the Company as of the specified effective date. The Company believes that the impact of recently issued standards that have been issued and any that are not yet effective will not have a material impact on its financial statements upon adoption. Note 3 — Fair Value Hierarchy for Investments Fair Value Hierarchy ASC 820 establishes a hierarchal disclosure framework which prioritizes and ranks the level of market price observability of inputs used in measuring investments at fair value. Market price observability is affected by a number of factors, including the type of investment and the characteristics specific to the investment. Investments with readily available active quoted prices or for which fair value can be measured from actively quoted prices generally will have a higher degree of market price observability and a lesser degree of judgment used in measuring fair value. Based on the observability of the inputs used in the valuation techniques, the Company is required to provide disclosures on fair value measurements according to the fair value hierarchy. The fair value hierarchy ranks the observability of the inputs used to determine fair values. Investments carried at fair value are classified and disclosed in one of the following three categories: • Level 1—Valuations based on quoted prices in active markets for identical assets or liabilities that the Company has the ability to access.


 
F-81 • Level 2—Valuations based on inputs other than quoted prices in active markets, which are either directly or indirectly observable for essentially the full term of the investment. Level 2 inputs include quoted prices for similar assets in active markets, quoted prices for identical or similar assets in non-active markets (for example, thinly traded public companies), pricing models whose inputs are observable for substantially the full term of the investment, and pricing models whose inputs are derived principally from or corroborated by, observable market data through correlation or other means for substantially the full term of the investment. • Level 3—Valuations based on inputs that are unobservable and significant to the overall fair value measurement. Such information may be the result of consensus pricing information or broker quotes for which sufficient observable inputs were not available. As required by ASC Topic 820, when the inputs used to measure fair value fall within different levels of the hierarchy, the level within which the fair value measurement is categorized is based on the lowest level input that is significant to the fair value measurement in its entirety. For example, a Level 3 fair value measurement may include inputs that are observable (Levels 1 and 2) and unobservable (Level 3). Therefore, gains and losses for such investments categorized within the Level 3 table below may include changes in fair value that are attributable to both observable inputs (Levels 1 and 2) and unobservable inputs (Level 3). The Company conducts reviews of fair value hierarchy classifications on a quarterly basis. Changes in the observability of valuation inputs may result in a reclassification for certain investments. TheAs of December 31, 2015 and December 31, 2014, the Company’s investment portfolio as of December 31, 2014 was comprised of debt securities and, equity investments. The Company's investment portfolio as of December 31, 2013 was comprised exclusively of debt securities, and Other Portfolio investments. The fair value determination for these investments primarily consisted of both observable (Level 2) and unobservable (Level 3) inputs. As of December 31, 20142015 and December 31, 2013,2014, all of the Company’s LMM portfolio investments consisted of illiquid securities issued by private companies. The fair value determination for the LMM portfolio investments primarily consisted of unobservable inputs. As a result, all of the Company’s LMM portfolio investments were categorized as Level 3 as of December 31, 20142015 and December 31, 2013. 2014. As of December 31, 20142015 and December 31, 2013,2014, the Company's Middle Market portfolio investments consisted primarily of private placementMiddle Market investments in secured and unsecured debt investments and independently rated debt investments. The fair value determination for these investments consisted of a combination of (1) observable inputs in non-active markets for which sufficient observable inputs were available to determine the fair value of these investments, (2) observable inputs in the non-active markets for which sufficient observable inputs were not available to determine the fair value of these investments and (3) unobservable inputs. As a result, a portionall of the Company’s Middle Market portfolio investments were categorized as Level 2 as of December 31, 2013. For those Middle Market portfolio investments for which sufficient observable inputs were not available to determine fair value of the investments, the Company categorized such investments as Level 3 as of December 31, 20143 as of December 31, 2015 and December 31, 2013.2014. As of December 31, 20142015 and December 31, 2013,2014, the Company’s Private Loan portfolio investments primarily consisted of investments in interest-bearing debt securities in companies that are consistent with the size of companies in our LMM portfolio or our Middle Market portfolio, but are investments which have been originated through strategic relationships with other investment funds on a collaborative basis. debt investments. The fair value determination for thesePrivate Loan investments consisted of a combination of observable inputs in non-active markets for which sufficient observable inputs were not available to determine the fair value of these investments and unobservable inputs. As a result, all of the Company’s Private Loan portfolio investments were categorized as Level 3 as of December 31, 20142015 and December 31, 2013.2014. As of December 31, 2014,2015, the Company’s Other Portfolio investments consisted of illiquid securities issued by private companies. The fair value determination for these investments primarily consisted of unobservable inputs. As a result, all of the Company’s Other Portfolio equity investments were categorized as Level 3 as of December 31, 2014. The Company had zero Other Portfolio investments as of2015 and December 31, 2013.2014. The fair value determination of the Level 3 securities required one or more of the following unobservable inputs: • Financial information obtained from each portfolio company, including unaudited statements of operations and balance sheets for the most recent period available as compared to budgeted numbers; • Current and projected financial condition of the portfolio company; • Current and projected ability of the portfolio company to service its debt obligations; • Type and amount of collateral, if any, underlying the investment;


 
F-82 • Current financial ratios (e.g., fixed charge coverage ratio, interest coverage ratio, and net debt/EBITDA ratio) applicable to the investment; • Current liquidity of the investment and related financial ratios (e.g., current ratio and quick ratio); • Pending debt or capital restructuring of the portfolio company; • Projected operating results of the portfolio company; • Current information regarding any offers to purchase the investment; • Current ability of the portfolio company to raise any additional financing as needed; • Changes in the economic environment which may have a material impact on the operating results of the portfolio company; • Internal occurrences that may have an impact (both positive and negative) on the operating performance of the portfolio company; • Qualitative assessment of key management; • Contractual rights, obligations or restrictions associated with the investment; • Third party pricing for securities with limited observability of inputs determining the pricing; and • Other factors deemed relevant. The following table presents fair value measurements of the Company’s investments, by major class, as of December 31, 2014 according to the fair value hierarchy (in thousands):2015 according to the fair value hierarchy (dollars in thousands): Fair Value Measurements Level 1 Level 2 Level 3 Total First lien secured debt investments $ — $ — $ 676,437 $ 676,437 Second lien secured debt investments — — 140,459 140,459 Unsecured debt investments — — 870 870 Equity investments — — 35,222 35,222 Total $ — $ — $ 852,988 $ 852,988 The following table presents fair value measurements of the Company’s investments, by major class, as of December 31, 2014 according to the fair value hierarchy (dollars in thousands): Fair Value Measurements Level 1 Level 2 Level 3 Total First lien secured debt investments $ — $ — $ 375,038 $ 375,038 Second lien secured debt investments — — 85,191 85,191 Equity investments — — 11,383 11,383 Unsecured debt investments — — 2,250 2,250 Equity investments — — 11,383 11,383 Total $ — $ — $ 473,862 $ 473,862 The following table presents fair value measurements of the Company’s investments, by major class, as of December 31, 2013 according toinvestment classification, segregated by the level within the fair value hierarchy (as of December 31, 2015 (dollars in thousands): Fair Value Measurements Level 1 Level 2 Level 3 Total First lien secured debtLMM portfolio investments $ — $ 4,728— $59,68685,460 $ 64,41485,460 Second lien secured debtPrivate Loan investments — — 2,468111,088 2,468111,088 Middle Market investments — — 645,913 645,913 Other Portfolio investments — — 10,527 10,527 Total $ — $ 4,728— $62,154852,98 $ 66,882852,98 The following table presents fair value measurements of the Company’s investments, by investment classification, segregated by the level within the fair value hierarchy as of December 31, 2014 (dollars in thousands):


 
F-83 Fair Value Measurements Level 1 Level 2 Level 3 Total LMM portfolio investments $ — $ — $ 33,616 $ 33,616 Private Loan investments — — 47,655 47,655 Private placementMiddle Market investments — — 391,016 391,016 Other portfolioPortfolio investments — — 1,575 1,575 Total $ — $ — $ 473,862 $ 473,862


 
F-84 The following table presents fair value measurements of the Company’s investments segregated by the level within the fair value hierarchy as of December 31, 2013 (in thousands): Fair Value Measurements Level 1 Level 2 Level 3 Total LMM portfolio investments $ — $ — $ 1,500 $ 1,500 Private Loan investments — — 2,906 2,906 Private placement investments — 4,728 57,748 62,476 Total $ — $ 4,728 $ 62,154 $ 66,882 The significant unobservable inputs used in the fair value measurement of the Company’s LMM equity securities and Private Loan equity securities, which are generally valued through an average of the discounted cash flow technique and the market comparable/enterprise value technique (unless one of these approaches is not applicable), are (i) EBITDA multiples and (ii) the weighted average cost of capital (“WACC”). Significant increases (decreases) in EBITDA multiple inputs in isolation would result in a significantly higher (lower) fair value measurement. Conversely, significant increases (decreases) in WACC inputs in isolation would result in a significantly lower (higher) fair value measurement. The significant unobservable inputs used in the fair value measurement of the Company’s LMM, Middle Market and Private Loan debt investments are (i) risk adjusted discount rates used in the yieldYield-to- maturityMaturity valuation technique (described in Note 2 -— Basis of Presentation and Summary of Significant Accounting Policies — Valuation of Portfolio Investments) and (ii) the percentage of expected principal recovery. Significant increases (decreases) in any of these discount rates in isolation would result in a significantly lower (higher) fair value measurement. Significant increases (decreases) in any of these expected principal recovery percentages in isolation would result in a significantly higher (lower) fair value measurement. However, due to the nature of certain investments, fair value measurements may be based on other criteria, such as third- party appraisals of collateral and fair values as determined by independent third parties, which are not presented in the table below. The following table, which is not intended to be all inclusive, presents the significant unobservable input of the Company’s Level 3 investments as of December 31, 20142015 (dollars in thousands): Fair Value Valuation Technique Significant Unobservable InputInputs Range Weighted Average (2)LMM equity investments $ 9,80824,165 Discounted Cash Flows Weighted Average Cost of C i lWACC N/A11.9% - 16 3% 21.213.9% Market Approach/Enterprise Value EBITDA Multiples (1) 4.25.0x - 8.518.8x 6.210.8x NAV Multiple 2.0x 2.0x LMM debt portfolio i t t $61,295 23,808 Discounted Cash Flows Expected Principal Recovery N/A100.0% 100.0% Risk Adjusted Discount F t 1010.3% - 1214 5% 11.012.7%Private Loan debt investments $60,173 26,713 Market Approach Third Party Quotes 10096.5% - 10299 0% 100.597.7%Private Loan debt investments $50,385 20,942 Discounted Cash Flows Expected Principal Recovery 4216.6% - 100100 0% 95.098.1% Risk Adjusted Discount Factor 59.1% - 1015 4% 7.510.5% Private placementLoan equity investments $530391,016 Market Approach/Enterprise Value Third Party QuotesEBITDA Multiples (1) 67%4.5x - 102%10.8x 96.3%9.1x Revenue Multiples 3.1x 3.1x WACC 12.5% 12.5% Middle Market investments 645,913 Market Approach Third Party Quotes 12.1% - 100 1% 91.5% Other portfolioPortfolio investments $10,527 1,575 Market Approach Net Asset ValueNAV N/A98.9% N/A98.9% $ 473,862 852 988 (1) EBITDA may include proformapro forma adjustments and/or other add-backs based on specific circumstances related to each investment. (2) Weighted average excludes investments for which the significant unobservable input was not utilized in the fair value determination. The following table, which is not intended to be all inclusive, presents the significant unobservable input of the Company’s Level 3 investments as of December 31, 20132014 (dollars in thousands):


 
F-85 Fair Value Valuation Significant Unobservable InputInputs Range Weighted LMM equity investments $ 9,808 Discounted Cash Flows WACC 21.2% 21.2% Market Approach/Enterprise V l EBITDA Multiples (1) 4.2x - 8.5x 6.2x LMM debt portfolio i $23,808 1,500 Discounted Cash Fl Expected Principal Recovery N/A100.0% 100.0% Risk Adjusted Discount Factor 1210% - 1812% 15.011.0% Private Loan debt i t t $26,713 2,906 Market Approach Third Party Quotes 99100% - 100102% 99.8100.5%Private Loan debt investments 20,942 Discounted Cash Flows Expected Principal Recovery 42% - 100% 95.0% Risk Adjusted Discount Factor 5% - 10% 7.5% Private placementMiddle M k t i t t $391,016 57,748 Market Approach Third Party Quotes 8867% - 103102% 99.796.3% Other Portfolio investments 1,575 Market Approach NAV N/A N/A $ 62,154473 862 (1) EBITDA may include pro forma adjustments and/or other add-backs based on specific circumstances related to each investment. (2) Weighted average excludes investments for which the significant unobservable input was not utilized in the fair value determination. The following table provides a summary of changes in fair value of the Company’s Level 3 portfolio investments for the year ended December 31, 20142015 (dollars in thousands): Type of Investment January 1, 20142015 Fair Value Transfers Into Level 3 Hierarchy Payment-in-Kind Interest Accrual New Investments (1) Sales/ Repayments Net Unrealized Appreciation (Depreciation) Net Realized Gain (Loss) December 31, 20142015 Fair Value LMM Equity $ —9,808 $ — $ —78 $ 9,80812,111 $ —(15) $ —2,183 $ — $ 9,80824,165 LMM Debt 1,50023,808 — —30 22,38139,526 (902,144) 17124 —(49) 23,80861,295 Private Loan Equity — — — 572 — (42 ) — 530 Private LoansLoan Debt 2,90647,6 55 — 2741,115 46,408109,400 (13040,927) (1,8031,221 ) —(5,464) 47,655110,558 PrivateMiddle PlacementMarket 57,748391,016 4,728— — 440,106425,996 (99,158132,234) (12,42838,870 ) 205 391,016645,913 Other Portfolio —1,575 — — 1,5759,082 — —(130 ) — 1,57510,527 Total $ 62,154473,862 $ 4,728— $ 2741,223 $520,278596,687 $ (99,378175,320) $ (14,21437,956) $ 20(5,508) $ 473,862852,988 (1) Column includes changes to investments due to the net accretion of discounts/premiums and amortization of fees. The following table provides a summary of changes in fair value of the Company’s Level 3 portfolio investments for the year ended December 31, 2013 (in thousands): The following table provides a summary of changes in fair value of the Company’s Level 3 portfolio investments for the year ended December 31, 2014 (dollars in thousands): Type of Investment January 1, 20132014 Fair Value Transfers Into Level 3 Hierarchy Payment-in- Kind InterestAccrual New Investments (1) Sales/ Repayments Net Unrealized Appreciation (Depreciation) Net Realized Gain (Loss) December 31, 20132014 Fair Value LMM Equity $ 4,332— $ — $ — $ —9,808 $ (2,832—) $ — $ — $1,5009,808 LMM Debt 1,500 — — 22,381 (90) 17 — 23,808 Private LoansLoan Debt —2,906 — —274 2,99046,408 (24130) (601,803) — 2,90647,655 PrivateMiddle PlacementMarket —57,748 9,6964,728 — 61,144440,106 (13,58799,158) 468(12,428) 2720 57,748391,016 Other Portfolio — — — 1,575 — — — 1,575 Total $ 4,33262,154 $ 9,6964,728 $ —274 $ 64,134520,278 $ (16,44399,378) $ 408(14,214) $ 2720 $ 62,154473,862


 
F-86 (1) Column includes changes to investments due to the net accretion of discounts/premiums and amortization of fees. For the years ended December 31, 20142015 and 2013,2014, there were transfers of $0 and $4.7 million and $9.7 million, respectively, between Level 2 and Level 3 portfolio investments. The transfers represent private placementMiddle Market investments which are valued based upon third party quotes with limited activity and observability of inputs. In prior periods, these were classified as Level 2 fair value measurements. As of December 31, 2014, the Company obtained information regarding the quotes, including the number of quotes used to value these investments. Given the lack of observable inputs of the third party quotes, these investments were determined to be Level 3 fair value measurements as of December 31, 2014. Portfolio Investment Composition The composition of the Company’s investments as of December 31, 2014, at cost and fair value, was as follows (in thousands):2015, at cost and fair value, was as follows (dollars in thousands): December 31, 2015 Investments at Cost Cost Percentage of Total Portfolio Investments at Fair Value Fair Value Percentage of First lien secured debt investments $ 385,937719,94 79.179.6% $375,038676,43 79.179.3% Second lien secured debt investments 87,710148,906 18.116.5% 85,191140,459 18.016.5% Equity investments 11,308 2.3% 11,308 2.4% Unsecured debt investments 2,5742,630 0.50.3% 2,250870 0.50.1% Equity investments 32,025 3.5 34,020 4.0 Equity warrants 751,187 —0.1% 751,202 —0.1% Total $ 487,604904,68 100.0% $473,862852,98 100.0% The composition of the Company’s investments as of December 31, 2013,The composition of the Company’s investments as of December 31, 2014, at cost and fair value, was as follows (dollars in thousands): December 31, 2014 Investments at Cost Cost Percentage of Total Portfolio Investments at Fair Value Fair Value Percentage of First Lien Secured Debtlien secured $ 63,945385,937 96.379.1% $ 64,414375,038 96.379.1% Second Lien Secured Debtlien secured d b i 2,46587,710 3.718.1% 2,46885,191 3.718.0% Unsecured debt investments 2,574 0.5 2,250 0.5 Equity investments 11,308 2.3 11,308 2.4 Equity warrants 75 — 75 — Total $ 66,410487,604 100.0% $ 66,882473,862 100.0% The composition of the Company’s investments by geographic region of the United States as of December 31, 2014,2015, at cost and fair value, was as follows (dollars in thousands) (since the Other Portfolio investment doesinvestments do not represent a single geographic region, this information excludes Other Portfolio investments): December 31, 20142015 Investments at Cost Cost Percentage of Total Portfolio Investments at Fair Value Fair Value Percentage of Total Portfolio Northeast $ 128,556178,900 26.520.0% $ 127,734171,284 27.020.3% Southeast 116,737188,237 24.021.1% 116,803188,401 24.722.4% West 77,402140,576 15.915.7% 73,993127,353 15.715.1% Southwest 85,291159,579 17.517.8% 77,183135,473 16.316.1% Midwest 57,270168,769 11.818.9% 56,970165,113 12.119.6% Non-United States 20,77357,971 4.36.5% $ 19,60454,837 4.26.5% Total $ 486,029894,032 100.0% $ 472,287842,461 100.0% The composition of the Company’s investments by geographic region of the United States as of December 31, 2013,2014, at cost and fair value, was as follows (in thousandsdollars in thousands) (since the Other Portfolio investment does not represent a single geographic region, this information excludes the Other Portfolio investment):


 
F-87 December 31, 20132014 Investments at Cost Cost Percentage of Total Portfolio Investments at Fair Value Fair Value Percentage of Total Portfolio Northeast $ 20,459128,556 30.826.5% $ 20,611127,734 30.827.0% Southeast 11,674116,737 17.624.0% 11,771116,803 17.624.7% West 9,25477,402 13.915.9% 9,35873,993 14.015.7% Southwest 9,54585,291 14.417.5% 9,64577,183 14.416.3% Midwest 11,56957,270 17.411.8% 11,57556,970 17.312.1% Non-United States 3,90920,773 5.94.3% 3,92219,604 5.94.2% Total $ 66,410486,029 100.0% $ 66,882472,287 100.0%


 
F-88 The composition of the Company’s total investments by industry as of December 31, 20142015 and December 31, 2013,2014, at cost and fair value was as follows (since the Other Portfolio investment doesinvestments do not represent a single industry, this information excludes Other Portfolio investments): Cost Fair Value December 31, 2014 December 31, 2013 December 31, 2014 December 31, 2013 Media 9.4% 6.7% 9.2% 6.7% Hotels, Restaurants, and Leisure 7.5% 5.4% 7.6% 5.4% IT Services 7.1% 11.2% 7.1% 11.3% Food Products 5.1% 1.5% 5.1% 1.4% Oil, Gas, and Consumable Fuels 5.6% 4.7% 4.7% 4.7% Diversified Consumer Services 4.5% 4.1% 4.6% 4.1% Auto Components 3.8% 2.2% 3.9% 2.2% Health Care Providers and Services 3.7% 5.6% 3.8% 5.6% Software 3.7% 3.7% 3.8% 3.7% Construction and Engineering 3.5% —% 3.7% —% Chemicals 3.0% 1.9% 3.1% 1.9% Machinery 3.0% —% 3.1% —% Internet Software and Services 2.9% 5.9% 3.0% 5.9% Electronic Equipment, Instruments & Components 2.6% 3.0% 2.7% 3.0% Energy Equipment and Services 3.3% 3.7% 2.7% 3.8% Specialty Retail 2.5% 6.6% 2.4% 6.6% Commercial Services and Supplies 2.3% 2.9% 2.3% 2.9% Textiles, Apparel, & Luxury Goods 2.1% 4.0% 2.2% 4.0% Pharmaceuticals 2.1% —% 2.2% —% Tobacco 1.7% —% 1.8% —% Marine 1.6% —% 1.7% —% Leisure Equipment and Products 1.6% 2.2% 1.6% 2.2% Metals and Mining 1.6% 1.4% 1.6% 1.3% Distributors 1.6% —% 1.6% —% Household Products 1.6% —% 1.6% —% Internet and Catalog Retail 1.5% 2.2% 1.5% 2.2% Aerospace and Defense 1.4% 1.7% 1.4% 1.7% Health Care Equipment and Supplies 1.4% 1.5% 1.4% 1.5% Diversified Telecommunication Services 1.4% —% 1.4% —% Insurance 1.3% —% 1.4% —% Automobiles 1.2% —% 1.3% —% Professional Services 1.2% 2.8% 1.2% 2.7% Healthcare Technology 1.0% —% 1.0% —% Air Freight & Logistics 0.6% —% 0.7% —% Containers and Packaging 0.5% —% 0.5% —% Consumer Finance 0.5% —% 0.5% —% Life Sciences Tools and Services 0.3% 2.2% 0.3% 2.2% Electric Utilities 0.3% 1.3% 0.3% 1.3% Advertising —% 1.0% —% 1.1% Communications Equipment —% 1.3% —% 1.3% Electrical Equipment —% 2.2% —% 2.2% Food & Staples Retailing —% 1.5% —% 1.5% Restaurants —% 2.3% —% 2.3% Thrifts & Mortgage Finance —% 1.1% —% 1.1% Data Processing and Outsourced Services —% 2.2% —% 2.2% Total 100.0% 100.0% 100.0% 100.0%


 
F-89 Cost Fair Value December 31, 2015 December 31, 2014 December 31, 2015 December 31, 2014 Hotels, Restaurants, and Leisure 10.7% 7.5% 11.2% 7.6% Media 7.8 9.4 7.9 9.2 Commercial Services and Supplies 5.4 2.3 5.5 2.3 IT Services 5.4 7.1 5.5 7.1 Oil, Gas, and Consumable Fuels 4.9 5.6 3.1 4.7 Diversified Consumer Services 4.7 4.5 4.5 4.6 Health Care Providers and Services 4.7 3.7 4.7 3.8 Internet Software and Services 4.2 2.9 4.4 3.0 Specialty Retail 4.1 2.5 3.7 2.4 Auto Components 3.9 3.8 3.9 3.9 Energy Equipment and Services 3.4 3.3 2.8 2.7 Diversified Telecommunication Services 3.1 1.4 3.3 1.4 Food Products 3.1 5.1 3.2 5.1 Construction and Engineering 3.0 3.5 3.1 3.7 Electronic Equipment, Instruments & Components 2.8 2.6 2.8 2.7 Software 2.4 3.7 2.6 3.8 Health Care Equipment and Supplies 2.1 1.4 2.2 1.4 Leisure Equipment and Products 2.1 1.6 2.2 1.6 Pharmaceuticals 2.1 2.1 2.3 2.2 Diversified Financial Services 1.7 — 1.7 — Internet and Catalog Retail 1.6 1.5 1.6 1.5 Machinery 1.6 3.0 1.8 3.1 Aerospace and Defense 1.5 1.4 1.6 1.4 Tobacco 1.3 1.7 1.3 1.8 Distributors 1.2 1.6 1.3 1.6 Textiles, Apparel, & Luxury Goods 1.1 2.1 1.0 2.2 Utilities 1.1 — 1.2 — Professional Services 1.0 1.2 1.0 1.2 Marine 0.9 1.6 0.9 1.7 Metals and Mining 0.8 1.6 0.9 1.6 Capital Markets 0.8 — 0.9 — Personal Products 0.8 — 0.9 — Building Products 0.8 — 0.9 — Insurance 0.7 1.3 0.7 1.4 Automobiles 0.6 1.2 0.6 1.3 Food & Staples Retailing 0.6 — 0.6 — Communications Equipment 0.6 — 0.6 — Consumer Finance 0.4 0.5 0.4 0.5 Air Freight & Logistics 0.3 0.6 0.5 0.7 Chemicals 0.3 3.0 0.3 3.1 Containers and Packaging 0.2 0.5 0.2 0.5 Airlines 0.2 — 0.2 — Household Products — 1.6 — 1.6 Healthcare Technology — 1.0 — 1.0 Life Sciences Tools and Services — 0.3 — 0.3 Electric Utilities — 0.3 — 0.3 Total 100.0% 100.0% 100.0% 100.0% Note 4 — Borrowings


 
F-90 On May 24, 2012, HMS Income LLC entered into a $15 million senior secured revolving credit facility (the "Credit Facility") with Capital One, National Association (“Capital One”). The Credit Facility had an accordion provision allowing increases in borrowing of up to $60 million, for a total facility of up to $75 million, subject to certain conditions. On August 16, 2013, the Company expanded the available capacity under the Credit Facility from $15 million to $25 million. The Credit Facility was further amended on November 25, 2013, increasing the capacity of the Credit Facility from $25 million to $30 million. On March 11, 2014, the Company entered into a $70 million senior secured revolving credit facility (the "Syndicatedas amended from time to time, the "Capital One Credit Facility") with Capital One, National Association ("Capital One"), as the administrative agent, and with Capital One and the other banks as participants (together with Capital One, (the "Lenders"). This Syndicated Credit Facility amends and restates the Credit Facility in its entirety. Borrowings under the Syndicatedthe "Lenders"). The Capital One Credit Facility has subsequently been amended on multiple occasions, most recently on May 29, 2015, increasing the revolver commitments to $125 million, with an accordion provision allowing borrowing capacity to increase up to $150 million. Borrowings under the Capital One Credit Facility bear interest, subject to the Company’s election, on a per annum basis equal to (i) the adjusted London Interbank Offered Rate ("LIBOR") rate plus 2.75% or (ii) the base rate plus 1.75%. The base rate is defined as the higher of (a) the prime rate or (b) the Federal Funds Rate (as defined in the credit agreement) plus 0.5%. The adjusted LIBOR rate is defined in the credit agreement for the SyndicatedCapital One Credit Facility as the one-month LIBOR rate plus such amount as adjusted for statutory reserve requirements for Eurocurrency liabilities. As of December 31, 2015, the one-month LIBOR rate was 0.43%. The Company pays an annual unused commitment feesfee of 0.25% per annum on the unused lender commitment under the Syndicated Credit Facilityrevolver commitments if more than 50% of the Syndicated Credit Facility isrevolver commitments are being used and aan annual commitment fee of 0.375% per annum on the unused lender commitments under the Syndicated Credit Facility if less than 50% of the Syndicated Credit Facility is being used. On May 30, 2014, the Company and the Lenders entered into the First Amendment (the “First Amendment”) to the Syndicated Credit Facility. The First Amendment provides for, among other things, the creation of certain structured subsidiaries of the Company (the “Structured Subsidiaries”)on the unused revolver commitments if less than 50% of the revolver commitments are being used. The Capital One Credit Facility has a three-year term, maturing March 11, 2017, with two, one-year extension options, subject to approval of the Lenders. The Capital One Credit Facility, as amended, permits the creation of certain "Structured Subsidiaries," which are not guarantors under the SyndicatedCapital One Credit Facility and which are permitted to incur debt outside of the Syndicated Credit Facility, subject to certain conditions. The assets of the Structured Subsidiaries are not considered collateral under the Syndicated Credit Facility. The First Amendment contains additional covenants such as the Company maintaining a minimum consolidated tangible net worth, excluding Structured Subsidiaries, limitations regarding industry concentration and an anti-hoarding provision to protect the collateral under the Syndicated Credit Facility. On September 22, 2014, the Company entered into a Second Amendment (“Second Amendment”) to the Syndicated Credit Facility. The Second Amendment increases the revolver commitments by the amount of $35 million, from $70 million to $105 million. The Syndicated Credit Facility has an accordion provision allowing borrowing capacity to increase up to $150 million.Borrowings under the SyndicatedCapital One Credit Facility. Borrowings under the Capital One Credit Facility are secured by all of the Company’s assets, exceptother than the assets of Structured Subsidiaries, as well as all of the assets, and a pledge of equity ownership interests, of any future subsidiaries of the Company, which would be joined as guarantors (other than Structured Subsidiaries). The credit agreement for the SyndicatedCapital One Credit Facility contains affirmative and negative covenants usual and customary for credit facilities of this nature, including, but not limited to: (i) maintaining a certainminimum interest coverage ratio andof at least 2.0 to 1.0; (ii) maintaining an asset coverage ratio, of at least 2.25 to 1.0; and (iii) maintaining a minimum consolidated tangible net worth, excluding the Structured Subsidiaries, limitations regardingStructured Subsidiaries, of at least $50 million. Further, the Capital One Credit Facility contains limitations on incurrence of other indebtedness (other than by the Structured Subsidiaries), limitations on industry concentration, and an anti-hoarding provision to protect the collateral under the Syndicated Credit FacilityCapital One Credit Facility. Additionally, the Company must provide information to Capital One on a regular basis, preserve its corporate existence, comply with applicable laws, including the 1940 Act, pay obligations when they become due, and invest the proceeds of the sales of common stock in accordance with its investment objectives and strategies (as set forth in the Capital One Credit Facility). Further, the credit agreement contains usual and customary default provisions including, without limitation: (i) a default in the payment of interest and principal; (ii) insolvency or bankruptcy of the Company; (iii) a material adverse change in the Company's business; or (iv) breach of any covenant, representation or warranty in the loan agreement or other credit documents and failure to cure such breach within defined periods. Additionally, the SyndicatedCapital One Credit Facility requires the Company to obtain written approval from the administrative agent prior to entering into any material amendment, waiver or other modification of any provision of the Investment Advisory Agreement. As of December 31, 2014,2015, the Company was not aware of any instances of noncompliance with covenants related to the Syndicated Credit Facility. The maturity date of the Syndicated Credit Facility is March 11, 2017, and the Company has two, one-year extension options subject to Lender approval. Capital One Credit Facility. On June 2, 2014, the Company’s wholly-owned Structured Subsidiary, HMS Funding I LLC, a Delaware limited liability company (“HMS Funding”)HMS Funding, entered into a credit agreement (the “HMS FundingDeutsche Bank Credit Facility”) among HMS Funding, as borrower, the Company, as equityholder and as servicer, Deutsche Bank AG, New York Branch (“Deutsche Bank”), as


 
F-91 administrative agent, the financial institutions party thereto as lenders (together with Deutsche Bank, the “HMS Funding Lenders”), and and U.S. Bank National Association (the "Collateral Agent"), as collateral agent and collateral custodian. The HMS FundingDeutsche FundingDeutsche Bank Credit Facility provided for an initial borrowing capacity of $50 million, subject to certain limitations, including including limitations with respect to HMS Funding’s investments, as more fully described in the HMS Funding Facility. On July 22, 2014, HMS Funding, the Company, Deutsche Bank and the Collateral Agent entered into Amendment No. 1 to the HMS Funding Facility, pursuant to which the borrowing capacity under the HMS Funding Facility was increased to $100 million. On December 3, 2014, HMS Funding, the Company, Deutsche Bank and the Collateral Agent entered into Amendment No. 2 to the HMS Funding Facility, increasing the capacity under the HMS Funding Facility to $125 million. On February 5, 2015, HMS Funding, the Company, Deutsche Bank and the Collateral Agent entered into Amendment No. 3 to the HMS Funding Facility, pursuant to which the borrowing borrowing capacity under the HMS Funding Facility was increased to $200 million. At HMS Funding’s request and upon approval by HMS Funding Lenders, the maximum borrowings under the HMS Funding Facility can be increased by up to an additional $50 million, million, in the aggregate, subject to certain limitations contained in the HMS Funding Facility, for a total maximum capacity of $250Deutsche Bank Credit Facility. The Deutsche Bank Credit Facility was amended and restated on May 18, 2015 and subsequently has been amended on multiple occasions, most recently on September 23, 2015, increasing the revolver commitments to $360 million. million. The Company contributes certain assets to HMS Funding from time to time, as permitted under the SyndicatedCapital One Credit Facility, as collateral to secure the HMS FundingDeutsche Bank Credit Facility. The HMS Funding Facility matures on June 3, 2019. Under the HMS Funding Facility, interest is calculated as the sum of the one-month LIBOR plus the applicable margin of 2.75%. The HMS Funding Facility provides for a revolving period until December 3, 2016, unless otherwise extended with the consent of the HMS Funding Lenders. The amortization period begins the day after the last day of the revolving period and ends on the maturity date. During the amortization period, HMS Funding cannot borrow any remaining unfunded commitment, the applicable margin will increase by 0.25%, and a portion of interest income and all principal collections are applied to the outstanding loan balance. Any outstanding loan balance is due on the maturity date. Additionally, HMS Funding will pay a utilization fee equal to 2.75% of the undrawn amount of the required utilization, which for the first 90 days of the facility was 25% of the loan commitment amount and 75% thereafter until the end of the revolving period. HMS Funding also pays an undrawn fee on the undrawn amount of commitments of 0.65% per annum, depending on the utilization of the loan commitment amount. A loan commitment amount subject to the utilization fee will not be subject to the undrawn fee.Deutsche Bank Credit Facility, interest is calculated as the sum of the index plus the applicable margin of 2.50%. If the Deutsche Bank Credit Facility is funded via an asset backed commercial paper conduit, the index will be the related commercial paper rate; otherwise, the index will be equal to one-month LIBOR. As of December 31, 2015, the one-month LIBOR rate was 0.43%. The Deutsche Bank Credit Facility provides for a revolving period until December 16, 2017, unless otherwise extended with the consent of the HMS Funding Lenders. The amortization period begins the day after the last day of the revolving period and ends on June 16, 2020, the maturity date. During the amortization period, the applicable margin will increase by 0.25%. During the revolving period, HMS Funding will pay a utilization fee equal to 2.50% of the undrawn amount of the required utilization, which is 75% of the loan commitment amount. HMS Funding will incur an undrawn fee equal to 0.40% per annum of the difference between the aggregate commitments and the outstanding advances under the facility, provided that the undrawn fee relating to any utilization shortfall will not be payable to the extent that the utilization fee relating to such utilization shortfall is incurred. Additionally, per the terms of a fee letter executed on May 18, 2015, HMS Funding will pay Deutsche Bank an administrative agent fee of 0.25% of the aggregate revolver commitments. HMS Funding’s obligations under the HMS FundingDeutsche Bank Credit Facility are secured by a first priority security interest in its assets, including all of the present and future property and assets of HMS Funding. The HMS FundingDeutsche Bank Credit Facility contains affirmative and negative covenants usual and customary for credit facilities of this nature, including, but not limited to maintaining a positive tangible net worth, limitations on industry concentration and complying with all applicable laws. The HMS FundingDeutsche Bank Credit Facility contains usual and customary default provisions including, without limitation: (i) a default in the payment of interest and principal; (ii) insolvency or bankruptcy of the Company; (iii) the occurrence of a change of control; or (iv) any uncured breach of a covenant, representation or warranty in the HMS FundingDeutsche Bank Credit Facility. As of December 31, 2014,2015, the Company was not aware of any instances of noncompliance with covenants related to the HMS FundingDeutsche Bank Credit Facility. As of December 31, 2014,2015, the Company had borrowings of $87.9105.0 million outstanding on the SyndicatedCapital One Credit Facility, and had borrowings of $95.0275.0 million outstanding on the HMS FundingDeutsche Bank Credit Facility, both of which the Company estimated approximated fair value. Note 5 – Financial Highlights The following is a schedule of financial highlights of the Company for the years ended December 31, 2015, 2014, 2013, 2012 and the period from inception (November 22, 2011) through December 31, 2011.


 
F-92 Per Share/Unit Data: Year Ended December 31, 2015 Year Ended December 31, 2014 Year Ended December 31, 2013 Year Ended December 31, 2012 For the Period from Inception (November 22, 2011) through December 31, 2011 Net asset valueNAV at beginning of period $ 8.40 $ 8.91 $ 8.86 $ 9.02 $ — Results from Operations Net realizedinvestment income (1) (2) 0.75 0.70 0.650.64 1.000.99 0.05 Net realized appreciation (depreciation) (1) (2) (0.11) — 0.01 0.01 — Net unrealized appreciation (depreciation) (1) (2) (0.78) (0.89) 0.16 0.08 (0.03) Net increase (decrease) in net assets resulting from operations (0.14) (0.19) 0.81 1.08 0.02 Stockholder distributions (1) (3) (0.70 ) (0.70 ) (0.94 ) — Distributions from net investment income (1) (2) (0.70) (0.70) (0.69) (0.94 ) — Distributions from realized appreciation (1) (2) — — (0.01) — — Net decrease in net assets resulting from stockholder distributions (0.70) (0.70) (0.70) (0.94 ) — Capital share transactions Issuance of membership units — — — — 9.00 Issuance of common stock above (below) net asset value (4)NAV, net of offering costs (1) (4) 0.21 0.09 (0.06) — — Impact of stock dividend — — — (0.20 ) — Impact of merger transaction — — — (0.10 ) — Net increase (decrease) in net assets resulting from capital share transactions 0.21 0.09 (0.06) (0.30 ) 9.00 Other (5) 0.11 0.29 — — — Net asset valueNAV at end of the period $ 7.88 $ 8.40 $ 8.91 $ 8.86 $ 9.02 Shares/units outstanding at end of period 62,382,044 30,967,120 5,396,967 1,289,472 1,111,111 Weighted average shares/units outstanding 48,838,114 16,022,853 2,648,689 1,151,554 1,111,111 (1) Based on weighted average number of shares of common stock outstanding for the period. (2) Change in net realized income and net unrealized appreciation (depreciation) from investments can change significantly from period to period. (3) The stockholder distributions represent the stockholder distributions declared for the period. (4) The continuous issuance of shares of common stock may cause an incremental increase in net asset valueNAV per share due to the sale of shares at the then prevailing public offering price in excess of net asset valueNAV per share on each subscription closing date. The per share data was derived by computing (i) the sum of (A) the number of shares issued in connection with subscriptions and/or distribution reinvestment on each share transaction date times (B) the differences between the net proceeds per share and the net asset valueNAV per share on each share transaction date, divided by (ii) the weighted average shares of common stock outstanding for the period. (5) Includes the impact of the different share amounts as a result of calculating certain per share data based on the weighted average basic shares outstanding during the period and certain per share data based on the shares outstanding as of a period end or transaction date. .


 
F-93 Year Ended December 31, 2015 Year Ended December 31, 2014 Year Ended December 31, 2013 Year Ended December 31, 2012 For the Period from Inception (November 22, 2011) through December 31, 2011 (dollars in thousands, except percentages) Net asset valueNAV at end of period $ 491,652 $ 260,063 $ 48,077 $ 11,423 $ 10,020 Average net assets $ 400,045 $ 142,603 $ 24,864 $ 10,488 $ 10,020 Average Credit FacilityFacilities b i $ 304,973 $ 89,846 $ 9,660 $ 7,231 $ 7,500 Ratios to average net assets: Ratio of total expenses to average net assets (1) 7.23% 5.62% 4.23% 7.05% 0.34% Ratio of total expenses, excluding interest expense, to average net assets (1) 4.44% 3.29% 2.55% 4.03% 0.18% Ratio of net investment income to average net assets 9.12% 7.85% 6.86% 10.81% 0.55% Portfolio turnover ratio 24.23% 38.39% 49.37% 72.81% —% Total return (2) 2.14% 2.13% 8.47% 10.85% 0.22% (1) For the yearyears ended December 31, 2015 and December 31, 2014, the Adviser waived base management fees of approximately $0 and $1.8 million, respectively, subordinated incentive fees of approximately $2.6 million and $451,000, respectively, capital gains incentive fees of approximately $0 and $0, respectively, administrative services expenses of approximately $1.5 million and made an expense support payment to the Company of $328,000. For the year ended December 31, 2013, the Advisers waived base management fees of approximately $779,000, capital gains incentive fees of approximately $5,000, administrative services expenses of approximately $1.0 million, and made an expense support payment to the Company of $153,000.2.0 million and $1.5 million, respectively, and made an expense support payment to the Company of $0 and $328,000, respectively. The ratio is calculated by reducing the expenses to reflect the waiver of expenses and reimbursement of administrative services and to reflect the reduction of expenses for expense support provided by the Adviser in both periods presented. See Note 9-Related Party Transactions and Arrangements for further discussion of fee waivers and expense support provided by the Advisers. (2) Total return is calculated on the change in net asset valueNAV per share and stockholder distributions declared per share over the reporting period. Note 6 – Stockholder Distributions The following table reflects the cash distributions per share that the Company has declared on its common stock during the yearyears ended December 31, 2014 (2015, 2014, and 2013 (dollars in thousands except per share amounts). Distributions For the Period Ended Per Share Amount 2015 Three months ended December 31, 2015 $ 0.18 $ 10,564 Three months ended September 30, 2015 $ 0.17 $ 9,373 Three months ended June 30, 2015 $ 0.18 $ 7,998 Three months ended March 31, 2015 $ 0.17 $ 6,260 2014 Three months ended December 31, 2014 $ 0.18 $ 4,658 Three months ended September 30, 2014 $ 0.17 $ 3,234 Three months ended June 30, 2014 $ 0.18 $ 2,049 Three months ended March 31, 2014 $ 0.17 $ 1,276 2013 Three months ended December 31, 2013 $ 0.18 $ 743 Three months ended September 30, 2013 $ 0.17 $ 513 Three months ended June 30, 2013 $ 0.18 $ 356 Three months ended March 31, 2013 $ 0.17 $ 243


 
F-94 The following table reflects the cash distributions per share that the Company has declared on its common stock during the year ended December 31, 2013 (in thousands except per share amounts). Distributions For the Period Ended Per Share Amount Three months ended December 31, 2013 $ 0.18 $ 743 Three months ended September 30, 2013 $ 0.17 $ 513 Three months ended June 30, 2013 $ 0.18 $ 356 Three months ended March 31, 2013 $ 0.17 $ 243 The following table reflects the cash distributions per share that the Company has declared on its common stock during the year ended December 31, 2012 (in thousands except per share amounts). Distributions For the Period Ended Per Share Amount Three months ended December 31, 2012 $ 0.17 $ 217 Three months ended September 30, 2012 $ 0.18 $ 199 One month ended June 30, 2012 $ 0.06 $ 65 Five months ended May 31, 2012 $ 0.53 $ 600 There were no distributions for the period from inception (November 22, 2011) to December 31, 2011. On December 18, 2014, 17, 2015, with the authorization of the Company’s board of directors, the Company declared distributions to its stockholders for the period of January 20152016 through March 2015.2016. These distributions have been, or will be, calculated based on stockholders of record each day from January 1, 20152016 through March 31, 20152016 in an amount equal to $0.00191781 per share, per day (which represents an annualized distribution yield of 7.00% based on the Company's initial public offering price of $10.00 per share and a yield of 7.18% based on the Company's current offering price of $9.75 per share, if it were maintained every day for a twelve-month period). Distributions are paid on the first business day following the completion of each month to which they relate. The following table reflects the stock dividend per share that the Company has declared and issued on its common stock: Date Declared Record Date Dividend Date Dividend Percentage Shares Issued September 13, 2012 September 13, 2012 September 14, 2012 2.25% 25,274 The purpose of this stock dividend was for the Company to maintain a net asset value per share that was below the then-current offering price, after deducting selling commissions and dealer manager fees, as required by the 1940 Act, subject to certain limited exceptions. The Company’s board of directors determined that the Company's portfolio performance sufficiently warranted taking these actions. The stock dividend increased the number of shares outstanding, thereby reducing the Company’s net asset value per share. However, because the stock dividend was payable to all stockholders as of the designated record date in proportion to their holdings as of such date, the reduction in net asset value per share as a result of the stock dividend was offset exactly by the increase in the number of shares owned by each stockholder. Also, the stock dividend did not change any stockholder’s proportionate interest in the Company, and, therefore, it did not represent a taxable dividend. Lastly, as the overall value to the stockholder was not reduced as a result of the stock dividend, the Company’s board of directors determined that the stock dividend would not be dilutive to stockholders as of the designated record date. The Company has adopted an “opt in” distribution reinvestment plan for its stockholders. As a result, if the Company makes a distribution, its stockholders will receive distributions in cash unless they specifically “opt in” to the distribution reinvestment plan so as to have their cash distributions reinvested in additional shares of the Company’s common stock. The following table reflects the sources of the cash distributions that the Company declared and, in some instances, paid on its common stock during the years ended December 31, 2014, 20132015, 2014 and 2012.2013.


 
F-95 Year Ended December 31, 20142015 Year Ended December 31, 20132014 Year Ended December 31, 20122013 Source of Distribution DistributionAmount Percentage DistributionAmount Percentage Distribution Amount Percentage Net realized income from operations (net ofbefore waiver of base management and incentive fees and expense support payment $ 8,61528,37 5 7783% $ 7958,615 4377% $ 790795 7343% Waiver of base management and incentive fees 2,2742,601 208 % 7842,274 4220 % 291784 2742 % Expense support payment from Adviser 328— 3— % 153328 83 % —153 —8 % Prior period net investment income in excess of prior period distributions declared — — % 123— 7— % —123 —7 % Distributions in excess of net investment income (1) 3,219 9 — — — — Total $ 11,21734,1 95 100% $ 1,85511,21 7 100% $ 1,0811,855 100% (1) Includes adjustments made to GAAP basis net investment income to arrive at taxable income available for distributions. See Note 7 for the sources of the Company's cash distributions on a tax basis. The Company may fund its cash distributions from all sources of funds legally available, including Offeringstock offering proceeds, borrowings, net investment income from operations, capital gains proceeds from the sale of assets, non-capital gains proceeds from the sale of assets, dividends or other distributions paid to itus on account of preferred and common equity investments in portfolio companies, fee and expense waivers from its Advisers, and expense support payments from the Adviser up to 100% of the Company's operating expenses (the "Expense Support Payment"). The Company has not established limits on the amount of funds that the Company may use from legally available sources to make distributions. The Company expects that for the foreseeable future, a portion of the distributions will be paid from sources other than net realized income from operations, which may include Offeringstock offering proceeds, borrowings, fee and expense waivers from its Advisers and support payments from the Adviser. As further discussed inSee Note 9 -— Related Party Transactions and Arrangements, the Adviser provided Expense Support through December 31, 2014, in order for the Company to achieve a reasonable level of expenses relative to its investment income. On September 30, 2014, the 2014 Expense Reimbursement Agreement with the Adviser was amended removing the mandatory reimbursement payment requirement, and therefore, finalizing the expense support from the Adviser. Upon finalization of the expense support, the Company recognized the expense support of $328,000 from the Adviser. This Expense Support Payment was received by the Company on October 30, 2014. No additional Expense Support Payments were made by the Adviser in 2014. There is currently no agreement in place for the Adviser to provide Expense Support to the Company after December 31, 2014. As a result of fee waivers under the conditional fee waiver agreement that the Company entered into with the Advisers on May 31, 2012 (we refer to this agreement, as amended from time to time, and most recently on December 30, 2013, as the “Conditional Fee Waiver Agreement”), fee waivers may be subject to repayment by the Company at the sole and absolute discretion of the Company’s board of directors within three years from the date that each respective fee waiver was made. The Conditional Fee Waiver Agreement allows the Advisers to waive fees upon the occurrence of any event, in the Advisers’ sole discretion, including, but neither limited to nor automatically triggered by, the Company’s estimate that a distribution declared and payable to its stockholders during the fee waiver period represents, or would represent when paid, a return of capital for U.S. federal income tax purposes — Advisory Agreements and Conditional Fee Waiver. The Company’s distributions may exceed its earnings, especially during the period before it has substantially invested the proceeds from the Offeringsales of common stock. As a result, a portion of the distributions it makes may represent a return of capital for U.S. federal income tax purposes. The timing and amount of any future distributions to stockholders are subject to applicable legal restrictions and the sole discretion of the Company’s board of directors. Note 7 – Taxable Income The Company has elected to be treated for U.S. federal income tax purposes as a RIC. As a RIC, the Company generally will not pay corporate-level U.S. federal income taxes on net ordinary income or capital gains that the Company timely distributes to its stockholders stockholders each taxable year from taxable earnings and profits as distributions. The Company must generally. To qualify as a RIC in in any taxable year, the Company must, among other things, satisfy certain source-of-income and asset diversification requirements. In In addition, the Company must distribute an amount in each taxable year generally at least equal to 90% of its investment company taxable income, determined without regard to any deduction for dividends paid, in order to maintain its RIC statusability to be subject to to taxation as a RIC (the "Annual Distribution Requirement"). As a part of maintaining its RIC status, undistributed taxable income


 
F-96 (subject to a 4% excise tax) pertaining to a given taxable year may be distributed up to 12 months subsequent to the end of that taxable taxable year, provided such distributions are declared prior to the earlier of eight-and-one-half months after the close of that taxable year year or the filing of the federal income tax return for the prior year. In 2014, the Company paid approximately $1,000 with its 2013 tax tax year extension which was an estimate of the 4% nondeductible excise tax due; however, upon finalization of the 2013 federal tax return, none of the cumulative undistributed taxable income was subject to this 4% nondeductible excise tax since the Company distributed enough to eliminate an excise tax liabilitysuch prior taxable year. In order to avoid this excise tax, the Company needs to distribute, duringin respect of each calendar year an amount at least equal to the sum of (1) 98.0% of its net ordinary income (taking into into account certain deferrals and elections) for the calendar year, (2) 98.2% of its capital gain in excess of capital loss for the, or capital capital gain net income, (adjusted for certain ordinary losses) for the one-year period ending October 31 in that calendar year (or, if we we so elect, for that calendar year) and (3) any net ordinary income and net capital gain net income for the preceding yearyears that was was not distributed duringwith respect to such yearyears and on which the Company paid no U.S. federal income tax. None (the “Excise “Excise Tax Avoidance Requirement"). For the taxable year ended December 31, 2013, approximately $7,000, or $0.001 per share, of of the Company's taxable income was distributed in 2014, prior to the filing of its federal income tax return for the 2013 taxable year. In In 2014, the Company paid approximately $1,000 with its 2013 taxable year extension, which was an estimate of the 4% nondeductible nondeductible excise tax due; however, upon finalizing the Company's 2013 federal income tax return, none of the cumulative undistributed taxable income was subject to this 4% nondeductible excise tax, therefore the $1,000 payment made with the extension will be returned to the Company since the Company made sufficient distributions in order to eliminate an excise tax liability. For the taxable year ended December 31, 2014, approximately $59,000, or $0.0019 per share of the Company's taxable income was distributed distributed in 2015, prior to the filing of its federal income tax return for the 2014 taxable year, and no portion of this amount was subject to the 4% nondeductible excise tax. For the taxable year ended December 31, 2015, the Company estimated approximately $3.8 $3.8 million, or $0.0615 per share, of its taxable income will be distributed in 2016, prior to the filing of its federal income tax return for for the 2015 taxable year. As a result, the Company anticipates that it will be subject to a $108,000 nondeductible excise tax for the 2015 2015 taxable year. The Company has formed a wholly owned subsidiary, HMS Equity Holding, LLC, which washas elected to be a taxable entity (the "Taxable Subsidiary"). The Taxable Subsidiary. HMS Equity Holding primarily holds equity investments in portfolio companies which are “pass through” entities for tax purposes. The Taxable SubsidiaryIt is consolidated for U.S. GAAP reporting purposes, and the portfolio investments held by it are included in the consolidated financial statements as portfolio investments recorded at fair value. The Taxable Subsidiary permits the Company to comply with the RIC income requirements contained in the RIC tax provisions of the Code. The Taxable SubsidiaryIt is not consolidated with the Company for income tax purposes and may generate income tax expense, or benefit, and the related tax assets and liabilities, as a result of its ownership of certain portfolio investments. This income tax expense, or benefit, if any, and the related tax assets and liabilities, are reflected in the Company’s consolidated financial statements. Listed below is a reconciliation of "Net increase (decrease) in net assets resulting from operations" to taxable income and to total distributions declared to common stockholders for the years ended December 31, 2015, 2014 and 2013 (dollars in thousands).


 
F-97 Year Ended December 31, 2015 Year Ended December 31, 2014 Year Ended December 31, 2013 Net increase (decrease) in net assets resulting from operations $ (6,980) $ (2,997) $ 2,153 Net change in unrealized (appreciation) depreciation 37,956 14,214 (421) Income tax (benefit) provision 127 (3 ) 5 Pre-tax book (income) loss not consolidated for tax purposes 5,862 50 — Book income and tax income differences, including debt origination, structuring fees, dividends, realized gains and changes in estimates 1,024 (10 ) (4) Estimated taxable income (1) 37,989 11,254 1,733 Taxable income earned in prior year and carried forward for distribution in current year 45 8 130 Taxable income earned prior to period end and carried forward for distribution next period (7,556) (1,805 ) (303) Dividend accrued as of period end and paid-in the following period 3,717 1,760 295 Taxable income earned to be carried forward $ (3,839) $ (45) $ (8) Total distributions accrued or paid to common stockholders $ 34,195 $ 11,217 $ 1,855 (1) The Company's taxable income for each period is an estimate and will not be finally determined until the Company files its tax return for each year. Therefore, the final taxable income, and the taxable income earned in each period and carried forward for distribution in the following period, may be different than this estimate. The income tax expense, or benefit, and the related tax assets and liabilities generated by HMS Equity Holding, if any, are reflected in the Company’s Consolidated Statement of Operations. For the years ended December 31, 2015, 2014 and 2013, the Company recognized a net income tax (benefit) provision of $127,000, $(3,000) and $5,000, respectively, related to deferred taxes of $(4.4) million, $0 and $0, respectively, other taxes of $127,000, $(3,000) and $5,000, respectively, offset by a valuation allowance of $4.4 million, $0 and $0, respectively. For the years ended December 31, 2015, 2014 and 2013, the other taxes included $108,000, $1,000 and $0, respectively, related to an accrual for excise tax on the Company’s estimated spillover taxable income and $19,000, $(4,000) and $5,000, respectively, related to accruals for state and other taxes. As of December 31, 2015, the cost of investments for federal income tax purposes was $904.7 million, with such investments having a gross unrealized appreciation of $4.7 million and gross unrealized depreciation of $56.4 million. The net deferred tax asset (liability) at December 31, 2015 was $0, of which $4.8 million related to current year net loss on portfolio investments held by HMS Equity Holding and $187,000 related to net loss carryforwards from historical realized losses on portfolio investments held by HMS Equity Holding offset by $(599,000) related to basis differences of portfolio investments held by HMS Equity Holding which are “pass through” entities for tax purposes and $(4.4) million related to a valuation allowance. The net deferred tax asset (liability) at December 31, 2014 and December 31, 2013 was $0 and $0, respectively. Based on HMS Equity Holding's short operating history, management believes it is more likely than not that there will be inadequate profits in HMS Equity Holding against which the deferred tax assets can be offset. Accordingly, the Company recorded a Valuation Allowance against such deferred tax asset. Ordinary distributions from a RIC do not qualify for the 20% maximum tax rate plus a 3.8% Medicare surtax, if applicable, on dividend income from domestic corporations and qualified foreign corporations, except to the extent that the RIC received the income in the form of qualifying dividends from domestic corporations and qualified foreign corporations. The tax attributes for distributions will generally include both ordinary income and capital gains but may also include qualified dividends or return of capital. The following table sets forth the significant components of net deferred tax assets and liabilities as of December 31, 2015, 2014 and 2013 (amounts in thousands):


 
F-98 Year Ended December 31, 2015 Year Ended December 31, 2014 Year Ended December 31, 2013 Deferred tax assets: Net operating loss carryforwards $ 2,869 $ — $ — Net basis differences in portfolio investments — — — Net unrealized depreciation of portfolio investments 2,143 — — Total deferred tax assets 5,012 — — Deferred tax liabilities: Net basis differences in portfolio investments (599) — — Net unrealized appreciation of portfolio investments — — — Other — — — Total deferred tax liabilities (599) — — Valuation allowance (4,413) — — Total net deferred tax assets (liabilities) $ — $ — $ — For federal income tax purposes, the net loss carryforwards expire in various taxable years from 2034 through 2035. The timing and manner in which HMS Equity Holding will utilize any net loss carryforwards in such taxable years, or in total, may be limited in the future under the provisions of the Code. The determination of the tax attributes of the Company’s distributions is made annually at the end of the Company’s taxable year based upon the Company’s taxable income for the full taxable year and distributions paid for the full taxable year. The actual tax characteristics of distributions to stockholders will be reported to stockholders annually on asubject to information reporting shortly after the close of each calendar year on Form 1099-DIV. For the years ended December 31, 2015, 2014 and 2013, respectively, the tax characteristics of distributions paid to shareholders were as follows. Tax Characteristics of Distributions Year Ended December 31, 2015 Year Ended December 31, 2014 Year Ended December 31, 2013 Ordinary Income 99.68% 99.51% 96.31% Capital Gain Distributions 0.32 0.49 3.69 Total Distributions 100.00% 100.00% 100.00% Dividends from net investment income and distributions from net realized capital gains are determined in accordance with U.S.federal tax regulations, which may differ from amounts determined in accordance with GAAP and those differences could be material. These book-to-tax differences are either temporary or permanent in nature. Reclassifications due to permanent book-tax differences, such as the nondeductible excise tax, have no impact on net assets.


 
F-99 Note 8 – Supplemental Cash Flow Disclosures Listed below are the supplemental cash flow disclosures for the years ended December 31, 2014,2015, 2014 and 2013 and 2012 (dollars in thousands): Supplemental Disclosure of Cash Flow Information Year Ended December 31, Year Ended December 31, Year Ended December 31, Year Ended December 31, Interest Paid $ 9,877 $ 2,795 $ 302 $ 194 Taxes Paid $ 81 $ 1 $ 6 $ — Supplemental Disclosure of Non-Cash Flow Information Stockholder distributions declared and $ 3,717 $ 1,760 $ 295 $ 65 Stockholder distributions reinvested $ 16,939 $ 4,630 $ 429 $ 6 Change in unpaid deferred offering costs $ 1,281 $ 1,302 $ 1,161 $ 2,121 Unpaid deferred financing costs $ 70 $ 10 $ — $ — Sale of portfolio investments to Main Street Capital Corporation $ — $ — $ 2,250 Portfolio investments acquired from Main Street Capital Corporation $ — $ — $ 2,250 Note 9 — Related Party Transactions and Arrangements Advisory Agreements and Conditional Fee Waiver As described in Note 1 -— Principal Business and Organization, the business of the Company is managed by the Adviser (an affiliate of Hines), pursuant to the Investment Advisory Agreement that was entered into on May 31, 2012 and renewed in May 2014.. This agreement states that the Adviser will oversee the management of the Company’s activities and is responsible for making investment decisions with respect to, and providing day-to-day management and administration of, the Company’s investment portfolio. Additionally, the Adviser has engaged the Sub-Adviser pursuant to the Sub-Advisory Agreement to identify, evaluate, negotiate and structure the Company’s prospective investments, make investment and portfolio management recommendations for approval by the Adviser, monitor the Company’s investment portfolio and provide certain ongoing administrative services to the Adviser in exchange for which the Adviser will pay the Sub-Adviser fifty percent (50%) of the base management fee and incentive fees described below as compensation for its services. In addition, as of December 31, 2014 and December 31, 2013, the Company owned zero and three, respectively, investments with respect to which the Sub-Adviser provides servicing. Pursuant to the Investment Advisory Agreement, the Company pays the Adviser a base management fee and incentive fees as compensation for the services described above. The base management fee is calculated at an annual rate of 2% of the Company’s average gross assets. The base management fee is payable quarterly in arrears, and isThe term “gross assets” means total assets of the Company as disclosed on the Company's balance sheet. "Average gross assets" are calculated based on the average value of the Company’'s gross assets at the end of the two most recently completed calendar quarters. The base management fee is payable quarterly in arrears. The base management fee is expensed as incurred. The incentive fees consist of two parts. The first part, referred to as the subordinated incentive fee on income, is calculated and payable quarterly in arrears based on pre-incentive fee net investment income for the immediately preceding quarter. The subordinated incentive fee on income is equal to 20% of the Company’s pre-incentive fee net investment income for the immediately preceding quarter, expressed as a quarterly rate of return on adjusted capital at the beginning of the most recently completed calendar quarter, exceeding 1.875% (or 7.5% annualized), subject to a “catch up” feature (as described below). For this purpose, pre-incentive fee net investment income means interest income, dividend income and any other income (including any any other fees such as commitment, origination, structuring, diligence and consulting fees or other fees that we receive from portfolio companies) accrued during the calendar quarter, minus our operating expenses for the quarter (including the management fee, expenses expenses payable under any proposed administration agreement and any interest expense and dividends paid on any issued and outstanding preferred stock, but excluding the incentive fee). Pre-incentive fee net investment income includes, in the case of investments with a deferred interest feature (such as original issue discount debt instruments and PIK interest and zero coupon securities), accrued income that we have not yet received in cash. Pre-incentive fee net investment income does not include any realized realized capital gains, realized capital losses or unrealized capital appreciation or depreciation. For purposes of this fee, adjusted capital capital means cumulative gross proceeds generated from sales of the Company’s common stock (including proceeds from the Company’s distribution reinvestment plan) reduced for non-liquidating distributions, other than distributions of profits, paid to the


 
F-100 Company’s stockholders and amounts paid for share repurchases pursuant to the Company’s share repurchase program. The subordinated incentive fee on income is expensed in the quarter in which it is incurred. The second part of the incentive fee, referred to as the incentive fee on capital gains, is an incentive fee on realized capital gains earned from the portfolio of the Company and is determined and payable in arrears as of the end of each calendar year (or upon termination of the Investment Advisory Agreement). This fee equals 20.0% of the Company’s incentive fee capital gains, which equals the Company’s realized capital gains on a cumulative basis from inception, calculated as of the end of each calendar year, computed net of all realized capital losses and unrealized capital depreciation on a cumulative basis, less the aggregate amount of any previously paid capital gain incentive fees. At the end of each reporting period, the Company estimates the incentive fee on capital gains and accrues the fee based on a hypothetical liquidation of its portfolio. Therefore the accrual includes both net realized gains and net unrealized gains (the net unrealized difference between the fair value and the par value of its portfolio), if any. The incentive fee accrued pertaining to the unrealized gain is neither earned nor payable to the Advisers until such time it is realized. As discussed above,On May 31, 2012, the Company and the Advisers entered into the Conditional Fee Waiver Agreementconditional fee waiver agreement and subsequent amendments, pursuant to which, for thea period from June 4, 2012 to December 31, 2013, the Advisers agreed tocould waive all fees upon the occurrence of any event, which that, in the Advisers’ sole discretion, is deemed necessary, including, (but neither limited to nornot automatically triggered by), the Company’s estimate that a distribution declared and payable to its stockholders during the fee waiver period represents, or would represent when paid, a return of capital for U.S. federal income tax purposes. Further, the agreement containsThe Company refers to this conditional fee waiver agreement, as amended from time to time, as the “Conditional Fee Waiver Agreement.” Further, the agreement contained a clause which states that subject toat the approvalsole and absolute discretion of the Company’s board of directors, in future periods, previously waived fees may be paid to the Advisers, if and only to the extent that the Company’s cumulative net increase in net assets resulting from operations exceeds the amount of cumulative distributions paid to stockholders. The previously waived fees are potentially subject to repayment by the Company, if at all, within a period not to exceed three years from the date of each respective fee waiver. On December 30, 2013, the AdviserCompany and the Advisers entered into an amendment to the Conditional Fee Waiver Agreement extendingwhich extended the term of the fee waiver of HMSwith respect to the Adviser's fees through December 31, 2014. The terms of the fee waiver of fees due to the Sub-Adviser ended on December 31, 2013, and beginning January 1, 2014, the Sub-Adviser no longer waived its fees under the Sub-Advisory Agreement, exceptwere not extended with respect to the Sub-Adviser, whose waiver expired on December 31, 2013 (except with respect to the subordinated incentive feefees on income payable for the period October 1, 2014 through December 31, 2014, totaling approximately $226,000,451,000, which the Sub-AdviserAdvisers agreed to waive). On April 15, 2015, the Company and the Advisers agreed to a further amendment (the "2015 Fee Waiver Amendment") to the Conditional Fee Waiver Agreement. Under the 2015 Fee Waiver Amendment, the Advisers have agreed to extend the term of the fee waiver with respect to our Adviser through December 31, 2015. The terms of the fee waiver were not extended with respect to the Sub- Adviser (except for the subordinated incentive fee on income for the period January 1, 2015 through December 31, 2015, totaling approximately $2.6 million, which the Advisers agreed to waive). The Adviser has no obligation to waive fees pursuant to the Conditional Fee Waiver Agreement after December 31, 2015 unless the fee waiver period is further extended. In a separate agreement between the Adviser and the Sub-Adviser dated April 15, 2015 and effective January 1, 2015, the Sub-Adviser agreed to conditionally reimburse the Adviser for 50% of the fees waived each quarter in 2015, up to $200,000 in total waived fees per quarter. If the total amount conditionally reimbursed by the Sub-Adviser in 2015 is less than both (i) 50% of the fees waived by the Adviser for 2015 excluding any previously reimbursed amounts and (ii) $400,000, then the Sub-Adviser shall reimburse the Adviser, in connection with the payment of management fees to the Sub-Adviser for the fourth quarter of 2015, the difference between (A) 50% of the fees waived by the Adviser for 2015 excluding any previously reimbursed amounts minus (B) any amounts conditionally reimbursed by the Sub-Adviser in 2015, up to a maximum of $400,000 of total conditional reimbursements by the Sub-Adviser. Reimbursement of previously waived fees will only be permitted with the approval of the board of directors and if the operating expense ratio is equal to or less than the operating expense ratio at the time the corresponding fees were waived and if the annualized rate of regular cash distributions to stockholders is equal to or greater than the annualized rate of the regular cash distributions at the time the corresponding fees were waived. For the years ended December 31, 2015, 2014, and 2013, and 2012, the Company incurred base management fees of approximately $15.5 million, $5.6 million, $779,000 and $232,000,779,000, respectively, capital gains incentive fees of approximately $0, $5,0000 and and $3,000,5,000, respectively, and subordinated incentive fees on income of $451,000, $02.6 million, $451,000 and $123,000,0, respectively. For the years ended December 31, 2015, 2014, and 2013, and 2012, the Advisers waived base management fees of $0, $1.8 million, $779,000 and $232,000,779,000, respectively, and capital gains incentive fees of $0, $5,000 and $3,000,0 and $5,000,


 
F-101 respectively, and subordinated incentive fees on income of $451,000, $0 and $123,000, respectively. 2.6 million, $451,000 and $0, respectively. Accordingly, net of fee waivers, the Company paid base management fees of $15.5 million, $3.8 million and $0, respectively, and paid no capital gains incentive fees or subordinated incentive fees on income for the years ended December 31, 2015, 2015, 2014, and 2013. For the years ended December 31, 2014, 20132015, 2014 and 2012,2013, the Company did not record an accrual for any previously waived fees. Any future reimbursement of previously waived fees to the Advisers will not be accrued until the reimbursement of the waived fees become probable and estimable, which will be upon approval of the Company’s board of directors. Additionally, the reimbursement of the fees waived under the Conditional Fee Waiver Agreement are subordinate to the reimbursement of the expense support payments, which are described below. Pursuant to the Advisory Agreement and Sub-Advisory Agreement, the Company is required to pay or reimburse the Advisers for administrative services expenses, which include all costs and expenses related to the day- to-day administration and management of the Company not related to advisory services. For the years ended December 31, 2014, 2013, and 2012, the Company incurred, and the Advisers waived the reimbursement of, administrative services expenses of approximately $1.5 million, $1.0 million and $438,000, respectively. The Advisers have agreed to waive the reimbursement of administrative services expenses through December 31, 2014. The waiver of the reimbursement of administrative services expenses is not subject to futureTo date, none of the previously waived fees have been approved by the board of directors for reimbursement. On November 11, 2013, the Company entered into an Expense Support and Conditional Reimbursement Agreement (the “2013 Expense Reimbursement Agreement”) with the Adviser. Under the 2013 Expense Reimbursement Agreement, until December 31, 2013 or a prior date mutually agreed to by both parties, the Adviser agreed towill pay to the Company up to 100% of the Company’sits operating expenses (the “Expense Support Payment”) in order to achieve a reasonable level of expenses relative to its investment income (the "Operating Expense Objective"). Operating expenses are defined as 2013 third party operating costs and expenses incurred by the Company under generally accepted accounting principlesGAAP for investment management companies. AnyThe Company's board of directors, in its sole discretion, may approve the repayment of unreimbursed Expense Support Payments paid by the Adviser are subject to conditional reimbursement by the Company(a "Reimbursement Payment") upon a determination by the board of directors of the Company that the Company has achieved a reasonable level of expenses relative to its investment income. Any repayment of Expense Support Payments will be madethe Operating Expense Objective in any quarter following receipt by the Company of an Expense Support Payment. Under the 2013 Expense Reimbursement Agreement, any unreimbursed Expense Support Payment may be reimbursed by the Company within a period not to exceed three years from the date each respective Expense Support Payment iswas determined. Any Expense Support Payments that remain unreimbursed three years after such payment will be permanently waived. Pursuant to the terms of the 2013 Expense Reimbursement Agreement, for the year ended December 31, 2013, the Adviser made an Expense Support Payment of $153,000 to the Company of $153,000. . On December 30, 2013, the Company and the Adviser agreed to an Expense Support and Conditional Reimbursement Agreement, which was subsequently amended on March 31, 2014, June 30, 2014 and September 30, 2014 (as amended, the "2014 Expense Reimbursement Agreement"). Under the 2014 Expense Reimbursement Agreement, until December 31, 20142014, or a prior date mutually agreed to by both parties, the Adviser, at its sole discretion, will pay to the Company up to 100% of the Company’s operating expenses, (an "an Expense Support Payment"), in order for the Company to achieve a reasonable level of expenses relative to its investment income (the "the Operating Expense Objective"). Under the 2014 Expense Reimbursement Agreement, operating. Operating expenses are defined as third party operating costs and expenses incurred by the Company between January 1, 2014, and December 31, 2014, under generally accepted accounting principlesGAAP for investment management companies. The Boardboard of directors, in its sole discretion, may approve the repayment of unreimbursed Expense Support Payments (a “a Reimbursement Payment”) upon a determination by the Boardboard of directors that the Company has achieved the Operating Expense Objective in any quarter following receipt by the Company of an Expense Support Payment. Under the 2014 Expense Reimbursement Agreement, any unreimbursed Expense Support Payment may be reimbursed by the Company within a period not to exceed three years from the date each respective Expense Support Payment was determined, but only after any Expense Support Payment amounts have been reimbursed under the 2013 Expense Reimbursement Agreement. Any Expense Support Payments that remain unreimbursed three years after such payment will be permanently waived. The 2014 Expense Reimbursement Agreement may be terminated by the Company at any time, and shallwill automatically terminate upon termination of the Investment Advisory Agreement or upon its liquidation or dissolution of the Company. During the year ended December 31, 2014, the Company has recognized an Expense Support Payment of $328,000, which the Adviser paid to the Company on October 30, 2014. The Expense Support Payment from the Adviser of $328,000 may be reimbursed by the Company within a period not to exceed three years, subject to approval by the Company's Board. As discussed above, the reimbursement of this Expense Support Payment from the Company to the Adviser is only permitted after the reimbursement of the Expense Support Payment of $153,000 that was made in 2013.. On April 15, 2015, the Company and the Adviser agreed to amendments to the 2013 Expense Reimbursement Agreement and the 2014 2014 Expense Reimbursement Agreement, in which reimbursement of Expense Support Payments made under the 2013 Expense Reimbursement Agreement and the 2014 Expense Reimbursement Agreement will be made in accordance with and subject to the 2015 2015 Fee Waiver Amendment. Per the 2015 Fee Waiver Amendment, reimbursements of waived fees in calendar year 2015 and beyond


 
F-102 beyond will be determined quarterly. Thus, in any quarter where a surplus exists, that surplus will be available, subject to approval of the Company's board of directors, to reimburse waived fees and Expense Support Payments as follows: 1. First, to reimburse waived fees related to any preceding calendar quarter(s) within the same calendar year; 2. Second, to reimburse 2013 Expense Support Payments; 3. Third, to reimburse 2014 Expense Support Payments; 4. Fourth, to reimburse waived fees related to prior years, beginning with the earliest year eligible for reimbursement The table below presents the fees and expenses waived by the Advisers and the timing of potential reimbursement of waived fees (dollars in thousands). Previously waived fees will only be reimbursed with the approval of the Company's board of directors and if the "operating expense ratioOperating Expense Ratio" (as described in footnote 43 to the table below) is equal to or less than the Company's operating expense ratio at the time the corresponding fees were waived and if the annualized rate of the Company's regular cash distributions to stockholders is equal to or greater than the annualized rate of the Company's regular cash distributions at the time the corresponding fees were waived. Period Ended Amount of Fee Waivers and Expense Support Payments (in th d )(1) Expiration of the Advisers’ Right to Receive Reimbursement of Previously Waived Fees and Expense Support Payments(2) Amount of Administrative Expense Waivers (in thousands)(3) Operating Expense Ratio as of the Date of the Fee Waivers(4) Annualized Distribution Rate as of the Date of the Fee Waivers(5) June 30, 2012 $49 June 30, 2015 $25 1.35% 7.00% September 30, 2012 $152 September 30, 2015 $129 1.97% 7.00% December 31, 2012 $157 December 31, 2015 $284 2.96% 7.00% March 31, 2013 $84 March 31, 2016 $233 1.86% 7.00% June 30, 2013 $118 June 30, 2016 $222 1.36% 7.00% September 30, 2013 $268 September 30, 2016 $234 1.22% 7.00% December 31, 2013 $467 December 31, 2016 $329 0.49% 7.00% March 31, 2014 $303 March 31, 2017 $329 1.28% 7.00% June 30, 2014 $551 June 30, 2017 $385 1.28% 7.00% September 30, 2014 $1,149 September 30, 2017 $371 1.23% 7.00% December 31, 2014 $599 December 31, 2017 $412 1.70% 7.00% Management Fee (1) Subordinated Incentive Fee (1) Capital Gain Incentive Fee (1) Expense Support (1) Quarter Ended Waivers Repaid to Adviser (2) Waivers Repaid to Adviser (2) Waivers Repaid to Adviser (2) Payments Repaid to Adviser (2) Operating Expense Ratio (3) Annualized Distribution Rate (4) Eligible to be Repaid Through 6/30/2012 $ 31 $ — $ 18 $ — $ — $ — $ — $ — 1.35% 7.00% Expired 9/30/2012 $ 97 $ — $ 52 $ — $ 3 $ — $ — $ — 1.97% 7.00% Expired 12/31/2012 $ 104 $ — $ 53 $ — $ — $ — $ — $ — 2.96% 7.00% Expired 3/31/2013 $ 84 $ — $ — $ — $ — $ — $ — $ — 1.86% 7.00% 3/31/2016 6/30/2013 $ 118 $ — $ — $ — $ — $ — $ — $ — 1.36% 7.00% 6/30/2016 9/30/2013 $ 268 $ — $ — $ — $ — $ — $ — $ — 1.22% 7.00% 9/30/2016 12/31/2013 $ 309 $ — $ — $ — $ 5 $ — $ 153 $ — 0.49% 7.00% 12/31/2016 3/31/2014 $ 306 $ — $ — $ — $ — $ — $ — $ — 1.28% 7.00% 3/31/2017 6/30/2014 $ 548 $ — $ — $ — $ — $ — $ — $ — 1.28% 7.00% 6/30/2017 9/30/2014 $ 821 $ — $ — $ — $ — $ — $ 328 $ — 1.23% 7.00% 9/30/2017 12/31/2014 $ 148 $ — $ 451 $ — $ — $ — $ — $ — 1.70% 7.00% 12/31/2017 3/31/2015 $ — $ — $ 358 $ — $ — $ — $ — $ — 1.78% 7.18% 3/31/2018 6/30/2015 $ — $ — $ 930 $ — $ — $ — $ — $ — 1.69% 7.07% 6/30/2018 9/30/2015 $ — $ — $ 155 $ — $ — $ — $ — $ — 2.11% 7.07% 9/30/2018 12/31/2015 $ — $ — $ 1,159 $ — $ — $ — $ — $ — 2.27% 7.78% 12/31/2018


 
F-103 (1) Fees waived pursuant to the Conditional Fee Waiver Agreement and Expense Support Payments pursuant to the 2013 and 2014 Expense Reimbursement Agreements. (2) Subject to the approval of the Company’s board of directors, in future periods, previously waived fees may be paid to the Advisers, if the Company’s cumulative net increase in net assets resulting from operations exceeds the amount of cumulative distributions paid to stockholders. The previously waived fees are potentially subject to repayment by the Company, if at all, within a period not to exceed three years from the date of each respective fee waiver. Additionally, the reimbursement of the fees waived under the Conditional Fee Waiver Agreement are subordinate to the reimbursement of the Expense Support Payments made pursuant to the 2013 and 2014 Expense Reimbursement Agreements. To date, none of the previously waived fees and Expense Support Payments have been approved for reimbursement by the Company’s board of directors. (3) The “Operating Expense Ratio” is calculated on a quarterly basis as a percentage of average net assets and includes all expenses borne by the Company, except for base management and incentive fees and administrative expenses waived by the Advisers and organizational and offering expenses. For the quarter ended December 31, 2013, expenses have been reduced by $153,000, the amount of the Expense Support Payment received in 2013 from the Adviser. For the quarter ended September 30, 2014, expenses have been reduced by $328,000, which Expense Support Payment was received from the Adviser on October 30, 2014. (4) “Annualized Distribution Rate” equals $0.00191781 per share, per day. “Annualized Distribution Rate” does not include the special stock dividend paid to stockholders on September 14, 2012 and was based on the Company's offering price per share as of the final day of the quarter. Pursuant to the Investment Advisory Agreement and Sub-Advisory Agreement, the Company is required to pay or reimburse the Advisers for administrative services expenses, which include all costs and expenses related to the Company's day-to-day administration and management not related to advisory services. The Advisers do not earn any profit under their provision of administrative services to the Company. For the years ended December 31, 2015, 2014, and 2013, the Company incurred, and the Advisers waived the reimbursement of, administrative services expenses of approximately $2.0 million, $1.5 million and $1.0 million, respectively. The Advisers have agreed to waive the reimbursement of administrative services expenses through December 31, 2015. The waiver of the reimbursement of administrative services expenses is not subject to future reimbursement. The table below presents the administrative services expenses waived by the Advisers (dollars in thousands). Administrative Services Quarter Ended Waivers Repaid to Adviser Operating Expense Ratio (1) Annualized Distribution Rate (2) Eligible to be Repaid Through (3) 6/30/2012 $ 25 $ — 1.35% 7.00% Not Eligible to be Repaid 9/30/2012 $ 129 $ — 1.97% 7.00% Not Eligible to be Repaid 12/31/2012 $ 284 $ — 2.96% 7.00% Not Eligible to be Repaid 3/31/2013 $ 233 $ — 1.86% 7.00% Not Eligible to be Repaid 6/30/2013 $ 222 $ — 1.36% 7.00% Not Eligible to be Repaid 9/30/2013 $ 234 $ — 1.22% 7.00% Not Eligible to be Repaid 12/31/2013 $ 329 $ — 0.49% 7.00% Not Eligible to be Repaid 3/31/2014 $ 329 $ — 1.28% 7.00% Not Eligible to be Repaid 6/30/2014 $ 385 $ — 1.28% 7.00% Not Eligible to be Repaid 9/30/2014 $ 371 $ — 1.23% 7.00% Not Eligible to be Repaid 12/31/2014 $ 412 $ — 1.70% 7.00% Not Eligible to be Repaid 3/31/2015 $ 437 $ — 1.78% 7.18% Not Eligible to be Repaid 6/30/2015 $ 480 $ — 1.69% 7.07% Not Eligible to be Repaid 9/30/2015 $ 517 $ — 2.11% 7.07% Not Eligible to be Repaid 12/31/2015 $ 603 $ — 2.27% 7.78% Not Eligible to be Repaid (1) The “Operating Expense Ratio” is calculated on a quarterly basis as a percentage of average net assets and includes all expenses borne by the Company, except for base management and incentive fees and administrative expenses waived by the Advisers and organizational and offering expenses. For the quarter ended December 31, 2013, expenses have been reduced by $153,000, the amount of the Expense Support Payment received in 2013 from the Adviser. For the quarter ended September 30, 2014, expenses have been reduced by $328,000, which Expense Support Payment was received from the Adviser on October 30, 2014. (2) “Annualized Distribution Rate” equals $0.00191781 per share, per day. “Annualized Distribution Rate” does not include the special stock dividend paid to stockholders on September 14, 2012 and was based on the Company's offering price per share as of the last day of the quarter. (3) The Advisers have agreed to permanently waive reimbursement by the Company of administrative expenses through December 31, 2014.2015. The administrative expenses are waived on a quarterly basis and are not eligible for future reimbursement from the Company to the Advisers. (4) The “Operating Expense Ratio” is calculated on a quarterly basis as a percentage of average net assets and includes all expenses borne by the Company, except for base management and incentive fees and administrative expenses waived by the Advisers and organizational and offering expenses. For the quarter ended December 31, 2013, expenses have been reduced by $153,000, the amount of the Expense Support Payment received in 2013 from the Adviser. For the quarter ended September 30, 2014, expenses have been reduced by $328,000, which Expense Support Payment was received from the Adviser on October 30, 2014.


 
F-104 (5) “Annualized Distribution Rate” equals $0.00191781 per share, per day (which represents an annualized distribution yield of 7.00% based on the initial public offering price of $10.00 per share and a yield of 7.18% based on the Company's current offering price, effective January 15, 2015, of $9.75 per share if it were maintained every day for a twelve-month period). “Annualized Distribution Rate” does not include the special stock dividend paid to stockholders on September 14, 2012. As discussed in Note 2 - Basis of Presentation and Summary of Significant Accounting Policies - Organizational and Offering Costs, as of December 31, 20142015 and December 31, 2013,2014, the Adviser and Sub-Adviser have incurred approximately $6.810.1 million and $4.36.8 million, respectively, of Offeringoffering costs on the Company’s behalf. On May 31, 2012, the Company has recorded a due to affiliate liability and capitalized the deferred Offering costs as it isAt the time of the execution of the Investment Advisory Agreement and Sub-Advisory Agreement, on May 31, 2012, it was expected that the Company willwould raise sufficient capital that it will be requiredwould require the Company to reimburse the Advisers for these costs, therefore the Company recorded a due to affiliate liability and capitalized the deferred Initial Offering costs. As of December 31, 2014,2015, the balance of the due to affiliate liability was $2.41.1 million. On a regular basis, management reviews capital raise projections to evaluate the likelihood of the capital raise reaching a level that would require the Company to reimburse the Adviser for the Offeringoffering costs incurred on the Company's behalf. Based on the $6.810.1 million of offering costs incurred by the Advisers through December 31, 2014,2015, the Company would have to raise approximately $453.3675.0 million to be obligated to reimburse the Advisers for all of these offering costs. Commencing with the Company’s initial closing, which occurred on September 17, 2012, and continuing with every closing thereafter, 1.5% of the proceeds of such closings will be amortized as a charge to additional paid in capital and a reduction of deferred offering costs, until such asset is fully amortized. As of December 31, 2014,2015, approximately $4.49.0 million has been amortized. The Company expects to reimburse the Advisers for such costs incurred on its behalf on a monthly basis up to a maximum aggregate amount of 1.5% of the gross Offeringstock offering proceeds. The table below outlines fees incurred and expense reimbursements payable to Hines, Main Street and their affiliates for the years ended December 31, 2014,2015, 2014 and 2013 and 2012 and amounts unpaid as of December 31, 2015 and 2014 and 2013 (dollars in thousands). Incurred Unpaid as of Type and Recipient Year Ended December 31, Year Ended December 31, Year Ended December 31, December 31, 2014201 December 31, 2014 December 31, 2013 Base Management Fees (1) - the Adviser, S b Ad i $ 15,541 $ 3,755 $ — $ — $ 4,521 $ 2,080 $ — Incentive Fees on Income (1) - the Adviser, S b Ad i — — — — — — — Capital Gains Incentive Fee (1) - the Ad i S b Ad i — — — — — — — Offering Costs - the Adviser, Sub-Adviser 2,4953,309 2,495 1,792 2,5291,792 2,3881,1 07 2,388 3,690 Expense Support from Adviser (2) (328— (328) (220) —(153) — — 67 Other (32) - the Adviser 402463 402 349 393349 6295 62 20 Interest Expense – Main Street Capital Corporation — — 101 — — Management Fees – Main Street Capital C ti — — 15 — — Selling Commissions - Dealer Manager 15,53817, 489 15,538 2,531 762,531 — — (5) Dealer Manager Fee - Dealer Manager 7,4378,210 7,437 1,195 331,195 — — (1) Due to Affiliates $ 5,723 $ 4,530 $ 3,771 (1) Net of amounts waived by the Adviser and Sub-AdviserAdvisers. (2) Pursuant to the 2013 Expense Reimbursement Agreement, the Adviser made a payment of $220,000 to the Company in December 2013, based upon estimates of Company's operating expenses. Upon finalization of Company's financial statements, the Company determined that the 2013 Expense Support Payment was $67,000 higher than required for the Company to achieve the Operating Expense Objective for 2013, as defined in the 2013 Expense Reimbursement Agreement. As of December 31, 2013, the Company owed the Adviser $67,000 for this overpayment, which was made in the first quarter of 2014. As discussed above, expense support of $328,000 has been recognized for the year ended December 31, 2014. This amount was received by the Company on October 30, 2014. (2) (3) Includes amounts the Adviser paid on behalf of the Company such as general and administrative services expenses. Note 10 – Share Repurchase Plan The Company conducts quarterly tender offers pursuant to its share repurchase program. Under the terms of the plan, the Company will will offer to purchase shares at the net asset valueestimated NAV per share, as determined within 48 hours prior to the repurchase date. date. The Company currently limits the number of shares to be repurchased (i) during any calendar year to the proceeds it receives from from the issuance of shares of its common stock under its distribution reinvestment plan during the trailing four quarters and (ii) in any


 
F-105 any calendar quarter to 2.5% of the weighted average number of shares of common stock outstanding during the trailing four quarters. quarters. At the discretion of the Company’s board of directors, the Company may also use cash on hand, cash available from borrowings and cash from the sale of investments as of the end of the applicable period to repurchase shares. The Company’s board of directors may amend, suspend or terminate the share repurchase program upon 30 days’ notice. The Company’s first repurchase date was October 1, 2013. Since inception of our share repurchase program, the Company funded the repurchase of $162,0003.1 million in in shares. For the years ended December 31, 20142015 and 2013,2014, the Company funded approximately $3.0 million and $158,000 $158,000 and $4,000 respectively for shares tendered for repurchase under the plan approved by the board of directors. Since inception inception of the share repurchase program, the Company has funded all redemption requests validly tendered and not withdrawn.


 
F-106 Repurchases of our common stock pursuant to our tender offer are as follows: For the Three Months Ended Repurchase Date Shares Repurchased Percentage of Shares Tendered that were Repurchased Repurchase Price per Share Aggregate Consideration for Repurchased Shares September 30, 2013 — — 100% $ — $ — December 31, 2013 12/31/2013 395 100% 8.89 3,512 March 31, 2014 3/31/2014 1,667 100% 8.85 14,753 June 30, 2014 6/30/2014 9,763 100% 8.87 86,598 September 30, 2014 9/30/2014 6,093 100% 8.82 53,740 December 31, 2014 12/17/2014 340 100% 8.51 2,893 March 31, 2015 3/25/2015 33,842 100% 8.54 289,011 June 30, 2015 6/24/2015 52,799 100% 8.71 459,879 September 30, 2015 9/23/2015 82,165 100% 8.48 696,759 December 31, 2015 12/23/2015 191,534 100% 7.88 1,509,288 378,598 $ 3,116,433 Note 11 – Commitments and Contingencies At December 31, 2015, the Company had a total of approximately $34.1 million in outstanding commitments comprised of (i) 14 commitments to fund revolving loans that had not been fully drawn or term loans that had not been funded and (ii) three capital commitments that had not been fully called. The Company recognized unrealized depreciation of $79,000 on the outstanding unfunded loan commitments and unrealized depreciation of $14,000 on the outstanding unfunded capital commitments during the year ended December 31, 2015. At December 31, 2014, the Company had a total of approximately $6.4 million in outstanding commitments comprised of (i) four commitments to fund revolving loans that had not been fully drawn or term loans that had not been funded and (ii) one capital commitment that had not been fully called. No unrealized appreciation (depreciation) was recognized on the outstanding commitments and contingencies during the year ended December 31, 2014. Commitments and Contingencies (dollars in thousands) December 31, 2015 December 31, 2014 Unfunded Loan Commitments Arcus Hunting, LLC $ 1,196 $ — AccuMed Corp. 875 — Apex Linen Services, Inc. 1,003 — BarFly Ventures, LLC 1,531 — Buca C, LLC 1,780 — Datacom, LLC 1,500 — Guerdon Modular Holdings, Inc. 400 400 Hojeij Branded Foods, Inc. 2,143 — HW Temps LLC 200 — Jackmont Hospitality, Inc. 1,333 — LaMi Products, LLC 1,521 — Minute Key, Inc. 500 1,000 Mystic Logistics, Inc. 200 200 Parq Holdings, LP — 1,274 Volusion, LLC 3,000 — Unfunded Capital Commitments Brightwood Capital Fund III, LP 1,250 3,500 EIG Traverse Co-Investment, LP 5,245 — Freeport First Lien Loan Fund III, LP 10,423 — Total $ 34,100 $ 6,374 Note 12 – Subsequent Events From January 1, 20152016 through February 28, 2015,March 4, 2016, the Company has raised approximately $64.310.8 million in the the public offering. Offering including proceeds from the distribution reinvestment plan of approximately $5.8 million. During this


 
F-107 period, the Company has funded approximately $132.865.3 million in investments and received proceeds from repayments and dispositions of approximately $12.326.1 million. On January 5, 2015, the Company had two investments, with one portfolio company, with a combined principal balance of $4.4 million that were scheduled to mature. The borrower on these investments failed to repay the principal and accrued interest that was due on that date. The failure to repay constituted an event of default, and the Company is currently working with the borrower to maximize recovery of the amounts borrowed.19, 2016, February 3, 2016, and February 17, 2016, the Company decreased its public offering price per share to $8.80, $8.60, and $8.50, respectively, which was effective as of the Company's weekly close on January 21, 2016, February 4, 2016, and February 18, 2016, respectively. On January 9, 2015, the Company decreased its public offering price from $10.00 per share to $9.75 per share. This decrease in the public offering price will be effective as of our January 15, 2015 weekly closing. In accordance with the Company's share pricing policy, its board of directors determined that a reduction in the public offering price per share was warranted following a decline in our estimated net asset value per share to an amount more than 5% below our then-current net offering price. The decline in the estimated net asset value per share was primarily driven by the recent impact of broad price declines in the high yield bond and leveraged loan markets and the effect of declining oil prices on the Company's investments in companies in the oil and gas sector. As a result of the decrease in the public offering price per share, the maximum combined sales commission and dealer manager fee per share and the net proceeds per share will correspondingly decrease from $1.00 to $0.97 and $9.00 to $8.78, respectively. Effective as of February 3, 2015, the board of directors of the Company elected David M. Covington to the newly created position of Chief Accounting Officer and Treasurer of the Company and the general partner of the Adviser. In these positions, Mr. Covington is responsible for the oversight of the treasury, accounting, financial reporting and SEC reporting functions. He is also responsible for establishing the companies’ accounting policies and ensuring compliance with those policies. On February 4, 2015, 9, 2016, the Company’s wholly-owned Structured Subsidiary, the Company, Deutsche Bank and the Collateral Agent entered into the Third Amendmenta third amendment to the HMS FundingDeutsche Bank Credit Facility increasing the borrowing capacitywhich increased the revolver commitments to $200385 million. No other terms or conditions were modified as a result of this agreement. On February 12, 2015,16, 2016, the Company filed a tender offer statement on Schedule TO with the SEC, to commence an offer by the Company to purchase, as approved by the Company's board of directors, 400,571.321,220,952.85 shares of the Company's issued and outstanding common stock, par value $0.001 per share. The offer is for cash at a purchase price equal to the net asset valueNAV per share to be determined within 48 hours of the repurchase date. On March 2, 2015, the Advisers entered into an agreement which allowed the Adviser to waive subordinated incentive fees on income that would have otherwise been payable to the Sub-Adviser for the quarter ended December 31, 2014. Note 13 – Quarterly Financial Data (UNAUDITED) The following table presents selected unaudited quarterly financial data for each quarter during the years ended December 31, 2014,2015, 2014 and 2013 and 2012 (dollars in thousands except per share and per unit amounts):


 
F-108 Quarter Ended March 31, 2015 June 30, 2015 September 30, 2015 December 31, 2015 Total interest income $ 11,793 $ 15,381 $ 17,325 $ 20,890 Net investment income $ 6,327 $ 8,791 $ 9,543 $ 11,823 Net realized gain (loss) from investments $ 20 $ 127 $ (17) $ (5,638) Net unrealized appreciation (depreciation) $ 3,840 $ 3,967 $ (19,324) $ (26,439) Net increase (decrease) in net assets resulting from operations $ 10,187 $ 12,885 $ (9,798) $ (20,254) Net investment income per share – basic and diluted $ 0.17 $ 0.19 $ 0.18 $ 0.20 Net increase (decrease) in net assets resulting from operations per share – basic and diluted $ 0.28 $ 0.28 $ (0.18) $ (0.34) Quarter Ended March 31, 2014 June 30, 2014 September 30, 2014 December 31, 2014 Total interest income $ 1,661 $ 3,210 $ 5,647 $ 8,695 Net investment income $ 824 $ 1,845 $ 3,673 $ 4,855 Net realized gain (loss) from investments 69 69 82 82 65 65 (1 (196)Net unrealized appreciation (depreciation) $ 228 $ 44 $ (1,900) $ (12,586) Net increase (decrease) in net assets resulting from operations $ 1,121 $ 1,971 $ 1,838 $ (7,927) Net investment income per share/unit – basic and diluted $ 0.11 $ 0.16 $ 0.20 $ 0.18 Net increase (decrease) in net assets resulting from operations per share/unit – basic and diluted $ 0.15 $ 0.17 $ 0.10 $ (0.30) Quarter Ended March 31, 2013 June 30, 2013 September 30, 2013 December 31, 2013 Total interest income $ 392 $ 559 $ 808 $ 999 Net investment income $ 101 $ 297 $ 498 $ 809 Net realized gain from investments — $ — 4 $ 4 — $ — 23 23Net unrealized appreciation (depreciation) $ 207 $ (69) $ 250 $ 33 Net increase in net assets resulting from operations $ 308 $ 232 $ 748 $ 865 Net investment income per share/unit – basic and diluted $ 0.07 $ 0.15 $ 0.17 $ 0.19 Net increase in net assets resulting from operations per share/unit – basic and diluted $ 0.22 $ 0.11 $ 0.26 $ 0.21 Quarter Ended March 31, 2012 June 30, 2012 September 30, 2012 December 31, 2012 Total interest income $ 415 $ 410 $ 464 $ 584 Net investment income $ 339 $ 271 $ 262 $ 262 Net realized gain from investments — — 12 2 Net unrealized appreciation (depreciation) $ 155 $ (2) $ 33 $ (99) Net increase in net assets resulting from operations $ 494 $ 269 $ 307 $ 165 Net investment income per share/unit – basic and diluted $ 0.30 $ 0.24 $ 0.23 $ 0.22 Net increase in net assets resulting from operations per share/unit – basic and diluted $ 0.44 $ 0.24 $ 0.27 $ 0.13


 
F-109 Report of Independent Registered Public Accounting Firm Board of Directors and Stockholders HMS Income Fund, Inc. We have audited in accordance with the standards of the Public Company Accounting Oversight Board (United States) the consolidated financial statements of HMS Income Fund, Inc. (a Maryland corporation) and subsidiaries (the ‘‘Company’’) referred to in our report dated March 3, 2015,11, 2016, which is included in the annual report on Form 10-K. Our audits of the basic consolidated financial statements included the financial statement schedule listed in the index appearing under Item 15(b), which is the responsibility of the Company’s management. In our opinion, this financial statement schedule, when considered in relation to the basic consolidated financial statements taken as a whole, presents fairly, in all material respects, the information set forth therein. /s/ GRANT THORNTON LLP Houston, Texas March 3, 201511, 2016


 
F-110 Schedule 12-14 HMS Income Fund, Inc. Consolidated Schedule of Investments in and Advances to Affiliates Year endedEnded December 31, 2014 2015 (dollars in thousands) Company Investments (1) Amount of Interest or Dividends Credited to Income (2) December 31, 2013 2014 Value Gross Additions (3) Gross Deletions (4) December 31, 2014 2015 Value Control Investments GRT Rubber Technologies, LLC LIBOR Plus 9.00% (Floor 1.00%), Current Coupon 10.00%, Secured Debt $ 30932 $ — $ 8,086 $ — $ —(280) $ 8,0867,806 Common StockMember Units (2 896 shares) — —6,435 1,239 — 6,4357,674 Total Control $ 30932 $ — $ 14,521 $ 1,239 $ —(280) $ 14,52115,480 Affiliate Investments AFG Capital Group, LLC 11.00% Secured Debt $ 30351 $ — $ 1,596 $ 1,601 $ — $ 1,5963,197 Common StockMember Units (46 shares) — —300 205 — 300505 Warrants (10 equivalent shares) — —65 58 — 65123 EIG Traverse Co-Investment, LP LP Interests (Fully diluted 6.6%) — — 4,755 — 4,755 Freeport First Lien Loan Fund III, LP LP Interests (Fully diluted 6.4%) — — 2,077 — 2,077 HW Temps LLC LIBOR Plus 9.50% (Floor 1.00%), Current Coupon 10.50%, Secured Debt 151 — 2,430 — 2,430 Member Units (800 shares) — — 986 — 986 M.H. Corbin LLC 10.00% Secured Debt 121 — 3,467 — 3,467 Member Units (1,000 shares) — — 1,500 — 1,500 Mystic Logistics, Inc. 12.00% Secured Debt 114313 —2,427 — —(66) 2,4272,361 Common Stock (1,468 shares) —13 —680 812 — 6801,492 SoftTouch Medical Holdings, LLC 12.00% Secured Debt 26168 —1,471 — —(69) 1,4711,402 Common StockMember Units (785 shares) —87 —885 123 — 8851,008 Total Affiliate $ 1701,204 $ — $ 7,424 $ 18,014 $ —(135) $ 7,42425,303 This schedule should be read in conjunction with HMS Income Fund's Consolidated Financial Statements, including the Consolidated Schedule of Investments and Notes to the Consolidated Financial Statements. (1) The principal amount, the ownership detail for equity investments and if the investment is income producing is shown in the Consolidated Schedule of Investments. (2) Represents the total amount of interest, fees or dividends credited to income for the portion of the year an investment was included in Control or Affiliate categories, respectively. For investments transferred between Control and Affiliate categories during the year, any income related to the time period it was in the category other than the one shown at year end is included in "Income from investments transferred from Control during the year" or "Income from investments transferred from Affiliate during the year". (3) Gross additions include increases in the cost basis of investments resulting from new portfolio investment, follow on investments and accrued PIK interest, and the exchange of one or more existing securities for one or more new securities. Gross Additions also include net increases in unrealized appreciation or net decreases in unrealized depreciation as well as the movement of an existing portfolio company into this category and out of a different category. (4) Gross reductions include decreases in the cost basis of investments resulting from principal repayments or sales and the exchange of one or more existing securities for one or more new securities. Gross reductions also include net increases in unrealized depreciation or net decreases in unrealized appreciation as well as the movement of an existing portfolio company out of this category and into a different category.


 
A-1 APPENDIX A: FORM OF SUBSCRIPTION AGREEMENT


 
APPENDIX A-1 A-1-1


 
APPENDIX A-1 A-1-2


 
APPENDIX A-1 A-1-3


 
APPENDIX A-1 A-1-4


 
APPENDIX A-1 A-1-5


 
APPENDIX A-1 A-1-6


 
APPENDIX A-2 C-2 PART C OTHER INFORMATION Item 25. Financial Statements and Exhibits (1) Financial Statements a. The following financial statements of HMS Income Fund, Inc. (the “Registrant” or the “Company”) are included in Part A of this Registration Statement: Unaudited Condensed Consolidated Financial Statements for the periods ended March 31, 2016 and 2015 Condensed Consolidated Balance Sheets as of March 31, 2016 (Unaudited) and December 31, 2015 F-2 Unaudited Condensed Consolidated Statements of Operations for the three months ended March 31, 2016 and 2015 F-3 Unaudited Condensed Consolidated Statements of Changes in Net Assets for the three months ended March 31, 2016 and 2015 F-4 Unaudited Condensed Consolidated Statements of Cash Flows for the three months ended March 31, 2016 and 2015 F-5 Condensed Consolidated Schedules of Investments as of March 31, 2016 (Unaudited) and December 31, 2015 F-6 Notes to the Unaudited Condensed Consolidated Financial Statements F-20 You should rely only on the information contained in this prospectus. No dealer, salesperson or other individual has been authorized to give any information or to make any representations that are not contained in this prospectus. If any such information or representations are given or made, you should not rely upon such information or representation. This prospectus does not constitute an offer to sell any securities other than those to which this prospectus relates, or an offer to sell, or a solicitation of an offer to buy, to any person in any jurisdiction where such an offer or solicitation would be unlawful. This prospectus speaks as of the date set forth on the cover page. You should not assume that the delivery of this prospectus or that any sale made pursuant to this prospectus implies that the information contained in this prospectus will remain fully accurate and correct as of any time subsequent to the date of this prospectus. Maximum Offering of $1,500,000,000 of Common Stock Hines Securities, Inc.


 
APPENDIX A-2 C-3 Audited Consolidated Financial Statements for the years ended December 31, 2015, 2014 and 2013 Report of Independent Registered Public Accounting Firm F-38 Consolidated Balance Sheets as of December 31, 2015 and 2014 F-39 Consolidated Statements of Operations for the years ended December 31, 2015, 2014, and 2013 F-40 Consolidated Statements of Changes in Net Assets for the years ended December 31, 2015, 2014, and 2013 F-41 Consolidated Statements of Cash Flows for the years ended December 31, 2015, 2014, and 2013 F-42 Consolidated Schedules of Investments as of December 31, 2015 and 2014 F-43 Notes to the Consolidated Financial Statements F-56 b. Consolidated Financial Statement Schedules • Report of Independent Registered Public Accounting Firm • Consolidated Schedule of Investments in and Advances to Affiliates for the Year Ended December 31, 2015 (2) Exhibits The following exhibits are filed as part of this Registration Statement on Form N-2 or hereby incorporated by reference to exhibits previously filed with the SEC: (a)(1) Articles of Amendment and Restatement of the Registrant (Filed as Exhibit (a)(2) to the Registrant’s Pre-Effective Amendment No. 3 to the Registration Statement on Form N-2 filed with the SEC on May 31, 2012 (File No. 333-178548) and incorporated by reference herein). (a)(2) Agreement and Plan of Merger (Filed as Exhibit (k)(3) to the Registrant’s Pre-Effective Amendment No. 3 to the Registration Statement on Form N-2 filed with the SEC on May 31, 2012 (File No. 333-178548) and incorporated by reference herein). (b) Amended and Restated Bylaws of the Registrant (Filed as Exhibit 3.1 to the Registrant’s Current Report on Form 8-K filed with the SEC on September 24, 2015 (File No. 814-00939) and incorporated by reference herein). (c) Not applicable (d) Form of Subscription Agreement is filed herewith as Appendix A. (e) Distribution Reinvestment Plan (Filed as Exhibit (e) to the Registrant’s Pre-Effective Amendment No. 2 to the Registration Statement on Form N-2 filed with the SEC on November 23, 2015 (File No. 333-204659) and incorporated by reference herein). (f) Not applicable (g)(1) Investment Advisory and Administrative Services Agreement by and between the Registrant and the Adviser (Filed as Exhibit (g)(1) to the Registrant’s Pre-Effective Amendment No. 3 to the Registration Statement on Form N-2 filed with the SEC on May 31, 2012 (File No. 333-178548) and incorporated by reference herein). (g)(2) Investment Sub-Advisory Agreement by and among the Registrant, the Adviser, Main Street Capital Partners, LLC and Main Street Capital Corporation (Filed as Exhibit (g)(2) to the Registrant’s Pre-Effective Amendment No. 3 to the Registration Statement on Form N-2 filed with the SEC on May 31, 2012 (File No. 333-178548) and incorporated by reference herein). (g)(3) Assignment and Assumption of Investment Sub-Advisory Agreement by and among Main Street Capital Partners, LLC, Main Street Capital Corporation and MSC Adviser I, LLC (Filed as Exhibit (g)(3) to the Registrant’s Post-Effective Amendment No. 6 to the Registration Statement on Form N-2 filed with the SEC on March 17, 2014 (File No. 333- 178548) and incorporated by reference herein). (h)(1) Form of Dealer Manager Agreement with Hines Securities, Inc. (Filed as Exhibit (h)(1) to the Registrant’s Pre-Effective Amendment No. 2 to the Registration Statement on Form N-2 filed with the SEC on November 23, 2015 (File No. 333-204659) and incorporated by reference herein). (h)(2) Form of Selected Dealer Agreement (Filed as Exhibit (h)(2) to the Registrant’s Pre-Effective Amendment No. 2 to the Registration Statement on Form N-2 filed with the SEC on November 23, 2015 (File No. 333-204659) and incorporated by reference herein). (i) Not applicable (j)(1) Amended and Restated Custody Agreement by and between the Registrant and Amegy Bank National Association (Filed as Exhibit (j)(2) to the Registrant’s Post-Effective Amendment No. 6 to the Registration Statement on Form N-2 filed with the SEC on March 17, 2014 (File No. 333-178548) and incorporated by reference herein).


 
APPENDIX A-2 C-4 (j)(2) Second Amended and Restated Custody Agreement by and among the Registrant, HMS Equity Holding, LLC and Amegy Bank National Association (Filed as Exhibit (j)(2) to the Registrant’s Pre-Effective Amendment No. 1 to the Registration Statement on Form N-2 filed with the SEC on July 17, 2015 (File No. 333-204659) and incorporated by reference herein). (j)(3) Securities Account Control Agreement by and between HMS Funding I LLC, as pledgor, and U.S. Bank National Association, as collateral agent and securities intermediary (Filed as Exhibit (j)(3) to the Registrant’s Pre-Effective Amendment No. 1 to the Registration Statement on Form N-2 filed with the SEC on July 17, 2015 (File No. 333-204659) and incorporated by reference herein). (k)(1) Loan and Security Agreement by and between HMS Income LLC and Main Street Capital Corporation (Filed as Exhibit No. (k)(2) to the Registrant’s Registration Statement on Form N-2 filed with the SEC on December 16, 2011 (File No. 333-178548) and incorporated by reference herein). (k)(2) Form of Indemnification Agreement by and between Registrant and each of its Affiliated Directors and Officers (Filed as Exhibit (k)(5) to the Registrant’s Pre-Effective Amendment No. 3 to the Registration Statement on Form N-2 filed with the SEC on May 31, 2012 (File No. 333-178548) and incorporated by reference herein). (k)(3) Form of Indemnification Agreement by and between Registrant and each of its Independent Directors (Filed as Exhibit (k)(6) to the Registrant’s Pre-Effective Amendment No. 3 to the Registration Statement on Form N-2 filed with the SEC on May 31, 2012 (File No. 333-178548) and incorporated by reference herein). (k)(4) Escrow Agreement (Filed as Exhibit (k)(7) to the Registrant’s Post-Effective Amendment No. 1 to the Registration Statement on Form N-2 filed with the SEC on June 25, 2012 (File No. 333-178548) and incorporated by reference herein). (k)(5) Amended and Restated Conditional Fee Waiver Agreement (Filed as Exhibit 10.11 to the Registrant’s Annual Report on Form 10-K filed with the SEC on March 27, 2013 (File No. 814-00939) and incorporated by reference herein). (k)(6) First Amendment to Amended and Restated Conditional Fee Waiver Agreement (Filed as Exhibit (k)(8) to the Registrant’s Post-Effective Amendment No. 5 to the Registration Statement on Form N-2 filed with the SEC on May 14, 2013 (File No. 333-178548) and incorporated by reference herein). (k)(7) Second Amendment to Amended and Restated Conditional Fee Waiver Agreement (Filed as Exhibit 10.1 to the Registrant’s Current Report on Form 8-K filed with the SEC on June 28, 2013 (File No. 814-00939) and incorporated by reference herein). (k)(8) Expense Support and Conditional Reimbursement Agreement by and between the Registrant and the Adviser (Filed as Exhibit 10.1 to the Registrant’s Current Report on Form 8-K filed with the SEC on November 12, 2013 (File No. 814- 00939) and incorporated by reference herein). (k)(9) Third Amendment to Amended and Restated Conditional Fee Waiver Agreement (Filed as Exhibit 10.1 to the Registrant’s Current Report on Form 8-K filed with the SEC on January 6, 2014 (File No. 814-00939) and incorporated by reference herein). (k)(10) Expense Support and Conditional Reimbursement Agreement by and between the Registrant and the Adviser (Filed as Exhibit 10.1 to the Registrant’s Current Report on Form 8-K filed with the SEC on January 6, 2014 (File No. 814-00939) and incorporated by reference herein). (k)(11) Senior Secured Revolving Credit Agreement, dated as of March 11, 2014, by and among HMS Income Fund, Inc., as borrower, the financial institutions party thereto as lenders, and Capital One, National Association, as Lead Arranger, Sole Book Runner and Administrative Agent (Filed as Exhibit 10.1 to the Registrant’s Current Report on Form 8-K filed with the SEC on March 14, 2014 (File No. 814-00939) and incorporated by reference herein). (k)(12) Amendment to Expense Support and Conditional Reimbursement Agreement by and between the Registrant and the Adviser (Filed as Exhibit 10.1 to the Registrant’s Current Report on Form 8-K filed with the SEC on April 2, 2014 (File No. 814-00939) and incorporated by reference herein). (k)(13) First Amendment to Senior Secured Revolving Credit Agreement by and among the Registrant, Capital One, National Association and HMS Equity Holding LLC (Filed as Exhibit 10.1 to the Registrant’s Current Report on Form 8-K filed with the SEC on June 5, 2014 (File No. 814-00939) and incorporated by reference herein). (k)(14) Loan Financing and Servicing Agreement by and among Registrant, HMS Funding I LLC, the lenders party thereto and Deutsche Bank AG, New York Branch (Filed as Exhibit 10.2 to the Registrant’s Current Report on Form 8-K filed with the SEC on June 5, 2014 (File No. 814-00939) and incorporated by reference herein). (k)(15) Second Amendment to Expense Support and Conditional Reimbursement Agreement by and between the Registrant and the Adviser (Filed as Exhibit 10.1 to the Registrant’s Current Report on Form 8-K filed with the SEC on June 30, 2014 (File No. 814-00939) and incorporated by reference herein). (k)(16) Amendment No. 1 to Loan Financing and Servicing Agreement by and among HMS Funding I LLC, as Borrower, HMS Income Fund, Inc., as Equityholder and Servicer, the financial institutions party thereto as lenders, Deutsche Bank AG, New York Branch as Administrative Agent and as a lender and U.S. Bank National Association, as Collateral Agent and Collateral Custodian (Filed as Exhibit 10.1 to the Registrant’s Current Report on Form 8-K filed with the SEC on July 25, 2014 (File No. 814-00939) and incorporated by reference herein). (k)(17) Second Amendment to Senior Secured Revolving Credit Agreement by and among the Registrant, Capital One, National Association, the financial institutions party thereto and HMS Equity Holding, LLC (Filed as Exhibit 10.1 to the Registrant’s Current Report on Form 8-K filed with the SEC on September 25, 2014 (File No. 814-00939) and incorporated by reference herein).


 
APPENDIX A-2 C-5 (k)(18) Third Amendment to Expense Support and Conditional Reimbursement Agreement by and between the Registrant and the Adviser (Filed as Exhibit 10.1 to the Registrant’s Current Report on Form 8-K filed with the SEC on September 30, 2014 (File No. 814-00939) and incorporated by reference herein). (k)(19) Amendment No. 2 to Loan Financing and Servicing Agreement by and among HMS Funding I LLC, as Borrower, HMS Income Fund, Inc., as Equityholder and Servicer, the financial institutions party thereto as lenders, Deutsche Bank AG, New York Branch as Administrative Agent and as a lender and U.S. Bank National Association, as Collateral Agent and Collateral Custodian (Filed as Exhibit 10.1 to the Registrant’s Current Report on Form 8-K filed with the SEC on December 8, 2014 (File No. 814-00939) and incorporated by reference herein). (k)(20) Amendment No. 3 to Loan Financing and Servicing Agreement by and among HMS Funding I LLC, as Borrower, HMS Income Fund, Inc., as Equityholder and Servicer, the financial institutions party thereto as lenders, Deutsche Bank AG, New York branch as Administrative Agent and as a lender and U.S. Bank National Association, as Collateral Agent and Collateral Custodian (Filed as Exhibit 10.1 to the Registrant’s Current Report on Form 8-K filed with the SEC on February 9, 2015 (File No. 814-00939) and incorporated by reference herein). (k)(21) Fourth Amendment to Amended and Restated Conditional Fee Waiver Agreement by and among the Registrant, HMS Adviser LP and MSC Adviser I, LLC (Filed as Exhibit 10.1 to the Registrant's Current Report on Form 8-K filed with the SEC on April 21, 2015 (File No. 814-00939) and incorporated by reference herein). (k)(22) Amendment to Expense Support and Conditional Reimbursement Agreement by and between the Registrant and HMS Adviser LP (Filed as Exhibit 10.2 to the Registrant's Current Report on Form 8-K filed with the SEC on April 21, 2015 (File No. 814-00939) and incorporated by reference herein). (k)(23) Fourth Amendment to Expense Support and Conditional Reimbursement Agreement by and between the Registrant and HMS Adviser LP (Filed as Exhibit 10.3 to the Registrant's Current report on Form 8-K filed with the SEC on April 21, 2015 (File No. 814-00939) and incorporated by reference herein). (k)(24) Amendment No. 4 to the Loan Financing and Servicing Agreement by and among HMS Funding I LLC, as Borrower, HMS Income Fund, Inc., as Equityholder and Servicer, the financial institutions party thereto as lenders, Deutsche Bank AG, New York Branch as Administrative Agent and as a lender and U.S. Bank National Association, as Collateral Agent and Collateral Custodian (Filed as Exhibit 10.1 to the Registrant’s Current Report on Form 8-K filed with the SEC on May 8, 2015 (File No. 814-00939) and incorporated by reference herein). (k)(25) Third Amendment to Senior Secured Revolving Credit Agreement, dated as of May 13, 2015, by and among HMS Income Fund, Inc., as borrower, the financial institutions party thereto as lenders, Capital One, National Association, as Lead Arranger, Sole Book Runner and Administrative Agent, and HMS Equity Holding, LLC as Guarantor (Filed as Exhibit 10.1 to the Registrant’s Current Report on Form 8-K filed with the SEC on May 15, 2015 (File No. 814-00939) and incorporated by reference herein). (k)(26) Amended and Restated Loan Financing and Servicing Agreement dated as of May 18, 2015 by and between HMS Funding I LLC, as Borrower, HMS Income Fund, Inc., as Equityholder and Servicer, the financial institutions party thereto as lenders, Deutsche Bank AG, New York branch, as Administrative Agent and as a lender, and U.S. Bank National Association, as Collateral Agent and Collateral Custodian (Filed as Exhibit 10.1 to the Registrant's Current Report on Form 8-K filed with the SEC on May 22, 2015 (File No. 814-00939) and incorporated by reference herein). (k)(27) Fourth Amendment to Senior Secured Revolving Credit Agreement, dated as of May 29, 2015, by and among HMS Income Fund, Inc., as borrower, the financial institutions party thereto as lenders, Capital One, National Association, as Lead Arranger, Sole Book Runner and Administrative Agent, and HMS Equity Holding, LLC as Guarantor (Filed as Exhibit 10.1 to the Registrant’s Current Report on Form 8-K filed with the SEC on June 2, 2015 (File No. 814-00939) and incorporated by reference herein). (k)(28) First Amendment to the Amended and Restated Loan Financing and Servicing Agreement, dated as of June 17, 2015, by and among HMS Funding I LLC, as Borrower, HMS Income Fund, Inc., as Equityholder and Servicer, the financial institutions party thereto as Lenders, U.S. Bank National Association, as Collateral Agent and Deutsche Bank AG, New York Branch, as Administrative Agent (Filed as Exhibit 10.1 to the Registrant's Current Report on Form 8-K filed with the SEC on June 23, 2015 (File No. 814-00939) and incorporated by reference herein). (k)(29) Second Amendment to the Amended and Restated Loan Financing and Servicing Agreement, dated as of September 23, 2015, by and among HMS Funding I LLC, as Borrower, HMS Income Fund, Inc., as Equityholder and Servicer, the financial institutions party thereto as Lenders, U.S. Bank National Association, as Collateral Agent and Deutsche Bank AG, New York Branch, as Administrative Agent (Filed as Exhibit 10.1 to the Registrant's Current Report on Form 8-K filed with the SEC on September 24, 2015 (File No. 814-00939) and incorporated by reference herein). (k)(30) Third Amendment to the Amended and Restated Loan Financing and Servicing Agreement by and among HMS Funding I LLC, as borrower, HMS Income Fund, Inc., as Equityholder and Servicer, the financial institutions party thereto as lenders, Deutsche Bank AG, New York Branch, as administrative agent, and U.S. Bank National Association, as collateral agent (Filed as Exhibit 10.1 to the Registrant’s Current Report on Form 8-K filed with the SEC on February 11, 2016 (File No. 814-00939) and incorporated by reference herein). (k)(31) Conditional Income Incentive Fee Waiver Agreement by and among the Registrant, HMS Adviser LP and MSC Adviser I, LLC (Filed as Exhibit 10.1 to the Registrant’s Current Report on Form 8-K filed with the SEC on May 13, 2016 (File No. 814-00939) and incorporated by reference herein). (l) Opinion and Consent of Venable LLP (Filed as Exhibit (l) to the Registrant's Pre-Effective Amendment No. 2 to the Registration Statement on Form N-2 filed with the SEC on November 23, 2015 (File No. 333-204659) and incorporated by reference herein). (m) Not applicable


 
APPENDIX A-2 C-6 (n)(1) Consent of Grant Thornton LLP regarding HMS Income Fund, Inc. is filed herewith. (n)(2) Report of Independent Registered Public Accounting Firm from Grant Thornton LLP regarding HMS Income Fund, Inc. with respect to the Senior Securities table contained herein is filed herewith. (o) Not applicable (p) Not applicable (q) Not applicable (r)(1) Code of Ethics of the Registrant is filed herewith. (r)(2) Code of Ethics of HMS Adviser LP is filed herewith. (r)(3) Amended and Restated Code of Ethics of Main Street Capital Corporation and MSC Adviser I LLC is filed herewith. (r)(4) Code of Ethics of Hines Securities, Inc. (Filed as Exhibit (r)(4) to the Registrant’s Registration Statement on Form N-2 (File No. 333-204659) filed with the SEC on June 3, 2015 and incorporated by reference herein). 99(1) Power of Attorney - Nicholas Meserve is filed herewith. Item 26. Marketing Arrangements The information contained under the heading “Plan of Distribution” in this Registration Statement is incorporated herein by reference.


 
APPENDIX A-2 C-7 Item 27. Other Expenses of Issuance and Distribution Non-Transaction based compensation $ 387,389 SEC registration fee 72,819 FINRA filing fee 92,975 Legal fees and expenses 4,500,000 Printing and mailing expenses 6,000,000 Accounting fees and expenses 1,400,000 Blue sky filing fees and expenses 500,000 Advertising and sales literature 3,000,000 Due diligence expenses 3,000,000 Transfer agent fees 3,296,817 Bank and other administrative expenses 250,000 Total $ 22,500,000 The amounts set forth above, except for the SEC and FINRA fees, are in each case estimated and assume that we sell all of the shares being registered by this registration statement. All of the expenses set forth above shall be borne by the Registrant. Item 28. Persons Controlled by or Under Common Control • HMS Equity Holding LLC, a Delaware limited liability company • HMS Funding I LLC, a Delaware limited liability company For a more detailed discussion of these entities, see “Management,” “Certain Relationships and Related Party Transactions” and “Control Persons and Principal Stockholders” in the prospectus contained herein. In addition, HMS Income Fund, Inc may be deemed to control certain portfolio companies. For a more details discussion of these entities, see "Portfolio Companies" in the prospectus contained herein. Item 29. Number of Holders of Securities The following table sets forth the number of record holders of the Registrant’s capital stock at August 11, 2016. Title of Class Number of Record Holders Common stock, $0.001 par value per share 13,781 Item 30. Indemnification Maryland law permits a Maryland corporation to include in its charter a provision limiting the liability of its directors and officers to the corporation and its stockholders for money damages except for liability resulting from (a) actual receipt of an improper benefit or profit in money, property or services or (b) active and deliberate dishonesty established by a final judgment and which is material to the cause of action. Maryland law requires a corporation (unless its charter provides otherwise, which our charter does not) to indemnify a director or officer who has been successful in the defense of any proceeding to which he or she is made or threatened to be made a party by reason of his or her service in that capacity. Maryland law permits a corporation to indemnify its present and former directors and officers, among others, against judgments, penalties, fines, settlements and reasonable expenses actually incurred by them in connection with any proceeding to which they may be made or threatened to be made a party by reason of their service in those or other capacities unless it is established that (a) the act or omission of the director or officer was material to the matter giving rise to the proceeding and (1) was committed in bad faith or (2) was the result of active and deliberate dishonesty, (b) the director or officer actually received an improper personal benefit in money, property or services or (c) in the case of any criminal proceeding, the director or officer had reasonable cause to believe that the act or omission was unlawful. However, under Maryland law, a Maryland corporation may not indemnify for an adverse judgment in a suit by or in the right of the corporation or for a judgment of liability on the basis that a personal benefit was improperly received, unless in either case a court orders indemnification, and then only for expenses. In addition, Maryland law permits a corporation to advance reasonable expenses to a director or officer upon the corporation’s receipt of (a) a written affirmation by the director or officer of his or her good faith belief that he or she has met the standard of conduct necessary for indemnification by the corporation and (b) a written undertaking by him or her or on his or her behalf to repay the amount paid or reimbursed by the corporation if it is ultimately determined that the standard of conduct was not met. Our charter contains a provision that limits the liability of our directors and officers to us and our stockholders for money damages and our our charter requires us to indemnify and advance expenses (including reasonable attorneys’ fees and amounts reasonably paid in settlement) settlement) to (i) any present or former director or officer, (ii) any individual who, while a director or officer and, at our request, serves or


 
APPENDIX A-2 C-8 has served another corporation, partnership, limited liability company, joint venture, trust, employee benefit plan or other enterprise as a director, officer, partner, member, manager or trustee and (iii) our Adviser and its directors, executive officers and controlling persons, and and any other person or entity affiliated with it. However, in accordance with guidelines adopted by the North American Securities Administrators Association, our charter and the Investment Advisory Agreement provide that we may not indemnify an indemnitee for any any liability or loss suffered by such indemnitee nor hold harmless such indemnitee for any loss or liability suffered by us unless (1) the indemnitee has determined, in good faith, that the course of conduct which caused the loss or liability was in the best interests of our Company, (2) the indemnitee was acting on behalf of or performing services for us, (3) the liability or loss suffered was not the result of negligence or misconduct by our Adviser, an affiliate of our Adviser, or an interested director of the Company, or was not the result of gross gross negligence or misconduct by an independent director of the Company and (4) the indemnification or agreement to hold harmless is only recoverable out of our net assets and not from our stockholders. In addition, we expect that Main Street and Main Street Partners will will indemnify us for losses or damages arising out of their respective misfeasance, bad faith, gross negligence in the performance of their their respective duties or by reason of the reckless disregard of their respective duties and obligations under the Sub-Advisory Agreement or Agreement or the violation of applicable law or the breach of any representation in the Sub-Advisory Agreement. In accordance with the 1940 Act, we will not indemnify any person for any liability to which such person would be subject by reason of such person’s misfeasance, misfeasance, bad faith, gross negligence or reckless disregard of the duties involved in the conduct of his office. In addition, we will not provide indemnification to a person for any loss or liability arising from an alleged violation of federal or state securities laws unless one or or more of the following conditions are met: (1) there has been a successful adjudication on the merits of each count involving alleged material securities law violations; (2) such claims have been dismissed with prejudice on the merits by a court of competent jurisdiction; or or (3) a court of competent jurisdiction approves a settlement of the claims against the indemnitee and finds that indemnification of the settlement and the related costs should be made, and the court considering the request for indemnification has been advised of the position position of the SEC and of the published position of any state securities regulatory authority in which the securities were offered or sold as as to indemnification for violations of securities laws. We may advance funds to an indemnitee for legal expenses and other costs incurred as a result of legal action for which indemnification is being sought only if all of the following conditions are met: (i) the legal action relates to acts or omissions with respect to the performance of duties or services on our behalf; (ii) the indemnitee has provided us with written affirmation of his or her good faith belief that he or she has met the standard of conduct necessary for indemnification; (iii) the legal action is initiated by a third party who is not a stockholder or the legal action is initiated by a stockholder acting in his or her capacity as such and a court of competent jurisdiction specifically approves such advancement; and (iv) the indemnitee undertakes to repay the advanced funds to us, together with the applicable legal rate of interest thereon, in cases in which he or she is found not to be entitled to indemnification. Insofar as indemnification for liabilities arising under the Securities Act may be permitted to our directors, officers and controlling persons pursuant to the provisions described above, or otherwise, we have been advised that in the opinion of the SEC such indemnification is against public policy as expressed in the Securities Act and is, therefore, unenforceable. In the event that a claim for indemnification against such liabilities (other than the payment by us of expenses incurred or paid by a director, officer or controlling person in the successful defense of an action, suit or proceeding) is asserted by a director, officer or controlling person in connection with the securities being registered, we will, unless in the opinion of our counsel the matter has been settled by controlling precedent, submit to a court of appropriate jurisdiction the question whether such indemnification by us is against public policy as expressed in the Securities Act and will be governed by the final adjudication of the court of the issue. Item 31. Business and Other Connections of Investment Adviser A description of any other business, profession, vocation, or employment of a substantial nature in which our Adviser or Sub-Adviser, and each respective director or executive officer of our Adviser or Sub-Adviser, is or has been during the past two fiscal years, engaged in for his or her own account or in the capacity of director, officer, employee, partner or trustee, is set forth in Part A of this Registration Statement in the sections entitled “Management,” “Portfolio Management” and “Investment Advisory and Administrative Services Agreement.” Additional information regarding our Adviser and our Sub-Adviser is set forth in their respective Form ADVs, as filed with the Securities and Exchange Commission, which may be viewed on the internet at www.adviserinfo.sec.gov under the respective names of HMS Adviser LP (SEC File No. 801-76585) and MSC Adviser I, LLC (SEC File No. 801-78919). Item 32. Location of Accounts and Records All accounts, books and other documents required to be maintained by Section 31(a) of the Investment Company Act of 1940, and the rules thereunder will be maintained at the offices of: (1) the Registrant, 2800 Post Oak Boulevard, Suite 5000, Houston, Texas 77056-6118; (2) the Transfer Agent, DST Systems Inc., 333 W. 11th St. Kansas City, Missouri 64105; (3) the Custodian, Amegy Bank National Association, 1221 McKinney Street, Houston, Texas 77010; (4) the Custodian, U.S. Bank National Association, One Federal Street, 3rd Floor, Boston, Massachusetts 02110; (5) the Investment Adviser, 2800 Post Oak Boulevard, Suite 5000, Houston, Texas 77056-6118; and (6) the Sub-Adviser, 1300 Post Oak Boulevard, Suite 800, Houston, Texas 77056.


 
APPENDIX A-2 C-9 Item 33. Management Services Not Applicable. Item 34. Undertakings We hereby undertake: (1) To suspend the offering of shares until the prospectus is amended if: (i) subsequent to the effective date of this registration statement, our net asset value declines more than ten percent from our net asset value as of the effective date of this registration statement, or (ii) our net asset value increases to an amount greater than our net proceeds as stated in the prospectus. (2) To file, during any period in which offers or sales are being made, a post-effective amendment to this registration statement: (i) to include any prospectus required by Section 10(a)(3) of the Securities Act of 1933; (ii) to reflect in the prospectus any facts or events after the effective date of the registration statement (or the most recent post- effective amendment thereof) which, individually or in the aggregate, represent a fundamental change in the information set forth in the registration statement; and (iii) to include any material information with respect to the plan of distribution not previously disclosed in the registration statement or any material change to such information in the registration statement. (3) That, for the purpose of determining any liability under the Securities Act of 1933, each such post-effective amendment shall be deemed to be a new registration statement relating to the securities offered therein, and the offering of those securities at that time shall be deemed to be the initial bona fide offering thereof; and (4) To remove from registration by means of a post-effective amendment any of the securities being registered which remain unsold at the termination of the offering. (5) That, for the purpose of determining liability under the Securities Act of 1933 to any purchaser, if the Registrant is subject to Rule 430C: Each prospectus filed pursuant to Rule 497(b), (c), (d) or (e) under the Securities Act of 1933 as part of a registration statement relating to an offering, other than prospectuses filed in reliance on Rule 430A under the Securities Act of 1933, shall be deemed to be part of and included in the registration statement as of the date it is first used after effectiveness. Provided, however, that no statement made in a registration statement or prospectus that is part of the registration statement or made in a document incorporated or deemed incorporated by reference into the registration statement or prospectus that is part of the registration statement will, as to a purchaser with a time of contract of sale prior to such first use, supersede or modify any statement that was made in the registration statement or prospectus that was part of the registration statement or made in any such document immediately prior to such date of first use. (6) That for the purpose of determining liability of the Registrant under the Securities Act of 1933 to any purchaser in the initial distribution of securities: the undersigned Registrant undertakes that in a primary offering of securities of the undersigned Registrant pursuant to this registration statement, regardless of the underwriting method used to sell the securities to the purchaser, if the securities are offered or sold to such purchaser by means of any of the following communications, the undersigned Registrant will be a seller to the purchaser and will be considered to offer or sell such securities to the purchaser: (i) any preliminary prospectus or prospectus of the undersigned Registrant relating to the offering required to be filed pursuant to Rule 497 under the Securities Act of 1933; (ii) the portion of any advertisement pursuant to Rule 482 under the Securities Act of 1933 relating to the offering containing material information about the undersigned Registrant or its securities provided by or on behalf of the undersigned Registrant; and (iii) any other communication that is an offer in the offering made by the undersigned Registrant to the purchaser.


 
C-10 SIGNATURES Pursuant to the requirements of the Securities Act of 1933 and/or the Investment Company Act of 1940, the Registrant has duly caused this Post-Effective Amendment No. 1 to the Registration Statement on Form N-2 to be signed on its behalf by the undersigned, thereunto duly authorized, in the City of Houston, and State of Texas, on the 12th day of August 2016. HMS INCOME FUND, INC. By: Name: Title: /s/ Ryan T. Sims Ryan T. Sims Chief Financial Officer and Secretary Pursuant to the requirements of the Securities Act of 1933, as amended, this Post-Effective Amendment No. 1 to the Registration Statement on Form N-2 has been signed below by the following persons in the capacities and on the dates indicated: Signature Title Date /s/ Sherri W. Schugart Chairman, Chief Executive Officer and President August 12, 2016 Sherri W. Schugart (Principal Executive Officer) /s/ Ryan T. Sims Chief Financial Officer and Secretary August 12, 2016 Ryan T. Sims (Principal Financial Officer) * Chief Accounting Officer and Treasurer August 12, 2016 David M. Covington (Principal Accounting Officer) * Director August 12, 2016 John O. Niemann, Jr. * Director August 12, 2016 Peter Shaper * Director August 12, 2016 Gregory Geib * Director August 12, 2016 Nicholas T. Meserve * Signed by Ryan T. Sims on behalf of those identified pursuant to his designation as attorney-in-fact .


 
Document comparison by Workshare Compare on Friday, September 30, 2016 12:24:01 AM Input: Document 1 ID file://C:\Users\Scarr\AppData\Local\Temp\Workshare\wmtemp1754\HMS 497 Follow On Effective Prospectus filed 1.5.16.docx Description HMS 497 Follow On Effective Prospectus filed 1.5.16 Document 2 ID file://C:\Users\Scarr\AppData\Local\Temp\Workshare\wmtemp1754\HMS POS8C as filed 8.12.16.docx Description HMS POS8C as filed 8.12.16 Rendering set Standard Legend: Insertion Deletion Moved from Moved to Style change Format change Moved deletion Inserted cell Deleted cell Moved cell Split/Merged cell Padding cell Statistics: Count Insertions 11305 Deletions 9138 Moved from 250 Moved to 250 Style change 0 Format changed 0 Total changes 20943