As filed with the Securities and Exchange Commission on March 28, 2013
1933 Act File No. 333-178548
UNITED STATES
SECURITIES AND EXCHANGE COMMISSION
Washington, DC 20549
Form N-2
(Check Appropriate Box or Boxes)
x REGISTRATION STATEMENT UNDER THE SECURITIES ACT OF 1933
¨ Pre-Effective Amendment No.
x Post-Effective Amendment No. 3
HMS INCOME FUND, INC.
(Exact Name of Registrant as Specified in Charter)
2800 Post Oak Boulevard, Suite 5000
Houston, Texas 77056-6118
Address of Principal Executive Offices (Number, Street, City, State, Zip Code)
Registrant’s Telephone Number, Including Area Code: (888) 220-6121
Sherri W. Schugart
HMS Income Fund, Inc.
2800 Post Oak Boulevard, Suite 5000
Houston, Texas 77056-6118
Name and Address (Number, Street, City, State, Zip Code) of Agent For Service
COPIES TO:
John A. Good, Esq.
Bass, Berry & Sims PLC
100 Peabody Place, Suite 900
Memphis, Tennessee 38103-3672
Tel: (901) 543-5901
Fax: (888) 543-4644
Approximate Date of Proposed Public Offering: As soon as practicable after the effective date of this Registration Statement.
If any securities being registered on this form will be offered on a delayed or continuous basis in reliance on Rule 415 under the Securities Act of 1933, other than securities offered in connection with a distribution reinvestment plan, check the following box. þ
It is proposed that this filing will become effective (check appropriate box):
| þ | when declared effective pursuant to section 8(c). |
| The information in this preliminary prospectus is not complete and may be changed. The securities may not be sold until the registration statement filed with the Securities and Exchange Commission is effective. This preliminary prospectus is not an offer to sell these securities and it is not soliciting an offer to buy these securities in any jurisdiction where the offer or sale is not permitted. |
| PROSPECTUS | SUBJECT TO COMPLETION, DATED MARCH 28, 2013 |
HMS INCOME FUND, INC.
Maximum Offering of 150,000,000 Shares of Common Stock
HMS Income Fund, Inc. is a specialty finance company sponsored by Hines Interests Limited Partnership, or Hines. Our primary investment objective is to generate current income through debt and equity investments. A secondary objective is to generate long-term capital appreciation through such investments.
On May 31, 2012, we consummated a merger transaction, which we refer to as the BDC Formation, whereby HMS Income LLC merged with and into us and we were the surviving entity. Pursuant to the terms of the agreement and plan of merger and the articles of merger, within 48 hours prior to the BDC Formation, our board of directors (including a majority of the non-interested members) and the managers of HMS Income LLC determined the net asset value of HMS Income LLC, and the outstanding membership units of HMS Income LLC were converted into that number of shares of our common stock equal to the net asset value of HMS Income LLC, as determined above, divided by $9.00 (based on the $10.00 per share initial offering price less the $1.00 combined selling commissions and dealer manager fee). As a result, the members of HMS Income LLC received a total of 1,123,157 shares of our common stock for their 1,111,111 membership units of HMS Income LLC. See “Formation Transaction” and “Certain Relationships and Related Party Transactions.”
We are an externally managed, non-diversified, closed-end management investment company that has elected to be treated as a business development company under the Investment Company Act of 1940, as amended, or the 1940 Act. We intend to elect to be treated for U.S. federal income tax purposes for our taxable year ended December 31, 2012, and to qualify annually thereafter, as a regulated investment company under the Internal Revenue Code of 1986, as amended, or the Code. We are managed by HMS Adviser LP, or our Adviser. Our Adviser was formed on April 13, 2012 as a private investment management firm that is registered as an investment adviser under the Investment Advisers Act of 1940, as amended, or the Advisers Act. Our Adviser oversees the management of our activities and is responsible for making investment decisions with respect to and providing day-to-day management and administration of our investment portfolio. Our Adviser has entered into a sub-advisory agreement with Main Street Capital Corporation, or Main Street, a New York Stock Exchange-listed business development company and a registered investment adviser, and its wholly-owned subsidiary, Main Street Capital Partners, LLC, to act as our investment sub-adviser to identify, evaluate, negotiate and structure prospective investments, make investment and portfolio management recommendations for approval by our Adviser, monitor our investment portfolio and provide certain ongoing administrative services to our Adviser.
We are offering on a continuous basis up to 150,000,000 shares of our common stock at a current offering price of $10.00 per share through Hines Securities, Inc., our dealer manager. The dealer manager is not required to sell any specific number or dollar amount of shares but will use its best efforts to sell the shares offered. Subject to the requirements of state securities regulators with respect to sales to residents of their states, there is no minimum number of shares required to be sold in this offering. We held our initial closing on September 17, 2012, and we now intend to conduct our closings on a semi-monthly basis. All subscription payments are placed in a segregated account and held in trust for our subscribers’ benefit, pending release to us at the next scheduled semi-monthly closing.
We are offering shares of our common stock on a continuous basis at a current offering price of $10.00 per share; however, to the extent that our net asset value per share increases, we will sell shares of our common stock at a price necessary to ensure that shares of our common stock are not sold at a price per share, after deduction of selling commissions and dealer manager fees, that is below our net asset value per share. In the event of a material decline in our net asset value per share, which we consider to be a non-temporary 5% decrease below our then-current net offering price, and subject to certain conditions, we will reduce our offering price accordingly. Because of the possibility that the price per share will change, persons who subscribe for shares in this offering must submit subscriptions for a fixed dollar amount rather than for a number of shares and, as a result, may receive fractional shares of our common stock. We are required to file post-effective amendments to this registration statement, which are subject to Securities and Exchange Commission, or the SEC, review, to allow us to continue this offering for at least two years, subject to our right to terminate this offering at any time or to extend this offering beyond two years.
We do not intend to list the shares on any securities exchange during the offering period, and we do not expect a secondary market in the shares to develop in the near future. Therefore, if you purchase shares of our common stock you will likely have limited ability to sell your shares regardless of how we perform. If you are able to sell your shares, you will likely receive less than your purchase price. We may explore a potential liquidity event between four and six years following the completion of our offering period. We will view our offering period to have ended as of the termination date of our most recent public offering if we have not conducted a public equity offering in any continuous two year period. However, there can be no assurance that we will complete a liquidity event within such time or at all. To provide limited, interim liquidity to our stockholders, our board of directors may implement a share repurchase program, but only a limited number of shares will be eligible for repurchase by us. This will be the only method available to our stockholders to obtain liquidity that we will offer prior to a liquidity event; therefore, you should consider that you may not have access to your cash investment for an extended period of time. See “Share Repurchase Program” and “Liquidity Strategy.”
Investing in shares of our common stock may be considered speculative and involves a high degree of risk, including the risk of a complete loss of investment. See “Risk Factors” beginning on page 33 to read about the risks you should consider before purchasing shares of our common stock, including the risk of leverage.
This prospectus contains important information about us that a prospective investor should know before investing in shares of our common stock. Please read this prospectus before investing and keep it for future reference. We file annual, quarterly and current reports, proxy statements and other information about us with the SEC as required. This information is available free of charge by contacting us at 2800 Post Oak Boulevard, Suite 4700, Houston, Texas 77056-6118 or by telephone at (888) 220-6121 or on our website at www.HinesSecurities.com. The SEC also maintains a website at www.sec.gov that contains such information.
Neither the SEC, the Attorney General of the State of New York nor any state securities commission has approved or disapproved of these securities or determined if this prospectus is truthful or complete. Any representation to the contrary is a criminal offense. Except as specifically required by the 1940 Act and the rules and regulations thereunder, the use of forecasts is prohibited and any representation to the contrary and any predictions, written or oral, as to the amount or certainty of any present or future cash benefit or tax consequence which may flow from an investment in shares of our common stock is not permitted.
| Per Share | Total Maximum | |||||||
| Price to Public(1) | $ | 10.00 | $ | 1,500,000,000 | ||||
| Selling Commissions | $ | 0.70 | $ | 105,000,000 | ||||
| Dealer Manager Fee | $ | 0.30 | $ | 45,000,000 | ||||
| Net Proceeds (Before Expenses)(2) | $ | 9.00 | $ | 1,350,000,000 | ||||
| (1) | Assumes all shares are sold at the current offering price of $10.00 per share. |
| (2) | In addition to the sales load, we estimate that the maximum amount of expenses that would be incurred in connection with this offering is $22.5 million (1.5% of the gross proceeds) if the maximum number of shares is sold at $10.00 per share. Because you pay a 10% sales load and could incur up to 1.5% in offering expenses, if you invest $2,500 in shares in this offering, we estimate that only $2,212.50 will actually be used by us for investment. |
The date of this prospectus is , 2013.
Hines Securities, Inc.
HMS INCOME FUND, INC.
TABLE OF CONTENTS
| ABOUT THIS PROSPECTUS | ii | |
| SUITABILITY STANDARDS | ii | |
| PROSPECTUS SUMMARY | 1 | |
| FEES AND EXPENSES | 19 | |
| COMPENSATION OF THE DEALER MANAGER AND THE INVESTMENT ADVISER | 22 | |
| QUESTIONS AND ANSWERS ABOUT THIS OFFERING | 26 | |
| Selected Financial Data | 31 | |
| RISK FACTORS | 33 | |
| SPECIAL NOTE REGARDING FORWARD-LOOKING STATEMENTS | 57 | |
| ESTIMATED USE OF PROCEEDS | 58 | |
| DISTRIBUTIONS | 60 | |
| FORMATION TRANSACTION | 62 | |
| SENIOR SECURITIES | 63 | |
| MANAGEMENT’S DISCUSSION AND ANALYSIS OF FINANCIAL CONDITION AND RESULTS OF OPERATIONS | 64 | |
| WHAT YOU SHOULD EXPECT WHEN INVESTING IN A BDC | 79 | |
| INVESTMENT OBJECTIVE AND STRATEGIES | 81 | |
| DETERMINATION OF NET ASSET VALUE | 95 | |
| PORTFOLIO COMPANIES | 98 | |
| MANAGEMENT | 100 | |
| PORTFOLIO MANAGEMENT | 108 | |
| INVESTMENT ADVISORY AND ADMINISTRATIVE SERVICES AGREEMENT | 113 | |
| ADMINISTRATIVE SERVICES | 122 | |
| CERTAIN RELATIONSHIPS AND RELATED PARTY TRANSACTIONS | 123 | |
| CONTROL PERSONS AND PRINCIPAL STOCKHOLDERS | 128 | |
| DISTRIBUTION REINVESTMENT PLAN | 130 | |
| DESCRIPTION OF OUR SECURITIES | 132 | |
| MATERIAL U.S. FEDERAL INCOME TAX CONSIDERATIONS | 142 | |
| REGULATION | 151 | |
| PLAN OF DISTRIBUTION | 155 | |
| LIQUIDITY STRATEGY | 160 | |
| SHARE REPURCHASE PROGRAM | 161 | |
| CUSTODIAN, TRANSFER AND DISTRIBUTION PAYING AGENT AND REGISTRAR, AND ESCROW AGENT | 164 | |
| BROKERAGE ALLOCATION AND OTHER PRACTICES | 164 | |
| LEGAL MATTERS | 164 | |
| INDEPENDENT REGISTERED PUBLIC ACCOUNTING FIRM | 164 | |
| AVAILABLE INFORMATION | 164 | |
| PRIVACY NOTICE | 165 | |
| INDEX TO FINANCIAL STATEMENTS | F-1 | |
| A: Form of Subscription Agreement | A-1 |
| i |
ABOUT THIS PROSPECTUS
This prospectus is part of a registration statement that we have filed with the SEC to register a continuous offering of our shares of common stock. Periodically, as we make material investments or have other material developments, we will provide a prospectus supplement that may add, update or change information contained in this prospectus. We will endeavor to avoid interruptions in the continuous offering of our shares of common stock, including, to the extent permitted under the rules and regulations of the SEC, filing post-effective amendments to the registration statement to include new annual audited financial statements as they become available. There can be no assurance, however, that our continuous offering will not be suspended while the SEC reviews any such amendment until it is declared effective.
Any statement that we make in this prospectus may be modified or superseded by us in a subsequent prospectus supplement or post-effective amendment. The registration statement we have filed with the SEC includes exhibits that provide more detailed descriptions of certain matters discussed in this prospectus. You should read this prospectus and the related exhibits filed with the SEC and any prospectus supplement, together with additional information described below under “Available Information.” In this prospectus, we use the term “day” to refer to a calendar day, and we use the term “business day” to refer to any day other than Saturday, Sunday, or a federal holiday.
You should rely only on the information contained in this prospectus. Neither we, nor the dealer manager has authorized any other person to provide you with different information from that contained in this prospectus. The information contained in this prospectus is complete and accurate only as of the date of this prospectus, regardless of the time of delivery of this prospectus or sale of our common stock. If there is a material change in the affairs of our company, we will amend or supplement this prospectus.
SUITABILITY STANDARDS
The following are our suitability standards for investors which are required by the Omnibus Guidelines published by the North American Securities Administrators Association, or NASAA, in connection with our continuous offering of shares of common stock under this registration statement.
Pursuant to applicable state securities laws, shares of common stock offered through this prospectus are suitable only as a long-term investment for persons of adequate financial means who have no need for liquidity in this investment. Initially, there is not expected to be any public market for the shares, which means that it will be difficult for stockholders to sell their shares. As a result, we have established suitability standards which require investors to have either (i) a net worth (not including home, furnishings, and personal automobiles) of at least $70,000 and an annual gross income of at least $70,000, or (ii) a net worth (not including home, furnishings, and personal automobiles) of at least $250,000. Our suitability standards also require that a potential investor (1) be positioned to reasonably benefit from an investment in shares of our common stock based on such investor’s overall investment objectives and portfolio structuring; (2) be able to bear the economic risk of the investment based on the prospective stockholder’s overall financial situation; and (3) have apparent understanding of (a) the fundamental risks of the investment, (b) the risk that such investor may lose his or her entire investment, (c) the lack of liquidity of the shares, (d) the background and qualifications of our Advisers and (e) the tax consequences of the investment.
In addition, we will not sell shares to investors in the states named below unless they meet special suitability standards.
Arizona — The term of this offering shall be effective for a period of one year with the ability to renew for additional periods of one year.
California, Michigan and New Mexico — In addition to the suitability standards above, an investor will limit his or her investment in our common stock to a maximum of 10% of his or her net worth.
Idaho — Investors who reside in the state of Idaho must have either (i) a liquid net worth of $85,000 and annual gross income of $85,000 or (ii) a liquid net worth of $300,000. Additionally, an Idaho investor’s total investment shall not exceed 10% of his or her liquid net worth. The calculation of liquid net worth shall include only cash plus cash equivalents. Cash equivalents include assets which may be convertible to cash within one year.
| ii |
Iowa — Investors who reside in the state of Iowa must have either (i) a liquid net worth of $100,000 and annual gross income of $100,000 or (ii) a liquid net worth of $350,000. Additionally, an Iowa investor’s total investment in us shall not exceed 10% of his or her liquid net worth. For this purpose, liquid net worth is determined exclusive of home, home furnishings and automobiles.
Kansas — The Office of the Kansas Securities Commissioner recommends that you should limit your aggregate investment in our shares and other similar investments to not more than 10% of your liquid net worth. Liquid net worth is that portion of your total net worth (assets minus liabilities) that is comprised of cash, cash equivalents and readily marketable securities.
Kentucky — Investors who reside in the state of Kentucky must have either (i) a liquid net worth of $85,000 and annual gross income of $85,000 or (ii) a liquid net worth of $300,000. Additionally, a Kentucky investor’s total investment in us shall not exceed 10% of his or her liquid net worth.
Maine — The Maine Office of Securities recommends that an investor’s aggregate investment in this offering and other similar offerings not exceed 10% of the investor’s liquid net worth. For this purpose, “liquid net worth” is defined as that portion of net worth that consists of cash, cash equivalents and readily marketable securities.
Massachusetts — Investors who reside in the state of Massachusetts must have either (i) a minimum of $100,000 annual gross income and a liquid net worth of $100,000; or (ii) a liquid net worth of $250,000 irrespective of gross annual income. Additionally, a Massachusetts investor’s total investment in us and other similar investments shall not exceed 10% of his or her liquid net worth. For this purpose, liquid net worth is determined exclusive of home, home furnishings and automobiles.
Nebraska — Nebraska investors must meet the following suitability standards: (i) either (a) an annual gross income of at least $100,000 and a net worth of at least $350,000, or (b) a net worth of at least $500,000 and (ii) investor will not invest more than 10% of his or her net worth in this offering. For such investors, net worth should not include the value of one’s home, home furnishings, or automobiles.
New Jersey — Investors who reside in the state of New Jersey must have either (i) a minimum annual gross income of $100,000 and a minimum liquid net worth of $100,000 or (ii) a minimum liquid net worth of $300,000. Additionally, a New Jersey investor’s total investment in this offering and other similar offerings shall not exceed 10% of such investor’s liquid net worth. For this purpose, liquid net worth is determined exclusive of home, home furnishings and automobiles.
North Carolina — Investors who reside in the state of North Carolina must have either (i) a minimum liquid net worth of $85,000 and minimum annual gross income of $85,000 or (ii) a minimum liquid net worth of $300,000.
North Dakota — Our shares will only be sold to residents of North Dakota representing that their investment will not exceed 10% of his or her net worth and that they meet one of the established suitability standards.
Ohio — It shall be unsuitable for an Ohio investor's aggregate investment in shares of the issuer, affiliates of the issuer, and in other non-traded direct purchase programs to exceed ten percent (10%) of his or her liquid net worth. “Liquid net worth” shall be defined as that portion of net worth (total assets exclusive of home, home furnishings, and automobiles minus total liabilities) that is comprised of cash, cash equivalents, and readily marketable securities.
Oklahoma — Purchases by Oklahoma investors should not exceed 10% of their net worth (not including home, home furnishings and automobiles).
| iii |
Oregon — In addition to the suitability standards above, the state of Oregon requires that each Oregon investor will limit his or her investment in our common stock to a maximum of 10% of his or her net worth (not including home, home furnishings or automobiles).
Tennessee — We must sell a minimum of $15,000,000 worth of shares before accepting subscriptions from residents of Tennessee. In addition, investors who reside in the state of Tennessee must have either (i) a minimum annual gross income of $100,000 and a minimum net worth of $100,000 or (ii) a minimum net worth of $500,000 exclusive of home, home furnishings and automobile. Additionally, Tennessee residents’ investment must not exceed 10% of their liquid net worth.
Texas — Investors who reside in the state of Texas must have either (i) a minimum of $100,000 annual gross income and a liquid net worth of $100,000 or (ii) a liquid net worth of $250,000 irrespective of gross annual income. Additionally, a Texas investor’s total investment in us shall not exceed 10% of his or her liquid net worth. For this purpose, liquid net worth is determined exclusive of home, home furnishings and automobiles.
Vermont — Investors who reside in the state of Vermont must have either (i) a minimum of $100,000 annual gross income and a liquid net worth of $100,000 or (ii) a liquid net worth of $250,000 irrespective of gross annual income. Additionally, a Vermont investor’s total investment in us shall not exceed 10% of his or her liquid net worth. For this purpose, liquid net worth is determined exclusive of home, home furnishings and automobiles.
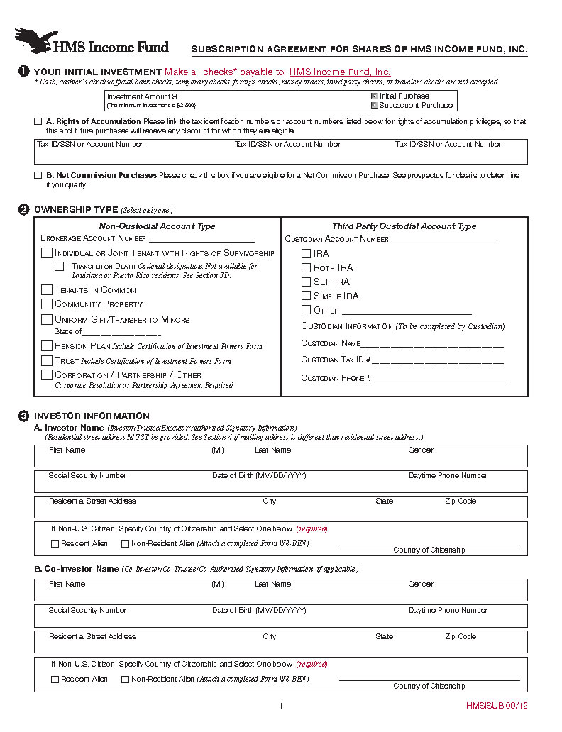
The minimum purchase amount is $2,500 in shares of our common stock. To satisfy the minimum purchase requirements for retirement plans, unless otherwise prohibited by state law, a husband and wife may jointly contribute funds from their separate individual retirement accounts, or IRAs, provided that each such contribution is made in increments of $500. You should note that an investment in shares of our common stock will not, in itself, create a retirement plan and that, in order to create a retirement plan, you must comply with all applicable provisions of the Code.
If you have satisfied the applicable minimum purchase requirement, any additional purchases must be in amounts of at least $500. The investment minimum for subsequent purchases does not apply to shares purchased pursuant to our distribution reinvestment plan.
In the case of sales to fiduciary accounts, these suitability standards must be met by the person who directly or indirectly supplied the funds for the purchase of the shares of our stock or by the beneficiary of the account.
These suitability standards are intended to help ensure that, given the long-term nature of an investment in shares of our stock, our investment objective and the relative illiquidity of our stock, shares of our stock are an appropriate investment for those of you who become stockholders. Our sponsor and those selling shares on our behalf must make every reasonable effort to determine that the purchase of shares of our stock is a suitable and appropriate investment for each stockholder based on information provided by the stockholder in the subscription agreement. Each selected broker-dealer is required to maintain for six years records of the information used to determine that an investment in shares of our stock is suitable and appropriate for a stockholder.
In purchasing shares, custodians or trustees of employee pension benefit plans or IRAs may be subject to the fiduciary duties imposed by the Employee Retirement Income Security Act of 1974, or ERISA, or other applicable laws and to the prohibited transaction rules prescribed by ERISA and related provisions of the Code. In addition, prior to purchasing shares, the trustee or custodian of an employee pension benefit plan or an IRA should determine that such an investment would be permissible under the governing instruments of such plan or account and applicable law.
| iv |
PROSPECTUS SUMMARY
This summary highlights some of the information in this prospectus. It is not complete and may not contain all of the information that you may want to consider. To understand this offering fully, you should read the entire prospectus carefully including the financial statements beginning on page F-2 and the section entitled “Risk Factors” beginning on page 33 before making a decision to invest in shares of our common stock.
Unless otherwise noted, the terms “we,” “us,” “our,” and “Company” refer to HMS Income Fund, Inc., a Maryland corporation. We refer to HMS Adviser LP as “HMS Adviser” or “our Adviser.” We refer to Hines Interests Limited Partnership as “Hines” or “our Sponsor.” We refer to Main Street Capital Corporation as “Main Street” or “our Sub-Adviser,” to the extent it is serving as our sub-adviser under the sub-advisory agreement, as described elsewhere in this prospectus. We refer to Main Street Capital Partners, LLC, the wholly-owned subsidiary of Main Street, as “Main Street Partners” or “our Sub-Adviser,” to the extent it is serving as our sub-adviser under the sub-advisory agreement, as described elsewhere in this prospectus. Our Adviser and Sub-Adviser are collectively referred to as “our Advisers.”
Our Company
We are a specialty finance company sponsored by Hines that was formed as a Maryland corporation on November 11, 2011. We were formed for the purpose of succeeding to the investment portfolio of HMS Income LLC through the BDC Formation, as defined below, and, thereafter, to make debt and equity investments in middle market companies which we define as companies with annual revenues generally between $10 million and $3 billion. We are an externally managed, non-diversified closed-end investment company that has elected to be treated as a business development company, or BDC, under the Investment Company Act of 1940, as amended, or the 1940 Act. We are, therefore, required to comply with certain regulatory requirements. We intend to elect to be treated for U.S. federal income tax purposes for our taxable year ended December 31, 2012, and to qualify annually thereafter, as a regulated investment company, or RIC, under Subchapter M of the Internal Revenue Code of 1986, as amended, or the Code.
We are managed by HMS Adviser, a private investment management firm that is registered as an investment adviser under the Investment Advisers Act of 1940, as amended, or the Advisers Act. Our Adviser, which is an indirect wholly-owned affiliate of Hines, oversees the management of our activities and is responsible for making investment decisions with respect to and providing day-to-day management and administration of our investment portfolio. Our Adviser has entered into a sub-advisory agreement with Main Street and Main Street Partners to act as our investment sub-adviser to identify, evaluate, negotiate and structure prospective investments, make investment and portfolio management recommendations for approval by our Adviser, monitor our investment portfolio and provide certain ongoing administrative services to our Adviser. Main Street is initially providing such investment sub-advisory services to our Adviser. However, because the fees that Main Street would receive from such an arrangement could have negative consequences on Main Street’s ability to meet the source-of-income requirement necessary for Main Street to maintain its RIC tax treatment, the ultimate intent is that Main Street Partners will provide such services. We refer to the Adviser and Sub-Adviser, collectively, as the “Advisers.” Upon the execution of the sub-advisory agreement described below, Main Street became our affiliate. For more information regarding the Sub-Adviser, see “— About Our Sub-Adviser.”
On December 12, 2011, an affiliate of Hines, or the Hines Investor, and an unaffiliated investor purchased 1,111,111 units of membership interest in HMS Income LLC for a price of $9.00 per unit (based on our $10.00 per share initial offering price less the 10% selling commissions and dealer manager fee not incurred) or an aggregate of $10 million, $7.5 million of which was contributed by the Hines Investor and the remaining $2.5 million of which was contributed by the unaffiliated investor. An executive officer of the unaffiliated investor is also an independent director of Main Street. Simultaneous with that initial capitalization, HMS Income LLC entered into a senior secured single advance term loan credit facility with Main Street in the committed principal amount of $7.5 million, or the Main Street Facility, which loan was subsequently repaid with borrowings from a credit facility HMS Income LLC entered into on May 24, 2012, and the Company succeeded to as a result of the BDC Formation. See “—Credit Facility” below. Additionally, Main Street and the Hines Investor entered into a letter agreement pursuant to which the Hines Investor has the right to sell to Main Street up to one-third of its equity interest in the Company at a price per share equal to the then-current price to the public in the offering (less the selling commissions and dealer manager fee of 10%) at the time of exercise of the right. The Hines Investor may exercise the right from time to time, in whole or in part, subject only to the condition that immediately following Main Street’s purchase, Main Street’s ownership would not exceed the limits on investment company ownership of other investment companies as set forth in the 1940 Act. On December 12, 2011, HMS Income LLC fully drew the entire committed principal amount under the Main Street Facility and acquired from Main Street approximately $16.5 million of investments utilizing its initial equity capital and proceeds from the Main Street Facility.
| 1 |
On May 31, 2012, we consummated a merger transaction, which we refer to as the BDC Formation, whereby HMS Income LLC merged with and into us and we were the surviving entity. Pursuant to the terms of the agreement and plan of merger and the articles of merger, within 48 hours prior to the BDC Formation, our board of directors (including a majority of the non-interested members) and the managers of HMS Income LLC determined the net asset value of HMS Income LLC, and the outstanding membership units of HMS Income LLC were converted into that number of shares of our common stock equal to the net asset value of HMS Income LLC, as determined above, divided by $9.00 (based on the $10.00 per share initial offering price less the $1.00 combined selling commissions and dealer manager fee). As a result, the members of HMS Income LLC received a total of 1,123,157 shares of our common stock for their 1,111,111 membership units of HMS Income LLC. See “Formation Transaction” and “Certain Relationships and Related Party Transactions.”
Status of Our Ongoing Public Offering
Since commencing our initial public offering and through March 27, 2013, we had raised total gross proceeds of approximately $14.3 million, including the value from the BDC formation of $10.1 million and gross sales and distribution reinvestment plan proceeds of approximately $4.2 million. As of March 27, 2013 we had issued 1,573,072 shares of our common stock, as adjusted for the special stock dividend issued on September 14, 2012. The following table summarizes the sales of shares of our common stock on a monthly basis from inception through March 27, 2013:
| Gross Proceeds Including Proceeds From DRIP Plan | Shares Issued(1) | Average Price per Share(2) | ||||||||||
| 2012 | ||||||||||||
| June | $ | 10,108,413 | 1,123,157 | (3) | $ | 9.00 | ||||||
| July | - | - | - | |||||||||
| August | - | - | - | |||||||||
| September | 110,000 | 36,274 | (4) | 10.00 | ||||||||
| October | 77,295 | 7,978 | 9.69 | |||||||||
| November | 886,725 | 91,573 | 9.68 | |||||||||
| December | 304,411 | 30,490 | 9.98 | |||||||||
| 2013 | ||||||||||||
| January | 373,615 | 38,202 | 9.78 | |||||||||
| February | 875,671 | 87,719 | 9.98 | |||||||||
| March | 1,566,385 | 157,679 | 9.93 | |||||||||
| $ | 14,302,515 | 1,573,072 | (4) | $ | 9.24 | |||||||
| (1) | The number of shares of our common stock sold includes 2,844 shares of common stock purchased through our distribution reinvestment plan. |
| (2) | All shares of common stock were sold at prices between $9.00 and $10.00 per share, depending on the amount of discounts or commissions waived by the dealer manager. |
| (3) | All shares of common stock issued in June 2012 were issued as part of the BDC Formation. |
| (4) | Includes 25,274 shares of common stock issued for a special stock dividend on September 14, 2012. |
| 2 |
Portfolio Update
As of March 15, 2013, our investment portfolio consists of interests in 18 portfolio companies, for a total value of $16.8 million, excluding our short term investments. The investments were purchased at an average price of 98% of par value or stated value, as applicable and all of our investments were senior debt investments. Further, 91.1% of our debt investments, based on fair value, featured floating interest rates, primarily based on London Interbank Offered Rate, or LIBOR, and 8.9% of our debt investments featured fixed interest rates. Lastly, approximately 100% of our floating rate assets had base-rate floors averaging 1.35%.
We intend to continue to add securities to our portfolio as our offering progresses. The following table reflects our investment portfolio as of March 15, 2013.
| Company | Nature of Principal Business | Title of Securities Held by Us | Percentage of Class Held(1) | Cost
of | Fair Value of Investment | Maturity Date | ||||||||||||
| Ameritech College Operations, LLC | For Profit Nursing and Healthcare College | 18% Senior Secured Debt | - | $ | 750,000 | $ | 750,000 | March 9, 2017 | ||||||||||
| CDC Software Corporation | Enterprise Application Software | LIBOR Plus 6.00%, Current Coupon 7.25%, Secured Debt | - | 740,625 | 754,671 | August 6, 2018 | ||||||||||||
| California Healthcare Medical Billing, Inc. | Outsourced Billing and Revenue Cycle Management | 12% Secured Debt | - | 750,000 | 750,000 | October 17, 2015 | ||||||||||||
| Collective Brands, Inc. | Specialty Footwear Retailer | LIBOR Plus 6%, Current Coupon 7.25%, Secured Debt | - | 500,000 | 506,485 | September 19, 2019 | ||||||||||||
| Fishnet Security, Inc. | Information Technology Value-Added Reseller | LIBOR Plus 6.50%, Current Coupon 7.75%, Secured Debt | - | 1,980,000 | 1,995,000 | November 30, 2017 | ||||||||||||
| Ipreo Holdings LLC | Application Software for Capital Markets | LIBOR Plus 5.25%, Current Coupon 6.50%, Secured Debt | - | 726,442 | 749,902 | August 5, 2017 | ||||||||||||
| Mitel US Holdings, Inc. | Enterprise IP Telephony Provider | LIBOR Plus 5.75%, Current Coupon 7.00%, Secured Debt | - | 990,000 | 1,000,415 | February 27, 2019 | ||||||||||||
| National Vision, Inc. | Discount Optical Reseller | LIBOR Plus 5.75%, Current Coupon 7.00%, Secured Debt | - | 729,375 | 749,883 | August 2, 2018 | ||||||||||||
| Panolam Industries International, Inc. | Decorative Laminate Manufacturer | LIBOR Plus 6.00%, Current Coupon 7.25%, Secured Debt | - | 697,832 | 705,332 | August 23, 2017 | ||||||||||||
| 3 |
| Company | Nature of Principal Business | Title of Securities Held by Us | Percentage of Class Held(1) | Cost
of | Fair Value of Investment | Maturity Date | ||||||||||||
| Sotera Defense Solutions, Inc. | Defense Industry Intelligence Services | LIBOR Plus 6.00%, Current Coupon 7.50%, Secured Debt | - | $ | 962,500 | $ | 990,000 | April 22, 2017 | ||||||||||
| Sutherland Global Services, Inc. | Business Process Outsourcing Provider | LIBOR Plus 6.00%, Current Coupon 7.25%, Secured Debt | - | 980,000 | 996,250 | March 6, 2019 | ||||||||||||
| Tervita Corporation | Oil and Gas Environmental Services | LIBOR Plus 5.00%, Current Coupon 6.25%, Secured Debt | - | 495,000 | 506,720 | May 15, 2018 | ||||||||||||
| Therakos, Inc. | Pharmaceuticals and Life Sciences | LIBOR Plus 6.25%, Current Coupon 7.50%, Secured Debt | - | 969,249 | 1,002,500 | December 27, 2017 | ||||||||||||
| UniTek Global Services, Inc. | Provider of Outsourced Infrastructure Services | LIBOR Plus 7.50%, Current Coupon 9.00%, Secured Debt | - | 1,367,741 | 1,461,918 | April 15, 2018 | ||||||||||||
| Universal Fiber Systems, LLC | Manufacturer of Synthetic Fibers | LIBOR Plus 5.75%, Current Coupon 7.50%, Secured Debt | - | 1,877,808 | 1,889,041 | June 26, 2015 | ||||||||||||
| VFH Parent, LLC | Electronic Trading and Market Making | LIBOR Plus 4.50%, Current Coupon 5.75%, Secured Debt | - | 595,071 | 617,431 | July 8, 2016 | ||||||||||||
| Visant Corporation | School Affinity Stores | LIBOR Plus 4.00%, Current Coupon 5.25%, Secured Debt | - | 698,415 | 675,280 | December 22, 2016 | ||||||||||||
| Wenner Media, LLC | Magazine Operator | LIBOR Plus 9.50%, Current Coupon 10.75%, Secured Debt | - | 704,704 | 726,612 | February 8, 2018 | ||||||||||||
| Total | $ | 16,514,762 | $ | 16,827,440 | ||||||||||||||
| (1) | All of the investments in our current portfolio are debt investments; therefore, we do not hold an equity interest in any of the portfolio companies listed. |
| (2) | The cost of investment is net of principal payments received through March 15, 2013 in the aggregate amount of $374,412. |
| 4 |
Risk Factors
An investment in shares of our common stock involves a high degree of risk and may be considered speculative. You should carefully consider the information found in “Risk Factors” before deciding to invest in shares of our common stock. The following are some of the risks you will take in investing in our shares:
| · | We are a relatively new company and have a limited operating history and are subject to the business risks and uncertainties associated with any new business, including the risk that we will not achieve our investment objectives. |
| · | Economic activity in the United States was impacted by the global financial crisis of 2008 and has yet to fully recover. |
| · | The amount of our distributions to our stockholders is uncertain. Portions of the distributions that we pay may represent a return of capital to you for U.S. federal income tax purposes which will lower your tax basis in your shares and reduce the amount of funds we have for investment in targeted assets. We may not be able to pay you distributions, and our distributions may not grow over time. |
| · | A significant portion of our investment portfolio is and will continue to be recorded at fair value as determined in good faith by our board of directors and, as a result, there is and will be uncertainty as to the ultimate market value of our portfolio investments. |
| · | We may not realize gains from our equity investments, which may adversely affect our investment returns and stockholders’ ability to recover their entire investment in us. |
| · | Our board of directors may change our operating policies and investment strategies without prior notice or stockholder approval, the effects of which may be adverse. |
| · | Our Advisers and their respective affiliates, including our officers and certain of our directors, may have conflicts of interest as a result of compensation arrangements, time constraints and competition for investments, which they will attempt to resolve in a fair and equitable manner, but which may result in actions that are not in your best interests. |
| · | The potential for our Advisers to earn incentive fees under our investment advisory and administrative services agreement with HMS Adviser, or the Investment Advisory Agreement, (50% of which are payable to the Sub-Adviser pursuant to the investment sub-advisory agreement among HMS Adviser, Main Street, Main Street Partners and us, or the Sub-Advisory Agreement) may create an incentive for the Advisers to enter into investments that are riskier or more speculative than would otherwise be the case, and our Advisers may have an incentive to increase portfolio leverage in order to earn higher management fees. |
| · | Because we borrow funds, the potential for gain or loss on amounts invested in us is magnified and may increase the risk of investing in us. |
| · | Our investments in prospective portfolio companies, which investments tend to be senior secured term loans, second lien loans and mezzanine debt and selected equity investments, may be risky, and we could lose all or part of our investment. |
| · | Because there is no public trading market for shares of our common stock and we are not obligated to effectuate a liquidity event by a specified date, it will be difficult for you to sell your shares. |
| · | We will be subject to financial market risks, including changes in interest rates, which may have a substantial negative impact on our investments. |
| 5 |
| · | Regulations governing our operation as a BDC and RIC will affect our ability to raise, and the way in which we raise, additional capital or borrow for investment purposes, which may have a negative effect on our growth. |
| · | Investors will not know the purchase price per share at the time they submit their subscription agreements and could pay a premium for their shares of common stock if our board of directors does not decrease the offering price in the event of a decline to our net asset value per share. |
| · | If we are unable to raise substantial funds in our ongoing, continuous “best efforts offering”, we will be limited in the number and type of investments we may make, and the value of your investment in us may be reduced in the event our assets under-perform. |
| · | Our shares of common stock are not listed on an exchange or quoted through a quotation system and will not be listed for the foreseeable future, if ever. Therefore, you will have limited liquidity and may not receive a full return of your invested capital if you sell your shares of common stock. |
See “Risk Factors” and the other information included in this prospectus for a discussion of factors you should carefully consider before deciding to invest in shares of our common stock.
Our Investment Objective and Strategies
Our primary investment objective is to generate current income through debt and equity investments. A secondary objective is to generate long-term capital appreciation through such investments. We anticipate that during our offering period we will invest a majority of the net proceeds from the offering in senior secured and second lien debt securities issued by middle market companies in private placements and negotiated transactions, which are traded in private over-the-counter markets for institutional investors. In this prospectus, we collectively refer to these securities as over-the-counter debt securities. We define middle market companies as those with annual revenues generally between $10 million and $3 billion.
As we increase our capital base during our offering period, we will continue investing in, and ultimately intend to have a significant portion of our assets invested in, customized direct secured and unsecured loans to and equity securities of lower middle market companies, which we define as companies with annual revenues generally between $10 million and $150 million. In this prospectus we refer to these securities as customized lower middle market securities. In most cases, companies that issue customized lower middle market securities to us will be privately held at the time we invest in them. While the structure of our investments in customized lower middle market securities in which we invest is likely to vary, we may invest in senior secured debt, senior unsecured debt, subordinated secured debt, subordinated unsecured debt, mezzanine debt, convertible debt, convertible preferred equity, preferred equity, common equity, warrants and other instruments, many of which generate current yields. We will make other investments as allowed by the 1940 Act and consistent with our continued qualification as a RIC. For a discussion of the risks inherent in our portfolio investments, see “Risk Factors — Risks Relating to Our Business and Structure.”
We intend to leverage the experience and expertise of the principals of our Advisers to execute our investment strategies. Our Adviser’s senior management team, through affiliates of Hines, has sponsored and manages two publicly offered and non-traded real estate investment trusts, or REITs, which collectively have investments in aggregate gross real estate assets of approximately $9.1 billion. Hines is a fully integrated real estate investment and management firm which, with its predecessor, has been investing in real estate assets and providing acquisition, development, financing, property management, leasing and disposition services for over 55 years. This experience includes credit evaluation and underwriting of tenants across numerous industries and geographic markets, including middle market companies. Main Street’s primary investment focus is providing customized debt and equity financing to lower middle market companies and debt capital to middle market companies that operate in diverse industry sectors. As of December 31, 2012, Main Street had debt and equity investments in customized lower middle market securities and over-the-counter debt securities with an aggregate fair value of $900.3 million in 144 portfolio companies, including investments in over-the-counter debt securities with an aggregate fair value of approximately $390.0 million in 85 separate issuers. The principals of our Adviser and Sub-Adviser have access to a broad network of relationships with financial sponsors, commercial and investment banks, middle market companies and leaders within a number of industries that we believe will produce significant investment opportunities.
| 6 |
Our Market Opportunity
We believe that the banking and financial services crisis that began in the summer of 2007 and the resulting global credit crisis have created a unique opportunity for specialty finance companies with experience in investing in middle market companies to make investments with attractive yields and significant opportunities for sharing in new value creation. Our current opportunity is highlighted by the following factors:
| · | There is a large pool of uninvested private equity capital likely to seek additional capital to support private investments. We believe there remains a large pool of uninvested private equity capital available to middle market companies. We expect that private equity firms will be active investors in middle market companies and that these private equity firms will seek to supplement their investments with senior secured and junior loans and equity co-investments from other sources, such as us. |
| · | The credit crisis and consolidation among commercial banks has reduced the focus on middle market business. The commercial banks in the United States, or U.S., which have traditionally been the primary source of capital to middle market companies, have experienced consolidation, unprecedented loan losses, capital impairments, increased capital requirements and stricter regulatory scrutiny, which have led to a significant tightening of credit standards and substantially reduced loan volume to the middle market. Many financial institutions that have historically loaned to middle market companies have failed or been acquired, and we believe that larger financial institutions are now more focused on syndicated lending to larger corporations and are allocating capital to business lines that generate fee income and involve less balance sheet risk. We believe this market dynamic will provide us with numerous opportunities to originate new debt and equity investments primarily in middle market companies. While we believe the credit crisis and the resultant market dynamic have created an opportunity for us, we also note that the credit crisis and current tenuous economic environment also present certain risks to our success. Unfavorable economic conditions or other factors could increase our funding costs, limit our access to the capital markets or result in a decision by lenders not to extend credit to us. An inability to successfully access the capital markets could limit our ability to grow our business and fully execute our business strategy and could decrease our earnings. |
Our Competitive Strengths
We believe that we have the following competitive advantages over other publicly-traded BDCs and other public non-traded BDCs:
| · | affiliates of our Adviser have more than 55 years of experience in evaluating and underwriting credit of companies in numerous industries and geographic markets including middle market companies in connection with managing approximately 148.5 million square feet of retail, office and industrial real estate to a wide variety of tenants, including middle market companies; |
| · | our Sub-Adviser has substantial experience investing in the types of companies and securities we have acquired, and expect to acquire in the future, and an established record of creating stockholder value through increasing distributions, periodic capital gains and stable net asset values; and |
| · | the principals of Hines, our Adviser and our Sub-Adviser have extensive relationships with loan syndication and trading desks, lending groups, management teams, investment bankers, business brokers, attorneys, accountants and other persons whom we believe will continue to provide us with significant investment opportunities. |
| 7 |
Our Investment Process
Under the terms of the Investment Advisory Agreement, HMS Adviser oversees the management of our activities and is responsible for making investment decisions with respect to and providing day-to-day management and administration of our investment portfolio. Our Adviser has engaged the Sub-Adviser pursuant to the Sub-Advisory Agreement to identify, evaluate, negotiate and structure our prospective investments, make investment and portfolio management recommendations for approval by our Adviser, monitor our investment portfolio and provide certain ongoing administrative services to the Adviser.
We expect a substantial majority of our investment opportunities to be identified and originated by the Sub-Adviser. Each investment opportunity is first evaluated by the Sub-Adviser for suitability for our portfolio, and the Sub-Adviser performs, or causes to be performed, due diligence procedures, and provides to our Adviser due diligence information with respect to the investment. The Sub-Adviser recommends investments to our Adviser, whose investment committee independently evaluates the investment considering, among other things, the analysis, due diligence information and recommendation provided by the Sub-Adviser. In addition, the Sub-Adviser monitors our investment portfolio on an ongoing basis and makes recommendations regarding ongoing portfolio management. The Adviser makes all decisions to acquire, hold or sell investments for us except those decisions reserved for our board of directors.
As a BDC, we are subject to certain regulatory restrictions in making our investments. For example, we will not be permitted to co-invest with our Advisers or their affiliates in certain transactions originated by our Advisers or their affiliates unless we obtain an exemptive order from the SEC. Although we have applied for an exemptive order from the SEC, there can be no assurance that we will obtain such relief.
If granted, the exemptive relief would allow us, and certain of our directly or indirectly wholly-owned subsidiaries on one hand, and Main Street, and/or certain of its affiliates, on the other hand, to co-invest in the same investment opportunities where such investment would otherwise be prohibited under Section 57(a)(4) of the 1940 Act. Under the proposed co-investment program set forth in our application for exemptive relief, we expect that co-investments between us, and certain of our directly or indirectly wholly-owned subsidiaries, and Main Street, and/or certain of its affiliates, would be the norm rather than the exception, as substantially all potential co-investments that are appropriate investments for us should also be appropriate investments for Main Street and/or certain of its affiliates, and vice versa, with limited exceptions based on available capital, diversification and other relevant factors. Accordingly, if the application for exemptive relief is granted, our Sub-Adviser would treat every potential investment in customized lower middle market securities evaluated by Main Street as a potential investment opportunity for us and would provide to our Adviser, in advance, information about each such transaction and propose an allocation between us and Main Street and/or certain of its affiliates. If our Adviser were to deem such potential co-investment transaction and proposed allocation appropriate for us, our Adviser would present the transaction and the proposed allocation to the directors of our board of directors eligible to vote under Section 57(o) of the 1940 Act, which directors are referred to as “Eligible Directors,” and our Sub-Adviser would propose such allocation for Main Street and/or certain of its subsidiaries to the Eligible Directors of the Main Street board of directors. Each board of directors, including the Eligible Directors, would approve each proposed co-investment transaction and the allocation associated therewith prior to the consummation of any co-investment transaction. No independent director on our board of directors or Main Street’s board of directors will have any direct or indirect financial interest in any co-investment transaction or any interest in any related portfolio company, other than through an interest (if any) in our or Main Street’s securities, as applicable. Additional information regarding the operation of the co-investment program is set forth in the application for exemptive relief, and the amendments thereto, which have been filed with the SEC.
Prior to obtaining exemptive relief, we intend to co-invest alongside Main Street and/or its affiliates only in accordance with existing regulatory guidance. For example, at any time, we may co-invest in syndicated deals and secondary loan market transactions where price is the only negotiated point.
About Our Adviser
Our Adviser, HMS Adviser, is a Texas limited partnership formed on April 13, 2012 that is registered as an investment adviser under the Advisers Act. Our Adviser has limited operating history and experience managing a BDC. Our Adviser is wholly-owned by Hines. Hines is indirectly owned and controlled by Gerald D. Hines and Jeffrey C. Hines.
| 8 |
Hines has sponsored two publicly offered and non-traded REITs: Hines Real Estate Investment Trust, Inc., or Hines REIT, and Hines Global REIT, Inc., or Hines Global REIT, which collectively have investments in aggregate gross real estate assets of approximately $9.1 billion. Charles N. Hazen, Sherri W. Schugart and Ryan T. Sims, the Chairman of our board of directors, our President and Chief Executive Officer and our Chief Financial Officer, respectively, joined Hines in 1989, 1995 and 2003, respectively, and have substantial experience in private equity, real estate acquisitions and dispositions, public company management and administration and finance and have served as executive officers of companies in the REIT and investment real estate industries.
About Our Sub-Adviser
Our Adviser has entered into a sub-advisory agreement with Main Street and Main Street Partners to act as our investment sub-adviser to identify, evaluate, negotiate and structure prospective investments, make investment and portfolio management recommendations for approval by our Adviser, monitor our investment portfolio and provide certain ongoing administrative services to our Adviser. Main Street is initially providing such investment sub-advisory services to our Adviser. However, because the fees that Main Street would receive from such an arrangement could have negative consequences on Main Street’s ability to meet the source-of-income requirement necessary for Main Street to maintain its RIC tax treatment, the ultimate intent is that Main Street Partners will provide such services. Main Street will need to obtain certain relief from the Securities and Exchange Commission, or the SEC, before Main Street Partners is permitted to provide these services to our Adviser, which Main Street is currently seeking. There can be no assurance that Main Street will obtain such relief. If and when such requested no-action letter relief or similar relief is granted by the staff of the SEC’s Division of Investment Management, or the Staff, Main Street Partners will act as our investment sub-adviser instead of Main Street. The term “our Sub-Adviser,” as used herein, will refer to Main Street until such time that, if at all, the Staff grants the above mentioned requested no-action letter relief or similar relief; after which time, it will refer to Main Street Partners.
Main Street Partners is a wholly-owned subsidiary of Main Street, which is an internally managed BDC and a registered investment adviser. Main Street Partners, which employs all of Main Street’s investment professionals, is subject to Main Street’s supervision and control. The Sub-Adviser’s management team includes a unique group of professionals with over 100 years of collective investment experience. The members of the Sub-Adviser’s investment team have broad investment backgrounds, with prior experience at private investment funds, investment banks and other financial services companies, and currently include eight certified public accountants and one chartered financial analyst. Main Street has developed a reputation in the market place as a responsible and efficient source of financing, which has created a stream of proprietary deal flow. As of December 31, 2012, Main Street had debt and equity investments in customized lower middle market securities and over-the-counter debt securities with an aggregate fair value of $900.3 million in 144 portfolio companies, including investments in over-the-counter debt securities with an aggregate fair value of approximately $390.0 million in 85 separate issuers. We expect to leverage the Sub-Adviser’s expertise in analyzing, valuing, structuring, negotiating and closing transactions, which should provide us with a competitive advantage in offering customized financing solutions to lower middle market companies and in executing investments in over-the-counter debt securities. Main Street and Main Street Partners are based in Houston, Texas. Main Street’s common stock trades on the New York Stock Exchange under the ticker symbol “MAIN.”
About Our Sponsor
Hines is our Sponsor. Hines is a fully integrated global real estate investment and management firm and, with its predecessor, has been investing in real estate and providing acquisition, development, financing, property management, leasing and disposition services for over 55 years. Hines provides real estate investment and management services to numerous investors and partners including pension plans, domestic and foreign institutional investors, high net worth individuals and retail investors. Hines is indirectly owned and controlled by Gerald D. Hines and his son Jeffrey C. Hines. As of December 31, 2012, Hines and its affiliates had ownership interests in a real estate portfolio of 234 projects, valued at approximately $24.3 billion. Please see “Investment Objective and Strategies — About Our Sponsor” for more information regarding Hines.
| 9 |
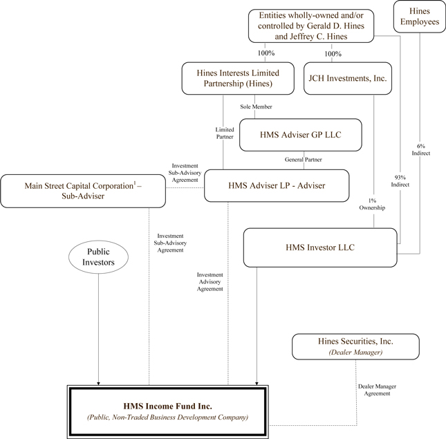
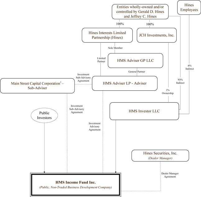
The following chart shows the ownership structure and various entities affiliated with us, our Advisers and our Sponsor:

(1) For further information regarding our Sub-Adviser, see “- About Our Sub-Adviser.”
| 10 |
Plan of Distribution
We are offering on a continuous basis up to 150,000,000 shares of our common stock at a current offering price of $10.00 per share through Hines Securities, Inc., our dealer manager. The dealer manager is not required to sell any specific number or dollar amount of shares but will use its best efforts to sell the shares offered. The minimum permitted purchase by a single subscriber is $2,500 in shares of our common stock. Subject to the requirements of state securities regulators with respect to sales to residents of their states, there is no minimum number of shares required to be sold in this offering. We held our initial closing on September 17, 2012, and we now intend to conduct closings on a semi-monthly basis. All subscription payments are placed in a segregated account and held in trust for our subscribers’ benefit, pending release to us at the next scheduled semi-monthly closing. We are offering shares of our common stock on a continuous basis at the current offering price of $10.00 per share; however, to the extent that our net asset value per share increases, we will sell shares of our common stock at a price necessary to ensure that shares of our common stock are not sold at a price per share, after deduction of selling commissions and dealer manager fees, that is below our net asset value per share. In the event of a material decline in our net asset value per share, which we consider to be a non-temporary 5% decrease below our then-current net offering price, and subject to certain conditions, we will reduce our offering price accordingly. Because the price per share of our common stock may change, persons who subscribe for shares in this offering must submit subscriptions for a fixed dollar amount rather than for a number of shares and, as a result, may receive fractional shares of our common stock. Promptly following any such adjustment to the offering price per share, we will file a prospectus supplement with the SEC disclosing the adjusted offering price, and we will also post the updated information on our website at www.HinesSecurities.com. Information contained on our website is not incorporated by reference into this prospectus, and you should not consider that information to be part of this prospectus.
Suitability Standards
Pursuant to applicable state securities laws, shares of common stock offered through this prospectus are suitable only as a long-term investment for persons of adequate financial means who have no need for liquidity in this investment. Initially, there is not expected to be any public market for the shares, which means that it will be difficult for stockholders to sell their shares. As a result, we have established suitability standards that require investors to have either (i) a net worth (not including home, furnishings, and personal automobiles) of at least $70,000 and an annual gross income of at least $70,000, or (ii) a net worth (not including home, furnishings, and personal automobiles) of at least $250,000. Our suitability standards also require that a potential investor (1) be positioned to reasonably benefit from an investment in shares of our common stock based on such investor’s overall investment objectives and portfolio structuring; (2) be able to bear the economic risk of the investment based on the prospective stockholder’s overall financial situation; and (3) have an apparent understanding of (a) the fundamental risks of the investment, (b) the risk that such investor may lose his or her entire investment, (c) the lack of liquidity of the shares, (d) the background and qualifications of our Advisers and (e) the tax consequences of the investment. For additional information, including special suitability standards for residents of Arizona, California, Idaho, Iowa, Kansas, Kentucky, Maine, Massachusetts, Michigan, Nebraska, New Jersey, New Mexico, North Carolina, North Dakota, Ohio, Oklahoma, Oregon, Tennessee, Texas and Vermont, see “Suitability Standards.”
How to Subscribe
Investors who meet the suitability standards described herein may purchase shares of our common stock. Investors seeking to purchase shares of our common stock should proceed as follows:
| · | Read this entire prospectus and all appendices and supplements accompanying this prospectus. |
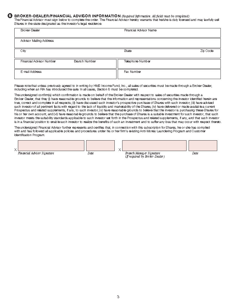
| · | Complete the execution copy of the subscription agreement. A specimen copy of the subscription agreement, including instructions for completing it, is included in this prospectus as Appendix A. |
| · | Deliver a check for the full purchase price of the shares of our common stock being subscribed for along with the completed subscription agreement to the selected broker-dealer. You should make your check payable to “HMS Income Fund, Inc.” You must initially invest at least $2,500 in shares of our common stock to be eligible to participate in this offering. Any purchases thereafter must be at least $500, except for purchases made pursuant to our distribution reinvestment plan. |
| · | By executing the subscription agreement and paying the total purchase price for the shares of our common stock subscribed for, each investor attests that he or she meets the suitability standards as stated in the subscription agreement and agrees to be bound by all of its terms. |
| 11 |
All subscription proceeds are placed in a segregated account and held in trust for our subscribers’ benefit pending acceptance of subscriptions and closing the sale and issuance of shares. We accept subscriptions and admit new stockholders at semi-monthly closings. Subscriptions are effective only upon our acceptance, and we reserve the right to reject any subscription in whole or in part. Subscriptions will be accepted or rejected within 30 days of receipt by us and, if rejected, all funds shall be returned to subscribers without interest and without deduction for any expenses within ten business days from the date the subscription is rejected. We are not permitted to accept a subscription for shares of our common stock until at least five business days after the date you receive the final prospectus. In addition, certain states may require us to sell a minimum number or dollar amount of shares prior to selling shares to residents of those states.
An approved trustee must process and forward to us subscriptions made through IRAs, Keogh plans and 401(k) plans. In the case of investments through IRAs, Keogh plans and 401(k) plans, we will send the confirmation and notice of our acceptance or rejection to the trustee.
Estimated Use of Proceeds
We intend to use a substantial portion of the proceeds from this offering, net of expenses, to make debt and equity investments primarily in accordance with our investment objective and using the strategies described in this prospectus, although we have not established limits on the use of proceeds nor have we established a limit on the amount of offering proceeds we may use to fund distributions. There can be no assurance that we will be able to sell all of the shares we are presently offering. If we sell only a portion of the shares offered hereby, we may be unable to achieve our investment objective.
We expect initially to invest a significant portion of our net proceeds in over-the-counter debt securities. Over-the-counter debt securities generally produce lower yields than customized lower middle market securities. We could experience time lags between each closing of the sale of shares and our investment of the net proceeds from such closing.
During our offering period, we intend to use a portion of the net proceeds of the offering and proceeds from the sale or repayment or other liquidation of existing investments to invest in customized lower middle market securities, depending on the availability of appropriate investment opportunities consistent with our investment objective and market conditions. By the end of our offering period, we expect to have invested a significant portion of our net proceeds in customized lower middle market securities. Our investment strategy contemplates that we will focus on investing capital in originated transactions that are sourced by our Sub-Adviser. We generally will not be permitted to co-invest alongside Main Street or its affiliates in privately negotiated transactions unless we obtain an exemptive order from the SEC or the transaction is otherwise permitted under existing regulatory guidance, such as syndicated transactions where price is the only negotiated term, and will not participate in transactions where other terms are negotiable. We, Main Street and certain of its affiliates have sought such an exemptive order, although there is no assurance that we will obtain the requested relief. See “Risk Factors - Risks Related to our Advisers and their Affiliates — If we do not obtain exemptive relief from the SEC to allow us to co-invest alongside Main Street and/or certain of its affiliates, we may be required to adjust our investment strategy.”
We will view our offering period to have ended as of the termination date of our most recent public offering if we have not conducted a public equity offering in any continuous two year period. See “Risk Factors — Risks Relating to the Offering and Our Common Stock — We may be unable to invest a significant portion of the net proceeds of the offering on acceptable terms in an acceptable timeframe.”
While seeking appropriate investments consistent with our investment objective, we will invest the net proceeds primarily in short-term securities consistent with our status as a BDC and our election to be taxed as a RIC. During this time, we may also use the net proceeds to pay operating expenses and for other working capital purposes, including, but not limited to, financing costs, board costs, legal costs and audit costs. In addition, during this time we will pay management fees to our Advisers as described elsewhere in this prospectus. Net proceeds received by us from the sale or liquidation of assets, to the extent not used to fund operating expenses or working capital needs, are expected to be reinvested by us in assets in accordance with our investment objective and strategies.
| 12 |
Credit Facility
On December 12, 2011, HMS Income LLC entered into a loan agreement with Main Street for a $7,500,000 senior secured single advance term loan credit facility. On December 12, 2011, HMS Income LLC fully drew the entire committed principal amount under the Main Street Facility and utilized the borrowings, together with the initial $10 million equity investment by the Hines Investor and an unaffiliated investor, to acquire from Main Street approximately $16.5 million of investments.
On May 24, 2012, HMS Income LLC entered into, and the Company succeeded to as a result of the BDC Formation, a $15 million senior secured revolving credit facility with Capital One, National Association, or Capital One, and immediately borrowed $7 million under the facility, which proceeds were used in the repayment in full of the Main Street Facility. The Capital One facility, or the Credit Facility, has an accordion provision allowing increases in borrowings of up to $60 million, for a total borrowing capacity of up to $75 million subject to certain conditions. The Credit Facility is secured by all of our assets (owned at the time the loan agreement was entered into and those to be subsequently acquired) as well as all of the assets, and a pledge of equity ownership interests, of any future subsidiaries of the Company, which would be joined as guarantors. The Credit Facility has a maturity date of May 23, 2015. Interest under the Credit Facility is payable monthly, at our election, based on either the Base Rate plus 1.50% or LIBOR plus 2.75%. The Base Rate is equal to the greater of: a) the Prime Rate or b) Federal Funds Rate plus .50%. Base Rate, Prime Rate and Federal Funds Rate are defined as set forth in the loan agreement. As of March 27, 2013, we exercised our LIBOR election, thus setting a rate of 2.95% per annum. Also as of March 27, 2013, we had approximately $9.0 million available under our Credit Facility subject to the asset coverage restrictions under the 1940 Act, as discussed below.
The loan agreement contains affirmative and negative covenants usual and customary for leveraged financings including, but not limited to, covenants to provide information to Capital One on a regular basis, preserve our corporate existence, comply with applicable laws, including the 1940 Act, pay our obligations when they become due, and invest the proceeds of this offering in accordance with the investment objective and strategies and the procedures described in this prospectus. Additionally, the loan agreement contains usual and customary default provisions including, without limitation: (i) a default in the payment of interest and principal; (ii) our insolvency or bankruptcy; (iii) a material adverse change in our business; or (iv) breach of any covenant, representation or warranty in the loan agreement or other credit documents and failure to cure such breach within defined periods.
As a BDC, we generally are required to meet a coverage ratio of total assets to total borrowings and other senior securities, which include all of our borrowings and any preferred stock that we may issue in the future, of at least 200%. Stated differently, the amount of our total borrowings and other senior securities as a percentage of our total assets cannot exceed 50%. If this ratio declines below 200%, we cannot incur additional debt and could be required to sell a portion of our investments to repay some debt when it is disadvantageous to do so. For more information regarding the risks related to our use of leverage, see “Risk Factors — Risks Related to Business Development Companies — Regulations governing our operation as a BDC and RIC will affect our ability to raise, and the way in which we raise, additional capital or borrow for investment purposes, which may have a negative effect on our growth” and “Risk Factors — Risks Relating to Debt Financing — Because we borrow funds, the potential for gain or loss on amounts invested in us is magnified and may increase the risk of investing in us.”
Share Repurchase Program
During the term of this offering, we do not intend to list our shares on a securities exchange, and we do not expect there to be a public market for our shares. As a result, if you purchase shares of our common stock, your ability to sell your shares will be limited. Beginning September 17, 2013, and subject to the discretion of our board of directors, we intend to commence a share repurchase program pursuant to which we intend to conduct quarterly share repurchases to allow our stockholders to sell their shares back to us. We intend to conduct the repurchases on the date that we hold the first closing of the month in January, April, July and October, or on such other date and time as determined by our board of directors and disclosed to our stockholders through any means reasonably designed to inform them thereof, each such date, the Repurchase Date. The repurchase price per share to be paid by us to the stockholder will be equal to the net asset value per share, as determined within 48 hours prior to the Repurchase Date. Our share repurchase program will include numerous restrictions that limit your ability to sell your shares. Unless our board of directors determines otherwise, we will limit the number of shares to be repurchased during any calendar year to the number of shares we can repurchase with the proceeds we receive from the sale of shares of our common stock under our distribution reinvestment plan. We will repurchase shares under this provision of our charter on a pro rata basis in the event that we cannot satisfy all repurchase requests made by our stockholders because of any of the limitation described above. The limitations and restrictions relating to our share repurchase program may prevent us from accommodating all repurchase requests made in any quarter. There is no assurance that our board of directors will exercise its discretion to conduct a share repurchase program and a share repurchase program will only be conducted when our board of directors determines it is in our best interests to repurchase shares of our common stock.
| 13 |
Our board of directors will consider the following factors, among others, in making its determination regarding whether to commence a share repurchase program and under what terms:
| · | the effect of such repurchases on our qualification as a RIC (including the consequences of any necessary asset sales); |
| · | the liquidity of our assets (including fees and costs associated with disposing of assets); |
| · | our investment plans and working capital requirements; |
| · | the relative economies of scale with respect to our size; |
| · | our history in repurchasing shares of our common stock or portions thereof; and |
| · | the condition of the securities markets. |
See “Description of Our Securities — Limited Repurchase Rights” and “Share Repurchase Program.”
In the event of the death or disability of a stockholder, we will, upon request, repurchase the shares held by such stockholder regardless of the period the deceased or disabled stockholder has owned his or her shares. The repurchase price per share to be paid by us to the stockholder or stockholder’s estate, as applicable, will be equal to the net asset value per share, as determined within 48 hours prior to the Repurchase Date. See “Description of Our Securities — Limited Repurchase Rights” and “Share Repurchase Program” for a description of certain limitations and restrictions relating to our requirement to repurchase shares in the event of the death or disability of a stockholder.
Liquidity Strategy
Our shares of common stock have no preemptive, exchange, conversion or redemption rights and are freely transferable, except where their transfer is restricted by federal and state securities laws or by contract. We do not currently intend to list our shares on an exchange and do not expect a public trading market to develop for the shares in the foreseeable future. Because of the lack of a trading market for our shares, stockholders may not be able to sell their shares promptly or at a desired price. Furthermore, shares transferred by investors may be transferred at a discount to our current net asset value. We intend to explore a potential liquidity event for our stockholders between four and six years following the end of our offering period. However, we may explore or complete a liquidity event sooner or later than that time period. We will view our offering period as complete as of the termination date of our most recent public equity offering if we have not conducted a public equity offering in any continuous two year period. We may determine not to pursue a liquidity event if we believe that then-current market conditions are not favorable for a liquidity event and that such conditions will improve in the future. A liquidity event could include (1) the sale of all or substantially all of our assets either on a complete portfolio basis or individually followed by a liquidation, (2) a listing of our shares on a national securities exchange, or (3) a merger or another transaction approved by our board of directors in which our stockholders will receive cash or shares of a publicly traded company. While our intention is to explore a potential liquidity event between four and six years following the completion of our offering period, there can be no assurance that a suitable transaction will be available or that market conditions for a liquidity event will be favorable during that timeframe. See “Risk Factors — Risks Relating to the Offering and Our Common Stock — Because there is no public trading market for shares of our common stock and we are not obligated to effectuate a liquidity event by a specified date, it will be difficult for you to sell your shares.”
| 14 |
Investment Advisory Fees
Pursuant to our Investment Advisory Agreement, we pay our Adviser a fee for its services consisting of two components — a management fee and an incentive fee. The Sub-Advisory Agreement among our Adviser, Main Street, Main Street Partners and us provides that our Sub-Adviser will receive 50% of all fees payable to HMS Adviser under the Investment Advisory Agreement. The management fee is calculated at an annual rate of 2.0% of our average gross assets. The management fee is payable quarterly in arrears, and is calculated based on the average value of our gross assets at the end of the two most recently completed calendar quarters. The term “gross assets” means all assets of the Company, including cash and cash equivalents.
The incentive fee consists of two parts. The first part, which we refer to as the subordinated incentive fee on income, is calculated and payable quarterly in arrears based on our pre-incentive fee net investment income for the immediately preceding quarter. The subordinated incentive fee on income is equal to 20% of our pre-incentive fee net investment income for the immediately preceding quarter, expressed as a quarterly rate of return on adjusted capital at the beginning of the most recently completed calendar quarter, exceeding 1.875% (or 7.5% annualized), subject to a “catch up” feature. For purposes of this fee, adjusted capital means cumulative gross proceeds generated from sales of our common stock (including proceeds from our distribution reinvestment plan) reduced for non-liquidating distributions, other than distributions of profits, paid to our stockholders and amounts paid for share repurchases pursuant to our share repurchase program.
The second part of the incentive fee, referred to as the incentive fee on capital gains, is an incentive fee on realized capital gains earned from our portfolio and is determined and payable in arrears as of the end of each calendar year (or upon termination of the Investment Advisory Agreement). This fee equals 20.0% of our incentive fee capital gains, which is equal to our realized capital gains on a cumulative basis from inception, calculated as of the end of each calendar year, computed net of all realized capital losses and unrealized capital depreciation on a cumulative basis, less the aggregate amount of any previously paid capital gain incentive fees. See “Investment Advisory and Administrative Services Agreement — Advisory Fees” for a description of the investment advisory fees payable to our Advisers pursuant to such agreements.
Management and Incentive Fee Waiver
On May 31, 2012, we entered into a conditional fee waiver agreement with our Adviser and Main Street Partners pursuant to which, for a period from June 4, 2012 to June 3, 2013, our Advisers have agreed to waive the base management fee and the incentive fees to the extent that distributions declared and payable would represent a return of capital for purposes of U.S. federal income tax. On March 26, 2013, we and the Advisers amended and restated the conditional fee waiver agreement to extend the fee waiver period through September 30, 2013. For the year ended December 31, 2012, we incurred, and our Advisers waived, base management fees of approximately $232,000, capital gains incentive fees of $3,000 and subordinated incentive fees on income of approximately $123,000. In certain circumstances, we may determine that it is appropriate to reimburse the Advisers for fees waived under the conditional fee waiver agreement, as more fully described in the same. This management and incentive fee waiver arrangement is intended to support the reasonable alignment of our expenses with our income during the initial phase of our operations.
Administration
Currently, our Advisers provide to us all administrative services required to be performed in connection with the proper conduct and operation of our business, including, but not limited to, legal, accounting, tax, insurance and investor relations services, or, collectively, the Administrative Services, pursuant to the Investment Advisory Agreement and the Sub-Advisory Agreement. The Investment Advisory Agreement and the Sub-Advisory Agreement provide for our payment of certain administration expenses related to the Administrative Services, as well as personnel and related employment direct costs and overhead, at the actual cost of such services. For the year ended December 31, 2012, we incurred, and our Advisers waived the reimbursement of, administrative services expenses of approximately $438,000. In the future, we may decide to enter into a separate administration agreement with affiliates of the Advisers or a third party provider, pursuant to which we will reimburse such administrator for administrative expenses. See “Administrative Services.”
| 15 |
Conflicts of Interest
Our Advisers and certain of their affiliates may experience certain conflicts of interest in connection with the management of our business affairs, including, but not limited to, the following:
| · | Our Advisers and their respective affiliates must allocate their time between advising us and managing other investment activities and business activities in which they may be involved, including, with respect to the Sub-Adviser, Main Street’s ordinary day-to-day business of operating a publicly-traded BDC, and, with respect to the Adviser, certain programs sponsored by affiliates of HMS Adviser, as well as certain programs that may be sponsored by such affiliates in the future; |
| · | The compensation payable by us to our Advisers and other affiliates has been approved by our board of directors consistent with the exercise of the requisite standard of care applicable to directors under Maryland law. Such compensation is payable, in most cases, whether or not our stockholders receive distributions and may be based in part on the value of assets acquired with leverage; |
| · | Regardless of the quality of the assets acquired, the services provided to us or whether we pay distributions to our stockholders, our Advisers are entitled to receive compensation pursuant to the Investment Advisory Agreement and the Sub-Advisory Agreement; |
| · | Except for certain restrictions on the Advisers set forth in the Sub-Advisory Agreement, our Advisers and their respective affiliates are not restricted from forming additional investment funds, from entering into other investment advisory relationships or from engaging in other business activities, even though such activities may be in competition with us and/or may involve substantial time and resources of our Advisers and their affiliates; |
| · | To the extent permitted by the 1940 Act and staff interpretations, our Advisers may determine it appropriate for us and one or more other investment accounts managed by our Main Street or any of its affiliates to participate in an investment opportunity. We, Main Street and certain of its affiliates have applied for exemptive relief allowing us to co-invest with Main Street and/or certain of its affiliates pursuant to a specific investment program, but there is no assurance that we will obtain the requested relief. If we are unable to obtain such relief, we may be excluded from such investment opportunities. These co-investment opportunities may give rise to conflicts of interest or perceived conflicts of interest among us and the other participating parties; and |
| · | Since Hines Securities, Inc., our dealer manager, is an affiliate of our Adviser, you will not have the benefit of an independent due diligence review and investigation of the type normally performed by an independent underwriter in connection with the offering of securities. |
Reports to Stockholders
Within 60 days after the end of each fiscal quarter, we will distribute our quarterly report on Form 10-Q to all stockholders of record. In addition, we will distribute our annual report on Form 10-K to all stockholders of record within 120 days after the end of each fiscal year. Both our quarterly reports on Form 10-Q and our annual reports on Form 10-K are available on our website at www.HinesSecurities.com at the end of each fiscal quarter and fiscal year, as applicable. These reports are also available on the SEC’s website at www.sec.gov.
Distributions
Subject to our board of directors’ discretion and applicable legal restrictions, our board of directors intends to authorize and we intend to declare ordinary cash distributions quarterly and pay such distributions on a monthly basis. We calculate each stockholder’s specific distribution amount for the month using daily record dates, and your distribution will begin to accrue at a daily distribution rate on the date we accept your subscription for shares of our common stock. Distributions are generally paid on the first business day following the completion of each month to which they relate.
| 16 |
The following table reflects the distributions per share that we have declared on shares of our common stock to date.
| Date Declared | Record Date | Daily Per Share Rate(1) | ||||
| May 31, 2012 | June 1, 2012 – June 30, 2012 | $ | 0.00191781 | |||
| June 29, 2012 | July 1, 2012 – September 30, 2012 | $ | 0.00191781 | |||
| September 28, 2012 | October 1, 2012 – December 31, 2012 | $ | 0.00191781 | |||
| December 18, 2012 | January 1, 2013 – March 31, 2013 | $ | 0.00191781 | |||
| March 25, 2013 | April 1, 2013 – June 30, 2013 | $ | 0.00191781 | |||
| (1) | The daily per share distribution rate of $0.00191781 represents an annualized distribution yield of 7% based on our current offering price of $10.00 per share, if it were maintained every-day for a twelve-month period. |
For federal income tax purposes, 100% of distributions by us to our stockholders with respect to our 2012 taxable year consisted of ordinary income.
In addition, on September 13, 2012, our board of directors declared a special stock dividend of approximately 2.25 shares of our common stock per 100 shares of common stock. The stock dividend was issued on September 14, 2012 to stockholders of record on September 13, 2012. The purpose of this action was to ensure that our net asset value per share did not exceed our current offering price, after deduction of selling commissions and dealer manager fees, as required by the 1940 Act.
We may fund our cash distributions from any sources of funds available, including offering proceeds, borrowings, net investment income from operations, capital gains proceeds from the sale of assets, non-capital gains proceeds from the sale of assets, dividends or other distributions paid to us on account of preferred and common equity investments in portfolio companies and fee waivers from our Advisers.
Our distributions may exceed our earnings, especially during the period before we have substantially invested the proceeds from this offering. As a result, a portion of the distributions we make may represent a return of capital for U.S. federal income tax purposes. A return of capital is a return of your investment rather than earnings or gains derived from our investment activities. Stockholders will not recognize tax on a distribution consisting of a return of capital, however, the tax basis of shares must be reduced by the amount of any return of capital distributions. Any return of capital will result in an increase in the amount of any taxable gain (or a reduction in any deductible loss) on a subsequent disposition of such shares. See “Material U.S. Federal Income Tax Considerations.” We have not established any limit on the extent to which we may use borrowings, if any, or proceeds from this offering to fund distributions (which may reduce the amount of capital we ultimately invest in assets). There can be no assurance that we will be able to sustain distributions at any particular level or at all.
Distribution Reinvestment Plan
We have adopted an “opt in” distribution reinvestment plan pursuant to which you may elect to have the full amount of your cash distributions reinvested in additional shares of our common stock. For example, if our board of directors authorizes, and we declare, a cash distribution, then if you have “opted in” to our distribution reinvestment plan you will have your cash distributions reinvested in additional shares of our common stock, rather than receiving the cash distributions. We expect to coordinate distribution payment dates so that the same price that is used for the closing date immediately following such distribution payment date will be used to calculate the purchase price for purchasers under the distribution reinvestment plan. Your reinvested distributions will purchase shares at a price equal to the price that shares are sold in the offering on such closing date minus the sales load. In the event that this offering is suspended or terminated, then the reinvestment purchase price will be the net asset value per share. See “Distribution Reinvestment Plan” and “Risk Factors — Federal Income Tax Risks — You may have current tax liability on distributions you elect to reinvest in shares of our common stock but would not receive cash from such distributions to pay such tax liability.”
| 17 |
Taxation
We intend to elect to be treated for U.S. federal income tax purposes for our taxable year ended December 31, 2012, and intend to qualify annually thereafter, as a RIC under Subchapter M of the Code. As a RIC, we generally will not have to pay corporate-level U.S. federal income taxes on any ordinary income or capital gain that we distribute to our stockholders from our taxable earnings and profits. Even if we qualify as a RIC, we generally will be subject to corporate-level U.S. federal income tax on our undistributed taxable income and could be subject to U.S. federal excise, state, local and foreign taxes. To obtain and maintain our RIC tax treatment, we must meet specified source-of-income and asset diversification requirements and distribute annually at least 90% of our ordinary income and net short-term capital gain in excess of net long-term capital loss, if any. Depending on the amount of taxable income earned in a tax year in excess of distributions, we may choose to spill-over taxable income in excess of current year distributions into the next tax year and pay a 4% excise tax on such income in excess of distributions. Any such spill-over taxable income must be distributed through a distribution declared prior to filing the final federal income tax return related to the year which generated such taxable income. See “Material U.S. Federal Income Tax Considerations.”
Corporate Information
Our principal executive offices are located at 2800 Post Oak Boulevard, Suite 5000, Houston, Texas 77056-6118. We maintain a website at www.HinesSecurities.com. Information contained on our website is not incorporated by reference into this prospectus, and you should not consider that information to be part of this prospectus.
| 18 |
FEES AND EXPENSES
The following table is intended to assist you in understanding the fees and expenses that an investor in this offering will bear directly or indirectly. We caution you that some of the percentages indicated in the table below are estimates and may vary. Except where the context suggests otherwise, whenever this prospectus contains a reference to fees or expenses paid by “you,” “us” or “HMS Income Fund, Inc.,” or that “we” will pay fees or expenses, stockholders will indirectly bear such fees or expenses as investors in us.
Stockholder Transaction Expenses:
| Expenses (as a percentage of offering price) | ||||
| Sales load to dealer manager(1) | 10.00 | % | ||
| Offering expenses(2) | 1.50 | % | ||
| Distribution reinvestment plan expenses(3) | — | |||
| Total stockholder transaction expenses | 11.50 | % | ||
| Annual expenses (as a percentage of net assets attributable to common stock)(4) | ||||
| Management fee(5) | 3.00 | % | ||
| Incentive fees(6) | 0.00 | % | ||
| Interest payments on borrowed funds(7) | 1.50 | % | ||
| Other expenses(8) | 0.75 | % | ||
| Total Annual Expenses | 5.25 | % | ||
Example
The following example demonstrates the projected dollar amount of total cumulative expenses that would be incurred over various periods with respect to a hypothetical investment in shares of our common stock. In calculating the following expense amounts, we have assumed our annual operating expenses would remain at the percentage levels set forth in the table above and that stockholders would pay a selling commission of 7.0% and a dealer manager fee of 3.0% with respect to common stock sold by us in this offering.
| 1 Year | 3 Years | 5 Years | 10 Years | |||||||||||||
| You would pay the following expenses on a $1,000 investment, assuming a 5.0% annual return(1): | $ | 163 | $ | 257 | $ | 351 | $ | 583 | ||||||||
The example and the expenses in the tables above should not be considered a representation of our future expenses, and actual expenses may be greater or less than those shown. While the example assumes, as required by the SEC, a 5.0% annual return, our performance will vary and may result in a return greater or less than 5.0%. In addition, while the example assumes reinvestment of all distributions at net asset value, participants in our distribution reinvestment plan will receive a number of shares of our common stock, determined by dividing the total dollar amount of the distribution payable to a participant by the most recent offering price, net of all sales load. In no event will the shares sold pursuant to the distribution reinvestment plan be sold at a price that is below net asset value. See “Distribution Reinvestment Plan” for additional information regarding our distribution reinvestment plan. See “Plan of Distribution” for additional information regarding stockholder transaction expenses.
| (1) | As shares are sold, you will pay a maximum sales load of 10% for combined selling commissions and dealer manager fees to our dealer manager in accordance with the terms of the dealer manager agreement entered into between us and our dealer manager. Our dealer manager will engage unrelated, third-party participating broker-dealers in connection with the offering of shares. In connection with the sale of shares by participating broker-dealers, our dealer manager will collect 10% of the gross proceeds as sales load and will generally pay participating broker-dealers 7% of the gross proceeds from their allocated sales as a selling commission and retain 3% of the gross proceeds as a dealer manager fee. The dealer manager may reallow a portion of the dealer manager fees to participating broker-dealers. See “Plan of Distribution.” |
| 19 |
| (2) | The maximum size of the offering is $1.5 billion, or 150 million shares of common stock sold at a current offering price of $10.00 per share. The offering expense ratio of 1.5% is based on the assumption that we will raise $300 million in gross proceeds, as a result of selling 30 million shares of common stock at $10.00 per share, during the following twelve months. Based on this offering expense ratio, the offering expenses (including due diligence expenses) incurred would be $4.5 million, or $0.15 per share of common stock. If we sold the maximum number of shares offered, or 150 million shares of common stock sold at $10.00 per share, and the offering expense ratio remained 1.5%, the offering expenses (including due diligence expenses) incurred would be $22.5 million, or $0.15 per share of common stock. Under our Investment Advisory Agreement, our Adviser will be responsible for the payment of our organization and offering expenses to the extent they exceed 1.5% of the aggregate gross proceeds from offerings of our common stock during our offering period, without recourse against or reimbursement by us. Additionally, and in accordance with the terms of the Sub-Advisory Agreement, our Adviser and Sub-Adviser will share equally all non- reimbursed organization and offering expenses in excess of $2 million, exclusive of sales and marketing costs incurred by the Adviser and its affiliates. Assuming that the offering expenses do not exceed the stated ratio of 1.5% of the aggregate gross proceeds from offerings of our common stock, our Advisers would not be responsible for the payment of any organization and offering expenses. |
| (3) | The expenses of the distribution reinvestment plan are included in other expenses. See “Distribution Reinvestment Plan.” |
| (4) | Amount assumes we sell $300 million worth of our common stock during the following twelve months and also assumes we borrow funds equal to 50% of our net assets. Actual expenses will depend on the number of shares we sell in this offering and the amount of leverage we employ. Our expenses as a percentage of the offering price will increase proportionally to the extent we raise less than $300 million in the offering. There can be no assurance that we will sell $300 million worth of our common stock. |
| (5) | Our management fee is calculated at an annual rate of 2%, based on the average value of our gross assets, and is payable quarterly in arrears. See “Investment Advisory and Administrative Services Agreement.” If we borrow funds equal to 50% of net assets, our management fee in relation to our net assets would be higher because the management fee is calculated on the basis of our gross assets (which includes any borrowings for investment purposes). This assumes that the value of net assets does not change during the period to which this table pertains. Under the Sub-Advisory Agreement among our Adviser, Main Street, Main Street Partners and us, our Adviser will pay to the Sub-Adviser 50% of the fees our Adviser receives from us. Our Advisers have agreed to waive management fees and incentive fees, for a period from June 4, 2012 to September 30, 2013. See “Management’s Discussion and Analysis of Financial Condition and Results of Operations – Overview – Management Fee, Incentive Fee, and Administrative Expense Waiver.” |
| (6) | The incentive fees are based on our performance and will not be paid unless we achieve certain goals. Based on our current business projections and taking into consideration the waiver of fees under the conditional fee waiver agreement with our Advisers through September 30, 2013, we do not anticipate that we will incur the subordinated incentive fee on income during the following twelve months. In the event that we were to dispose of an investment and such disposition resulted in a capital gain, we may be required to pay the incentive fee on capital gains, as discussed below. The incentive fees, if any, are divided into two parts: |
| (i) | a subordinated incentive fee on income, calculated and payable quarterly in arrears, which, at a maximum, for any quarter in which our pre-incentive fee net investment income exceeds 1.875% of our average adjusted capital (a rate of 7.5% per annum), will equal 20% of the amount of our pre-incentive fee net investment income, subject to “a catch up” feature. For purposes of this fee, adjusted capital means cumulative gross proceeds generated from sales of our common stock (including proceeds from our distribution reinvestment plan) reduced for non-liquidating distributions, other than distributions of profits, paid to our stockholders and amounts paid for share repurchases pursuant to our share repurchase program; and |
| (ii) | an incentive fee on capital gains that will equal 20% of our incentive fee capital gains (defined as cumulative realized capital gains less cumulative realized capital losses and unrealized capital depreciation), if any, less the aggregate amount of any previously paid incentive fee on capital gains. |
| 20 |
| Once fully invested, we expect the incentive fees we pay to increase to the extent we earn greater interest income or generate capital gains through our investments in portfolio companies. See “Management’s Discussion and Analysis of Financial Condition and Results of Operations – Overview - Management Fee, Incentive Fee, and Administrative Expense Waiver” for more information concerning the conditional fee waiver agreement and “Investment Advisory and Administrative Services Agreement – Advisory Fees” for more information concerning the incentive fees. |
| (7) | We may borrow funds to make investments, including before we have fully invested the proceeds of this continuous offering. To the extent that we determine it is appropriate to borrow funds to make investments, the costs associated with such borrowing will be indirectly borne by our investors. The figure in the table assumes we borrow for investment purposes an amount equal to 50% of our net assets and that the average annual interest rate on the amount borrowed is 3.0%. Our ability to incur leverage during the following twelve months depends, in large part, on the amount of money we are able to raise through the sale of shares registered in this offering. |
| (8) | Other Expenses, including expenses incurred in connection with administering our business, are based on estimated amounts for the following twelve months. See “Management’s Discussion and Analysis of Financial Condition and Results of Operations – Overview – Expenses.” |
| 21 |
COMPENSATION OF THE DEALER MANAGER AND THE INVESTMENT ADVISER
The dealer manager will receive compensation and reimbursement for services relating to this offering, and we will compensate our Advisers for the investment and management of our assets. The most significant items of compensation, fees, expense reimbursements and other payments that we expect to pay to these entities and their affiliates are included in the table below. The selling commissions and dealer manager fee may vary for different categories of purchasers. See “Plan of Distribution.” This table assumes the shares are sold through distribution channels associated with the highest possible selling commissions and dealer manager fees. For illustrations of how the management fee, the subordinated incentive fee on income and the incentive fee on capital gains are calculated, see “Investment Advisory and Administrative Services Agreement — Advisory Fees.”
| Type of Compensation | Determination of Amount |
Estimated Amount for Maximum Offering (150,000,000 Shares)(1) | |||
| Fees to the Dealer Manager | |||||
| Sales Load | |||||
| Selling commissions(2) | 7.0% of gross offering proceeds from the offering; all selling commissions are expected to be reallowed to selected broker-dealers. | $ 105,000,000 | |||
| Dealer manager fee(2) | 3.0% of gross proceeds, of which up to 1.5% may be reallowed to selected broker-dealers as a marketing fee. | $ 45,000,000 | |||
| Reimbursement to Our Adviser | |||||
| Other organization and offering expenses(3) | We will reimburse our Advisers for the organizational and offering costs they incur on our behalf only to the extent of 1.5% of gross proceeds from the offering of our common stock during our offering period. | $ 22,500,000 | |||
| Investment Adviser Fees(4) | |||||
| Management fee | The management fee is calculated at an annual rate of 2.0% of our average gross assets. The management fee is payable quarterly in arrears, and is calculated based on the average value of our gross assets at the end of the two most recently completed calendar quarters. All or any part of the management fee not taken as to any quarter shall be deferred without interest and may be taken in such other quarter as the Adviser will determine. The management fee for any partial month or quarter will be appropriately pro rated. | $ 30,000,000 | |||
| 22 |
| Type of Compensation | Determination of Amount |
Estimated Amount for Maximum Offering (150,000,000 Shares)(1) | ||
| Subordinated Incentive Fee on Income |
The subordinated incentive fee on income is calculated and payable quarterly in arrears based on our pre-incentive fee net investment income for the immediately preceding quarter. The payment of the subordinated incentive fee on income is equal to 20% of our pre-incentive fee net investment income for the previous quarter, expressed as a quarterly rate of return on adjusted capital at the beginning of the most recently completed calendar quarter, exceeding 1.875% (or 7.5% annualized), subject to a “catch up” feature (as described below). We call this the “hurdle rate.” For this purpose, pre-incentive fee net investment income means interest income, dividend income and any other income (including any other fees, such as commitment, origination, structuring, diligence and consulting fees or other fees that we receive from portfolio companies) accrued during the calendar quarter, minus our operating expenses for the quarter (including the base management fee, expenses payable under any administration agreement and any interest expense and dividends paid on any issued and outstanding preferred stock, but excluding the incentive fee). Pre-incentive fee net investment income includes, in the case of investments with a deferred interest feature (such as original issue discount debt instruments with payment-in-kind interest and zero coupon securities), accrued income that we have not yet received in cash. Pre-incentive fee net investment income does not include any realized capital gains, realized capital losses or unrealized capital appreciation or depreciation. For purposes of this fee, adjusted capital means cumulative gross proceeds generated from sales of our common stock (including proceeds from our distribution reinvestment plan) reduced for non-liquidating distributions, other than distributions of profits, paid to our stockholders and amounts paid for share repurchases pursuant to our share repurchase program. The subordinated incentive fee on income is payable for each quarter as follows:
• No subordinated incentive fee on income is payable to the Adviser in any calendar quarter in which our pre-incentive fee net investment income does not exceed 1.875% (or 7.5% annualized) of adjusted capital;
• 100% of our pre-incentive fee net investment income, if any, that exceeds 1.875% (or 7.5% annualized) of adjusted capital but is less than or equal to 2.34375% (or 9.375% annualized) of adjusted capital in any calendar quarter is payable to the Adviser. This portion of the subordinated incentive fee on income is referred to as the “catch up” and is intended to provide the Adviser with an incentive fee of 20.0% on all of our pre-incentive fee net investment income as if the hurdle did not apply when our pre-incentive fee net investment income exceeds 2.34375% (or 9.375% annualized) of adjusted capital in any calendar quarter; and |
These amounts cannot be estimated since they are based upon the performance of the assets held by us. We have limited prior performance, therefore, an estimate of these amounts would not be meaningful. |
| 23 |
| Type of Compensation | Determination of Amount |
Estimated Amount for Maximum Offering (150,000,000 Shares)(1) | ||
| • For any quarter in which our pre-incentive fee net investment income exceeds 2.34375% (or 9.375% annualized) of adjusted capital, the subordinated incentive fee on income shall equal 20.0% of the amount of our pre-incentive fee net investment income, as the hurdle rate and catch-up will have been achieved. | ||||
| Incentive Fee on Capital Gains | The incentive fee on capital gains is earned on realized capital gains from the portfolio of the Company and is determined and payable in arrears as of the end of each calendar year (or upon termination of the Investment Advisory Agreement). This fee equals 20.0% of our incentive fee capital gains, which equals our realized capital gains on a cumulative basis from inception, calculated as of the end of each calendar year, computed net of all realized capital losses and unrealized capital depreciation on a cumulative basis, less the aggregate amount of any previously paid capital gain incentive fees. In order to provide an incentive for our Adviser to successfully execute a merger transaction involving us that is financially accretive and/or otherwise beneficial to our stockholders even if our Adviser will not act as an investment adviser to the surviving entity in the merger, we may seek exemptive relief from the SEC to allow us to pay our Adviser an incentive fee on capital gains in connection with our merger with and into another entity. Absent the receipt of such relief, our Adviser will not be entitled to an incentive fee on capital gains or any other incentive fee in connection with any such merger transaction. | These amounts cannot be estimated since they are based upon the performance of the assets held by us. We have limited prior performance, therefore, an estimate of these amounts would not be meaningful. | ||
| Other Expenses | ||||
| Other Operating Expenses(3) | We will reimburse the actual expenses incurred by our Advisers or their affiliates, or any third-party administrator, in connection with the provision of Administrative Services (as opposed to investment advisory) to us, including the personnel and related employment direct costs and overhead of our Advisers or their affiliates, or any third-party administrator. We will not reimburse for personnel costs in connection with services for which our Advisers or their affiliates or any third-party administrator receives a separate fee. In addition, we will not reimburse our Advisers for (i) rent or depreciation, capital equipment or other costs of its own administrative items, or (ii) salaries, fringe benefits, travel expenses and other administrative items incurred or allocated to any controlling person of our Advisers, in connection with the provision of investment advisory services (as opposed to Administrative Services) to us. | Actual expenses are dependent on actual expenses incurred by our Advisers or their affiliates, or any third-party, and, therefore, cannot be determined at this time |
| (1) | Assumes all shares are sold at the current offering price of $10.00 per share with no reduction in selling commissions or dealer manager fees. |
| 24 |
| (2) | In addition, the dealer manager may pay out of its dealer manager fee up to an additional 1.0% of gross offering proceeds from the sales of shares sold in the offering by selected broker-dealers as reimbursement for distribution and marketing-related costs and expenses. The selling commission and dealer manager fee may be reduced or waived in connection with certain categories of sales, such as sales for which a volume discount applies, sales through investment advisers or banks acting as trustees or fiduciaries and sales to our affiliates. No selling commission or dealer manager fee will be paid in connection with sales under our distribution reinvestment plan. |
| (3) | The organizational and offering expense and other expense reimbursements we incur may include a portion of costs incurred by our Advisers, their respective members and affiliates on our behalf for the SEC registration fee, Financial Industry Regulatory Authority, or FINRA, filing fee, printing and mailing expenses, blue sky filing fees and expenses, accounting fees and expenses, transfer agent fees, advertising and sales literature, due diligence expenses, adviser personnel salaries and bank and other administrative expenses. Any such reimbursements will not exceed actual expenses incurred by our Advisers or their respective members or affiliates. |
| Our Advisers, or their respective affiliates, will be responsible for the payment of our cumulative organizational and offering expenses to the extent they exceed 1.5% of gross proceeds from the offering of our common stock during our offering period. Additionally, and in accordance with the terms of the Sub-Advisory Agreement, our Advisers will share equally all non-reimbursed, organization and offering expenses in excess of $2 million, exclusive of sales and marketing costs incurred by the Advisers and their respective affiliates. For purposes of this paragraph, sales and marketing costs shall include, among other things, all costs and expenses relating to advertisements and selling literature or brochures, sales meetings, sales training sessions, investor meetings, website hosting and other expenses directly related to the offer and sale of securities by the Company pursuant to this Prospectus. |
| (4) | Pursuant to the Sub-Advisory Agreement, the Sub-Adviser will receive 50% of all fees payable to HMS Adviser under the Investment Advisory Agreement. Our Advisers have agreed to waive management and incentive fees, for a period from June 4, 2012 to September 30, 2013, to the extent required to avoid distributions that are estimated to represent a return of capital for U.S. federal income tax purposes during such period. See “Management’s Discussion and Analysis of Financial Condition and Results of Operations – Overview – Management Fee, Incentive Fee, and Administrative Expense Waiver.” |
Certain of the advisory fees payable to our Advisers are not based on the performance of our investments. See “Investment Advisory and Administrative Services Agreement” and “Certain Relationships and Related Party Transactions” for a more detailed description of the fees and expenses payable to our Advisers, the dealer manager and their affiliates and the conflicts of interest related to these arrangements.
| 25 |
QUESTIONS AND ANSWERS ABOUT THIS OFFERING
Set forth below are some of the more frequently asked questions and answers relating to our structure, our management, our business and an offering of this type. See “Prospectus Summary” and the remainder of this prospectus for more detailed information about our structure, our management, our business, and this offering.
Q: What is a “BDC”?
A: BDCs are closed-end management investment companies that elect to be treated as business development companies under the 1940 Act. As such, BDCs are subject to only certain provisions of the 1940 Act, as well as the Securities Act of 1933, as amended, or the Securities Act, and the Securities Exchange Act of 1934, as amended, or the Exchange Act. BDCs make investments in private or thinly-traded public companies in the form of long-term debt or equity capital, with the goal of generating current income and/or potential capital growth. BDCs can be internally or externally managed and, if certain requirements are met, may qualify to elect to be taxed as “regulated investment companies” for federal tax purposes.
Q: Who is the Sponsor?
A: Hines is our Sponsor and the parent company of our Adviser. Hines is a fully integrated global real estate investment and management firm and, with its predecessor, has been investing in real estate and providing acquisition, development, financing, property management, leasing and disposition services for over 55 years. This experience includes credit evaluation and underwriting of tenants across numerous industries and geographic markets, including middle market companies. Hines provides real estate investment and management services to numerous investors and partners including pension plans, domestic and foreign institutional investors, high net worth individuals and retail investors. Hines is indirectly owned and controlled by Gerald D. Hines and his son Jeffrey C. Hines. As of December 31, 2012, Hines and its affiliates had ownership interests in a real estate portfolio of 234 projects, valued at approximately $24.3 billion and have raised gross proceeds of $4.1 billion through sponsored public programs. Please see “Investment Objective and Strategies – About Our Sponsor” for more information regarding Hines.
Q: Who is the Sub-Adviser?
A: Our Adviser has entered into a sub-advisory agreement with Main Street and Main Street Partners to act as our investment sub-adviser to identify, evaluate, negotiate and structure prospective investments, make investment and portfolio management recommendations for approval by our Adviser, monitor our investment portfolio and provide certain ongoing administrative services to our Adviser. Main Street is initially providing such investment sub-advisory services to our Adviser. However, because the fees that Main Street would receive from such an arrangement could have negative consequences on Main Street’s ability to meet the source-of-income requirement necessary for Main Street to maintain its RIC tax treatment, the ultimate intent is that Main Street Partners will provide such services. For more information regarding the Sub-Adviser, see “Investment Objective and Strategies – About Our Sub-Adviser.” Main Street Partners is a wholly-owned subsidiary of Main Street, an internally managed BDC and a registered investment adviser. Main Street Partners, which employs all of Main Street’s investment professionals, is subject to Main Street’s supervision and control. Main Street Partners’ management team includes a unique group of professionals with over 100 years of collective investment experience. The members of Main Street Partners’ investment team have broad investment backgrounds, with prior experience at private investment funds, investment banks and other financial services companies, and currently include eight certified public accountants and one chartered financial analyst. Main Street has developed a reputation in the market place as a responsible and efficient source of financing, which has created a stream of proprietary deal flow. As of December 31, 2012, Main Street had debt and equity investments in customized lower middle market securities and over-the-counter debt securities with an aggregate fair value of $900.3 million in 144 portfolio companies, including investments in over-the-counter debt securities with an aggregate fair value of approximately $390.0 million in 85 separate issuers. We leverage the Sub-Adviser’s expertise in analyzing, valuing, structuring, negotiating and closing transactions, which provides us with a competitive advantage in offering customized financing solutions to lower middle market companies and in executing investments in over-the-counter debt securities. Main Street and Main Street Partners are based in Houston, Texas. Main Street’s common stock trades on the New York Stock Exchange under the ticker symbol “MAIN.”
| 26 |
Q: What is a “RIC”?
A: A “RIC” is an entity that has elected to be treated and qualifies as a regulated investment company under Subchapter M of the Code. A RIC generally does not have to pay corporate-level U.S. federal income taxes on any income or gain that it distributes to its stockholders from its tax earnings and profits. To qualify as a RIC, a company must, among other things, meet certain source-of-income and asset diversification requirements. In addition, in order to obtain RIC tax treatment, a company must distribute to its stockholders, for each taxable year, at least 90% of its “investment company taxable income,” which is generally its net ordinary income plus the excess, if any, of net short-term capital gain over net long-term capital loss. Even if we qualify as a RIC, we generally will be subject to corporate-level U.S. federal income tax on our undistributed taxable income and could be subject to U.S. federal excise, state, local and foreign taxes. See “Material U.S. Federal Income Tax Considerations” for more information regarding RICs.
Q: How are our investments selected and acquired?
A: Pursuant to the Sub-Advisory Agreement, the Sub-Adviser is primarily responsible for identifying and evaluating investment opportunities, providing due diligence information with respect to prospective investments, recommending investments to our Adviser and negotiating and structuring our investments. HMS Adviser oversees all investment activities and is ultimately responsible for making all investment decisions with respect to our portfolio. All investment decisions made by our Adviser will require the approval of its investment committee which is led by Alejandro Palomo, who serves as a director and member of the investment committee for HMS Adviser. Our board of directors, including a majority of independent directors, oversees and monitors our investment performance and reviews the compensation under the Investment Advisory Agreement and determines whether the provisions of the Investment Advisory Agreement and Sub-Advisory Agreement have been carried out.
Q: How does a “best efforts” offering work?
A: When securities are offered to the public on a “best efforts” basis, the broker-dealers participating in the offering are only required to use their best efforts to sell the offered securities. In this offering, broker-dealers do not have a firm commitment or obligation to purchase any of the shares of common stock we are offering.
Q: How long will this offering last?
A: This is a continuous offering of our shares as permitted by the federal securities laws. We have filed and will continue to file post-effective amendments to the registration statement of which this prospectus is a part that are subject to SEC review, to allow us to continue this offering for at least two years. Under certain conditions, we may decide to extend this offering beyond two years. Generally, state registrations are for a period of one year. We may be required to discontinue selling shares in any state in which our registration is not renewed or otherwise extended annually. We may terminate the offering at any time.
Q: Will I receive a stock certificate?
A: No. Our board of directors has authorized the issuance of shares of our capital stock without certificates. We expect that we will not issue shares in certificated form, although we may decide to issue certificates at such time, if ever, as we list our shares on a national securities exchange. All shares of our common stock are issued in book-entry form only. The use of book-entry registration protects against loss, theft or destruction of stock certificates and reduces the offering costs.
| 27 |
Q: Who can buy shares of common stock in this offering?
A: In general, you may buy shares of our common stock pursuant to this prospectus if you have either (1) a net worth of at least $70,000 and an annual gross income of at least $70,000, or (2) a net worth of at least $250,000 (not including home, furnishings and personal automobiles). For this purpose, net worth does not include your home, home furnishings and personal automobiles. Our suitability standards also require that a potential investor (i) can reasonably benefit from an investment in us based on such investor’s overall investment objectives and portfolio structuring; (ii) is able to bear the economic risk of the investment based on the prospective stockholder’s overall financial situation; and (iii) has an apparent understanding of (a) the fundamental risks of the investment, (b) the risk that such investor may lose his or her entire investment, (c) the lack of liquidity of the shares, (d) the background and qualifications of our Advisers, and (e) the tax consequences of the investment. Residents of Arizona, California, Idaho, Iowa, Kansas, Kentucky, Maine, Massachusetts, Michigan, Nebraska, New Jersey, New Mexico, North Carolina, North Dakota, Ohio, Oklahoma, Oregon, Tennessee, Texas and Vermont have additional suitability standards. See “Suitability Standards.”
Generally, you must purchase at least $2,500 in shares of our common stock. After you have satisfied the applicable minimum purchase requirement, additional purchases must be in increments of at least $500, except for purchases made pursuant to our distribution reinvestment plan. These minimum net worth and investment levels may be higher in certain states, so you should carefully read the more detailed description under “Suitability Standards.”
Certain volume discounts may be available for large purchases. See “Plan of Distribution.” The net proceeds to us from a sale eligible for a volume discount will be the same, but the selling commissions payable to the selected broker-dealer will be reduced.
As a result of the BDC Formation, HMS Income LLC merged with and into us and we were the surviving entity. Pursuant to the terms of the agreement and plan of merger and the articles of merger, within 48 hours prior to the BDC Formation, our board of directors (including a majority of the non-interested members) and the managers of HMS Income LLC determined the net asset value of HMS Income LLC, and the outstanding membership units of HMS Income LLC were converted into that number of shares of our common stock equal to the net asset value of HMS Income LLC, as determined above, divided by $9.00 (based on the $10.00 per share initial offering price less the $1.00 combined selling commissions and dealer manager fee). As a result, the members of HMS Income LLC received a total of 1,123,157 shares of our common stock for their 1,111,111 membership units of HMS Income LLC. See “Formation Transaction” and “Certain Relationships and Related Party Transactions.”
Q: How do I subscribe for shares of common stock?
A: If you meet the net worth and suitability standards and choose to purchase shares in this offering, you will need to (1) complete a subscription agreement, the form of which is attached to this prospectus as Appendix A, and (2) pay for the shares at the time you subscribe. We reserve the right to reject any subscription in whole or in part. Subject to the requirements of state securities regulators with respect to sales to residents of their state, there is no minimum number of shares required to be sold in this offering. We held our initial closing on September 17, 2012, and we now intend to conduct closings on a semi-monthly basis. All subscription payments are placed in a segregated account and held in trust for our subscribers’ benefit, pending release to us at the next scheduled semi-monthly closing. Subscriptions are accepted or rejected by us within 30 days of receipt by us and, if rejected, all funds are returned to subscribers without deduction for any expenses within ten business days from the date the subscription is rejected.
Q: Is there any minimum initial investment required?
A: Yes. To purchase shares in this offering, you must make an initial purchase of at least $2,500. Once you have satisfied the minimum initial purchase requirement, any additional purchases of our shares in this offering must be in amounts of at least $500 except for additional purchases pursuant to our distribution reinvestment plan. See “Plan of Distribution.”
Q: Can I invest through my IRA, SEP or after-tax deferred account?
A: Yes, subject to the suitability standards. An approved trustee must process and forward to us subscriptions made through IRAs, Keogh plans and 401(k) plans. In the case of investments through IRAs, Keogh plans and 401(k) plans, we will send the confirmation and notice of our acceptance or rejection to the trustee. Please be aware that in purchasing shares, custodians or trustees of employee pension benefit plans or IRAs may be subject to the fiduciary duties imposed by ERISA or other applicable laws and to the prohibited transaction rules prescribed by ERISA and related provisions of the Code. In addition, prior to purchasing shares, the trustee or custodian of an employee pension benefit plan or an IRA should determine that such an investment would be permissible under the governing instruments of such plan or account and applicable law. See “Suitability Standards” for more information.
| 28 |
Q: How will the payment of fees and expenses affect my invested capital?
A: The payment of fees and expenses will reduce the funds available to us for investment in portfolio companies and the income generated by the portfolio as well as funds available for distribution to stockholders. The payment of fees and expenses will also result in the net asset value per share of your common stock initially being less than your purchase price.
Q: Will the distributions I receive be taxable?
A: For federal income tax purposes, distributions by us to our stockholders generally constitute ordinary income or capital gain or are treated as a nontaxable return of capital. Distributions of our “investment company taxable income” (which is, generally, our taxable income excluding net capital gain) will be taxable as ordinary income to U.S. stockholders to the extent of our current or accumulated earnings and profits, whether paid in cash or reinvested in additional common stock. To the extent such distributions paid by us to non-corporate stockholders (including individuals) are attributable to “qualified dividends” from U.S. corporations and certain qualified foreign corporations, such distributions may be eligible for a maximum federal income tax rate of 20%. In this regard, it is anticipated that distributions paid by us generally will not be attributable to “qualified dividends” and, therefore, generally will not qualify for the preferential rate applicable to “qualified dividends.” Distributions of our net capital gain (which is generally our net long-term capital gain in excess of net short-term capital loss) properly designated by us as “capital gain dividends” generally will be taxable to a U.S. stockholder as long-term capital gain that is currently taxable at a maximum federal tax rate of 20% in the case of individuals, trusts or estates, regardless of the U.S. stockholder’s holding period for his, her or its common stock and regardless of whether the distribution is paid in cash or reinvested in additional common stock. Distributions in excess of our earnings and profits first will reduce a U.S. stockholder’s adjusted tax basis in such stockholder’s common stock and, after the adjusted basis is reduced to zero, will constitute capital gain to such U.S. stockholder. In addition, stockholders may be subject to a 3.8% Medicare tax, as well as state, local, foreign and other taxes, on distributions received from us.
Q: When will I get my detailed tax information?
A: We will send to each of our U.S. stockholders, as promptly as possible after the end of each calendar year, in any event, no later than 75 days after the end of each fiscal year, a notice detailing, on a per share and per distribution basis, the amounts includible in such U.S. stockholder’s taxable income for such year as ordinary income and as long-term capital gain.
Q: Will I be notified of how my investment is doing?
A: Yes, periodic updates on the performance of your investment will be made available to you, including:
| · | distribution statements; |
| · | periodic prospectus supplements during the offering; |
| · | an annual report; |
| · | an annual IRS Form 1099-DIV, if required; and |
| · | three quarterly financial reports. |
We will make this information available to you via one or more of the following methods:
| · | electronic delivery; or |
| · | posting on our website located at www.HinesSecurities.com, along with any required notice. |
| 29 |
In addition, to the extent required by law or regulation or, in our discretion, we may make certain of this information available to you via U.S. mail or other courier.
Q: Are there any restrictions on the transfer of shares?
A: No. Shares of our common stock have no preemptive, exchange, conversion or redemption rights, but are entitled to the limited repurchase rights described elsewhere in this prospectus relating to our share repurchase program and repurchases upon the death or disability of a stockholder. Additionally, shares of our common stock are freely transferable, except where their transfer is restricted by federal and state securities laws or by contract. We do not intend to list our securities on any securities exchange during the offering period, and we do not expect there to be a public market for our shares in the foreseeable future. As a result, your ability to sell your shares will be limited. We will not charge for transfers of our shares except for necessary and reasonable costs actually incurred by us.
Q: Who can help answer my questions?
A: If you have more questions about the offering or if you would like additional copies of this prospectus, you should contact your registered representative or the dealer manager at:
Hines Securities, Inc.
2800 Post Oak Boulevard, Suite 4700
Houston, Texas 77056-6118 (888) 446-3773
Attention: Investor Services
www.HinesSecurities.com
| 30 |
Selected Financial Data
You should read this selected consolidated financial data in conjunction with our “Management’s Discussion and Analysis of Financial Condition and Results of Operations” and our audited consolidated financial statements and notes thereto included elsewhere in the registration statement. The selected financial data as of and for the year ended December 31, 2012 and for the period from November 28, 2011 (Inception) to December 31, 2011 have been derived from our audited consolidated financial statements.
| Period from Inception | ||||||||
| Year Ended | (November 22, 2011) | |||||||
| December 31, 2012 | to December 31, 2011 | |||||||
| (dollars in thousands) | ||||||||
| Statement of operations data: | ||||||||
| Interest income: | ||||||||
| Affiliate investment | $ | 635 | $ | - | ||||
| Non-Control/Non-Affiliate investments | 1,238 | 90 | ||||||
| Total interest income | 1,873 | 90 | ||||||
| Expenses: | ||||||||
| Interest expense | 316 | 16 | ||||||
| Management and incentive fees | 358 | - | ||||||
| Administrative services expenses | 438 | - | ||||||
| Professional fees | 201 | - | ||||||
| Insurance | 108 | - | ||||||
| Organizational | - | 18 | ||||||
| Other general and administrative | 114 | - | ||||||
| Expenses before waivers | 1,535 | 34 | ||||||
| Waiver of management and incentive fees | (358 | ) | - | |||||
| Waiver of administrative services expenses | (438 | ) | - | |||||
| Total expenses | 739 | 34 | ||||||
| Net investment income | 1,134 | 56 | ||||||
| Total realized gain from investments | 14 | - | ||||||
| Net realized income | 1,148 | 56 | ||||||
| Total net change in unrealized appreciation (depreciation) from investments | 87 | (36 | ) | |||||
| Net increase in net assets resulting from operations | $ | 1,235 | $ | 20 | ||||
| Net investment income per share/unit – basic and diluted | $ | 0.99 | $ | 0.05 | ||||
| Net realized income per share/unit – basic and diluted | $ | 1.00 | $ | 0.05 | ||||
| Net increase in net assets from operations per share/unit – basic and diluted | $ | 1.08 | $ | 0.02 | ||||
| Distributions declared per share/unit – basic and diluted | $ | 0.94 | $ | - | ||||
| Weighted average shares/units outstanding – basic and diluted | 1,151,554 | 1,111,111 | ||||||
| 31 |
| As of December 31, | ||||||||
| 2012 | 2011 | |||||||
| (dollars in thousands) | ||||||||
| Balance sheet data: | ||||||||
| Assets: | ||||||||
| Total portfolio investments at fair value | $ | 16,132 | $ | 16,387 | ||||
| Cash and cash equivalents | 1,832 | 942 | ||||||
| Interest receivable | 58 | 26 | ||||||
| Prepaid and other assets | 82 | - | ||||||
| Due from Main Street Capital Corporation | 1,003 | 170 | ||||||
| Deferred offering costs | 2,508 | - | ||||||
| Deferred financing costs (net of accumulated amortization) | 210 | 27 | ||||||
| Total assets | $ | 21,825 | $ | 17,552 | ||||
| Liabilities and net assets: | ||||||||
| Accounts payable and other liabilities | 114 | 18 | ||||||
| Payable for unsettled trades | 290 | - | ||||||
| Distribution payable | 76 | - | ||||||
| Due to affiliates | 2,922 | 14 | ||||||
| Note payable | 7,000 | - | ||||||
| Note payable to Main Street Capital Corporation | - | 7,500 | ||||||
| Total liabilities | $ | 10,402 | $ | 7,532 | ||||
| Total net assets | 11,423 | 10,020 | ||||||
| Total liabilities and net assets | $ | 21,825 | $ | 17,552 | ||||
| Other data: | ||||||||
| Weighted average effective yield on lower middle market debt investments(1) | 14.4 | % | 13.7 | % | ||||
| Number of lower middle market portfolio companies | 6 | 6 | ||||||
| Weighted average effective yield on privately placed debt investments(1) | 8.2 | % | 8.3 | % | ||||
| Number of privately placed portfolio companies | 11 | 11 | ||||||
| Weighted average effective yield on total portfolio | 9.9 | % | 9.7 | % | ||||
| Expense ratios (as percentage of average net assets): | ||||||||
| Total expenses | 7.1 | % | .34 | %(2) | ||||
| Operating expenses excluding interest expense | 4.0 | % | .18 | %(2) | ||||
| (1) | Weighted-average effective yield is calculated based on our debt investments at the end of each period and includes accretion of original issue discounts and amortization of par value. |
| (2) | Not annualized. |
| 32 |
RISK FACTORS
Investing in shares of our common stock involves a number of significant risks. In addition to the other information contained in this prospectus, you should consider carefully the following information before making an investment in shares of our common stock. The risks set out below are not the only risks we face. If any of the following events occur, our business, financial condition and results of operations could be materially and adversely affected. In such case, our net asset value could decline, and you may lose all or part of your investment.
Risks Relating to Our Business and Structure
We are a relatively new company and have a limited operating history and are subject to the business risks and uncertainties associated with any new business, including the risk that we will not achieve our investment objectives.
We were formed in Maryland and commenced operations on December 12, 2011 with $10 million of equity capitalization. See “Formation Transaction” We are subject to all of the business risks and uncertainties associated with any new business, including the risk that we will not achieve our investment objective and that the value of our common stock could decline substantially.
Economic activity in the United States was impacted by the global financial crisis of 2008 and has yet to fully recover.
Beginning in the third quarter of 2007, global credit and other financial markets suffered substantial stress, volatility, illiquidity and disruption. These forces reached extraordinary levels in late 2008, resulting in the bankruptcy of, the acquisition of, or government intervention in the affairs of several major domestic and international financial institutions. In particular, the financial services sector was negatively impacted by significant write-offs as the value of the assets held by financial firms declined, impairing their capital positions and abilities to lend and invest. We believe that such value declines were exacerbated by widespread forced liquidations as leveraged holders of financial assets, faced with declining prices, were compelled to sell to meet margin requirements and maintain compliance with applicable capital standards. Such forced liquidations also impaired or eliminated many investors and investment vehicles, leading to a decline in the supply of capital for investment and depressed pricing levels for many assets. These events significantly diminished overall confidence in the debt and equity markets, engendered unprecedented declines in the values of certain assets, and caused extreme economic uncertainty.
Since March 2009, there have been signs that the global credit and other financial market conditions have improved as stability has increased throughout the international financial system; however, there have been recent periods of volatility. While financial conditions have improved, economic activity has remained subdued and corporate interest rate risk premiums, otherwise known as credit spreads, remain at historically high levels, particularly in the loan and high yield bond markets. These conditions may negatively impact our ability to obtain financing, particularly from the debt markets. In addition, future financial market uncertainty could lead to further financial market disruptions and could further impact our ability to obtain financing, which could limit our ability to grow our business, fully execute our business strategy and could decrease our earnings, if any. Future financial market uncertainty could lead to further financial market disruptions and could further adversely impact our ability to obtain financing and the value of our investments.
Recent U.S. debt ceiling and budget deficit concerns, together with signs of deteriorating sovereign debt conditions in Europe, have increased the possibility of additional sovereign credit-rating downgrades and economic slowdowns. The impact of this or any further downgrades to the U.S. government's sovereign credit rating, or its perceived creditworthiness, and the impact of events in Europe with respect to the ability of certain European Union countries to continue to service their sovereign debt obligations are inherently unpredictable and could adversely affect the U.S. and global financial markets and economic conditions. There can be no assurance that governmental or other measures to aid economic recovery will be effective. These developments could cause interest rates and borrowing costs to rise, negatively impact our ability to access the capital markets on favorable terms, decrease our ability to borrow under our Credit Facility or result in a decision by other lenders not to extend credit to us. In addition, the broader financial turmoil and uncertainty could have a material adverse effect on our business, financial condition and results of operations.
| 33 |
Unfavorable economic conditions or other factors may affect our ability to borrow for investment purposes, and may therefore adversely affect our ability to achieve our investment objective.
Unfavorable economic conditions or other factors could increase our funding costs, limit our access to the capital markets or result in a decision by lenders not to extend credit to us. An inability to successfully access the capital markets could limit our ability to grow our business and fully execute our business strategy and could decrease our earnings, if any.
There is a risk that investors in our equity securities may not receive distributions or that our distributions may not grow over time.
Any distributions we make to our stockholders will be paid out of assets legally available for distribution. We cannot assure you that we will achieve investment results that will allow us to make a specified level of cash distributions or year−to−year increases in cash distributions. In addition, due to the asset coverage test applicable to us as a BDC, we may be limited in our ability to make distributions.
The amount of our distributions to our stockholders is uncertain. Portions of the distributions that we pay may represent a return of capital to you for U.S. federal income tax purposes which will lower your tax basis in your shares and reduce the amount of funds we have for investment in targeted assets. We may not be able to pay you distributions, and our distributions may not grow over time.
Any distributions we make to our stockholders will be paid out of assets legally available for distribution. We may fund our cash distributions from any sources of funds available, including offering proceeds, borrowings, net investment income from operations, capital gains proceeds from the sale of assets, non-capital gains proceeds from the sale of assets, dividends or other distributions paid to us on account of preferred and common equity investments in portfolio companies and fee waivers from our Advisers. We cannot assure you that we will achieve investment results that will allow us to make a targeted level of distributions or year−to−year increases in distributions. Our ability to pay distributions might be adversely affected by, among other things, the impact of one or more of the risk factors described in this prospectus. In addition, the inability to satisfy the asset coverage test applicable to us as a BDC can limit our ability to pay distributions. All distributions will be paid at the discretion of our board of directors and will depend on our earnings, our financial condition, maintenance of our RIC status, compliance with applicable BDC regulations and such other factors as our board of directors may deem relevant from time to time. We cannot assure you that we will pay distributions to our stockholders in the future.
To the extent that we pay any distributions from the proceeds of the offering or from borrowings in anticipation of future cash flow, this may constitute a return of your capital and will lower your tax basis in your shares. Distributions from the proceeds of the offering or from borrowings also could reduce the amount of capital we ultimately invest in debt and equity interests of portfolio companies. We have not established any limit on the extent to which we may use borrowings, if any, or proceeds from the offering to fund distributions (which may reduce the amount of capital we ultimately invest in assets). There can be no assurance that we will be able to sustain distributions at any particular level or at all. Our Advisers have agreed to waive management and incentive fees, for a period from June 4, 2012 to September 30, 2013, to the extent required to avoid distributions that are estimated to represent a return of capital for U.S. federal income tax purposes during such period.
| 34 |
Price declines in the large corporate leveraged loan market may adversely affect the fair value of over-the-counter debt securities we hold, reducing our net asset value through increased net unrealized depreciation.
Prior to the onset of the financial crisis, collateralized loan obligations, a type of leveraged investment vehicle holding corporate loans, hedge funds and other highly leveraged investment vehicles, comprised the majority of the market for purchasing and holding senior secured and second lien secured loans. As the secondary market pricing of the loans underlying these portfolios deteriorated during the fourth quarter of 2008, it is our understanding that many investors, as a result of their generally high degrees of leverage, were forced to raise cash by selling their interests in performing loans in order to satisfy margin requirements or the equivalent of margin requirements imposed by their lenders. This resulted in a forced deleveraging cycle of price declines, compulsory sales, and further price declines, with widespread redemption requests and other constraints resulting from the credit crisis generating further selling pressure. While prices have appreciated measurably since the end of 2008, conditions in the large corporate leveraged loan market may deteriorate again, which may cause pricing levels to decline. As a result, we may suffer unrealized depreciation and could incur realized losses in connection with the sale of over-the-counter debt securities we hold, which could have a material adverse impact on our business, financial condition and results of operations.
Our ability to achieve our investment objective depends on our Adviser’s and our Sub-Adviser’s ability to manage and support our investment process. If our Adviser or our Sub-Adviser were to lose any members of their respective senior management teams, our ability to achieve our investment objective could be significantly harmed.
We are externally managed and depend upon the investment expertise, diligence, skill and network of business contacts of our Advisers. We also depend, to a significant extent, on our Advisers’ access to the investment professionals and the information and deal flow generated by these investment professionals in the course of their investment and portfolio management activities. Our Advisers will evaluate, negotiate, structure, close, monitor and service our investments. Our success depends to a significant extent on the continued service and coordination of our Advisers, including their key professionals. The departure of a significant number of our Adviser’s or Sub-Adviser’s key professionals could have a materially adverse effect on our ability to achieve our investment objective. In addition, we can offer no assurance that our Advisers will remain our investment adviser and sub-adviser or that we will continue to have access to their investment professionals or their information and deal flow.
Because our business model depends to a significant extent upon relationships with investment banks, business brokers, loan syndication and trading desks, and commercial banks, the inability of our Advisers to maintain or develop these relationships, or the failure of these relationships to generate investment opportunities, could adversely affect our business.
We expect that our Advisers will depend on their relationships with investment banks, business brokers, loan syndication and trading desks, commercial banks and other historical sources of deal flow, and we rely to a significant extent upon these relationships to provide us with potential investment opportunities. If our Advisers fail to maintain their existing relationships or develop new relationships with other sources of investment opportunities, we will not be able to grow our investment portfolio. In addition, individuals with whom our Advisers’ professionals have relationships are not obligated to provide us with investment opportunities, and, therefore, there is no assurance that such relationships will generate investment opportunities for us.
| 35 |
We may face increasing competition for investment opportunities, which could delay deployment of our capital, reduce returns and result in losses.
We compete for investments with other BDCs and investment funds (including private equity funds and mezzanine funds), as well as traditional financial services companies such as commercial banks and other sources of funding. Moreover, alternative investment vehicles, such as hedge funds, also make investments in middle market private U.S. companies. As a result, competition for investment opportunities in private U.S. companies may intensify. Many of our competitors are substantially larger and have considerably greater financial, technical and marketing resources than we do. For example, some competitors may have a lower cost of capital and access to funding sources that are not available to us. In addition, some of our competitors may have higher risk tolerances or different risk assessments than we have. These characteristics could allow our competitors to consider a wider variety of investments, establish more relationships and offer better pricing and more flexible structuring than we are able to do. We may lose investment opportunities if we do not match our competitors’ pricing, terms and structure. If we are forced to match our competitors’ pricing, terms and structure, we may not be able to achieve acceptable returns on our investments or may bear substantial risk of capital loss. A significant part of our competitive advantage stems from the fact that the market for investments in private U.S. companies is underserved by traditional commercial banks and other financial sources. A significant increase in the number and/or the size of our competitors in this target market could force us to accept less attractive investment terms. Furthermore, many of our competitors may have greater experience operating under, or are not subject to, the regulatory restrictions under the 1940 Act that are imposed on us as a BDC.
A significant portion of our investment portfolio is and will continue to be recorded at fair value as determined in good faith by our board of directors and, as a result, there is and will be uncertainty as to the ultimate market value of our portfolio investments.
Under generally accepted accounting principles, we are required to carry our portfolio investments at market value or, if there is no readily available market value, at fair value, as determined by our board of directors. However, the majority of our investments are not be publicly traded or actively traded on a secondary market and, instead, are traded on a privately negotiated over-the-counter secondary market for institutional investors. As a result, we value these securities quarterly at fair value as determined in good faith by our board of directors.
The determination of fair value, and thus the amount of unrealized losses we may incur in any year, is to a degree subjective, and our Advisers have a conflict of interest in making the determination. We value these securities quarterly at fair value as determined in good faith by our board of directors based on input from our Advisers, any third-party independent valuation firm retained by our board of directors, and our audit committee. Our board of directors may utilize the services of an independent third-party valuation firm to aid it in determining the fair value of any securities. Certain factors that may be considered in determining the fair value of our investments include dealer quotes for securities traded on the secondary market for institutional investors, the nature and realizable value of any collateral, the portfolio company’s earnings and its ability to make payments on its indebtedness, the markets in which the portfolio company does business, comparison to comparable publicly-traded companies, discounted cash flow and other relevant factors. Because such valuations, and particularly valuations of private securities and private companies, are inherently uncertain, may fluctuate over short periods of time and may be based on estimates, our determinations of fair value may differ materially from the values that would have been used if a ready market for these securities existed. Due to this uncertainty, our fair value determinations may cause our net asset value on a given date to materially understate or overstate the value that we may ultimately realize upon the sale of one or more of our investments.
Our board of directors may change our operating policies and investment strategies without prior notice or stockholder approval, the effects of which may be adverse.
Our board of directors has the authority to modify or waive our current operating policies, investment criteria and investment strategies without prior notice and without stockholder approval if it determines that doing so will be in the best interests of stockholders. We cannot predict the effect any changes to our current operating policies, investment criteria and investment strategies would have on our business, net asset value, operating results and value of our stock. However, the effects might be adverse, which could negatively impact our ability to pay you distributions and cause you to lose all or part of your investment. Moreover, we have significant flexibility in investing the net proceeds of the offering and may use the net proceeds from the offering in ways with which investors may not agree or for purposes other than those contemplated at the time of the offering.
| 36 |
If we internalize our management functions, your interest in us could be diluted and we could incur other significant costs and face other significant risks associated with being self-managed.
Our board of directors may decide in the future to internalize our management functions. If we do so, we may elect to negotiate to acquire our Advisers’ assets and personnel. At this time, we cannot anticipate the form or amount of consideration or other terms relating to any such internalization transaction. Such consideration could take many forms, including cash payments, promissory notes and shares of our common stock. The payment of such consideration could result in dilution of your interests as a stockholder and could reduce the earnings per share attributable to your investment.
In addition, while we would no longer bear the costs of the various fees and expenses we expect to pay to our Advisers under the Investment Advisory Agreement and Sub-Advisory Agreement, we would incur the compensation and benefits costs of our officers and other employees and consultants that are now being paid by our Advisers or their affiliates. We cannot reasonably estimate the amount of fees we would save or the costs we would incur if we became self-managed. If the expenses we assume as a result of an internalization are higher than the expenses we avoid paying to our Advisers, our earnings per share would be lower as a result of the internalization than they otherwise would have been, potentially decreasing the amount of funds available to distribute to our stockholders and the value of our shares of common stock. As currently organized, we do not have any employees. If we elect to internalize our operations, we would employ personnel and would be subject to potential liabilities commonly faced by employers, such as workers disability and compensation claims, potential labor disputes and other employee-related liabilities and grievances. In recent years, management internalization transactions have been the subject of stockholder litigation. Stockholder litigation can be costly and time-consuming, and there can be no assurance that any litigation expenses we might incur would not be significant or that the outcome of litigation would be favorable to us. Any amounts we are required to expend defending any such litigation will reduce our net investment income.
If we internalize our management functions, we could have difficulty integrating these functions as a stand-alone entity. In addition, we could have difficulty retaining such personnel employed by us. Currently, individuals employed by our Adviser, our Sub-Adviser and/or their respective affiliates perform management and general and administrative functions, including accounting and financial reporting, for multiple entities. These personnel have a great deal of know-how and experience. We may fail to properly identify the appropriate mix of personnel and capital needs to operate as a stand-alone entity. An inability to manage an internalization transaction effectively could result in our incurring excess costs and/or suffering deficiencies in our disclosure controls and procedures or our internal control over financial reporting. Such deficiencies could cause us to incur additional costs, and our management’s attention could be diverted from most effectively managing our investments.
Changes in laws or regulations governing our operations may adversely affect our business or cause us to alter our business strategy.
We and our portfolio companies are subject to regulation at the local, state and federal level. New legislation may be enacted or new interpretations, rulings or regulations could be adopted, including those governing the types of investments we are permitted to make, any of which could harm us and our stockholders, potentially with retroactive effect.
Additionally, any changes to the laws and regulations governing our operations relating to permitted investments may cause us to alter our investment strategy to avail ourselves of new or different opportunities. Such changes could result in material differences to the strategies and plans set forth in this prospectus and may result in our investment focus shifting from the areas of expertise of our Advisers to other types of investments in which our Advisers may have less expertise or little or no experience. Thus, any such changes, if they occur, could have a material adverse effect on our results of operations and the value of your investment.
| 37 |
Efforts to comply with the Sarbanes-Oxley Act will involve significant expenditures, and non-compliance with the Sarbanes-Oxley Act may adversely affect us.
We are subject to the Sarbanes-Oxley Act of 2002, or the Sarbanes-Oxley Act, and the related rules and regulations promulgated by the SEC. Under current SEC rules, beginning with our fiscal year ending December 31, 2013, we will be required to report on our internal control over financial reporting pursuant to Section 404 of the Sarbanes-Oxley Act and rules and regulations of the SEC thereunder. We will be required to review on an annual basis our internal control over financial reporting, and on a quarterly and annual basis to evaluate and disclose changes in our internal control over financial reporting. As a result, we expect to incur significant additional expenses in the near term, which may negatively impact our financial performance and our ability to pay distributions. This process also will result in a diversion of management’s time and attention. We cannot be certain of when our evaluation, testing and remediation actions will be completed or the impact of the same on our operations and we may not be able to ensure that the process is effective or that our internal control over financial reporting is or will be effective in a timely manner. In the event that we are unable to maintain or achieve compliance with the Sarbanes-Oxley Act and related rules, we may be adversely affected.
The impact of recent financial reform legislation on us is uncertain.
In light of current conditions in the U.S. and global financial markets and the U.S. and global economy, legislators, the presidential administration and regulators have increased their focus on the regulation of the financial services industry. The recently enacted Dodd-Frank Wall Street Reform and Consumer Protection Act (the “Dodd-Frank Act”) institutes a wide range of reforms that will have an impact on all financial institutions. Many of the requirements called for in the Dodd-Frank Act will be implemented over time, most of which will be subject to implementing regulations over the course of several years. Given the uncertainty associated with the manner in which the provisions of the Dodd-Frank Act will be implemented by the various regulatory agencies and through regulations, the full impact such requirements will have on our business, results of operations or financial condition is unclear. The changes resulting from the Dodd-Frank Act may require us to invest significant management attention and resources to evaluate and make necessary changes in order to comply with new statutory and regulatory requirements. Failure to comply with any such laws, regulations or principles, or changes thereto, may negatively impact our business, results of operations and financial condition. While we cannot predict what effect any changes in the laws or regulations or their interpretations would have on us as a result of the Dodd-Frank Act, these changes could be materially adverse to us and our stockholders.
We may experience fluctuations in our quarterly results.
We could experience fluctuations in our quarterly operating results due to a number of factors, including our ability or inability to make investments in companies that meet our investment criteria, variations in the interest rates on the debt securities we acquire, the level of our expenses, variations in and the timing of the recognition of realized and unrealized gains or losses, the degree to which we encounter competition in our markets and general economic conditions. As a result of these factors, results for any period should not be relied upon as being indicative of performance in future periods.
Terrorist attacks, acts of war or natural disasters may affect any market for our common stock, impact the businesses in which we invest and harm our business, operating results and financial condition.
Terrorist attacks, acts of war or natural disasters may disrupt our operations, as well as the operations of the businesses in which we invest. Such acts have created, and continue to create, economic and political uncertainties and have contributed to recent global economic instability. Future terrorist activities, military or security operations, or natural disasters could further weaken the domestic/global economies and create additional uncertainties, which may negatively impact the businesses in which we invest directly or indirectly and, in turn, could have a material adverse impact on our business, operating results and financial condition.
| 38 |
Security breaches and other disruptions could compromise our and our Advisers’ information and expose us and our Advisers to liability, which would cause our business and reputation to suffer.
In the ordinary course of our business, we and our Advisers store sensitive data, including our proprietary business information and that of our portfolio companies, and personally identifiable information of our directors, officers and other employees, in our and our Advisers’ data centers and networks. The secure processing, maintenance and transmission of this information is important to our and our Advisers’ operations and business strategy. Despite our security measures, our and our Advisers’ information technology and infrastructure may be vulnerable to attacks by hackers or breached due to employee error, malfeasance or other disruptions. Any such breach could compromise our and our Advisers’ networks and the information stored there could be accessed, publicly disclosed, lost or stolen. Any such access, disclosure or other loss of information could result in legal claims or proceedings, liability under laws that protect the privacy of personal information, and regulatory penalties, disrupt our operations, and damage our and our Advisers’ reputations, and cause a loss of confidence in us and our Advisers’ products and services, which could adversely affect our business.
Risks Related to our Advisers and their Affiliates
Our Adviser is recently formed and has limited operating history.
Our Adviser was formed on April 13, 2012 and has limited operating history and limited experience acting as an investment adviser for a BDC. Our Adviser’s capabilities in managing the investment process and providing competent services to us will depend on the employment of investment professionals in an adequate number and of adequate sophistication to match the corresponding flow of transactions. To achieve our investment objective, our Adviser may need to hire, train, supervise and manage new investment professionals. Our Adviser may not be able to find investment professionals in a timely manner or at all. Failure to support our investment process could have a material adverse effect on our business, financial condition and results of operations.
Our Advisers and their respective affiliates, including our officers and certain of our directors, may have conflicts of interest as a result of compensation arrangements, time constraints and competition for investments, which they will attempt to resolve in a fair and equitable manner, but which may result in actions that are not in your best interests.
Our Advisers and their affiliates receive substantial fees from us in return for their services, and these fees could influence the advice provided to us. Among other matters, the compensation arrangements could affect their judgment with respect to public offerings of equity by us, which allow the Dealer Manager to earn additional dealer manager fees and our Advisers to earn increased management fees.
We may be obligated to pay our Advisers incentive compensation even if we incur a net loss due to a decline in the value of our portfolio.
Our Investment Advisory Agreement and Sub-Advisory Agreement entitle our Advisers to receive incentive compensation on income regardless of any capital losses. In such case, we may be required to pay our Advisers incentive compensation for a fiscal quarter even if there is a decline in the value of our portfolio or if we incur a net loss for that quarter.
Any incentive fee payable by us that relates to our net investment income may be computed and paid on income that may include interest that has been accrued but not yet received. If a portfolio company defaults on a loan that is structured to provide accrued interest, it is possible that accrued interest previously included in the calculation of the incentive fee will become uncollectible. Pursuant to the Investment Advisory Agreement and Sub-Advisory Agreement our Adviser and Sub-Adviser, respectively, will not be under any obligation to reimburse us for any part of the incentive fee they received that was based on accrued income that we never received as a result of a default by an entity on the obligation that resulted in the accrual of such income, and such circumstances would result in our paying an incentive fee on income we never received.
| 39 |
For federal income tax purposes, we may be required to recognize taxable income (such as deferred interest that is accrued as original issue discount) in circumstances in which we do not receive a corresponding payment in cash and to make distributions with respect to such income to maintain our status as a RIC even though we will not have received any corresponding cash amount. Under such circumstances, we may have difficulty meeting the annual distribution requirement necessary to obtain and maintain RIC tax treatment under the Code. Any difficulty in satisfying the annual distribution requirement may be amplified to the extent that we are required to pay an incentive fee with respect to such accrued income for which we have not received a corresponding cash payment. As a result, we may have to sell some of our investments at times and/or at prices we would not consider advantageous, raise additional debt or equity capital or forgo new investment opportunities for this purpose. If we are not able to obtain cash from other sources, we may fail to qualify for RIC tax treatment and thus become subject to corporate-level income tax.
The time and resources that individuals employed by the Advisers devote to us may be diverted and we may face additional competition due to the fact that neither our Advisers nor their affiliates are prohibited from raising money for or managing another entity that makes the same types of investments that we target.
The Sub-Adviser currently manages other investment entities, including itself, and neither our Adviser nor our Sub-Adviser is prohibited from raising money for and managing future investment entities that make the same types of investments as those we target; provided, however, that during the terms of the Investment Advisory Agreement and Sub-Advisory Agreement, except as otherwise agreed, neither the Adviser nor the Sub-Adviser may serve as an investment adviser to a public, non-traded BDC (except this restriction will not apply to the Adviser and Sub-Adviser working together on another fund sponsored by the Adviser or the Sub-Adviser). As a result, the time and resources that our Advisers devote to us may be diverted, and during times of intense activity in other programs, they may devote less time and resources to our business than is necessary or appropriate. In addition, we may compete with any such investment entity for the same investors and investment opportunities. While we intend to co-invest with such investment entities to the extent permitted by the 1940 Act and the rules and regulations thereunder, the 1940 Act imposes significant limits on co-investing. As a result, we and Main Street and certain of its affiliates have applied for exemptive relief from the SEC under the 1940 Act, which, if granted, would allow us additional latitude to co-invest with Main Street and/or certain of its affiliates. However, there is no assurance that we will obtain such relief. In the event the SEC does not grant us relief, we will be limited in our ability to invest in certain portfolio companies in which Main Street and/or its affiliates are investing or are invested. Even if we are able to obtain exemptive relief, we will be unable to participate in certain transactions originated by the Sub-Adviser and/or its affiliates prior to receipt of such relief.
If we do not obtain exemptive relief from the SEC to allow us to co-invest alongside Main Street and/or certain of its affiliates, we may be required to adjust our investment strategy.
Our investment strategy contemplates that we will focus on investing capital in originated transactions that are sourced by our Sub-Adviser. Originated transactions may include transactions that are privately negotiated and sourced on a proprietary basis. Because our Sub-Adviser manages other investment funds whose mandates include participating in such transactions, such investments will need to be made on a co-investment basis. The 1940 Act imposes significant limits on co-investment with our Sub-Adviser or its affiliates. We generally will not be permitted to co-invest alongside Main Street or its affiliates in privately negotiated transactions unless we obtain an exemptive order from the SEC or the transaction is otherwise permitted under existing regulatory guidance, such as syndicated transactions where price is the only negotiated term, and will not participate in transactions where other terms are negotiable. We and Main Street and certain of its affiliates have sought such an exemptive order, although there is no assurance that we will obtain the requested relief. In the event the SEC does not grant us relief, we will only participate in co-investments that are allowed under existing regulatory guidance, which would reduce the amount of transactions in which we can participate and make it more difficult for us to implement our investment objective. Even if we are able to obtain exemptive relief, we are unable to participate in certain transactions originated by Main Street or its affiliates, including during the period prior to receiving such relief.
| 40 |
Our Sub-Adviser may face conflicts of interest in allocating investment opportunities between us and itself and its affiliates.
The investment professionals employed by our Sub-Adviser are also the investment professionals responsible for investing and managing its own securities portfolio. These professionals are responsible for allocating investment opportunities between us and itself and its affiliates. Even if exemptive relief is obtained allowing the Main Street and certain of its affiliates and us to co-invest in investment opportunities, the Sub-Adviser does not currently have an obligation to co-invest with us or to allocate particular investment opportunities to us. If the Sub-Adviser allocates lesser quality investment opportunities to us than it retains for itself, our operating results could be adversely affected.
The potential for our Advisers to earn incentive fees under the Investment Advisory Agreement and the Sub-Advisory Agreement may create an incentive for the Advisers to enter into investments that are riskier or more speculative than would otherwise be the case, and our Advisers may have an incentive to increase portfolio leverage in order to earn higher management fees.
The incentive fee payable by us to our Advisers may create an incentive for them to make investments on our behalf that are risky or more speculative than would be the case in the absence of such compensation arrangement. The way in which the incentive fee payable to our Advisers is determined may encourage them to use leverage to increase the return on our investments. In addition, the fact that our management fee is payable based upon our gross assets, which would include any borrowings for investment purposes, may encourage our Advisers to use leverage to make additional investments. Under certain circumstances, the use of leverage may increase the likelihood of default, which would disfavor holders of our common stock. Such a practice could result in our investing in more speculative securities than would otherwise be the case, which could result in higher investment losses, particularly during cyclical economic downturns.
There are significant potential conflicts of interest that could impact our investment returns.
We pay management and incentive fees to our Advisers, and reimburse our Advisers for certain expenses they incur. In addition, investors in shares of our common stock will invest on a gross basis and receive distributions on a net basis after expenses, resulting in, among other things, a lower rate of return than one might achieve through direct investments.
The part of the incentive fee payable by us that relates to our pre-incentive fee net investment income is computed and paid on income that may include interest that is accrued but not yet received in cash. If a portfolio company defaults on a loan that is structured to provide accrued interest, it is possible that accrued interest previously used in the calculation of the incentive fee will become uncollectible.
Our Adviser may seek to change the terms of our Investment Advisory Agreement, which could affect the terms of our Adviser’s compensation.
Our Investment Advisory Agreement will automatically renew for successive annual periods if approved by our board of directors or by the affirmative vote of the holders of a majority of our outstanding voting securities, including, in either case, approval by a majority of our directors who are not interested persons. Moreover, conflicts of interest may arise if our Adviser seeks to change the terms of our Investment Advisory Agreement, including, for example, the terms for compensation. Any material change to the Investment Advisory Agreement must be submitted to stockholders for approval under the 1940 Act.
| 41 |
The Sub-Advisory Agreement and the Investment Advisory Agreement contain co-termination provisions. Such provisions, if triggered, may leave us without an investment adviser or sub-adviser which could negatively impact our investment strategy and our ability to achieve our investment objective.
Under the terms of the Sub-Advisory and Investment Advisory Agreements, if either of the Investment Advisory Agreement or Sub-Advisory Agreement is terminated or not renewed, then the other agreement will also terminate on the effective date of such termination or non-renewal. In addition, under the terms of the Investment Advisory Agreement and the Sub-Advisory Agreement, in the event either the Investment Advisory Agreement or the Sub-Advisory Agreement terminates because we terminate or fail to renew either agreement, neither the Adviser, the Sub-Adviser nor any of their affiliates may, except in certain limited circumstances, be re-engaged as Adviser or Sub-Adviser for a period of three years following the date of such termination without the consent of the party not seeking to be re-engaged. Because our success depends to a significant extent on the deal flow and key professionals of our Advisers, the termination of the Sub-Advisory Agreement or Investment Advisory Agreement could have a materially adverse effect on our ability to achieve our investment objective.
In selecting and structuring investments appropriate for us, our Advisers will consider the investment and tax objectives of the Company and our stockholders as a whole, not the investment, tax or other objectives of any stockholder individually.
Our stockholders may have conflicting investment, tax and other objectives with respect to their investments in us. The conflicting interests of individual stockholders may relate to or arise from, among other things, the nature of our investments, the structure or the acquisition of our investments, and the timing of disposition of our investments. As a consequence, conflicts of interest may arise in connection with decisions made by our Advisers, including with respect to the nature or structuring of our investments, that may be more beneficial for one stockholder than for another stockholder, especially with respect to stockholders’ individual tax situations.
Risks Related to Business Development Companies
Our failure to invest a sufficient portion of our assets in qualifying assets could result in our failure to maintain our status as a BDC.
As a BDC, we may not acquire any assets other than “qualifying assets” unless, at the time of and after giving effect to such acquisition, at least 70% of our total assets are qualifying assets. See “Regulation” Therefore, we may be precluded from investing in what we believe are attractive investments if such investments are not qualifying assets. Similarly, these rules could prevent us from making additional investments in existing portfolio companies, which could result in the dilution of our position, or could require us to dispose of investments at an inopportune time to comply with the 1940 Act. If we were forced to sell non-qualifying investments in the portfolio for compliance purposes, the proceeds from such sale could be significantly less than the current value of such investments.
Failure to maintain our status as a BDC would reduce our operating flexibility.
If we do not remain a BDC, we might be regulated as a closed-end investment company under the 1940 Act, which would subject us to substantially more regulatory restrictions under the 1940 Act and correspondingly decrease our operating flexibility.
Regulations governing our operation as a BDC and RIC will affect our ability to raise, and the way in which we raise, additional capital or borrow for investment purposes, which may have a negative effect on our growth.
As a result of the annual distribution requirement to qualify as a RIC, we may need to periodically access the capital markets to raise cash to fund new investments. We may issue “senior securities,” including borrowing money from banks or other financial institutions only in amounts such that our asset coverage, as defined in the 1940 Act, equals at least 200% after such incurrence or issuance. Our ability to issue different types of securities is also limited. Compliance with these requirements may unfavorably limit our investment opportunities and reduce our ability in comparison to other companies to profit from favorable spreads between the rates at which we can borrow and the rates at which we can lend. As a BDC, therefore, we intend to continuously issue equity at a rate more frequent than our privately owned competitors, which may lead to greater stockholder dilution.
| 42 |
We expect to utilize leverage to generate capital to make additional investments. If the value of our assets declines, we may be unable to satisfy the asset coverage test under the 1940 Act, which could prohibit us from paying distributions and could prevent us from qualifying as a RIC. If we cannot satisfy the asset coverage test, we may be required to sell a portion of our investments and, depending on the nature of our debt financing, repay a portion of our indebtedness at a time when such sales and repayments may be disadvantageous.
Under the 1940 Act, we generally are prohibited from issuing or selling our common stock at a price below net asset value per share, which may be a disadvantage as compared with other public companies. We may, however, sell our common stock, or warrants, options or rights to acquire our common stock, at a price below the current net asset value of the common stock if our board of directors and independent directors determine that such sale is in our best interests and the best interests of our stockholders, and our stockholders as well as those stockholders that are not affiliated with us approve such sale. In any such case, the price at which our securities are to be issued and sold may not be less than a price that, in the determination of our board of directors, closely approximates the fair value of such securities.
Our ability to enter into and exit transactions with our affiliates will be restricted.
We are prohibited under the 1940 Act from participating in certain transactions with certain of our affiliates without the prior approval of a majority of the independent members of our board of directors and, in some cases, the SEC. Any person that owns, directly or indirectly, 5% or more of our outstanding voting securities is considered our affiliate for purposes of the 1940 Act and we are generally prohibited from buying or selling any securities from or to such affiliate, absent the prior approval of our board of directors. The 1940 Act also prohibits certain “joint” transactions with certain of our affiliates, which could include investments in the same portfolio company (whether at the same or different times), without prior approval of our board of directors and, in some cases, the SEC. If a person acquires more than 25% of our voting securities, we will be prohibited from buying or selling any security from or to such person or certain of that person’s affiliates, or entering into prohibited joint transactions with such persons, absent the prior approval of the SEC. Similar restrictions limit our ability to transact business with our officers or directors or their affiliates. Further, we may be prohibited from buying or selling any security from or to any portfolio company of a private equity fund managed by our Advisers without the prior approval of the SEC. We have applied for an exemptive order to co-invest with Main Street and/or certain of its affiliates, however, there can be no assurance that we will obtain such relief.
We are uncertain of our sources for funding our future capital needs; if we cannot obtain debt or equity financing on acceptable terms, our ability to acquire investments and to expand our operations will be adversely affected.
The net proceeds from the sale of shares of common stock will be used for our investment opportunities, operating expenses, working capital requirements, including distributions payable, and for payment of various fees and expenses such as management fees, incentive fees and other fees. Any working capital reserves we maintain may not be sufficient for investment purposes, and we may require debt or equity financing to operate. Accordingly, in the event that we develop a need for additional capital in the future for investments or for any other reason, these sources of funding may not be available to us. Consequently, if we cannot obtain debt or equity financing on acceptable terms, our ability to acquire investments and to expand our operations will be adversely affected. As a result, we would be less able to achieve portfolio diversification and our investment objective, which may negatively impact our results of operations and reduce our ability to pay distributions to our stockholders.
| 43 |
Risks Related to Our Investments
Our investments in prospective portfolio companies, which investments tend to be senior secured term loans, second lien loans and mezzanine debt and selected equity investments, may be risky, and we could lose all or part of our investment.
We pursue a strategy focused on investing primarily in senior secured term loans, second lien loans and mezzanine debt and selected equity investments issued by middle market companies.
Senior Secured Loans and Second Lien Loans. When we make senior secured term loans and second lien loans, we will generally take a security interest in the available assets of these portfolio companies, including the equity interests of their subsidiaries. We expect this security interest to help mitigate the risk that we will not be repaid. However, there is a risk that the collateral securing our loans may decrease in value over time or lose its entire value, may be difficult to sell in a timely manner, may be difficult to appraise and may fluctuate in value based upon the success of the business and market conditions, including as a result of the inability of the portfolio company to raise additional capital. Also, in some circumstances, our lien could be subordinated to claims of other creditors. In addition, deterioration in a portfolio company’s financial condition and prospects, including its inability to raise additional capital, may be accompanied by deterioration in the value of the collateral for the loan. Finally, applicable bankruptcy laws may adversely impact the timing and methods used by us to liquidate collateral securing our loans, which could adversely affect the collectability of such loans. Consequently, the fact that a loan is secured does not guarantee that we will receive principal and interest payments according to the loan’s terms, or at all, or that we will be able to collect on the loan should we be forced to enforce our remedies.
Mezzanine Debt. Our mezzanine debt investments will generally be subordinated to senior loans and will generally be unsecured. This may result in a heightened level of risk and volatility or a loss of principal which could lead to the loss of the entire investment.
Most loans in which we invest will not be rated, or would be if they were rated by a rating agency, as “below investment grade” quality or “junk.” Indebtedness of below investment grade quality is regarded as having predominantly speculative characteristics with respect to the issuer’s capacity to pay interest and repay principal. These investments may involve additional risks that could adversely affect our investment returns. We expect to hold debt and preferred equity instruments in our investment portfolio that contain PIK interest and cumulative dividend provisions. The PIK interest, computed at the contractual rate specified in each debt agreement, is periodically added to the principal balance of the debt and is recorded as interest income. Thus, the actual collection of this interest may be deferred until the time of debt principal repayment. If the debt principal is not repaid in full, then PIK interest will likewise be partially or wholly uncollectible. If our Adviser has collected a fee on an investment that provides for PIK interest, and such investment fails, our Adviser would not be required to re-pay the fee that it received with respect to that investment. To the extent interest payments associated with such debt are deferred, such debt may be subject to greater fluctuations in valuations, and such debt could subject us and our stockholders to non-cash income. Since we will not receive any principal repayments prior to the maturity of some of our mezzanine debt investments, such investments will be of greater risk than amortizing loans.
Equity Investments. We expect to make selected equity investments. In addition, when we invest in first and second lien senior loans or mezzanine debt, we may acquire warrants to purchase equity securities. Our goal is ultimately to dispose of these equity interests and realize gains upon our disposition of such interests. However, the equity interests we receive may not appreciate in value and, in fact, may decline in value. Accordingly, we may not be able to realize gains from our equity interests, and any gains that we do realize on the disposition of any equity interests may not be sufficient to offset any other losses we experience.
In addition, investing in private companies involves a number of significant risks, including that they:
| • | may have limited financial resources and may be unable to meet their obligations under their debt securities that we hold, which may be accompanied by a deterioration in the value of any collateral and a reduction in the likelihood of us realizing any guarantees we may have obtained in connection with our investment; |
| 44 |
| • | have shorter operating histories, narrower product lines and smaller market shares than larger businesses, which tend to render them more vulnerable to competitors’ actions and changing market conditions, as well as general economic downturns; |
| • | are more likely to depend on the management talents and efforts of a small group of persons; therefore, the death, disability, resignation or termination of one or more of these persons could have a material adverse impact on our portfolio company and, in turn, on us; |
| • | generally have less predictable operating results, may from time to time be parties to litigation, may be engaged in rapidly changing businesses with products subject to a substantial risk of obsolescence, and may require substantial additional capital to support their operations, finance expansion or maintain their competitive position. In addition, our officers and directors and employees of our Advisers may, in the ordinary course of business, be named as defendants in litigation arising from our investments in the portfolio companies; and |
| • | may have difficulty accessing the capital markets to meet future capital needs, which may limit their ability to grow or to repay their outstanding indebtedness upon maturity. |
Our portfolio companies may incur debt that ranks equally with, or senior to, our investments in such companies.
We pursue a strategy focused on investing primarily in first lien, second lien, mezzanine debt, preferred equity and common equity issued by middle market companies. Our portfolio companies may have, or may be permitted to incur, other debt that ranks equally with, or senior to, the debt in which we invest. By their terms, such debt instruments may entitle the holders to receive payment of interest or principal on or before the dates on which we are entitled to receive payments with respect to the debt instruments in which we invest. Also, in the event of insolvency, liquidation, dissolution, reorganization or bankruptcy of a portfolio company, holders of debt instruments ranking senior to our investment in that portfolio company would typically be entitled to receive payment in full before we receive any distribution. After repaying such senior creditors, such portfolio company may not have any remaining assets to use for repaying its obligation to us. In the case of debt ranking equally with debt instruments in which we invest, we would have to share on an equal basis any distributions with other creditors holding such debt in the event of an insolvency, liquidation, dissolution, reorganization or bankruptcy of the relevant portfolio company.
There may be circumstances where our debt investments could be subordinated to claims of other creditors or we could be subject to lender liability claims.
Even though we intend to generally structure certain of our investments as senior loans, if one of our portfolio companies were to go bankrupt, depending on the facts and circumstances, including the extent to which we actually provided managerial assistance to that portfolio company, a bankruptcy court might re-characterize our debt investment and subordinate all or a portion of our claim to that of other creditors. We may also be subject to lender liability claims for actions taken by us with respect to a borrower’s business or instances where we exercise control over the borrower.
Second priority liens on collateral securing our loans may be subject to control by senior creditors with first priority liens. If there is a default, the value of the collateral may not be sufficient to repay in full both the first priority creditors and us.
Certain loans of ours may be secured on a second priority basis by the same collateral securing senior secured debt of such companies. The first priority liens on the collateral will secure the portfolio company’s obligations under any outstanding senior debt and may secure certain other future debt that may be permitted to be incurred by the company under the agreements governing the loans. The holders of obligations secured by the first priority liens on the collateral will generally control the liquidation of and be entitled to receive proceeds from any realization of the collateral to repay their obligations in full before we receive anything. In addition, the value of the collateral in the event of liquidation will depend on market and economic conditions, the availability of buyers and other factors. There can be no assurance that the proceeds, if any, from the sale or sales of all of the collateral would be sufficient to satisfy the loan obligations secured by the second priority liens after payment in full of all obligations secured by the first priority liens on the collateral. If such proceeds are not sufficient to repay amounts outstanding under the loan obligations secured by the second priority liens, then we, to the extent not repaid from the proceeds of the sale of the collateral, will only have an unsecured claim against the company’s remaining assets, if any.
| 45 |
The rights we may have with respect to the collateral securing the loans we make to our portfolio companies with senior debt outstanding may also be limited pursuant to the terms of one or more intercreditor agreements that we enter into with the holders of senior debt. Under such an intercreditor agreement, at any time that obligations that have the benefit of the first priority liens are outstanding, any of the following actions that may be taken in respect of the collateral will be at the direction of the holders of the obligations secured by the first priority liens: the ability to cause the commencement of enforcement proceedings against the collateral; the ability to control the conduct of such proceedings; the approval of amendments to collateral documents; releases of liens on the collateral; and waivers of past defaults under collateral documents. We may not have the ability to control or direct such actions, even if our rights are adversely affected.
We generally will not control our portfolio companies.
We do not expect to control our portfolio companies, even though we may have board representation or board observation rights, and our debt agreements may contain certain restrictive covenants. As a result, we are subject to the risk that a portfolio company in which we invest may make business decisions with which we disagree and the management of such company, as representatives of the holders of their common equity, may take risks or otherwise act in ways that do not serve our interests as debt investors. Due to the lack of liquidity for our investments in non-traded companies, we may not be able to dispose of our interests in our portfolio companies as readily as we would like or at an appropriate valuation. As a result, a portfolio company may make decisions that could decrease the value of our portfolio holdings.
We will be subject to financial market risks, including changes in interest rates, which may have a substantial negative impact on our investments.
We are subject to financial market risks, including changes in interest rates. While the majority of our investments are floating-rate debt instruments, to the extent that we invest in fixed-rate securities or loans, general interest rate fluctuations may have a substantial negative impact on our investments and investment opportunities and, accordingly, have a material adverse effect on our investment objective and our rate of return on invested capital. In addition, an increase in interest rates would make it more expensive to use debt for our financing needs, if any.
Economic recessions or downturns such as the one we have recently experienced could impair our portfolio companies and harm our operating results.
Many of the portfolio companies in which we do, or may in the future, invest may be susceptible to economic slowdowns or recessions and may be unable to repay our debt investments during these periods. Therefore, our non-performing assets are likely to increase, and the value of our portfolio is likely to decrease during these periods. Adverse economic conditions may also decrease the value of any collateral securing our senior secured or second lien secured loans. A prolonged recession may further decrease the value of such collateral and result in losses of value in our portfolio and a decrease in our revenues, net income, assets and net worth. Unfavorable economic conditions also could increase our funding costs, limit our access to the capital markets or result in a decision by lenders not to extend credit to us on terms we deem acceptable. These events could prevent us from increasing investments and harm our operating results. In addition, future financial market uncertainty could lead to further financial market disruptions and could further adversely impact our ability to obtain financing and the value of our investments.
| 46 |
Defaults by our portfolio companies will harm our operating results.
A portfolio company’s failure to satisfy financial or operating covenants imposed by us or other lenders could lead to defaults and, potentially, termination of its loans and foreclosure on its secured assets, which could trigger cross-defaults under other agreements and jeopardize a portfolio company’s ability to meet its obligations under the debt or equity securities that we hold. We may incur expenses to the extent necessary to seek recovery upon default or to negotiate new terms, which may include the waiver of certain financial covenants, with a defaulting portfolio company.
We may not realize gains from our equity investments, which may adversely affect our investment returns and stockholders’ ability to recover their entire investment in us.
Certain investments that we may make could include warrants or other equity securities. In addition, we may make direct equity investments, including controlling investments, in companies. Our goal is ultimately to realize gains upon our disposition of such equity interests. We believe that we may be unable to significantly increase our net asset value per share unless we realize gains on our disposition of equity interests, thus creating risk that we will not ultimately recover our organization and offering costs, including our dealer manager fee and commissions on the sale of our shares of common stock. However, the equity interests we receive may not appreciate in value and, in fact, may decline in value. Accordingly, we may not be able to realize gains from our equity interests, and any gains that we do realize on the disposition of any equity interests may not be sufficient to offset any other losses we experience or to produce returns and distributions upon liquidation or sale of all our assets that provide investors with a return of all of their original purchase price for our shares of common stock. We also may be unable to realize any value if a portfolio company does not have a liquidity event, such as a sale of the business, recapitalization or public offering, which would allow us to sell the underlying equity interests. We intend to seek puts or similar rights to give us the right to sell our equity securities back to the portfolio company issuer. We may be unable to exercise these put rights for the consideration provided in our investment documents if the issuer is in financial distress.
An investment strategy focused primarily on privately held companies presents certain challenges, including the lack of available information about these companies.
Our investments are primarily in debt and equity securities of middle market companies, including privately held companies. Investments in private companies pose certain incremental risks as compared to investments in public companies. First, private companies have reduced access to the capital markets, resulting in diminished capital resources and ability to withstand financial distress. Second, the investments themselves tend to be less liquid. As such, we may have difficulty exiting an investment promptly or at a desired price prior to maturity or outside of a normal amortization schedule. Finally, little public information generally exists about private companies. We must therefore rely on the ability of our Advisers to obtain adequate information through due diligence to evaluate the creditworthiness and potential returns from investing in these companies. These companies and their financial information will generally not be subject to the Sarbanes-Oxley Act and other rules that govern public companies. If we are unable to uncover all material information about these companies, we may not make a fully informed investment decision, and we may lose money on our investments. As a result, the relative lack of liquidity and the potential diminished capital resources of our target portfolio companies may affect our investment returns.
The lack of liquidity in our investments may adversely affect our business.
We invest in companies whose securities are typically not publicly traded and whose securities will be subject to legal and other restrictions on resale or will otherwise be less liquid than publicly traded securities. The illiquidity of these investments may make it difficult for us to sell these investments when desired. In addition, if we are required to liquidate all or a portion of our portfolio quickly, we may realize significantly less than the value at which we had previously recorded these investments. As a result, we do not expect to achieve liquidity in our investments in the near-term. We expect that our investments will generally be subject to contractual or legal restrictions on resale or are otherwise illiquid because there is usually no established trading market for such investments. The illiquidity of most of our investments may make it difficult for us to dispose of them at a favorable price, and, as a result, we may suffer losses.
| 47 |
We may not have the funds or ability to make additional investments in our portfolio companies.
We may not have the funds or ability to make additional investments in our portfolio companies. After our initial investment in a portfolio company, we may be called upon from time to time to provide additional funds to such company or have the opportunity to increase our investment through the exercise of a warrant to purchase common stock. There is no assurance that we will make, or will have sufficient funds to make, follow-on investments. Any decisions not to make a follow-on investment or any inability on our part to make such an investment may have a negative impact on a portfolio company in need of such an investment, may result in a missed opportunity for us to increase our participation in a successful operation or may reduce the expected return on the investment.
We may concentrate our investments in companies in a particular industry or industries.
In the event we concentrate our investments in companies in a particular industry or industries, any adverse conditions that disproportionately impact that industry or industries may have a magnified adverse effect on our operating results.
Risks Relating to Debt Financing
We may have limited ability to fund new investments if we are unable to expand, extend or refinance our Credit Facility.
On May 24, 2012, HMS Income LLC entered into the Credit Facility, and the Company thereafter became the borrower under the Credit Facility as a result of the BDC Formation. As of March 15, 2013, we had $6.0 million in borrowings outstanding under the Credit Facility. The Credit Facility has an accordion provision allowing increases in borrowing of up to $60 million, for a total facility of up to $75 million, subject to certain conditions. The maturity date of the Credit Facility is May 24, 2015, and the Company has two, one-year extension options.
There can be no guarantee that we will be able to expand, extend or replace the Credit Facility on terms that are favorable to us, if at all. Our ability to expand the Credit Facility, and to obtain replacement financing at the time of maturity, will be constrained by then-current economic conditions affecting the credit markets. Additionally, in March of 2013, the Board of Governors of the Federal Reserve System, the Federal Deposit Insurance Corporation, and the Office of the Comptroller of the Currency (the “Agencies”) jointly issued new guidelines for leveraged lending transactions conducted by regulated financial institutions (the “Leveraged Lending Guidelines”). The Leveraged Lending Guidelines impose heightened regulatory requirements on banks and other financial institutions when they make loans or provide other financing to a BDC, which may make financing more expensive and less available to BDCs. The full impact of the Leveraged Lending Guidelines is still uncertain due to their recent adoption, In the event that we are not able to maintain the Credit Facility, or to expand, extend or refinance the Credit Facility, this could have a material adverse effect on our liquidity and ability to fund new investments, our ability to make distributions to our stockholders and our ability to qualify as a RIC under the Code.
| 48 |
In addition to regulatory limitations on our ability to raise capital, our Credit Facility contains various covenants, which, if not complied with, could accelerate our repayment obligations under the Credit Facility, thereby materially and adversely affecting our liquidity, financial condition, results of operations and ability to pay distributions.
We will have a continuing need for capital to finance our operations. The Credit Facility contains affirmative and negative covenants usual and customary for leveraged financings, including, but not limited to: (i) maintaining an interest coverage ratio of at least 2.0 to 1.0 (ii) maintaining an asset coverage ratio of at least 2.0 to 1.0 and (iii) maintaining a minimum adjusted tangible net worth of at least 80% of the Company’s adjusted tangible net worth on the closing date of the Credit Facility. Further, the credit agreement contains usual and customary default provisions including, without limitation: (i) a default in the payment of interest and principal; (ii) insolvency or bankruptcy of the Company; (iii) a material adverse change in the Company’s business; or (iv) breach of any covenant, representation or warranty in the loan agreement or other credit documents and failure to cure such breach within defined periods. The Credit Facility permits us to fund additional loans and investments as long as we are within the conditions set out in the credit agreement. Our continued compliance with these covenants depends on many factors, some of which are beyond our control, and there are no assurances that we will continue to comply with these covenants. Our failure to satisfy these covenants could result in foreclosure by our lender, which would accelerate our repayment obligations under the Credit Facility and thereby have a material adverse effect on our business, liquidity, financial condition, results of operations and ability to pay distributions to our stockholders.
Because we borrow funds, the potential for gain or loss on amounts invested in us is magnified and may increase the risk of investing in us.
Borrowings, also known as leverage, magnify the potential for gain or loss on invested equity capital. As we use leverage to partially finance our investments, you will experience increased risks associated with investing in our securities. We may borrow from banks and other lenders, including under our Credit Facility, and may issue debt securities or enter into other types of borrowing arrangements in the future. Our Credit Facility contains financial and operating covenants that could restrict our business activities. Breach of any of those covenants could cause a default under those instruments. Such a default, if not cured or waived, could have a material adverse effect on us. If the value of our assets increases, then leveraging would cause the net asset value attributable to our common stock to increase more sharply than it would have had we not leveraged. Conversely, if the value of our assets decreases, leveraging would cause net asset value to decline more sharply than it otherwise would have had we not leveraged. Similarly, any increase in our income in excess of interest payable on the borrowed funds would cause our net investment income to increase more than it would without the leverage, while any decrease in our income would cause our net investment income to decline more sharply than it would have had we not borrowed. Such a decline could negatively affect our ability to make distributions to our stockholders. Leverage is generally considered a speculative investment technique.
At March 15, 2013, we had $6.0 million of debt financing outstanding under our Credit Facility and the stated rate of interest for all amounts borrowed was 2.95%.
Illustration. The following table illustrates the effect of leverage on returns from an investment in our common stock assuming various annual returns, net of expenses. The calculations in the table below are hypothetical and actual returns may be higher or lower than those appearing below. The calculation assumes (i) $75 million in debt outstanding (i.e., assumes that we have exercised the accordion feature under the Credit Facility and borrowed the full $75 million available to us under our Credit Facility), (ii) leverage of 32% consistent with actual leverage as of December 31, 2012, (iii) a weighted average cost of funds of 3%, (iv) $234.4 million in total assets, and (v) $159.4 million in total net assets. In order to compute the “Corresponding return to stockholders,” the “Assumed Return on Our Portfolio (net of expenses)” is multiplied by the assumed total assets to obtain an assumed return to us. From this amount, the interest expense is calculated by multiplying the assumed weighted average cost of funds times the assumed debt outstanding, and the product is subtracted from the assumed return to us in order to determine the return available to stockholders. The return available to stockholders is then divided by our total net assets to determine the “Corresponding return to stockholders.” Actual interest payments may be different.
| Assumed Return on Our Portfolio (net of expenses) | -10% | -5% | 0% | 5% | 10% | |||||||||||||||
| Corresponding return to stockholders | (16.12)% | (8.76)% | (1.41)% | 5.94% | 13.29% | |||||||||||||||
| 49 |
Changes in interest rates may affect our cost of capital and net investment income.
Since we use debt to finance investments, our net investment income will depend, in part, upon the difference between the rate at which we borrow funds and the rate at which we invest those funds. As a result, we can offer no assurance that a significant change in market interest rates will not have a material adverse effect on our net investment income. In periods of rising interest rates when we have debt outstanding, our cost of funds will increase, which could reduce our net investment income. We expect that our long-term fixed-rate investments will be financed primarily with equity and long-term debt. We may use interest rate risk management techniques in an effort to limit our exposure to interest rate fluctuations. These techniques may include various interest rate hedging activities to the extent permitted by the 1940 Act. These activities may limit our ability to participate in the benefits of lower interest rates with respect to the hedged portfolio. Adverse developments resulting from changes in interest rates or hedging transactions could have a material adverse effect on our business, financial condition and results of operations. Also, we have limited experience in entering into hedging transactions, and we will initially have to purchase or develop such expertise.
You should also be aware that a rise in the general level of interest rates can be expected to lead to higher interest rates applicable to our debt investments. Accordingly, an increase in interest rates would make it easier for us to meet or exceed the incentive fee hurdle rate and may result in a substantial increase of the amount of incentive fees payable to our Adviser with respect to pre-incentive fee net investment income.
Risks Relating to the Offering and Our Common Stock
Investors will not know the purchase price per share at the time they submit their subscription agreements and could pay a premium for their shares of common stock if our board of directors does not decrease the offering price in the event of a decline to our net asset value per share.
The purchase price at which you purchase shares of common stock will be determined at each semi-monthly closing date to ensure that shares of common stock are not sold at a price per share, after deduction of selling commissions and dealer manager fees, that is below our net asset value. In the event of a decrease to our net asset value per share, you could pay a premium for your shares of common stock if our board of directors does not decrease the offering price. A decline in our net asset value per share to an amount more than 5% below our current offering price, net of selling commissions and dealer manager fees, creates a rebuttable presumption that there has been a material change in the value of our assets such that a reduction in the offering price per share is warranted. This presumption may only be rebutted if our board of directors, in consultation with our management, reasonably and in good faith determines that the decline in net asset value per share is the result of a temporary movement in the credit markets or the value of our assets, rather than a more fundamental shift in the valuation of our portfolio. In the event that (i) net asset value per share decreases to more than 5% below our current net offering price and (ii) our board of directors believes that such decrease in net asset value per share is the result of a non-temporary movement in the credit markets or the value of our assets, our board of directors will undertake to establish a new net offering price that is not more than 5% above our net asset value per share. If our board of directors determines that the decline in our net asset value per share is the result of a temporary movement in the credit markets, investors will purchase shares of common stock at an offering price per share, net of selling commissions and dealer manager fees, which represents a premium to the net asset value per share of greater than 5%. See “Determination of Net Asset Value.”
As a result, your purchase price may be higher than the prior closing price per share, and therefore you may receive a smaller number of shares than if you had subscribed at the prior closing date.
| 50 |
If we are unable to raise substantial funds in our ongoing, continuous “best efforts offering”, we will be limited in the number and type of investments we may make, and the value of your investment in us may be reduced in the event our assets under-perform.
Our continuous offering is being made on a best efforts basis, whereby the Dealer Manager and broker-dealers participating in the offering are only required to use their best efforts to sell our shares of common stock and have no firm commitment or obligation to purchase any of the shares of common stock. In addition, selling brokers have more than one BDC offering to emphasize to prospective purchasers, a choice that may make success in conducting the offering more difficult. To the extent that less than the maximum number of shares of common stock is subscribed for, the opportunity for diversification of our investments may be decreased and the returns achieved on those investments may be reduced as a result of allocating all of our expenses among a smaller capital base.
Our shares of common stock are not listed on an exchange or quoted through a quotation system and will not be listed for the foreseeable future, if ever. Therefore, you will have limited liquidity and may not receive a full return of your invested capital if you sell your shares of common stock.
Our shares of common stock are illiquid assets for which there is not a secondary market nor is it expected that any will develop in the future. We intend to explore a potential liquidity event for our stockholders between four and six years following the completion of our offering period, which may include follow-on offerings after completion of this initial offering. However, there can be no assurance that we will complete a liquidity event within such time or at all. We expect that our board of directors, in the exercise of its duties to us, will determine to pursue a liquidity event when it believes that then-current market conditions are favorable for a liquidity event, and that such an event is in our best interests. A liquidity event could include (1) the sale of all or substantially all of our assets either on a complete portfolio basis or individually followed by a liquidation, (2) a listing of our shares of common stock on a national securities exchange or (3) a merger or another transaction approved by our board in which our stockholders will receive cash or shares of a publicly traded company.
In making the decision to apply for listing of our shares of common stock, our directors will try to determine whether listing our shares of common stock or liquidating our assets will result in greater value for our stockholders. In making a determination of what type of liquidity event is in our best interests, our board of directors, including our independent directors, may consider a variety of criteria, including, but not limited to, market conditions, portfolio diversification, portfolio performance, our financial condition, potential access to capital as a listed company, market conditions for the sale of our assets or listing of our common stock, internal management requirements to become a perpetual life company and the potential for stockholder liquidity. If our shares of common stock are listed, we cannot assure you a public trading market will develop. Since a portion of the offering price from the sale of shares of common stock in the offering will be used to pay expenses and fees, the full offering price paid by stockholders will not be invested in portfolio companies. As a result, even if we do complete a liquidity event, you may not receive a return of all of your invested capital.
You should also be aware that shares of publicly traded closed-end investment companies frequently trade at a discount to their net asset value. If our shares of common stock are eventually listed on a national exchange, we would not be able to predict whether our common stock would trade above, at or below net asset value. This risk is separate and distinct from the risk that our net asset value per share may decline.
Because the Dealer Manager is an affiliate of our Adviser, you will not have the benefit of an independent review of us customarily performed in underwritten offerings.
The Dealer Manager is an affiliate of Hines and did not make an independent review of us or the offering. Accordingly, you will have to rely on your own broker-dealer to make an independent review of the terms of the offering. If your broker-dealer does not conduct such a review, you will not have the benefit of an independent review of the terms of the offering. Further, the due diligence investigation of us by the Dealer Manager cannot be considered to be an independent review and, therefore, may not be as meaningful as a review conducted by an unaffiliated broker-dealer or investment banker. You will not have the benefit of an independent review and investigation of the offering of the type normally performed by an unaffiliated, independent underwriter in an underwritten public securities offering. In addition, we do not, and do not expect to, have research analysts reviewing our performance or our securities on an ongoing basis. Therefore, you will not have an independent review of our performance and the value of our common stock relative to publicly traded companies.
| 51 |
The Dealer Manager in the Offering has no experience selling shares on behalf of a BDC and may be unable to sell a sufficient number of shares of common stock for us to achieve our investment objective.
The success of the offering, and correspondingly our ability to implement our business strategy, is dependent upon the ability of our Dealer Manager to establish and maintain a network of licensed securities brokers-dealers and other agents. Our Dealer Manager in the offering has no experience selling shares on behalf of a BDC. There is therefore no assurance that it will be able to sell a sufficient number of shares to allow us to have adequate funds to purchase a diversified portfolio of investments. If the Dealer Manager fails to perform, we may not be able to raise adequate proceeds through the offering to implement our investment strategy. As a result, we may be unable to achieve our investment objective, and you could lose some or all of the value of your investment.
If our share repurchase program is implemented, we will repurchase your shares on a quarterly basis, subject to certain restrictions and limitations. As a result, you will have limited opportunities to sell your shares and, to the extent you are able to sell your shares under the program, you may not be able to recover the amount of your investment in our shares.
If our share repurchase program is implemented, beginning September 17, 2013, which is 12 months after the date of our initial closing, we will commence share repurchases, on approximately 10% of our weighted average number of outstanding shares in any 12-month period, to allow you to sell back your shares to us on a quarterly basis at a price equal to the net asset value per share, as determined within 48 hours prior to the repurchase date. The share repurchase program will include numerous restrictions that will limit your ability to sell your shares. Unless our board of directors determines otherwise, we will limit the number of shares to be repurchased during any calendar year to the number of shares we can repurchase with the proceeds we receive from the issuance of shares of our common stock under our distribution reinvestment plan. At the discretion of our board of directors, we may also use cash on hand, cash available from borrowings and cash from the sale of our investments as of the end of the applicable period to repurchase shares. We will limit repurchases in each quarter to 2.5% of the weighted average number of shares of our common stock outstanding in the prior four calendar quarters. To the extent that the number of shares put to us for repurchase exceeds the number of shares that we are able to purchase, we will repurchase shares on a pro rata basis, not on a first-come, first-served basis. Further, we will have no obligation to repurchase shares if the repurchase would violate the restrictions on distributions under federal law or Maryland law, which prohibits distributions that would cause a corporation to fail to meet statutory tests of solvency. These limits may prevent us from accommodating all repurchase requests made in any year. In addition, our board of directors may suspend or terminate the share repurchase program. We will notify you of such developments: (i) in our quarterly reports or (ii) by means of a separate mailing to you. In addition, even if we implement a share repurchase program, we will have discretion to suspend or terminate the program, and to cease repurchases. Further, the program may have many limitations and should not be relied upon as a method to sell shares promptly and at a desired price.
The timing of our repurchase offers pursuant to our share repurchase program may be at a time that is disadvantageous to our stockholders.
When we make quarterly repurchase offers pursuant to the share repurchase program, we may offer to repurchase shares of common stock at a price that is lower than the price that investors paid for shares of common stock in our offering. As a result, to the extent investors paid an offering price that includes the related sales load and to the extent investors have the ability to sell their shares of common stock pursuant to our share repurchase program, then the price at which an investor may sell shares of common stock, which will be at the net asset value per share, as determined within 48 hours prior to the repurchase date, may be lower than what an investor paid in connection with the purchase of shares of common stock in our offering.
In addition, in the event an investor chooses to participate in our share repurchase program, the investor will be required to provide us with notice of intent to participate prior to knowing what the net asset value per share will be on the repurchase date. Although an investor will have the ability to withdraw a repurchase request prior to the repurchase date, to the extent an investor seeks to sell shares to us as part of our periodic share repurchase program, the investor will be required to do so without knowledge of what the repurchase price of our shares will be on the repurchase date.
| 52 |
We may be unable to invest a significant portion of the net proceeds of the offering on acceptable terms in an acceptable timeframe.
Delays in investing the net proceeds of the offering may impair our performance. We cannot assure you that we will be able to identify any investments that meet our investment objective or that any investment that we make will produce a positive return. We may be unable to invest the net proceeds of the offering on acceptable terms within the time period that we anticipate or at all, which could harm our financial condition and operating results.
Before making investments, we will invest the net proceeds of our public offering primarily in cash, cash equivalents, U.S. government securities, repurchase agreements and high-quality debt instruments maturing in one year or less from the time of investment, which may produce returns that are significantly lower than the returns which we expect to achieve when our portfolio is fully invested in securities meeting our investment objective. As a result, any distributions that we pay while our portfolio is not fully invested in securities meeting our investment objective may be lower than the distributions that we may be able to pay when our portfolio is fully invested in securities meeting our investment objective.
Under the terms of our charter, our board of directors is authorized to issue shares of preferred stock with rights and privileges superior to common stockholders without common stockholder approval.
Under the terms of our charter, our board of directors is authorized to issue shares of preferred stock in one or more classes or series without stockholder approval. The board has discretion to set the terms, preferences, conversion or other rights, voting powers, restrictions, limitations as to dividends or other distributions, qualifications and terms or conditions of redemption for each class or series of preferred stock. Every issuance of preferred stock will be required to comply with the requirements of the 1940 Act. The 1940 Act requires, among other things, that (1) immediately after issuance and before any distribution is made with respect to our common stock and before any purchase of common stock is made, such preferred stock together with all other senior securities must not exceed an amount equal to 50% of our total assets after deducting the amount of such distribution or purchase price, as the case may be, and (2) the holders of shares of preferred stock, if any are issued, must be entitled as a class to elect two directors at all times and to elect a majority of the directors if distributions on such preferred stock are in arrears by two years or more. Certain matters under the 1940 Act require the separate vote of the holders of any issued and outstanding preferred stock.
Your interest in us will be diluted if we issue additional shares, which could reduce the overall value of your investment.
Our investors do not have preemptive rights to any shares we issue in the future. Our charter authorizes us to issue 450,000,000 shares of common stock. Pursuant to our charter, a majority of our entire board of directors may amend our charter from time to time to increase or decrease the aggregate number of authorized shares of stock or the number of authorized shares of stock of any class or series without stockholder approval. After your purchase in the offering, our board may elect to sell additional shares in this or future public offerings, issue equity interests in private offerings or issue share-based awards to our independent directors or employees of our Advisers. To the extent we issue additional equity interests after your purchase in the offering, your percentage ownership interest in us will be diluted. In addition, depending upon the terms and pricing of any additional offerings and the value of our investments, you may also experience dilution in the book value and fair value of your shares of common stock.
| 53 |
Certain provisions of our charter and bylaws as well as provisions of the Maryland General Corporation Law could deter takeover attempts and have an adverse impact on the value of our common stock.
Our charter and bylaws, as well as certain statutory and regulatory requirements, contain certain provisions that may have the effect of discouraging a third party from attempting to acquire us. Under the Maryland General Corporation Law, “control shares” acquired in a “control share acquisition” have no voting rights except to the extent approved by a vote of two-thirds of the votes entitled to be cast on the matter, excluding shares owned by the acquiror, by officers or by employees who are directors of the corporation. Our bylaws contain a provision exempting from the Control Share Acquisition Act under the Maryland General Corporation Law any and all acquisitions by any person of our shares of stock. There can be no assurance that such provision will not be amended or eliminated at some time in the future. The Control Share Acquisition Act (if we amend our bylaws to be subject to that Act) may discourage others from trying to acquire control of us and increase the difficulty of consummating any offer. However, we will amend our bylaws to be subject to the Control Share Acquisition Act only if our board of directors determines that it would be in our best interests and if the SEC staff does not object to our determination that our being subject to the Control Share Acquisition Act does not conflict with the 1940 Act. The SEC staff has issued informal guidance setting forth its position that certain provisions of the Control Share Acquisition Act, if implemented, would violate Section 18(i) of the 1940 Act. Under the Maryland General Corporation Law, specified “business combinations,” including mergers, consolidations, share exchanges, or, in circumstances specified in the statute, asset transfers or issuances or reclassifications of equity securities, between a Maryland corporation and any person who owns 10% or more of the voting power of the corporation’s outstanding voting stock, and certain other parties (each an “interested stockholder”), or an affiliate of the interested stockholder, are prohibited for five years after the most recent date on which the interested stockholder becomes an interested stockholder. Thereafter any of the specified business combinations must be approved by two super majority votes of the stockholders unless, among other conditions, the corporation’s common stockholders receive a minimum price for their shares.
Under the Maryland General Corporation Law, certain statutory provisions permit a corporation that is subject to the Exchange Act and that has at least three independent directors to be subject to certain corporate governance provisions notwithstanding any contrary provision in the corporation’s charter and bylaws. Among other provisions, a board of directors may classify itself without the vote of stockholders. Further, the board of directors, by electing into certain statutory provisions and notwithstanding any contrary provision in the charter or bylaws, may (i) provide that a special meeting of stockholders will be called only at the request of stockholders entitled to cast at least a majority of the votes entitled to be cast at the meeting, (ii) reserve for itself the right to fix the number of directors, and (iii) retain for itself the exclusive power to fill vacancies created by the death, removal or resignation of a director. A corporation may be prohibited by its charter or by resolution of its board of directors from electing to be subject to any of the provisions of the statute. We are not prohibited from implementing any or all of the statute.
Additionally, our board of directors may, without stockholder action, authorize the issuance of shares of stock in one or more classes or series, including preferred stock; and our board of directors may, without stockholder action, amend our charter from time to time to increase or decrease the aggregate number of shares of stock or the number of shares of stock of any class or series that we have authority to issue. These provisions may inhibit a change of control in circumstances that could give the holders of our common stock the opportunity to realize a premium over the value of our common stock.
Because there is no public trading market for shares of our common stock and we are not obligated to effectuate a liquidity event by a specified date, it will be difficult for you to sell your shares.
We intend to explore a potential liquidity event for our stockholders between four to six years following the completion of our offering period. We expect that our board of directors, in the exercise of the requisite standard of care applicable to directors under Maryland law, will determine to pursue a liquidity event when it believes that then-current market conditions are favorable for a liquidity event, and that such a transaction is in our best interests. A liquidity event could include (1) the sale of all or substantially all of our assets either on a complete portfolio basis or individually followed by a liquidation, (2) a listing of our shares of common stock on a national securities exchange or (3) a merger or another transaction approved by our board in which our stockholders will receive cash or shares of a publicly traded company. However, there can be no assurance that we will complete a liquidity event within such time or at all. If we do not successfully complete a liquidity event, liquidity for your shares of common stock will be limited to our share repurchase program which we have no obligation to maintain.
| 54 |
Federal Income Tax Risks
We will be subject to corporate-level U.S. federal income tax if we are unable to satisfy the various RIC qualification requirements.
To obtain and maintain RIC tax treatment under the Code, we must meet the following annual distribution, income source and asset diversification requirements:
| • | In order to obtain RIC tax treatment, we must distribute to our stockholders, for each taxable year, at least 90% of our “investment company taxable income,” which is generally our net ordinary income plus the excess, if any, of realized net short-term capital gain over realized net long-term capital loss. We will be subject to corporate-level U.S. federal income tax on any of our undistributed income or gain. Additionally, we will be subject to a 4% nondeductible federal excise tax to the extent that we do not satisfy certain additional minimum distribution requirements on a calendar-year basis. Because we may use debt financing, we are subject to an asset coverage ratio requirement under the 1940 Act and may in the future become subject to certain financial covenants under loan and credit agreements that could, under certain circumstances, restrict us from making distributions necessary to satisfy the distribution requirement. If we are unable to obtain cash from other sources, we could fail to qualify for RIC tax treatment and thus become subject to corporate-level income tax. |
| • | The income source requirement will be satisfied if we obtain at least 90% of our gross income for each year from dividends, interest, gains from the sale of stock or securities or similar sources. |
| • | The asset diversification requirement will be satisfied if we meet certain asset diversification requirements at the end of each quarter of our taxable year. To satisfy this requirement, at least 50% of the value of our assets must consist of cash, cash equivalents, U.S. government securities, securities of other RICs, and other acceptable securities; and no more than 25% of the value of our assets can be invested in the securities (other than U.S. government securities or securities of other RICs) of one issuer, of two or more issuers that are controlled, as determined under applicable Code rules, by us and that are engaged in the same or similar or related trades or businesses or of certain “qualified publicly traded partnerships.” Failure to meet these requirements may result in our having to dispose of certain investments quickly in order to prevent the loss of our RIC status. Because most of our investments will be in private companies, and therefore will be relatively illiquid, any such dispositions could be made at disadvantageous prices and could result in substantial economic losses. |
If we fail to qualify for, or to maintain, RIC tax treatment for any reason, the resulting corporate income taxes could substantially reduce our net assets, the amount of income available for distribution and the amount of our distributions. We may also be subject to certain U.S. federal excise taxes, as well as state, local and foreign taxes. See “Material U.S. Federal Income Tax Considerations.”
We may have difficulty paying our required distributions if we recognize taxable income before or without receiving a corresponding cash payment.
For federal income tax purposes, we may be required to recognize taxable income in circumstances in which we do not receive a corresponding payment in cash. For example, if we hold debt obligations that are treated under applicable tax rules as having original issue discount (such as debt instruments with PIK, interest or, in certain cases, increasing interest rates or debt instruments that were issued with warrants), we must include in income each year a portion of the original issue discount that accrues over the life of the obligation, regardless of whether cash representing such income is received by us in the same taxable year. We may also have to include in income other amounts that we have not yet received in cash, such as deferred loan origination fees that are paid after origination of the loan or are paid in non-cash compensation such as warrants or stock. We anticipate that a portion of our income may constitute original issue discount or other income required to be included in taxable income prior to receipt of cash. Further, we may elect to amortize market discount and include the amount of the market discount in our taxable income over the remaining term of the market discount instrument, instead of upon disposition, as failing to make such an election could limit our ability to deduct interest expenses for tax purposes.
| 55 |
Because any original issue discount or other amounts accrued will be included in our investment company taxable income for the year of the accrual, we may be required to make a distribution to our stockholders in order to satisfy the annual distribution requirement, even though we will not have received any corresponding cash amount. As a result, we may have difficulty meeting the annual distribution requirement necessary to obtain and maintain RIC tax treatment under the Code. We may have to sell some of our investments at times and/or at prices we would not consider advantageous, raise additional debt or equity capital or forgo new investment opportunities for this purpose. If we are not able to obtain cash from other sources, we may fail to qualify for RIC tax treatment and thus become subject to corporate-level income tax. For additional discussion regarding the tax implications of a RIC, see “Material U.S. Federal Income Tax Considerations — Taxation as a RIC.”
You may have current tax liability on distributions you elect to reinvest in shares of our common stock but would not receive cash from such distributions to pay such tax liability.
If you participate in our distribution reinvestment plan, you will be deemed to have received, and for U.S. federal income tax purposes will be taxed on, the amount reinvested in shares of our common stock to the extent the amount reinvested was not a tax-free return of capital. As a result, unless you are a tax-exempt entity, you may have to use funds from other sources to pay your tax liability on the value of our common stock received from the distribution.
If we do not qualify as a “publicly offered regulated investment company,” as defined in the Code, you will be taxed as though you received a distribution of some of our expenses.
A “publicly offered regulated investment company” is a RIC whose shares are either (i) continuously offered pursuant to a public offering, (ii) regularly traded on an established securities market or (iii) held by at least 500 persons at all times during the taxable year. If we are not a publicly offered RIC for any period, a non−corporate stockholder’s allocable portion of our affected expenses, including our management fees, will be treated as an additional distribution to the stockholder and will be deductible by such stockholder only to the extent permitted under the limitations described below. For non−corporate stockholders, including individuals, trusts, and estates, significant limitations generally apply to the deductibility of certain expenses of a non−publicly offered RIC, including advisory fees. In particular, these expenses, referred to as miscellaneous itemized deductions, are deductible to an individual only to the extent they exceed 2% of such a stockholder’s adjusted gross income, and are not deductible for alternative minimum tax purposes. Because shares of our common stock currently are continuously offered pursuant to a public offering, we believe that we currently constitute a publicly offered regulated investment company. There can be no assurance, however, that shares of our common stock will continue to be continuously offered pursuant to a public offering or that we will otherwise constitute a publicly offered regulated investment company in the future.
| 56 |
SPECIAL NOTE REGARDING FORWARD-LOOKING STATEMENTS
Some of the statements in this prospectus constitute forward-looking statements because they relate to future events or our future performance or financial condition. The forward-looking statements contained in this prospectus may include statements as to:
| · | our future operating results; |
| · | our business prospects and the prospects of our portfolio companies; |
| · | the impact of the investments that we expect to make; |
| · | the ability of our portfolio companies to achieve their objectives; |
| · | our expected financings and investments; |
| · | the adequacy of our cash resources and working capital; and |
| · | the timing of cash flows, if any, from the operations of our portfolio companies. |
In addition, words such as “anticipate,” “believe,” “expect” and “intend” indicate a forward-looking statement, although not all forward-looking statements include these words. The forward-looking statements contained in this prospectus involve risks and uncertainties. Our actual results could differ materially from those implied or expressed in the forward-looking statements for any reason, including the factors set forth in “Risk Factors” and elsewhere in this prospectus. Other factors that could cause actual results to differ materially include:
| · | changes in the economy; |
| · | risks associated with possible disruption in our operations or the economy generally due to terrorism or natural disasters; and |
| · | future changes in laws or regulations and conditions in our operating areas. |
We have based the forward-looking statements included in this prospectus on information available to us on the date of this prospectus, and we assume no obligation to update any such forward-looking statements. Except as required by the federal securities laws, we undertake no obligation to revise or update any forward-looking statements, whether as a result of new information, future events or otherwise. You are advised to consult any additional disclosures that we may make directly to you or through reports that we in the future may file with the SEC, including annual reports on Form 10-K, quarterly reports on Form 10-Q and current reports on Form 8-K. The forward-looking statements and projections contained in this prospectus are excluded from the safe harbor protection provided by Section 27A of the Securities Act.
| 57 |
ESTIMATED USE OF PROCEEDS
Use of Proceeds
We intend to use a substantial portion of the proceeds from this offering, net of expenses, to make debt and equity investments primarily in accordance with our investment objective and using the strategies described in this prospectus, although we have not established limits on the use of proceeds nor have we established a limit on the amount of offering proceeds we may use to fund distributions. There can be no assurance that we will be able to sell all of the shares we are presently offering. If we sell only a portion of the shares offered hereby, we may be unable to achieve our investment objective.
We expect initially to invest a significant portion of our net proceeds in over-the-counter debt securities. Over-the-counter debt securities generally produce lower yields than customized lower middle market securities. We expect a time lag, which could be up to 60 days, between each closing of the sale of shares and our investment of the net proceeds from such closing.
During our offering period, we intend to use net proceeds of the offering and proceeds from the sale or repayment or other liquidation of existing investments to invest in customized lower middle market securities, depending on the availability of appropriate investment opportunities consistent with our investment objective and market conditions. By the end of our offering period, we expect to have invested a significant portion of our net proceeds in customized lower middle market securities. We will view our offering period to have ended as of the termination date of our most recent public offering if we have not conducted a public equity offering in any continuous two year period. We cannot assure you we will achieve our targeted investment pace. See “Risk Factors — Risks Relating to the Offering and Our Common Stock — We may be unable to invest a significant portion of the net proceeds of the offering on acceptable terms in an acceptable timeframe.”
Pending such uses, we will invest the net proceeds primarily in cash, cash equivalents, U.S. government securities, repurchase agreements, and other short-term securities consistent with our status as a BDC and our election to be taxed as a RIC, which may produce returns that are significantly lower than the returns that we expect to achieve when our portfolio is fully invested in securities meeting our investment objective. As a result, any distributions that we pay during this period may be substantially lower than the distributions that we may be able to pay when our portfolio is fully invested in securities meeting our investment objective. During this time, we may also use the net proceeds to pay operating expenses and for other working capital purposes, including, but not limited to, financing costs, board costs, legal costs and audit costs. We have not established any limit on the extent to which we may use borrowings, if any, or proceeds from this offering to fund distributions (which may reduce the amount of capital we ultimately invest in assets). There can be no assurance that we will be able to sustain distributions at any particular level or at all. In addition, during this time we will pay management fees to our Advisers as described elsewhere in this prospectus. We may fund our cash distributions to stockholders from any sources of funds available, including offering proceeds, borrowings, net investment income from operations, capital gains proceeds from the sale of assets, non-capital gains proceeds from the sale of assets, dividends or other distributions paid to us on account of preferred and common equity investments in portfolio companies and fee waivers from our Advisers.
The following table sets forth our estimates of how we intend to use the gross proceeds from this offering if we sell: (1) $600 million worth of shares through the remainder of the offering, and (2) the maximum number of shares registered in this offering, or 150,000,000 shares, both at the current offering price of $10.00 per share. We intend to use a substantial portion of the proceeds from this offering, net of expenses, to make debt and equity investments in accordance with our investment objectives. The remainder may be used for operating expenses, working capital requirements, including distributions payable, and for general corporate purposes. The amount of net proceeds may be more or less than the amount depicted in the table below depending on the offering price of the common stock and the actual number of shares of common stock we sell in the offering.
| 58 |
The amounts in this table assume that the full fees and commissions are paid on all shares of our common stock offered to the public on a best efforts basis and that the maximum amount of organization and offering expenses that we are obligated to pay or reimburse to the Adviser pursuant to the Investment Advisory Agreement (1.5% of gross offering proceeds) are actually paid or reimbursed. All or a portion of the selling commission and dealer manager fee may be reduced or eliminated in connection with certain categories of sales such as sales for which a volume discount applies, sales through investment advisers or banks acting as trustees or fiduciaries and sales to our affiliates. The reduction in these fees will be accompanied by a corresponding reduction in the per share purchase price but will not affect the amounts available to us for investments.
Moreover, even if we sell the maximum number of shares in the offering, we may not be required to pay or reimburse the full amount (1.5% of gross offering proceeds) of organization and offering expenses permitted under the Investment Advisory Agreement.
Because amounts in the following table are estimates, they may not accurately reflect the actual receipt or use of the offering proceeds.
| $600 Million Capital Raise | Maximum Offering | |||||||||||||||
| Amount | % | Amount | % | |||||||||||||
| Gross Proceeds | $ | 600,000,000 | 100.0 | % | $ | 1,500,000,000 | 100.0 | % | ||||||||
| Less: | ||||||||||||||||
| Selling Commission | $ | 42,000,000 | 7.0 | % | $ | 105,000,000 | 7.0 | % | ||||||||
| Dealer Manager Fee | $ | 18,000,000 | 3.0 | % | $ | 45,000,000 | 3.0 | % | ||||||||
| Offering Expenses | $ | 9,000,000 | 1.5 | % | $ | 22,500,000 | 1.5 | % | ||||||||
| Net Proceeds/Amount Available for Investments | $ | 531,000,000 | 88.5 | % | $ | 1,327,500,000 | 88.5 | % | ||||||||
In addition to the sales load, we estimate that, at a maximum, we will incur in connection with this offering approximately $9 million of expenses (approximately 1.5% of the gross proceeds), assuming gross proceeds of $600 million from an assumed 60,000,000 common shares sold at the current offering price $10.00 per share; and approximately $22.5 million of expenses (approximately 1.5% of the gross proceeds) if the maximum number of common shares is sold at the current offering price of $10.00 per share.
| 59 |
DISTRIBUTIONS
We declared our first distribution on May 31, 2012. Subject to our board of directors’ discretion and applicable legal restrictions, our board of directors intends to continue to authorize and we intend to continue to declare ordinary cash distributions quarterly and pay such distributions on a monthly basis. We calculate each stockholder’s specific distribution amount for the month using daily record dates, and your distribution will begin to accrue at a daily distribution rate on the date we accept your subscription for shares of our common stock. Distributions are generally paid on the first business day following the completion of each month to which they relate. From time to time, we may also pay interim distributions, including capital gains distributions, at the election of our board of directors. Each year a statement on IRS Form 1099-DIV (or such successor form) identifying the source of the distribution (i.e., paid from ordinary income, paid from net capital gain on the sale of securities, and/or a return of paid-in capital surplus which is a nontaxable distribution) is mailed to our stockholders. Our distributions may exceed our earnings, especially during the period before we have substantially invested the proceeds from this offering. As a result, a portion of the distributions we make may represent a return of capital for U.S. federal income tax purposes. Stockholders will not recognize tax on a distribution consisting of a return of capital, however, the tax basis of shares must be reduced by the amount of any return of capital distributions. Any return of capital will result in an increase in the amount of any taxable gain (or a reduction in any deductible loss) on a subsequent disposition of such shares. Our Advisers have agreed to waive management and incentive fees, for a period from June 4, 2012 to September 30, 2013, to the extent required to avoid distributions that are estimated to represent a return of capital for U.S. federal income tax purposes during such period. See “Management’s Discussion and Analysis of Financial Condition and Results of Operations – Overview – Management Fee, Incentive Fee, and Administrative Expense Waiver.”
The following table reflects the distributions per share that we have declared on shares of our common stock to date.
| Date Declared | Record Date | Daily Per Share Rate(1) | ||||
| May 31, 2012 | June 1, 2012 – June 30, 2012 | $ | 0.00191781 | |||
| June 29, 2012 | July 1, 2012 – September 30, 2012 | $ | 0.00191781 | |||
| September 28, 2012 | October 1, 2012 – December 31, 2012 | $ | 0.00191781 | |||
| December 18, 2012 | January 1, 2013 – March 31, 2013 | $ | 0.00191781 | |||
| March 25, 2013 | April 1, 2013 – June 30, 2013 | $ | 0.00191781 | |||
| (1) | The daily per share distribution rate of $0.00191781 represents an annualized distribution yield of 7% based on our current offering price of $10.00 per share, if it were maintained every-day for a twelve-month period. |
For federal income tax purposes, 100% of distributions by us to our stockholders with respect to our 2012 taxable year consisted of ordinary income.
In addition, on September 13, 2012, our board of directors declared a special stock dividend of approximately 2.25 shares of our common stock per 100 shares of common stock. The stock dividend was issued on September 14, 2012 to stockholders of record on September 13, 2012. The purpose of this action was to ensure that our net asset value per share did not exceed our current net offering price, after deduction of selling commissions and dealer manager fees, as required by the 1940 Act.
| 60 |
From time to time, but not less than quarterly, we will review our operating results, taxable income and cash flows to determine whether distributions to our stockholders are appropriate. We have not established any limit on the extent to which we may use borrowings, if any, or proceeds from this offering to fund distributions (which may reduce the amount of capital we ultimately invest in assets). We may fund our cash distributions to stockholders from any sources of funds available, including offering proceeds, borrowings, net investment income from operations, capital gains proceeds from the sale of assets, non-capital gains proceeds from the sale of assets, dividends or other distributions paid to us on account of preferred and common equity investments in portfolio companies and fee waivers from our Advisers. There can be no assurance that we will be able to sustain distributions at any particular level.
To obtain and maintain RIC tax treatment, we must, among other things, distribute at least 90% of our net ordinary income and net short-term capital gain in excess of net long-term capital loss, if any. In order to avoid certain excise taxes imposed on RICs, we currently intend to distribute, or be deemed to distribute, during each calendar year an amount at least equal to the sum of (1) 98.0% of our net ordinary income for the calendar year, (2) 98.2% of our capital gain in excess of capital loss for the calendar year and (3) any net ordinary income and net capital gain for preceding years that were not distributed during such years and on which we paid no U.S. federal income tax. We can offer no assurance that we will achieve results that will permit the payment of any distributions and, if we issue senior securities, we will be prohibited from paying distributions if doing so causes us to fail to maintain the asset coverage ratios stipulated by the 1940 Act or if distributions are limited by the terms of any of our borrowings. See “Regulation” and “Material U.S. Federal Income Tax Considerations.”
We have adopted an “opt in” distribution reinvestment plan for our common stockholders. As a result, if we make a distribution, the stockholders who have chosen to “opt in” to the distribution reinvestment plan will have their cash distributions reinvested in additional shares of our common stock. See “Distribution Reinvestment Plan.”
Our charter provides that, distributions in-kind shall not be permitted, except for distributions of readily marketable securities, distributions of cash from a liquidating trust established for the dissolution of the Company and the liquidation of its assets in accordance with the terms of the charter, or in-kind distributions in which (i) the board of directors advises each stockholder of the risks associated with direct ownership of the property, (ii) the board of directors offers each stockholder the election of receiving such in-kind distributions, and (iii) in-kind distributions are made only to those stockholders that accept such offer.
Shortly after each of our Quarterly Reports on Form 10-Q and Annual Report on Form 10-K are filed with SEC, we will send a notice to our stockholders residing in the state of Maryland including information regarding the source(s) of such stockholder distributions.
| 61 |
FORMATION TRANSACTION
On December 12, 2011, the Hines Investor and an unaffiliated investor acquired in a private placement 1,111,111 units of membership interest (comprising 100% of the membership interests) in HMS Income LLC at a price of $9.00 per unit (based on our $10.00 per share initial offering price less the 10% selling commissions and dealer manager fee not incurred) for an aggregate purchase price of $10 million, $7.5 million of which was contributed by the Hines Investor and the remaining $2.5 million of which was contributed by the unaffiliated investor. An executive officer of the unaffiliated investor is also an independent director of Main Street. Simultaneous with that initial capitalization, HMS Income LLC entered into the Main Street Facility. Additionally, Main Street and the Hines Investor entered into a letter agreement pursuant to which the Hines Investor has the right to sell to Main Street up to one-third of its equity interest in the Company at a price per share equal to the then-current price to the public in the offering (less the selling commissions and dealer manager fee of 10%) at the time of the exercise of the right. The Hines Investor may exercise the right from time to time, in whole or in part, subject only to the condition that immediately following Main Street’s purchase, Main Street’s ownership would not exceed the limits on investment company ownership of other investment companies as set forth in the 1940 Act. On December 12, 2011, HMS Income LLC fully drew the entire committed principal amount under the Main Street Facility and acquired from Main Street approximately $16.5 million of investments utilizing its initial equity capital and proceeds from the Main Street Facility.
Through the BDC Formation, HMS Income LLC merged with and into us and we were the surviving entity. Pursuant to the terms of the agreement and plan of merger and the articles of merger, within 48 hours prior to the BDC Formation, our board of directors (including a majority of the non-interested members) and the managers of HMS Income LLC determined the net asset value of HMS Income LLC, and the outstanding membership units of HMS Income LLC were converted into that number of shares of our common stock equal to the net asset value of HMS Income LLC, as determined above, divided by $9.00 (based on the $10.00 per share initial offering price less the $1.00 combined selling commissions and dealer manager fee). As a result, the members of HMS Income LLC received a total of 1,123,157 shares of our common stock for their 1,111,111 membership units of HMS Income LLC. See “Certain Relationships and Related Party Transactions.”
The entity issuing and selling shares of common stock to investors in this offering is HMS Income Fund, Inc.
| 62 |
SENIOR SECURITIES
Information about our senior securities is shown in the following table as of the year ended December 31, 2012. We had no senior securities outstanding as of December 31, 2011. The report of our independent registered public accounting firm, Grant Thornton, on the senior securities table as of December 31, 2012, is attached as an exhibit to the registration statement of which this prospectus is a part.
On May 24, 2012, HMS Income LLC entered into a $15 million senior secured revolving credit facility with Capital One and immediately borrowed $7 million under the Credit Facility. We became the borrower under the Credit Facility as a result of the BDC Formation. The Credit Facility has an accordion provision allowing increases in borrowing of up to $60 million, for a total facility of up to $75 million, subject to certain conditions.
Borrowings under the Credit Facility bear interest, subject to our election, on a per annum basis equal to (i) the applicable LIBOR rate plus 2.75% and (ii) the base rate plus 1.5%. The base rate is defined as the higher of (a) the prime rate and (b) the Federal Funds Rate (as defined in the credit agreement) plus 0.5%. As of December 31, 2012, we exercised our LIBOR election, thus setting a rate of approximately 3.0%. We pay unused commitment fees of .25% per annum on the unused lender commitment under the Credit Facility. The expiration date of the Credit Facility is May 24, 2015, and we have two, one-year extension options. See “Management’s Discussion and Analysis of Financial Condition and Results of Operations – Discussion and Analysis of Results of Operations – Liquidity and Capital Resources” for a more detailed discussion of the terms of our credit facility.
As of December 31, 2012, $7.0 million was borrowed and outstanding under the Credit Facility. As of March 15, 2013, $6.0 million was borrowed and outstanding under the Credit Facility and we exercised our LIBOR election, thus setting a rate of approximately 2.95%.
Information about our senior securities, which comprise borrowings under our Credit Facility, is shown in the following table below as of December 31, 2012.
| Year Ended Revolving Credit Facility | Total Amount Outstanding Exclusive of | Asset Coverage per Unit(2) | Involuntary Liquidation Preference | Average Market Value per Unit(4) | ||||||||||
| 2012 | $ | 7,000 | 2.63 | — | N/A | |||||||||
| (1) | Total amount (in thousands) of each class of senior securities outstanding at the end of the period presented. |
| (2) | Asset coverage per unit is the ratio of the carrying value of our total assets, less all liabilities and indebtedness not represented by senior securities, in relation to the aggregate amount of senior securities representing indebtedness. |
| (3) | The amount to which such class of senior security would be entitled upon the voluntary liquidation of the issuer in preference to any security junior to it. The “—” in this column indicates that the SEC expressly does not require this information to be disclosed for certain types of senior securities. |
| (4) | Not applicable because senior securities are not registered for public trading. |
| 63 |
MANAGEMENT’S DISCUSSION AND ANALYSIS OF FINANCIAL CONDITION AND RESULTS OF OPERATIONS
The information in this section contains forward-looking statements that involve risks and uncertainties. Please see “Risk Factors” and “Special Note Regarding Forward-Looking Statements” for a discussion of the uncertainties, risks and assumptions associated with these statements. You should read the following discussion in conjunction with the financial statements and related notes and other financial information appearing elsewhere in this prospectus.
OVERVIEW
We were incorporated in Maryland on November 28, 2011 for the purpose of succeeding to the portfolio of HMS Income LLC. On May 31, 2012, the BDC Formation described elsewhere in this prospectus was consummated. We are a specialty finance company primarily focused on making debt and equity investments in middle market companies which we define as companies with annual revenues between $10 million and $3 billion. Our primary investment objective is to generate current income through debt and equity investments and a secondary objective is to generate long-term capital appreciation through such investments. We anticipate that during our offering period we will invest a majority of the net proceeds from the offering in senior secured and second lien debt securities issued by middle market companies in private placements and negotiated transactions, which are traded in private over-the-counter markets for institutional investors. As we increase our capital base during our Offering period we will also invest in, and ultimately intend to have a significant portion of our assets invested in, customized direct secured and unsecured loans to and equity securities of lower middle market, or LMM, companies, which we define as companies with annual revenues generally between $10 million and $150 million.
As of December 31, 2012, we had debt investments in eleven private placement investments and six LMM investments with an aggregate fair value of approximately $16.1 million, a cost basis of approximately $16.0 million, and a weighted average effective annual yield of approximately 9.9%. The weighted average annual yield was calculated using the effective interest rates for all debt investments at December 31, 2012, including accretion of original issue discount and premium to par value. Approximately 91% of our total portfolio investments (at cost) were secured by first priority liens with the remainder secured by second priority liens.
As of March 15, 2013, we had debt investments in sixteen private placement investments and two LMM investments with an aggregate fair value of approximately $16.8 million, and a cost basis of approximately $16.5 million, and a weighted average effective yield of approximately 8.5%. The weighted average annual yield was calculated using the effective interest rates for all debt investments at March 15, 2013, including accretion of original issue discount. All of the portfolio investments were secured by first priority liens.
The level of new portfolio investment activity will fluctuate from period to period based upon the amount of available capital, our view of the current economic fundamentals, our ability to identify new investment opportunities that meet our investment criteria, and our ability to consummate the identified opportunities. The level of new investment activity, and associated interest and fee income, will directly impact future investment income. While we intend to grow our portfolio and our investment income over the long-term, our growth and our operating results may be more limited during depressed economic periods. However, we intend to appropriately manage our cost structure and liquidity position based on applicable economic conditions and our investment outlook. The level of realized gains or losses and unrealized appreciation or depreciation will also fluctuate depending upon portfolio activity and the performance of our individual portfolio companies. The changes in realized gains and losses and unrealized appreciation or depreciation could have a material impact on our operating results.
| 64 |
Investment Income
We plan to generate investment income in the form of dividends or interest on the debt securities that we hold and capital gains, if any, on convertible debt or other equity interests that we acquire in portfolio companies. In addition, we may generate revenue in the form of commitment, origination, structuring or diligence fees, monitoring fees, and possibly consulting fees and performance-based fees. Any such fees will be generated in connection with our investments and recognized as earned or as additional yield over the life of the debt investment.
Expenses
On both a short-term and long-term basis, our primary use of funds will be investments in portfolio companies and cash distributions to our stockholders. Our primary operating expenses will be the payment of administrative expenses and payment of advisory fees under the Investment Advisory Agreement. The investment advisory fees paid to our Adviser (and the fees paid by our Adviser to our Sub-Adviser pursuant to the Sub-Advisory Agreement) will compensate our Advisers for their work in identifying, evaluating, negotiating, executing, monitoring and servicing our investments.
We bear all other expenses of our operations and transactions, including (without limitation) fees and expenses relating to:
| • | corporate and organizational expenses relating to offerings of our common stock, subject to limitations included in the Investment Advisory Agreement; | ||
| • | the cost of calculating our net asset value, including the cost of any third-party valuation services; | ||
| • | the cost of effecting sales and repurchase of shares of our common stock and other securities; | ||
| • | fees payable to third parties relating to, or associated with, monitoring our financial and legal affairs, making investments, and valuing investments, including fees and expenses associated with performing due diligence reviews of prospective investments; | ||
| • | interest payable on debt, if any, incurred to finance our investments; | ||
| • | investment advisory fees; | ||
| • | transfer agent and custodial fees; | ||
| • | fees and expenses associated with marketing efforts; | ||
| • | federal and state registration fees; | ||
| • | federal, state and local taxes; | ||
| • | independent directors’ fees and expenses, including travel expenses; | ||
| • | costs of director and stockholder meetings, proxy statements, stockholders’ reports and notices; | ||
| • | cost of fidelity bond, directors and officers/errors and omissions liability insurance and other insurance premiums; | ||
| • | direct costs such as printing of stockholder reports and advertising or sales materials, mailing, long distance telephone, and staff; | ||
| • | fees and expenses associated with independent audits and outside legal costs, including compliance with the Sarbanes-Oxley Act, the 1940 Act, and applicable federal and state securities laws; | ||
| • | costs associated with our reporting and compliance obligations under the 1940 Act and applicable federal and state securities laws; | ||
| • | brokerage commissions for our investments; | ||
| • | all other expenses incurred by our Advisers, in performing their obligations subject to the limitations included in the Investment Advisory Agreement and Sub-Advisory Agreement; and | ||
| • | all other expenses incurred by us or any administrator in connection with administering our business, including payments under any administration agreement that will be based upon our allocable portion of overhead and other expenses incurred by any administrator in performing its obligations under any proposed administration agreement, including rent and our allocable portion of the costs of compensation and related expenses of our chief compliance officer and chief financial officer and their respective staffs. |
We have had a limited operating history and, therefore, this statement concerning additional expenses is necessarily an estimate and may not match our actual results of operations in the future. We expect expenses to vary based on the size of our investment portfolio.
| 65 |
Management Fee, Incentive Fee, and Administrative Expense Waiver
We have entered into a Conditional Fee Waiver Agreement with the Advisers pursuant to which, for a period from June 4, 2012 to June 3, 2013, the Advisers agree to waive the base management fee and the incentive fees to the extent that distributions declared and payable would represent a return of capital for purposes of U.S. federal income tax. On March 26, 2013, we and the Advisers amended and restated the Conditional Fee Waiver Agreement to extend the fee waiver period through September 30, 2013. For the year ended December 31, 2012, we incurred, and our Advisers waived, base management fees of approximately $232,000, capital gains incentive fees of $3,000 and subordinated incentive fees on income of approximately $123,000. The agreement also contains a clause providing for the conditional repayment of waived fees that expires three years after the last quarter in which fees were waived. This clause states that, subject to the approval of our board of directors, in future periods, previously waived fees may be paid to our Advisers, on a quarterly basis, if our net increase in net assets resulting from operations exceeds the amount of cumulative distributions paid to stockholders in each respective quarter.
Pursuant to the Investment Advisory Agreement and Sub-Advisory Agreement, we are required to pay or reimburse our Advisers for administrative services expenses, which include all costs and expenses related to our day-to-day administration and management not related to advisory services. For the year ended December 31, 2012, we incurred, and our Advisers waived reimbursement of, administrative services expenses of approximately $438,000.
CRITICAL ACCOUNTING POLICIES
Basis of Presentation
Our financial statements have been prepared in accordance with accounting principles generally accepted in the United States of America, or GAAP. Under the investment company rules and regulations pursuant to Article 6 of Regulation S-X, we are precluded from consolidating portfolio company investments, including those in which we have a controlling interest, unless the portfolio company is another investment company. An exception to this general principle occurs if we own a controlled operating company that provides all or substantially all of its services directly to us or a portfolio company of ours. None of the investments we have made qualify for this exception. Therefore, our portfolio investments are carried on the balance sheet at fair value, as discussed below, with any adjustments to fair value recognized as “Net Unrealized Appreciation (Depreciation)” on the Statement of Operations until the investment is realized, usually upon exit, resulting in any gain or loss on exit being recognized as a “Net Realized Gain (Loss) from Investments.”
Transactions Between Entities of Common Control
As discussed elsewhere in this prospectus, we consummated the BDC Formation on May 31, 2012. When evaluating the accounting for the BDC Formation, we determined that this was a transaction between entities under common control. Consistent with this determination, we recognized the assets and liabilities transferred from HMS Income LLC at their carrying amounts at the time of the BDC Formation. We have reported the results of operations and cash flows for the year ended December 31, 2012, the period in which the BDC Formation occurred, as though the exchange of equity interests had occurred at the beginning of the period. Therefore, the results of operations comprise those of the previously separate entities combined from the beginning of the period through the date of the BDC Formation and the combined operations thereafter.
Investment Classification
We classify our investments in accordance with the requirements of the 1940 Act. Under the 1940 Act, (a) “Control” investments are defined as investments in companies in which we own more than 25% of the voting securities or has rights to nominate greater than 50% of the board representation, (b) “Affiliate” investments are defined as investments in which between 5% and 25% of the voting securities are owned, or an investment in an investment company’s investment adviser, and the investments are not classified as Control investments and (c) “Non-Control/Non-Affiliate” investments are defined as investments that are neither Control investments nor Affiliated investments.
| 66 |
On December 12, 2011, HMS Income LLC acquired interests in 17 investments from Main Street and certain of its affiliates for approximately $16.5 million, or the Purchase Transaction, as evidenced by an Assignment and Assumption Agreement, or the Assignment. Concurrently with the Purchase Transaction, HMS Income LLC and Main Street’s affiliate entered into a Servicing Agreement, or the Servicing Agreement, pursuant to which Main Street’s affiliate agreed to perform certain services for HMS Income LLC with respect to the investments acquired in the Purchase Transaction. As of December 31, 2012, we owned eleven of the original 17 investments, and Main Street’s affiliate continues to be the servicing agent with respect to those investments.
The legal nature of the Purchase Transaction and the intent of both HMS Income LLC and Main Street was to effectuate a sale thereby providing HMS Income LLC with an ownership of undivided interests in the acquired investments. The Purchase Transaction was originally classified as a sale under the Accounting Standards Codification, or Codification or ASC, 860, Transfers and Servicing, or ASC 860, in the financial statements, as previously reported as of and for the periods ended December 31, 2011 and March 31, 2012 included in our registration statement on Form N-2 filed December 16, 2011 and all subsequent amendments thereto, as well as in the quarterly report on Form 10-Q for the quarter ended June 30, 2012. Subsequently it was determined that, due to certain provisions within the Servicing Agreement, and in order to comply with ASC-860, the investments acquired in the Purchase Transaction should have been classified, for accounting purposes, as a secured loan to Main Street. As such, these investments are described as collateral of a secured loan to Main Street on the Schedule of Investments as of December 31, 2011, included in the financial statements of this prospectus. Additionally, interest income and realized gain on sale related to these investments is now reported as interest income of Affiliate investments, on the Statement of Operations, for the period from June 1, 2012 to November 2, 2012, the date on which the Assignment and Servicing Agreement were amended, as discussed below.
We evaluated both the quantitative and qualitative impact of this presentation on prior reporting periods and determined that because there were no changes to total assets, net assets, net increase in net assets resulting from operations and net asset value per share, among other considerations, any revision to prior period financial statements would not be material. Therefore, no prior filings were amended to reflect these reclassifications. Such reclassifications were made on the quarterly report on Form 10-Q for the period ended September 30, 2012.
On November 2, 2012, we and Main Street’s affiliate amended the Assignment and amended and restated the Servicing Agreement to conform the Assignment and the Servicing Agreement with the intent of the parties at the time of the consummation of the Purchase Transaction and to account for certain changed facts and circumstances. As a result of the amended Assignment and the amended and restated Servicing Agreement, as of December 31, 2012, the Purchase Transaction is reported as a sale for accounting purposes under ASC 860 in the financial statements included in this prospectus, and the related investments will be classified as Non-Control/Non-Affiliate investments.
Valuation of Portfolio Investments
The most significant determination inherent in the preparation of our financial statements is the valuation of our portfolio investments and the related amounts of unrealized appreciation or depreciation. As of December 31, 2012, 74% of our total assets represented investments in portfolio companies valued at fair value. We are required to report our investments at fair value. We follow the provisions of the ASC 820, Fair Value Measurements and Disclosures, or ASC 820. ASC 820 defines fair value, establishes a framework for measuring fair value, establishes a fair value hierarchy based on the quality of inputs used to measure fair value and enhances disclosure requirements for fair value measurements.
Our portfolio strategy calls for us to invest primarily in illiquid securities issued by private, LMM companies, as well as privately placed debt securities issued by middle market companies that are generally larger in size than the LMM companies. These portfolio investments may be subject to restrictions on resale. LMM companies generally have a limited trading market while privately placed debt securities generally have established markets that are not active. We determine in good faith the fair value of our portfolio investments pursuant to a valuation policy in accordance with ASC 820, a valuation process approved by our board of directors and in accordance with the 1940 Act. For LMM investments, our Advisers review external events, including private mergers, sales and acquisitions involving comparable companies, and include these events in the valuation process. For private placement portfolio investments, we generally use observable inputs, such as quote prices, in the valuation process. Our valuation policy and process is intended to provide a consistent basis for determining the fair value of the portfolio.
| 67 |
For LMM investments, market quotations are generally not readily available. We use the income approach to value our debt investments. We determine the fair value primarily using a yield to maturity approach that analyzes the discounted cash flows of interest and principal for the debt security, as set forth in the associated loan agreements, as well as the financial position and credit risk of each of these portfolio investments. Our estimate of the expected repayment date of a debt security is generally the legal repayment date of the instrument. The yield to maturity analysis considers changes in leverage levels, credit quality, portfolio company performance and other factors. We use the value determined by the yield to maturity analysis as the fair value for that security. However, it is our position that assuming a borrower is outperforming underwriting expectations and because these respective investments do not contain pre-payment penalties, the borrower would most likely prepay or refinance the borrowing at a lower rate. Therefore, we do not believe that a market participant would pay a premium for the investment. Also, because of our general intent to hold loans to repayment, we do not believe that the fair value of the investment should be adjusted in excess of the face amount. However, adjustments to investment values will be made for deterioration of credit quality.
For valuation purposes, “non-control” portfolio investments are composed of debt securities for which we do not have a controlling interest in the portfolio company or the ability to nominate a majority of the portfolio company’s board of directors. For those non-control portfolio investments in which market quotations are generally readily available, we primarily use observable inputs, such as third party quotes or other independent pricing, to determine the fair value of those investments. As of December 31, 2012, all of our investments were classified as non-control investments.
Due to the inherent uncertainty in the valuation process, our estimate of fair value may differ materially from the values that would have been used had a ready market for the securities existed. In addition, changes in the market environment, portfolio company performance and other events that may occur over the lives of the investments may cause the gains or losses ultimately realized on these investments to be materially different than the valuations currently assigned. We estimate the fair value of each individual investment and record changes in fair value as unrealized appreciation or depreciation.
Interest Income
Interest income is recorded on the accrual basis to the extent amounts are expected to be collected. Accrued interest is evaluated periodically for collectability. When a debt security becomes 90 days or more past due, and we do not expect the debtor to be able to service all of its debt or other obligations, the debt security will generally be placed on non-accrual status and we will cease recognizing interest income on that debt security until the borrower has demonstrated the ability and intent to pay contractual amounts due. If a debt security’s status significantly improves regarding the debtor’s ability to service the debt or other obligations, or if a debt security is fully impaired, sold or written off, it will be removed from non-accrual status. None of our investments were more than 90 days past due or on non-accrual status as of December 31, 2012.
During the year ended December 31, 2012, we held two debt instruments in our investment portfolio that contained a PIK interest provision. If either of these borrowers had elected to pay, or was obligated to pay, interest under the optional PIK provision, and if deemed collectible in management’s judgment, then the interest would be computed at the contractual rate specified in the investment’s credit agreement, the computed interest would be added to the principal balance of the investment, and computed interest would be recorded as interest income. Thus, the actual collection of this interest would be deferred until the time of debt principal repayment. As of December 31, 2012, we did not own any debt investments that contained a PIK interest provision and all previously accrued PIK was collected upon sale.
| 68 |
Unearned Income – Original Issue Discount / Premium to Par Value
We purchased some of our debt investments for an amount different than their respective principal values. If a debt investment was purchased for less than par value, at acquisition, an original issue discount is recorded and is accreted into interest income using the effective interest method over the life of the debt investment. If a debt investment was purchased for more than par value, at acquisition, a premium is recorded and is amortized as a reduction to interest income using the effective interest method over the life of the debt investment. Upon sale, any unamortized discount or premium is also amortized into interest income. For the year ended December 31, 2012, we accreted approximately a net $146,000 into interest income.
Organizational and Offering Costs
In accordance with the Investment Advisory Agreement and the Sub-Advisory Agreement, we will reimburse our Advisers for any organizational expenses and Offering costs that are paid on our behalf, which consist of, among other costs, expenses of our organization, actual legal, accounting, bona fide out-of-pocket itemized and detailed due diligence costs, printing, filing fees, transfer agent costs, postage, escrow fees, data processing fees, advertising and sales literature and other Offering-related costs. Pursuant to the terms of the Investment Advisory Agreement and Sub-Advisory Agreement, our Advisers are responsible for the payment of organizational and Offering expenses to the extent they exceed 1.5% of the aggregate gross proceeds from the offering during the offering period.
As of December 31, 2012 and December 31, 2011, our Adviser and Sub-Adviser incurred approximately $2.5 million and $911,000, respectively, of Offering costs on our behalf. On the execution of the Investment Advisory Agreement and Sub-Advisory Agreement, on May 31, 2012, we recorded a due to affiliate liability and capitalized the deferred Offering costs as it is expected that we will reimburse our Advisers for these costs. As of December 31, 2012, the balance of the due to affiliate liability was $2.5 million. Commencing with our initial closing, which occurred on September 17, 2012, and continuing with every closing thereafter, 1.5% of the proceeds of such closings will be amortized as a charge to additional paid in capital and a reduction of deferred offering costs, until such asset is fully amortized. As of December 31, 2012, approximately $21,000 has been amortized. We expect to reimburse our Advisers for such costs incurred on our behalf on a monthly basis up to a maximum aggregate amount of 1.5% of the gross Offering proceeds. Pursuant to the terms of the Investment Advisory Agreement and Sub-Advisory Agreement, our Adviser and Sub-Adviser will be responsible for the payment of organizational and Offering expenses to the extent they exceed 1.5% of gross proceeds from the offering.
PORTFOLIO INVESTMENT COMPOSITION
Private placement portfolio investments primarily consist of direct or secondary purchases of interest-bearing debt securities in companies that are generally larger in size than the LMM companies included in our LMM portfolio. While our privately placed portfolio debt investments are generally secured by a first priority lien, one investment is secured by a second priority lien.
Our current LMM portfolio investments consist solely of secured debt, in privately held, LMM companies. The LMM debt investments are secured by first liens on the assets of the portfolio companies, generally bear interest at fixed rates and generally mature between five and seven years from the original investment date. However, since we purchased these investments subsequent to their original investment dates, the maturities range from approximately three to five years.
During the year ended December 31, 2012, we saw several opportunities to exit investments at values in excess of cost. This resulted in the receipt of proceeds from the sale of five investments for approximately $6.2 million. We also received full repayment of approximately $2.9 million on four investments and received principal payments on the remainder of our portfolio investments totaling approximately $0.5 million. We used these proceeds to purchase eight new investments totaling approximately $9.1 million. The sale of two of these investments generated a realized gain totaling approximately $14,000, and also certain other sale transactions resulted in the company accreting approximately $132,000 of original issue discount into interest income.
| 69 |
Not included in the above statistics were two transactions with our Sub-Adviser. On, May 29, 2012, we sold to Main Street three first lien senior secured LMM portfolio investments, Ziegler’s NYPD, LLC, Olympus Building Services, Inc. and Van Gilder Insurance Corporation. These assets were sold at the proportional face value amount or par value plus any accrued PIK. Also on May 29, 2012, we acquired from Main Street three first lien senior secured LMM portfolio investments, AmeriTech College Operations, LLC, or AmeriTech, California Healthcare Medical Billing, Inc., or CHMB, and IRTH Holdings, LLC, or IRTH, each for $750,000. Ameritech is a technical school focused on training for nursing, medical billing, healthcare administration, and dental assistants. CHMB provides outsourced billing, revenue cycle management, business services, IT and electronic health record technology to physician practices, clinics, and multi-specialty organizations. IRTH is a leading provider of software and services to the underground utility damage prevention industry.
The result of the aforementioned transactions further diversified our geographic and industry concentrations and based upon our investment rating system, the weighted average rating of our LMM improved to approximately 2.0 as of December 31, 2012 from 2.8 as of December 31, 2011. See “— Portfolio Asset Quality” for further discussion of the investment rating system. Lastly, we have been able to increase the overall weighted average effective yield on our investment portfolio from 9.4% at December 31, 2011 to 9.9% as of December 31, 2012.
Summaries of the composition of our total investment portfolio at cost and fair value are shown in the following table:
| December 31, 2012 | December 31, 2011 | |||||||||||||||||||||||
| Cost: | LMM | Private Placement | Total | LMM | Private Placement | Total | ||||||||||||||||||
| First Lien Secured Debt | 100.0 | % | 87.0 | % | 90.5 | % | 100.0 | % | 93.8 | % | 95.5 | % | ||||||||||||
| Second Lien Secured Debt | 0.0 | % | 13.0 | % | 9.5 | % | 0.0 | % | 6.2 | % | 4.5 | % | ||||||||||||
| Total | 100.0 | % | 100.0 | % | 100.0 | % | 100.0 | % | 100.0 | % | 100.0 | % | ||||||||||||
| December 31, 2012 | December 31, 2011 | |||||||||||||||||||||||
| Fair Value: | LMM | Private Placement | Total | LMM | Private Placement | Total | ||||||||||||||||||
| First Lien Secured Debt | 100.0 | % | 87.1 | % | 90.5 | % | 100.0 | % | 93.8 | % | 95.5 | % | ||||||||||||
| Second Lien Secured Debt | 0.0 | % | 12.9 | % | 9.5 | % | 0.0 | % | 6.2 | % | 4.5 | % | ||||||||||||
| Total | 100.0 | % | 100.0 | % | 100.0 | % | 100.0 | % | 100.0 | % | 100.0 | % | ||||||||||||
The following tables show our total investment portfolio composition by geographic region of the United States at cost and fair value as a percentage of the total portfolio. The geographic composition is determined by the location of the corporate headquarters of the portfolio company (dollars in thousands).
| December 31, 2012 | ||||||||||||||||
| Investments at Cost | Cost Percentage of Total Portfolio | Investments at Fair Value | Fair Value Percentage of Total Portfolio | |||||||||||||
| Northeast | $ | 4,097 | 25.6 | % | $ | 4,149 | 25.7 | % | ||||||||
| Southwest | 750 | 4.7 | % | 750 | 4.6 | % | ||||||||||
| West | 2,896 | 18.1 | % | 2,896 | 18.0 | % | ||||||||||
| Southeast | 2,611 | 16.3 | % | 2,645 | 16.4 | % | ||||||||||
| Midwest | 5,657 | 35.3 | % | 5,692 | 35.3 | % | ||||||||||
| Total | $ | 16,011 | 100.0 | % | $ | 16,132 | 100.0 | % | ||||||||
| 70 |
| December 31, 2011 | ||||||||||||||||
| Investments at Cost | Cost Percentage of Total Portfolio | Investments at Fair Value | Fair Value Percentage of Total Portfolio | |||||||||||||
| Northeast | $ | 7,763 | 47.3 | % | $ | 7,722 | 47.1 | % | ||||||||
| Southwest | 4,969 | 30.3 | % | 4,960 | 30.2 | % | ||||||||||
| West | 1,500 | 9.1 | % | 1,500 | 9.2 | % | ||||||||||
| Southeast | 1,448 | 8.8 | % | 1,459 | 8.9 | % | ||||||||||
| Midwest | 743 | 4.5 | % | 746 | 4.6 | % | ||||||||||
| Total | $ | 16,423 | 100.0 | % | $ | 16,387 | 100.0 | % | ||||||||
The following tables show our total investment portfolio composition of portfolio investments by industry at cost and fair value:
| Cost: | December 31, 2012 | December 31, 2011 | ||||||
| Software | 22.9 | % | 4.4 | % | ||||
| Construction and Engineering | 13.2 | % | 25.2 | % | ||||
| IT Services | 12.4 | % | - | |||||
| Textiles, Apparel, and Luxury Goods | 11.7 | % | - | |||||
| Specialty Retail | 9.0 | % | 16.5 | % | ||||
| Healthcare Providers and Services | 8.7 | % | 13.4 | % | ||||
| Diversified Consumer Services | 4.7 | % | - | |||||
| Energy Equipment and Services | 4.7 | % | 9.0 | % | ||||
| Chemicals | 4.6 | % | 4.5 | % | ||||
| Building Products | 4.4 | % | - | |||||
| Capital Markets | 3.7 | % | 4.5 | % | ||||
| Professional Services | - | 4.2 | % | |||||
| Commercial Services and Supplies | - | 4.6 | % | |||||
| Insurance | - | 4.6 | % | |||||
| Hotels, Restaurants, and Leisure | - | 4.6 | % | |||||
| Pharmaceuticals | - | 4.5 | % | |||||
| Total | 100.0 | % | 100.0 | % | ||||
| Fair Value: | December 31, 2012 | December 31, 2011 | ||||||
| Software | 23.0 | % | 4.5 | % | ||||
| Construction and Engineering | 13.6 | % | 25.4 | % | ||||
| IT Services | 12.3 | % | - | |||||
| Textiles, Apparel, and Luxury Goods | 11.7 | % | - | |||||
| Specialty Retail | 8.6 | % | 16.2 | % | ||||
| Healthcare Providers and Services | 8.6 | % | 13.2 | % | ||||
| Diversified Consumer Services | 4.7 | % | - | |||||
| Energy Equipment and Services | 4.7 | % | 9.0 | % | ||||
| Chemicals | 4.6 | % | 4.5 | % | ||||
| Building Products | 4.4 | % | - | |||||
| Capital Markets | 3.8 | % | 4.6 | % | ||||
| Professional Services | - | 4.2 | % | |||||
| Commercial Services and Supplies | - | 4.6 | % | |||||
| Insurance | - | 4.6 | % | |||||
| Hotels, Restaurants, and Leisure | - | 4.6 | % | |||||
| Pharmaceuticals | - | 4.6 | % | |||||
| Total | 100.0 | % | 100.0 | % | ||||
| 71 |
Our portfolio investments carry a number of risks including, but not limited to: (1) investing in companies which may have limited operating histories and financial resources; (2) holding investments that generally are not publically traded and which may be subject to legal and other restrictions on resale; and (3) other risks common to investing in below investment grade debt in LMM and middle market companies.
PORTFOLIO ASSET QUALITY
We utilize a rating system developed by the Sub-Adviser to rate the performance of each LMM portfolio company and to monitor our expected level of returns on each of our LMM investments in relation to the expectations for the portfolio company. The investment rating system takes into consideration various factors, including, but not limited to, each investment’s expected level of returns and the collectability of our debt investments, comparisons to competitors and other industry participants and the portfolio company’s future outlook. Investment Rating 1 represents a LMM portfolio company that is performing in a manner which significantly exceeds expectations. Investment Rating 2 represents a LMM portfolio company that, in general, is performing above expectations. Investment Rating 3 represents a LMM portfolio company that is generally performing in accordance with expectations. Investment Rating 4 represents a LMM portfolio company that is underperforming expectations. Investments with such a rating require increased monitoring and scrutiny by us. Investment Rating 5 represents a LMM portfolio company that is significantly underperforming. Investments with such a rating require heightened levels of monitoring and scrutiny by us and involve the recognition of significant unrealized depreciation on such investment. All new LMM portfolio investments receive an initial 3 rating.
The following table shows the distribution of our LMM portfolio investments on the 1 to 5 investment rating scale at fair value as of December 31, 2012 and December 31, 2011 (dollars in thousands):
| December 31, 2012 | December 31, 2011 | |||||||||||||||||
| Investment Rating | Investments at Fair Value | Percentage of Total Portfolio | Investments at Fair Value | Percentage of Total Portfolio | ||||||||||||||
| 1 | $ | 1,436 | 33.2 | % | $ | - | - | |||||||||||
| 2 | 1,500 | 34.6 | % | 750 | 16.7 | % | ||||||||||||
| 3 | 1,396 | 32.2 | % | 3,750 | 83.3 | % | ||||||||||||
| 4 | - | - | - | - | ||||||||||||||
| 5 | - | - | - | - | ||||||||||||||
| Totals | $ | 4,332 | 100.0 | % | $ | 4,500 | 100.0 | % | ||||||||||
Based upon the investment rating system, the weighted average rating of our LMM portfolio was approximately 2.0 as of December 31, 2012 and 2.8 as of December 31, 2011.
| 72 |
DISCUSSION AND ANALYSIS OF RESULTS OF OPERATIONS
Noted below is a discussion of our results of operations for the year ended December 31, 2012. Our portfolio investment activity commenced on December 12, 2011, therefore, there are no meaningful results of operations for the year ended December 31, 2011 to present for comparative purposes.
Total Investment Income, Operating Expenses, Net Assets
For the year ended December 31, 2012, our total investment income was approximately $1,873,000, consisting predominately of interest income. Included in interest income for the same period was approximately $132,000 of accelerated original issue discount amortization from investments sold during such period. Also, as of December 31, 2012, the weighted average effective yield of our investment portfolio was approximately 9.9%. We expect further increases in interest income in future periods due to a growing base of portfolio investments from the expected increase in investment capital available from our Offering.
For the year ended December 31, 2012, operating expenses, net of management and incentive fees and administrative services expenses waivers was approximately $739,000, and primarily consisted of interest expense incurred, professional fees, and director expenses.
For the year ended December 31, 2012, the net increase in net assets (gross of distributions declared) was approximately $1,235,000. The most significant increase was attributable to net investment income in the amount of approximately $1,134,000. The other increase in net assets was attributable to net unrealized appreciation on investments of approximately $87,000 and realized gains on investments of approximately $14,000. As of December 31, 2012, none of our portfolio investments were on non-accrual status or in default.
Liquidity and Capital Resources
Cash Flows
For the year ended December 31, 2012, we experienced a net increase in cash and cash equivalents of approximately $890,000. During that period, we generated approximately $1,274,000 of cash from our operating activities from a net increase in net assets resulting from operations of approximately $1,235,000 and the repayment of portfolio debt investments of $9,675,000, offset by the purchase of new portfolio debt investments of $9,148,000. During the year ended December 31, 2012, approximately $384,000 was used in financing activities, which principally consisted of a net $500,000 reduction in notes payable, $1,270,000 in net Offering proceeds received, and $1,005,000 in cash distributions paid to stockholders.
For the period from inception (November 22, 2011) to December 31, 2011, we experienced a net increase in cash and cash equivalents of approximately $942,000. During that period, we used approximately $9,029,000 in our operating activities from a net increase in net assets resulting from operations of approximately $20,000 and by purchasing new portfolio debt investments of approximately $9,029,000, offset by the repayment of portfolio debt investments of approximately $106,000. For the period from inception (November 22, 2011) to December 31, 2011 we generated approximately $9,971,000 of cash from our financing activities which principally consisted of proceeds from the issuance of membership interests.
Initial Offering
During the year ended December 31, 2012, we raised proceeds of $1.4 million from the offering, including proceeds from the dividend reinvestment plan, and made payments of $109,000 for selling commissions and dealer manager fees. We also incurred an obligation for $21,000 of Offering costs related to the offering.
| 73 |
Distributions
The following table reflects the distributions per share that we declared on our common stock during the year ended December 31, 2012 (in thousands). There were no distributions paid from the period from inception (November 22, 2011) to December 31, 2011.
| Distribution | ||||||||
| For the Period Ended | Per Share | Amount | ||||||
| Three months ended December 31, 2012 | $ | 0.17 | $ | 217 | ||||
| Three months ended September 30, 2012 | $ | 0.18 | $ | 199 | ||||
| One month ended June 30, 2012 | $ | 0.06 | $ | 65 | ||||
| Five months ended May 31, 2012 | $ | 0.53 | $ | 600 | ||||
| Total | $ | 1,081 | ||||||
On December 18, 2012, with the authorization of our board of directors, we declared distributions to our stockholders for the period of January through March 2013. These distributions have been, or will be, calculated based on stockholders of record each day from January 1, 2013 through March 31, 2013 in an amount equal to $0.00191781 per share, per day (which represents an annualized distribution yield of 7% based on our current public offering price of $10.00 per share, if it were maintained every day for a twelve-month period). Distributions are paid on the first business day following the completion of each month to which they relate.
The following table reflects the stock dividend per share that we declared on our common stock through December 31, 2012:
| Date Declared | Record Date | Dividend Date | Dividend Percentage | Shares Issued | ||||||||
| September 13, 2012 | September 13, 2012 | September 14, 2012 | 2.25 | % | 25,274 | |||||||
The purpose of this stock dividend was for us to maintain a net asset value per share that was below the then-current offering price, after deducting selling commissions and dealer manager fees, as required by the 1940 Act, subject to certain limited exceptions. Our board of directors determined that our portfolio performance sufficiently warranted taking this action.
The stock dividend increased the number of shares of common stock outstanding, thereby reducing our net asset value per share. However, because the stock dividend was payable to all stockholders as of the applicable record date in proportion to their holdings as of such date, the reduction in net asset value per share as a result of the stock dividend was offset exactly by the increase in the number of shares of common stock owned by each stockholder. Also, as the stock dividend did not change any stockholder’s proportionate interest in us, it did not represent a taxable dividend. Lastly, as the overall value to the stockholders was not reduced as a result of the stock dividend, our board of directors determined that the stock dividend would not be dilutive to stockholders as of the applicable record date. Specific tax characteristics of all distributions are reported to stockholders annually on Form 1099-DIV.
We have adopted an “opt in” distribution reinvestment plan for our stockholders. As a result, if we make a distribution, our stockholders will receive distributions in cash unless they specifically “opt in” to the distribution reinvestment plan so as to have their cash distributions reinvested in additional shares of our common stock.
| 74 |
We may fund our cash distributions from any sources of funds available, including offering proceeds, borrowings, net investment income from operations, capital gains proceeds from the sale of assets, non-capital gains proceeds from the sale of assets, dividends or other distributions paid to it on account of preferred and common equity investments in portfolio companies and fee waivers from our Advisers. We have not established any limit on the extent to which we may use borrowings or proceeds from the offering to fund distributions. Our distributions may exceed our earnings, especially during the period before we have substantially invested the proceeds from the offering. As a result, a portion of the distributions we make may represent a return of capital for U.S. federal income tax purposes.
The timing and amount of any future distributions to stockholders are subject to applicable legal restrictions and the sole discretion of our board of directors.
In order to satisfy the Code requirements applicable to a RIC, we must distribute to our stockholders substantially all of our taxable income on an annual basis; however, we may elect to spillover certain excess undistributed taxable income from one tax year into the next tax year, which would require us to pay a 4% nondeductible excise tax on such excess undistributed taxable income. We estimate that approximately $117,000, or $0.09 per share, of our taxable income for 2012 will be distributed in 2013, prior to the filing of our federal income tax return for our 2012 taxable year, and, therefore, will be subject to the 4% nondeductible excise tax.
Capital Resources
As of December 31, 2012, we had approximately $1,832,000 in cash and cash equivalents and our net asset value totaled approximately $11,423,000 equating to approximately $8.86 per share. The change from the December 31, 2011 net asset value per share of $9.02 was due primarily to: (i) net increase in net assets resulting from operations in excess of distributions declared (ii) a reduction due to the impact of the stock dividend and (iii) a reduction due to the impact of the BDC Formation.
On May 24, 2012, HMS Income LLC entered into a $15 million senior secured revolving credit facility with Capital One, National Association, or Capital One, and immediately borrowed $7 million under the facility, or the Credit Facility. We became the borrower under the Credit Facility as a result of the BDC Formation. The Credit Facility has an accordion provision allowing increases in borrowing of up to $60 million, for a total facility of up to $75 million, subject to certain conditions. The proceeds from the initial borrowing and available working capital were used to repay the outstanding balance on the Main Street Facility, which had an outstanding balance of $7.5 million at the time of repayment. Borrowings under the Credit Facility bear interest, subject to our election, on a per annum basis equal to (i) the applicable LIBOR rate plus 2.75% and (ii) the base rate plus 1.5%. The base rate is defined as the higher of (a) the prime rate and (b) the Federal Funds Rate (as defined in the credit agreement) plus 0.5%. As of December 31, 2012, we exercised our LIBOR election, thus setting a rate of 3.0%. Borrowings under the Credit Facility are secured by all of our assets as well as all of the assets, and a pledge of equity ownership interests, of any of our future subsidiaries, which would be joined as guarantors. The credit agreement for the Credit Facility contains affirmative and negative covenants usual and customary for leveraged financings, including, but not limited to: (i) maintaining an interest coverage ratio of at least 2.0 to 1.0 (ii) maintaining an asset coverage ratio of at least 2.0 to 1.0 and (iii) maintaining a minimum adjusted tangible net worth of at least 80% of our adjusted tangible net worth on the closing date of the Credit Facility. As of December 31, 2012, our interest coverage ratio was 4.2 to 1, our asset coverage ratio was 2.6 to 1, and our tangible net worth was 100% of our adjusted tangible net worth at the closing date of the Credit Facility. Additionally, we must provide information to Capital One on a regular basis, preserve our corporate existence, comply with applicable laws, including the 1940 Act, pay obligations when they become due, and invest the proceeds of the offering in accordance with our investment objectives and strategies. Further, the credit agreement contains usual and customary default provisions including, without limitation: (i) a default in the payment of interest and principal; (ii) our insolvency or bankruptcy; (iii) a material adverse change in our business; or (iv) breach of any covenant, representation or warranty in the credit agreement or other credit documents and failure to cure such breach within defined periods. As of December 31, 2012, we are not aware of any instances of noncompliance with covenants related to the credit agreement. The expiration date of the Credit Facility is May 24, 2015, and we have two, one year extension options.
During the year ended December 31, 2012, we raised proceeds of approximately $1.4 million from the offering, including proceeds from the distribution reinvestment plan, and made payments of $109,000 for selling commissions and dealer manager fees. We also incurred an obligation of $21,000 of Offering costs related to the offering.
| 75 |
We anticipate that we will continue to fund our investment activities through existing cash and cash equivalents, income earned from our investments, net capital raised from our Offering, and borrowings on our Credit Facility. Our primary uses of funds will be investments in portfolio companies, operating expenses and cash distributions to holders of our common stock.
In addition, as a BDC, we generally are required to meet a coverage ratio of total assets to total senior securities, which include borrowings and any preferred stock we may issue in the future, of at least 200%. Stated differently, the amount outstanding under our Credit Facility as a percentage of our total assets cannot exceed 50%. As of December 31, 2012, this percentage was 32%. This requirement limits the amount that we may borrow. As of December 31, 2012, we had capacity under our Credit Facility to borrow approximately an additional $8.0 million. However, considering the aforementioned restriction as of December 31, 2012, we had approximately $4 million in debt financing available to us.
Although we have been able to secure access to potential additional liquidity, through our Offering and also by entering into the Credit Facility, there is no assurance that equity or debt capital will be available to us in the future on favorable terms, or at all.
Related-Party Transactions and Agreements
We have entered into agreements with our Adviser, our Sub-Adviser, and our dealer manager, whereby we pay certain fees and reimbursements to these entities. These include payments to the dealer manager for selling commissions and the dealer manager fee and payments to our Adviser for reimbursement of Offering costs. In addition, we make payments for certain services that include, but are not limited to, the identification, execution, and management of our investments and also the management of our day-to-day operations provided to us by our Adviser and Sub-Adviser, pursuant to various agreements that we have entered into. See Note 9 to the financial statements included elsewhere in this prospectus for additional information regarding related party transactions.
Contractual Obligations
As of December 31, 2012, we had $7.0 million in borrowings outstanding under the Credit Facility. Unless extended, the Credit Facility will expire May 24, 2015. The Credit Facility contains two, one year extension options from which we could extend the maturity to May 24, 2017. See above for a description of the Credit Facility.
A summary of our significant contractual payment obligations for the repayment of outstanding borrowings at December 31, 2012 is as follows:
| Payments Due By Period (dollars in thousands) | ||||||||||||||||||||
| Total | Less than 1 year | 1-3 years | 3-5 years | After 5 years | ||||||||||||||||
| Credit Facility(1) | $ | 7,000 | $ | — | $ | 7,000 | $ | — | $ | — | ||||||||||
| (1) | At December 31, 2012, $8 million remained available under our Credit Facility, however, considering the asset coverage ratio restrictions imposed by the 1940 Act, as discussed above, we have $4 million in debt financing available to us. |
Recently Issued Accounting Standards
In May 2011, the FASB issued Accounting Standards Update, or ASU, 2011-04, Fair Value Measurements (Topic 820), Amendments to Achieve Common Fair Value Measurement and Disclosure Requirements in U.S. GAAP and IFRSs, or ASU 2011-04. ASU 2011-04 results in common fair value measurement and disclosure requirements in U.S. GAAP and IFRSs. ASU 2011-04 is effective for interim and annual reporting periods beginning after December 15, 2011. The adoption of ASU 2011-04 did not have a significant impact on our financial condition and results of operations.
| 76 |
Off-Balance Sheet Arrangements
As of December 31, 2012, we had no off-balance sheet arrangements.
Recent Developments and Subsequent Events
On January 7, 2013, we received and accepted the resignation of Phil D. Wedemeyer from our Company’s board of directors, effective January 15, 2013. Mr. Wedemeyer tendered his resignation as a result of his acceptance of a position that would make Mr. Wedemeyer no longer qualify as one of our an independent directors. Mr. Wedemeyer served as a member of our Nominating and Corporate Governance Committee and Conflicts Committee and as the Chairman of the Audit Committee. John O. Niemann, Jr., a member of our Audit Committee, replaced Mr. Wedemeyer as the Chairman of our Audit Committee.
On February 25, 2013, our board of directors received and accepted the resignation of Vincent D. Foster from our Company’s board of directors effective February 25, 2013. Mr. Foster tendered his resignation in order to allow us to comply with the 1940 Act which requires a majority of the members of our board of directors to be independent. Upon the addition of another independent director, it is expected that a senior officer of Main Street will join our board of directors.
On February 25, 2013, (1) our board of directors received and accepted notice of Charles N. Hazen’s decision to retire from his role as our Chief Executive Officer and the general partner of our Adviser (2) our board of directors appointed Sherri W. Schugart as our President and Chief Executive Officer; and (3) Ms. Schugart resigned as the Chief Operating Officer of the general partner of our Adviser, which position will be left unfilled, and was appointed its President and Chief Executive Officer. In addition to Mr. Hazen’s retirement from the positions described above, Mr. Hazen resigned as a director of Hines Securities, Inc., our dealer-manager, for which Ms. Schugart currently serves as a director. Mr. Hazen's retirement and the resignations and appointments described above were effective March 15, 2013. Mr. Hazen will continue to serve as the Chairman of the board of directors, and will also remain an employee of Hines for one year following his retirement to participate in and advise on various matters within Hines.
On March 25, 2013, with the authorization of our board of directors, we declared distributions to our stockholders for the period of April 2013 through June 2013. These distributions will be calculated based on stockholders of record each day from April 1, 2013 through June 30, 2013 in an amount equal to $0.00191781 per share, per day (which represents an annualized distribution yield of 7% based on our current public offering price of $10.00 per share, if it were maintained every day for a twelve-month period). Distributions are paid on the first business day following the completion of each month to which they relate.
During the period from January 1, 2013 through March 26, 2013, we sold three debt investments for approximately $2.1 million, received repayment of three debt investments of approximately $2.9 million and purchased seven debt investments for approximately $5.6 million. These transactions resulted in a change in our weighted average effective yield from approximately 9.9% as of December 31, 2012 to approximately 8.5% as of March 26, 2013.
On March 26, 2013, we and the Advisers amended and restated the conditional fee waiver agreement to extend the fee waiver period through September 30, 2013.
Quantitative and Qualitative Disclosures about Market Risk
We are subject to financial market risks, in particular changes in interest rates. Changes in interest rates may affect our interest income from portfolio investments, the fair value of our fixed income investments, and our cost of funding.
| 77 |
Our interest income will be affected by changes in various interest rates, including LIBOR and prime rates, to the extent any of our debt investments include floating interest rates. As of December 31, 2012, approximately 73% of our portfolio investments (based on cost) contained floating interest rates. Assuming no changes to our investment portfolio, a 1% upward or downward change in interest rates for the next twelve months would decrease or increase our interest income from debt investments by approximately $118,000, respectively.
In addition, any fluctuations in prevailing interest rates may affect the fair value of our fixed rate debt instruments and result in changes in unrealized gains and losses, and may also affect a net increase or decrease in net assets resulting from operations. Such changes in unrealized appreciation and depreciation will materialize into realized gains and losses if we sell our investments before their respective debt maturity dates.
Because we borrow money to make investments, our net investment income is partially dependent upon the difference between the interest rate at which we invest borrowed funds and the interest rate at which we borrow funds. In periods of rising interest rates and when we have borrowed capital with floating interest rates, then our interest expense would increase, which could increase our financing costs and reduce our net investment income, especially to the extent we hold fixed-rate debt investments. As a result, there can be no assurance that a significant change in market interest rates will not have a material adverse affect on our net investment income. Pursuant to the terms of the Credit Facility which we maintain with Capital One (see “— “Liquidity and Capital Resources”), as of December 31, 2012 we borrow at a floating rate of LIBOR plus 2.75%. Therefore, given our current level of borrowing (of $7.0 million), a 1% upward or downward change in interest rates for the next twelve months would increase or decrease our interest expense by approximately $70,000, respectively.
If deemed prudent, we may use interest rate risk management techniques in an effort to minimize our exposure to interest rate fluctuations. These techniques may include various interest rate hedging activities to the extent permitted by the 1940 Act. Adverse developments resulting from changes in interest rates or hedging transactions could have a material adverse effect on our business, financial condition and results of operations. As of December 31, 2012, we had not entered into any interest rate hedging arrangements.
| 78 |
WHAT YOU SHOULD EXPECT WHEN INVESTING IN A BDC
Overview
A BDC is a category of investment company, regulated under the 1940 Act, created by legislation in 1980 designed to promote investment in small businesses. Congress authorized investment companies to elect BDC status in order to facilitate the flow of capital to private companies and smaller public companies that do not have access to public capital markets or other conventional forms of financing. The 1940 Act provides a body of regulation for investment companies whose shares are offered to the public. BDCs are subject to regulatory requirements under the 1940 Act that are designed to facilitate their investment in the types of companies whose need to raise capital was the impetus behind Congress’ action in adding the BDC as a category of investment company.
Most BDCs are operated so as to qualify as a RIC for U.S. federal income tax purposes because a RIC generally is not subject to corporate-level U.S. federal income tax on any of its income and gain that it distributes to its stockholders so long as it distributes at least 90% of its “investment company taxable income” to its stockholders in a timely manner and satisfies the other RIC qualification requirements.
We believe that the BDC industry should continue to experience growth principally because BDCs provide the following benefits to individual investors:
| · | Access to investments that have historically been accessible outside the BDC model only by high-net-worth and institutional investors, such as pension funds and endowments, primarily due to high minimum investment requirements and necessary specialized investment expertise; |
| · | Investments managed by professionals with specialized expertise and experience necessary to fully understand and evaluate investment opportunities and manage investment holdings; |
| · | Potential to reduce risk by diversifying an individual’s investment over a portfolio of assets without requiring a large investment; and |
| · | Investor protection under the 1940 Act, a substantive regulatory and disclosure regime designed to, among other things, limit opportunities for overreaching by affiliates. |
Transaction Types
The companies in which BDCs typically invest require capital for a number of different purposes, including management buyouts, leveraged buyouts, recapitalizations and growth and acquisition financing.
| · | Management Buyouts. Management buyouts often occur when business owners, often for estate planning reasons, seek to transition out of an investment, while existing management believes that the potential for significant value creation remains in the company. In such transactions, company management will often seek a financial sponsor to aid in the purchase of its company through a combination of equity and debt. |
| · | Leveraged Buyouts. Leveraged buyouts occur when financial investors such as private equity firms purchase companies with balance sheets and cash flows that can sustain additional leverage, which amplifies the potential for an equity holder’s gain. This leverage can include several layers, including senior secured, second lien and mezzanine debt. |
| · | Recapitalizations. Recapitalizations occur when firms can benefit by changing their capital structures to enhance equity returns and/or allow existing investors to realize value through a significant, one-time distribution. In some instances, firms may be able to support additional debt due to growth in profitability and in other cases may seek external investment to partially or fully replace existing investors. Recapitalizations are also a key means of exit for institutional investors which are required to return capital at the end of their funds’ lives. |
| 79 |
| · | Growth and Acquisition Financings. Growth and acquisition financings occur when private firms need capital to fund growth opportunities. Private firms represent a significant portion of the growth segment of the U.S. economy and these firms often do not have adequate internally generated cash flow to fund growth organically or through acquisitions. These firms usually seek capital from external sources, including banks, private equity firms and venture capital firms. |
Investment Types
Investments by BDCs may take a number of different forms, depending on the portfolio company’s needs and capital structure. Typically investors determine the appropriate type of investment based upon their risk and return requirements. Senior debt is situated at the top of the capital structure, and typically has the first claim on some or all of the assets and cash flows of the company, followed by second lien debt, mezzanine debt, preferred equity and finally common equity. Due to this priority of cash flows and claims on assets, an investment’s risk increases as it moves further down the capital structure. Investors are usually compensated for this risk associated with junior status in the form of higher returns, either through higher interest payments or potentially higher capital appreciation. We intend to focus primarily on investments in debt securities, including senior secured loans, second lien loans and mezzanine loans, as well as equity investments. Pursuant to the NASAA Omnibus Guidelines, we may not acquire interests in any portfolio companies or other assets in exchange for our common stock or any other ownership interest in us.
| 80 |
INVESTMENT OBJECTIVE AND STRATEGIES
Our Company
We are a specialty finance company incorporated in Maryland on November 28, 2011. We are an externally managed, non-diversified, closed-end management investment company that has elected to be treated as a BDC under the 1940 Act. We are managed by HMS Adviser, a private investment management firm that is registered as an investment adviser under the Advisers Act. Our Adviser, which is an indirect wholly-owned affiliate of Hines, oversees the management of our activities and is responsible for making investment decisions with respect to and providing day-to-day management and administration of our investment portfolio. Our Adviser has entered into a sub-advisory agreement with Main Street and Main Street Partners to act as our investment sub-adviser to identify, evaluate, negotiate and structure prospective investments, make investment and portfolio management recommendations for approval by our Adviser, monitor our investment portfolio and provide certain ongoing administrative services to our Adviser. For more information regarding the Sub-Adviser, see “About Our Sub-Adviser.”
Our primary investment objective is to generate current income through debt and equity investments. A secondary objective is to generate long-term capital appreciation through such investments. We anticipate that during our offering period we will invest a majority of the net proceeds from the offering in senior secured and second lien debt securities, issued by middle market companies in private placements and negotiated transactions, which are traded in private over-the-counter markets for institutional investors. In this prospectus, we collectively refer to these securities as over-the-counter debt securities. We define middle market companies as those with annual revenues generally between $10 million and $3 billion.
As we increase our capital base during our offering period, we will continue investing in, and ultimately intend to have a significant portion of our assets invested in, customized direct secured and unsecured loans to and equity securities of lower middle market companies. In this prospectus we refer to these securities as customized lower middle market securities. In most cases, companies that issue customized lower middle market securities to us will be privately held at the time we invest in them. While the structure of our investments in customized lower middle market securities is likely to vary, we may invest in senior secured debt, senior unsecured debt, subordinated secured debt, subordinated unsecured debt, mezzanine debt, convertible debt, convertible preferred equity, preferred equity, common equity, warrants and other instruments, many of which generate current yields. We will make other investments as allowed by the 1940 Act and consistent with our continued qualification as a RIC. For a discussion of the risks inherent in our portfolio investments, see “Risk Factors — Risks Relating to Our Business and Structure.”
Our investments may include other equity investments, such as warrants, options to buy a minority interest in a portfolio company, or contractual payment rights or rights to receive a proportional interest in the operating cash flow or net income of such company. When determined by our Advisers to be in our best interest, we may acquire a controlling interest in a portfolio company. Any warrants we receive with our debt securities may require only a nominal cost to exercise, and thus, as a portfolio company appreciates in value, we may achieve additional investment return from this equity interest. We intend to structure such warrants to include provisions protecting our rights as a minority-interest or, if applicable, controlling-interest holder, as well as puts, or rights to sell such securities back to the company upon the occurrence of specified events. In addition, we may obtain demand or “piggyback” registration rights in connection with these equity interests. See “Risk Factors - Risks Related to Our Investments – Our investments in prospective portfolio companies, which investments tend to be senior secured term loans, second lien loans and mezzanine debt and selected equity investments, may be risky, and we could lose all or part of our investment.”
We plan to hold many of our investments to maturity or repayment, but will sell our investments earlier if a liquidity event takes place, such as the sale or recapitalization of a portfolio company, or if we determine a sale of one or more of our investments to be in our best interest. It is not our policy to engage in transactions with the objective of seeking profits from short-term trading. Our annual portfolio turnover rate may vary greatly from year to year. Although we cannot accurately predict our annual portfolio turnover rate, it is not expected to exceed 30% under normal circumstances. However, we do not consider our portfolio turnover rate to be a limiting factor in the execution of investment decisions for us.
| 81 |
As a BDC, we are subject to certain regulatory restrictions in making our investments. For example, we will not be permitted to co-invest with our Advisers or their affiliates in certain transactions originated by our Advisers or their affiliates unless we obtain an exemptive order from the SEC. We have applied for an exemptive order from the SEC. However, there can be no assurance that we will obtain such relief.
If granted, the exemptive relief would allow us, and certain of our directly or indirectly wholly-owned subsidiaries on one hand, and Main Street, and/or certain of its affiliates, on the other hand, to co-invest in the same investment opportunities where such investment would otherwise be prohibited under Section 57(a)(4) of the 1940 Act. Under the proposed co-investment program set forth in our application for exemptive relief, we expect that co-investments between us, and certain of our directly or indirectly wholly-owned subsidiaries, and Main Street, and/or certain of its affiliates, would be the norm rather than the exception, as substantially all potential co-investments that are appropriate investments for us should also be appropriate investments for Main Street and/or certain of its affiliates, and vice versa, with limited exceptions based on available capital, diversification and other relevant factors. Accordingly, if the application for exemptive relief is granted, our Sub-Adviser would treat every potential investment in customized lower middle market securities evaluated by Main Street as a potential investment opportunity for us and would provide to our Adviser, in advance, information about each such transaction and propose an allocation between us and Main Street and/or certain of its affiliates. If our Adviser deems such potential co-investment transaction and proposed allocation to be appropriate, our Adviser would present the transaction and the proposed allocation to the directors of our board of directors eligible to vote under Section 57(o) of the 1940 Act, which directors are referred to as “Eligible Directors,” and our Sub-Adviser would propose such allocation for Main Street and/or certain of its subsidiaries to the Eligible Directors of the Main Street board of directors. Each board of directors, including the Eligible Directors, would approve each proposed co-investment transaction and the allocation associated therewith prior to the consummation of any co-investment transaction. No independent director on our board of directors or Main Street’s board of directors will have any direct or indirect financial interest in any co-investment transaction or any interest in any related portfolio company, other than through an interest (if any) in our or Main Street’s securities, as applicable. Additional information regarding the operation of the co-investment program is set forth in the application for exemptive relief, and the amendments thereto, which have been filed with the SEC.
Prior to obtaining exemptive relief, we intend to co-invest alongside Main Street and/or certain of its affiliates only in accordance with existing regulatory guidance. For example, at any time, we may co-invest in syndicated deals and secondary loan market transactions where price is the only negotiated point.
To enhance our opportunity for gain, we intend to continue to employ leverage as market conditions permit and at the discretion of our Adviser, but in no event will leverage employed exceed 50% of the value of our assets, as required by the 1940 Act.
Our Investment Process
Pursuant to the Investment Advisory Agreement, HMS Adviser oversees the management of our activities and is responsible for making investment decisions with respect to and providing day-to-day management and administration of our investment portfolio. Our Adviser has engaged the Sub-Adviser pursuant to the Sub-Advisory Agreement to act as our investment sub-adviser to identify, evaluate, negotiate and structure prospective investments, make investment and portfolio management recommendations for approval by our Adviser, monitor our investment portfolio and provide certain ongoing administrative services to our Adviser. Collectively, we believe that the network of relationships between the Sub-Adviser’s investment team and the middle market, including lower middle market, investment community, and HMS Adviser’s senior management team and the business communities in which their affiliated REITs operate, are key channels through which we will access significant investment opportunities.
We expect a substantial majority of our investment opportunities to be identified and originated by the Sub-Adviser. Each investment opportunity is first evaluated by the Sub-Adviser for suitability for our portfolio, and the Sub-Adviser performs, or causes to be performed, due diligence procedures, and provides to our Adviser due diligence information with respect to the investment. The Sub-Adviser recommends investments to our Adviser, whose investment committee independently evaluates the investment considering, among other things, the analysis, due diligence information and recommendation provided by the Sub-Adviser. In addition, the Sub-Adviser monitors our investment portfolio on an ongoing basis and makes recommendations regarding ongoing portfolio management. The Adviser makes all decisions to acquire, hold or sell investments for us except those decisions reserved for our board of directors.
| 82 |
As noted elsewhere in prospectus, we, Main Street and certain of its affiliates have filed an order for exemptive relief allowing us to co-invest with Main Street and/or certain of its affiliates pursuant to a specific co-investment program, however, there can be no assurance that we will obtain such relief. See “Risk Factors - Risks Related to our Advisers and their Affiliates - If we do not obtain exemptive relief from the SEC to allow us to co-invest alongside Main Street and/or certain of its affiliates, we may be required to adjust our investment strategy.”
About Our Adviser
Our Adviser, HMS Adviser, is a Texas limited partnership formed on April 13, 2012 that is registered as an investment adviser under the Advisers Act. Our Adviser has limited operating history and experience managing a BDC. Our Adviser is wholly-owned by Hines. Hines is indirectly owned and controlled by Gerald D. Hines and Jeffrey C. Hines.
Hines has sponsored two publicly offered and non-traded REITs: Hines REIT and Hines Global REIT, which collectively have investments in aggregate gross real estate assets of approximately $9.1 billion. Mr. Hazen, Ms. Schugart and Mr. Sims, the Chairman of our board of directors, our President and Chief Executive Officer and our Chief Financial Officer, respectively, joined Hines in 1989, 1995 and 2003, respectively, and have substantial experience in private equity, real estate acquisitions and dispositions, public company management and administration and finance and have served as executive officers of companies in the REIT and investment real estate industries. For more information on these principles, see “Management.”
| 83 |
About Our Sub-Adviser
Our Adviser has entered into a sub-advisory agreement with Main Street and Main Street Partners to act as our investment sub-adviser to identify, evaluate, negotiate and structure prospective investments, make investment and portfolio management recommendations for approval by our Adviser, monitor our investment portfolio and provide certain ongoing administrative services to our Adviser. Main Street is initially providing such investment sub-advisory services to our Adviser. However, because the fees that Main Street would receive from such an arrangement could have negative consequences on Main Street’s ability to meet the source-of-income requirement necessary for Main Street to maintain its RIC tax treatment, the ultimate intent is that Main Street Partners will provide such services. Main Street will need to obtain certain relief from the Securities and Exchange Commission, or the SEC, before Main Street Partners is permitted to provide these services to our Adviser, which Main Street is currently seeking. However, there can be no assurance that Main Street will obtain such relief. If and when such requested no-action letter relief or similar relief is granted by the staff of the SEC’s Division of Investment Management, or the Staff, Main Street Partners will act as our investment sub-adviser instead of Main Street. The term “our Sub-Adviser,” as used herein, will refer to Main Street until such time that, if at all, the Staff grants the abovementioned requested no-action letter relief or similar relief; after which time, it will refer to Main Street Partners. We refer to the Adviser and Sub-Adviser, collectively, as the “Advisers.” Upon the execution of the Sub-Advisory Agreement, Main Street became our affiliate.
Main Street Partners is a wholly-owned subsidiary of Main Street, a New York Stock Exchange-listed BDC primarily focused on providing customized debt and equity financing to lower middle market companies and debt capital to middle market companies. Main Street invests primarily in secured debt instruments, equity investments, warrants and other securities of lower middle market companies based in the United States and in secured debt instruments of middle market companies generally headquartered in the United States. Main Street’s principal investment objective is to maximize its portfolio’s total return by generating current income from debt investments and capital appreciation from equity and equity related investments, including warrants, convertible securities and other rights to acquire equity securities in a portfolio company. Main Street’s lower middle market companies generally have annual revenues between $10 million and $150 million. Main Street’s middle market investments are made in businesses that are generally larger in size than its lower middle market portfolio companies.
As of December 31, 2012, Main Street had debt and equity investments in customized lower middle market securities and over-the-counter debt securities with an aggregate fair value of $900.3 million in 144 portfolio companies, including investments in over-the-counter debt securities with an aggregate fair value of approximately $390.0 million in 85 separate issuers.
About Our Sponsor
Hines is our Sponsor. Hines is a fully integrated real estate investment and management firm which, with its predecessor, has been investing in real estate assets and providing acquisition, development, financing, property management, leasing and disposition services for over 55 years. The predecessor to Hines was founded by Gerald D. Hines in 1957 and Hines is indirectly owned and controlled by Gerald D. Hines and his son Jeffrey C. Hines. Hines’ investment partners have primarily consisted of large domestic and foreign institutional investors and high net worth individuals. Hines has worked with notable architects such as Philip Johnson; Cesar Pelli; I. M. Pei; Skidmore, Owings and Merrill and Frank Gehry, in the history of its operations.
Hines is headquartered in Houston and currently has regional offices located in New York, Chicago, Atlanta, Houston, San Francisco and London. Each regional office operates as an independent business unit headed by an executive vice president who manages the day-to-day business of such region and participates in its financial results. All ten of these executive vice presidents have individual tenures of between 23 and 40 years, with an average tenure within the organization of 32 years. They serve on the Hines Executive Committee, which directs the strategy and management of Hines.
Hines’ central resources are located in Houston and these resources support the acquisition, development, financing, property management, leasing and disposition activities of all of the Hines regional offices. Hines’ central resources include employees with experience in capital markets and finance, accounting and audit, marketing, human resources, risk management, property management, leasing, asset management, project design and construction, operations and engineering. These resource groups are an important control point for maintaining performance standards and operating consistency for the entire firm.
| 84 |
From inception through December 31, 2012, Hines, its predecessor and their respective affiliates have acquired or developed 963 real estate projects representing more than 308 million square feet. These projects consisted of a variety of asset types including: office properties (69.1%), industrial properties (13.6%), retail and residential properties (10.8%), hospitality (2.5%) and a variety of other properties. In connection with these projects, Hines has employed many real estate investment strategies, including acquisitions, development, redevelopment and repositioning in the U.S. and internationally.
As of December 31, 2012, the portfolio of Hines and its affiliates consisted of 234 projects valued at approximately $24.3 billion. This portfolio is owned by Hines, its affiliates and numerous third-party investors, including pension plans, domestic and foreign institutional investors, high net worth individuals and retail investors. Included in this portfolio are 207 properties managed by Hines, representing approximately 70.2 million square feet. In addition to managing properties in its own portfolio, Hines manages a portfolio of approximately 199 properties with about 78.3 million square feet owned by third parties in which Hines has no ownership interest. The total square feet Hines manages is approximately 148.5 million square feet located throughout the U.S. and internationally.
As required by the NASAA Omnibus Guidelines, our Sponsor has an aggregate net worth in excess of $15.8 million. No portion of such net worth will be available to us to satisfy any of our liabilities or other obligations.
| 85 |
The following chart shows the ownership structure and various entities affiliated with us, our Advisers and our Sponsor:

(1) For further information regarding our Sub-Adviser, see “– About Our Sub-Adviser.”
Market Opportunity
We believe the environment for investing in middle market companies is attractive for several reasons, including:
| 86 |
| · | There is a large pool of uninvested private equity capital likely to seek additional capital to support private investments. We believe there remains a large pool of uninvested private equity capital available to middle market companies. We expect that private equity firms will be active investors in middle market companies and that these private equity firms will seek to supplement their investments with senior secured and junior loans and equity co-investments from other sources, such as us. |
| · | The credit crisis and consolidation among commercial banks has reduced the focus on middle market business. The commercial banks in the U.S., which have traditionally been the primary source of capital to middle market companies, have experienced consolidation, unprecedented loan losses, capital impairments, increased capital requirements and stricter regulatory scrutiny, which have led to a significant tightening of credit standards and substantially reduced loan volume to the middle market. Many financial institutions that have historically loaned to middle market companies have failed or been acquired, and we believe that larger financial institutions are now more focused on syndicated lending to larger corporations and are allocating capital to business lines that generate fee income and involve less balance sheet risk. We believe this market dynamic will provide us with numerous opportunities to originate new debt and equity investments primarily in middle market companies. While we believe the credit crisis and the resultant market dynamic have created an opportunity for us, we also note that the credit crisis and current tenuous economic environment also present certain risks to our success. Unfavorable economic conditions or other factors could increase our funding costs, limit our access to the capital markets or result in a decision by lenders not to extend credit to us. An inability to successfully access the capital markets could limit our ability to grow our business and fully execute our business strategy and could decrease our earnings, if any. |
| · | There are attractive opportunities in senior secured and second lien secured loans. Since the beginning of 2009, global credit and other financial market conditions have improved as stability has increased throughout the international financial system. Concentrated policy initiatives undertaken by central banks and governments appear to have curtailed the incidence of large-scale failures within the global financial system. Concurrently, investor confidence, financial indicators, capital markets activity and asset prices have improved markedly. While financial conditions have improved, economic activity continues to be somewhat subdued as unemployment rates remain high. Corporate interest rate risk premiums, otherwise known as credit spreads, have declined significantly, but remain above historical averages. Given current market conditions, it is our view that, at this time, there are and will continue to be significant investment opportunities in senior secured and second lien secured loans and debt investments of small and middle market companies. |
| 87 |
The chart below illustrates the sharp decline and subsequent recovery in the average prices of senior secured loans, including first and second lien loans, tracked by the S&P/LSTA Leveraged Loan Index.

Source: S&P Leveraged Commentary & Data Copyright © 2013, Standard & Poor’s Financial Services LLC (and its affiliates, as applicable). Reproduction in any form is prohibited except with the prior written permission of Standard & Poor’s Financial Services LLC, or S&P. Neither S&P, its affiliates nor their third-party information providers guarantee the accuracy, adequacy, completeness or availability of any information and is not responsible for any errors or omissions, regardless of the cause or for the results obtained from the use of such information. In no event shall S&P, its affiliates or any of their third-party information providers be liable for any damages, costs, expenses, legal fees, or losses (including lost income or lost profit and opportunity costs) in connection with any use of S&P content.
We feel that opportunities in senior secured and second lien secured loans are significant not only because of the potential returns available, but also because of the strong defensive characteristics of this investment class. Because these loans have priority in payment among an issuer’s security holders (i.e., they are due to receive payment before unsecured bondholders and equity holders), they carry the least potential risk among investments in the issuer’s capital structure. Further, these investments are secured by the issuer’s assets, which may be seized in the event of a default if necessary, and generally carry restrictive covenants aimed at ensuring repayment before unsecured creditors, such as most types of public bondholders, and other security holders and preserving collateral to protect against credit deterioration. In addition, most senior secured debt issues carry variable interest rate structures, meaning the securities are generally less susceptible to declines in value experienced by fixed-rate securities in a rising interest rate environment. However, in declining interest rate environments, variable interest rate structures decrease the income we would otherwise receive from our debt securities. Although, in many cases, the loan documents governing these securities provide for an interest rate floor.
| 88 |
Further, as a result of an increase in competition for loans and strong liquidity in the market, borrowers have been able to push for improved pricing, terms and generous structures including expansion in leverage multiples. As an example, the chart below depicts the increased leverage permitted of issuers in the current marketplace but while the broad averages are pushing toward 2007 levels, the market has yet to see deals with the type of leverage multiples that were seen during the peak of the credit cycle.

Source: S&P Leveraged Commentary & Data
Copyright © 2013, Standard & Poor’s Financial Services LLC (and its affiliates, as applicable). Reproduction in any form is prohibited except with the prior written permission of Standard & Poor’s Financial Services LLC, or S&P. Neither S&P, its affiliates nor their third-party information providers guarantee the accuracy, adequacy, completeness or availability of any information and is not responsible for any errors or omissions, regardless of the cause or for the results obtained from the use of such information. In no event shall S&P, its affiliates or any of their third-party information providers be liable for any damages, costs, expenses, legal fees, or losses (including lost income or lost profit and opportunity costs) in connection with any use of S&P content.
Business Strategy
Our primary investment objective is to generate current income through debt and equity investments. A secondary objective is to generate long-term capital appreciation through such investments. We anticipate that during our offering period we will invest largely in over-the-counter debt securities and customized debt and equity investments in lower middle market companies. We have adopted the following business strategy to achieve our investment objective:
| 89 |
| · | Utilize the experience and expertise of the principals of our Sub-Adviser and Adviser. Main Street Partners employs all of Main Street’s investment professionals and is subject to Main Street’s supervision and control. Main Street is a BDC whose shares are listed on the New York Stock Exchange. Main Street’s primary investment focus is providing customized debt and equity financing to lower middle market companies and debt capital to middle market companies that operate in diverse industry sectors. As of December 31, 2012, Main Street had debt and equity investments in customized lower middle market securities and over-the-counter debt securities with an aggregate fair value of $900.3 million in 144 portfolio companies, including investments in over-the-counter debt securities with an aggregate fair value of approximately $390.0 million in 85 separate issuers. Our Adviser’s senior management team, through affiliates of Hines, has participated in the management of two publicly offered and non-traded REITS and has extensive experience in evaluating and underwriting the credit of tenants, many of which are lower middle market companies, of its commercial real estate properties. The principals of our Adviser, namely Mr. Sims and Ms. Schugart, have access to a broad network of relationships with financial sponsors, commercial and investment banks, lower middle market companies and leaders within a number of industries that we believe will produce significant investment opportunities. |
| · | Focus on middle market companies with stable cash flow. We believe that there are relatively few finance companies focused on transactions involving middle market companies, and this is one factor that allows us to negotiate favorable investment terms. Such favorable terms include higher debt yields and lower leverage levels, more significant covenant protection and greater equity participation than typical of transactions involving larger companies. We generally will invest in established companies with positive cash flow. We believe that these companies possess better risk-adjusted return profiles than newer companies that are building management or in early stages of building a revenue base. These middle market companies represent a significant portion of the U.S. economy and often require substantial capital investment to grow their businesses. |
| · | Employ disciplined underwriting policies and rigorous portfolio management. We expect to employ an extensive underwriting process that includes a review of the prospects, competitive position, financial performance and industry dynamics of each potential portfolio company. In addition, we will perform substantial due diligence on potential investments and seek to invest with management teams and/or private equity sponsors who have proven capabilities in building value. We will offer managerial assistance to our portfolio companies, giving them access to our investment experience, direct industry expertise and contacts, and allowing us to continually monitor their progress. As part of the monitoring process, our Advisers will analyze monthly and quarterly financial statements versus the previous periods and year, review financial projections, meet with management, attend board meetings and review all compliance certificates and covenants. |
| · | Focus on long-term credit performance and principal protection. We will structure our customized loan investments on a conservative basis with high cash yields, first and/or second lien security interests where possible, cash origination fees, and lower relative leverage levels. We will seek strong deal protections for our customized debt investments, including default penalties, information rights, board observation rights, and affirmative, negative and financial covenants, such as lien protection and prohibitions against change of control. We believe these protections will reduce our risk of capital loss. |
| · | Diversification. We will seek to diversify our portfolio broadly among companies in a multitude of different industries and end markets, thereby reducing the concentration of credit risk in any one company or sector of the economy. We cannot guarantee that we will be successful in this effort. |
Deal Origination
Over the years, we believe the principals of Main Street, which controls Main Street Partners, and the affiliates of Hines have developed and maintained a strong reputation as principal investors and an extensive network of relationships. Main Street sources investments of the type we expect to make on a day-to-day basis as part of operating a New York Stock Exchange-listed BDC. Main Street has business development professionals dedicated to sourcing investments through relationships with numerous loan syndication and trading desks, investment banks, business brokers, merger and acquisition advisors, finance companies, commercial banks, law firms and accountants. Moreover, through its over 55 years of experience in leasing commercial real estate on a global basis, Hines has developed relationships with a large number of middle market companies that are a potential source of middle market investment opportunities. We expect our Adviser to have continuous access to Main Street’s professional team due to their relationship with our Sub-Adviser.
| 90 |
We believe that our industry relationships are a significant source for new investment opportunities. We generally source our investments in ways other than going to auctions, which include capitalizing on long-standing relationships with companies and financial sponsors to participate in proprietary investment opportunities.
From time to time, we may receive referrals for new prospective investments from our portfolio companies as well as other participants in the capital markets. We may pay referral fees to those who refer transactions to us that we consummate.
Investment Selection
Our investment philosophy and portfolio construction will involve:
| · | An assessment of the overall macroeconomic environment and financial markets; |
| · | Company-specific research and analysis; and |
| · | An emphasis on capital preservation, low volatility and minimization of downside risk. |
The foundation of our investment philosophy is intensive credit investment analysis based on fundamental value-oriented research and diversification. We will follow a rigorous selection process based on:
| · | A comprehensive analysis of issuer creditworthiness, including a quantitative and qualitative assessment of the issuer’s business; |
| · | An evaluation of the management team; |
| · | An analysis of business strategy and long-term industry trends; and |
| · | An in-depth examination of capital structure, financial results and financial projections. |
We will seek to identify those issuers exhibiting superior fundamental risk-return profiles with a particular focus on investments with the following characteristics:
| · | Established companies with a history of positive and stable operating cash flows. We seek to invest in established companies with sound historical financial performance. We typically focus on companies with a history of profitability. We do not intend to invest in start-up companies or companies with speculative business plans. |
| · | Ability to exert meaningful influence. We target investment opportunities in which we will be the lead investor where we can add value through active participation. |
| · | Experienced management team. We generally will require that our portfolio companies have an experienced management team. We also seek to invest in companies that have a strong equity incentive program in place that properly aligns the interests of management with a Company’s investors. |
| · | Strong franchises and sustainable competitive advantages. We seek to invest in companies with proven products and/or services and strong regional or national operations. |
| · | Industries with positive long-term dynamics. We seek to invest in companies in industries with positive long-term dynamics. |
Except as restricted by the 1940 Act or the Code, we deem all of our investment policies to be non- fundamental, which means that they may be changed by our board of directors without stockholder approval.
| 91 |
Intensive Credit Analysis / Due Diligence
The process through which we will make an investment decision with respect to a customized financing transaction involves extensive research into the target company, its industry, its growth prospects and its ability to withstand adverse conditions. If the senior investment professional responsible for the transaction determines that an investment opportunity should be pursued, we will engage in an intensive due diligence process. Though each transaction will involve a somewhat different approach, the regular due diligence steps generally to be undertaken include:
| · | Meeting with senior management to understand the business more fully and evaluate the ability of the senior management team; |
| · | Checking management backgrounds and references; |
| · | Performing a detailed review of financial performance and earnings; |
| · | Visiting headquarters and other company locations and meeting with management; |
| · | Contacting customers and vendors to assess both business prospects and industry wide practices; |
| · | Conducting a competitive analysis, and comparing the issuer to its main competitors; |
| · | Researching industry and financial publications to understand industry wide growth trends; |
| · | Assessing asset value and the ability of physical infrastructure and information systems to handle anticipated growth; and |
| · | Investigating legal risks and financial and accounting systems. |
For the majority of over-the-counter debt securities available on the secondary market, a comprehensive credit analysis will be conducted and continuously maintained, the results of which are available for the transaction team to review. Our due diligence process with respect to over-the-counter debt securities is necessarily less intensive than that followed for customized financings. The issuers in these private debt placements tend to be rated and have placement agents who accumulate a certain level of due diligence information prior to placing the securities. Moreover, these private placements generally have much shorter timetables for making investment decisions.
Investments
We anticipate that during our offering period we will invest predominately in senior secured and second lien debt securities issued by middle market companies and other larger companies in private placements and negotiated transactions that are traded in private over-the-counter markets for institutional investors, which we refer to as over-the-counter debt securities. We define middle market companies generally as those with annual revenues between $10 million and $3 billion. As we increase our capital base during our offering period, we will continue investing in, and ultimately intend to have a significant portion of our assets invested in, customized direct loans to and equity securities of lower middle market companies. In most cases, companies that issue customized lower middle market securities to us will be privately held at the time we invest in them.
While the structure of our investments is likely to vary, we may invest in senior secured debt, senior unsecured debt, subordinated secured debt, subordinated unsecured debt, mezzanine debt, convertible debt, convertible preferred equity, preferred equity, common equity, warrants and other instruments, many of which generate current yields. We will make other investments as allowed by the 1940 Act and consistent with our continued qualification as a RIC. For a discussion of the risks inherent in our portfolio investments, see “Risk Factors — Risks Relating to Our Business and Structure.”
| 92 |
We will strive to structure our debt investments with the maximum seniority and collateral that we can reasonably obtain while seeking to achieve our total return target. Our debt investment will often be collateralized by a first or second lien on the assets of the portfolio company. We will tailor the terms of our debt investments to the facts and circumstances of the transaction and prospective portfolio company, negotiating a structure that seeks to protect our rights and manage our risk while creating incentives for the portfolio company to achieve its business plan. A substantial source of our return will be cash interest that we will collect on our debt investments.
We expect that the debt we invest in will generally have stated terms of three to seven years. However, we are in no way limited with regard to the maturity or duration of any debt investment we may make. We anticipate that substantially all of the debt investments held in our portfolio will have either a sub-investment grade rating by a rating agency such as Moody’s Investors Service and/or Standard & Poor’s or will not be rated by any rating agency.
Portfolio Monitoring
Our Advisers employ several methods of evaluating and monitoring the performance and value of our investments, which include, but are not limited to, the following:
| · | Assessment of success in adhering to the portfolio company’s business plan and compliance with covenants; |
| · | Regular contact with portfolio company management and, if appropriate, the financial or strategic sponsor, to discuss financial position, requirements and accomplishments; |
| · | Attendance at and participation in board meetings of the portfolio company; and |
| · | Review of monthly and quarterly financial statements and financial projections for the portfolio company. |
As a BDC, we are required to offer and provide managerial assistance to our portfolio companies. This assistance could involve monitoring the operations of our portfolio companies, participating in board and management meetings, consulting with and advising officers of portfolio companies and providing other organizational and financial guidance. Our Advisers or any third-party administrator will make available such managerial assistance, on our behalf, to our portfolio companies, whether or not they request this assistance. Our Advisers’ business experience makes them qualified to provide such managerial assistance. We may receive fees for these services and will reimburse our Advisers, or any third-party administrator, for their allocated costs in providing such assistance, subject to review and approval by our board of directors.
Competition
Our primary competition in providing financing to middle market, including lower middle market, companies includes other BDCs, specialty finance companies, investment companies, opportunity funds, private equity funds and institutional investors, public and private buyout and other private equity funds, commercial and investment banks, commercial financing companies, and, to the extent they provide an alternative form of financing, hedge funds. Many of our competitors are substantially larger and have considerably greater financial, technical, and marketing resources than we do. For example, some competitors may have a lower cost of funds as well as access to funding sources that are not available to us. In addition, some of our competitors may have higher risk tolerances or different risk assessments, which could allow them to consider a wider variety of investments and establish more relationships than us. Furthermore, many of our competitors are not subject to the regulatory restrictions that the 1940 Act imposes on us as a business development company. We use the industry information of our investment professionals, to which we have access, to assess investment risks and determine appropriate pricing for our investments in portfolio companies. In addition, we believe that our relationships enable us to discover, and compete effectively for, financing opportunities with attractive middle market, including lower middle market, companies in the industries in which we seek to invest.
| 93 |
Properties
Our executive offices are located at 2800 Post Oak Boulevard, Suite 5000, Houston, Texas 77056-6118. We believe that our current office facilities are adequate for our business as we intend to conduct it.
Legal Proceedings
Neither we nor our Advisers are currently subject to any material legal proceedings, nor, to our knowledge, is any material legal proceeding threatened against us or our Advisers. From time to time, we may be a party to certain legal proceedings in the ordinary course of business, including proceedings relating to the enforcement of our rights under contracts with our portfolio companies. While the outcome of these legal proceedings cannot be predicted with certainty, we do not expect that these proceedings will have a material effect upon our financial condition or results.
| 94 |
DETERMINATION OF NET ASSET VALUE
We determine the net asset value of our investment portfolio each quarter. Securities that are publicly traded will be valued at the reported closing price on the valuation date. Securities that are not publicly traded will be valued at fair value as determined in good faith by our board of directors. In connection with that determination, valuations will be prepared using relevant inputs, including, but not limited to, indicative dealer quotes, values of like securities, the most recent portfolio company financial statements and forecasts.
In September 2006, FASB issued ASC 820, which clarifies the definition of fair value and requires companies to expand their disclosure about the use of fair value to measure assets and liabilities in interim and annual periods subsequent to initial recognition. ASC 820 defines fair value as the price that would be received from the sale of an asset or paid to transfer a liability in an orderly transaction between market participants at the measurement date. ASC 820 also establishes a three-tier fair value hierarchy, which prioritizes the inputs used in measuring fair value. These tiers include: Level 1, defined as observable inputs such as quoted prices in active markets; Level 2, which includes inputs such as quoted prices for similar securities in active markets and quoted prices for identical securities where there is little or no activity in the market; and Level 3, defined as unobservable inputs for which little or no market data exists, therefore requiring an entity to develop its own assumptions.
With respect to investments for which market quotations are not readily available, we expect to undertake a multi-step valuation process each quarter, as described below:
| · | our quarterly valuation process begins with each portfolio company or investment being initially valued by our Sub-Adviser, potentially taking into account information received from an independent valuation firm, if applicable; |
| · | preliminary valuation conclusions are then documented and discussed with our audit committee; |
| · | our audit committee reviews the preliminary valuation and our Adviser’s and Sub-Adviser’s management teams, together with our independent valuation firm, if applicable, supplement the preliminary valuation to reflect any comments provided by the audit committee; and |
| · | our board of directors discusses the valuations and determines the fair value of each investment in our portfolio in good faith based on various statistical and other factors, including the input and recommendation of our Advisers, the audit committee and any third-party valuation firm, if applicable. |
Determination of fair values involves subjective judgments and estimates. Accordingly, the notes to our financial statements refer to the uncertainty with respect to the possible effect of such valuations, and any change in such valuations on our financial statements. Below is a description of factors that our board of directors may consider when valuing our equity and debt investments.
Valuation of fixed income investments, such as loans and debt securities, depends upon a number of factors, including prevailing interest rates for like securities, expected volatility in future interest rates, call features, put features and other relevant terms of the debt. For investments without readily available market prices, we will incorporate these factors into discounted cash flow models to arrive at fair value. Other factors that our board will consider include the borrower’s ability to adequately service its debt, the fair market value of the portfolio company in relation to the face amount of its outstanding debt and the quality of collateral securing our debt investments.
Our potential equity interests in portfolio companies for which there is no liquid public market are valued at fair value. The board of directors, in its analysis of fair value, may consider various factors, such as multiples of earnings before interest, taxes, depreciation and amortization, or EBITDA, cash flows, net income, revenues or in limited instances book value or liquidation value. All of these factors may be subject to adjustments based upon the particular circumstances of a portfolio company or our actual investment position. For example, adjustments to EBITDA may take into account compensation to previous owners or acquisition, recapitalization, restructuring or other related items.
| 95 |
We may also look to private merger and acquisition statistics, public trading multiples discounted for illiquidity and other factors, valuations implied by third-party investments in the portfolio companies or industry practices in determining fair value. We may also consider the size and scope of a portfolio company and its specific strengths and weaknesses, as well as any other factors we deem relevant in assessing the value. Generally, the value of our equity interests in public companies for which market quotations are readily available is based upon the most recent closing public market price. Portfolio securities that carry certain restrictions on sale are typically valued at a discount from the public market value of the security.
Determinations in Connection With Offerings
We are offering shares of our common stock on a continuous basis at a current offering price of $10.00 per share; however, to the extent that our net asset value per share increases, we will sell shares of our common stock at a price necessary to ensure that shares of our common stock are not sold at a price per share, after deduction of selling commissions and dealer manager fees, that is below our net asset value per share. To the extent that the net asset value per share increases subsequent to the last closing, the price per share may increase. In the event of a material decline in our net asset value per share, which we consider to be a non-temporary 5% decrease below our then-current net offering price, and subject to certain conditions, we will reduce our offering price accordingly. Because the price per share of our common stock may change, persons who subscribe for shares in this offering must submit subscriptions for a fixed dollar amount rather than for a number of shares and, as a result, may receive fractional shares of our common stock. In connection with each closing date of shares of our common stock offered pursuant to this prospectus, the board of directors or a committee thereof is required within 48 hours of the time that each closing and sale is made to make the determination that we are not selling shares of our common stock at a price per share, after deducting selling commissions and dealer manager fees, that is below our then-current net asset value per share. The board of directors has delegated to our pricing committee the authority to make such determination in connection with each closing. We expect that our pricing committee, acting under such delegated authority from our board of directors, will consider the following factors, among others, in making such determination:
| · | the net asset value of our common stock disclosed in the most recent periodic report we filed with the SEC; |
| · | assessment by our Advisers of whether any material change in the net asset value has occurred (including through the realization of net gains on the sale of our portfolio investments) from the period beginning on the date of the most recently disclosed net asset value to the period ending two days prior to the date of the closing on and sale of our common stock; and |
| · | the magnitude of the difference between the net asset value disclosed in the most recent periodic report we filed with the SEC and our management’s assessment of any material change in the net asset value since the date of the most recently disclosed net asset value, and the offering price of the shares of our common stock at the date of closing. |
Importantly, this determination does not require that we calculate net asset value in connection with each closing and sale of shares of our common stock, but instead involves the determination by the board of directors or our pricing committee that we are not selling shares of our common stock at a price per share, after deducting selling commissions and dealer manager fees, that is below the then-current net asset value at the time at which the closing and sale is made. We expect to periodically adjust the offering price per share in this offering to insure that we do not sell shares of our common stock at a price per share, after deduction of selling commissions and dealer manager fees, that is below our net asset value per share. From time to time our offering price per share, after deduction of selling commissions and dealer manager fees, could exceed our net asset value per share.
Moreover, to the extent that there is even a remote possibility that we may (i) issue shares of our common stock at a price per share, after deducting selling commissions and dealer manager fees, that is below the then-current net asset value of our common stock at the time at which the closing and sale is made or (ii) trigger the undertaking (which we provided to the SEC in the registration statement of which this prospectus is a part) to suspend the offering of shares of our common stock pursuant to this prospectus if the net asset value fluctuates by certain amounts in certain circumstances until the prospectus is amended, the board of directors or a committee thereof will elect, in the case of clause (i) above, either to postpone the closing until such time that there is no longer the possibility of the occurrence of such event or to undertake to determine the net asset value within two days prior to any such sale to ensure that such sale will not be at a price per share, after deducting selling commissions and dealer manager fees, that is below our then-current net asset value, and, in the case of clause (ii) above, to comply with such undertaking or to undertake to determine net asset value to ensure that such undertaking has not been triggered.
| 96 |
In addition, a decline in our net asset value per share to an amount more than 5% below our current offering price, net of selling commissions and dealer manager fees, creates a rebuttable presumption that there has been a material change in the value of our assets such that a reduction in the offering price per share is warranted. This presumption may only be rebutted if our board of directors, in consultation with our management, reasonably and in good faith determines that the decline in net asset value per share is the result of a temporary movement in the credit markets or the value of our assets, rather than a more fundamental shift in the valuation of our portfolio. In the event that (i) net asset value per share decreases to more than 5% below our current net offering price and (ii) our board of directors believes that such decrease in the net asset value per share is the result of a non-temporary movement in the credit markets or the value of our assets, our board of directors will undertake to establish a new net offering price that is not more than 5% above our net asset value per share. If our board of directors determines that the decline in our net asset value per share is the result of a temporary movement in the credit markets, investors will purchase shares at an offering price per share, net of selling commissions and dealer manager fees, which represents a premium to the net asset value per share of greater than 5%.
These processes and procedures are part of our compliance policies and procedures. Records will be made contemporaneously with all determinations described in this section and these records will be maintained with other records we are required to maintain under the 1940 Act. Promptly following any adjustment to the offering price per share of our common stock offered pursuant to this prospectus, we will update this prospectus by filing a prospectus supplement with the SEC. We will also make updated information available via our website.
| 97 |
PORTFOLIO COMPANIES
As of December 31, 2012, our investment portfolio consisted of investment interests in 17 portfolio companies, for a total value of $16.1 million, excluding our short term investments. The investments in our portfolio were purchased at an average price of 99% of par value or stated value, as applicable. The primary investment concentrations include (i) senior debt and (ii) subordinated debt securities, which represented 90.5% and 9.5% of our portfolio at fair value, respectively. At December 31, 2012, 73.1% of our debt investments, based on fair value, featured floating interest rates, primarily based on London Interbank Offered Rate, or LIBOR, and 26.9% of our debt investments featured fixed interest rates. At December 31, 2012, approximately 100% of our floating rate assets had base-rate floors averaging 1.39%.
We intend to continue to add securities to our portfolio as our offering progresses. The following table reflects our investment portfolio as of December 31, 2012.
| Name and Address of Portfolio Company | Nature of Principal Business | Title of Securities Held by Us | Percentage of Class Held(1) | Cost of Investment (2) | Fair Value of Investment | Maturity Date | ||||||||||||
| Ameritech College Operations, LLC 12257 S. Business Park Dr Suite 108 Draper, UT 84020 | For Profit Nursing and Healthcare College | 18% Senior Secured Debt | - | $ | 750,000 | $ | 750,000 | March 9, 2017 | ||||||||||
CDC Software Corporation 450 E 96th St. Suite 300 Indianapolis, IN 46240 | Enterprise Application Software | LIBOR Plus 6.00%, Current Coupon 7.25%, Secured Debt | - | 740,625 | 751,866 | August 6, 2018 | ||||||||||||
| California Healthcare Medical Billing, Inc. 700 La Terraza Blvd Suite 200 Escondido, CA 92025 | Outsourced Billing and Revenue Cycle Management | 12% Secured Debt | - | 750,000 | 750,000 | October 17, 2015 | ||||||||||||
| Fishnet Security, Inc. 6130 Sprint Pkwy Suite 400 Overland Park, KS 66211 | Information Technology Value-Added Reseller | LIBOR Plus 6.50%, Current Coupon 7.75%, Secured Debt | - | 1,980,000 | 1,990,000 | November 30, 2017 | ||||||||||||
| Flexera Software, LLC 1000 E Woodfield Road Suite 400 Schaumburg, IL 60173 | Software Licensing | LIBOR Plus 9.75%, Current Coupon 11.00%, Secured Debt | - | 1,518,301 | 1,526,250 | September 30, 2018 | ||||||||||||
Ipreo Holdings LLC 1359 Broadway 2nd Floor New York, NY 10018 | Application Software for Capital Markets | LIBOR Plus 5.25%, Current Coupon 6.50%, Secured Debt | - | 728,298 | 747,141 | August 5, 2017 | ||||||||||||
| IRTH Holdings, LLC 5009 Horizons Drive Columbus, OH 43220 | Damage Prevention Technology Services | 12% Secured Debt | - | 685,797 | 685,797 | December 29, 2015 | ||||||||||||
| NAPCO Precast, LLC 6949 Low Bid Lane San Antonio, TX 78250 | Precast Concrete Manufacturing | 18% Secured Debt | - | 750,000 | 750,000 | January 31, 2016 | ||||||||||||
| National Vision, Inc. 296 Grayson Hwy. Lawrenceville, GA 30046 | Discount Optical Reseller | LIBOR Plus 5.75%, Current Coupon 7.00%, Secured Debt | - | 733,125 | 755,541 | August 2, 2018 | ||||||||||||
| NRI Clinical Research, LLC 2049 Century Park East Suite 350 Los Angeles, CA 90067 | Clinical Research Center | 14% Secured Debt | - | 645,794 | 645,794 | September 8, 2016 | ||||||||||||
| Panolam Industries International, Inc. 20 Progress Drive Shelton, CT 06484 | Decorative Laminate Manufacturer | LIBOR Plus 6.00%, Current Coupon 7.25%, Secured Debt | - | 706,875 | 712,588 | August 23, 2017 | ||||||||||||
| Phillips Plastic Corporation 1201 Hanley Road Hudson, WI 54016 | Custom Molder of Plastics and Metals | LIBOR Plus 5.00%, Current Coupon 6.50%, Secured Debt | - | 733,462 | 738,466 | February 12, 2017 | ||||||||||||
| Principle Environmental, LLC 201 W. Ranch Court Weatherford, TX 76088 | Noise Abatement Services | 12% Secured Debt | - | 750,000 | 750,000 | February 1, 2016 | ||||||||||||
| UniTek Global Services, Inc. 1777 Sentry Parkway W. Gwynedd Hall, Suite 302 Blue Bell, PA 19422 | Provider of Outsourced Infrastructure Services | LIBOR Plus 7.50%, Current Coupon 9.00%, Secured Debt | - | 1,368,317 | 1,442,333 | April 15, 2018 | ||||||||||||
Universal Fiber Systems, LLC 14401 Industrial Park Rd Bristol, VA 24202 | Manufacturer of Synthetic Fibers | LIBOR Plus 5.75%, Current Coupon 7.50%, Secured Debt | - | 1,877,808 | 1,889,041 | June 26, 2015 | ||||||||||||
VFH Parent, LLC 645 Madison Avenue 16th Floor New York, NY 10022 | Electronic Trading and Market Making | LIBOR Plus 6.00%, Current Coupon 7.50%, Secured Debt | - | 595,071 | 610,771 | July 8, 2016 | ||||||||||||
| Visant Corporation 357 Main Street Armonk, NY 10504 | School Affinity Stores | LIBOR Plus 4.00%, Current Coupon 5.25%, Secured Debt | - | 698,415 | 636,431 | December 22, 2016 | ||||||||||||
| Total | $ | 16,011,888 | $ | 16,132,019 | ||||||||||||||
| (1) | All of the investments in our current portfolio are debt investments; therefore, we do not hold an equity interest in any of the portfolio companies listed. |
| (2) | The cost of investment is net of principal payments received through December 31, 2012 in the aggregate amount of $536,971. |
| 98 |
Set forth below is a brief description of each portfolio company in which we have made an investment that represents greater than 5.0% of our total assets as of December 31, 2012:
Fishnet Security, Inc.: Fishnet Security, Inc. is a full service IT security solutions provider in the U.S., focused on delivering IT security products and services to large enterprises, government entities and small and medium sized businesses. Its services include resale of vendor hardware and software, third party maintenance, consulting, managed services, and training.
Flexera Software, LLC: Flexera Software, LLC is the market leader in application usage management, providing its solutions to enterprises, independent software vendors and “smart” device manufacturers. Flexera’s software platform and services enable its customers to install, track, monitor and manage software entitlement usage, maintenance and renewal, and to ensure continual compliance with contractual terms and conditions.
UniTek Global Services, Inc.: UniTek Global Services, Inc. is a premier provider of permanently outsourced infrastructure services to the wireless and wireline telecommunications, public safety, broadband cable and satellite television industries in the U.S. and Canada. Its services include network engineering and design, construction and project management, comprehensive installation and fulfillment, and wireless telecommunication infrastructure services.
Universal Fiber Systems, LLC: Universal Fiber Systems, LLC is a leader in the production of uniquely colorful and high-quality, solution-dyed synthetic filament-based fibers for the flooring, transportation, and performance textile industries.
| 99 |
MANAGEMENT
Our business and affairs are managed under the direction of our board of directors. The responsibilities of the board of directors include, among other things, the oversight of our investment activities, the quarterly valuation of our assets, oversight of our financing arrangements and corporate governance activities. The board of directors currently has a pricing committee, an audit committee, a nominating and corporate governance committee and a conflicts committee, and may establish additional committees from time to time as necessary. Each director will serve until the next annual meeting of stockholders and until his or her successor is duly elected and qualifies. Although the number of directors may be increased or decreased, a decrease will not have the effect of shortening the term of any incumbent director. Any director may resign at any time and may be removed only for cause by the stockholders upon the affirmative vote of at least two-thirds of all the votes entitled to be cast generally in the election of directors. The notice of any special meeting called for the purpose of removing a director shall indicate that the purpose, or one of the purposes, of the meeting is to determine if the director shall be removed.
A vacancy created by an increase in the number of directors or the death, resignation, removal, adjudicated incompetence or other incapacity of a director may be filled only by a vote of a majority of the remaining directors.
Board of Directors and Officers
Our board of directors consists of three members, a majority of whom are not “interested persons” as defined in Section 2(a)(19) of the 1940 Act. We refer to these individuals as our independent directors. Members of our board of directors are elected annually at our annual meeting of stockholders. We are prohibited from making loans or extending credit, directly or indirectly, to our directors or officers under section 402 of the Sarbanes-Oxley Act.
Directors
Information regarding our board of directors is set forth below. We have divided the directors into two groups — independent directors and interested directors.
| Name | Age | Director Since | Expiration of Current Term | |||
| Interested Directors | ||||||
| Charles N. Hazen | 52 | 2011 | 2013 | |||
| Independent Directors | ||||||
| Peter Shaper | 47 | 2012 | 2013 | |||
| John O. Niemann, Jr. | 56 | 2012 | 2013 |
| (1) | Pursuant to the terms of the Sub-Advisory Agreement, and for so long as the Sub-Adviser acts as our Sub-Adviser, whether pursuant to the Sub-Advisory Agreement or otherwise, the Sub-Adviser may select a nominee who shall be nominated to serve as a member of our board of directors. The Sub-Adviser has waived such requirement as of the date hereof. |
Officers
The following persons serve as our officers in the following capacities:
| Name | Age | Position(s) Held with the Company | Officer Since | |||
| Sherri W. Schugart | 47 | President and Chief Executive Officer | 2013 | |||
| Ryan T. Sims | 41 | Chief Financial Officer and Secretary | 2011 | |||
| Susan Dudley | 43 | Chief Compliance Officer | 2011 | |||
| Jeremy T. Davis | 37 | Controller | 2012 |
The address of each of our directors is c/o HMS Income Fund, Inc., 2800 Post Oak Boulevard, Suite 5000, Houston, Texas 77056-6118.
| 100 |
Biographical Information
Interested Directors:
Charles N. Hazen. Mr. Hazen joined Hines in 1989. Mr. Hazen, an interested director since our formation in December 2011, currently serves as the Chairman of our board of directors. Additionally, from December 2011 to March 2013, Mr. Hazen served as our Chief Executive Officer and as the President and Chief Executive Officer of the general partner of our Adviser. During such time, Mr. Hazen was responsible for overall management of our business strategy and operations. From December 2008 to March 2013, Mr. Hazen served as President and Chief Executive Officer for Hines Global REIT and the general partner of its adviser, and served as President and Chief Executive Officer for Hines REIT and the general partner of its adviser from April 2008 to March 2013. In these roles, he was responsible for the overall management of the business strategy and operations of each entity in the U.S. and internationally. Mr. Hazen has also been the President of Hines REIT and the general partner of its adviser from August 2003 through March 2008. He also served as Chief Operating Officer for Hines REIT and the general partner of its adviser from August 2003 through March 2008 when he became Chief Executive Officer and served in such capacity until March 2013. He has also been a Senior Managing Director and the Chief Executive Officer, or similar position, of the general partner of Hines from July 2000 until March 2013, the President and a member of the management board of the Hines US Core Office Fund LP, or the Core Fund, and has served as a director of Hines Securities, Inc. from August 2003 until March 2013. Until March 2013, Mr. Hazen held similar position with several related Hines entities. During his tenure at Hines he has participated in more than $12.0 billion of office, retail and industrial investments in the U.S. and internationally including Hines Corporate Properties, a fund that developed and acquired single-tenant office buildings in the U.S. In March 2013, Mr. Hazen became the Chief Executive Officer and Manager of Stanmore Partners LLC and Stanmore Development LLC, both real estate investment firms. Prior to joining Hines, Mr. Hazen practiced law in the Houston office of Baker Botts L.L.P. from June 1985 to August 1989. Mr. Hazen graduated from the University of Kentucky with a B.S. in Finance and received his J.D. from the University of Kentucky.
We believe Mr. Hazen is qualified to serve on our board of directors because of his business experience as our Chief Executive Officer and as President and Chief Executive Officer of Hines Global REIT and Hines REIT, along with his substantial experience in private equity, real estate acquisitions and dispositions and finance.
Independent Directors:
Peter Shaper. Mr. Shaper has been an independent director since May 30, 2012. Prior to founding Greenwell Energy Solutions in 2012, Mr. Shaper served as the Chief Executive Officer of CapRock Communications where he led its acquisition from McLeod in 2002 through to its sale to Harris Corporation in 2011. CapRock is a global satellite communications provider serving the energy, government and maritime industries. During his tenure, CapRock grew from a primarily domestic player with $30 million in revenue to the leading global player in its market with over $600 million in revenue. Mr. Shaper is also a founding partner of Houston-based private equity group Genesis Park. Genesis Park focuses on buyouts, partnering strategies with public corporations and growth financing bringing each company capital, commercial execution capabilities and a depth of experience in mergers and acquisitions. Previously, Mr. Shaper was the president of Donnelley Marketing, a division of First Data Corporation. He was directly responsible for the turnaround of the $100 million revenue database marketing company which led to a successful sale to a strategic buyer. In 1996, Mr. Shaper helped found the Information Management Group, or IMG, as its Executive Vice President of Operations and CFO. IMG grew to more than $600 million in revenue during his tenure. Prior to joining IMG, Mr. Shaper was with a Dallas-based private equity firm where he was responsible for investments in numerous technology-oriented companies, as well as assisting those companies with developing long-term strategies and financial structures. Mr. Shaper also has several years of experience with the international consulting firm McKinsey & Company. Mr. Shaper holds a Master of Business Administration degree from Harvard University and a Bachelor of Science in Engineering from Stanford University. Mr. Shaper currently serves on the board of directors of Greenwell Energy Solutions, Genesis Park, ipDatatel and Hines Global REIT as well as the non-profit boards of the Greater Houston Community Foundation, Prepared for Life and Knowledge Is Power Prep Schools.
We believe Mr. Shaper’s significant experience as a senior executive officer of sophisticated companies, such as Greenwell Energy Solutions, CapRock Communications, Inc, Genesis Park LP and Donnelley Marketing/First Data Corporation, as well as his experience founding and leading IMG, make him well qualified to serve on our board of directors.
| 101 |
John O. Niemann, Jr. Mr. Niemann, an independent director since May 30, 2012, has served as a director and Chairman of the Audit Committee of Gateway Energy Corporation since June 2010. He is the president and chief operating officer of Arthur Andersen LLP, and has been since 2003. He previously served on the administrative board of Arthur Andersen LLP and on the board of partners of Andersen Worldwide. He began his career at Arthur Andersen LLP in 1978 and has served in increasing responsibilities in senior management positions, since 1992. Mr. Niemann has served on the board of directors of many Houston area non-profit organizations, including Strake Jesuit College Preparatory School (past chair of the board), The Regis School of the Sacred Heart (past chair of the board), The Houston Symphony, The Alley Theatre and Taping for the Blind, Inc. He graduated with a bachelor of arts in managerial studies (magna cum laude) and a masters in accounting from Rice University and received a juris doctor (summa cum laude) from the South Texas College of Law.
We believe Mr. Niemann’s significant experience in the public accounting industry including 35 years in various capacities at Arthur Andersen LLP makes him well qualified to serve as one of our directors. Drawing on this experience, Mr. Niemann is able to provide valuable insights regarding our investment strategies, internal controls, and financial reporting. In addition, through his experience serving on the board of directors of another public company, Mr. Niemann has previous experience in the requirements of serving on a public company board.
Officers (who are not directors):
Sherri W. Schugart. Ms. Schugart joined Hines in 1995. Ms. Schugart serves as our President and Chief Executive Officer and is also the President and Chief Executive Officer of the general partner of our Adviser. Ms. Schugart also serves as the President and Chief Executive Officer of Hines Global REIT and Hines REIT and their respective advisers, as well as the Core Fund. Ms. Schugart holds similar positions with several related Hines entities. Ms. Schugart served as the Chief Operating Officer for Hines Global REIT, Hines REIT and the Core Fund and the general partner of our Adviser as well as the advisers of Hines Global REIT and Hines REIT from November 1, 2011 through March 15, 2013. Prior to that time, Ms. Schugart served as the Chief Financial of the Core Fund since July 2004. In these roles, her responsibilities included oversight of financial and portfolio management, equity and debt financing activities, investor relations, accounting, financial reporting, compliance and administrative functions in the U.S. and internationally. She has also been a Senior Managing Director, or similar position, of the general partner of Hines since October 2007 and has served as a director of Hines Securities, Inc. since August 2003. Prior to holding these positions she was a Vice President in Hines Capital Markets Group raising equity and debt financing for various Hines investment vehicles in the U.S. and internationally. Ms. Schugart has been responsible for arranging more than $10.0 billion in equity and debt for Hines’ public and private investment funds. She was also previously the controller for several of Hines’ investment funds and portfolios. Prior to joining Hines, Ms. Schugart spent eight years with Arthur Andersen, where she managed both public and private clients in the real estate, construction, finance and banking industries. She graduated from Southwest Texas State University with a B.B.A. in Accounting.
Ryan T. Sims. Mr. Sims joined Hines in August 2003. Mr. Sims serves as our Chief Financial Officer and Secretary. Mr. Sims is also the Chief Financial Officer and Secretary of the general partner of our Adviser. Mr. Sims has also served as the Chief Financial Officer and Secretary for Hines Global REIT and the general partner of its adviser since November 2011 and as the Chief Financial Officer and Secretary of Hines REIT, the general partner of its adviser and the Core Fund since November 2011. Mr. Sims holds similar positions with several related Hines entities. In these positions, Mr. Sims is responsible for the oversight of financial operations, equity and debt financing activities, investor relations, accounting, financial reporting, tax, legal, compliance and administrative functions in the U.S. and internationally. Prior to this time, Mr. Sims served as the Chief Accounting Officer for Hines Global REIT and the general partner of its adviser since their inception in December 2008. Mr. Sims also served as the Chief Accounting Officer for Hines REIT, the general partner of its adviser and the Core Fund since April 2008. In these roles, he was responsible for the oversight of the accounting, financial reporting and SEC reporting functions, as well as the Sarbanes-Oxley compliance program in the U.S. and internationally. He was also responsible for establishing the companies’ accounting policies and ensuring compliance with those policies in the U.S. and internationally. He has also previously served as a Senior Controller for Hines REIT and the general partner of its adviser from August 2003 to April 2008 and the Core Fund from July 2004 to April 2008. Prior to joining Hines, Mr. Sims was a manager in the audit practice of Arthur Andersen LLP and Deloitte & Touche LLP, serving clients primarily in the real estate industry. He holds a Bachelor of Business Administration degree in Accounting from Baylor University and is a certified public accountant.
| 102 |
Susan Dudley. Ms. Dudley joined Hines in 2005. Ms. Dudley serves as our Chief Compliance Officer and she is the Chief Compliance Officer of the general partner of our Adviser. She is also the Chief Compliance Officer for Hines Securities, Inc. In these roles, she is responsible for overseeing the day-to-day compliance activities, including developing, maintaining and testing supervisory policies and procedures, monitoring new regulatory mandates and requirements, and developing training and education programs. Ms. Dudley also served as Controller and Financial Operations Principal for Hines Securities, Inc. from April 2005 to November 2008. Prior to joining Hines Securities, Inc., she was the chief financial officer for Btek Group, LP from June 2002 to December 2004. Prior to that, Ms. Dudley served as the controller for California Tan, Inc. and Diamond Geophysical Service Corp. Ms. Dudley also spent four years at Arthur Andersen in the audit department. She graduated from Pepperdine University with a B.S. in Accounting and is a certified public accountant. Ms. Dudley holds her Series 7, 24, 28 and 79 securities licenses and the Certified Regulatory Compliance Professional designation from the FINRA Institute at Wharton.
Jeremy Davis. Mr. Davis joined Hines in March 2001. Mr. Davis serves as our Controller and is currently the Senior Controller of our Adviser, Hines Advisers LP and Hines Global REIT Advisers LP. In these roles, Mr. Davis is responsible for the oversight of the accounting and financial reporting functions of these entities. Prior to this time, Mr. Davis served as a Controller for the Core Fund. In this role, he was responsible for fair value accounting and reporting and also investor reporting. Prior to this time, Mr. Davis served as a senior accountant for Hines Corporate Properties, the Hines 1997 U.S Office Development Fund, and the Hines 1999 U.S. Office Development Fund. In these roles, he was responsible for the fund accounting and investor reporting initiatives. Prior to joining Hines, Mr. Davis was a senior accountant in the audit practice of KPMG LLP, serving clients in a variety of industries. He holds a Bachelor of Business Administration degree and a Masters in Public Accountancy from the University of Texas at Austin and is a certified public accountant.
Board Leadership Structure and Role in Risk Oversight
Through its direct oversight role, and indirectly through its committees, the board of directors performs a risk oversight function for the Company consisting of, among other things, the following activities: (1) at regular and special board meetings, and on an ad hoc basis as needed, receiving and reviewing reports related to the performance and operations of the Company, our Advisers and our Dealer Manager; (2) reviewing and approving, as applicable, the compliance policies and procedures of the Company; (3) reviewing investment strategies, techniques and the processes used to manage related risks; (4) meeting with representatives of, or reviewing reports prepared by or with respect to, key service providers, including the investment adviser, administrator, distributor, transfer agent, custodian and independent registered public accounting firm of the Company, to review and discuss the activities of the Company and to provide direction with respect thereto; (5) reviewing periodically, and at least annually, the Company’s fidelity bond, directors and officers, and errors and omissions insurance policies and such other insurance policies as may be appropriate; and (6) overseeing the Company’s accounting and financial reporting processes, including supervision of the Company’s independent registered public accounting firm to ensure that they provide timely analyses of significant financial reporting and internal control issues.
The board of directors also performs its risk oversight responsibilities with the assistance of the Company’s Chief Compliance Officer. The board of directors receives a quarterly report from the Chief Compliance Officer, who reports on, among other things, the Company’s compliance with applicable securities laws and its internal compliance policies and procedures. In addition, the Company’s Chief Compliance Officer prepares a written report annually evaluating, among other things, the adequacy and effectiveness of the compliance policies and procedures of the Company and certain of its service providers. The Chief Compliance Officer’s report, which is reviewed by the board of directors, addresses at a minimum: (1) the operation and effectiveness of the compliance policies and procedures of the Company and certain of its service providers since the last report; (2) any material changes to such policies and procedures since the last report; (3) any recommendations for material changes to such policies and procedures as a result of the Chief Compliance Officer’s annual review; and (4) any compliance matter that has occurred since the date of the last report about which the board of directors would reasonably need to know to oversee the Company’s compliance activities and risks. The Chief Compliance Officer also meets separately in executive session with the independent directors at least once each year. In addition to compliance reports from the Company’s Chief Compliance Officer, the board of directors also receives reports from legal counsel to the Company regarding regulatory compliance and governance matters.
| 103 |
Since our inception, Mr. Hazen has served as chairman of our board of directors and, until March 15, 2013, as our chief executive officer, at which time he was replaced by Ms. Schugart. Mr. Hazen is an “interested person” of the Company as defined in Section 2(a)(19) of the 1940 Act due to his current and former positions with Hines and its affiliated entities. Our board of directors believes that, due to his tenure as our chief executive officer since our inception until March 15, 2013, Mr. Hazen is the director with the most knowledge of the Company’s business strategy and is best situated to serve as chairman of our board of directors. Our Charter, as well as regulations governing BDCs generally, requires that a majority of the board of directors be persons other than “interested persons” of the Company, as defined in Section 2(a)(19) of the 1940 Act. The board of directors does not currently have a lead independent director. Our board of directors believes that its current leadership structure —a chair of the board of directors who is separate from the Company’s chief executive officer and committees led by independent directors—is the optimal structure for the Company at this time because it allows the Company’s directors to exercise informed and independent judgment, and allocates areas of responsibility among committees of independent directors and the full board of directors in a manner that enhances effective oversight. The board of directors is of the opinion that having a majority of independent directors is appropriate and in the best interest of the Company’s stockholders, but also believes that having two interested persons serve as directors brings both corporate and financial viewpoints that are significant elements in its decision-making process. Our board of directors will review its leadership structure periodically to ensure that the leadership structure remains appropriate and will make changes if and when it determines such changes are necessary or proper.
Committees of the Board of Directors
The four standing committees of our board of directors are: the Pricing Committee, the Audit Committee, the Nominating and Corporate Governance Committee and the Conflicts Committee. You may obtain copies of the charters for each of the Audit Committee, the Nominating and Corporate Governance Committee and the Conflicts Committee from our website at www.hinessecurities.com/bdcs/hms-income-fund/corporate-governance/. Each of the Audit, Nominating and Corporate Governance and Conflicts committees have three members and are composed entirely of independent directors. The Pricing Committee is composed of two interested directors.
The board of directors has not established a standing compensation committee because the executive officers of the Company do not receive any direct compensation from the Company. The board of directors, as a whole, participates in the consideration of director compensation and decisions on director compensation are based on, among other things, a review of data of comparable BDCs.
Pricing Committee
We are prohibited from selling shares of our Common Stock at a price below current net asset value, exclusive of any distributing commission or discount. The Pricing Committee is responsible for assisting the board of directors in ensuring that the shares sold in our continuous offering that are effected at semi-monthly closings do not contravene this restriction. The Pricing Committee considers various factors, including, but not limited to, the valuations of our investment portfolio provided by our Advisers in determining whether the standard has been met. Messrs. Hazen and Sims serve as the members of our Pricing Committee.
Audit Committee
The Audit Committee assists the board of directors in overseeing:
• the integrity of our financial statements and other information to be provided to our stockholders;
• our compliance with legal and regulatory requirements;
• the independent auditors’ qualifications and independence;
• the performance of our risk management function and independent auditors; and
| 104 |
• our systems of disclosure controls and procedures and internal controls over financial reporting.
Messrs. Niemann and Shaper serve as the members of our Audit Committee, and Mr. Niemann serves as the chairman of the Audit Committee. Our board of directors has determined that each of the members of the Audit Committee meets the independence standards established by the SEC for audit committees and is not an “interested person” for purposes of the 1940 Act. In addition, our board of directors has determined that Mr. Niemann is an “audit committee financial expert” as defined by Item 407(d)(5)(ii) of Regulation S-K promulgated under the Exchange Act. Unless otherwise determined by the board of directors, no member of the committee may serve as a member of the Audit Committee of more than two other public companies. During 2012, the Audit Committee held three meetings.
Nominating and Corporate Governance Committee
The Nominating and Corporate Governance Committee, in performing its duties:
• assists our board of directors in identifying individuals qualified to become members of our board of directors;
• recommends candidates to our board of directors to fill vacancies on the board of directors and to stand for election by the stockholders at the annual meeting;
• recommends committee assignments for directors to the full board of directors;
• recommends a successor to the Company’s Chief Executive Officer when a vacancy occurs;
• periodically assesses the performance of our board of directors;
• reviews and recommends appropriate corporate governance policies and procedures to our board of directors; and
• reviews and monitors our code of business conduct and ethics for senior executive and financial officers, and any other corporate governance policies and procedures we may have from time to time.
Messrs. Niemann and Shaper serve as the members of our Nominating and Corporate Governance Committee, and Mr. Shaper serves as the chairman of the Nominating and Corporate Governance Committee. Our board of directors has determined that each member of our Nominating and Corporate Governance Committee meets the independence standards established by the SEC for governance committees and is not an “interested person” for purposes of the 1940 Act.
Among the criteria the committee uses in evaluating the suitability of individual nominees for our board of directors (whether such nominations are made by management, a stockholder or otherwise), the committee considers each nominee’s:
• personal and professional integrity, experience and skills;
• ability and willingness to devote the time and effort necessary to be an effective board member; and
• commitment to acting in our best interests and the best interests of our stockholders.
The committee also gives consideration to the diversity of the board of directors in terms of having an appropriate mix of experience, education and skills, the requirements contained in our Charter and each nominee’s ability to exercise independence of thought, objective perspective and mature judgment and understand our business operations and objectives.
| 105 |
If the board of directors determines to seek additional directors for nomination, the Nominating and Corporate Governance Committee considers whether it is advisable to retain a third-party search firm to identify candidates. During 2012, the committee paid no fees to third-parties to assist in identifying or evaluating potential nominees. The Nominating and Corporate Governance Committee also considers nominees timely submitted by stockholders under and in accordance with the provisions of our bylaws. A stockholder’s notice must set forth specified information as to each person whom the stockholder proposes to nominate for election to the board of directors, including all information relating to such person that is required to be disclosed in solicitations of proxies for election of directors in an election contest, or is otherwise required, by Regulation 14A under the Exchange Act (including such person’s written consent to being named in the proxy statement as a nominee and to serve as a director if elected). The Nominating and Corporate Governance Committee will consider all such nominees and will take into account all factors the committee determines are relevant, including the factors summarized above.
During 2012, the Nominating and Corporate Governance Committee held one meeting.
Conflicts Committee
Messrs. Niemann and Shaper serve as the members of our Conflicts Committee, and Mr. Niemann serves as the chairman of the Conflicts Committee. The Conflicts Committee reviews and approves specific matters that the board of directors believes may involve conflicts of interest to determine whether the resolution of the conflict of interest is fair and reasonable to us and our stockholders. The Conflicts Committee is responsible for reviewing and approving the terms of all transactions between us, on hand, and our Adviser, our Sub-Adviser, Hines or any member of our board of directors, or any of their respective affiliates, on the other hand, including but not limited to the annual renewal of the Investment Advisory Agreement, the Sub-Advisory Agreement and the dealer manager agreement between us and our dealer manager. The Conflicts Committee is also responsible for reviewing and approving each purchase or lease by us of property from an affiliate or purchase or lease by an affiliate from us. The Conflicts Committee is responsible for reviewing our Advisers’ performance and the fees and expenses paid by us to our Advisers and any of their respective affiliates. The review of such fees and expenses is required to be performed with sufficient frequency, but at least annually, to determine that the expenses incurred are in the best interest of our stockholders.
During 2012, the Conflicts Committee held one meeting.
Compensation of Officers
We currently have no employees. Our Adviser, with the assistance of our Sub-Adviser, performs our day-to-day management functions. Our executive officers are all employees of the Adviser. We do not pay any of these individuals for serving in their respective positions. See “Investment Advisory and Administrative Services Agreement” and “Certain Relationships and Related Transactions” for a discussion of fees and expenses payable to our Advisers and their respective affiliates.
Compensation of Directors
Prior to holding our initial closing, our directors were not entitled to compensation. Subsequent to holding our initial closing in September 2012, our directors who do not also serve in an executive officer capacity for us, our Adviser or our Sub-Adviser received compensation as described below.
Our independent directors are entitled to an annual fee of $30,000, and a fee of $2,500 for each meeting of the board of directors attended in person, $1,000 for each committee meeting attended in person on a day when the board of directors meeting was held, $2,500 for each committee meeting attended in person on a day when no board of directors meeting was held, and $500 for each board of directors or committee meeting attended via teleconference. We do not pay compensation to our interested directors.
Additionally, the chairpersons of our committees of the board of directors are entitled to the following amounts:
| · | $10,000 to the chairperson of the Audit Committee of the board of directors; |
| · | $5,000 to the chairperson of the Conflicts Committee of the board of directors; and |
| · | $5,000 to the chairperson of the Nominating and Corporate Governance Committee of the board of directors. |
| 106 |
We reimburse all of our directors for reasonable out-of-pocket expenses incurred in connection with their service on the board of directors.
The following table sets forth information regarding compensation of our directors during the fiscal year ended December 31, 2012.
2012 Director Compensation
| Name of Director | Fees Earned or Paid in Cash | Stock Awards | Option Awards | Non-Equity Incentive Plan Compensation | Change in Pension Value and Non- Qualified Deferred Compensation Earnings | All Other Compensation | Total Compensation | |||||||||||||||||||||
| Interested Directors: | ||||||||||||||||||||||||||||
| Charles N. Hazen | — | — | — | — | — | — | — | |||||||||||||||||||||
| Vincent D. Foster(1) | — | — | — | — | — | — | — | |||||||||||||||||||||
| Independent Directors: | ||||||||||||||||||||||||||||
| Peter Shaper | $ | 14,208 | — | — | — | — | — | $ | 14,208 | |||||||||||||||||||
| Phil D. Wedemeyer(2) | $ | 15,667 | — | — | — | — | — | $ | 15,667 | |||||||||||||||||||
| John O. Niemann, Jr. | $ | 10,708 | — | — | — | — | — | $ | 10,708 | |||||||||||||||||||
| (1) | Mr. Foster resigned from the board of directors and all committees on which he served effective February 25, 2013. Because Mr. Foster was, and continues to be, an employee of our Sub-Adviser, he received no additional compensation for serving as a director of the Company. | |
|
(2) |
Mr. Wedemeyer resigned from the board of directors and all committees on which he served effective January 15, 2013. |
| 107 |
PORTFOLIO MANAGEMENT
We are managed by HMS Adviser, a private investment management firm that is registered as an investment adviser under the Advisers Act. Our Adviser, which is an indirect wholly-owned affiliate of Hines, oversees the management of our activities and is responsible for making investment decisions with respect to and providing day-to-day management and administration of our investment portfolio. HMS Adviser has engaged the Sub-Adviser to act as our investment sub-adviser to identify, evaluate, negotiate and structure prospective investments, make investment and portfolio management recommendations for approval by our Adviser, monitor our investment portfolio and provide certain ongoing administrative services to our Adviser. All new investments are required to be approved by the investment committee of our Adviser, which is led by Mr. Palomo, who serves as a director and member of the investment committee for HMS Adviser. For more information regarding the business experience of Mr. Palomo see “— Our Investment Adviser.” The members of the investment committee receive no direct compensation from us. Such members may be employees or partners of our Adviser and may receive compensation or profit distributions from our Adviser.
Our Investment Adviser
Our Adviser, HMS Adviser, is a Texas limited partnership formed on April 13, 2012 that is registered as an investment adviser under the Advisers Act. Our Adviser has limited operating history and experience managing a BDC. Our Adviser is wholly-owned by Hines. Hines is indirectly owned and controlled by Gerald D. Hines and Jeffrey C. Hines. The principal executive offices of HMS Adviser are located at 2800 Post Oak Boulevard, Suite 5000, Houston, Texas 77056-6118. See “Investment Objective and Strategies — About Our Sponsor” for additional information regarding the operating history of Hines.
Our Adviser has an investment committee consisting of Mr. Palomo, Mr. Sims and Mr. Apollo. Upon the request of the Company, a representative of Main Street will be present at the meetings of the investment committee. Below is a brief description of the background and experience of the principals of HMS Adviser and the senior investment professionals employed or retained by HMS Adviser and its affiliates. The backgrounds of Ms. Schugart and Mr. Sims are described in the “Management — Board of Directors and Officers” section of this prospectus.
Alejandro Palomo. Mr. Palomo, age 33, joined Hines in August 2012. Mr. Palomo serves as a Director and member of the investment committee for our Adviser. In this role, Mr. Palomo is involved with the evaluation and approval of our investment opportunities. Mr. Palomo also serves as the liaison for portfolio matters between us and our Sub-Adviser. Prior to joining Hines, Mr. Palomo was a Director at Main Street Capital Corporation involved with the identification, review, selection, structuring, closing and monitoring of investments with Main Street's lower middlemarket portfolio. Before joining Main Street, Mr. Palomo worked at PricewaterhouseCoopers LLP in the transaction services group and the audit practice. He holds a Bachelor of Business Administration degree in accounting and a Master of Accountancy from the University of Texas at El Paso and is a certified public accountant.
Frank R. Apollo. Mr. Apollo, age 46, joined Hines in 1993 and is the Senior Vice President—Finance of Hines Global REIT Advisors GP LLC, Hines REIT Properties, L.P. and the general partner of our Adviser. Mr. Apollo also has served as Director and Senior Vice President—Finance of the Dealer Manager since April 2008 and as Treasurer and Secretary of our Dealer Manager since August 2003. Mr. Apollo has served as Senior Vice President—Finance; Treasurer and Secretary for us and Hines Global REIT Advisors GP LLC since December 2008, and for Hines REIT and Hines REIT Properties, L.P. since April 2008. From April 2008 through November 1, 2011, Mr. Apollo also served as the Senior Vice President—Finance of the Core Fund. In these roles, he was responsible for overseeing portfolio financial management, debt financings, treasury and liquidity management and legal and corporate governance in the U.S. and internationally. He served as Chief Accounting Officer, Treasurer and Secretary for Hines REIT from August 2003 to April 2008 and Chief Accounting Officer of the Core Fund from July 2004 to April 2008. His responsibilities in these positions included accounting, financial reporting, legal and corporate governance in the U.S. and internationally. He has also served as a Vice President of the general partner of Hines since 1999. In addition to the positions Mr. Apollo currently holds at our Dealer Manager, Mr. Apollo also served as the Vice President of our Dealer Manager from August 2003 to April 2008, and, as a result of his positions at our Dealer Manager, is responsible for all financial operations of our Dealer Manager. Previously, Mr. Apollo also served as the Vice President and Corporate Controller responsible for the accounting and control functions for Hines’ international operations, as the Vice President and Regional Controller for Hines’ European Region and as the director of Hines’ Internal Audit Department. Before joining Hines, Mr. Apollo was an audit manager with Arthur Andersen. He graduated from the University of Texas with a B.B.A. in Accounting, is a certified public accountant and holds Series 28 and 63 securities licenses.
| 108 |
The table below shows the dollar range of shares of common stock beneficially owned as of the date of this prospectus by each member of the Adviser’s investment committee, whom we consider to be our portfolio managers.
| Dollar Range of Equity Securities Beneficially Owned(1)(2)(3) | ||
| Members of the Investment Committee | ||
| Ryan T. Sims | None | |
| Alejandro Palomo | None | |
| Frank R. Apollo | $10,001-$50,000 |
| (1) | Beneficial ownership has been determined in accordance with Rule 16a-1(a)(2) of the Exchange Act. |
| (2) | The dollar range of equity securities beneficially owned by our portfolio managers is based on our current offering price of $10.00 per share. |
| (3) | The dollar range of equity securities beneficially owned is: none, $1-$10,000, $10,001-$50,000, $50,001-$100,000, $100,001-$500,000, $500,001-$1,000,000, or over $1,000,000. |
Our Sub-Adviser
Our Adviser has entered into a sub-advisory agreement with Main Street and Main Street Partners to act as our investment sub-adviser to identify, evaluate, negotiate and structure prospective investments, make investment and portfolio management recommendations for approval by our Adviser, monitor our investment portfolio and provide certain ongoing administrative services to our Adviser. Main Street is initially providing such investment sub-advisory services to our Adviser. However, because the fees that Main Street would receive from such an arrangement could have negative consequences on Main Street’s ability to meet the source-of-income requirement necessary for Main Street to maintain its RIC tax treatment, the ultimate intent is that Main Street Partners will provide such services. For more information regarding the Sub-Adviser, see “Investment Objective and Strategies –About Our Sub-Adviser.” Main Street Partners a wholly-owned subsidiary of Main Street, an internally managed BDC organized on March 9, 2007. The investment professional and principals of Main Street Partners are also the investment professionals and principals of Main Street. The people who originate, source and execute investments for Main Street will perform the same functions for our Sub-Adviser. As of December 31, 2012, Main Street had debt and equity investments in customized lower middle market securities and over-the-counter debt securities with an aggregate fair value of $900.3 million in 144 portfolio companies, including investments in over-the-counter debt securities with an aggregate fair value of approximately $390.0 million in 85 separate issuers. Main Street’s common stock trades on the New York Stock Exchange under the ticker symbol “MAIN.” The principal executive offices of our Sub-Adviser are located at 1300 Post Oak Boulevard, Suite 800, Houston, Texas 77056.
The following graph compares the stockholder return on Main Street’s common stock from October 5, 2007 to December 31, 2012 with the Russell 2000 Index and the Main Street Peer Group index (as defined below). This comparison assumes $100.00 was invested on October 5, 2007 (the date Main Street’s common stock began to trade in connection with its initial public offering) in Main Street’s common stock and in the comparison groups and assumes the reinvestment of all cash dividends prior to any tax effect. The comparisons in the graph below are based on historical data and are not intended to forecast the possible future performance of Main Street’s common stock.
| 109 |
COMPARISON OF STOCKHOLDER
RETURN(1)
Among Main Street Capital Corporation, the Russell 2000 Index and Main Street Peer Group(2)
(For the Period October 5, 2007 to December 31, 2012)
| (1) | Total return includes reinvestment of dividends through December 31, 2012. |
| (2) | The Main Street Peer Group index is composed of American Capital, Ltd., Apollo Investment Corporation, Ares Capital Corporation, BlackRock Kelso Capital Corporation, Fidus Investment Corporation, Fifth Street Finance Corp., Gladstone Investment Corporation, Golub Capital BDC, Inc., Gladstone Capital Corporation, Horizon Technology Finance Corporation, Hercules Technology Growth Capital, Inc., KCAP Financial, Inc., Keating Capital, Inc., Medley Capital Corporation, MCG Capital Corporation, Monroe Capital Corporation, MVC Capital, Inc., NGP Capital Resources Company, New Mountain Finance Corporation, OFS Capital Corporation, PennantPark Floating Rate Capital Ltd., PennantPark Investment Corporation, Prospect Capital Corporation, Saratoga Investment Corp., Solar Capital Ltd., Solar Senior Capital Ltd., Stellus Capital Investment Corporation, Triangle Capital Corporation, TCP Capital Corp., THL Credit, Inc., TICC Capital Corp., Harris & Harris Group, Inc., and WhiteHorse Finance, Inc. |
Persons who purchase shares of our common stock will not acquire any ownership interest in Main Street’s common stock, as to which this table relates. Because the investment professionals who select investments on behalf of Main Street are the same individuals who will select investments on behalf of the Company’s Sub-Adviser, this table is intended to demonstrate the capabilities of these investment professionals and principals in originating, sourcing and executing investments for a BDC. It should not be assumed that investors who acquire shares of our common stock in this offering will experience results comparable to those experienced by investors in Main Street. Furthermore, the differences with respect to the allocation of the Company’s investment portfolio and Main Street’s investment portfolio may cause an investment in the Company to result in a total return performance rate substantially different than what is set forth above.
| 110 |
Below is a brief description of the background and experience of the principals of the Sub-Adviser and the senior investment professionals retained or employed by the Sub-Adviser.
Vincent D. Foster, age 56, has served as the Chairman of Main Street’s Board of Directors and as Main Street’s Chief Executive Officer since 2007 and as the President of Main Street since October 2012. He has also been a member of Main Street’s investment committee since its formation in 2007 and a member of Main Street’s credit committee since its formation in 2011. Mr. Foster is also a manager and a senior managing director of Main Street Partners. Mr. Foster also currently serves as a founding director of Quanta Services, Inc. (NYSE: PWR), which provides specialty contracting services to the power, natural gas and telecommunications industries, and a director of Team, Inc. (NYSE: TISI), which provides specialty contracting services to the petrochemical, refining, electric power and other heavy industries. He also served as our director from 2012 until February 2013 and also served as a director of U.S. Concrete, Inc. (NASDAQ-CM: USCR) from 1999 until 2010, Carriage Services, Inc. (NYSE: CSV) from 1999 to 2011. In addition, Mr. Foster served as a founding director of the Texas TriCities Chapter of the National Association of Corporate Directors from 2004 to 2011. Following his graduation from Michigan State University, Mr. Foster, a C.P.A., had a 19 year career with Arthur Andersen, where he was a partner from 1988-1997. Mr. Foster was the director of Andersen’s Corporate Finance and Mergers and Acquisitions practice for the Southwest United States and specialized in working with companies involved in consolidating their respective industries. From 1997, Mr. Foster co-founded and has acted as co-managing partner or chief executive of several Main Street predecessor funds and entities, which are now subsidiaries of Main Street, including Main Street Mezzanine Fund, LP and its general partner, Main Street Mezzanine Management, LLC, Main Street Capital II, LP and its general partner, Main Street Capital II GP, LLC, and Main Street Capital Partners, LLC. Mr. Foster received his J.D. from Wayne State University Law School and also attended the University of Houston Law Center. Mr. Foster received the Ernst & Young Entrepreneur of the Year 2008 Award in the financial services category in the Houston & Gulf Coast Area. The program honors entrepreneurs who have demonstrated exceptionality in innovation, financial performance and personal commitment to their businesses and communities.
Todd A. Reppert, age 43, has served as Main Street’s Executive Vice Chairman since October 2012. He has also been a member of its investment committee since its formation in 2007 and a member of its credit committee since its formation in 2011. Mr. Reppert also served as Main Street’s President from 2007 until 2012 and as Chief Financial Officer of Main Street from 2007 until 2011. Mr. Reppert is also a director and member of the audit committee and nominating and governance committee of Consolidated Graphics, Inc. (NYSE: CGX), which is one of North America’s leading commercial general printing companies. Mr. Reppert is also a manager and a senior managing director of Main Street Partners. From 2000, Mr. Reppert co-founded and has acted as co-managing partner or in other executive roles of several Main Street predecessor funds and entities, which are now subsidiaries of Main Street, including Main Street Mezzanine Fund, LP and its general partner, Main Street Mezzanine Management, LLC, Main Street Capital II, LP and its general partner, Main Street Capital II GP, LLC, and Main Street Capital Partners, LLC. Prior to that, he was a principal of Sterling City Capital, LLC, a private investment group focused on small to middle market companies. Prior to joining Sterling City Capital in 1997, Mr. Reppert was with Arthur Andersen since 1991. At Arthur Andersen, he assisted in several industry consolidation initiatives, as well as numerous corporate finance and merger/acquisition initiatives.
Dwayne L. Hyzak, age 40, has served as Main Street’s Chief Financial Officer and a Senior Managing Director since 2011 and as its Treasurer since June 2012. Previously, Mr. Hyzak served as one of Main Street’s Senior Vice Presidents since 2007 and as Senior Vice President Finance since 2011. Mr. Hyzak is also a senior managing director of Main Street Partners. From 2002, Mr. Hyzak has served as a Senior Managing Director and in other executive positions of several Main Street predecessor funds and entities, which are now subsidiaries of Main Street, including the general partner of Main Street Mezzanine Fund, LP, Main Street Mezzanine Management, LLC, the general partner of Main Street Capital II, LP, Main Street Capital II GP, LLC, and Main Street Capital Partners, LLC. From 2000 to 2002, Mr. Hyzak was a director of integration with Quanta Services, Inc. (NYSE: PWR), which provides specialty contracting services to the power, natural gas and telecommunications industries, where he was principally focused on the company’s mergers and acquisitions and corporate finance activities. Prior to joining Quanta Services, Inc., he was a manager with Arthur Andersen in its Transaction Advisory Services group.
| 111 |
Curtis L. Hartman, age 40, has served as Main Street’s Chief Credit Officer and a Senior Managing Director since 2011. Mr. Hartman is also the chairman of Main Street’s credit committee. Previously, Mr. Hartman served as one of Main Street’s Senior Vice Presidents since 2007. Mr. Hartman is also a senior managing director of Main Street Partners. From 2000, Mr. Hartman has served as a Senior Managing Director and in other executive positions of several Main Street predecessor funds and entities, which are now subsidiaries of Main Street, including the general partner of Main Street Mezzanine Fund, LP, Main Street Mezzanine Management, LLC, the general partner of Main Street Capital II, LP, Main Street Capital II GP, LLC, and Main Street Capital Partners, LLC. From 1999 to 2000, Mr. Hartman was an investment adviser for Sterling City Capital, LLC. Concurrently with joining Sterling City Capital, he joined United Glass Corporation, a Sterling City Capital portfolio company, as director of corporate development. Prior to joining Sterling City Capital, Mr. Hartman was a manager with PricewaterhouseCoopers LLP, in its M&A/Transaction Services group. Prior to that, he was employed as a senior auditor by Deloitte & Touche LLP.
David L. Magdol, age 42, has served as Main Street’s Chief Investment Officer and a Senior Managing Director since 2011. Mr. Magdol is also the chairman of Main Street’s investment committee. Previously, Mr. Magdol served as one of Main Street’s Senior Vice Presidents since 2007. Mr. Magdol is also a senior managing director of Main Street Partners. From 2002, Mr. Magdol has served as a Senior Managing Director and in other executive positions of several Main Street predecessor funds and entities, which are now subsidiaries of Main Street, including the general partner of Main Street Mezzanine Fund, LP, Main Street Mezzanine Management, LLC, the general partner of Main Street Capital II, LP, Main Street Capital II GP, LLC, and Main Street Capital Partners, LLC. Mr. Magdol joined Main Street from the investment banking group at Lazard Freres & Co. Prior to Lazard, he managed a portfolio of private equity investments for the McMullen Group, a private investment firm/family office capitalized by Dr. John J. McMullen, the former owner of the New Jersey Devils and the Houston Astros. Mr. Magdol began his career in the structured finance services group of JP Morgan Chase.
Rodger A. Stout, age 61, has served as Main Street’s Executive Vice President since June 2012. Previously, Mr. Stout served as Main Street’s Chief Compliance Officer, Senior Vice President—Finance and Administration and Treasurer since 2007. From 2006, Mr. Stout has served as Executive Vice President and in other executive positions of several Main Street predecessor funds and entities, which are now subsidiaries of Main Street, including the general partner of Main Street Mezzanine Fund, LP, Main Street Mezzanine Management, LLC, the general partner of Main Street Capital II, LP, Main Street Capital II GP, LLC, and Main Street Capital Partners, LLC. From 2000 to 2006, Mr. Stout was senior vice president and chief financial officer for FabTech Industries, Inc., one of the largest domestic structural steel fabricating companies. From 1985 to 2000, he was a senior financial executive for Jerold B. Katz Interests. He held numerous positions over his 15 year tenure with this national scope financial services conglomerate. Those positions included director, executive vice president, senior financial officer and investment officer. Prior to 1985, Mr. Stout was an international tax executive in the oil and gas service industry.
Nicholas T. Meserve, age 33, has served as a Managing Director on Main Street’s middle market investment team since 2012. Previously, from 2004 until 2012, Mr. Meserve worked at Highland Capital Management, LP, a large alternative credit manager, and certain of its affiliates, where he managed a portfolio of senior loans and high yield bonds across a diverse set of industries. Prior to Highland, he was a Credit Analyst at JP Morgan Chase & Co.
Robert M. Shuford, age 33, has served as a Managing Director on Main Street’s lower middle market team since 2012, and has been with Main Street in various roles since January of 2006. Previously, Mr. Shuford was a Senior Associate of Avail Consulting, LLC in the Financial Advisory Services Group. While at Avail, Mr. Shuford was actively involved in the valuation of closely held stock, performance of acquisition due diligence and the valuation of intangible assets for a number of clients in a number of industries. His experience at Avail also includes financial and economic analysis of operating businesses, including the qualitative and quantitative analysis of historical and projected performance. These engagements were performed in connection with mergers, acquisitions, tax planning and reporting, litigation support, financial reporting and general corporate planning. His experience also includes extensive pro forma financial modeling for various types of companies.
| 112 |
INVESTMENT ADVISORY AND ADMINISTRATIVE SERVICES AGREEMENT
Investment Adviser Services
Our investment process utilizes the combined business and investment expertise, credit underwriting experience, transaction expertise and deal-sourcing capabilities of our Advisers. The Adviser provides its services under the Investment Advisory Agreement with us, while the Sub-Adviser provides its services under the Sub-Advisory Agreement with our Adviser, to which the Company is also a party. The activities of both of our Advisers are subject to the supervision and oversight of our board of directors.
Under the terms of our Investment Advisory Agreement, our Adviser is obligated to, among other things:
| · | Determine the composition and allocation of our investment portfolio, the nature and timing of the changes therein and the manner of implementing such changes; |
| · | Identify, evaluate and negotiate the structure of the investments we make; |
| · | Execute and close the acquisition of, and monitor and service, our investments; |
| · | Determine the securities and other assets that we will purchase, retain, or sell; |
| · | Perform due diligence on prospective investments and portfolio companies; |
| · | Provide us with such other investment advisory, research and related services as we may, from time to time, reasonably request or require for the investment of our funds; and |
| · | To the extent permitted under the 1940 Act and the Advisers Act, on our behalf provide significant managerial assistance to those portfolio companies to which we are required as a BDC to provide such assistance under the 1940 Act, including utilizing appropriate personnel of the Adviser to, among other things, monitor the operations of our portfolio companies, participate in board and management meetings, consult with and advise officers of portfolio companies and provide other organizational and financial consultation. |
Under the terms of our Sub-Advisory Agreement, as permitted by the Investment Advisory Agreement, our Adviser has delegated certain of its responsibilities to the Sub-Adviser including, among others, the following:
| · | Make recommendations to the Adviser as to the allocation of our investment portfolio among various types of securities, the nature and timing of the changes therein and the manner of implementing such changes; |
| · | Identify, evaluate, recommend to the Adviser, and, if approved by the Adviser, negotiate the structure and terms of the investments we make; |
| · | Assist the Adviser in executing and closing the acquisition and disposition of our investments; |
| · | Make recommendations to the Adviser with respect to the securities and other assets that we will purchase, retain, or sell; |
| · | Monitor the Company’s investment portfolio and make recommendations regarding ongoing portfolio management; and |
| · | Perform, or cause to be performed, due diligence procedures and provide due diligence information on prospective investments. |
| 113 |
The Sub-Adviser is primarily responsible for initially identifying, evaluating, negotiating and structuring our prospective investments. Our Adviser has exclusive responsibility for approving the acquisition and disposition of investments.
Our advisory services under the Investment Advisory Agreement and Sub-Advisory Agreement are not exclusive, and the Advisers are free to furnish similar services to other entities so long as their services to us are not impaired, provided that during the terms of the Investment Advisory Agreement and the Sub-Advisory Agreement, except as otherwise agreed, neither our Adviser nor Sub-Adviser may act as the investment adviser or sub-adviser to, or sponsor of, another public, non-traded BDC (except this restriction will not apply to the Adviser and Sub-Adviser working together on another fund sponsored by the Adviser or the Sub-Adviser).
As a BDC, we are required to offer and provide managerial assistance to our portfolio companies. This assistance could involve monitoring the operations of our portfolio companies, participating in board and management meetings, consulting with and advising officers of portfolio companies and providing other organizational and financial guidance. Our Advisers or any third-party administrator will make available such managerial assistance, on our behalf, to our portfolio companies, whether or not they request this assistance. Our Advisers’ business experience makes them qualified to provide such managerial assistance. We may receive fees for these services and will reimburse our Advisers, or any third-party administrator, for their allocated costs in providing such assistance, subject to review and approval by our board of directors.
Advisory Fees
Pursuant to the Investment Advisory Agreement, we pay our Adviser a fee for investment advisory and management services consisting of two components — a management fee and an incentive fee. Pursuant to the Sub-Advisory Agreement, the Sub-Adviser receives 50% of all fees payable to the Adviser under the Investment Advisory Agreement.
Management Fees
The management fee is calculated at an annual rate of 2.0% of our average gross assets. The term “gross assets” means all assets of the Company, including cash and cash equivalents. The management fee is payable quarterly in arrears, and is calculated based on the average value of our gross assets at the end of the two most recently completed calendar quarters. All or any part of the management fee not taken as to any quarter is deferred without interest and may be taken in such other quarter as the Adviser will determine. The management fee for any partial month or quarter will be appropriately pro rated.
Incentive Fees
The incentive fee consists of two parts. The first part, which we refer to as the subordinated incentive fee on income, is calculated and payable quarterly in arrears based on our pre-incentive fee net investment income for the immediately preceding quarter. The subordinated incentive fee on income is equal to 20% of our pre-incentive fee net investment income for the immediately preceding quarter, expressed as a quarterly rate of return on adjusted capital at the beginning of the most recently completed calendar quarter, exceeding 1.875% (or 7.5% annualized), subject to a “catch up” feature (as described below).
For this purpose, pre-incentive fee net investment income means interest income, dividend income and any other income (including any other fees such as commitment, origination, structuring, diligence and consulting fees or other fees that we receive from portfolio companies) accrued during the calendar quarter, minus our operating expenses for the quarter (including the management fee, expenses payable under any administration agreement and any interest expense and dividends paid on any issued and outstanding preferred stock, but excluding the incentive fee). Pre-incentive fee net investment income includes, in the case of investments with a deferred interest feature (such as original issue discount debt instruments and payment-in-kind interest and zero coupon securities), accrued income that we have not yet received in cash. Pre-incentive fee net investment income does not include any realized capital gains, realized capital losses or unrealized capital appreciation or depreciation. For purposes of this fee, adjusted capital means cumulative gross proceeds generated from sales of our common stock (including proceeds from our distribution reinvestment plan) reduced for non-liquidating distributions, other than distributions of profits, paid to our stockholders and amounts paid for share repurchases pursuant to our share repurchase program.
| 114 |
The calculation of the subordinated incentive fee on income for each quarter is as follows:
| · | No subordinated incentive fee on income is payable to the Adviser in any calendar quarter in which our pre-incentive fee net investment income does not exceed the hurdle rate of 1.875% (or 7.5% annualized) on adjusted capital; |
| · | 100% of our pre-incentive fee net investment income, if any, that exceeds the hurdle rate but is less than or equal to 2.34375% (or 9.375% annualized) of adjusted capital in any calendar quarter is payable to the Adviser. This portion of the subordinated incentive fee on income is referred to as the “catch up” and is intended to provide the Adviser with an incentive fee of 20.0% on all of our pre-incentive fee net investment income as if the hurdle rate did not apply when the pre-incentive fee net investment income exceeds 2.34375% (or 9.375% annualized) in any calendar quarter; and |
| · | For any quarter in which our pre-incentive fee net investment income exceeds 2.34375% (or 9.375% annualized) of adjusted capital, the subordinated incentive fee on income equals 20.0% of the amount of our pre-incentive fee net investment income, as the hurdle rate and catch-up will have been achieved. |
The following is a graphical representation of the calculation of the quarterly subordinated incentive fee on income:
Percentage of Pre-Incentive Fee Net Investment Income Allocated to Quarterly Incentive Fee
The second part of the incentive fee, referred to as the incentive fee on capital gains, is an incentive fee on realized capital gains earned from our portfolio and is determined and payable in arrears as of the end of each calendar year (or upon termination of the Investment Advisory Agreement). This fee equals 20.0% of our incentive fee capital gains, which is equal to our realized capital gains on a cumulative basis from inception, calculated as of the end of each calendar year, computed net of all realized capital losses and unrealized capital depreciation on a cumulative basis, less the aggregate amount of any previously paid capital gain incentive fees. In order to provide an incentive for our Adviser to successfully execute a merger transaction involving us that is financially accretive and/or otherwise beneficial to our stockholders even if our Adviser will not act as an investment adviser to the surviving entity in the merger, we may seek exemptive relief from the SEC to allow us to pay our Adviser an incentive fee on capital gains in connection with our merger with and into another entity. Absent the receipt of such relief, our Adviser will not be entitled to an incentive fee on capital gains or any other incentive fee in connection with any such merger transaction.
| 115 |
Examples of Incentive Fee Calculation
Example 1: Income Related Portion of Incentive Fee (*):
Alternative 1 — Assumptions
| · | Investment income (including interest, dividends, fees, etc.) = 1.25% |
| · | Hurdle rate (1) = 1.875% |
| · | Base management fee (2) = 0.50% |
| · | Other expenses (legal, accounting, custodian, transfer agent, etc.) (3) = 0.20% |
| · | Pre-incentive fee net investment income (investment income – (base management fee + other expenses)) = 0.55% |
Pre-incentive fee net investment income does not exceed hurdle rate, therefore there is no incentive fee.
Alternative 2 — Assumptions
| · | Investment income (including interest, dividends, fees, etc.) = 2.70% |
| · | Hurdle rate (1) = 1.875% |
| · | Base management fee (2) = 0.50% |
| · | Other expenses (legal, accounting, custodian, transfer agent, etc.) (3) = 0.20% |
| · | Pre-incentive fee net investment income (investment income – (base management fee + other expenses)) = 2.00% |
Pre-incentive net investment income exceeds hurdle rate, therefore there is an income incentive fee payable by us to our Adviser.
Incentive fee = 100% x pre-incentive fee net investment income in excess of the hurdle rate, based on the “catch-up” provision (4)
= 100% x (2.00% – 1.875%)
= 0.125%
Alternative 3 — Assumptions
| · | Investment income (including interest, dividends, fees, etc.) = 3.20% |
| · | Hurdle rate (1) = 1.875% |
| · | Base management fee (2) = 0.50% |
| · | Other expenses (legal, accounting, custodian, transfer agent, etc.) (3) = 0.20% |
| · | Pre-incentive fee net investment income (investment income – (base management fee + other expenses)) = 2.50% |
| 116 |
Pre-incentive net investment income exceeds hurdle rate, therefore there is an income incentive fee payable by us to our Adviser.
| · | Incentive fee = 20% x pre-incentive fee net investment income, subject to “catch-up” (4) |
| · | Incentive fee = 100% x “catch-up” + (20% x (pre-incentive fee net investment income – 2.34375%)) |
| · | Catch-up = 2.34375% – 1.875% |
= 0.46875%
| · | Incentive fee = (100% x 0.46875%) + (20% x (2.50% – 2.34375%)) |
= 0.46875% + (20% x 0.15625%)
= 0.46875% + 0.03125%
= 0.50% (or 20% of 2.50%)
| (1) | Represents 7.5% annualized hurdle rate. |
| (2) | Represents 2.0% annualized base management fee. |
| (3) | Excludes organizational and offering expenses. |
| (4) | The “catch-up” provision is intended to provide our Adviser with an incentive fee of 20% on all of our pre-incentive fee net investment income as if a hurdle rate did not apply when our net investment income exceeds 2.34375% in any calendar quarter. |
| (*) | The hypothetical amount of pre-incentive fee net investment income shown is based on a percentage of total net assets. |
Example 2: Capital Gains Portion of Incentive Fee:
Alternative 1: Assumptions
Year 1: $20 million investment made in company A (“Investment A”) and $30 million investment made in company B (“Investment B”)
Year 2: Investment A sold for $50 million and fair market value, or FMV, of Investment B determined to be $32 million
Year 3: FMV of Investment B determined to be $25 million
Year 4: Investment B sold for $31 million
The capital gains portion of the incentive fee would be:
Year 1: None
Year 2: Capital gains incentive fee of $6 million ($30 million realized capital gains on sale of Investment A multiplied by 20%; no unrealized capital depreciation)
Year 3: None
| 117 |
Year 4: Capital gains incentive fee of $200,000 ($6.2 million ($31 million cumulative realized capital gains multiplied by 20%) less $6 million (capital gains fee paid in Year 2))
Alternative 2 — Assumptions
Year 1: $20 million investment made in company A (“Investment A”), $30 million investment made in company B (“Investment B”) and $25 million investment made in company C (“Investment C”)
Year 2: Investment A sold for $50 million, FMV of Investment B determined to be $25 million and FMV of Investment C determined to be $25 million
Year 3: FMV of Investment B determined to be $27 million and Investment C sold for $30 million
Year 4: FMV of Investment B determined to be $35 million
Year 5: Investment B sold for $20 million
The capital gains incentive fee, if any, would be:
Year 1: None
Year 2: $5 million capital gains incentive fee (20% multiplied by $25 million ($30 million realized capital gains on Investment A less $5 million unrealized capital depreciation on Investment B)
Year 3: $1.4 million capital gains incentive fee ($6.4 million (20% multiplied by $32 million ($35 million cumulative realized capital gains on Investment A and Investment C less $3 million unrealized capital depreciation on Investment B)) less $5 million capital gains fee paid in Year 2)
Year 4: Capital gains incentive fee of $600,000 ($7 million ($35 million cumulative realized capital gains multiplied by 20%) less $6.4 million (cumulative capital gain incentive fees paid in Year 2 and Year 3))
Year 5: None. ($5 million (20% multiplied by $25 million (cumulative realized capital gains of $35 million less realized capital losses of $10 million)) less $7.0 million cumulative capital gain incentive fees paid in Year 2, Year 3, and Year 4)
The returns shown are for illustrative purposes only and are all based on quarterly calculations. There is no guarantee that positive returns will be realized and actual returns may vary from those shown in the examples above.
Payment of Our Expenses
Our primary operating expenses are the payment of fees and other expenses under our Investment Advisory Agreement and any administration agreement. The investment advisory fees compensate our Adviser for its work in identifying, evaluating, negotiating, executing, monitoring and servicing our investments. Our Adviser pays our Sub-Adviser 50% of all investment advisory fees it receives. Additionally, we are required to reimburse the actual expenses incurred by our Advisers or their affiliates, or any third-party administrator in connection with the provision of Administrative Services (as opposed to investment advisory services) to us, including the personnel and related employment direct costs and overhead of our Advisers or their affiliates, or any third-party administrator. We will not reimburse for personnel costs in connection with services for which our Advisers or their affiliates, or any third-party administrator, receive a separate fee.
Subject to the limitations included in the Investment Advisory Agreement and Sub-Advisory Agreement, we will bear all other expenses of our operations and transactions, including (without limitation) fees and expenses relating to:
| · | corporate and organizational expenses relating to offerings of our common stock, subject to limitations included in the Investment Advisory Agreement and Sub-Advisory Agreement; |
| 118 |
| · | the actual cost of the persons performing the functions of chief financial officer and chief compliance officer and other personnel engaged to provide such administrative services (including, without limitation, direct compensation costs including salaries, bonuses, benefits and other direct costs associated therewith) and related overhead costs allocated by the Adviser to the Company in a reasonable manner, without markup; |
| · | any amounts paid to third parties for Administrative Services; |
| · | the cost associated with the investigation and monitoring of our investments; |
| · | the cost of calculating our net asset value, including third-party valuation firms; |
| · | the cost of effecting sales and repurchases of shares of our common stock and other securities; |
| · | management and incentive fees payable pursuant to the Investment Advisory Agreement; |
| · | fees payable to third parties relating to, or associated with, making investments and valuing investments (including third-party valuation firms); |
| · | transfer agent and custodial fees, fees and expenses associated with marketing efforts (including attendance at investment conferences and similar events); |
| · | federal and state registration fees; |
| · | any exchange listing fees; |
| · | federal, state and local taxes; |
| · | independent directors’ fees and expenses; |
| · | brokerage commissions; |
| · | costs of proxy statements; |
| · | stockholders’ reports and notices; |
| · | costs of preparing government filings, including periodic and current reports with the SEC; |
| · | fidelity bond, liability insurance and other insurance premiums; |
| · | printing, mailing, long distance telephone and staff costs associated with the Company’s reporting and compliance obligations under the 1940 Act and applicable federal and state securities laws; |
| · | fees and expenses associated with accounting, independent audits and outside legal costs; and |
| · | all other expenses incurred by our Advisers in performing their obligations subject to the limitations included in the Investment Advisory Agreement and Sub-Advisory Agreement. |
Management and Incentive Fee Waiver
Pursuant to the terms of the conditional fee waiver agreement we entered into on May 31, 2012, our Advisers have agreed to waive management and incentive fees, for a period from June 4, 2012 to September 30, 2013, to the extent required to avoid distributions that are estimated to represent a return of capital for U.S. federal income tax purposes during such period. In certain circumstances, we may determine that it is appropriate to reimburse the Advisers for fees waived under the conditional fee waiver agreement, as more fully described in the same. This management and incentive fee waiver arrangement is intended to support the reasonable alignment of our expenses with our income during the initial phase of our operations.
| 119 |
Duration and Termination
Each of the Investment Advisory Agreement and the Sub-Advisory Agreement was approved by our board of directors on May 31, 2012 and became effective on June 4, 2012, which is the date the registration statement was declared effective. Unless earlier terminated as described below, the Investment Advisory Agreement and Sub-Advisory Agreement will remain in effect until May 30, 2014 and will remain in effect from year to year thereafter if approved annually by (i) the vote of our board of directors, or the affirmative vote of stockholders entitled to cast at least a majority of the votes entitled to be cast on the matter, and (ii) the vote of a majority of our directors who are not interested persons. An affirmative vote of the holders of a majority of our outstanding voting securities is also necessary in order to make material amendments to the Investment Advisory Agreement. The Investment Advisory Agreement and Sub-Advisory Agreement will automatically terminate in the event of its assignment (as such term is defined in the 1940 Act). As required by the 1940 Act, the Investment Advisory Agreement and Sub-Advisory Agreement provide that we may terminate the agreement without penalty upon 60 days written notice to the Adviser or Sub-Adviser, as applicable. Our Adviser may voluntarily terminate the Investment Advisory Agreement upon 120 days’ notice prior to termination and must pay all expenses associated with its termination. Our Sub-Adviser may voluntarily terminate the Sub-Advisory Agreement upon 60 days’ notice prior to termination and must pay all expenses associated with its termination.
Under the terms of the Sub-Advisory and Investment Advisory Agreement and Sub-Advisory Agreement, if either of the Investment Advisory Agreement or Sub-Advisory Agreement is terminated or not renewed, then the other agreement will also terminate on the effective date of such termination or non-renewal. In addition, under the terms of the Sub-Advisory Agreement and the Investment Advisory Agreement, in the event either the Investment Advisory Agreement or the Sub-Advisory Agreement terminates because we terminate or fail to renew either agreement, neither the Adviser, the Sub-Adviser nor any of their affiliates may, except in certain limited circumstances, be re-engaged as Adviser or Sub-Adviser for a period of three years following the date of such termination without the consent of the party not seeking to be re-engaged.
Indemnification
The Investment Advisory Agreement and Sub-Advisory Agreement provide that our Adviser and Sub- Adviser and their respective officers, directors, controlling persons and any other person or entity affiliated with them acting as our agent shall not be entitled to indemnification for any liability or loss suffered by such indemnitee, nor shall such indemnitee be held harmless for any loss or liability suffered by us, unless (i) the indemnitee has determined, in good faith, that the course of conduct which caused the loss or liability was in the best interests of the Company; (ii) the indemnitee was acting on behalf of or performing services for the Company; (iii) such liability or loss was not the result of negligence or misconduct by the indemnitee; and (iv) such indemnification or agreement to hold harmless is recoverable only out of the Company’s net assets and not from stockholders. In addition, the indemnitee shall not be indemnified for any losses, liabilities or expenses arising from or out of an alleged violation of federal or state securities laws unless one or more of the following conditions are met: (i) there has been a successful adjudication on the merits of each count involving alleged securities law violations as to the particular indemnitee; (ii) such claims have been dismissed with prejudice on the merits by a court of competent jurisdiction as to the particular indemnitee; or (iii) a court of competent jurisdiction approves a settlement of the claims against a particular indemnitee and finds that indemnification of the settlement and related costs should be made, and the court of law considering the request for indemnification has been advised of the position of the SEC and the published position of any state securities regulatory authority in which securities of the Company were offered or sold as to indemnification for violations of securities laws.
Fiduciary Duty of Investment Adviser
Under the terms of our Investment Advisory Agreement, our Adviser has a fiduciary responsibility for the safekeeping and use of all funds and assets of the Company, whether or not in our Adviser’s immediate possession or control. Our Adviser may not employ, or permit another to employ, such funds or assets in any manner except for the exclusive benefit of the Company. In addition, our Adviser may not, by entry into an agreement with any stockholder of the Company or otherwise, contract away the fiduciary obligation owed to the Company and the Company stockholders under common law.
| 120 |
No Exclusive Agreement
Under the terms of the Investment Advisory Agreement, our Adviser may not be granted an exclusive right to sell or exclusive employment to sell assets for the Company.
Rebates, Kickbacks and Reciprocal Arrangements
Under the terms of the Investment Advisory Agreement, our Adviser may not (A) receive or accept any rebate, give-up or similar arrangement that is prohibited under applicable federal or state securities laws, (B) participate in any reciprocal business arrangement that would circumvent provisions of applicable federal or state securities laws governing conflicts of interest or investment restrictions, or (C) enter into any agreement, arrangement or understanding that would circumvent the restrictions against dealing with affiliates or promoters under applicable federal or state securities laws. In addition, our Adviser may not directly or indirectly pay or award any fees or commissions or other compensation to any person or entity engaged to sell the Company’s stock or give investment advice to a potential stockholder; provided, however, that our Adviser may pay a registered broker-dealer or other properly licensed agent from sales commissions for selling or distributing the Company’s common stock.
Commingled Funds
Under the terms of the Investment Advisory Agreement, our Adviser may not permit or cause to be permitted the Company’s funds to be commingled with the funds of any other entity. Nothing, however, shall prohibit our Adviser from establishing a master fiduciary account pursuant to which separate sub-trust accounts may be established for the benefit of affiliated programs, provided that the Company’s funds are protected from the claims of other programs and creditors of such programs.
Limitations on Reimbursement of Expenses
Our charter provides that the Company may reimburse the Adviser for the cost of Administrative Services performed by it on behalf of the Company; provided, however, the reimbursement will be an amount equal to the lower of the Adviser’s actual cost or the amount the Company would be required to pay third parties for the provision of comparable administrative services in the same geographic location; and provided, further, that such costs are reasonably allocated to the Company on the basis of assets, revenues, time records or other methods conforming with generally accepted accounting principles. No reimbursement is permitted for services for which the Adviser is entitled to compensation by way of a separate fee.
| 121 |
ADMINISTRATIVE SERVICES
At this time, our Advisers provide Administrative Services to us under the Investment Advisory Agreement and Sub-Advisory Agreement. Our Advisers are reimbursed for the cost of the Administrative Services as well as personnel and related employment direct costs and overhead of our Advisers that they deliver on our behalf. In the future, however, we may decide to enter into a separate administration agreement with affiliates of the Advisers or a third party administrator, pursuant to which we would pay our administrator for administrative expenses it incurs on our behalf. Such administration agreement would provide that the administrator is responsible for furnishing us with office facilities, equipment, clerical, bookkeeping and record keeping services at such facilities. We anticipate that, under any administration agreement, the administrator would perform, or oversee the performance of, our required Administrative Services, which would include, among other things, being responsible for the financial records which we are required to maintain and preparing reports to our stockholders. In addition, we expect that our administrator would assist us in determining and publishing our net asset value, overseeing the preparation and filing of our tax returns and the printing and dissemination of reports to our stockholders, and generally overseeing the payment of our expenses and the performance of administrative and professional services rendered to us by others. We expect that payments under the administration agreement would be equal to an amount based upon our allocable portion of our administrator’s overhead in performing its obligations under the administration agreement, including rent and our allocable portion of the cost of our chief compliance officer and chief financial officer and their respective staffs. We anticipate that, under the administration agreement, the administrator would also provide on our behalf managerial assistance to those portfolio companies to which we are required to provide such assistance. We anticipate that the administration agreement would be able to be terminated by either party without penalty upon 60 days’ written notice to the other party.
We expect that the administration agreement would provide that, absent willful misfeasance, bad faith or negligence in the performance of its duties or by reason of the reckless disregard of its duties and obligations, our administrator and its officers, manager, partners, agents, employees, controlling persons, members and any other person or entity affiliated with it would be entitled to indemnification from the Company for any damages, liabilities, costs and expenses (including reasonable attorneys’ fees and amounts reasonably paid in settlement) arising from the rendering of administrator’s services under the administration agreement or otherwise as administrator for the Company.
| 122 |
CERTAIN RELATIONSHIPS AND RELATED PARTY TRANSACTIONS
Our Advisers
Our Adviser, HMS Adviser, is a Texas limited partnership formed on April 13, 2012 that is registered as an investment adviser under the Advisers Act. Our Adviser is wholly-owned by Hines. Hines is indirectly owned and controlled by Gerald D. Hines and Jeffrey C. Hines. Our chief financial officer and chief compliance officer and the other investment professionals may also serve as principals of other investment managers affiliated with our Adviser or Hines that may in the future manage investment funds with an investment objective similar to ours.
On December 12, 2011, the Hines Investor and an unaffiliated investor purchased 1,111,111 units of membership interest in HMS Income LLC for a price of $9.00 per unit (based on our $10.00 per share initial offering price less the 10% selling commissions and dealer manager fee not incurred) or an aggregate of $10 million, $7.5 million of which was contributed by the Hines Investor and the remaining $2.5 million of which was contributed by the unaffiliated investor. An executive officer of the unaffiliated investor is also an independent director of Main Street. Simultaneous with that initial capitalization, HMS Income LLC entered into the Main Street Facility, which loan was subsequently repaid with borrowings from the Credit Facility HMS Income LLC entered into on May 24, 2012, and the Company succeeded to as a result of the BDC Formation. Additionally, Main Street and the Hines Investor entered into a letter agreement pursuant to which the Hines Investor has the right to sell to Main Street up to one-third of its equity interest in the Company at a price per share equal to the then-current price to the public in the offering (less the selling commissions and dealer manager fee of 10%) at the time of exercise of the right. The Hines Investor may exercise the right from time to time, in whole or in part, subject only to the condition that immediately following Main Street’s purchase, Main Street’s ownership would not exceed the limits on investment company ownership of other investment companies as set forth in the 1940 Act.
Any transaction with our affiliates must be fair and reasonable to us and on terms no less favorable than could be obtained from an unaffiliated third party and must be approved by a majority of the disinterested directors, including a majority of disinterested independent directors.
We have entered into our Advisory Agreement with our Adviser pursuant to which we pay our Adviser a fee for its services consisting of two components — a management fee and an incentive fee. The management fee is calculated at an annual rate of 2.0% of our average gross assets. The term “gross assets” means all assets of the Company, including cash and cash equivalents. The incentive fee consists of two parts. The first part, which is referred to as the subordinated incentive fee on income, is calculated and payable quarterly in arrears and equals 20.0% of our pre-incentive fee net investment income for the immediately preceding quarter, expressed as a quarterly rate of return on adjusted capital at the beginning of the most recently completed calendar quarter, exceeding 1.875% (7.5% annualized), subject to a “catch up” feature. For purposes of this fee, adjusted capital means cumulative gross proceeds generated from sales of our common stock (including proceeds from our distribution reinvestment plan) reduced for non-liquidating distributions, other than distributions of profits, paid to our stockholders and amounts paid for share repurchases pursuant to our share repurchase program. The second part of the incentive fee, which is referred to as the incentive fee on capital gains, is an incentive fee on realized capital gains earned from the portfolio of the Company and is determined and payable in arrears as of the end of each calendar year (or upon termination of the Investment Advisory Agreement). This fee equals 20.0% of our incentive fee capital gains, which equals our realized capital gains on a cumulative basis from inception, calculated as of the end of each calendar year, computed net of all realized capital losses and unrealized capital depreciation on a cumulative basis, less the aggregate amount of any previously paid capital gain incentive fees.
The Sub-Advisory Agreement among our Adviser, Main Street, Main Street Partners and us provides that our Sub-Adviser will receive 50% of all fees payable to our Adviser under the Investment Advisory Agreement.
Additionally, pursuant to our Advisory Agreement, to the extent necessary, our Adviser, with the assistance of our Sub-Adviser, provides certain administrative services in connection with the proper conduct and operation of our business, including, but not limited to, legal, accounting, tax, insurance and investor relation services, to us. We are required to reimburse our Advisers for the actual cost of the administrative services they provide. We are also required to reimburse our Advisers for the actual expenses they or their affiliates, or any third-party administrator incur in connection with the provision of administrative services to us, including the personnel and related employment direct costs and overhead of our Advisers or their affiliates, or any third-party administrator for provision of administrative services (as opposed to investment advisory services). We are not required to reimburse our Advisers for personnel costs in connection with services for which our Advisers or their affiliates, or any third-party administrator receives a separate fee.
| 123 |
The Investment Advisory Agreement provides that our Advisers and their respective officers, directors, controlling persons and any other person or entity affiliated with them acting as our agent shall be entitled to indemnification (including reasonable attorneys’ fees and amounts reasonably paid in settlement) for any liability or loss suffered by such indemnitee, and such indemnitee shall be held harmless for any loss or liability suffered by us, if (i) the indemnitee has determined, in good faith, that the course of conduct which caused the loss or liability was in the Company’s best interests, (ii) the indemnitee was acting on behalf of or performing services for the Company, (iii) the liability or loss suffered was not the result of negligence or misconduct by the indemnitee or an affiliate thereof acting as the Company’s agent and (iv) the indemnification or agreement to hold the indemnitee harmless is only recoverable out of the Company’s net assets and not from the Company’s stockholders.
Due to the conditional fee waiver described below, we did not pay any fees under the Investment Advisory Agreement during the year ended December 31, 2012.
Ms. Schugart is the President and Chief Executive Officer of the Company and is the President and Chief Executive Officer of the general partner of our Adviser. Similarly, Mr. Sims, Ms. Dudley and Mr. Davis are the Chief Financial Officer, Chief Compliance Officer and Controller of the Company, respectively, and hold the same positions with the general partner of our Adviser or with our Adviser, as applicable. Additionally, Mr. Hazen was our Chief Executive Officer and the President and Chief Executive Officer of the general partner of our Adviser until March of 2013. Officers of the general partner of our Adviser and of our Adviser receive a benefit from the fees paid to our Adviser pursuant to the Investment Advisory Agreement. Our board of directors, which consists of a majority of non-interested directors, has approved the Investment Advisory Agreement, including the fees paid pursuant to such agreement.
Mr. Foster is chairman of Main Street’s board of directors, chief executive officer of Main Street, and a member of Main Street’s investment committee and credit committee. Mr. Foster is also a manager and a senior managing director of Main Street Partners. Officers and managers of our Sub-Adviser receive a benefit from the fees paid to our Adviser pursuant to the Investment Advisory Agreement. On February 25, 2013, Mr. Foster resigned as a member of our board of directors and of our pricing committee. Our board of directors, which consists of a majority of non-interested directors, has approved the Sub-Advisory Agreement, including the fees paid pursuant to such agreement.
Affiliated Dealer Manager
We have engaged Hines Securities, Inc., an affiliate of Hines, as our dealer manager and pay fees to such entity pursuant to the dealer management agreement. Under the terms of the dealer manager agreement, Hines Securities, Inc. acts, and will continue to act, as our exclusive dealer manager until the end of our initial public offering or until the dealer manager agreement is terminated by us or them.
Credit Facility with Main Street
On December 12, 2011, HMS Income LLC entered into a loan agreement with Main Street for a $7,500,000 senior secured single advance term loan credit facility. On December 12, 2011, HMS Income LLC fully drew the entire committed principal amount under the Main Street Facility and utilized the borrowings, together with the initial $10 million equity investment by the Hines Investor and an unaffiliated investor, to acquire from Main Street approximately $16.5 million of investments.
On May 24, 2012, HMS Income LLC entered into a $15 million senior secured revolving credit facility with Capital One, and immediately borrowed $7 million under the facility, which proceeds were used in the repayment in full of the Main Street Facility. The Company succeeded to the Capital One credit facility as a result of the BDC Formation.
| 124 |
Management and Incentive Fee Waiver
Pursuant to the terms of the conditional fee waiver agreement we entered into on May 31, 2012, our Advisers have agreed to waive management and incentive fees, for a period from June 4, 2012 to September 30, 2013, to the extent required to avoid distributions that are estimated to represent a return of capital for U.S. federal income tax purposes during such period. In certain circumstances, we may determine that it is appropriate to reimburse the Advisers for fees waived under the conditional fee waiver agreement, as more fully described in the same. This management and incentive fee waiver arrangement is intended to support the reasonable alignment of our expenses with our income during the initial phase of our operations.
Allocation of HMS Adviser’s Time
We rely, in part, on HMS Adviser to manage our day-to-day activities and to implement our investment strategy. Our Adviser and certain of its affiliates are presently, and plan in the future to continue to be, involved with activities which are unrelated to us. Additionally, except for certain restrictions on our Adviser set forth in the Sub-Advisory Agreement, our Adviser and its affiliates are not restricted from forming additional investment funds, from entering into other investment advisory relationships or from engaging in other business activities, even though such activities may be in competition with us and/or may involve substantial time and resources of our Adviser. As a result of these activities, our Adviser, its employees and certain of its affiliates will have conflicts of interest in allocating their time between us and other activities in which they are or may become involved. Therefore, our Adviser, its personnel, and certain affiliates may experience conflicts of interest in allocating management time, services, and functions among us and any other business ventures in which they or any of their key personnel, as applicable, are or may become involved. This could result in actions that are more favorable to other affiliated entities than to us. However, our Adviser believes that it and its affiliates have sufficient personnel to discharge fully their responsibilities to all activities in which they are involved.
Allocation of the Sub-Adviser’s Time
We rely on the Sub-Adviser to identify investment opportunities, perform, or cause to be performed, due diligence procedures and provide due diligence information to our Adviser, monitor our investment portfolio and make investment recommendations to our Adviser, as well as provide ongoing portfolio management services to the Adviser with respect to our investment portfolio. The Sub-Adviser, its affiliates and their respective members, partners, officers and employees will devote as much of their time to our activities as they deem necessary and appropriate. Except for certain restrictions on the Sub-Adviser set forth in the Sub-Advisory Agreement, the Sub-Adviser and its affiliates are not restricted from forming additional investment funds, from entering into other investment advisory relationships or from engaging in other business activities, even though such activities may be in competition with us and/or may involve substantial time and resources of the Sub-Adviser. These activities could be viewed as creating a conflict of interest in that the time and effort of the members of the Sub-Adviser, its affiliates and their officers and employees are not devoted exclusively to our business but will be allocated between us and the management of Main Street’s assets.
Competition/Co-Investment
As a BDC, we are subject to certain regulatory restrictions in making our investments. For example, we will not be permitted to co-invest with our Advisers or their affiliates in certain transactions originated by our Advisers or their affiliates unless we obtain an exemptive order from the SEC. We have applied for an exemptive order from the SEC. However, there can be no assurance that we will obtain such relief.
| 125 |
If granted, the exemptive relief would allow us, and certain of our directly or indirectly wholly-owned subsidiaries on one hand, and Main Street, and/or certain of its affiliates, on the other hand, to co-invest in the same investment opportunities where such investment would otherwise be prohibited under Section 57(a)(4) of the 1940 Act. Under the proposed co-investment program set forth in our application for exemptive relief, we expect that co-investments between us, and certain of our directly or indirectly wholly-owned subsidiaries, and Main Street, and/or certain of its affiliates, would be the norm rather than the exception, as substantially all potential co-investments that are appropriate investments for us should also be appropriate investments for Main Street and/or certain of its affiliates, and vice versa, with limited exceptions based on available capital, diversification and other relevant factors. Accordingly, if the application for exemptive relief is granted, our Sub-Adviser would treat every potential investment in customized lower middle market securities evaluated by Main Street as a potential investment opportunity for us and would provide to our Adviser, in advance, information about each such transaction and propose an allocation between us and Main Street and/or certain of its affiliates. If our Adviser deems such potential co-investment transaction and proposed allocation to be appropriate, our Adviser would present the transaction and the proposed allocation to the directors of our board of directors eligible to vote under Section 57(o) of the 1940 Act, which directors are referred to as “Eligible Directors,” and our Sub-Adviser would propose such allocation for Main Street and/or certain of its subsidiaries to the Eligible Directors of the Main Street board of directors. Each board of directors, including the Eligible Directors, would approve each proposed co-investment transaction and the allocation associated therewith prior to the consummation of any co-investment transaction. No independent director on our board of directors or Main Street’s board of directors will have any direct or indirect financial interest in any co-investment transaction or any interest in any related portfolio company, other than through an interest (if any) in our or Main Street’s securities, as applicable. Additional information regarding the operation of the co-investment program is set forth in the application for exemptive relief, and the amendments thereto, which have been filed with the SEC.
Prior to obtaining exemptive relief, we intend to co-invest alongside Main Street and/or its affiliates only in accordance with existing regulatory guidance. For example, at any time, we may co-invest in syndicated deals and secondary loan market transactions where price is the only negotiated point.
Appraisal and Compensation
Our charter provides that, in connection with any transaction involving a merger, conversion or consolidation, either directly or indirectly, involving us and the issuance of securities of a surviving entity after the successful completion of such transaction, or “roll-up,” an appraisal of all our assets will be obtained from a competent independent appraiser which will be filed as an exhibit to the registration statement registering the roll-up transaction. Such appraisal will be based on all relevant information and shall indicate the value of our assets as of a date immediately prior to the announcement of the proposed roll-up. The engagement of such independent appraiser shall be for the exclusive benefit of the Company and our stockholders. A summary of such appraisal shall be included in a report to our stockholders in connection with a proposed roll-up. All stockholders will be afforded the opportunity to vote to approve such proposed roll-up, and shall be permitted to (a) accept the securities of a roll-up entity offered in the proposed roll-up; or (b) one of the following: (i) remain as holders of common stock preserving their interests therein on the same terms and conditions as existed previously; or (ii) receive cash in an amount of such stockholder’s pro rata share of the appraised value of our net assets.
Sales and Leases to Company
Our charter provides that the Company may not purchase or lease assets in which our Adviser or any of its affiliates has an interest unless all of the following conditions are met: (a) the transaction occurs at the formation of the Company and is fully disclosed to the stockholders in a prospectus or in a periodic report; and (b) the assets are sold or leased upon terms that are reasonable to the Company and at a price not to exceed the lesser of cost or fair market value as determined by an independent expert. However, our Adviser may purchase assets in its own name (and assume loans in connection therewith) and temporarily hold title thereto, for the purposes of facilitating the acquisition of the assets, the borrowing of money, obtaining financing for the Company, or the completion of construction of the assets, provided that all of the following conditions are met: (i) the assets are purchased by the Company at a price no greater than the cost of the assets to our Adviser; (ii) all income generated by, and the expenses associated with, the assets so acquired shall be treated as belonging to the Company; and (iii) there are no other benefits arising out of such transaction to our Adviser apart from compensation otherwise permitted by the NASAA Omnibus Guidelines.
Sales and Leases to the Adviser, Directors or Affiliates
Our charter provides that the Company may not sell assets to our Adviser or any affiliate thereof unless such sale is duly approved by the holders of shares of stock entitled to cast a majority of all the votes entitled to be cast on the matter. The Company may not lease assets to our Adviser or any affiliate thereof unless all of the following conditions are met: (a) the transaction is fully disclosed to the stockholders in a periodic report filed with the SEC or otherwise; and (b) the terms of the transaction are fair and reasonable to the Company.
| 126 |
Loans
Our charter provides that, except for the advancement of indemnification funds, no loans, credit facilities, credit agreements or otherwise may be made by the Company to our Adviser or any affiliate thereof.
Commissions on Financing, Refinancing or Reinvestment
Our charter provides that the Company generally may not pay, directly or indirectly, a commission or fee to our Adviser or any affiliate thereof in connection with the reinvestment of profits and available reserves or of the proceeds of the refinancing of assets.
Lending Practices
Our charter provides that, with respect to financing made available to the Company by any adviser, such adviser may not receive interest in excess of the lesser of such adviser’s cost of funds or the amounts that would be charged by unrelated lending institutions on comparable loans for the same purpose. An adviser may not impose a prepayment charge or penalty in connection with such financing and such adviser may not receive points or other financing charges. In addition, an adviser will be prohibited from providing financing with a term in excess of 12 months for the Company.
| 127 |
CONTROL PERSONS AND PRINCIPAL STOCKHOLDERS
After this offering, no person will be deemed to control us, as such term is defined in the 1940 Act. The following table sets forth, as of the date of this prospectus, information with respect to the beneficial ownership of our common stock by:
| · | each person known to us to beneficially own more than 5% of the outstanding shares of our common stock; |
| · | each of our directors and each officer; and |
| · | all of our directors and officers as a group. |
Beneficial ownership is determined in accordance with the rules of the SEC and includes voting or investment power with respect to the securities. There is no common stock subject to options that are currently exercisable or exercisable within 60 days of the offering.
Unless otherwise indicated, all shares of common stock are owned directly and the named person has sole voting and investment power. None of the shares of common stock beneficially owned by our officers or directors have been pledged as security for an obligation.
| Shares Beneficially Owned | ||||||||||||
| as of the date of this Prospectus | ||||||||||||
| Percentage | ||||||||||||
| Percentage | Assuming | |||||||||||
| of Current | Maximum amount | |||||||||||
| Name and Address(1) | Number | Ownership(2) | is purchased | |||||||||
| 5% Stockholders: | ||||||||||||
| DJ-PEI Partners(3) | 287,107.60 | 18.3 | % | * | ||||||||
| HMS Investor LLC(4) | 861,323.81 | 54.8 | % | * | ||||||||
| Interested Directors: | ||||||||||||
| Charles N. Hazen | - | - | - | |||||||||
| Independent Directors: | ||||||||||||
| Peter Shaper | - | - | - | |||||||||
| John O. Niemann, Jr. | - | - | - | |||||||||
| Officers (that are not directors) | ||||||||||||
| Sherri W. Schugart | - | - | - | |||||||||
| Ryan T. Sims | - | - | - | |||||||||
| Susan Dudley | 2,516.11 | * | * | |||||||||
| Jeremy T. Davis | - | - | - | |||||||||
| All officers and directors as a group (seven persons) | 2,516.11 | * | * | |||||||||
* Represents less than 1.0%.
| (1) | Except for DJ-PEI Partners, the address of each beneficial owner is c/o HMS Income Fund, Inc., 2800 Post Oak Boulevard, Suite 5000, Houston, Texas 77056-6118. |
| (2) | Based on a total of 1,573,072 shares issued and outstanding as of March 27, 2013. |
| (3) | DJ-PEI Partners is a Texas partnership. The address of DJ-PEI Partners is 400 Pine Street, Suite 900, Abilene, Texas 79601. |
| 128 |
| (4) | HMS Investor LLC is a Delaware limited liability company. Hines Investment Holdings Limited Partnership is the 92% member of HMS Investor LLC and, as such, has voting and dispositive power over the 861,323.81 shares owned by HMS Investor LLC. JCH Investments, Inc. is the general partner of Hines Investment Holdings Limited Partnership and, as such, shares voting and dispositive power over the 861,323.81 shares held by HMS Investor LLC. As a result of his position at JCH Investments, Inc., Jeffrey C. Hines also shares voting and dispositive power over the 861,323.81 shares held by HMS Investor LLC. |
The following table sets forth, as of the date of this prospectus, the dollar range of our equity securities that is beneficially owned by each of our directors.
| Dollar Range of | ||
| Equity Securities | ||
| Beneficially | ||
| Name and Address(1) | Owned(2)(3)(4) | |
| Interested Directors: | ||
| Charles N. Hazen | None | |
| Independent Directors: | ||
| Peter Shaper | None | |
| John O. Niemann, Jr. | None |
| (1) | The address of each of our directors is c/o HMS Income Fund, Inc., 2800 Post Oak Boulevard, Suite 5000, Houston, Texas 77056-6118. |
| (2) | Beneficial ownership has been determined in accordance with Rule 16a-1(a)(2) of the Exchange Act. |
| (3) | The dollar range of equity securities beneficially owned by our directors is based on the current offering price of $10.00 per share. |
| (4) | The dollar range of equity securities beneficially owned is: None, $1 — $10,000, $10,001 — $50,000, $50,001 — $100,000, or over $100,000. |
| 129 |
DISTRIBUTION REINVESTMENT PLAN
Subject to our board of directors’ discretion and applicable legal restrictions, our board of directors intends to authorize and we intend to declare ordinary cash distributions quarterly and pay such distributions on a monthly basis. We have adopted an “opt in” distribution reinvestment plan pursuant to which you may elect to have the full amount of your cash distributions reinvested in additional shares of our stock. If you elect to “opt in” to the distribution reinvestment plan, we will apply all cash distributions, other than designated special distributions, including distributions paid with respect to any full or fractional shares of common stock acquired under the distribution reinvestment plan, to the purchase of the shares of common stock for you directly, if permitted under state securities laws and, if not, through the dealer manager or soliciting dealers registered in the your state of residence. Designated special distributions are cash or other distributions designated as designated special distributions by our board of directors. For example, if our board of directors authorizes, and we declare, a cash distribution, then if you have “opted in” to our distribution reinvestment plan you will have your cash distributions reinvested in additional shares of our common stock, rather than receiving the cash distributions. Shares issued pursuant to our distribution reinvestment plan will be issued on the same date that we hold the first closing of the month for the sale of shares in this offering. Your reinvested distributions will purchase shares at a price equal to the price that shares are sold in the offering on such closing date minus the sales load. In the event that this offering is suspended or terminated, then the reinvestment purchase price will be the net asset value per share. Shares issued pursuant to our distribution reinvestment plan will have the same voting rights as our shares of common stock offered pursuant to this prospectus.
If you own shares of our common stock and have received this prospectus, you may elect to become a participant in the distribution reinvestment plan by completing and executing a subscription agreement, an enrollment form or any other appropriate authorization form that we provide. If we receive a properly completed subscription agreement or other appropriate authorization form within 10 days prior to the next distribution date, your participation in the distribution reinvestment plan will begin with the next distribution payable after receipt of a your subscription, enrollment or authorization form. Otherwise, the Company reserves the right to commence your participation in the distribution reinvestment plan beginning with the following distribution payable. Shares of common stock will be purchased under the distribution reinvestment plan on the date that we pay distributions. If you elect to participate in the distribution reinvestment plan and you fail to meet the applicable income and net worth standards or are no longer able to make the other investment representations or warranties set forth in the then-current prospectus, you are expected to promptly notify us and your broker, financial advisor or investor representative in writing of the change and to terminate your participation in the distribution reinvestment plan. The ultimate responsibility, however, for determining suitability belongs to the Company and/or our broker-dealers or investment advisers.
We intend to use newly issued shares to implement the plan. The number of shares we will issue to you is determined by dividing the total dollar amount of the distribution payable to you by a price equal to the price that the shares are sold in the offering on such closing date minus the sales load. In the event that the offering is suspended or terminated, then the reinvestment purchase price will be the net asset value per share.
Pursuant to the NASAA Omnibus Guidelines, the distribution reinvestment plan must be operated in accordance with federal and state securities laws. No sales commissions or fees may be deducted directly or indirectly from reinvested funds by the Company. The reinvestment funds must be invested into common stock of the Company. Where required by law, investors must receive a prospectus which is current as of the date of each reinvestment. The soliciting dealers will aid us in blue sky compliance and performance of due diligence responsibilities and will contact investors to ascertain whether the investors continue to meet the applicable states’ suitability standards. However, we will remain responsible for blue sky matters with respect to the distribution reinvestment plan, including with regards to the registration or exemption of the shares under the distribution reinvestment plan.
There will be no selling commissions, dealer manager fees or other sales charges to you if you elect to participate in the distribution reinvestment plan. We will pay the plan administrator’s fees under the plan.
| 130 |
If you receive distributions in the form of stock, you generally are subject to the same federal, state and local tax consequences as you would be had you elected to receive your distributions in cash. Your basis for determining gain or loss upon the sale of stock received in a distribution from us will be equal to the total dollar amount of the distribution payable in cash. Any stock received in a distribution will have a holding period for tax purposes commencing on the day following the day on which the shares are credited to your account.
At least quarterly, we will provide each participant a confirmation showing the amount of the distribution reinvested in our shares during the covered period, the number of shares of common stock owned at the beginning of the covered period, and the total number of shares of common stock owned at the end of the covered period. We reserve the right to amend, suspend or terminate the distribution reinvestment plan. We may terminate the plan for any reason upon 10 days’ prior notice to plan participants; provided, however, our board is not permitted to amend the distribution reinvestment plan if such amendment would eliminate plan participants’ ability to withdraw from the plan at least annually. If you have opted in to the distribution reinvestment plan, your participation in the plan will also be terminated to the extent that your participation would violate our charter. Otherwise, unless you terminate your participation in our distribution reinvestment plan in writing, your participation will continue. You may terminate your participation in the distribution reinvestment plan at any time by providing us with 10 days’ written notice. A withdrawal from participation in the distribution reinvestment plan will be effective only with respect to distributions paid more than 30 days after receipt of written notice. You may contact Hines Investor Relations at 888-220-6121 if you would like more information regarding the method for terminating your account under the distribution reinvestment plan.
All correspondence concerning the plan should be directed to DST Systems Inc., the plan administrator, by mail at P.O. Box 219010, Kansas City, MO 64121-9010 (or 430 W. 7th St., Kansas City, MO 64105 for overnight delivery) or by contacting Hines Investor Relations at 888-220-6121.
We have filed the complete form of our distribution reinvestment plan with the SEC as an exhibit to this registration statement of which this prospectus is a part. You may obtain a copy of the plan by request to the plan administrator by mail at P.O. Box 219010, Kansas City, MO 64121-9010 (or 430 W. 7th St., Kansas City, MO 64105 for overnight delivery), or by contacting Hines Investor Relations at 888-220-6121.
| 131 |
DESCRIPTION OF OUR SECURITIES
The following description is based on relevant portions of the Maryland General Corporation Law and on our charter and bylaws. This summary is not necessarily complete, and we refer you to the Maryland General Corporation Law and our charter and bylaws for a more detailed description of the provisions summarized below.
Outstanding Securities
Set forth below is a chart describing the classes of our securities outstanding as of March 27, 2013.
| (4) Amount Outstanding | ||||||||||||
| (3) Amount Held by our | Exclusive of Amount | |||||||||||
| (1) Title of Class | (2) Amount Authorized | Company for its Account | Shown Under (3) | |||||||||
| Common Stock, par value $0.001 per share | 450,000,000 | — | 1,573,072 | |||||||||
Stock
Our authorized stock consists of 500,000,000 shares of stock, par value $0.001 per share, of which 450,000,000 shares are classified as common stock and 50,000,000 shares are classified as preferred stock. There is currently no market for our common stock, and we do not expect that a market for our shares will develop in the future. No stock has been authorized for issuance under any equity compensation plans. Under Maryland law, our stockholders generally will not be personally liable for our debts or obligations.
Common Stock
Under the terms of our charter, all shares of our common stock have equal rights as to voting and, when they are issued, will be duly authorized, validly issued, fully paid and nonassessable. Distributions may be paid to the holders of our common stock if, as and when authorized by our board of directors and declared by us out of funds legally available therefor. Shares of our common stock have no preemptive, exchange, conversion or redemption rights, but are entitled to the limited repurchase rights described below relating to our share repurchase program and repurchases upon the death or disability of a stockholder. Shares of our common stock are freely transferable, except where their transfer is restricted by federal and state securities laws or by contract. In the event of our liquidation, dissolution or winding up, each share of our common stock would be entitled to share ratably in all of our assets that are legally available for distribution after we pay all debts and other liabilities and subject to any preferential rights of holders of our preferred stock, if any preferred stock is outstanding at such time. Except as may otherwise be specified in our charter, each share of our common stock is entitled to one vote on all matters submitted to a vote of stockholders, including the election of directors. Except as provided with respect to any other class or series of stock, the holders of our common stock possess exclusive voting power. There is no cumulative voting in the election of directors, which means that holders of a majority of the outstanding shares of common stock are able to elect all of our directors, and holders of less than a majority of such shares are not able to elect any director.
Preferred Stock
Under the terms of our charter, our board of directors is authorized to issue shares of preferred stock in one or more classes or series without stockholder approval. The board has discretion to set the terms, preferences, conversion or other rights, voting powers, restrictions, limitations as to dividends or other distributions, qualifications and terms or conditions of redemption for each class or series of preferred stock. Every issuance of preferred stock will be required to comply with the requirements of the 1940 Act. The 1940 Act requires, among other things, that (1) immediately after issuance and before any distribution is made with respect to our common stock and before any purchase of common stock is made, such preferred stock together with all other senior securities must not exceed an amount equal to 50% of our total assets after deducting the amount of such distribution or purchase price, as the case may be, and (2) the holders of shares of preferred stock, if any are issued, must be entitled as a class to elect two directors at all times and to elect a majority of the directors if distributions on such preferred stock are in arrears by two years or more. Certain matters under the 1940 Act require the separate vote of the holders of any issued and outstanding preferred stock. We believe that the availability for issuance of preferred stock will provide us with increased flexibility in structuring future financings and acquisitions. Pursuant to the NASAA Omnibus Guidelines, before any preferred stock may be issued by the Company, a majority of the Company’s independent directors that do not have an interest in the transaction must (i) approve any such offering of preferred stock; and (ii) have access, at the Company’s expense, to the Company’s securities counsel or independent legal counsel.
| 132 |
Limitation on Liability of Directors and Officers; Indemnification and Advance of Expenses
Maryland law permits a Maryland corporation to include in its charter a provision limiting the liability of its directors and officers to the corporation and its stockholders for money damages except for liability resulting from (a) actual receipt of an improper benefit or profit in money, property or services or (b) active and deliberate dishonesty established by a final judgment and which is material to the cause of action.
Maryland law requires a corporation (unless its charter provides otherwise, which our charter does not) to indemnify a director or officer who has been successful in the defense of any proceeding to which he or she is made or threatened to be made a party by reason of his or her service in that capacity. Maryland law permits a corporation to indemnify its present and former directors and officers, among others, against judgments, penalties, fines, settlements and reasonable expenses actually incurred by them in connection with any proceeding to which they may be made or threatened to be made a party by reason of their service in those or other capacities unless it is established that (a) the act or omission of the director or officer was material to the matter giving rise to the proceeding and (1) was committed in bad faith or (2) was the result of active and deliberate dishonesty, (b) the director or officer actually received an improper personal benefit in money, property or services or (c) in the case of any criminal proceeding, the director or officer had reasonable cause to believe that the act or omission was unlawful. However, under Maryland law, a Maryland corporation may not indemnify for an adverse judgment in a suit by or in the right of the corporation or for a judgment of liability on the basis that a personal benefit was improperly received, unless in either case a court orders indemnification, and then only for expenses. In addition, Maryland law permits a corporation to advance reasonable expenses to a director or officer upon the corporation’s receipt of (a) a written affirmation by the director or officer of his or her good faith belief that he or she has met the standard of conduct necessary for indemnification by the corporation and (b) a written undertaking by him or her or on his or her behalf to repay the amount paid or reimbursed by the corporation if it is ultimately determined that the standard of conduct was not met.
Our charter contains a provision that limits the liability of our directors and officers to us and our stockholders for money damages and our charter requires us to indemnify and advance expenses (including reasonable attorneys’ fees and amounts reasonably paid in settlement) to (i) any present or former director or officer, (ii) any individual who, while a director or officer and, at our request, serves or has served another corporation, partnership, limited liability company, joint venture, trust, employee benefit plan or other enterprise as a director, officer, partner, member, manager or trustee and (iii) our Adviser and its directors, executive officers and controlling persons, and any other person or entity affiliated with it. However, in accordance with the NASAA Omnibus Guidelines, our charter and the Investment Advisory Agreement provide that we may not indemnify an indemnitee for any liability or loss suffered by such indemnitee nor hold harmless such indemnitee for any loss or liability suffered by us unless (1) the indemnitee has determined, in good faith, that the course of conduct which caused the loss or liability was in the best interests of our Company, (2) the indemnitee was acting on behalf of or performing services for us, (3) the liability or loss suffered was not the result of negligence or misconduct by our Adviser, an affiliate of our Adviser or an interested director of the Company, or was not the result of gross negligence or misconduct by an independent director of the Company and (4) the indemnification or agreement to hold harmless is only recoverable out of our net assets and not from our stockholders. In addition, we expect that Main Street and Main Street Partners will indemnify us for losses or damages arising out of their respective misfeasance, bad faith, gross negligence in the performance of their respective duties or by reason of the reckless disregard of their respective duties and obligations under the Sub-Advisory Agreement or the violation of applicable law or the breach of any representation in the Sub-Advisory Agreement. In accordance with the 1940 Act, we will not indemnify any person for any liability to which such person would be subject by reason of such person’s misfeasance, bad faith, gross negligence or reckless disregard of the duties involved in the conduct of his office.
| 133 |
In addition, we will not provide indemnification to a person for any loss or liability arising from an alleged violation of federal or state securities laws unless one or more of the following conditions are met: (1) there has been a successful adjudication on the merits of each count involving alleged material securities law violations; (2) such claims have been dismissed with prejudice on the merits by a court of competent jurisdiction; or (3) a court of competent jurisdiction approves a settlement of the claims against the indemnitee and finds that indemnification of the settlement and the related costs should be made, and the court considering the request for indemnification has been advised of the position of the SEC and of the published position of any state securities regulatory authority in which the securities were offered or sold as to indemnification for violations of securities laws. We may advance funds to an indemnitee for legal expenses and other costs incurred as a result of legal action for which indemnification is being sought only if all of the following conditions are met: (i) the legal action relates to acts or omissions with respect to the performance of duties or services on our behalf; (ii) the indemnitee has provided us with written affirmation of his or her good faith belief that he or she has met the standard of conduct necessary for indemnification; (iii) the legal action is initiated by a third party who is not a stockholder or the legal action is initiated by a stockholder acting in his or her capacity as such and a court of competent jurisdiction specifically approves such advancement; and (iv) the indemnitee undertakes to repay the advanced funds to us, together with the applicable legal rate of interest thereon, in cases in which he or she is found not to be entitled to indemnification. We may not incur the cost of that portion of liability insurance which insures the indemnitee for any liability as to which the indemnitee is prohibited from being indemnified under our charter and bylaws.
We have entered into indemnification agreements with our directors and officers. The indemnification agreements provide our directors and officers the maximum indemnification permitted under Maryland law and the 1940 Act.
Provisions of the Maryland General Corporation Law and Our Charter and Bylaws
The Maryland General Corporation Law and our charter and bylaws contain provisions that could make it more difficult for a potential acquirer to acquire us by means of a tender offer, proxy contest or otherwise. These provisions are expected to discourage certain coercive takeover practices and inadequate takeover bids and to encourage persons seeking to acquire control of us to negotiate first with the board of directors. We believe that the benefits of these provisions outweigh the potential disadvantages of discouraging any such acquisition proposals because, among other things, the negotiation of such proposals may improve their terms.
Limited Repurchase Rights
Our charter contains provisions governing our share repurchase program and our repurchase of shares upon the death or disability of a stockholder.
Share Repurchase Program
Our charter provides that beginning September 17, 2013, which is 12 months after the date of our initial closing, subject to our board of directors’ discretion, we will offer to repurchase up to 2.5% of the weighted average number of our outstanding shares in the prior four calendar quarters from our stockholders on the date that we hold the first closing of the month in January, April, July and October, or on such other date and time as determined by our board of directors and disclosed to our stockholders through any means reasonably designed to inform them thereof prior to the Repurchase Date at a price per share equal to the net asset value per share, as determined within 48 hours prior to the applicable Repurchase Date. However, the number of shares to be repurchased by us during any calendar year shall be limited to the number of shares that we can repurchase with the proceeds we receive from the sale of shares under our distribution reinvestment plan, unless our board of directors determines otherwise. We will repurchase shares under this provision of our charter on a pro rata basis in the event that we cannot satisfy all repurchase requests made by our stockholders because of any of the limitations described above.
Importantly, our board of directors will have the right to suspend or terminate any repurchase to be made pursuant to this provision of our charter to the extent that such repurchase would cause us to violate federal law or Maryland law or to the extent that our board of directors determines that it is in our best interest to do so. We are required to promptly notify our stockholders of any changes to this provision of our charter, including any suspension or termination of the provision, through any means reasonably designed to inform our stockholders of such changes.
| 134 |
All requests for redemption must be made in writing and received by us at least five business days prior to the applicable Repurchase Date. You may withdraw your request to have your shares redeemed by submitting a withdrawal request in writing at least five business days prior to the applicable Repurchase Date. We will redeem the shares and pay the redemption price associated therewith on the Repurchase Date. We are required to develop any other procedures necessary to implement this provision of our charter, including the form of repurchase requests stockholders are required to submit to us in connection with each repurchase through any means reasonably designed to inform our stockholders prior to the applicable Repurchase Date.
The requirements contained in this provision of our charter will terminate on the date that our shares are listed on a national securities exchange, are included for quotation in a national securities market or, in the sole determination of our board of directors, a secondary trading market for our shares otherwise develops.
All shares to be repurchased must be (i) fully transferable and not be subject to any liens or other encumbrances and (ii) free from any restrictions on transfer. If we determine that a lien or other encumbrance or restriction exists against the shares, we will not repurchase any such shares.
Repurchase Upon Death or Disability
Our charter provides that in the event of the death or disability of a stockholder, we will, upon request, repurchase such stockholder’s shares, upon the stockholder or the stockholder’s representatives, as applicable, presenting such shares for repurchase regardless of the period the deceased or disabled stockholder has owned his or her shares. However, we will not be obligated to repurchase such stockholder’s shares if more than two years have elapsed from the date of the applicable death or disability and, in the case of a disability, if the stockholder fails to provide the opinion of the qualified independent physician referred to below. The repurchase price per share to be paid by us to the stockholder or stockholder’s estate, as applicable, will be equal to the net asset value per share, as determined within 48 hours prior to the Repurchase Date. As defined in our charter, “disability” means such stockholder suffers a disability for a period of time, as may be determined by our board of directors, and the accuracy of such determination is confirmed by a qualified independent physician from whom such stockholder is required to receive an examination within 30 days following the board of directors’ determination. If such stockholder fails to reasonably cooperate with our board of directors in obtaining the opinion of a qualified independent physician, then our board of directors may, in its reasonable discretion, decide to not make the repurchase.
Importantly, our board of directors will have the right to suspend or terminate any repurchase to be made pursuant to this provision of our charter to the extent that such repurchase would cause us to violate federal law or Maryland law or to the extent that our board of directors determines that it is in our best interest to do so. We are required to promptly notify our stockholders of any changes to this provision of our charter, including any suspension or termination of the provision, through any means reasonably designed to inform our stockholders of such changes.
The requirements contained in this provision of our charter will terminate on the date that our shares are listed on a national securities exchange or are included for quotation in a national securities market.
All shares to be repurchased must be (i) fully transferable and not be subject to any liens or other encumbrances and (ii) free from any restrictions on transfer. If we determine that a lien or other encumbrance or restriction exists against the shares, we will not repurchase any such shares.
Election of Directors, Number of Directors; Vacancies; Removal
As permitted by Maryland law, a plurality of all the votes cast at a meeting of stockholders duly called and at which a quorum is present will be required to elect a director.
| 135 |
Our charter provides that a majority of our board of directors must be independent directors except for a period of up to 60 days after the death, removal or resignation of an independent director pending the election of such independent director’s successor, and the 1940 Act requires that a majority of our board of directors be persons other than “interested persons” as defined in the 1940 Act.
Our charter provides that the number of directors will initially be five, which number may be increased or decreased by the board of directors in accordance with our bylaws. The number of directors currently on our board of directors is three. Our bylaws provide that a majority of our entire board of directors may at any time establish, increase or decrease the number of directors. However, the number of directors may never be less than three or more than fifteen. Except as may be provided by the board of directors in setting the terms of any class or series of preferred stock, any and all vacancies on the board of directors may be filled only by the affirmative vote of a majority of the remaining directors in office, even if the remaining directors do not constitute a quorum, and any director elected to fill a vacancy will serve for the remainder of the full term of the directorship in which the vacancy occurred and until a successor is elected and qualifies, subject to any applicable requirements of the 1940 Act.
Action by Stockholders
The Maryland General Corporation Law provides that stockholder action can be taken only at an annual or special meeting of stockholders or by unanimous consent in lieu of a meeting (unless the charter permits consent by the stockholders entitled to cast not less than the minimum number of votes that would be necessary to authorize or take the action at a meeting, which our charter does not). These provisions, combined with the requirements of our bylaws regarding the calling of a stockholder-requested special meeting of stockholders discussed below, may have the effect of delaying consideration of a stockholder proposal until the next annual meeting.
Advance Notice Provisions for Stockholder Nominations and Stockholder Proposals
Our bylaws provide that with respect to an annual meeting of stockholders, nominations of individuals for election to the board of directors and the proposal of other business to be considered by stockholders may be made only (a) pursuant to our notice of the meeting, (b) by or at the direction of the board of directors or (c) by a stockholder who is a stockholder of record both at the time of giving notice required by our bylaws and at the time of the meeting, who is entitled to vote at the meeting in the election of each individual so nominated or on such other business and who has complied with the advance notice procedures of the bylaws. With respect to special meetings of stockholders, only the business specified in our notice of the meeting may be brought before the meeting. Nominations of individuals for election to the board of directors at a special meeting may be made only (i) by or at the direction of the board of directors or (ii) provided that has been called in accordance with our bylaws for the purpose of electing directors, by a stockholder who is a stockholder of record both at the time of giving notice required by our bylaws and at the time of the meeting, who is entitled to vote at the meeting in the election of each individual so nominated and who has complied with the advance notice provisions of the bylaws.
The purpose of requiring stockholders to give us advance notice of nominations and other business is to afford our board of directors a meaningful opportunity to consider the qualifications of the proposed nominees and the advisability of any other proposed business and, to the extent deemed necessary or desirable by our board of directors, to inform stockholders and make recommendations about such qualifications or business, as well as to provide a more orderly procedure for conducting meetings of stockholders. Although our bylaws do not give our board of directors any power to disapprove stockholder nominations for the election of directors or proposals recommending certain action, they may have the effect of precluding a contest for the election of directors or the consideration of stockholder proposals if proper procedures are not followed and of discouraging or deterring a third party from conducting a solicitation of proxies to elect its own slate of directors or to approve its own proposal without regard to whether consideration of such nominees or proposals might be harmful or beneficial to us and our stockholders.
Calling of Special Meetings of Stockholders
Our bylaws provide that special meetings of stockholders may be called by our board of directors and certain of our officers. Additionally, our bylaws provide that, subject to the satisfaction of certain procedural and informational requirements by the stockholders requesting the meeting, a special meeting of stockholders will be called by our secretary to act on any matter that may properly be considered at a meeting of stockholders upon the written request of stockholders who are stockholders of record at the time of the request and are entitled to cast not less than 10% of all the votes entitled to be cast on such matter at such meeting.
| 136 |
Approval of Extraordinary Corporate Action; Amendment of Charter and Bylaws
Under Maryland law, a Maryland corporation generally cannot dissolve, amend its charter, merge, sell all or substantially all of its assets, engage in a share exchange or engage in similar transactions outside the ordinary course of business, unless approved by the affirmative vote of stockholders entitled to cast at least two-thirds of the votes entitled to be cast on the matter. However, a Maryland corporation may provide in its charter for approval of these matters by a lesser percentage, but not less than a majority of all of the votes entitled to be cast on the matter.
Under our charter, provided that our directors then in office have approved and declared the action advisable and submitted such action to the stockholders, an amendment to our charter that requires stockholder approval, a merger, or a sale of all or substantially all of our assets or a similar transaction outside the ordinary course of business, must generally be approved by the affirmative vote of stockholders entitled to cast at least a majority of all the votes entitled to be cast on the matter. Notwithstanding the foregoing, (i) amendments to our charter to make our common stock a “redeemable security” or to convert the Company, whether by merger or otherwise, from a closed-end company to an open-end company, (ii) amendments to our charter relating to the vote required for certain actions and (iii) the dissolution of the Company each must be approved by the affirmative vote of stockholders entitled to cast at least two-thirds of all the votes entitled to be cast on the matter.
Our charter and bylaws provide that the board of directors has the exclusive power to make, alter, amend or repeal any provision of our bylaws.
Our charter provides that the stockholders may, upon the affirmative vote of stockholders entitled to cast a majority of all the votes entitled to be cast on the matter,
| · | Amend the charter (other than as described above); |
| · | Remove the Adviser and elect a new investment adviser; and |
| · | Approve or disapprove the sale of all or substantially all of the Company’s assets when such sale is to be made other than in the ordinary course of the Company’s business. |
Without the approval of stockholders entitled to cast a majority of all the votes entitled to be cast on the matter, our board of directors may not:
| · | Amend the Investment Advisory Agreement except for amendments that would not adversely affect the interests of our stockholders; or |
| · | Except as permitted by our charter, permit our Adviser to voluntarily withdraw as our investment adviser unless such withdrawal would not affect our tax status and would not materially adversely affect our stockholders; |
| · | Appoint a new investment adviser; |
| · | Unless otherwise permitted by law, sell all or substantially all of our assets other than in the ordinary course of business; and |
| · | Unless otherwise permitted by law, approve a merger or similar reorganization of our Company. |
No Appraisal Rights
Except with respect to appraisal rights arising in connection with the Control Share Act defined and discussed below, as permitted by the Maryland General Corporation Law, our stockholders are not entitled to exercise appraisal rights unless our board of directors determines that appraisal rights apply, with respect to all or any classes or series of stock, to one or more transactions occurring after the date of such determination in connection with which stockholders would otherwise be entitled to exercise appraisal rights.
| 137 |
Restrictions on Roll-Up Transactions
In connection with a proposed “roll-up transaction,” which, in general terms, is any transaction involving the acquisition, merger, conversion or consolidation, directly or indirectly, of our Company and the issuance of securities of an entity that would be created or would survive after the successful completion of the roll-up transaction, we will obtain an appraisal of all of our assets from an independent expert. In order to qualify as an independent expert for this purpose, the person or entity must have no material current or prior business or personal relationship with our Adviser or any affiliate of our Adviser and must be engaged to a substantial extent in the business of rendering opinions regarding the value of assets of the type held by us. If the appraisal will be included in a prospectus used to offer the securities of the entity that would be created or would survive after the successful completion of the roll-up transaction, the appraisal will be filed with the SEC and the states in which the securities are being registered as an exhibit to the registration statement for the offering. Our assets will be appraised on a consistent basis, and the appraisal will be based on the evaluation of all relevant information and will indicate the value of our assets as of a date immediately prior to the announcement of the proposed roll-up transaction. The appraisal will assume an orderly liquidation of assets over a 12-month period. The terms of the engagement of such independent expert will clearly state that the engagement is for our benefit and the benefit of our stockholders. We will include a summary of the independent appraisal, indicating all material assumptions underlying the appraisal, in a report to the stockholders in connection with a proposed roll-up transaction.
In connection with a proposed roll-up transaction, the person sponsoring the roll-up transaction must offer to common stockholders who vote against the proposal a choice of: (1) accepting the securities of the entity that would be created or would survive after the successful completion of the roll-up transaction offered in the proposed roll-up transaction; or (2) one of the following: (i) remaining stockholders and preserving their interests in us on the same terms and conditions as existed previously; or (ii) receiving cash in an amount equal to their pro rata share of the appraised value of our net assets.
We are prohibited from participating in any proposed roll-up transaction: (a) which would result in common stockholders having voting rights in the entity that would be created or would survive after the successful completion of the roll-up transaction that are less than those provided in our charter, including rights with respect to the amendment of the charter and our merger or sale of all or substantially all of our assets; (b) which includes provisions that would operate as a material impediment to, or frustration of, the accumulation of shares by any purchaser of the securities of the entity that would be created or would survive after the successful completion of the roll-up transaction, except to the minimum extent necessary to preserve the tax status of such entity, or which would limit the ability of an investor to exercise the voting rights of its securities of the entity that would be created or would survive after the successful completion of the roll-up transaction on the basis of the number of shares held by that investor; (c) in which our common stockholders’ rights to access of records of the entity that would be created or would survive after the successful completion of the roll-up transaction will be less than those provided in our charter; or (d) in which we would bear any of the costs of the roll-up transaction if our common stockholders reject the roll-up transaction.
Control Share Acquisitions
The Maryland General Corporation Law provides that control shares of a Maryland corporation acquired in a control share acquisition have no voting rights except to the extent approved by a vote of two-thirds of the votes entitled to be cast on the matter, which we refer to as the Control Share Act. Shares owned by the acquiror, by officers or by employees who are directors of the corporation are excluded from shares entitled to vote on the matter. Control shares are voting shares of stock which, if aggregated with all other shares of stock owned by the acquirer or in respect of which the acquirer is able to exercise or direct the exercise of voting power (except solely by virtue of a revocable proxy), would entitle the acquirer to exercise voting power in electing directors within one of the following ranges of voting power:
| · | one-tenth or more but less than one-third; |
| 138 |
| · | one-third or more but less than a majority; or |
| · | a majority or more of all voting power. |
The requisite stockholder approval must be obtained each time an acquirer crosses one of the thresholds of voting power set forth above. Control shares do not include shares the acquiring person is then entitled to vote as a result of having previously obtained stockholder approval. A control share acquisition means the acquisition of issued and outstanding control shares, subject to certain exceptions.
A person who has made or proposes to make a control share acquisition may compel the board of directors of the corporation to call a special meeting of stockholders to be held within 50 days of demand to consider the voting rights of the shares. The right to compel the calling of a special meeting is subject to the satisfaction of certain conditions, including an undertaking to pay the expenses of the meeting. If no request for a meeting is made, the corporation may itself present the question at any stockholders meeting.
If voting rights are not approved at the meeting or if the acquiring person does not deliver an acquiring person statement as required by the statute, then the corporation may redeem for fair value any or all of the control shares, except those for which voting rights have previously been approved. The right of the corporation to redeem control shares is subject to certain conditions and limitations, including compliance with the 1940 Act. Fair value is determined, without regard to the absence of voting rights for the control shares, as of the date of the last control share acquisition by the acquirer or of any meeting of stockholders at which the voting rights of the shares are considered and not approved. If voting rights for control shares are approved at a stockholders meeting and the acquirer becomes entitled to vote a majority of the shares entitled to vote, all other stockholders may exercise appraisal rights. The fair value of the shares as determined for purposes of appraisal rights may not be less than the highest price per share paid by the acquirer in the control share acquisition.
The Control Share Act does not apply (a) to shares acquired in a merger, consolidation or share exchange if the corporation is a party to the transaction or (b) to acquisitions approved or exempted by the charter or bylaws of the corporation. Our bylaws contain a provision exempting from the Control Share Act any and all acquisitions by any person of our shares of stock. There can be no assurance that such provision will not be amended or eliminated at some time in the future. However, we will amend our bylaws to be subject to the Control Share Act only if the board of directors determines that it would be in our best interests and if the SEC staff does not object to our determination that our being subject to the Control Share Act does not conflict with the 1940 Act. The SEC staff has issued informal guidance setting forth its position that certain provisions of the Control Share Act, if implemented, would violate Section 18(i) of the 1940 Act.
Business Combinations
Under Maryland law, “business combinations” between a Maryland corporation and an interested stockholder or an affiliate of an interested stockholder are prohibited for five years after the most recent date on which the interested stockholder becomes an interested stockholder, which we refer to as the “Business Combination Act”. These business combinations include a merger, consolidation, share exchange or, in circumstances specified in the statute, an asset transfer or issuance or reclassification of equity securities. An interested stockholder is defined as:
| · | any person who beneficially owns 10% or more of the voting power of the corporation’s outstanding voting stock; or |
| · | an affiliate or associate of the corporation who, at any time within the two-year period immediately prior to the date in question, was the beneficial owner of 10% or more of the voting power of the then outstanding stock of the corporation. |
A person is not an interested stockholder under this statute if the board of directors approved in advance the transaction by which he otherwise would have become an interested stockholder. However, in approving a transaction, the board of directors may provide that its approval is subject to compliance, at or after the time of approval, with any terms and conditions determined by the board.
| 139 |
After the five-year prohibition, any business combination between the Maryland corporation and an interested stockholder generally must be recommended by the board of directors of the corporation and approved by the affirmative vote of at least:
| · | 80% of the votes entitled to be cast by holders of outstanding shares of voting stock of the corporation; and |
| · | two-thirds of the votes entitled to be cast by holders of voting stock of the corporation other than shares held by the interested stockholder with whom or with whose affiliate the business combination is to be effected or held by an affiliate or associate of the interested stockholder. |
These super-majority vote requirements do not apply if the corporation’s common stockholders receive a minimum price, as defined under Maryland law, for their shares in the form of cash or other consideration in the same form as previously paid by the interested stockholder for its shares.
The statute permits various exemptions from its provisions, including business combinations that are exempted by the board of directors prior to the time that the interested stockholder becomes an interested stockholder. Our board of directors has adopted a resolution exempting any business combination between us and any other person from the provisions of the Business Combination Act, provided that the business combination is first approved by the board of directors, including a majority of the directors who are not interested persons as defined in the 1940 Act. This resolution, however, may be altered or repealed in whole or in part at any time. If this resolution is repealed, or the board of directors does not otherwise approve a business combination, the statute may discourage others from trying to acquire control of us and increase the difficulty of consummating any offer.
Additional Provisions of Maryland Law
Maryland law provides that a Maryland corporation that is subject to the Exchange Act and has at least three independent directors can elect by resolution of the board of directors to be subject to some corporate governance provisions notwithstanding any provision in the corporation’s charter and bylaws. Under the applicable statute, a board of directors may classify itself without the vote of stockholders. Further, the board of directors may, by electing into applicable statutory provisions and notwithstanding any contrary provision in the charter or bylaws.
| · | provide that a special meeting of stockholders will be called only at the request of stockholders entitled to cast at least a majority of the votes entitled to be cast at the meeting; |
| · | reserve for itself the exclusive power to fix the number of directors; |
| · | provide that a director may be removed only by the vote of stockholders entitled to cast two-thirds of all the votes entitled to be cast generally in the election of directors; and |
| · | provide that all vacancies on the board of directors may be filled only by the affirmative vote of a majority of the remaining directors in office, even if the remaining directors do not constitute a quorum, and that any director elected to fill a vacancy will serve for the remainder of the full term of the directorship and until his or her successor is elected and qualifies. |
Pursuant to our charter, we have elected to provide that all vacancies on the board of directors resulting from an increase in the size of the board or the death, resignation or removal of a director may be filled only by the affirmative vote of a majority of the remaining directors, even if the remaining directors do not constitute a quorum. Such election is subject to applicable requirements of the 1940 Act and to the provisions of any class or series of preferred stock established by the board.
Reports to Stockholders
We are required to file annual, quarterly and current reports on Forms 10-K, 10-Q and 8-K, respectively, proxy statements and other reports required by the federal securities laws with the SEC via the SEC’s EDGAR filing system. Within 60 days after the end of each fiscal quarter, we will distribute our quarterly report on Form 10-Q to all stockholders of record. In addition, we will distribute our annual report on Form 10-K to all stockholders of record within 120 days after the end of each fiscal year. Additionally, these reports are available upon filing on the SEC’s website at www.sec.gov and on our website at www.HinesSecurities.com.
| 140 |
In your subscription agreement you authorize us to provide prospectuses, prospectus supplements, annual reports and other information (documents) electronically. Unless you elect in the appropriate place in your subscription agreement to receive documents in paper form by mail, all documents will be provided electronically. You must have internet access to use electronic delivery. We may impose additional charges upon investors who elect to receive documents by mail to defray the cost of mailing paper documents. Documents are available on our website. You may access and print all documents provided through this service. As documents become available, we will notify you of this by sending you an e-mail message that will include instructions on how to retrieve the document. If our e-mail notification is returned to us as “undeliverable,” we will contact you to obtain your updated e-mail address. If we are unable to obtain a valid e-mail address for you, we will send a paper copy by regular U.S. mail to your address of record. You may opt to receive paper documents at any time. However, in order for us to be properly notified, your election must be given to us a reasonable time. We will provide you with paper copies at any time upon request. Such request will not constitute revocation of your consent to receive required documents electronically. In addition, promptly following the payment of distributions to stockholders of record residing in Maryland, we will send a notice to Maryland stockholders including information regarding the source(s) of such stockholder distributions.
| 141 |
MATERIAL U.S. FEDERAL INCOME TAX CONSIDERATIONS
The following discussion is a general summary of the material U.S. federal income tax considerations applicable to us and to an investment in our shares. This summary does not purport to be a complete description of the income tax considerations applicable to us or to investors with respect to an investment in shares of our common stock. For example, we have not described tax consequences that we assume to be generally known by investors or certain considerations that may be relevant to certain types of holders subject to special treatment under U.S. federal income tax laws, including stockholders subject to the alternative minimum tax, tax-exempt organizations, insurance companies, dealers in securities, pension plans and trusts, financial institutions, U.S. stockholders (as defined below) whose functional currency is not the U.S. dollar, persons who mark-to-market our shares and persons who hold our shares as part of a “straddle,” “hedge” or “conversion” transaction. This summary assumes that investors hold shares of our common stock as capital assets (within the meaning of the Code). The discussion is based upon the Code, Treasury regulations, and administrative and judicial interpretations, each as of the date of this prospectus and all of which are subject to change, possibly retroactively, which could affect the continuing validity of this discussion. We have not sought and do not intend to seek any ruling from the Internal Revenue Service, or the IRS, regarding any offer and sale of shares of our common stock under this prospectus. This summary does not discuss any aspects of U.S. estate or gift tax or foreign, state or local tax. It does not discuss the special treatment under U.S. federal income tax laws that could result if we invested in tax-exempt securities or certain other investment assets.
For purposes of our discussion, a “U.S. stockholder” means a beneficial owner of shares of our common stock that is for U.S. federal income tax purposes:
| · | a citizen or individual resident of the U.S.; |
| · | a corporation, or other entity treated as a corporation for U.S. federal income tax purposes, created or organized in or under the laws of the U.S. or any state thereof or the District of Columbia; |
| · | an estate, the income of which is subject to U.S. federal income taxation regardless of its source; or |
| · | a trust if (1) a U.S. court is able to exercise primary supervision over the administration of such trust and one or more U.S. persons have the authority to control all substantial decisions of the trust or (2) it has a valid election in place to be treated as a U.S. person. |
For purposes of our discussion, a “Non-U.S. stockholder” means a beneficial owner of shares of our common stock that is neither a U.S. stockholder nor a partnership (including an entity treated as a partnership for U.S. federal income tax purposes).
If a partnership (including an entity treated as a partnership for U.S. federal income tax purposes) holds shares of our common stock, the tax treatment of a partner or member of the partnership will generally depend upon the status of the partner and the activities of the partnership. A prospective stockholder that is a partner in a partnership holding shares of our common stock should consult his, her or its tax advisors with respect to the purchase, ownership and disposition of shares of our common stock.
Tax matters are very complicated and the tax consequences to an investor of an investment in our shares will depend on the facts of his, her or its particular situation. We encourage investors to consult their own tax advisors regarding the specific consequences of such an investment, including tax reporting requirements, the applicability of U.S. federal, state, local and foreign tax laws, eligibility for the benefits of any applicable tax treaty and the effect of any possible changes in the tax laws.
| 142 |
Election to be Taxed as a RIC
We intend to elect to be treated as a RIC under Subchapter M of the Code commencing with our taxable year ended December 31, 2012. As a RIC, we generally will not be subject to corporate-level U.S. federal income taxes on any income that we distribute to our stockholders from our tax earnings and profits. To qualify as a RIC, we must, among other things, meet certain source-of-income and asset diversification requirements (as described below). In addition, in order to obtain RIC tax treatment, we must distribute to our stockholders, for each taxable year, at least 90% of our “investment company taxable income,” which is generally our net ordinary income plus the excess, if any, of realized net short-term capital gain over realized net long-term capital loss, or the Annual Distribution Requirement. Depending on the amount of taxable income we generate in a tax year, we may choose to spill-over forward taxable income in excess of current year distributions into the next tax year and pay a 4% excise tax on such taxable income. Any such spill-over taxable income must be distributed through a distribution declared prior to filing the final tax return related to the year which generated such taxable income. Even if we qualify as a RIC, we generally will be subject to corporate-level U.S. federal income tax on our undistributed taxable income and could be subject to U.S. federal excise, state, local and foreign taxes.
Taxation as a RIC
Provided that we qualify as a RIC and satisfy the Annual Distribution Requirement, we will not be subject to U.S. federal income tax on the portion of our investment company taxable income and net capital gain (which we define as net long-term capital gain in excess of net short-term capital loss) that we timely distribute to stockholders. We will be subject to U.S. federal income tax at the regular corporate rates on any income or capital gain not distributed (or deemed distributed) to our stockholders.
We will be subject to a 4% nondeductible U.S. federal excise tax on certain undistributed income of RICs unless we distribute in a timely manner an amount at least equal to the sum of (1) 98.0% of our ordinary income for each calendar year, (2) 98.2% of our capital gain net income for the one-year period ending October 31 in that calendar year (or, if we so elect, for the calendar year) and (3) any income recognized, but not distributed, in preceding years and on which we paid no U.S. federal income tax.
In order to qualify as a RIC for U.S. federal income tax purposes, we must, among other things:
| · | elect to be treated as a RIC; |
| · | meet the Annual Distribution Requirement; |
| · | qualify to be treated as a BDC or be registered as a management investment company under the 1940 Act at all times during each taxable year; |
| · | derive in each taxable year at least 90% of our gross income from dividends, interest, payments with respect to certain securities loans, gains from the sale or other disposition of stock or other securities or foreign currencies or other income derived with respect to our business of investing in such stock, securities or currencies and net income derived from an interest in a “qualified publicly traded partnership” (as defined in the Code), or the 90% Income Test; and |
| · | diversify our holdings so that at the end of each quarter of the taxable year: |
| · | at least 50% of the value of our assets consists of cash, cash equivalents, U.S. Government securities, securities of other RICs, and other securities if such other securities of any one issuer do not represent more than 5% of the value of our assets or more than 10% of the outstanding voting securities of the issuer (which for these purposes includes the equity securities of a “qualified publicly traded partnership”); and |
| · | no more than 25% of the value of our assets is invested in the securities, other than U.S. Government securities or securities of other RICs, (i) of one issuer (ii) of two or more issuers that are controlled, as determined under applicable tax rules, by us and that are engaged in the same or similar or related trades or businesses or (iii) of one or more “qualified publicly traded partnerships,” or the Diversification Tests. |
| 143 |
To the extent that we invest in entities treated as partnerships for U.S. federal income tax purposes (other than a “qualified publicly traded partnership”), we generally must include the items of gross income derived by the partnerships for purposes of the 90% Income Test, and the income that is derived from a partnership (other than a “qualified publicly traded partnership”) will be treated as qualifying income for purposes of the 90% Income Test only to the extent that such income is attributable to items of income of the partnership which would be qualifying income if realized by us directly. In addition, we generally must take into account our proportionate share of the assets held by partnerships (other than a “qualified publicly traded partnership”) in which we are a partner for purposes of the Diversification Tests.
In order to meet the 90% Income Test, we may establish one or more special purpose corporations (any such corporation, a “Taxable Subsidiary”) to hold assets from which we do not anticipate earning dividend, interest or other qualifying income under the 90% Income Test. Any investments held through a Taxable Subsidiary generally will be subject to U.S. federal income and other taxes, and therefore we can expect to achieve a reduced after-tax yield on such investments.
We may be required to recognize taxable income in circumstances in which we do not receive a corresponding payment in cash. For example, if we hold debt obligations that are treated under applicable tax rules as having original issue discount (such as debt instruments with payment-in-kind interest or, in certain cases, increasing interest rates or issued with warrants), we must include in income each year a portion of the original issue discount that accrues over the life of the obligation, regardless of whether cash representing such income is received by us in the same taxable year. We may also have to include in income other amounts that we have not yet received in cash, such as deferred loan origination fees that are paid after origination of the loan or are paid in non-cash compensation such as warrants or stock. We anticipate that a portion of our income may constitute original issue discount or other income required to be included in taxable income prior to receipt of cash.
Because any original issue discount or other amounts accrued will be included in our investment company taxable income for the year of the accrual, we may be required to make a distribution to our stockholders in order to satisfy the Annual Distribution Requirement, even though we will not have received any corresponding cash amount. As a result, we may have difficulty meeting the annual distribution requirement necessary to obtain and maintain RIC tax treatment under the Code. We may have to sell some of our investments at times and/or at prices we would not consider advantageous, raise additional debt or equity capital or forgo new investment opportunities for this purpose. If we are not able to obtain cash from other sources, we may fail to qualify for RIC tax treatment and thus become subject to corporate-level income tax.
Furthermore, a portfolio company in which we invest may face financial difficulty that requires us to work- out, modify or otherwise restructure our investment in the portfolio company. Any such restructuring may result in unusable capital losses and future non-cash income. Any restructuring may also result in our recognition of a substantial amount of non-qualifying income for purposes of the 90% Income Test, such as cancellation of indebtedness income in connection with the work-out of a leveraged investment (which, while not free from doubt, may be treated as non-qualifying income) or the receipt of other non-qualifying income.
Gain or loss realized by us from warrants acquired by us as well as any loss attributable to the lapse of such warrants generally will be treated as capital gain or loss. Such gain or loss generally will be long-term or short- term, depending on how long we held a particular warrant.
Investments by us in non-U.S. securities may be subject to non-U.S. income, withholding and other taxes, and therefore, our yield on any such securities may be reduced by such non-U.S. taxes. Stockholders will generally not be entitled to claim a credit or deduction with respect to non-U.S. taxes paid by us.
If we purchase shares in a “passive foreign investment company,” or PFIC, we may be subject to U.S. federal income tax on a portion of any “excess distribution” or gain from the disposition of such shares even if such income is distributed as a taxable dividend by us to our stockholders. Additional charges in the nature of interest may be imposed on us in respect of deferred taxes arising from such distributions or gains. If we invest in a PFIC and elect to treat the PFIC as a “qualified electing fund” under the Code, or QEF, in lieu of the foregoing requirements, we will be required to include in income each year a portion of the ordinary earnings and net capital gain of the QEF, even if such income is not distributed to it. Alternatively, we can elect to mark-to-market at the end of each taxable year our shares in a PFIC; in this case, we will recognize as ordinary income any increase in the value of such shares and as ordinary loss any decrease in such value to the extent it does not exceed prior increases included in income. Under either election, we may be required to recognize taxable income from investments in PFICs in excess of our distributions from PFICs and our proceeds from dispositions of PFIC stock, and such taxable income will be taken into account for purposes of determining our compliance with the Annual Distribution Requirement and calculating our federal excise tax liability.
| 144 |
Under Section 988 of the Code, gain or loss attributable to fluctuations in exchange rates between the time we accrue income, expenses, or other liabilities denominated in a foreign currency and the time we actually collect such income or pay such expenses or liabilities are generally treated as ordinary income or loss. Similarly, gain or loss on foreign currency forward contracts and the disposition of debt denominated in a foreign currency, to the extent attributable to fluctuations in exchange rates between the acquisition and disposition dates, are also treated as ordinary income or loss.
Although we do not presently expect to do so, we are authorized to borrow funds and to sell assets in order to satisfy distribution requirements. However, under the 1940 Act, we are not permitted to make distributions to our stockholders while our debt obligations and other senior securities are outstanding unless certain “asset coverage” tests are met. See “Regulation — Qualifying Assets” and “Regulation — Senior Securities.” Moreover, our ability to dispose of assets to meet our distribution requirements may be limited by (1) the illiquid nature of our portfolio and/or (2) other requirements relating to our status as a RIC, including the Diversification Tests. If we dispose of assets in order to meet the Annual Distribution Requirement or to avoid the excise tax, we may make such dispositions at times that, from an investment standpoint, are not advantageous.
If we fail to satisfy the Annual Distribution Requirement or otherwise fail to qualify as a RIC in any taxable year, we will be subject to tax in that year on all of our taxable income, regardless of whether we make any distributions to our stockholders. In that case, all of such income will be subject to corporate-level U.S. federal income tax, reducing the amount available to be distributed to our stockholders. See “— Failure To Obtain RIC Tax Treatment.”
As a RIC, we are not allowed to carry forward or carry back a net operating loss for purposes of computing our investment company taxable income in other taxable years. U.S. federal income tax law generally permits a RIC to carry forward (i) the excess of its net short-term capital loss over its net long-term capital gain for a given year as a short-term capital loss arising on the first day of the following year and (ii) the excess of its net long- term capital loss over its net short-term capital gain for a given year as a long-term capital loss arising on the first day of the following year. However, future transactions we engage in may cause our ability to use any capital loss carryforwards, and unrealized losses once realized, to be limited under Section 382 of the Code. Certain of our investment practices may be subject to special and complex U.S. federal income tax provisions that may, among other things, (i) disallow, suspend or otherwise limit the allowance of certain losses or deductions, (ii) convert lower taxed long-term capital gain and qualified dividend income into higher taxed short-term capital gain or ordinary income, (iii) convert an ordinary loss or a deduction into a capital loss (the deductibility of which is more limited), (iv) cause us to recognize income or gain without a corresponding receipt of cash, (v) adversely affect the time as to when a purchase or sale of stock or securities is deemed to occur, (vi) adversely alter the characterization of certain complex financial transactions, and (vii) produce income that will not be qualifying income for purposes of the 90% Income Test. We will monitor our transactions and may make certain tax elections in order to mitigate the effect of these provisions.
As described above, to the extent that we invest in equity securities of entities that are treated as partnerships for U.S. federal income tax purposes, the effect of such investments for purposes of the 90% Income Test and the Diversification Tests will depend on whether or not the partnership is a “qualified publicly traded partnership” (as defined in the Code). If the partnership is a “qualified publicly traded partnership,” the net income derived from such investments will be qualifying income for purposes of the 90% Income Test and will be “securities” for purposes of the Diversification Tests. If the partnership, however, is not treated as a “qualified publicly traded partnership,” then the consequences of an investment in the partnership will depend upon the amount and type of income and assets of the partnership allocable to us. The income derived from such investments may not be qualifying income for purposes of the 90% Income Test and, therefore, could adversely affect our qualification as a RIC. We intend to monitor our investments in equity securities of entities that are treated as partnerships for U.S. federal income tax purposes to prevent our disqualification as a RIC.
| 145 |
We may invest in preferred securities or other securities the U.S. federal income tax treatment of which may not be clear or may be subject to recharacterization by the IRS. To the extent the tax treatment of such securities or the income from such securities differs from the expected tax treatment, it could affect the timing or character of income recognized, requiring us to purchase or sell securities, or otherwise change our portfolio, in order to comply with the tax rules applicable to RICs under the Code.
Taxation of U.S. Stockholders
Whether an investment in shares of our common stock is appropriate for a U.S. stockholder will depend upon that person’s particular circumstances. An investment in shares of our common stock by a U.S. stockholder may have adverse tax consequences. The following summary generally describes certain U.S. federal income tax consequences of an investment in shares of our common stock by taxable U.S. stockholders and not by U.S. stockholders that are generally exempt from U.S. federal income taxation. U.S. stockholders should consult their own tax advisors before making an investment in shares of our common stock.
Distributions by us generally are taxable to U.S. stockholders as ordinary income or capital gain. Distributions of our “investment company taxable income” (which is, generally, our ordinary income excluding net capital gain) will be taxable as ordinary income to U.S. stockholders to the extent of our current or accumulated earnings and profits, whether paid in cash or reinvested in additional common stock. To the extent such distributions paid by us to noncorporate U.S. stockholders (including individuals) are attributable to dividends from U.S. corporations and certain qualified foreign corporations, such distributions generally will be eligible for taxation at rates applicable to “qualifying dividends” (at a maximum federal income tax rate of 20%) provided that we properly report such distribution as “qualified dividend income” in a written statement furnished to our stockholders and certain holding period and other requirements are satisfied. In this regard, it is not anticipated that a significant portion of distributions paid by us will be attributable to qualifying dividends; therefore, our distributions generally will not qualify for the preferential rates applicable to qualified dividend income. Distributions of our net capital gain (which is generally our net long-term capital gain in excess of net short-term capital loss) properly designated by us as “capital gain dividends” will be taxable to a U.S. stockholder as long-term capital gain (at a maximum federal income tax rate of 20% in the case of individuals, trusts or estates), regardless of the U.S. stockholder’s holding period for his, her or its common stock and regardless of whether paid in cash or reinvested in additional common stock. Distributions in excess of our current and accumulated earnings and profits first will reduce a U.S. stockholder’s adjusted tax basis in such stockholder’s common stock and, after the adjusted basis is reduced to zero, will constitute capital gain to such U.S. stockholder.
Although we currently intend to distribute any long-term capital gain at least annually, we may in the future decide to retain some or all of our long-term capital gain, but designate the retained amount as a “deemed distribution.” In that case, among other consequences, we will pay tax on the retained amount, each U.S. stockholder will be required to include his, her or its proportionate share of the deemed distribution in income as if it had been actually distributed to the U.S. stockholder, and the U.S. stockholder will be entitled to claim a credit equal to his, her or its allocable share of the tax paid thereon by us. The amount of the deemed distribution net of such tax will be added to the U.S. stockholder’s tax basis for his, her or its common stock. Since we expect to pay tax on any retained capital gain at our regular corporate tax rate, and since that rate is in excess of the maximum rate currently payable by individuals on net capital gain, the amount of tax that individual stockholders will be treated as having paid and for which they will receive a credit will exceed the tax they owe on the retained net capital gain. Such excess generally may be claimed as a credit against the U.S. stockholder’s other U.S. federal income tax obligations or may be refunded to the extent it exceeds a stockholder’s liability for U.S. federal income tax. A stockholder that is not subject to U.S. federal income tax or otherwise required to file a U.S. federal income tax return would be required to file a U.S. federal income tax return on the appropriate form in order to claim a refund for the taxes we paid. In order to utilize the deemed distribution approach, we must provide written notice to our stockholders prior to the expiration of 60 days after the close of the relevant taxable year. We cannot treat any of our investment company taxable income as a “deemed distribution.”
We could be subject to the alternative minimum tax, or the AMT, but any items that are treated differently for AMT purposes must be apportioned between us and our stockholders and this may affect U.S. stockholders’ AMT liabilities. Although regulations explaining the precise method of apportionment have not yet been issued, such items will generally be apportioned in the same proportion that distributions paid to each stockholder bear to our taxable income (determined without regard to the dividends paid deduction), unless a different method for a particular item is warranted under the circumstances.
| 146 |
For purposes of determining (1) whether the Annual Distribution Requirement is satisfied for any year and (2) the amount of capital gain dividends paid for that year, we may, under certain circumstances, elect to treat a dividend that is paid during the following taxable year as if it had been paid during the taxable year in question. If we make such an election, the U.S. stockholder will still be treated as receiving the dividend in the taxable year in which the distribution is made. However, any distributions declared by us in October, November or December of any calendar year, payable to stockholders of record on a specified date in any such month and actually paid during January of the following year, will be treated as if it had been received by our U.S. stockholders on December 31 of the year in which the dividend was declared.
If an investor purchases shares of our common stock shortly before the record date of a distribution, the price of the shares will include the value of the distribution, and the investor will be subject to tax on the distribution even though it represents a return of his, her or its investment.
A U.S. stockholder generally will recognize taxable gain or loss if the stockholder sells or otherwise disposes of his, her or its shares of our common stock. The amount of gain or loss will be measured by the difference between such stockholder’s adjusted tax basis in the common stock sold and the amount of the proceeds received in exchange. Any gain arising from such sale or disposition generally will be treated as long- term capital gain or loss if the stockholder has held his, her or its shares for more than one year. Otherwise, it will be classified as short-term capital gain or loss. However, any capital loss arising from the sale or disposition of shares of our common stock held for six months or less will be treated as long-term capital loss to the extent of the amount of capital gain dividends received, or undistributed capital gain deemed received, with respect to such shares. In addition, all or a portion of any loss recognized upon a disposition of shares of our common stock may be disallowed if other substantially identical shares are purchased (whether through reinvestment of distributions or otherwise) within 30 days before or after the disposition. The ability to otherwise deduct capital loss may be subject to other limitations under the Code.
In general, noncorporate U.S. stockholders, including individuals, trusts and estates, are subject to U.S. federal income tax (at a maximum federal income tax rate of 20%) on their net capital gain, or the excess of realized net long- term capital gain over realized net short-term capital loss for a taxable year, including a long-term capital gain derived from an investment in our shares. Such rate is lower than the maximum rate on ordinary income currently payable by individuals. Corporate U.S. stockholders currently are subject to U.S. federal income tax on net capital gain at the maximum 35% rate also applied to ordinary income. Noncorporate stockholders with net capital loss for a year (which we define as capital loss in excess of capital gain) generally may deduct up to $3,000 of such losses against their ordinary income each year; any net capital loss of a noncorporate stockholder in excess of $3,000 generally may be carried forward and used in subsequent years as provided in the Code. Corporate stockholders generally may not deduct any net capital loss for a year, but may carry back such losses for three years or carry forward such losses for five years.
Certain U.S. stockholders who are individuals, estates or trusts generally are subject to a 3.8% Medicare tax on their “net investment income,” which generally includes, among other things, dividends on, and capital gain from the sale or other disposition of, shares of our common stock.
A “publicly offered” RIC is a RIC whose shares are either (i) continuously offered pursuant to a public offering, (ii) regularly traded on an established securities market or (iii) held by at least 500 persons at all times during the taxable year. If we are not a publicly offered RIC for any period, a noncorporate stockholder’s pro rata portion of our affected expenses, including our management fees, will be treated as an additional dividend to the stockholder and will be deductible by such stockholder only to the extent permitted under the limitations described below. For noncorporate stockholders, including individuals, trusts, and estates, significant limitations generally apply to the deductibility of certain expenses of a nonpublicly offered RIC, including advisory fees. In particular, these expenses, referred to as miscellaneous itemized deductions, are deductible only to individuals to the extent they exceed 2% of such a stockholder’s adjusted gross income, and are not deductible for AMT purposes. While we anticipate that we will constitute a publicly offered RIC after our first tax year, there can be no assurance that we will in fact so qualify for any of our taxable years.
| 147 |
We will send to each of our U.S. stockholders, as promptly as possible after the end of each calendar year, a written statement detailing, on a per share and per distribution basis, the amounts includible in such U.S. stockholder’s taxable income for such year as ordinary income and as long-term capital gain. In addition, the U.S. federal tax status of each year’s distributions generally will be reported to the IRS (including the amount of dividends, if any, eligible for the 20% maximum rate). Distributions paid by us generally will not be eligible for the dividends-received deduction or the preferential tax rate applicable to qualifying dividends. Distributions may also be subject to additional state, local and foreign taxes depending on a U.S. stockholder’s particular situation.
We may be required to withhold U.S. federal income tax, or backup withholding (at a rate of 28%), from all taxable distributions to any noncorporate U.S. stockholder (1) who fails to furnish us with a correct taxpayer identification number or a certificate that such stockholder is exempt from backup withholding or (2) with respect to whom the IRS notifies us that such stockholder has failed to properly report certain interest and dividend income to the IRS and to respond to notices to that effect. An individual’s taxpayer identification number is his or her social security number. Backup withholding tax is not an additional tax, and any amount withheld may be refunded or credited against the U.S. stockholder’s U.S. federal income tax liability, provided that proper information is timely provided to the IRS.
For taxable years beginning after December 31, 2013, if certain disclosure requirements related to U.S. accounts or ownership are not satisfied, a U.S. federal withholding tax at a 30% rate will be imposed on dividends received by U.S. stockholders that own their stock through foreign accounts or foreign intermediaries. In addition, for taxable years beginning after December 31, 2016, if certain disclosure requirements related to U.S. accounts or ownership are not satisfied, a U.S. federal withholding tax at a 30% rate will be imposed on proceeds of sale in respect of our stock received by U.S. stockholders that own their stock through foreign accounts or foreign intermediaries. We will not pay any additional amounts in respect of any amounts withheld.
Under U.S. Treasury regulations, if a stockholder recognizes a loss with respect to shares of our stock of $2 million or more for an individual, S corporation, trust, or a partnership with at least one noncorporate partner or $10 million or more for a stockholder that is either a corporation or a partnership with only corporate partners in any single taxable year (or a greater loss over a combination of years), the stockholder must file with the IRS a disclosure statement on IRS Form 8886 (or successor form). Direct stockholders of portfolio securities in many cases are excepted from this reporting requirement, but under current guidance, stockholders of a RIC are not excepted. Future guidance may extend the current exception from this reporting requirement to stockholders of most or all RICs. The fact that a loss is reportable under these regulations does not affect the legal determination of whether the taxpayer’s treatment of the loss is proper. Significant monetary penalties apply to a failure to comply with this reporting requirement. States may also have a similar reporting requirement. Stockholders should consult their own tax advisors to determine the applicability of these regulations in light of their individual circumstances.
Taxation of Non-U.S. Stockholders
Whether an investment in the shares is appropriate for a Non-U.S. stockholder will depend upon that person’s particular circumstances. An investment in the shares by a Non-U.S. stockholder may have adverse tax consequences. Non-U.S. stockholders should consult their tax advisers before investing in shares of our common stock.
Distributions of our “investment company taxable income” to Non-U.S. stockholders that are not “effectively connected” with a U.S. trade or business carried on by the Non-U.S. stockholder, will generally be subject to withholding of U.S. federal income tax at a rate of 30% (or lower rate provided by an applicable treaty) to the extent of our current and accumulated earnings and profits, unless an applicable exception applies. For taxable years beginning before 2014, however, we generally will not be required to withhold any amounts with respect to distributions of (i) U.S.-source interest income that would not have been subject to withholding of U.S. federal income tax if they had been earned directly by a Non-U.S. stockholder, and (ii) net short-term capital gains in excess of net long-term capital losses that would not have been subject to withholding of U.S. federal income tax if they had been earned directly by a Non-U.S. stockholder, in each case only to the extent that such distributions are properly reported by us as “interest-related dividends” or “short-term capital gain dividends,” as the case may be, and certain other requirements are met.
| 148 |
Actual or deemed distributions of our net capital gain to a Non-U.S. stockholder, and gains realized by a Non-U.S. stockholder upon the sale of our common stock, that are not effectively connected with a U.S. trade or business carried on by the Non-U.S. stockholder, will generally not be subject to U.S. federal withholding tax and generally will not be subject to U.S. federal income tax unless the Non-U.S. stockholder is a nonresident alien individual and is physically present in the U.S. for more than 182 days during the taxable year and meets certain other requirements. However, withholding of U.S. federal income tax at a rate of 30% on capital gain of nonresident alien individuals who are physically present in the U.S. for more than the 182 day period only applies in exceptional cases because any individual present in the U.S. for more than 182 days during the taxable year is generally treated as a resident for U.S. income tax purposes; in that case, he or she would be subject to U.S. income tax on his or her worldwide income at the graduated rates applicable to U.S. citizens, rather than the 30% U.S. federal withholding tax.
If we distribute our net capital gain in the form of deemed rather than actual distributions (which we may do in the future), a Non-U.S. stockholder will be entitled to a U.S. federal income tax credit or tax refund equal to the stockholder’s allocable share of the tax we pay on the capital gain deemed to have been distributed. In order to obtain the refund, the Non-U.S. stockholder must obtain a U.S. taxpayer identification number and file a U.S. federal income tax return even if the Non-U.S. stockholder would not otherwise be required to obtain a U.S. taxpayer identification number or file a U.S. federal income tax return. Accordingly, investment in the shares may not be appropriate for a Non-U.S. stockholder.
Distributions of our “investment company taxable income” and net capital gain (including deemed distributions) to Non-U.S. stockholders, and gain realized by Non-U.S. stockholders upon the sale of our common stock that is “effectively connected” with a U.S. trade or business carried on by the Non-U.S. stockholder (or if an income tax treaty applies, attributable to a “permanent establishment” in the U.S.), will be subject to U.S. federal income tax at the graduated rates applicable to U.S. citizens, residents and domestic corporations. Corporate Non-U.S. stockholders may also be subject to an additional branch profits tax at a rate of 30% imposed by the Code (or lower rate provided by an applicable treaty). In the case of a noncorporate Non-U.S. stockholder, we may be required to withhold U.S. federal income tax from distributions that are otherwise exempt from withholding tax (or taxable at a reduced rate) unless the Non-U.S. stockholder certifies his or her foreign status under penalties of perjury or otherwise establishes an exemption.
The tax consequences to a Non-U.S. stockholder entitled to claim the benefits of an applicable tax treaty may differ from those described herein. Non-U.S. stockholders are advised to consult their own tax advisers with respect to the particular tax consequences to them of an investment in our shares.
A Non-U.S. stockholder who is a nonresident alien individual may be subject to information reporting and backup withholding of U.S. federal income tax on dividends unless the Non-U.S. stockholder provides us or the dividend paying agent with an IRS Form W-8BEN (or an acceptable substitute form) or otherwise meets documentary evidence requirements for establishing that it is a Non-U.S. stockholder or otherwise establishes an exemption from backup withholding.
For taxable years beginning after December 31, 2013, if certain disclosure requirements related to U.S. accounts or ownership are not satisfied, a U.S. federal withholding tax at a 30% rate will be imposed on dividends received by certain Non-U.S. stockholders. In addition, for taxable years beginning after December 31, 2016, if certain disclosure requirements related to U.S. accounts or ownership are not satisfied, a U.S. federal withholding tax at a 30% rate will be imposed on proceeds of sale in respect of shares of our common stock received by certain Non-U.S. stockholders. If payment of withholding taxes is required, Non-U.S. stockholders that are otherwise eligible for an exemption from, or reduction of, U.S. federal withholding taxes with respect to such dividends and proceeds will be required to seek a refund from the IRS to obtain the benefit of such exemption or reduction. We will not pay any additional amounts in respect of any amounts withheld.
| 149 |
Non-U.S. persons should consult their own tax advisors with respect to the U.S. federal income tax and withholding tax, and state, local and foreign tax consequences of an investment in the shares.
Failure To Obtain RIC Tax Treatment
If we fail to satisfy the 90% Income Test or the Diversification Tests for any taxable year, we may nevertheless continue to qualify as a RIC for such year if certain relief provisions are applicable (which may, among other things, require us to pay certain corporate-level federal taxes or to dispose of certain assets).
If we were unable to obtain tax treatment as a RIC, we would be subject to tax on all of our taxable income at regular corporate rates. We would not be able to deduct distributions to stockholders, nor would they be required to be made. Distributions would generally be taxable to our stockholders as dividend income to the extent of our current and accumulated earnings and profits (in the case of noncorporate U.S. stockholders, at a maximum rate applicable to qualified dividend income of 20%). Subject to certain limitations under the Code, corporate distributees would be eligible for the dividends-received deduction. Distributions in excess of our current and accumulated earnings and profits would be treated first as a return of capital to the extent of the stockholder’s tax basis, and any remaining distributions would be treated as a capital gain.
If we fail to meet the RIC requirements for more than two consecutive years and then, seek to re-qualify as a RIC, we would be subject to corporate-level taxation on any built-in gain recognized during the succeeding 10-year period unless we made a special election to recognize all such built-in gain upon our re-qualification as a RIC and to pay the corporate-level tax on such built-in gain.
Possible Legislative or Other Actions Affecting Tax Considerations
Prospective investors should recognize that the present U.S. federal income tax treatment of an investment in our stock may be modified by legislative, judicial or administrative action at any time, and that any such action may affect investments and commitments previously made. The rules dealing with U.S. federal income taxation are constantly under review by persons involved in the legislative process any by the IRS and the U.S. Treasury Department, resulting in revisions of regulations and revised interpretations of established concepts as well as statutory changes. Revisions in U.S. federal tax laws and interpretations thereof could adversely affect the tax consequences of an investment in our stock.
State and Local Tax Treatment
The state and local treatment may differ from federal income tax treatment.
The discussion set forth herein does not constitute tax advice, and potential investors should consult their own tax advisors concerning the tax considerations relevant to their particular situation.
| 150 |
REGULATION
We have elected to be regulated as a BDC under the 1940 Act. The 1940 Act contains prohibitions and restrictions relating to transactions between business development companies and their affiliates, principal underwriters and affiliates of those affiliates or underwriters. The 1940 Act requires that a majority of the directors be persons other than “interested persons,” as that term is defined in the 1940 Act. In addition, the 1940 Act provides that we may not change the nature of our business so as to cease to be, or to withdraw our election as, a BDC unless approved by a majority of our outstanding voting securities.
The 1940 Act defines “a majority of the outstanding voting securities” as the lesser of (i) 67% or more of the voting securities present at a meeting if the holders of more than 50% of our outstanding voting securities are present or represented by proxy or (ii) 50% of our voting securities.
We will generally not be able to issue and sell our common stock at a price below net asset value per share. See “Risk Factors — Risks Related to Business Development Companies — Regulations governing our operation as a BDC and RIC will affect our ability to raise, and the way in which we raise, additional capital or borrow for investment purposes, which may have a negative effect on our growth.” We may, however, sell our common stock, or warrants, options or rights to acquire our common stock, at a price below the then-current net asset value of our common stock if our board of directors determines that such sale is in our best interests and the best interests of our stockholders, and our stockholders approve such sale. In addition, we may generally issue new shares of our common stock at a price below net asset value in rights offerings to existing stockholders, in payment of dividends and in certain other limited circumstances.
As a BDC, we are generally not permitted to invest in any portfolio company in which our Adviser, Main Street or any of their affiliates currently have an investment or to make any co-investments with our Adviser, Main Street or any of their affiliates without an exemptive order from the SEC.
Qualifying Assets
Under the 1940 Act, a BDC may not acquire any asset other than assets of the type listed in Section 55(a) of the 1940 Act, which are referred to as qualifying assets, unless, at the time the acquisition is made, qualifying assets represent at least 70% of the company’s total assets. The principal categories of qualifying assets relevant to our business are any of the following:
| 1. | Securities purchased in transactions not involving any public offering from the issuer of such securities, which issuer (subject to certain limited exceptions) is an eligible portfolio company, or from any person who is, or has been during the preceding 13 months, an affiliated person of an eligible portfolio company, or from any other person, subject to such rules as may be prescribed by the SEC. An eligible portfolio company is defined in the 1940 Act as any issuer which: |
| a. | is organized under the laws of, and has its principal place of business in, the U.S.; |
| b. | is not an investment company (other than a small business investment company wholly-owned by the BDC) or a company that would be an investment company but for certain exclusions under the 1940 Act; and |
| c. | satisfies any of the following: |
| i. | does not have any class of securities that is traded on a national securities exchange; |
| ii. | has a class of securities listed on a national securities exchange, but has an aggregate market value of outstanding voting and non-voting common equity of less than $250 million; |
| 151 |
| iii. | is controlled by a BDC or a group of companies including a BDC and the BDC has an affiliated person who is a director of the eligible portfolio company; or |
| iv. | is a small and solvent company having total assets of not more than $4.0 million and capital and surplus of not less than $2.0 million |
| 2. | Securities of any eligible portfolio company that we control. |
| 3. | Securities purchased in a private transaction from a U.S. issuer that is not an investment company or from an affiliated person of the issuer, or in transactions incident thereto, if the issuer is in bankruptcy and subject to reorganization or if the issuer, immediately prior to the purchase of its securities was unable to meet its obligations as they came due without material assistance other than conventional lending or financing arrangements. |
| 4. | Securities of an eligible portfolio company purchased from any person in a private transaction if there is no ready market for such securities and we already own 60% of the outstanding equity of the eligible portfolio company. |
| 5. | Securities received in exchange for or distributed on or with respect to securities described in (1) through (4) above, or pursuant to the exercise of warrants or rights relating to such securities. |
| 6. | Cash, cash equivalents, U.S. government securities or high-quality debt securities maturing in one year or less from the time of investment. |
In addition, a BDC must have been organized and have its principal place of business in the U.S. and must be operated for the purpose of making investments in the types of securities described in (1), (2) or (3) above.
Managerial Assistance to Portfolio Companies
In order to count portfolio securities as qualifying assets for the purpose of the 70% test, we must either control the issuer of the securities or must offer to make available to the issuer of the securities (other than small and solvent companies described above) significant managerial assistance; except that, where we purchase such securities in conjunction with one or more other persons acting together, one of the other persons in the group may make available such managerial assistance. Making available managerial assistance means, among other things, any arrangement whereby the BDC, through its directors, officers or employees, offers to provide, and, if accepted, does so provide, significant guidance and counsel concerning the management, operations or business objectives and policies of a portfolio company.
Temporary Investments
Pending investment in other types of “qualifying assets,” as described above, our investments may consist of cash, cash equivalents, U.S. government securities or high-quality debt securities maturing in one year or less from the time of investment, which we refer to, collectively, as temporary investments, so that 70% of our assets are qualifying assets. Typically, we will invest in U.S. Treasury bills or in repurchase agreements, provided that such agreements are fully collateralized by cash or securities issued by the U.S. government or its agencies. A repurchase agreement involves the purchase by an investor, such as us, of a specified security and the simultaneous agreement by the seller to repurchase it at an agreed-upon future date and at a price that is greater than the purchase price by an amount that reflects an agreed-upon interest rate. There is no percentage restriction on the proportion of our assets that may be invested in such repurchase agreements. However, if more than 25% of our total assets constitute repurchase agreements from a single counterparty, we would not meet the Diversification Tests in order to qualify as a RIC for federal income tax purposes. Thus, we do not intend to enter into repurchase agreements with a single counterparty in excess of this limit. Our Adviser will monitor the creditworthiness of the counterparties with which we enter into repurchase agreement transactions.
| 152 |
Senior Securities
We are permitted, under specified conditions, to issue multiple classes of debt and one class of stock senior to our common stock if our asset coverage, as defined in the 1940 Act, is at least equal to 200% immediately after each such issuance. In addition, while any senior securities remain outstanding, we must make provisions to prohibit any distribution to our stockholders or the repurchase of such securities or shares unless we meet the applicable asset coverage ratios at the time of the distribution or repurchase. We may also borrow amounts up to 5% of the value of our total assets for temporary or emergency purposes without regard to asset coverage. For a discussion of the risks associated with leverage, See “Risk Factors — Risks Related to Business Development Companies — Regulations governing our operation as a BDC and RIC will affect our ability to raise, and the way in which we raise additional capital or borrow for investment purposes, which may have a negative effect on our growth.”
Code of Ethics
We, our Advisers and our Dealer Manager have each adopted a code of ethics pursuant to Rule 17j-1 under the 1940 Act that establishes procedures for personal investments and restricts certain personal securities transactions. Personnel subject to each code may invest in securities for their personal investment accounts, including securities that may be purchased or held by us, so long as such investments are made in accordance with the code’s requirements. We have attached these codes of ethics as exhibits to the registration statement of which this prospectus is a part. You may also read and copy, after paying a duplication fee, the codes of ethics at the SEC’s Public Reference Room located at 100 F Street, N.E., Washington, D.C. 20549, or by making an electronic request to the following email address: publicinfo@sec.gov or by writing the SEC’s Public Reference Section, Washington, DC 2549-0102. You may obtain information on the operation of the Public Reference Room by calling the SEC at (202) 942-8090. In addition, the code of ethics is available on the EDGAR Database on the SEC’s Internet site at http://www.sec.gov.
Compliance Policies and Procedures
We and our Adviser have adopted and implemented written policies and procedures reasonably designed to prevent violation of the federal securities laws, and our board of directors is required to review these compliance policies and procedures annually to assess their adequacy and the effectiveness of their implementation. We have designated Susan Dudley as our chief compliance officer.
Proxy Voting Policies and Procedures
We have delegated our proxy voting responsibility to our Adviser. Our Adviser follows the proxy voting policies and procedures set forth below. The guidelines will be reviewed periodically by our Adviser and our non-interested directors, and, accordingly, are subject to change.
Introduction
As an investment adviser registered under the Advisers Act, HMS Adviser has a fiduciary duty to act solely in the best interests of its clients. As part of this duty, it recognizes that it must vote client securities in a timely manner free of conflicts of interest and in the best interests of its clients.
These policies and procedures for voting proxies for the investment advisory clients of HMS Adviser are intended to comply with Section 206 of, and Rule 206(4)-6 under, the Advisers Act.
Proxy Policies
HMS Adviser will vote proxies relating to our securities in the best interest of its clients’ stockholders. It will review on a case-by-case basis each proposal submitted for a stockholder vote to determine its impact on the portfolio securities held by its clients. Although HMS Adviser will generally vote against proposals that may have a negative impact on its clients’ portfolio securities, it may vote for such a proposal if there exist compelling long-term reasons to do so.
The proxy voting decisions of HMS Adviser are made by the senior officers who are responsible for monitoring each of its clients’ investments. To ensure that its vote is not the product of a conflict of interest, it will require that: (a) anyone involved in the decision-making process disclose to its chief compliance officer any potential conflict that he or she is aware of and any contact that he or she has had with any interested party regarding a proxy vote; and (b) employees involved in the decision making process or vote administration are prohibited from revealing how HMS Adviser intends to vote on a proposal in order to reduce any attempted influence from interested parties.
| 153 |
Proxy Voting Records
You may obtain information, without charge, regarding how we voted proxies with respect to our portfolio securities by making a written request for proxy voting information to: Chief Financial Officer, 2800 Post Oak Boulevard, Suite 5000, Houston, Texas 77056-6118, or by calling the Company at (888) 220-6121. Also, the SEC maintains a website at www.sec.gov that contains such information.
Other
We will be periodically examined by the SEC for compliance with the 1940 Act.
We are required to provide and maintain a bond issued by a reputable fidelity insurance company to protect us against larceny and embezzlement. Furthermore, as a BDC, we are prohibited from protecting any director or officer against any liability to us or our stockholders arising from misconduct, bad faith, gross negligence or reckless disregard of the duties involved in the conduct of such person’s office.
Securities Exchange Act and Sarbanes-Oxley Act Compliance
We are subject to the reporting and disclosure requirements of the Exchange Act, including the filing of quarterly, annual and current reports, proxy statements and other required items. In addition, we are subject to the Sarbanes-Oxley Act of 2002, which imposes a wide variety of regulatory requirements on publicly-held companies and their insiders. Many of these requirements will affect us. For example:
| · | pursuant to Rule 13a-14 of the Exchange Act, our chief executive officer and chief financial officer are required to certify the accuracy of the financial statements contained in our periodic reports; |
| · | pursuant to Item 307 of Regulation S-K, our periodic reports are required to disclose our conclusions about the effectiveness of our disclosure controls and procedures; and |
| · | pursuant to Rule 13a-15 of the Exchange Act, beginning with our annual report for the year ended December 31, 2013, our management will be required to prepare a report regarding its assessment of our internal control over financial reporting. |
The Sarbanes-Oxley Act requires us to review our current policies and procedures to determine whether we comply with the Sarbanes-Oxley Act and the regulations promulgated thereunder. We monitor our compliance with all regulations that are adopted under the Sarbanes-Oxley Act and take actions necessary to ensure that we are in compliance therewith.
| 154 |
PLAN OF DISTRIBUTION
General
We are offering a maximum of 150,000,000 shares of our common stock to the public at a current offering price of $10.00 per share, except as provided below, through Hines Securities, Inc., the dealer manager. The shares are being offered on a “best efforts” basis, which means generally that the dealer manager is required to use only its best efforts to sell the shares and it has no firm commitment or obligation to purchase any of the shares. The offering of shares of our common stock will terminate on or before June 4, 2014, which is two years after the effective date of this offering, unless we elect to extend it to a date no later than June 4, 2015. This offering must be registered in every state in which we offer or sell shares.
Generally, such registrations are for a period of one year. Thus, we may have to stop selling shares in any state in which our registration is not renewed or otherwise extended annually. We reserve the right to terminate this offering at any time prior to the stated termination date.
We held our initial closing on September 17, 2012, and we now intend to conduct closings on a semi-monthly basis. Subject to the requirements of state securities regulators with respect to sales to residents of their states, there is no minimum number of shares required to be sold in this offering. All subscription payments are placed in a segregated account and held in trust for our subscribers’ benefit, pending release to us at the next scheduled semi-monthly closing. We are offering shares of our common stock on a continuous basis at a current offering price of $10.00 per share; however, to the extent that our net asset value per share increases, we will sell shares of our common stock at a price necessary to ensure that shares of our common stock are not sold at a price per share, after deduction of selling commissions and dealer manager fees, that is below our net asset value per share. In the event of a material decline in our net asset value per share, which we consider to be a non-temporary 5% decrease below our then-current net offering price, and subject to certain conditions, we will reduce our offering price accordingly. Because the price per share of our common stock may change, persons who subscribe for shares in this offering must submit subscriptions for a fixed dollar amount rather than for a number of shares and, as a result, may receive fractional shares of our common stock. Promptly following any such adjustment to the offering price per share, we will file a prospectus supplement with the SEC disclosing the adjusted offering price, and we will also post the updated information on our website at www.HinesSecurities.com. Information contained on our website is not incorporated by reference into this prospectus, and you should not consider that information to be part of this prospectus. We intend to issue shares of common stock issued pursuant to our distribution reinvestment plan on the same date that we hold our first closing of the month.
About the Dealer Manager
We have engaged Hines Securities, Inc. as our dealer manager. Hines Securities, Inc. is a member firm of the Financial Industry Regulatory Authority, or FINRA. Hines Securities, Inc. was organized on 2003 for the purpose of participating in and facilitating the distribution of securities of programs sponsored by Hines, its affiliates and its predecessors. Hines Securities, Inc. is indirectly owned by an affiliate of Hines. Hines Securities, Inc. is the dealer manager or is named in the registration statement as dealer manager in two offerings, including two offerings in which Hines is the sole sponsor, that are effective.
Compensation of Dealer Manager and Selected Broker-Dealers
Except as provided below, the dealer manager receives selling commissions of 7.0% of the gross proceeds of shares sold in the offering. The dealer manager also receives a dealer manager fee up to 3.0% of the gross offering proceeds as compensation for managing and coordinating the offering, working with the selected broker-dealers and providing sales and marketing assistance.
The dealer manager may authorize other broker-dealers that are members of FINRA, which we refer to as selected broker-dealers, to sell our shares. The dealer manager may re-allow all of its selling commissions attributable to a selected broker-dealer.
| 155 |
The dealer manager, in its sole discretion, may also re-allow to any selected broker-dealer a portion of its dealer manager fee as a marketing fee in an amount up to 1.5% of gross proceeds from the offering of our common stock during our offering period of shares sold in the offering by such selected broker-dealer; and may pay out of its dealer manager fee up to an additional 1.0% of gross offering proceeds from the sales of shares sold in the offering by such broker-dealer, as reimbursement for distribution and marketing-related costs and expenses, such as, fees and costs associated with attending or sponsoring conferences and technology costs. The amount of the reallowance will be based on factors such as the prior or projected volume of sales and the amount of marketing assistance and the level of marketing support provided by the selected broker-dealer, in the past and anticipated to be provided in this offering. In addition, our dealer manager may incur the expense of training and education meetings, business gifts and travel and entertainment expenses which comply with the FINRA Rules. The dealer manager will use the portion of its dealer manager fee that it does not re-allow to selected broker- dealers to pay commissions and salaries of its registered persons participating in this offering.
We will not pay selling commissions or dealer manager fees on shares sold under our distribution reinvestment plan. The amount that would have been paid as selling commissions and dealer manager fees if the shares sold under our distribution reinvestment plan had been sold pursuant to this public offering of shares will be retained and used by us. Therefore, the net proceeds to us for sales under our distribution reinvestment plan will be greater than the net proceeds to us for sales pursuant to this prospectus.
Under the rules of FINRA, the maximum compensation payable to members of FINRA participating in this offering may not exceed 10% of our gross offering proceeds. If, upon an abrupt termination of the offering, the total amount of underwriting compensation paid in connection with the offering exceeds 10% of our gross offering proceeds (excluding proceeds from the sale of shares under our distribution reinvestment plan), then the dealer manager will pay to us an amount equal to the underwriting compensation in excess of 10%.
We have agreed to reimburse our Adviser for all actual issuer costs incurred by our Adviser and its affiliates in connection with this offering and our organization; provided that the aggregate of such costs, shall not exceed an aggregate of 1.5% of the gross proceeds from the offering of our common stock during our offering period. Such issuer costs will include our reimbursements to the dealer manager and selected broker-dealers for bona fide out- of-pocket itemized and detailed due diligence expenses incurred by selected broker-dealers and their personnel when visiting our office to verify information relating to us and this offering and, in some cases, reimbursement of the allocable share of actual out-of-pocket employee expenses of internal due diligence personnel of the selected broker-dealers conducting due diligence on the offering. These due diligence reimbursements are not considered part of the 10% underwriting compensation under FINRA Rule 2310(b)(4)(B)(vii), so long as they are included in a detailed and itemized invoice, although they are considered an organization and offering expense, which cannot exceed 15% of the offering proceeds.
Other than these fees, we may not pay referral or similar fees to any professional or other person in connection with the distribution of the shares in this offering.
We have agreed to indemnify the selected broker-dealers, including the dealer manager and selected registered investment advisors, against certain liabilities arising under the Securities Act and liabilities arising from breaches of our representations and warranties contained in the dealer manager agreement. However, the SEC takes the position that indemnification against liabilities arising under the Securities Act is against public policy and is unenforceable. The broker-dealers participating in the offering of shares of our common stock are not obligated to obtain any subscriptions on our behalf, and we cannot assure you that any shares of common stock will be sold.
We will not pay any selling commissions in connection with the sale of shares to investors whose contracts for investment advisory and related brokerage services include a fixed or “wrap” fee feature. Investors may agree with their participating brokers to reduce the amount of selling commissions payable with respect to the sale of their shares down to zero (i) if the investor has engaged the services of a registered investment advisor or other financial advisor who will be paid compensation for investment advisory services or other financial or investment advice or (ii) if the investor is investing through a bank trust account with respect to which the investor has delegated the decision-making authority for investments made through the account to a bank trust department. The net proceeds to us will not be affected by reducing the commissions payable in connection with such transaction. Neither our dealer manager nor its affiliates will directly or indirectly compensate any person engaged as an investment advisor or a bank trust department by a potential investor as an inducement for such investment advisor or bank trust department to advise favorably for an investment in our shares.
| 156 |
We will not pay selling commissions in connection with the sale of our common stock to one or more soliciting dealers and to their respective officers and employees and some of their respective affiliates who request and are entitled to purchase common stock net of selling commissions.
It is illegal for us to pay or award any commissions or other compensation to any person engaged by you for investment advice as an inducement to such advisor to advise you to purchase our common stock; however, nothing herein will prohibit a registered broker-dealer or other properly licensed person from earning a sales commission in connection with a sale of the common stock.
Special Discounts
Our officers and directors and their immediate family members, as well as officers and employees of our Adviser, Main Street, Main Street Partners, and their respective affiliates and their immediate family members (including spouses, parents, grandparents, children and siblings), Friends, and other individuals designated by management, and, if approved by our board of directors, joint venture partners, consultants and other service providers, may purchase shares of our common stock in this offering without being subject to any selling commissions or dealer manager fees. “Friends” mean those individuals who have had long standing business and/or personal relationships with our officers and directors. There is no limit on the number of shares of our common stock that may be sold to such persons.
In addition, the selling commission and the dealer manager fee may be reduced or waived in connection with certain categories of sales, such as sales for which a volume discount applies, sales to certain institutional investors, sales through investment advisers or banks acting as trustees or fiduciaries, sales to our affiliates, sales to employees (and their spouses, parents, and minor children) of selected participating broker-dealers, sales made by certain selected participating broker-dealers at the discretion of the dealer manager, sales in wrap accounts managed by participating broker-dealers or their affiliates and sales in managed accounts that are managed by participating broker-dealers or their affiliates.
The amount of net proceeds to us will not be affected by reducing or eliminating the selling commissions or the dealer manager fee payable in connection with sales to such institutional investors and affiliates. Our Adviser and its affiliates will be expected to hold their shares of our common stock purchased as stockholders for investment and not with a view towards distribution.
To the extent permitted by law and our charter, we will indemnify the selected broker-dealers and the dealer manager against some civil liabilities, including certain liabilities under the Securities Act and liabilities arising from breaches of our representations and warranties contained in the dealer manager agreement.
Volume Discounts
We offer a reduced share purchase price to “single purchasers” on orders of more than $500,000 and selling commissions paid to Hines Securities, Inc. and participating broker-dealers will be reduced by the amount of the share purchase price discount. The per share purchase price will apply to the specific range of each share purchased in the total volume ranges set forth in the table below. The reduced purchase price will not affect the amount we receive for investment.
| Purchase Price per Share in | Selling Commission per Share in | |||||||
| For a “Single Purchaser” | Volume Discount Range(1) | Volume Discount Range | ||||||
| $2,500 – $500,000.00 | $ | 10.00 | 7.0 | % | ||||
| $500,000.01 – $750,000.00 | 9.90 | 6.0 | % | |||||
| $750,000.01 – $1,000,000.00 | 9.80 | 5.0 | % | |||||
| $1,000,000.01 – $2,500,000.00 | 9.70 | 4.0 | % | |||||
| $2,500,000.01 – $5,000,000.00 | 9.60 | 3.0 | % | |||||
| Over $5,000,000.00 | 9.50 | 2.0 | % | |||||
| 157 |
| (1) | Assumes a $10.00 per share current offering price. Discounts will be adjusted appropriately for changes in the offering price. |
We will apply the reduced selling price per share and selling commissions to the incremental shares within the indicated range only. Thus, for example, a total subscription amount of $1,250,000 would result in the purchase of 126,535.926 shares at a weighted average purchase price of $9.88 per share as shown below:
| · | $500,000 at $10.00 per share=50,000 shares; (7% selling commission + 3% dealer manager fee); |
| · | $250,000 at $9.90 per share=25,252.525 shares; (6% selling commission + 3% dealer manager fee); |
| · | $250,000 at $9.80 per share=25,510.204 shares; (5% selling commission + 3% dealer manager fee); and |
| · | $250,000 at $9.70 per share=25,773.196 shares; (4% selling commission + 3% dealer manager fee). |
Subscriptions may be combined for the purpose of determining the volume discounts in the case of subscriptions made by any “purchaser,” as that term is defined below, provided all such shares are purchased through the same broker-dealer. The volume discount shall be prorated among the separate subscribers considered to be a single “purchaser.” Any request to combine more than one subscription must be made in writing submitted simultaneously with your subscription for shares, and must set forth the basis for such request. Any such request will be subject to verification by the dealer manager that all of such subscriptions were made by a single “purchaser.”
For the purposes of such volume discounts, the term “purchaser” includes:
| · | an individual, his or her spouse and their children under the age of 21 who purchase the shares for his, her or their own accounts; |
| · | a corporation, partnership, association, joint-stock company, trust fund or any organized group of persons, whether incorporated or not; |
| · | an employees’ trust, pension, profit sharing or other employee benefit plan qualified under Section 401(a) of the Internal Revenue Code; |
| · | all commingled trust funds maintained by a given bank; and |
| · | any person or entity, or persons or entities, acquiring shares that are clients of and are advised by a single investment adviser registered under the Advisers Act. |
If a single purchaser described in the categories above wishes to have his, her or its orders so combined, that purchaser will be required to request the treatment in writing, which request must set forth the basis for the discount and identify the orders to be combined. Any request will be subject to our verification that all of the orders were made by a single purchaser.
Orders also may be combined for the purpose of determining the commissions payable in the case of orders by any purchaser described in any category above who orders additional shares. In this event, the commission payable with respect to the subsequent purchase of shares will equal the commission per share which would have been payable in accordance with the commission schedule set forth above if all purchases had been made simultaneously.
| 158 |
Notwithstanding the above, the dealer manager may, at its sole discretion, enter into an agreement with a selected broker-dealer, whereby such selected broker-dealer may aggregate subscriptions as part of a combined order for the purpose of offering investors reduced aggregate selling commissions, provided that any such aggregate group of subscriptions must be received from such selected broker-dealer. Additionally, the dealer manager may, at its sole discretion, aggregate subscriptions as part of a combined order for the purpose of offering investors reduced aggregate selling commissions, provided that any such aggregate group of subscriptions must be received from the dealer manager. Any reduction in selling commissions and dealer manager fees would be prorated among the separate subscribers.
In order to encourage purchases of shares of our common stock in excess of 500,000 shares, our dealer manager may, in its sole discretion, agree with a purchaser to reduce the selling commission and the dealer manager fee. However, in no event will the net proceeds to us be affected by such fee reductions. For the purposes of such purchases in excess of 500,000 shares, the term “purchaser” has the same meaning as defined above with respect to volume discount purchases.
Subscription Process
To purchase shares in this offering, you must complete and sign a subscription agreement (in the form attached to this prospectus as Appendix A) for a specific dollar amount equal to or greater than $2,500 and pay such amount at the time of subscription. You should pay for your shares by delivering a check for the full purchase price of the shares, payable to “HMS Income Fund, Inc.” You should exercise care to ensure that the applicable subscription agreement is filled out correctly and completely.
By executing the subscription agreement, you will attest, among other things, that you:
| · | have received the final prospectus; |
| · | accept the terms of our charter; |
| · | meet the suitability requirements described in this prospectus; |
| · | are purchasing the shares for your own account; |
| · | acknowledge that there is no public market for our shares; and |
| · | are in compliance with the USA PATRIOT Act and are not on any governmental authority watch list. |
We include these representations in our subscription agreement in order to prevent persons who do not meet our suitability standards or other investment qualifications from subscribing to purchase our shares.
Subscriptions will be effective only upon our acceptance, and we reserve the right to reject any subscription in whole or in part. We may not accept a subscription for shares until at least five business days after the date you receive the final prospectus. Within 30 days of our receipt of each completed subscription agreement, we will accept or reject the subscription. If we accept the subscription, we will mail a confirmation within three days. If for any reason we reject the subscription, we will promptly return the funds and the subscription agreement, without interest or deduction, within ten business days after rejecting it.
Investments through IRA Accounts
Community National Bank has agreed to act as an IRA custodian for investors who would like to purchase shares through an IRA. For any accountholder that makes and maintains an investment equal to or greater than $10,000 in shares of our common stock through an IRA for which Community National Bank serves as custodian, we will pay the base fee for such IRA for the first calendar year and an affiliate of Hines will pay the base fee for such IRA for each successive year. Beginning on the date that their accounts are established, all investors will be responsible for any other fees applicable to their accounts with Community National Bank. Further information about custodial services is available through your broker or through our dealer manager. See “Questions and Answers About This Offering — Who can help answer my questions?” for the dealer manager’s contact information.
| 159 |
Supplemental Sales Material
In addition to this prospectus, we intend to use supplemental sales material in connection with the offering of our shares, although only when accompanied by or preceded by the delivery of the prospectus, as supplemented. We will file all supplemental sales material with FINRA prior to distributing such material. The supplemental sales material does not contain all of the information material to an investment decision and should only be reviewed after reading the prospectus. The sales material expected to be used in permitted jurisdictions includes:
| · | investor sales promotion brochures; |
| · | cover letters transmitting the prospectus; |
| · | brochures containing a summary description of the offering; |
| · | fact sheets describing the general nature of HMS Income Fund, Inc. and our investment objective; |
| · | asset flyers describing our recent investments; |
| · | broker updates; |
| · | online investor presentations; |
| · | third-party article reprints; |
| · | website material; |
| · | electronic media presentations; and |
| · | client seminars and seminar advertisements and invitations. |
All of the foregoing material will be prepared by our Advisers or their affiliates with the exception of the third-party article reprints, if any. In certain jurisdictions, some or all of such sales material may not be available. In addition, the sales material may contain certain quotes from various publications without obtaining the consent of the author or the publication for use of the quoted material in the sales material.
We are offering shares in this offering only by means of this prospectus. Although the information contained in our supplemental sales materials will not conflict with any of the information contained in the prospectus, as supplemented, the supplemental materials do not purport to be complete and should not be considered a part of or as incorporated by reference in the prospectus, or the registration statement of which the prospectus is a part.
LIQUIDITY STRATEGY
We intend to explore a potential liquidity event for our stockholders between four and six years following the completion of our offering period. However, we may determine to explore or complete a liquidity event sooner than between four and six years following the completion of our offering period. We will view our offering period as complete as of the termination date of our most recent public equity offering, if we have not conducted a public offering in any continuous two-year period. We may determine not to pursue a liquidity event if we believe that then-current market conditions are not favorable for a liquidity event, and that such conditions will improve in the future. See “Risk Factors — Risks Relating to the Offering and Our Common Stock — Because there is no public trading market for shares of our common stock and we are not obligated to effectuate a liquidity event by a specified date, it will be difficult for you to sell your shares.”
| 160 |
A liquidity event could include (1) the sale of all or substantially all of our assets either on a complete portfolio basis or individually followed by a liquidation, (2) a listing of our shares on a national securities exchange, or (3) a merger or another transaction approved by our board of directors in which our stockholders will receive cash or shares of a publicly traded company. We refer to the above scenarios as “liquidity events.” While our intention is to seek to explore a potential liquidity event between four and six years following the completion of our offering period, there can be no assurance that a suitable transaction will be available or that market conditions for a liquidity event will be favorable during that timeframe. In making a determination of what type of liquidity event is in our best interest, our board of directors, including our independent directors, may consider a variety of criteria, including, but not limited to, portfolio diversification, portfolio performance, our financial condition, potential access to capital as a listed company, market conditions for the sale of our assets or listing of our securities, internal management considerations and the potential for stockholder liquidity. If we determine to pursue a listing of our securities on a national securities exchange in the future, at that time we may consider either an internal or an external management structure.
Prior to the completion of a liquidity event, our share repurchase program may provide a limited opportunity for you to have your shares of common stock repurchased, subject to certain restrictions and limitations, at a price which may reflect a discount from the purchase price you paid for the shares being repurchased. See “Share Repurchase Program” for a detailed description of our share repurchase program.
FINRA Rule 2310(b)(3)(D) requires that we disclose the liquidity of prior public programs sponsored by Hines, our Sponsor. In addition to HMS Income Fund, Inc., the Hines group of companies has sponsored the following two other public programs: Hines REIT and Hines Global REIT, neither of which has reached the period in which it expected to consider a liquidation event.
SHARE REPURCHASE PROGRAM
We do not intend to list our shares on a securities exchange, and we do not expect there to be a public market for our shares. As a result, if you purchase shares of our common stock, your ability to sell your shares will be limited.
Beginning September 17, 2013, which is 12 months after the date of our initial closing, subject to the discretion of our board of directors, we intend to commence a share repurchase program pursuant to which we intend to conduct quarterly share repurchases, on approximately 10% of our weighted average number of outstanding shares in any 12-month period, to allow our stockholders to sell their shares back to us at a price equal to the net asset value per share, as determined within 48 hours prior to the Repurchase Date which shall be the date of the first closing of the month in January, April, July and October unless otherwise determined by the board of directors. All requests for redemption must be made in writing and received by us at least five business days prior to the applicable Repurchase Date. You may withdraw your request to have your shares redeemed by submitting a withdrawal request in writing at least five business days prior to the applicable Repurchase Date. Our share repurchase program will include numerous restrictions that limit your ability to sell your shares.
Unless our board of directors determines otherwise, we will limit the number of shares to be repurchased during any calendar year to the number of shares we can repurchase with the proceeds we receive from the sale of shares of our common stock under our distribution reinvestment plan. See “Distribution Reinvestment Plan.” At the sole discretion of our board of directors, we may also use cash on hand, cash available from borrowings and cash from liquidation of investments as of the end of the applicable period to repurchase shares. In addition, we will limit repurchases in each quarter to 2.5% of the weighted average number of shares of our common stock outstanding in the prior four calendar quarters. You may request that we repurchase all of the shares of our common stock that you own.
To the extent that the number of shares of our common stock submitted to us for repurchase exceeds the number of shares that we are able to purchase, we will repurchase shares on a pro rata basis from among the requests for repurchase received by us. Further, we will have no obligation to repurchase shares if the repurchase would violate the restrictions on distributions under federal law or Maryland law, which prohibit distributions that would cause a corporation to fail to meet statutory tests of solvency.
| 161 |
Our board of directors has the right to suspend or terminate the share repurchase program to the extent that it determines that it is in our best interest to do so. We will promptly notify our stockholders of any changes to the share repurchase program, including any suspension or termination of it. Moreover, the share repurchase program will terminate on the date that our shares are listed on a national securities exchange, are included for quotation in a national securities market or, in the sole determination of our board of directors, a secondary trading market for the shares otherwise develops. All shares to be repurchased under our share repurchase program must be (i) fully transferable and not be subject to any liens or other encumbrances and (ii) free from any restrictions on transfer. If we determine that a lien or other encumbrance or restriction exists against the shares requested to be repurchased, we will not repurchase any such shares. There is no assurance that our board of directors will exercise its discretion to conduct a share repurchase program and a share repurchase program will only be conducted when our board of directors determines it is in our best interests to repurchase shares of our common stock.
Our board of directors will consider the following factors, among others, in making its determination regarding whether to commence a share repurchase program and under what terms:
| · | the effect of such repurchases on our qualification as a RIC (including the consequences of any necessary asset sales); |
| · | the liquidity of our assets (including fees and costs associated with disposing of assets); |
| · | our investment plans and working capital requirements; |
| · | the relative economies of scale with respect to our size; |
| · | our history in repurchasing shares of our common stock or portions thereof; and |
| · | the condition of the securities markets. |
The limitations and restrictions described above may prevent us from accommodating all repurchase requests made in any quarter. Our share repurchase program has many limitations, including the limitations described above, and should not in any way be viewed as the equivalent of a secondary market. There is no assurance that we will repurchase any of your shares pursuant to the share repurchase program or that there will be sufficient funds available to accommodate all of our stockholders’ requests for repurchase. As a result, we may repurchase less than the full amount of shares that you request to have repurchased. If we do not repurchase the full amount of your shares that you have requested to be repurchased, or we determine not to make repurchases of our shares, you will likely not be able to dispose of your shares, even if we under-perform. Any periodic repurchase offers will be subject in part to our available cash and compliance with the RIC qualification and diversification rules and the 1940 Act. Stockholders will not pay a fee in connection with our repurchase of shares under the share repurchase program.
In the event of the death or disability of a stockholder, we will, upon request, repurchase the shares held by such stockholder regardless of the period the deceased or disabled stockholder has owned his or her shares. The repurchase price per share to be paid by us to the stockholder or stockholder’s estate, as applicable, will equal the net asset value per share, as determined within 48 hours prior to the Repurchase Date. However, we will not be obligated to repurchase shares if more than two years have elapsed since the date of the death or disability of the stockholder and, in the case of a disability, if the stockholder fails to provide the opinion of the qualified independent physician referred to below. For purposes of this repurchase right, a disability will be deemed to have occurred when a stockholder suffers a disability for a period of time, as determined by our board of directors and confirmed by a qualified independent physician. Our board of directors will have no obligation to repurchase shares if it would cause us to violate federal law or Maryland law. Moreover, our board of directors has the right to suspend or terminate this repurchase right to the extent that it determines that it is in our best interest to do so. Finally, this repurchase right will terminate on the date that our shares are listed on a national securities exchange or are included for quotation in a national securities market. All shares to be repurchased under our share repurchase program must be (i) fully transferable and not be subject to any liens or other encumbrances and (ii) free from any restrictions on transfer. If we determine that a lien or other encumbrance or restriction exists against the shares requested to be repurchased, we will not repurchase any such shares.
| 162 |
Our charter contains provisions governing our share repurchase program and our repurchase of shares upon the death or disability of a stockholder. For a more detailed discussion of these provisions, see “Description of Our Securities — Limited Repurchase Rights.”
Transfer on death designation. You have the option of placing a transfer on death, or TOD, designation on your shares purchased in this offering. A TOD designation transfers ownership of your shares to your designated beneficiary upon your death. This designation may only be made by individuals, not entities, who are the sole or joint owners with right of survivorship of the shares. However, this option is not available to residents of Louisiana or Puerto Rico. If you would like to place a TOD designation on your shares, you must check the TOD box on the subscription agreement.
| 163 |
CUSTODIAN, TRANSFER AND DISTRIBUTION PAYING AGENT AND REGISTRAR, AND ESCROW AGENT
Our securities are held under a custody agreement by Amegy Bank National Association, whose address is 1221 McKinney Street, Houston, TX 77010. DST Systems Inc. acts as our transfer agent, plan administrator, distribution paying agent and registrar. The principal business address of DST Systems Inc. is 333 W. 11th St. Kansas City, MO 64105. UMB Bank, N.A. is our escrow agent. The principal business address of our escrow agent is 1010 Grand Blvd, 4th Floor, Kansas City, Missouri 64106 and our escrow agent’s telephone number is 816-860-3017.
BROKERAGE ALLOCATION AND OTHER PRACTICES
Since we intend to generally acquire and dispose of our investments in privately negotiated transactions, we expect to infrequently use brokers in the normal course of our business. Subject to policies established by our board of directors, our Adviser is primarily responsible for the execution of the publicly-traded securities portion of our portfolio transactions and the allocation of brokerage commissions. Our Adviser does not execute transactions through any particular broker or dealer, but seeks to obtain the best net results for us, taking into account such factors as price (including the applicable brokerage commission or dealer spread), size of order, difficulty of execution, and operational facilities of the firm and the firm’s risk and skill in positioning blocks of securities. While our Adviser generally seeks reasonably competitive trade execution costs, it will not necessarily pay the lowest spread or commission available. Subject to applicable legal requirements, our Adviser may select a broker based partly upon brokerage or research services provided to it and us and any other clients. In return for such services, we may pay a higher commission than other brokers would charge if our Adviser determines in good faith that such commission is reasonable in relation to the services provided.
LEGAL MATTERS
Certain legal matters regarding the shares of common stock offered hereby have been passed upon for us by Bass, Berry & Sims PLC, Memphis, Tennessee, and certain matters with respect to Maryland law will be passed upon by Venable LLP, Baltimore, Maryland.
INDEPENDENT REGISTERED PUBLIC ACCOUNTING FIRM
The financial statements as of December 31, 2012 and for the period from inception (November 22, 2011) to December 31, 2011, included in this prospectus and elsewhere in the registration statement, have been audited by Grant Thornton LLP, independent registered public accountants, as stated in their report appearing herein. The principal business address of Grant Thornton LLP is 700 Milam Street, Suite 300, Houston, TX 77002.
AVAILABLE INFORMATION
We have filed with the SEC a registration statement on Form N-2, together with all amendments and related exhibits, under the Securities Act, with respect to our shares of common stock offered by this prospectus. The registration statement contains additional information about us and our shares of common stock being offered by this prospectus.
We are required to file with or submit to the SEC annual, quarterly and current reports, proxy statements and other information meeting the informational requirements of the Exchange Act. You may inspect and copy these reports, proxy statements and other information, as well as the registration statement and related exhibits and schedules, at the Public Reference Room of the SEC at 100 F Street, N.E., Washington, D.C. 20549. You may obtain information on the operation of the Public Reference Room by calling the SEC at 1-800-SEC-0330. The SEC maintains an Internet site that contains reports, proxy and information statements and other information filed electronically by us with the SEC, which are available on the SEC’s website at http://www.sec.gov. Copies of these reports, proxy and information statements and other information may be obtained, after paying a duplicating fee, by electronic request at the following e-mail address: publicinfo@sec.gov, or by writing the SEC’s Public Reference Section, 100 F Street, N.E., Washington, D.C. 20549.
| 164 |
PRIVACY NOTICE
We are committed to protecting your privacy. This privacy notice explains the privacy policies of HMS Income Fund, Inc. and its affiliated companies. This notice supersedes any other privacy notice you may have received from HMS Income Fund, Inc.
We will safeguard, according to strict standards of security and confidentiality, all information we receive about you. The only information we collect from you is your name, address, number of shares you hold and your social security number. This information is used only so that we can send you annual reports and other information about us, and send you proxy statements or other information required by law.
We do not share this information with any non-affiliated third party except as described below.
| · | Authorized Employees of our Adviser. It is our policy that only authorized employees of our Adviser who need to know your personal information will have access to it. |
| · | Service Providers. We may disclose your personal information to companies that provide services on our behalf, such as record keeping, processing your trades, and mailing you information. These companies are required to protect your information and use it solely for the purpose for which they received it. |
| · | Courts and Government Officials. If required by law, we may disclose your personal information in accordance with a court order or at the request of government regulators. Only that information required by law, subpoena, or court order will be disclosed. |
If you decide to no longer do business with us, we will continue to follow this privacy policy with respect to the information we have in our possession about you and your account.
| 165 |
HMS INCOME FUND, INC.
INDEX TO FINANCIAL STATEMENTS
| Page | ||
| Report of Independent Registered Public Accounting Firm | F-2 | |
| Balance Sheets as of December 31, 2012 and 2011 | F-3 | |
| Statements of Operations for the Year Ended December 31, 2012, and for the Period from Inception (November 22, 2011) to December 31, 2011 | F-4 | |
| Statements of Changes in Net Assets for the Year Ended December 31, 2012, and for the Period from Inception (November 22, 2011) to December 31, 2011 | F-5 | |
| Statements of Cash Flows for the Years Ended December 31, 2012 and 2011 | F-6 | |
| Schedules of Investments as of December 31, 2012 and 2011 | F-7 | |
| Notes to Financial Statements | F-9 |
Report of Independent Registered Public Accounting Firm
Board of Directors and Stockholders
HMS Income Fund, Inc.
We have audited the accompanying balance sheets of HMS Income Fund, Inc. (a Maryland corporation) (the “Company”), including the schedule of investments, as of December 31, 2012 and 2011 and the related statements of operations, changes in net assets and cash flows for the year ended December 31, 2012 and for the period from inception (November 22, 2011) to December 31, 2011 and the financial highlights (see Note 5) for year ended December 31, 2012 and for the period from inception (November 22, 2011) to December 31, 2011. These financial statements and financial highlights are the responsibility of the Company’s management. Our responsibility is to express an opinion on these financial statements and financial highlights based on our audits.
We conducted our audits in accordance with the standards of the Public Company Accounting Oversight Board (United States). Those standards require that we plan and perform the audit to obtain reasonable assurance about whether the financial statements and financial highlights are free of material misstatement. The Company is not required to have, nor were we engaged to perform an audit of its internal control over financial reporting. Our audits included consideration of internal control over financial reporting as a basis for designing audit procedures that are appropriate in the circumstances, but not for the purpose of expressing an opinion on the effectiveness of the Company’s internal control over financial reporting. Accordingly, we express no such opinion. An audit also includes examining, on a test basis, evidence supporting the amounts and disclosures in the financial statements, assessing the accounting principles used and significant estimates made by management, as well as evaluating the overall financial statement presentation. Our procedures included verification by confirmation of securities as of December 31, 2012 and 2011, or by other appropriate auditing procedures where replies were not received. We believe that our audits provide a reasonable basis for our opinion.
In our opinion, the financial statements and financial highlights referred to above present fairly, in all material respects, the financial position of HMS Income Fund, Inc. as of December 31, 2012 and 2011, respectively and the results of its operations and its cash flows for the year ended December 31, 2012, and for the period from inception (November 22, 2011) to December 31, 2011 and the financial highlights for the year ended December 31, 2012, and the period from inception (November 22, 2011) to December 31, 2011, in conformity with accounting principles generally accepted in the United States of America.
/s/ GRANT THORNTON LLP
Houston, Texas
March 27, 2013
| F-2 |
PART I — FINANCIAL INFORMATION
HMS Income Fund, Inc.
Balance Sheets
(in thousands, except per share and per unit amounts)
| December 31, 2012 | December 31, 2011 | |||||||
| ASSETS | ||||||||
| Portfolio investments at fair value: | ||||||||
| Non-Control/Non-Affiliate investments (cost: $16,011 and $16,423 as of December 31, 2012 and December 31, 2011) | $ | 16,132 | $ | 16,387 | ||||
| Total portfolio investments | 16,132 | 16,387 | ||||||
| Cash and cash equivalents | 1,832 | 942 | ||||||
| Interest receivable | 58 | 26 | ||||||
| Prepaid and other assets | 82 | - | ||||||
| Due from Main Street Capital Corporation | 1,003 | 170 | ||||||
| Deferred offering costs | 2,508 | - | ||||||
| Deferred financing costs (net of accumulated amortization of $50 and $2 as of December 31, 2012 and December 31, 2011) | 210 | 27 | ||||||
| Total assets | $ | 21,825 | $ | 17,552 | ||||
| LIABILITIES | ||||||||
| Accounts payable and other liabilities | $ | 114 | $ | 18 | ||||
| Payable for unsettled trades | 290 | - | ||||||
| Distribution payable | 76 | - | ||||||
| Due to affiliates | 2,922 | 14 | ||||||
| Note payable | 7,000 | - | ||||||
| Note payable to Main Street Capital Corporation | - | 7,500 | ||||||
| Total liabilities | 10,402 | 7,532 | ||||||
| Commitments and contingencies | ||||||||
| NET ASSETS | ||||||||
| Membership interests; 1,111,111 units outstanding as of December 31, 2011 | - | 1 | ||||||
| Common Stock, $.001 par value; 150,000,000 shares authorized, 1,289,472 issued and outstanding as of December 31, 2012 | 1 | - | ||||||
| Additional paid in capital | 11,248 | 9,999 | ||||||
| Accumulated net investment income, net of distributions | 109 | 56 | ||||||
| Accumulated net realized gain on investment | 14 | - | ||||||
| Net unrealized appreciation (depreciation) | 51 | (36 | ) | |||||
| Total net assets | 11,423 | 10,020 | ||||||
| Total liabilities and net assets | $ | 21,825 | $ | 17,552 | ||||
| Net asset value per share / per unit | $ | 8.86 | $ | 9.02 | ||||
See notes to the financial statements.
| F-3 |
HMS Income Fund, Inc.
Statements of Operations
(in thousands, except shares and per share and per unit amounts)
| Year Ended December 31, 2012 | For the Period from Inception (November 22, 2011) through December 31, 2011 | |||||||
| INVESTMENT INCOME | ||||||||
| Interest income | ||||||||
| Affiliate investments | $ | 635 | $ | - | ||||
| Non-Control/Non-Affiliate investments | 1,238 | 90 | ||||||
| Total interest income | 1,873 | 90 | ||||||
| EXPENSES | ||||||||
| Interest expense | 316 | 16 | ||||||
| Management and incentive fees | 358 | - | ||||||
| Administrative services expenses | 438 | - | ||||||
| Professional fees | 201 | - | ||||||
| Insurance | 108 | - | ||||||
| Other general and administrative | 114 | 18 | ||||||
| Expenses before fee and expense waivers | 1,535 | 34 | ||||||
| Waiver of management and incentive fees | (358 | ) | - | |||||
| Waiver of administrative services expenses | (438 | ) | - | |||||
| Total expenses, net of fee and expense waivers | 739 | 34 | ||||||
| NET INVESTMENT INCOME | 1,134 | 56 | ||||||
| NET REALIZED GAIN FROM INVESTMENTS | ||||||||
| Affiliate investment | 12 | - | ||||||
| Non-Control/Non-Affiliate investment | 2 | - | ||||||
| Total realized gain from investments | 14 | - | ||||||
| NET REALIZED INCOME | 1,148 | 56 | ||||||
| NET UNREALIZED APPRECIATION (DEPRECIATION) | ||||||||
| Affiliate investments | 25 | - | ||||||
| Non-Control/Non-Affiliate investments | 62 | (36 | ) | |||||
| Total net unrealized appreciation | 87 | (36 | ) | |||||
| NET INCREASE IN NET ASSETS RESULTING FROM OPERATIONS | $ | 1,235 | $ | 20 | ||||
| NET INVESTMENT INCOME PER SHARE/UNIT – BASIC AND DILUTED | $ | 0.99 | $ | 0.05 | ||||
| NET REALIZED INCOME PER SHARE/UNIT – BASIC AND DILUTED | $ | 1.00 | $ | 0.05 | ||||
| NET INCREASE IN NET ASSETS RESULTING FROM OPERATIONS PER SHARE/UNIT – BASIC AND DILUTED | $ | 1.08 | $ | 0.02 | ||||
| DISTRIBUTIONS DECLARED PER SHARE/UNIT | $ | 0.94 | $ | - | ||||
| WEIGHTED AVERAGE SHARES/UNITS OUTSTANDING – BASIC AND DILUTED | 1,151,554 | 1,111,111 | ||||||
See notes to the financial statements.
| F-4 |
HMS Income Fund, Inc.
Statements of Changes in Net Assets
(in thousands, except number of units and number of shares)
| Membership
Interests | Common Stock | Accumulated | ||||||||||||||||||||||||||||||||||
| Net | ||||||||||||||||||||||||||||||||||||
| Number
of Units | Par
Value | Number
of Shares | Par
Value | Additional
Paid-In Capital | Investment
Income, Net of Distributions | Accumulated
Net Realized Gain | Net
Unrealized (Depreciation) Appreciation | Total
Net Assets | ||||||||||||||||||||||||||||
| Balance at Inception (November 22, 2011) | - | $ | - | - | $ | - | $ | - | $ | - | $ | - | $ | - | $ | - | ||||||||||||||||||||
| Membership interest purchase | 1,111,111 | 1 | - | - | 9,999 | - | - | - | 10,000 | |||||||||||||||||||||||||||
| Net increase in net assets resulting from operations | - | - | - | - | - | 56 | - | (36 | ) | 20 | ||||||||||||||||||||||||||
| Balance at December 31, 2011 | 1,111,111 | $ | 1 | - | $ | - | $ | 9,999 | $ | 56 | $ | - | $ | (36 | ) | $ | 10,020 | |||||||||||||||||||
| Merger transaction – May 31, 2012 | (1,111,111 | ) | (1 | ) | 1,123,157 | 1 | - | - | - | - | - | |||||||||||||||||||||||||
| Issuance of common stock due to stock dividend | - | - | 25,274 | - | - | - | - | - | - | |||||||||||||||||||||||||||
| Issuance of common stock | - | - | 141,041 | - | 1,379 | - | - | - | 1,379 | |||||||||||||||||||||||||||
| Selling commissions and dealer manager fees | - | - | - | - | (109 | ) | - | - | - | (109 | ) | |||||||||||||||||||||||||
| Offering costs | - | - | - | - | (21 | ) | - | - | - | (21 | ) | |||||||||||||||||||||||||
| Net increase in net assets resulting from operations | - | - | - | - | - | 1,134 | 14 | 87 | 1,235 | |||||||||||||||||||||||||||
| Distributions declared | - | - | - | - | - | (1,081 | ) | - | - | (1,081 | ) | |||||||||||||||||||||||||
| Balance at December 31, 2012 | - | $ | - | 1,289,472 | $ | 1 | $ | 11,248 | $ | 109 | $ | 14 | $ | 51 | $ | 11,423 | ||||||||||||||||||||
See notes to the financial statements.
| F-5 |
HMS Income Fund, Inc.
Statements of Cash Flows
(in thousands)
| Year Ended December 31, 2012 | For the Period from Inception (November 22, 2011) through December 31, 2011 | |||||||
| CASH FLOWS FROM OPERATING ACTIVITIES | ||||||||
| Net increase in net assets resulting from operations | $ | 1,235 | $ | 20 | ||||
| Adjustments to reconcile net increase in net assets resulting from operations to net cash provided by (used in) operating activities: | ||||||||
| Repayments received, sales of investments in portfolio companies | 9,675 | 106 | ||||||
| Purchase of investments in portfolio companies from Main Street Capital Corporation | - | (9,029 | ) | |||||
| Investments in portfolio companies | (9,148 | ) | - | |||||
| Net unrealized depreciation (appreciation) of portfolio investments | (87 | ) | 36 | |||||
| Net realized (gain) from investments | (14 | ) | - | |||||
| Amortization of deferred financing costs | 77 | 2 | ||||||
| Accretion of unearned income | (146 | ) | - | |||||
| Net payment-in-kind interest accrual | (25 | ) | - | |||||
| Changes in other assets and liabilities: | ||||||||
| Interest receivable | (32 | ) | (26 | ) | ||||
| Prepaid and other assets | (82 | ) | - | |||||
| Due from Main Street Capital Corporation | (833 | ) | (170 | ) | ||||
| Due to affiliates | 268 | 14 | ||||||
| Accounts payable and other liabilities | 96 | 18 | ||||||
| Payable for unsettled trades | 290 | - | ||||||
| Net cash provided by (used in) operating activities | 1,274 | (9,029 | ) | |||||
| CASH FLOWS FROM FINANCING ACTIVITIES | ||||||||
| Proceeds from membership interests purchase | - | 10,000 | ||||||
| Proceeds from issuance of common stock | 1,379 | - | ||||||
| Payment of selling commissions and dealer manager fees | (109 | ) | - | |||||
| Payment of distributions | (1,005 | ) | - | |||||
| Principal payment on note payable to Main Street Capital Corporation | (7,500 | ) | - | |||||
| Proceeds from note payable | 7,000 | - | ||||||
| Payment of deferred financing costs | (149 | ) | (29 | ) | ||||
| Net cash provided by (used in) financing activities | (384 | ) | 9,971 | |||||
| Net increase in cash and cash equivalents | 890 | 942 | ||||||
| CASH AND CASH EQUIVALENTS AT THE BEGINNING OF PERIOD | 942 | - | ||||||
| CASH AND CASH EQUIVALENTS AT THE END OF THE PERIOD | $ | 1,832 | $ | 942 | ||||
See notes to the financial statements.
| F-6 |
HMS Income Fund, Inc.
Schedule of Investments
As of December 31, 2012
(dollars in thousands)
| Principal | Cost | Fair | ||||||||||||
| Portfolio Company / Type of Investment (1) | Industry | (5) | (5) | Value | ||||||||||
| Non-Control/Non-Affiliate Investments (2) | ||||||||||||||
| Ameritech College Operations, LLC, 18% Secured Debt (Maturity –March 9, 2017) | For-Profit Nursing and Healthcare College | $ | 750 | $ | 750 | $ | 750 | |||||||
| CDC Software Corporation, LIBOR plus 6%, Current Coupon 7.25%, Senior Secured Debt (Maturity – August 6, 2018) (6) | Enterprise Application Software | 748 | 741 | 752 | ||||||||||
| California Healthcare Medical Billing, Inc., 12% Secured Debt (Maturity – October 17, 2015) | Outsourced Billing and Revenue Cycle Management | 750 | 750 | 750 | ||||||||||
| Fishnet Security, Inc., LIBOR Plus 6.50%, Current Coupon 7.75%, Secured Debt, (Maturity – November 30, 2017) | Information Technology Value-Added Reseller | 2,000 | 1,980 | 1,990 | ||||||||||
| Flexera Software, LLC, LIBOR plus 9.75%, Current Coupon 11.00%, Secured Debt (Maturity – September 30, 2018)(6) | Software Licensing | 1,500 | 1,518 | 1,526 | ||||||||||
| Ipreo Holdings LLC, LIBOR Plus 5.25%, Current Coupon 6.50%, Secured Debt (Maturity – August 5, 2017) (6) | Application Software for Capital Markets | 743 | 728 | 747 | ||||||||||
| IRTH Holdings, LLC, 12% Secured Debt (Maturity – December 29, 2015) | Damage Prevention Technology Information Services | 686 | 686 | 686 | ||||||||||
| NAPCO Precast, LLC, 18.00% Secured Debt (Maturity – January 31, 2016) | Precast Concrete Manufacturing | 750 | 750 | 750 | ||||||||||
| National Vision, Inc., LIBOR Plus 5.75%, Current Coupon 7.00%, Secured Debt (Maturity – August 2, 2018) (6) | Discount Optical Reseller | 744 | 733 | 756 | ||||||||||
| NRI Clinical Research, LLC, 14.00% Secured Debt (Maturity – September 8, 2016) | Clinical Research Center | 646 | 646 | 646 | ||||||||||
| Panolam Industries International, Inc., LIBOR plus 6.00%, Current Coupon 7.25%, Secured Debt (Maturity – August 23, 2017) (6) | Decorative Laminate Manufacturer | 714 | 707 | 713 | ||||||||||
| Phillips Plastic Corporation, LIBOR Plus 5.00%, Current Coupon 6.50%, Secured Debt (Maturity – February 12, 2017) (6) | Custom Molder of Plastics and Metals | 741 | 733 | 738 | ||||||||||
| Principle Environmental, LLC, 12.00% Secured Debt (Maturity – February 1, 2016) | Noise Abatement Services | 750 | 750 | 750 | ||||||||||
| UniTek Global Services, Inc., LIBOR Plus 7.50%, Current Coupon 9.00%, Secured Debt (Maturity – April 15, 2018) (6) | Provider of Outsourced Infrastructure Services | 1,466 | 1,368 | 1,442 | ||||||||||
| Universal Fiber Systems, LLC, LIBOR plus 5.75%, Current Coupon 7.50%, Secured Debt (Maturity – June 26, 2015) (6) | Manufacturer of Synthetic Fibers | 1,918 | 1,878 | 1,889 | ||||||||||
| VFH Parent LLC, LIBOR Plus 6.00%, Current Coupon 7.50%, Secured Debt (Maturity – July 8, 2016) (6) | Electronic Trading and Market Making | 609 | 595 | 611 | ||||||||||
| Visant Corporation, LIBOR Plus 4.00%, Current Coupon 5.25%, Secured Debt (Maturity – December 22, 2016) (6) | School Affinity Stores | 698 | 698 | 636 | ||||||||||
| Total Non-Control/Non-Affiliate Investments (2) (3) (4) - 100% (of total Portfolio Investments at fair value) | $ | 16,011 | $ | 16,132 | ||||||||||
| (1) | See Note 3 – Fair Value Hierarchy for Investments for summary geographic location of portfolio companies. |
| (2) | Non-Control/Non-Affiliate investments are defined by the 1940 Act as investments that are neither Control investments nor Affiliate investments. |
| (3) | Control investments are defined by the 1940 Act as investments in which more than 25% of the voting securities are owned or where the ability to nominate greater than 50% of the board representation is maintained. As of December 31, 2012, the Company did not own any Control investments. |
| (4) | Affiliate investments are defined by the 1940 Act as investments in which between 5% and 25% of the voting securities are owned, or an investment in an investment company’s investment adviser, and the investments are not classified as Control investments. As of December 31, 2012, the Company did not own any Affiliate investments. |
| (5) | Principal is net of payments. Cost is net of payments. |
| (6) | Index based floating interest rate is subject to contractual minimum interest rates. |
See notes to the financial statements.
| F-7 |
HMS Income Fund, Inc.
Schedule of Investments
As of December 31, 2011
(dollars in thousands)
| Principal | Cost | Fair | ||||||||||||
| Portfolio Company / Type of Investment (1) | Industry | (5) | (5) | Value | ||||||||||
| Non-Control/Non-Affiliate Investments (2) (For accounting purposes, the non-control/non-affiliate investments are accounted for as a secured loan to Main Street Capital Corporation, collateralized by the following investments, see footnote 8 below) | ||||||||||||||
| Academy, Ltd, LIBOR Plus 4.50%, Current Coupon 6.00%, Secured Debt (Maturity – August 3, 2018) (6) | Sporting Goods Retailer | $ | 2,000 | $ | 1,992 | $ | 1,984 | |||||||
| Ipreo Holdings LLC, LIBOR Plus 6.50%, Current Coupon 8.00%, Secured Debt (Maturity – August 5, 2017) (6) | Application Software and Capital Markets | 748 | 734 | 731 | ||||||||||
| Metropolitan Health Networks, Inc., LIBOR Floor of 1.75% Plus 11.75%, Current Coupon 13.50%, Secured Debt (Maturity – October 4, 2017) (6)(9) | Primary Care Network | 750 | 735 | 735 | ||||||||||
| Multiplan, Inc., LIBOR Plus 3.25%, Current Coupon 4.75%, Secured debt (Maturity – August 26, 2017) (6) | Healthcare Preferred Provider Organization | 747 | 747 | 713 | ||||||||||
| NAPCO Precast, LLC, 18.00% Secured Debt (Maturity – January 31, 2016) | Precast Concrete Manufacturing | 750 | 750 | 750 | ||||||||||
| National Healing Corporation, LIBOR Plus 6.75%, Current Coupon 8.25%, Secured Debt (Maturity – November 30, 2017) (6) | Wound Care Services | 750 | 713 | 724 | ||||||||||
| NRI Clinical Research, LLC, 14.00% Secured Debt (Maturity – September 8, 2016) | Clinical Research Center | 750 | 750 | 750 | ||||||||||
| Olympus Building Services, Inc., 12.00% Secured Debt (Including PIK) (Maturity – March 27, 2014) (7) | Custodial/Facilities Services | 750 | 750 | 750 | ||||||||||
| Pacific Architects and Engineers Incorporated, LIBOR Plus 6.00%, Current Coupon 7.50%, Secured Debt (Maturity – April 4, 2017) (6) | Architecture and Engineering Services | 705 | 691 | 684 | ||||||||||
| Phillips Plastic Corporation, LIBOR Plus 5.00%, Current Coupon 6.50%, Secured Debt (Maturity – February 12, 2017) (6) | Custom Molder of Plastics and Metals | 750 | 743 | 746 | ||||||||||
| Principle Environmental, LLC, 12.00% Secured Debt (Maturity – February 1, 2016) | Noise Abatement Services | 750 | 750 | 750 | ||||||||||
| Ulterra Drilling Technologies, L.P., LIBOR Floor of 2% Plus 7.50%, Current Coupon 9.50%, Secured Debt (Maturity – September 9, 2016) (6) | Oilfield Services | 741 | 727 | 726 | ||||||||||
| UniTek Global Services, Inc., LIBOR Plus 7.50%, Current Coupon 9.00%, Secured Debt (Maturity – April 15, 2018) (6) | Provider of Outsourced Infrastructure Services | 3,491 | 3,393 | 3,421 | ||||||||||
| Van Gilder Insurance Corporation, 13.00% Secured Debt (Maturity – January 31, 2016) | Insurance Brokerage | 750 | 750 | 750 | ||||||||||
| VFH Parent LLC, LIBOR Plus 6.00%, Current Coupon 7.50%, Secured Debt (Maturity – July 8, 2016) (6) | Electronic Trading and Market Making | 750 | 736 | 753 | ||||||||||
| Visant Corporation, Base Rate of 1.25% Plus 4.00%, Current Coupon 5.25%, Secured Debt (Maturity – December 22, 2016) (6) | School Affinity Stores | 712 | 712 | 670 | ||||||||||
| Zieglers NYPD, LLC, 13.00% Current / Plus 5.00% PIK Secured Debt (Maturity – October 1, 2013) (7) | Casual Restaurant Group | 750 | 750 | 750 | ||||||||||
| Total Non-Control/Non-Affiliate Investments (2) (3) (4) - 100% (of total Portfolio Investments at fair value) | $ | 16,423 | $ | 16,387 | ||||||||||
| (1) | See Note 3 – Fair Value Hierarchy for Investments for summary geographic location of portfolio companies. |
| (2) | Non-Control/Non-Affiliate investments are defined by the 1940 Act as investments that are neither Control investments nor Affiliate investments. |
| (3) | Control investments are defined by the 1940 Act as investments in which more than 25% of the voting securities are owned or where the ability to nominate greater than 50% of the board representation is maintained. As of December 31, 2011, the Company did not own any Control investments. |
| (4) | Affiliate investments are defined by the 1940 Act as investments in which between 5% and 25% of the voting securities are owned, or an investment in an investment company’s investment adviser, and the investments are not classified as Control investments. As of December 31, 2011, the Company did not own and Affiliate investments. |
| (5) | Principal is net of payments. Cost is net of payments. |
| (6) | Index based floating interest rate is subject to contractual minimum interest rates. |
| (7) | Olympus Building Services Inc. and Ziegler’s NYPD LLC, include $1 and $2 respectively of PIK interest revenue. |
| (8) | For accounting purposes, the Purchase Transaction described in Note 2 – Basis of Presentation and Summary of Significant Accounting Policies - Investment Classification has been accounted for as secured loan to Main Street Capital Corporation. For purposes of this schedule, the investments collateralizing the secured loan are reported individually. |
| (9) | The investment is not a qualifying asset under the Investment Company Act of 1940, as amended. A business development company may not acquire any asset other than qualifying assets, unless, at the time the acquisition is made, qualifying assets represent at least 70% of the company’s total assets. As of December 31, 2011, 95.8% of the Company’s total assets represent qualifying assets. |
See notes to the financial statements.
| F-8 |
HMS Income Fund, Inc.
Notes to the Financial Statements
Note 1. Principal Business and Organization
HMS Income Fund, Inc. (the “Company”) was formed as a Maryland corporation on November 28, 2011 under the General Corporation Law of the State of Maryland. The Company is an externally managed, non-diversified closed-end investment company that has elected to be treated as a business development company (“BDC”), under the Investment Company Act of 1940, as amended (the “1940 Act”). The Company also intends to elect to be treated for U.S. federal income tax purposes for its taxable year ended December 31, 2012, and to qualify annually thereafter, as a regulated investment company (“RIC”) under the Internal Revenue Code of 1986, as amended (the “Code”). The Company’s primary investment objective is to generate current income through debt and equity investments. A secondary objective of the Company is to generate long-term capital appreciation through such investments. On December 16, 2011, the Company filed a registration statement on Form N-2, as amended (the “Registration Statement”) with the Securities and Exchange Commission (the “SEC”) to register for sale up to $1.5 billion of shares of common stock (the “Offering”). Except as with respect to minimum offering requirements set by securities regulators of certain states, there is no minimum number of shares of common stock required to be sold in the Offering.
The business of the Company is managed by HMS Adviser LP (the “Adviser”), an affiliate of Hines Interests Limited Partnership (“Hines”), pursuant to the Investment Advisory and Administrative Services Agreement (the “Advisory Agreement”), dated May 31, 2012, between the Company and the Adviser. On May 31, 2012, the Company and the Adviser entered into a sub-advisory agreement (the “Sub-Advisory Agreement”) with Main Street Capital Corporation (“Main Street”), a New York Stock Exchange listed BDC and a registered investment adviser under the Investment Advisers Act of 1940, as amended (the “Advisers Act”), and Main Street Capital Partners, LLC, a wholly-owned subsidiary of Main Street (“Main Street Partners”), to act as our investment sub-adviser to identify, evaluate, negotiate and structure prospective investments, make investment and portfolio management recommendations for approval by the Adviser, monitor our investment portfolio and provide certain ongoing administrative services to the Adviser. Main Street is initially providing such investment sub-advisory services to the Adviser. However, the fees that Main Street would receive from such arrangement could have negative consequences on Main Street’s ability to meet the source-of-income requirement necessary for Main Street to maintain its RIC tax treatment, the ultimate intent is that Main Street Partners will provide such services. Main Street will need to obtain certain relief from the SEC before Main Street Partners is permitted to provide these services to the Adviser, which Main Street is currently seeking. However, there can be no assurance that Main Street will obtain such relief. If and when such requested no-action letter relief or similar relief is granted by the Staff, Main Street Partners will act as the Company’s investment sub-adviser instead of Main Street. The term “our Sub-Adviser,” as used herein, will refer to Main Street until such time that, if at all, the Staff grants the abovementioned requested no-action letter relief or similar relief; after which time, it will refer to Main Street Partners. We referred to the Adviser and Sub-Adviser, collectively, as the “Advisers.”Upon the execution of the Sub-Advisory Agreement, Main Street became an affiliate of the Company. The Company has engaged Hines Securities, Inc., (the “Dealer Manager”) an affiliate of the Adviser, to serve as the Dealer Manager for the Offering. The Dealer Manager is responsible for marketing the Company’s shares of common stock being offered pursuant to the Offering.
HMS Income LLC was formed under the Maryland Limited Liability Company Act on November 28, 2011. On December 12, 2011, an affiliate of Hines and an unaffiliated investor purchased 1,111,111 membership units of HMS Income LLC for a price of $9.00 per unit, which represents the Company’s initial public offering price in the Offering (as defined above) of $10.00 per share minus selling commissions of $0.70 per share and dealer manager fees of $0.30 per share, pursuant to a private placement, for an aggregate of $10.0 million. An executive officer of the unaffiliated investor is also an independent director of Main Street Capital Corporation. Simultaneous with that initial capitalization, HMS Income LLC entered into a senior secured single advance term loan credit facility with Main Street in the committed principal amount of $7.5 million (the “Main Street Facility”). On December 12, 2011, HMS Income LLC fully drew the entire amount of the committed principal amount under the Main Street Facility and acquired from Main Street approximately $16.5 million of investments utilizing its initial equity investments and proceeds from the Main Street Facility.
On May 31, 2012, HMS Income LLC merged with and into the Company (the “Merger Transaction”). The Company is the surviving entity following the Merger Transaction, pursuant to the Agreement and Plan of Merger and the Articles of Merger. The Articles of Merger provided that within 48 hours prior to the Merger Transaction, a properly-constituted board of directors (with a majority of non-interested members) of the Company and the managers of HMS Income LLC would determine the net asset value of HMS Income LLC. The Agreement and Plan of Merger also provided that the outstanding membership units of HMS Income LLC would be converted into the number of shares of common stock of the Company that equal the net asset value of HMS Income LLC, as determined above, divided by $9.00 (based on the $10.00 per share initial offering price less the 10% sales load not incurred). As a result, the Hines affiliate and the unaffiliated investor exchanged a total of 1,111,111 membership units of HMS Income LLC for 1,123,157 shares of the Company s common stock. The SEC declared the Registration Statement effective on June 4, 2012, and the Offering commenced shortly thereafter. As of December 31, 2012, the Company had raised $1.4 million, including proceeds from the distribution reinvestment plan of approximately $5,800.
| F-9 |
Note 2. Basis of Presentation and Summary of Significant Accounting Policies
Basis of Presentation
The accompanying financial statements have been prepared in accordance with accounting principles generally accepted in the United States of America (“GAAP”). Under the investment company rules and regulations pursuant to Article 6 of Regulation S-X, the Company is precluded from consolidating portfolio company investments, including those in which it has a controlling interest, unless the portfolio company is another investment company. An exception to this general principle occurs if the Company owns a controlled operating company that provides all or substantially all of its services directly to the Company or a portfolio company of the Company. None of the investments made by the Company qualify for this exception. Therefore, the Company’s portfolio investments are carried on the balance sheet at fair value, as discussed below, with any adjustments to fair value recognized as “Net Unrealized Appreciation (Depreciation)” on the Statements of Operations until the investment is realized, usually upon exit, resulting in any gain or loss on exit being recognized as a “Accumulated Net Realized Gain (Loss) from Investments.”
Transactions Between Entities of Common Control
As discussed elsewhere in this annual report on Form 10-K, effective May 31, 2012, HMS Income LLC merged with and into the Company. When evaluating the accounting for this transaction, the Company determined that this was a transaction between entities under common control. Consistent with this determination, the Company recognized the assets and liabilities transferred from HMS Income LLC at their carrying amounts at the time of the Merger Transaction. The Company has reported the results of operations and cash flows for the year ended December 31, 2012, the period in which the Merger Transaction occurred, as though the exchange of equity interests had occurred at the beginning of the period. Therefore, the results of operations comprise those of the previously separate entities combined from the beginning of the period through the date of the Merger Transaction and the combined operations thereafter.
Reclassifications
Purchases, sales and repayments of portfolio investments previously reported as investing activities in the Statement of Cash Flows in the prior year have been reclassified to operating activities on the Statement of Cash Flows to conform to the presentation as of December 31, 2012.
Use of Estimates
The preparation of the financial statements requires the Company to make estimates and judgments that affect the reported amounts and disclosures of assets, liabilities and contingencies as of the date of the financial statements and accompanying notes. The Company evaluates its assumptions and estimates on an ongoing basis. The Company bases its estimates on historical experience and on various other assumptions that the Company believes to be reasonable under the circumstances. Additionally, application of the Company’s accounting policies involves exercising judgments regarding assumptions as to future uncertainties. Actual results may differ from these estimates under different assumptions or conditions.
Investment Classification
The Company classifies its investments in accordance with the requirements of the 1940 Act. Under the 1940 Act, (a) “Control” investments are defined as investments in companies in which the Company owns more than 25% of the voting securities or has rights to nominate greater than 50% of the board representation, (b) “Affiliate” investments are defined as investments in which between 5% and 25% of the voting securities are owned, or an investment in an investment company’s investment adviser, and the investments are not classified as Control investments and (c) “Non-Control/Non-Affiliate” investments are defined as investments that are neither Control investments nor Affiliated investments.
On December 12, 2011, HMS Income LLC acquired interests in 17 investments from Main Street and certain of its affiliates for approximately $16.5 million, (the “Purchase Transaction”), as evidenced by an Assignment and Assumption Agreement (the “Assignment”). Concurrently with the Purchase Transaction, HMS Income LLC and Main Street’s affiliate entered into a Servicing Agreement (the “Servicing Agreement”), pursuant to which Main Street’s affiliate agreed to perform certain services for HMS Income LLC with respect to investments acquired in the Purchase Transaction. As of December 31, 2012, the Company owned ten of the original 17 investments, and Main Street’s affiliate continues to be the servicing agent with respect to those investments.
| F-10 |
The legal nature of the Purchase Transaction and the intent of both HMS Income LLC and Main Street was to effectuate a sale thereby providing HMS Income LLC with an ownership of undivided interests in the acquired investments. The Purchase Transaction was originally classified as a sale under Accounting Standards Codification (“Codification” or “ASC”) 860, Transfers and Servicing (“ASC 860”) in the financial statements, as previously reported as of and for the periods ended December 31, 2011 and March 31, 2012 included in the Company’s registration statement on Form N-2 filed December 16, 2011 and all subsequent amendments thereto, as well as in the quarterly report on Form 10-Q for the quarter ended June 30, 2012. Subsequently it was determined that, due to certain provisions within the Servicing Agreement, and in order to comply with ASC-860, the investments acquired in the Purchase Transaction should have been classified, for accounting purposes, as a secured loan to Main Street. As such, these investments are described as collateral of a secured loan to Main Street on the Schedule of Investments as of December 31, 2011, included in this annual report on Form 10-K. Additionally, interest income and realized gain on sale related to these investments, is now reported as interest income of Affiliate investments, on the Statement of Operations for the period from June 1, 2012 to November 2, 2012, the date on which the Assignment and the Servicing Agreement were amended, as discussed below.
The Company evaluated both the quantitative and qualitative impact of this presentation on prior reporting periods and determined that because there were no changes to total assets, net assets, net increase in net assets resulting from operations and net asset value per share, among other considerations, any revision to prior period financial statements would not be material. Therefore, no prior filings were amended to reflect these reclassifications. Such reclassifications were made on the quarterly report on Form 10-Q for the period ended September 30, 2012.
On November 2, 2012, the Company and Main Street’s affiliate amended the Assignment and amended and restated the Servicing Agreement to conform the Assignment and the Servicing Agreement with the intent of the parties at the time of the consummation of the Purchase Transaction and to account for certain changed facts and circumstances. As a result of the amended Assignment and the amended and restated Servicing Agreement, as of December 31, 2012, the Purchase Transaction is reported as a sale for accounting purposes under ASC 860 in the financial statements included in this annual report on Form 10-K, and the related investments are classified as Non-Control/Non-Affiliate investments.
Valuation of Portfolio Investments
The Company accounts for its portfolio investments at fair value under the provisions of the Financial Accounting Standards Board (“FASB”) ASC 820, Fair Value Measurements and Disclosures (“ASC 820”). ASC 820 defines fair value, establishes a framework for measuring fair value, establishes a fair value hierarchy based on the quality of inputs used to measure fair value and enhances disclosure requirements for fair value measurements. ASC 820 requires the Company to assume that the portfolio investment is to be sold in the principal market to independent market participants. Market participants are defined as buyers and sellers in the principal market that are independent, knowledgeable, and willing and able to transact. For those investments in which there is an absence of a principal market, the Company incorporates the income approach to estimate the fair value of its portfolio debt investments primarily through the use of a yield to maturity model.
The Company’s portfolio strategy calls for it to invest in illiquid securities issued by private companies. These securities are also defined herein as lower middle market (“LMM”) investments. These portfolio investments may be subject to restrictions on resale and will generally have a limited trading market or generally have established markets that are inactive. The Company determines in good faith the fair value of its portfolio investments pursuant to a valuation policy in accordance with ASC 820. The Company reviews external events, including private mergers, sales and acquisitions involving comparable companies, and includes these events in the valuation process. The Company’s valuation policy and process are intended to provide a consistent basis for determining the fair value of the portfolio.
For LMM investments, market quotations are generally not readily available. The Company uses the income approach to value its debt investments. The Company determines the fair value primarily using a yield to maturity approach that analyzes the discounted cash flows of interest and principal for the debt security, as set forth in the associated loan agreements, as well as the financial position and credit risk of each of these portfolio investments. The Company’s estimate of the expected repayment date of a debt security is generally the legal repayment date of the instrument.. The yield to maturity analysis considers changes in leverage levels, credit quality, portfolio company performance and other factors. The Company will use the value determined by the yield to maturity analysis as the fair value for that security. However, it is the Company’s position that assuming a borrower is outperforming underwriting expectations and because these respective investments do not contain pre-payment penalties, the borrower would most likely prepay or refinance the borrowing at a lower rate. Therefore, the Company does not believe that a market participant would pay a premium for the investment. Also, because of the Company’s general intent to hold its loans to repayment, the Company generally does not believe that the fair value of the investment should be adjusted in excess of the face amount. However, adjustments to investment values will be made for deterioration of credit quality.
| F-11 |
The Company’s portfolio strategy also calls for it to invest primarily in private placement investments that are generally larger in size than LMM investments. Private placement investments generally have established markets that are not active; however, market quotations are generally readily available. For these private placement investments, the Company primarily uses observable inputs such as third party quotes or other independent pricing of identical or similar assets in non-active markets to determine the fair value of those investments.
Due to the inherent uncertainty in the valuation process, the Company’s estimate of fair value may differ materially from the values that would have been used had a ready market for the securities existed. In addition, changes in the market environment, portfolio company performance and other events that may occur over the lives of the investments may cause the gains or losses ultimately realized on these investments to be materially different than the valuations currently assigned. The Company estimates the fair value of each individual investment and records changes in fair value as unrealized appreciation or depreciation in the Statements of Operations.
Cash and Cash Equivalents
Cash and cash equivalents consist of highly liquid investments with an original maturity of three months or less at the date of purchase. Cash and cash equivalents are carried at cost, which approximates fair value.
Interest Income
Interest income is recorded on the accrual basis to the extent amounts are expected to be collected. Accrued interest is evaluated periodically for collectability. When a debt security becomes 90 days or more past due, and the Company does not expect the debtor to be able to service all of its debt or other obligations, the debt security will generally be placed on non-accrual status and the Company will cease recognizing interest income on that debt security until the borrower has demonstrated the ability and intent to pay contractual amounts due. If a debt security’s status significantly improves regarding the debtor’s ability to service the debt or other obligations, or if a debt security is fully impaired, sold or written off, it will be removed from non-accrual status. As of December 31, 2012 and December 31, 2011, the Company did not have any investments on non-accrual status. Additionally, the Company is not aware of any material changes to the creditworthiness of the borrowers. During the year ended December 31, 2012, the Company held two debt instruments in its investment portfolio that contained a payment-in-kind (“PIK”) interest provision. If either of these borrowers had elected to pay, or was obligated to pay, interest under the optional PIK provision, and if deemed collectible in management’s judgment, then the interest would be computed at the contractual rate specified in the investment’s credit agreement, would be added to the principal balance of the investment, and would be recorded as interest income. Thus, the actual collection of this interest would be deferred until the time of debt principal repayment. As of December 31, 2012, the Company did not own any debt investments that contained a PIK interest provision and all previously accrued PIK was collected upon the sale of the two aforementioned investments prior to December 31, 2012.
Unearned Income – Original Issue Discount / Premium to Par Value
The Company may purchase debt investments at a value different than its par value. For purchases at less than par value a discount is recorded, which discount is accreted into interest income based on the effective interest method over the life of the debt investment. For purchases at greater than par value, a premium is recorded, which premium is amortized as a reduction to interest income based on the effective interest method over the life of the investment. Upon sale, any unamortized discount or premium is also amortized into interest income. For the year ended December 31, 2012, the Company accreted approximately a net $146,000 into interest income.
Net Realized Gains or Losses from Investments and Net Change in Unrealized Appreciation or Depreciation from Investments
Net realized gains or losses are measured by the difference between the net proceeds from the sale or repayment of an investment and the par value of the investment, without regard to unrealized appreciation or depreciation previously recognized. Net change in unrealized appreciation or depreciation from investments reflects the net change in the fair value of the investment portfolio from cost and the reclassification of any prior period unrealized appreciation or depreciation on exited investments.
| F-12 |
Due from Main Street Capital Corporation
Due from Main Street Capital Corporation represents principal and interest payments from portfolio investments serviced and received by Main Street on the Company’s behalf. The amounts due to the Company as of December 31, 2012 and December 31, 2011 were subsequently collected in January 2013, and January 2012, respectively.
Deferred Financing Costs
Deferred financing costs represent fees and other direct costs incurred in connection with arranging the Company’s borrowings. These costs were incurred in connection with the Company’s revolving credit facility (see Note 4 to the financial statements included elsewhere in this annual report on Form 10-K for a discussion regarding the Company’s credit facility) and have been capitalized. The deferred financing costs are being amortized to interest expense using the straight-line method over the life of the credit facility, which the Company believes is materially consistent with the effective interest method of amortization of the costs. Further, deferred financing costs incurred in connection with the Main Street Facility were fully amortized and written off upon retirement of the Main Street Facility. For the year ended December 31, 2012 and the period from inception (November 22, 2011) to December 31, 2011, the Company amortized approximately $77,000 and $2,000, respectively, into interest expense related to deferred financing costs.
Organizational and Offering Costs
In accordance with the Advisory Agreement and the Sub-Advisory Agreement, the Company will reimburse the Adviser and Sub-Adviser for any organizational expenses and Offering costs that are paid on the Company’s behalf, which consist of, among other costs, expenses of the Company’s organization, actual legal, accounting, bona fide out-of-pocket itemized and detailed due diligence costs, printing, filing fees, transfer agent costs, postage, escrow fees, data processing fees, advertising and sales literature and other Offering-related costs. Pursuant to the terms of the Advisory Agreement and Sub-Advisory Agreement, the Advisers are responsible for the payment of organizational and Offering expenses to the extent they exceed 1.5% of the aggregate gross proceeds from the Offering.
As of December 31, 2012 and December 31, 2011, the Adviser and Sub-Adviser incurred approximately $2.5 million and $911,000, respectively, of Offering costs on the Company’s behalf. On the execution of the Advisory Agreement and Sub-Advisory Agreement, on May 31, 2012, the Company recorded a due to affiliate liability and capitalized the deferred Offering costs as it is expected that the Company will reimburse the Advisers for these costs. As of December 31, 2012, the balance of the due to affiliate liability was $2.5 million. Commencing with its initial closing, which occurred on September 17, 2012, and continuing with every closing thereafter, 1.5% of the proceeds of such closings will be amortized as a charge to additional paid in capital and a reduction of deferred offering costs, until such asset is fully amortized. As of December 31, 2012, approximately $21,000 has been amortized. The Company expects to reimburse the Advisers for such costs incurred on its behalf on a monthly basis up to a maximum aggregate amount of 1.5% of the gross Offering proceeds. Pursuant to the terms of the Advisory Agreement and Sub-Advisory Agreement, the Adviser and Sub-Adviser will be responsible for the payment of organizational and Offering expenses to the extent they exceed 1.5% of gross proceeds from the Offering.
Payable for Unsettled Trades
The Company accepts stockholder’s subscriptions on a semi-monthly basis. For subscriptions received in the second half of the last month of the quarter, for which shares of common stock were not issued by December 31, 2012, the amounts of such subscriptions are presented as cash and as a payable for unsettled trades as of December 31, 2012. The shares of common stock were issued and outstanding on January 2, 2013.
Earnings per share
Earnings per share is calculated based upon the weighted average number of shares of common stock outstanding during the reporting period. The weighted average share amount was calculated assuming the shares of common stock issued as part of the Merger Transaction were outstanding from the beginning of the period.
Concentration of Credit Risk
The Company has cash and cash equivalents deposited in a financial institution in excess of federally insured levels. Management regularly monitors the financial stability of these financial institutions in an effort to manage the Company’s exposure to any significant credit risk in cash and cash equivalents. The Federal Deposit Insurance Corporation (the “FDIC”) generally only insures limited amounts per depositor per insured bank.
| F-13 |
Fair Value of Financial Instruments
Fair value estimates are made at discrete points in time based on relevant information. These estimates may be subjective in nature and involve uncertainties and matters of significant judgment and, therefore, cannot be determined with precision. The Company believes that the carrying amounts of its financial instruments, consisting of cash and cash equivalents, accounts receivable from affiliates, interest payable to affiliates and other accrued expenses and liabilities approximate the fair values of such items.
Recent Accounting Pronouncements
In May 2011, the FASB issued Accounting Standards Update (“ASU”) 2011-04, Fair Value Measurements (Topic 820), Amendments to Achieve Common Fair Value Measurement and Disclosure Requirements in U.S. GAAP and IFRSs (“ASU 2011-04”). ASU 2011-04 results in common fair value measurement and disclosure requirements in U.S. GAAP and IFRSs. ASU 2011-04 is effective for interim and annual reporting periods beginning after December 15, 2011. The adoption of ASU 2011-04 did not have a significant impact on the Company’s financial condition and results of operations.
Note 3 — Fair Value Hierarchy for Investments
Fair Value Hierarchy
ASC 820 establishes a hierarchal disclosure framework which prioritizes and ranks the level of market price observability of inputs used in measuring investments at fair value. Market price observability is affected by a number of factors, including the type of investment and the characteristics specific to the investment. Investments with readily available active quoted prices or for which fair value can be measured from actively quoted prices generally will have a higher degree of market price observability and a lesser degree of judgment used in measuring fair value.
Based on the observability of the inputs used in the valuation techniques, the Company is required to provide disclosures on fair value measurements according to the fair value hierarchy. The fair value hierarchy ranks the observability of the inputs used to determine fair values. Investments carried at fair value are classified and disclosed in one of the following three categories:
| • | Level 1—Valuations based on quoted prices in active markets for identical assets or liabilities that the Company has the ability to access. |
| • | Level 2—Valuations based on inputs other than quoted prices in active markets, which are either directly or indirectly observable. |
| • | Level 3—Valuations based on inputs that are unobservable and significant to the overall fair value measurement. The inputs used in the determination of fair value may require significant judgment or estimation. Such information may be the result of consensus pricing information or broker quotes which include a disclaimer that the broker would not be held to such a price in an actual transaction. The non-binding nature of consensus pricing and/or quotes accompanied by disclaimer would result in classification as a Level 3 asset, assuming no additional corroborating evidence. |
As required by ASC 820, when the inputs used to measure fair value fall within different levels of the hierarchy, the level within which the fair value measurement is categorized is based on the lowest level input that is significant to the fair value measurement in its entirety. For example, a Level 3 fair value measurement may include inputs that are observable (Levels 1 and 2) and unobservable (Level 3). Therefore, gains and losses for such investments categorized within the Level 3 table below may include changes in fair value that are attributable to both observable inputs (Levels 1 and 2) and unobservable inputs (Level 3). The Company conducts reviews of fair value hierarchy classifications on a quarterly basis. Changes in the observability of valuation inputs may result in a reclassification for certain investments.
The Company’s investment portfolio at December 31, 2012 and December 31, 2011 was comprised exclusively of debt securities. The fair value determination for these investments primarily consisted of both observable (Level 2) and unobservable (Level 3) inputs. The fair value determination of the Level 3 securities required one or more of the following unobservable inputs:
| · | Financial information obtained from each portfolio company, including unaudited statements of operations and balance sheets for the most recent period available as compared to budgeted numbers; |
| · | Current and projected financial condition of the portfolio company; |
| · | Current and projected ability of the portfolio company to service its debt obligations; |
| · | Type and amount of collateral, if any, underlying the investment; |
| F-14 |
| · | Current financial ratios (e.g., fixed charge coverage ratio, interest coverage ratio, and net debt/EBITDA ratio) applicable to the investment; |
| · | Current liquidity of the investment and related financial ratios (e.g., current ratio and quick ratio); |
| · | Pending debt or capital restructuring of the portfolio company; |
| · | Projected operating results of the portfolio company; |
| · | Current information regarding any offers to purchase the investment; |
| · | Current ability of the portfolio company to raise any additional financing as needed; |
| · | Changes in the economic environment which may have a material impact on the operating results of the portfolio company; |
| · | Internal occurrences that may have an impact (both positive and negative) on the operating performance of the portfolio company; |
| · | Qualitative assessment of key management; |
| · | Contractual rights, obligations or restrictions associated with the investment; and |
| · | Other factors deemed relevant. |
The following table presents fair value measurements of the Company’s investments, by major class, as of December 31, 2012 according to the fair value hierarchy (in thousands):
| Fair Value Measurements | ||||||||||||||||
| Level 1 | Level 2 | Level 3 | Total | |||||||||||||
| First Lien Secured Debt | $ | - | $ | 10,274 | $ | 4,332 | $ | 14,606 | ||||||||
| Second Lien Secured Debt | - | 1,526 | - | 1,526 | ||||||||||||
| Total | $ | - | $ | 11,800 | $ | 4,332 | $ | 16,132 | ||||||||
The following table presents fair value measurements of the Company’s investments, by major class, as of at December 31, 2011 according to the fair value hierarchy (in thousands):
| Fair Value Measurements | ||||||||||||||||
| Level 1 | Level 2 | Level 3 | Total | |||||||||||||
| First Lien Secured Debt | $ | - | $ | 11,152 | $ | 4,500 | $ | 15,652 | ||||||||
| Second Lien Secured Debt | - | 735 | - | 735 | ||||||||||||
| Total | $ | - | $ | 11,887 | $ | 4,500 | $ | 16,387 | ||||||||
The following table presents fair value measurements of the Company’s investments segregated by the level within the fair value hierarchy as of December 31, 2012 (in thousands):
| Fair Value Measurements | ||||||||||||||||
| Level 1 | Level 2 | Level 3 | Total | |||||||||||||
| LMM portfolio investments | $ | - | $ | - | $ | 4,332 | $ | 4,332 | ||||||||
| Private placement investments | - | 11,800 | - | 11,800 | ||||||||||||
| Total portfolio investments | $ | - | $ | 11,800 | $ | 4,332 | $ | 16,132 | ||||||||
The following table presents fair value measurements of the Company’s investments segregated by the level within the fair value hierarchy, as of December 31, 2011 (in thousands):
| Fair Value Measurements | ||||||||||||||||
| Level 1 | Level 2 | Level 3 | Total | |||||||||||||
| LMM portfolio investments | $ | - | $ | - | $ | 4,500 | $ | 4,500 | ||||||||
| Private placement investments | - | 11,887 | - | 11,887 | ||||||||||||
| Total portfolio investments | $ | - | $ | 11,887 | $ | 4,500 | $ | 16,387 | ||||||||
| F-15 |
The following table presents the significant unobservable input of the Company’s Level 3 investments as of December 31, 2012 (in thousands):
| Fair Value | Valuation Technique | Significant Unobservable Input | Range | Weighted Average | ||||||||||||
| LMM portfolio investments | $ | 4,332 | Discounted Cash Flows | Expected Principal Recovery | - | 100 | % | |||||||||
| Risk Adjusted Discount Factor | 12% - 18% | 14.4 | % | |||||||||||||
The following table presents the significant unobservable input of the Company’s Level 3 investments as of December 31, 2011 (in thousands):
| Fair Value | Valuation Technique | Significant Unobservable Input | Range | Weighted Average | ||||||||||||
| LMM portfolio investments | $ | 4,500 | Discounted Cash Flows | Expected Principal Recovery | - | 100 | % | |||||||||
| Risk Adjusted Discount Factor | 12% - 18% | 13.7 | % | |||||||||||||
The significant unobservable input utilized in the determination of the fair value of the LMM portfolio investments is the discount rate utilized in the discounted cash flow approach. The discount rate is based on the underlying credit quality of the borrower as of December 31, 2012. The use of a higher discount rate would result in a lower fair value, and conversely the use of a lower discount rate would result in a higher fair value. Please see the discussion above regarding the factors that were considered in the determination of the appropriate discount to utilize in the valuation of these securities.
The following table provides a summary of changes in fair value of the Company’s Level 3 portfolio investments for the year ended December 31, 2012 (in thousands):
| December 31, 2011 Fair Value | Payment-in- Kind Interest Accrual | New Investments | Redemptions/ Repayments/ Exits | Net Unrealized Appreciation (Depreciation) | December 31, 2012 Fair Value | |||||||||||||||||||
| LMM portfolio investments | $ | 4,500 | $ | 25 | $ | 2,250 | $ | (2,443 | ) | $ | - | $ | 4,332 | |||||||||||
| Total | $ | 4,500 | $ | 25 | $ | 2,250 | $ | (2,443 | ) | $ | - | $ | 4,332 | |||||||||||
For the year ended December 31, 2012, there were no transfers between Level 2 and Level 3 portfolio investments.
Portfolio Investment Composition
The composition of the Company’s investments as of December 31, 2012, at cost and fair value, was as follows (in thousands):
| Investments at Cost | Cost Percentage of Total Portfolio | Investments at Fair Value | Fair Value Percentage of Total Portfolio | |||||||||||||
| First Lien Secured Debt | $ | 14,493 | 90.5 | % | $ | 14,606 | 90.5 | % | ||||||||
| Second Lien Secured Debt | 1,518 | 9.5 | % | 1,526 | 9.5 | % | ||||||||||
| Total | $ | 16,011 | 100.0 | % | $ | 16,132 | 100.0 | % | ||||||||
| F-16 |
The composition of the Company’s investments as of December 31, 2011, at cost and fair value, was as follows (in thousands):
| Investments at Cost | Cost Percentage of Total Portfolio | Investments at Fair Value | Fair Value Percentage of Total Portfolio | |||||||||||||
| First Lien Secured Debt | $ | 15,688 | 95.5 | % | $ | 15,652 | 95.5 | % | ||||||||
| Second Lien Secured Debt | 735 | 4.5 | % | 735 | 4.5 | % | ||||||||||
| Total | $ | 16,423 | 100.0 | % | $ | 16,387 | 100.0 | % | ||||||||
The composition of the Company’s investments by geographic region of the United States as of December 31, 2012, at cost and fair value, was as follows (in thousands):
| Investments at Cost | Cost Percentage of Total Portfolio | Investments at Fair Value | Fair Value Percentage of Total Portfolio | |||||||||||||
| Northeast | $ | 4,097 | 25.6 | % | $ | 4,149 | 25.7 | % | ||||||||
| Southwest | 750 | 4.7 | % | 750 | 4.6 | % | ||||||||||
| West | 2,896 | 18.1 | % | 2,896 | 18.0 | % | ||||||||||
| Southeast | 2,611 | 16.3 | % | 2,645 | 16.4 | % | ||||||||||
| Midwest | 5,657 | 35.3 | % | 5,692 | 35.3 | % | ||||||||||
| Total | $ | 16,011 | 100.0 | % | $ | 16,132 | 100.0 | % | ||||||||
The composition of the Company’s investments by geographic region of the United States as of December 31, 2011, at cost and fair value, was as follows (in thousands):
| Investments at Cost | Cost Percentage of Total Portfolio | Investments at Fair Value | Fair Value Percentage of Total Portfolio | |||||||||||||
| Northeast | $ | 7,763 | 47.3 | % | $ | 7,722 | 47.1 | % | ||||||||
| Southwest | 4,969 | 30.3 | % | 4,960 | 30.2 | % | ||||||||||
| West | 1,500 | 9.1 | % | 1,500 | 9.2 | % | ||||||||||
| Southeast | 1,448 | 8.8 | % | 1,459 | 8.9 | % | ||||||||||
| Midwest | 743 | 4.5 | % | 746 | 4.6 | % | ||||||||||
| Total | $ | 16,423 | 100.0 | % | $ | 16,387 | 100.0 | % | ||||||||
The composition of the Company’s total investments by industry as of December 31, 2012 and December 31, 2011, at cost was as follows:
| Cost: | December 31, 2012 | December 31, 2011 | ||||||
| Software | 22.9 | % | 4.4 | % | ||||
| Construction and Engineering | 13.2 | % | 25.2 | % | ||||
| IT Services | 12.4 | % | - | |||||
| Textiles, Apparel, and Luxury Goods | 11.7 | % | - | |||||
| Specialty Retail | 9.0 | % | 16.5 | % | ||||
| Healthcare Providers and Services | 8.7 | % | 13.4 | % | ||||
| Diversified Consumer Services | 4.7 | % | - | |||||
| Energy Equipment and Services | 4.7 | % | 9.0 | % | ||||
| Chemicals | 4.6 | % | 4.5 | % | ||||
| Building Products | 4.4 | % | - | |||||
| Capital Markets | 3.7 | % | 4.5 | % | ||||
| Professional Services | - | 4.2 | % | |||||
| Commercial Services and Supplies | - | 4.6 | % | |||||
| Insurance | - | 4.6 | % | |||||
| Hotels, Restaurants, and Leisure | - | 4.6 | % | |||||
| Pharmaceuticals | - | 4.5 | % | |||||
| Total | 100.0 | % | 100.0 | % | ||||
| F-17 |
The composition of the Company’s total investments by industry as of December 31, 2012 and December 31, 2011, at fair value was as follows:
| Fair Value: | December 31, 2012 | December 31, 2011 | ||||||
| Software | 23.0 | % | 4.5 | % | ||||
| Construction and Engineering | 13.6 | % | 25.4 | % | ||||
| IT Services | 12.3 | % | - | |||||
| Textiles, Apparel, and Luxury Goods | 11.7 | % | - | |||||
| Specialty Retail | 8.6 | % | 16.2 | % | ||||
| Healthcare Providers and Services | 8.6 | % | 13.2 | % | ||||
| Diversified Consumer Services | 4.7 | % | - | |||||
| Energy Equipment and Services | 4.7 | % | 9.0 | % | ||||
| Chemicals | 4.6 | % | 4.5 | % | ||||
| Building Products | 4.4 | % | - | |||||
| Capital Markets | 3.8 | % | 4.6 | % | ||||
| Professional Services | - | 4.2 | % | |||||
| Commercial Services and Supplies | - | 4.6 | % | |||||
| Insurance | - | 4.6 | % | |||||
| Hotels, Restaurants, and Leisure | - | 4.6 | % | |||||
| Pharmaceuticals | - | 4.6 | % | |||||
| Total | 100.0 | % | 100.0 | % | ||||
Note 4 — Borrowings
On December 11, 2011, the Company's predecessor-in-interest, HMS Income LLC, entered into the Main Street Facility, and immediately drew down $7.5 million, the entire amount available under the facility. Interest on outstanding borrowings under the Main Street Facility was payable at a floating rate equal to LIBOR plus a margin of 3.0%. The Main Street Facility was retired in May 2012 with proceeds of the Credit Facility described below.
On May 24, 2012, HMS Income LLC entered into a $15 million senior secured revolving credit facility with Capital One, National Association (“Capital One”) and immediately borrowed $7 million under the facility (the “Credit Facility”). The Company became the borrower under the Credit Facility as a result of the Merger Transaction. The Credit Facility has an accordion provision allowing increases in borrowing of up to $60 million, for a total facility of up to $75 million, subject to certain conditions. The proceeds from the initial borrowing and available working capital were used to retire the Main Street Facility. Borrowings under the Credit Facility bear interest, subject to the Company’s election, on a per annum basis equal to (i) the applicable LIBOR rate plus 2.75% and (ii) the base rate plus 1.5%. The base rate is defined as the higher of (a) the prime rate and (b) the Federal Funds Rate (as defined in the credit agreement) plus 0.5%. As of December 31, 2012, the Company exercised its LIBOR election, thus setting a rate of approximately 3.0%. The Company pays unused commitment fees of .25% per annum on the unused lender commitment under the Credit Facility. At December 31, 2012, the Company had $7.0 million in borrowings outstanding under the Credit Facility. Borrowings under the Credit Facility are secured by all of the Company’s assets as well as all of the assets, and a pledge of equity ownership interests, of any future subsidiaries of the Company, which would be joined as guarantors. As of December 31, 2012, the Company estimated that the fair value of its Credit Facility approximated carrying value.
The credit agreement for the Credit Facility contains affirmative and negative covenants usual and customary for leveraged financings, including, but not limited to: (i) maintaining an interest coverage ratio of at least 2.0 to 1.0 (ii) maintaining an asset coverage ratio of at least 2.0 to 1.0 and (iii) maintaining a minimum adjusted tangible net worth of at least 80% of the Company’s adjusted tangible net worth on the closing date of the Credit Facility. As of December 31, 2012 , the Company’s interest coverage ratio was 4.2 to 1, the Company’s asset coverage ratio was 2.6 to 1, and the Company’s tangible net worth was approximately 100% of the Company’s adjusted tangible net worth on the closing date of the Credit Facility. Additionally, the Company must provide information to Capital One on a regular basis, preserve the Company’s corporate existence, comply with applicable laws, including the 1940 Act, pay obligations when they become due, and invest the proceeds of the Offering in accordance with its investment objectives and strategies. Further, the credit agreement contains usual and customary default provisions including, without limitation: (i) a default in the payment of interest and principal; (ii) insolvency or bankruptcy of the Company; (iii) a material adverse change in the Company’s business; or (iv) breach of any covenant, representation or warranty in the loan agreement or other credit documents and failure to cure such breach within defined periods. As of December 31, 2012, the Company was not aware of any instances of noncompliance with covenants related to the credit agreement. The expiration date of the Credit Facility is May 24, 2015, and the Company has two, one-year extension options.
| F-18 |
Note 5 – Financial Highlights
| Per Share Data: | Year Ended December 31, 2012 | Period from Inception (November 22, 2011) to December 31, 2011 | ||||||
| Net asset value at beginning of period | $ | 9.02 | $ | - | ||||
| Net investment income(1) | 0.99 | 0.05 | ||||||
| Net realized gain from investment (1) (2) | 0.01 | - | ||||||
| Net change in net unrealized appreciation (depreciation) (1) (2) | 0.08 | (0.03 | ) | |||||
| Net increase in net assets resulting from operations(1) | 1.08 | 0.02 | ||||||
| Issuance of membership units | - | 9.00 | ||||||
| Distributions paid | (0.87 | ) | - | |||||
| Impact of distributions declared and paid in following period | (0.07 | ) | - | |||||
| Impact of stock dividend | (0.20 | ) | - | |||||
| Impact of merger transaction | (0.10 | ) | - | |||||
| Net asset value at end of the period | $ | 8.86 | $ | 9.02 | ||||
| Shares/units outstanding at end of period | 1,289,472 | 1,111,111 | ||||||
| (1) | Based on weighted average number of shares of common stock outstanding for the period. |
| (2) | Change in net unrealized appreciation (depreciation) and net realized gain from investments can change significantly from period to period. |
| Year Ended December 31, 2012 | Period from Inception (November 22, 2011) to December 31, 2011 | |||||||
| Ratio Analysis: | (in thousands, except percentages) | (in thousands, except percentages) | ||||||
| Net asset value at end of period | $ | 11,423 | $ | 10,020 | ||||
| Average net asset value | $ | 10,488 | $ | 10,020 | ||||
| Average outstanding debt | $ | 7,231 | $ | 7,500 | ||||
| Ratio of total expenses to average net asset value (1) (3) | 7.05 | % | 0.34 | % | ||||
| Ratio of total expenses, excluding interest expense, to average net asset value (1) (3) | 4.03 | % | 0.18 | % | ||||
| Ratio of net investment income to average net asset value (3) | 10.81 | % | 0.55 | % | ||||
| Portfolio turnover ratio (3) | 72.81 | % | - | |||||
| Total return (2) (3) | 10.85 | % | 0.22 | % | ||||
| (1) | For the year ended December 31, 2012, the Advisers waived base management fees of approximately $232,000, subordinated incentive fees on income of approximately $123,000, capital gains incentive fees of approximately $3,000 and administrative services expenses of approximately $438,000. Because the Advisers’ engagement had not yet commenced, there were no waived fees for the period from inception (November 22, 2011) to December 31, 2011. |
| (2) | Total return is calculated on the change in net asset value per share, distributions declared per share and the amount of the stock dividend per share over the reporting period. |
| (3) | Not annualized for the period from inception (November 22, 2011) to December 31, 2011. |
| F-19 |
Note 6 – Distributions
The following table reflects the cash distributions per share that the Company has declared on its common stock during the year ended December 31, 2012 (in thousands). There were no distributions for the period from inception (November 22, 2011) to December 31, 2011.
| Distributions | ||||||||
| For the Period Ended | Per Share | Amount | ||||||
| Three months ended December 31, 2012 | $ | 0.17 | $ | 217 | ||||
| Three months ended September 30, 2012 | $ | 0.18 | $ | 199 | ||||
| One month ended June 30, 2012 | $ | 0.06 | $ | 65 | ||||
| Five months ended May 31, 2012 | $ | 0.53 | $ | 600 | ||||
| Total | $ | 1,081 | ||||||
On December 18, 2012, with the authorization of the Company’s board of directors, the Company declared distributions to its stockholders for the period of January 2013 through June 2013. These distributions have been, or will be, calculated based on stockholders of record each day from January 1, 2013 through March 31, 2013 in an amount equal to $0.00191781 per share, per day (which represents an annualized distribution yield of 7% based on the Company's current public offering price of $10.00 per share, if it were maintained everyday for a twelve-month period). Distributions are paid on the first business day following the completion of each month to which they relate.
The following table reflects the stock dividend per share that the Company has declared and issued on its common stock through December 31, 2012:
| Date Declared | Record Date | Dividend Date | Dividend Percentage | Shares Issued | ||||||||
| September 13, 2012 | September 13, 2012 | September 14, 2012 | 2.25 | % | 25,274 | |||||||
The purpose of this stock dividend was for the Company to maintain a net asset value per share that was below the then-current offering price, after deducting selling commissions and dealer manager fees, as required by the 1940 Act, subject to certain limited exceptions. The Company’s board of directors determined that the Company's portfolio performance sufficiently warranted taking this action.
The stock dividend increased the number of shares of common stock outstanding, thereby reducing the Company’s net asset value per share. However, because the stock dividend was payable to all stockholders as of the applicable record date in proportion to their holdings as of such date, the reduction in net asset value per share as a result of the stock dividend was offset exactly by the increase in the number of shares of common stock owned by each stockholder. Also, the stock dividend did not change any stockholder’s proportionate interest in the Company, and therefore it did not represent a taxable dividend. Lastly, as the overall value to the stockholder was not reduced as a result of the stock dividend, the Company’s board of directors determined that the stock dividend would not be dilutive to stockholders as of the applicable record date.
The Company has adopted an “opt in” distribution reinvestment plan for its stockholders. As a result, if the Company makes a distribution, its stockholders will receive distributions in cash unless they specifically “opt in” to the distribution reinvestment plan so as to have their cash distributions reinvested in additional shares of the Company’s common stock.
The Company may fund its cash distributions from any sources of funds available, including Offering proceeds, borrowings, net investment income from operations, capital gains proceeds from the sale of assets, non-capital gains proceeds from the sale of assets, dividends or other distributions paid to it on account of preferred and common equity investments in portfolio companies and fee waivers from our Advisers. The Company has not established any limit on the extent to which it may use borrowings or proceeds from the Offering to fund distributions.
| F-20 |
The following table reflects the sources of the cash distributions that the Company declared on its common stock during the year ended December 31, 2012 and the period from inception (November 22, 2011) to December 31, 2011 (in thousands).
| Year ended December 31, 2012 | Period from inception (November 22, 2011) to December 31, 2012 | |||||||||||||||
| Source of Distribution | Distribution Amount | Percentage | Distribution Amount | Percentage | ||||||||||||
| Offering proceeds | $ | - | - | $ | - | - | ||||||||||
| Borrowings | - | - | - | - | ||||||||||||
| Net investment income (1) | 1,081 | 100 | % | - | - | |||||||||||
| Capital gain proceeds from sale of assets | - | - | - | - | ||||||||||||
| Non-capital gain proceeds from the sale of assets | - | - | - | - | ||||||||||||
| Distributions on account of preferred and common equity | - | - | - | - | ||||||||||||
| Fee waivers from Advisers | - | - | - | - | ||||||||||||
| Total | $ | 1,081 | 100 | % | $ | - | - | |||||||||
| (1) | During the year ended December 31, 2012, 99.2% of the Company’s gross investment income was attributable to cash interest earned and 0.8% was attributable to non-cash accretion of premium and amortization of discount. |
The Company’s distributions may exceed its earnings, especially during the period before it has substantially invested the proceeds from the Offering. As a result, a portion of the distributions it makes may represent a return of capital for U.S. federal income tax purposes. See Note 7 – Taxable Income for further information.
The timing and amount of any future distributions to stockholders are subject to applicable legal restrictions and the sole discretion of the Company’s board of directors.
Note 7 – Taxable Income
The Company intends to elect to be treated for U.S. federal income tax purposes as a RIC. As a RIC, the Company generally will not pay corporate-level U.S. federal income taxes on net ordinary income or capital gains that the Company distributes to its stockholders from taxable earnings and profits as distributions. The Company must generally distribute at least 90% of its investment company taxable income to qualify for pass-through tax treatment and to maintain its RIC status. As a part of maintaining RIC status, undistributed taxable income (subject to a 4% excise tax) pertaining to a given taxable year may be distributed up to 12 months subsequent to the end of that taxable year, provided such distributions are declared prior to the filing of the federal income tax return for the prior year. The Company estimates that approximately $117,000, or $0.09 per share, of our taxable income for 2012 will be distributed in 2013, prior to the filing of our federal income tax return for our 2012 taxable year, and, therefore, will be subject to the 4% nondeductible excise tax.
Ordinary distributions from a RIC do not qualify for the 20% maximum federal income tax rate on dividend income from domestic corporations and qualified foreign corporations, except to the extent that the RIC received the income in the form of qualifying dividends from domestic corporations and qualified foreign corporations. The tax attributes for distributions will generally include both ordinary income and capital gains but may also include qualified dividends or return of capital.
In the period prior to the Merger Transaction, January 1, 2012 through May 31, 2012, HMS Income LLC’s taxable income was approximately $541,000. For the RIC taxable year starting June 1, 2012 through December 31, 2012 the Company’s net investment income on a tax basis was approximately $611,000 and included distributions made in the year ended December 31, 2012, January 2013, and a portion of the distribution made in February 2013. At December 31, 2012, the aggregate cost of the Company’s investments for federal income tax purposes was approximately $16 million and the aggregate net unrealized appreciation on a tax-basis was approximately $132,000.
| F-21 |
The determination of the tax attributes of the Company’s distributions were made annually at the end of the Company’s taxable year based upon the Company’s taxable income for the full year and distributions paid for the full year. The actual tax characteristics of distributions to stockholders were reported to stockholders annually on a Form 1099-DIV.
Note 8 – Supplemental Cash Flow Disclosures
Listed below are the supplemental cash flow disclosures for the year ended December 31, 2012 and for the period from inception (November 22, 2011) to December 31, 2011 (in thousands):
| Supplemental Disclosure of Cash Flow Information | Year Ended December 31, 2012 | Period from inception (November 22, 2011) to December 31, 2011 | ||||||
| Interest Paid | $ | 252 | $ | - | ||||
| Taxes Paid | $ | - | $ | - | ||||
| Supplemental Disclosure of Non-Cash Flow Information | ||||||||
| Distributions declared and unpaid | $ | 76 | $ | - | ||||
| Sale of investments to Main Street Capital Corporation | $ | 2,250 | $ | - | ||||
| Investments acquired from Main Street Capital Corporation | $ | 2,250 | $ | - | ||||
| Unpaid deferred offering costs | $ | 2,529 | $ | - | ||||
| Unpaid deferred financing costs | $ | 111 | $ | - | ||||
Note 9 — Related Party Transactions and Arrangements
Advisory Agreement
As described in Note 1 – Principal Business and Organization, the business of the Company is managed by the Adviser (an affiliate of Hines), pursuant to the Advisory Agreement that was entered into on May 31, 2012. This agreement states that the Adviser will oversee the management of the Company’s activities and will have responsibility for making investment decisions with respect to, and providing day-to-day management and administration of, the Company’s investment portfolio. Additionally, the Adviser has engaged the Sub-Adviser pursuant to the Sub-Advisory Agreement to identify, evaluate, negotiate and structure the Company’s prospective investments, make investment and portfolio management recommendations for approval by the Adviser, monitor the Company’s investment portfolio and provide certain ongoing administrative services to the Adviser in exchange for which the Adviser will pay the Sub-Adviser fifty percent (50%) of the management fee and incentive fees described below as compensation for its services.
Pursuant to the Advisory Agreement, the Company pays the Adviser a management fee and incentive fees as compensation for the services described above. The management fee is calculated at an annual rate of 2% of the Company’s average gross assets. The management fee is payable quarterly in arrears, and is calculated based on the average value of the Company’s gross assets at the end of the two most recently completed calendar quarters. The management fee is expensed as incurred.
The incentive fees consist of two parts. The first part, referred to as the subordinated incentive fee on income, is calculated and payable quarterly in arrears based on pre-incentive fee net investment income for the immediately preceding quarter. The subordinated incentive fee on income is equal to 20% of the Company’s pre-incentive fee net investment income for the immediately preceding quarter, expressed as a quarterly rate of return on adjusted capital at the beginning of the most recently completed calendar quarter, exceeding 1.875% (7.5% annualized), subject to a “catch up” feature. For purposes of this fee and the subordinated liquidation incentive fee below, adjusted capital means cumulative gross proceeds generated from sales of the Company’s common stock (including proceeds from the Company’s distribution reinvestment plan) reduced for non-liquidating distributions, other than distributions of profits, paid to the Company’s stockholders and amounts paid for share repurchases pursuant to the Company’s share repurchase program. The subordinated incentive fee on income is expensed in the quarter in which it is incurred.
The second part of the incentive fee, referred to as the incentive fee on capital gains, is an incentive fee on capital gains earned from the portfolio of the Company and is determined and payable in arrears as of the end of each calendar year (or upon termination of the Advisory Agreement). This fee equals 20.0% of the Company’s incentive fee capital gains, which equals the Company’s realized capital gains on a cumulative basis from inception, calculated as of the end of each calendar year, computed net of all realized capital losses and unrealized capital depreciation on a cumulative basis, less the aggregate amount of any previously paid capital gain incentive fees. During the course of the year, an estimate of the incentive fee on capital gains is calculated. If it is determined that the incentive fee on capital gains has been earned, it is expensed as incurred.
| F-22 |
The Company and the Advisers have entered into a Conditional Fee Waiver Agreement pursuant to which, for a period from June 4, 2012 to June 3, 2013, the Advisers agree to waive the base management fee and the incentive fees to the extent that distributions declared and payable would represent a return of capital for purposes of U.S. federal income tax. On March 26, 2013, the Company and the Advisers amended and restated the Conditional Fee Waiver Agreement to extend the fee waiver period through September 30, 2013. For the year ended December 31, 2012, the Company incurred, and the Advisers waived, base management fees of approximately $232,000, capital gains incentive fees of $3,000 and subordinated incentive fees on income of approximately $123,000. The agreement also contains a clause providing for the conditional repayment of waived fees that expires three years after the last quarter in which fees were waived. This clause states that subject to the approval of the Company and its board of directors, in future periods, previously waived fees may be paid to the Advisers, on a quarterly basis, if the Company’s net increase in net assets resulting from operations exceeds the amount of cumulative distributions paid to stockholders in each respective quarter.
Pursuant to the Advisory Agreement and Sub-Advisory Agreement, the Company is required to pay or reimburse to the Advisers for administrative services expenses which include all costs and expenses related to the day-to-day administration and management of the Company not related to advisory services. For the year ended December 31, 2012, the Company incurred, and the Advisers waived the reimbursement of administrative services expenses of approximately $438,000.
As discussed in Note 2 – Basis of Presentation and Summary of Significant Accounting Policies – Organizational and Offering Costs, as of December 31, 2012 and December 31, 2011, the Adviser and Sub-Adviser incurred approximately $2.5 million and $911,000, respectively, of Offering costs on the Company’s behalf. On the execution of the Advisory Agreement and Sub-Advisory Agreement, on May 31, 2012, the Company recorded a due to affiliate liability and capitalized the deferred Offering costs as it is expected that the Company will reimburse the Advisers for these costs. As of December 31, 2012, the balance of the due to affiliate liability was $2.5 million. Commencing with its initial closing, which occurred on September 17, 2012, and continuing with every closing thereafter, 1.5% of the proceeds of such closings will be amortized as a charge to additional paid in capital and a reduction of deferred offering costs, until such asset is fully amortized. As of December 31, 2012, approximately $21,000 has been amortized. The Company expects to reimburse the Advisers for such costs incurred on its behalf on a monthly basis up to a maximum aggregate amount of 1.5% of the gross Offering proceeds. Pursuant to the terms of the Advisory Agreement and Sub-Advisory Agreement, the Adviser and Sub-Adviser will be responsible for the payment of organizational and Offering expenses to the extent they exceed 1.5% of gross proceeds from the Offering.
The table below outlines fees incurred and expense reimbursements payable to Hines, Main Street and their affiliates for the year ended December 31, 2012 and the period from inception (November 22, 2011) to December 31, 2011, and amounts unpaid as of December 31, 2012 and December 31, 2011. A description of each of the fees included in the table follows (in thousands).
| Incurred | Unpaid | |||||||||||||||
| Type and Recipient | Year Ended December 31, 2012 | Period from Inception (November 22, 2011) to December 31, 2011 | As of December 31, 2012 | As of December 31, 2011 | ||||||||||||
| Management Fees (1) - the Adviser, Sub-Adviser | $ | - | $ | - | $ | - | $ | - | ||||||||
| Incentive Fee on Income (1) - the Adviser, Sub-Adviser | - | - | - | - | ||||||||||||
| Capital Gains Incentive Fee (1) - the Adviser, Sub-Adviser | - | - | - | - | ||||||||||||
| Offering Costs- the Adviser | 2,529 | - | 2,529 | - | ||||||||||||
| Other (2) - the Adviser | 393 | - | 393 | - | ||||||||||||
| Interest Expense – Main Street Capital Corporation | 101 | 14 | - | 14 | ||||||||||||
| Note payable – Main Street Capital Corporation | - | 7,500 | - | 7,500 | ||||||||||||
| Management Fees (3) – Main Street Capital Corporation | 15 | - | - | - | ||||||||||||
| Selling Commissions - Dealer Manager | 76 | - | - | - | ||||||||||||
| Dealer Manager Fee - Dealer Manager | 33 | - | - | - | ||||||||||||
| Total | $ | 3,147 | $ | 7,514 | $ | 2,922 | $ | 7,514 | ||||||||
| (1) | Net of amounts waived by the Adviser and Sub-Adviser. |
| (2) | Includes amounts the Adviser paid on behalf of the Company such as general and administrative services expenses. |
| (3) | On the date of the Merger Transaction, fees related to the servicing of HMS Income LLC’s investment portfolio ceased, however, the servicing agreement remains in effect. |
| F-23 |
Note 10 – Subsequent Events
On January 7, 2013, the Company received and accepted the resignation of Phil D. Wedemeyer as a member of the Company’s board of directors, effective January 15, 2013. Mr. Wedemeyer tendered his resignation as a result of his acceptance of a position that would make Mr. Wedemeyer no longer qualify as an independent director of the Company. Mr. Wedemeyer served as a member of the Company’s Nominating and Corporate Governance Committee and Conflicts Committee and as the Chairman of the Audit Committee. John O. Niemann, Jr., a member of the Company’s Audit Committee, replaced Mr. Wedemeyer as the Chairman of the Audit Committee.
On February 25, 2013, the board of directors received and accepted the resignation of Vincent D. Foster as a member of the Company’s board of directors effective February 25, 2013. Mr. Foster tendered his resignation in order to allow the Company to comply with 1940 Act which requires a majority of the members of the board of directors to be independent. Upon the addition of another independent director, it is expected that a senior officer of Main Street will join the board of directors.
On February 25, 2013, (1) the board of directors received and accepted notice of Charles N. Hazen’s decision to retire from his role as Chief Executive Officer of the Company and the general partner of the Adviser (2) the board of directors appointed Sherri W. Schugart as the Company's President and Chief Executive Officer; and (3) Ms. Schugart resigned as the Chief Operating Officer of the general partner of the Adviser, which position will be left unfilled, and was appointed its President and Chief Executive Officer. In addition to Mr. Hazen’s retirement from the positions described above, Mr. Hazen resigned as a director of Hines Securities, Inc., the Company’s dealer-manager, for which Ms. Schugart currently serves as a director. Mr. Hazen's retirement and the resignations and appointments described above were effective March 15, 2013. Mr. Hazen will continue to serve as the Chairman of the board of directors, and will also remain an employee of Hines for one year following his retirement to participate in and advise on various matters within Hines.
On March 25, 2013, with the authorization of the Company’s board of directors, the Company declared distributions to its stockholders for the period of April 2013 through June 2013. These distributions will be calculated based on stockholders of record each day from April 1, 2013 through June 30, 2013 in an amount equal to $0.00191781 per share, per day (which represents an annualized distribution yield of 7% based on the Company's current public offering price of $10.00 per share, if it were maintained everyday for a twelve-month period). Distributions are paid on the first business day following the completion of each month to which they relate.
During the period from January 1, 2013 through March 26, 2013, the Company sold three debt investments for approximately $2.1 million, received repayment of three debt investments of approximately $2.9 million and purchased seven debt investments for approximately $5.6 million. These transactions resulted in a change in the Company’s weighted average effective yield from approximately 9.9% as of December 31, 2012 to approximately 8.5% as of March 26, 2013.
On March 26, 2013, the Company and the Advisers amended and restated the Conditional Fee Waiver Agreement which extended the fee waiver period through September 30, 2013.
| F-24 |
Note 11 – Quarterly Financial Data (UNAUDITED)
The following table presents selected unaudited quarterly financial data for each quarter during the year ended December 31, 2012 and for the period from inception (November 22, 2011) to December 31, 2011 (in thousands except per share and per unit amounts):
| Quarter Ended | Quarter Ended | Quarter Ended | Quarter Ended | |||||||||||||
| March 31, 2012 | June 30, 2012 | September 30, 2012 | December 31, 2012 | |||||||||||||
| Total interest income | $ | 415 | $ | 410 | $ | 464 | $ | 584 | ||||||||
| Net investment income | $ | 339 | $ | 271 | $ | 262 | $ | 262 | ||||||||
| Net realized gain from investments | $ | - | $ | - | $ | 12 | $ | 2 | ||||||||
| Net unrealized appreciation (depreciation) | $ | 155 | $ | (2 | ) | $ | 33 | $ | (99 | ) | ||||||
| Net increase in net assets resulting from operations | $ | 494 | $ | 269 | $ | 307 | $ | 165 | ||||||||
| Net investment income per share/unit – basic and diluted | $ | 0.30 | $ | 0.24 | $ | 0.23 | $ | 0.22 | ||||||||
| Net increase in net assets resulting from operations per share/unit – basic and diluted | $ | 0.44 | $ | 0.24 | $ | 0.27 | $ | 0.13 | ||||||||
| Period from Inception | ||||
| (November 22, 2011) to | ||||
| December 31, 2011 | ||||
| Total interest income | $ | 90 | ||
| Net investment income | $ | 56 | ||
| Net realized gain from investments | $ | - | ||
| Net unrealized appreciation (depreciation) | $ | (36 | ) | |
| Net increase in net assets resulting from operations | $ | 20 | ||
| Net investment income per share/unit - basic and diluted | $ | 0.05 | ||
| Net increase in net assets resulting from operations per share/unit - basic and diluted | $ | 0.02 | ||
| F-25 |
You should rely only on the information contained in this prospectus. No dealer, salesperson or other individual has been authorized to give any information or to make any representations that are not contained in this prospectus. If any such information or statements are given or made, you should not rely upon such information or representation. This prospectus does not constitute an offer to sell any securities other than those to which this prospectus relates, or an offer to sell, or a solicitation of an offer to buy, to any person in any jurisdiction where such an offer or solicitation would be unlawful. This prospectus speaks as of the date set forth above. You should not assume that the delivery of this prospectus or that any sale made pursuant to this prospectus implies that the information contained in this prospectus will remain fully accurate and correct as of any time subsequent to the date of this prospectus.
Up to 150,000,000 Shares
Common Stock
HMS Income Fund, Inc.
Hines Securities, Inc.
Appendix A: Form of Subscription Agreement
| A-1 |
Your Initial Investment Make all checks* payable to: HMS Income Fund, Inc. * Cash, cashier’s checks/official bank checks, temporary checks, foreign checks, money orders, third party checks, or travelers checks are not accepted. Investment Amount $ (The minimum investment is $2,500) w A . Rights of Accumulation Please link the tax identification numbers or account numbers listed below for rights of accumulation privileges, so that this and future purchases will receive any discount for which they are eligible. Tax ID/SSN or Account Number Tax ID/SSN or Account Number Tax ID/SSN or Account Number w B. Net Commission Purchases Please check this box if you are eligible for a Net Commission Purchase. See prospectus for details to determine if you qualify. A w Initial Purchase w Subsequent Purchase 1 SUBSCRIPTION AGREEMENT FOR SHARES OF HMS INCOME FUND, INC. 3 INVESTOR INFORMATION A. Investor Name (Investor/Trustee/Executor/Authorized Signatory Information) (Residential street address MUST be provided. See Section 4 if mailing address is different than residential street address.) Residential Street Address City State Zip Code Social Security Number Date of Birth (MM/DD/YYYY) Daytime Phone Number First Name (MI) Last Name Gender B. Co-Investor Name (Co-Investor/Co-Trustee/Co-Authorized Signatory Information, if applicable) Residential Street Address City State Zip Code Social Security Number Date of Birth (MM/DD/YYYY) Daytime Phone Number First Name (MI) Last Name Gender B OWNERSHIP TYPE (Select only one) Non-Custodial Account Type Brokerage Account Number _________________________ w Individual or Joint Tenant with Rights of Survivorship w Transfer on Death Optional designation. Not available for Louisiana or Puerto Rico residents. See Section 3D. w Tenants in Common w Community Property w Uniform Gift/Transfer to Minors State of_____________________ w Pension Plan Include Certification of Investment Powers Form w Trust Include Certification of Investment Powers Form w Corporation / Partnership / Other Corporate Resolution or Partnership Agreement Required Third Party Custodial Account Type Custodian Account Number _________________________ w IRA w Roth IRA w SEP IRA w Simple IRA w Other ___________________________________________________________________________________________ Custodian Information (To be completed by Custodian) Custodian Name______________________________________ Custodian Tax ID #____________________________________ Custodian Phone #________________________________ HMSISUB 09/12 If Non-U.S. Citizen, Specify Country of Citizenship and Select One below (required) w Resident Alien w Non-Resident Alien (Attach a completed Form W8-BEN) Country of Citizenship If Non-U.S. Citizen, Specify Country of Citizenship and Select One below (required) w Resident Alien w Non-Resident Alien (Attach a completed Form W8-BEN) Country of Citizenship 4
| A-2 |
SELECT HOW YOU WANT TO RECEIVE YOUR DISTRIBUTIONS (Select only one) Complete this section to enroll in the Distribution Reinvestment Plan or to elect to receive cash distributions. I hereby subscribe for Shares of HMS Income Fund, Inc. and elect the distribution option indicated below: A. w Distribution Reinvestment Plan (See Prospectus for details) For Custodial held accounts, if you elect cash distributions the funds must be sent to the Custodian. B. w Cash/Check Mailed to the address set forth above (Available for Non-Custodial Investors only.) C. w Cash/Check Mailed to Third Party/Custodian Name/Entity Name/Financial Institution Mailing Address City State Zip Code Account Number (Required) D. w Cash/Direct Deposit Attach a pre-printed voided check. (Non-Custodial Investors Only) I authorize HMS Income Fund, Inc. or its agent to deposit my distribution into my checking or savings account. This authority will remain in force until I notify HMS Income Fund, Inc. in writing to cancel it. In the event that HMS Income Fund, Inc. deposits funds erroneously into my account, they are authorized to debit my account for an amount not to exceed the amount of the erroneous deposit. Name/Entity Name/Financial Institution Mailing Address City State Zip Code Your Bank’s ABA Routing Number Your Bank Account Number w Checking Account w Savings Account Please Attach a Pre-printed Voided Check 2004 Any Avenue Some Where In The, USA 12345 Anon Ymous 2004 Any Avenue Some Where In The, USA 12345 ABA Routing Number Check Number Bank Account Number 4 2 MAILING ADDRESS (If different than residential street address provided in Section 3A) Address City State Zip Code D. T ransfer on Death Beneficiary Information (Individual or Joint Account with rights of survivorship only.) (Not available for Louisiana or Puerto Rico residents.) (Beneficiary Date of Birth required. Whole percentages only; must equal 100%.) First Name (MI) Last Name SSN: Date of Birth (MM/DD/YYYY) w Primary w Secondary______% First Name (MI) Last Name SSN: Date of Birth (MM/DD/YYYY) w Primary w Secondary______% First Name (MI) Last Name SSN: Date of Birth (MM/DD/YYYY) w Primary w Secondary______% First Name (MI) Last Name SSN: Date of Birth (MM/DD/YYYY) w Primary w Secondary______% C. E ntity Name - Retirement Plan/Trust/Corporation/Partnership/Other (Trustee(s) and/or authorized signatory(s) information MUST be provided in Sections 3A and 3B) Entity Name Tax ID Number Date of Trust Entity Type (Select one. Required) w Retirement Plan w Trust w S-Corp w C-Corp w LLC w Partnership w Other_____________________ 5
| A-3 |
BROKER-DEALER/FINANCIAL ADVISOR INFORMATION (Required Information. All fields must be completed) The Financial Advisor must sign below to complete the order. The Financial Advisor hereby warrants that he/she is duly licensed and may lawfully sell Shares in the state designated as the investor’s legal residence. Broker-Dealer Financial Advisor Name Advisor Mailing Address City State Zip Code Financial Advisor Number Branch Number Telephone Number E-mail Address Fax Number Please note that unless previously agreed to in writing by HMS Income Fund, Inc., all sales of securities must be made through a Broker-Dealer, including when an RIA has introduced the sale. In all cases, Section 6 must be completed. The undersigned confirm(s) which confirmation is made on behalf of the Broker-Dealer with respect to sales of securities made through a Broker-Dealer, that they (i) have reasonable grounds to believe that the information and representations concerning the investor identified herein are true, correct and complete in all respects; (ii) have discussed such investor’s prospective purchase of Shares with such investor; (iii) have advised such investor of all pertinent facts with regard to the lack of liquidity and marketability of the Shares; (iv) have delivered or made available a current Prospectus and related supplements, if any, to such investor; (v) have reasonable grounds to believe that the investor is purchasing these Shares for his or her own account; and (vi) have reasonable grounds to believe that the purchase of Shares is a suitable investment for such investor, that such investor meets the suitability standards applicable to such investor set forth in the Prospectus and related supplements, if any, and that such investor is in a financial position to enable such investor to realize the benefits of such an investment and to suffer any loss that may occur with respect thereto. The undersigned Financial Advisor further represents and certifies that, in connection with this subscription for Shares, he or she has complied with and has followed all applicable policies and procedures under his or her firm’s existing Anti-Money Laundering Program and Customer Identification Program. X X Financial Advisor Signature Date Branch Manager Signature Date (If required by Broker-Dealer) 3 6
| A-4 |
SUBSCRIBER SIGNATURES HMS Income Fund, Inc. is required by law to obtain, verify and record certain personal information from you or persons on your behalf in order to establish the account. Required information includes name, date of birth, permanent residential address and social security/taxpayer identification number. We may also ask to see other identifying documents. If you do not provide the information, HMS Income Fund, Inc. may not be able to open your account. By signing the Subscription Agreement, you agree to provide this information and confirm that this information is true and correct. If we are unable to verify your identity, or that of another person(s) authorized to act on your behalf, or if we believe we have identified potentially criminal activity, we reserve the right to take action as we deem appropriate which may include closing your account. Please separately initial each of the representations below. Except in the case of fiduciary accounts, you may not grant any person a power of attorney to make the representations on your behalf. In order to induce HMS Income Fund, Inc. to accept this subscription, I hereby represent and warrant to you as follows: PLEASE NOTE: ALL ITEMS MUST BE READ AND INITIALED (a) A copy of the Prospectus of HMS Income Fund, Inc. has been delivered or made available to me. (b) I/We have (i) a minimum net worth (not including home, home furnishings and personal automobiles) of at least $250,000, or (ii) a minimum net worth (as previously described) of at least $70,000 and a minimum annual gross income of at least $70,000, or that I meet the higher suitability requirements imposed by my state of primary residence as set forth in the Prospectus under “SUITABILITY STANDARDS.” (c) I acknowledge that there is no public market for the Shares and, thus, my investment in Shares is not liquid. (d) I am purchasing the Shares for my own account. (e) If I am a Kansas resident, I acknowledge that it is recommended by the Office of the Kansas Securities Commissioner that my aggregate investment in the Shares and similar investments should not exceed 10% of my “liquid net worth” which is that portion of the net worth (assets minus liabilities) that is comprised of cash, cash equivalents and readily marketable securities. 4 8 7 I declare that the information supplied above is true and correct and may be relied upon by the HMS Income Fund, Inc. I acknowledge that the Broker-Dealer/Financial Advisor (Broker-Dealer/Financial Advisor of record) indicated in Section 6 of this Subscription Agreement and its designated clearing agent, if any, will have full access to my account information, including the number of shares I own, tax information (including the Form 1099) and redemption information. Investors may change the Broker-Dealer/Financial Advisor of record at any time by contacting HMS Income Fund, Inc. Investor Relations at the number indicated below. TAXPAYER IDENTIFICATION/SOCIAL SECURITY NUMBER CONFIRMATION (required): The investor signing below, under penalties of perjury, certifies: (i) that the number shown on this subscription agreement is my correct taxpayer identification number (or I am waiting for a number to be issued to me); (ii) that I am not subject to backup withholding because (a) I am exempt from backup withholding, (b) I have not been notified by the Internal Revenue Service (“IRS”) that I am subject to backup withholding as a result of a failure to report all interest or dividends, or (c) the IRS has notified me that I am no longer subject to backup withholding; and (iii) I am a U.S. person (including a resident alien). NOTE: You must cross out (ii) above if you have been notified by the IRS that you are currently subject to backup withholding because you have failed to report all interest and dividends on your tax return. The Internal Revenue Service does not require your consent to any provision of this document other than the certifications required to avoid backup withholding. X X Signature of Investor Date Signature of Co-Investor or Custodian Date (if applicable) (MUST BE SIGNED BY CUSTODIAN OR TRUSTEE IF PLAN IS ADMINISTERED BY A THIRD PARTY) MISCELLANEOUS HMS Income Fund, Inc. requests that each investor that elects to have his or her distributions reinvested in its Distribution Reinvestment Plan notify it and the broker-dealer or registered investment advisor of record in writing at any time there is a material change in his or her financial condition, including failure to meet the minimum income and net worth standards as imposed by the state in which he or she resides. No sale of Shares may be completed until at least five business days after you receive the final Prospectus. You will receive a written confirmation of your purchase. All items on the Subscription Agreement must be completed in order for your subscription to be processed. Subscribers are encouraged to read the Prospectus in its entirety for a complete explanation of an investment in the Shares of HMS Income Fund, Inc. Return to: HMS Income Fund, Inc. W P.O. Box 219010 W Kansas City, MO 64121-9010 Overnight Delivery: HMS Income Fund, Inc. W 430 W. 7th St. W Kansas City, MO 64105 Hines Investor Relations: 888-220-6121 Initials Initials Initials Initials Initials Initials Initials Initials Initials Initials
| A-5 |
Several states have established suitability requirements that are more stringent than the general standards for all investors described below. Shares will be sold to investors in these states only if they meet the special suitability standards set forth below. In each case, these special suitability standards exclude from the calculation of net worth the value of the investor’s home, home furnishings and automobiles. GENERAL STANDARDS FOR ALL INVESTORS Investors must have either (a) a net worth of at least $250,000 or (b) an annual gross income of $70,000 and a minimum net worth of $70,000. Arizona — The term of this offering shall be effective for a period of one year with the ability to renew for additional periods of one year. California, Michigan and New Mexico — In addition to the suitability standards above, an investor will limit his or her investment in our common stock to a maximum of 10% of his or her net worth. Idaho — Investors who reside in the state of Idaho must have either (i) a liquid net worth of $85,000 and annual gross income of $85,000 or (ii) a liquid net worth of $300,000. Additionally, an Idaho investor’s total investment shall not exceed 10% of his or her liquid net worth. The calculation of liquid net worth shall include only cash plus cash equivalents. Cash equivalents include assets which may be convertible to cash within one year. Iowa — Investors who reside in the state of Iowa must have either (i) a liquid net worth of $100,000 and annual gross income of $100,000 or (ii) a liquid net worth of $350,000. Additionally, an Iowa investor’s total investment in us shall not exceed 10% of his or her liquid net worth. For this purpose, liquid net worth is determined exclusive of home, home furnishings and automobiles. Kansas — The Office of the Kansas Securities Commissioner recommends that you should limit your aggregate investment in our shares and other similar investments to not more than 10% of your liquid net worth. Liquid net worth is that portion of your total net worth (assets minus liabilities) that is comprised of cash, cash equivalents and readily marketable securities. Kentucky — Investors who reside in the state of Kentucky must have either (i) a liquid net worth of $85,000 and annual gross income of $85,000 or (ii) a liquid net worth of $300,000. Additionally, a Kentucky investor’s total investment in us shall not exceed 10% of his or her liquid net worth. Maine — The Maine Office of Securities recommends that an investor’s aggregate investment in this offering and other similar offerings not exceed 10% of the investor’s liquid net worth. For this purpose, “liquid net worth” is defined as that portion of net worth that consists of cash, cash equivalents and readily marketable securities. Massachusetts — Investors who reside in the state of Massachusetts must have either (i) a minimum of $100,000 annual gross income and a liquid net worth of $100,000; or (ii) a liquid net worth of $250,000 irrespective of gross annual income. Additionally, a Massachusetts investor’s total investment in us and other similar investments shall not exceed 10% of his or her liquid net worth. For this purpose, liquid net worth is determined exclusive of home, home furnishings and automobiles. Nebraska — Nebraska investors must meet the following suitability standards: (i) either (a) an annual gross income of at least $100,000 and a net worth of at least $350,000, or (b) a net worth of at least $500,000 and (ii) investor will not invest more than 10% of his or her net worth in this offering. For such investors, net worth should not include the value of one’s home, home furnishings, or automobiles. New Jersey — Investors who reside in the state of New Jersey must have either (i) a minimum annual gross income of $100,000 and a minimum liquid net worth of $100,000 or (ii) a minimum liquid net worth of $300,000. Additionally, a New Jersey investor’s total investment in this offering and other similar offerings shall not exceed 10% of such investor’s liquid net worth. For this purpose, liquid net worth is determined exclusive of home, home furnishings and automobiles. North Carolina — Investors who reside in the state of North Carolina must have either (i) a minimum liquid net worth of $85,000 and minimum annual gross income of $85,000 or (ii) a minimum liquid net worth of $300,000. North Dakota — Our shares will only be sold to residents of North Dakota representing that their investment will not exceed 10% of his or her net worth and that they meet one of the established suitability standards. Ohio — It shall be unsuitable for an Ohio investor’s aggregate investment in shares of the issuer, affiliates of the issuer, and in other non-traded direct purchase programs to exceed ten percent (10%) of his or her liquid net worth. “Liquid net worth” shall be defined as that portion of net worth (total assets exclusive of home, home furnishings, and automobiles minus total liabilities) that is comprised of cash, cash equivalents, and readily marketable securities. Oklahoma — Purchases by Oklahoma investors should not exceed 10% of their net worth (not including home, home furnishings and automobiles) Oregon — In addition to the suitability standards above, the state of Oregon requires that each Oregon investor will limit his or her investment in our common stock to a maximum of 10% of his or her net worth (not including home, home furnishings or automobiles). Tennessee — We must sell a minimum of $15,000,000 worth of shares before accepting subscriptions from residents of Tennessee. In addition, investors who reside in the state of Tennessee must have either (i) a minimum annual gross income of $100,000 and a minimum net worth of $100,000 or (ii) a minimum net worth of $500,000 exclusive of home, home furnishings and automobile. Additionally, Tennessee residents’ investment must not exceed 10% of their liquid net worth. Texas — Investors who reside in the state of Texas must have either (i) a minimum of $100,000 annual gross income and a liquid net worth of $100,000 or (ii) a liquid net worth of $250,000 irrespective of gross annual income. Additionally, a Texas investor’s total investment in us shall not exceed 10% of his or her liquid net worth. For this purpose, liquid net worth is determined exclusive of home, home furnishings and automobiles. Vermont — Investors who reside in the state of Vermont must have either (i) a minimum of $100,000 annual gross income and a liquid net worth of $100,000 or (ii) a liquid net worth of $250,000 irrespective of gross annual income. Additionally, a Vermont investor’s total investment in us shall not exceed 10% of his or her liquid net worth. For this purpose, liquid net worth is determined exclusive of home, home furnishings and automobiles. WE INTEND TO ASSERT THE FOREGOING REPRESENTATIONS AS A DEFENSE IN ANY SUBSEQUENT LITIGATION WHERE SUCH ASSERTION WOULD BE RELEVANT. WE HAVE THE RIGHT TO ACCEPT OR REJECT THIS SUBSCRIPTION IN WHOLE OR IN PART, SO LONG AS SUCH PARTIAL ACCEPTANCE OR REJECTION DOES NOT RESULT IN AN INVESTMENT OF LESS THAN THE MINIMUM AMOUNT SPECIFIED IN THE PROSPECTUS. AS USED ABOVE, THE SINGULAR INCLUDES THE PLURAL IN ALL RESPECTS IF SHARES ARE BEING ACQUIRED BY MORE THAN ONE PERSON. THIS SUBSCRIPTION AGREEMENT AND ALL RIGHTS HEREUNDER SHALL BE GOVERNED BY, AND INTERPRETED IN ACCORDANCE WITH, THE LAWS OF THE STATE OF NEW YORK WITHOUT GIVING EFFECT TO THE PRINCIPLES OF CONFLICT OF LAWS. By executing this Subscription Agreement, the subscriber is not waiving any rights under federal or state law. CERTAIN STATES HAVE IMPOSED SPECIAL FINANCIAL SUITABILITY STANDARDS FOR SUBSCRIBERS WHO PURCHASE SHARES 5 HMSISUB 3/28
| A-6 |
PART C
OTHER INFORMATION
Item 25. Financial Statements and Exhibits
| (1) | Financial Statements |
The following financial statements of HMS Income Fund, Inc. (the “Registrant” or the “Company”) are included in Part A of this Registration Statement:
| Report of Independent Registered Public Accounting Firm | F-2 | |
| Balance Sheets as of December 31, 2012 and 2011 | F-3 | |
| Statements of Operations for the Year Ended December 31, 2012, and for the Period from Inception (November 22, 2011) to December 31, 2011 | F-4 | |
| Statements of Changes in Net Assets for the Year Ended December 31, 2012, and for the Period from Inception (November 22, 2011) to December 31, 2011 | F-5 | |
| Statements of Cash Flows for the Years Ended December 31, 2012 and 2011 | F-6 | |
| Schedules of Investments as of December 31, 2012 and 2011 | F-7 | |
| Notes to Financial Statements | F-9 |
| (2) | Exhibits |
| (a) | Articles of Amendment and Restatement of the Registrant (Filed as part of the Registrant’s pre-effective Amendment No. 3 to the Registration Statement on Form N-2, filed with the SEC on May 31, 2012 and incorporated by reference herein). |
| (b) | Amended and Restated Bylaws of the Registrant (Filed as part of the Registrant’s Annual Report on Form 10-K, filed with the SEC on March 27, 2013 and incorporated by reference herein). |
| (c) | Not applicable |
| (d) | Form of Subscription Agreement (included in the Prospectus as Appendix A) |
| (e) | Distribution Reinvestment Plan (Filed as part of the Registrant’s post-effective Amendment No. 2 to the Registration Statement on Form N-2, filed with the SEC on September 28, 2012 and incorporated by reference herein). |
| (f) | Not applicable |
| (g)(1) | Investment Advisory and Administrative Services Agreement by and between the Registrant and the Adviser (Filed as part of the Registrant’s pre-effective Amendment No. 3 to the Registration Statement on Form N-2, filed with the SEC on May 31, 2012 and incorporated by reference herein). |
| (g)(2) | Investment Sub-Advisory Agreement by and among the Registrant, the Adviser, Main Street Capital Partners, LLC and Main Street Capital Corporation (Filed as part of the Registrant’s pre-effective Amendment No. 3 to the Registration Statement on Form N-2, filed with the SEC on May 31, 2012 and incorporated by reference herein). |
| (h)(1) | Dealer Manager Agreement with Hines Securities, Inc. (Filed as part of the Registrant’s pre-effective Amendment No. 3 to the Registration Statement on Form N-2, filed with the SEC on May 31, 2012 and incorporated by reference herein). |
| C-1 |
| (h)(2) | Form of Selected Dealer Agreement (Filed as part of the Registrant’s pre-effective Amendment No. 2 to the Registration Statement on Form N-2, filed with the SEC on April 30, 2012 and incorporated by reference herein). |
| (i) | Not applicable |
| (j) | Custody Agreement (Filed as part of the Registrant’s pre-effective Amendment No. 3 to the Registration Statement on Form N-2, filed with the SEC on May 31, 2012 and incorporated by reference herein). |
| (k)(1) | Loan and Security Agreement by and between HMS Income LLC and Main Street Capital Corporation (Filed as part of the Registrant’s Registration Statement on Form N-2, filed with the SEC on December 16, 2011 and incorporated by reference herein). |
| (k)(2) | Agreement and Plan of Merger (Filed as part of the Registrant’s pre-effective Amendment No. 3 to the Registration Statement on Form N-2, filed with the SEC on May 31, 2012 and incorporated by reference herein). |
| (k)(3) | Credit Agreement with Capital One, National Association (Filed as part of the Registrant’s pre-effective Amendment No. 3 to the Registration Statement on Form N-2, filed with the SEC on May 31, 2012 and incorporated by reference herein). |
| (k)(4) | Form of Indemnification Agreement by and between Registrant and each of its Affiliated Directors and Officers (Filed as part of the Registrant’s pre-effective Amendment No. 3 to the Registration Statement on Form N-2, filed with the SEC on May 31, 2012 and incorporated by reference herein). |
| (k)(5) | Form of Indemnification Agreement by and between Registrant and each of its Independent Directors (Filed as part of the Registrant’s pre-effective Amendment No. 3 to the Registration Statement on Form N-2, filed with the SEC on May 31, 2012 and incorporated by reference herein). |
| (k)(6) | Escrow Agreement (Filed as part of the Registrant’s post-effective Amendment No. 1 to the Registration Statement on Form N-2, filed with the SEC on June 25, 2012 and incorporated by reference herein). |
| (k)(7) | Amended and Restated Conditional Fee Waiver Agreement (Filed as part of the Registrant’s Annual Report on Form 10-K, filed with the SEC on March 27, 2013 and incorporated by reference herein). |
| (l) | Opinion of Venable LLP (Filed as part of the Registrant’s pre-effective Amendment No. 4 to the Registration Statement on Form N-2, filed with the SEC on June 4, 2012 and incorporated by reference herein). |
| (m) | Not applicable |
| (n)(1) | Consent of Venable LLP (incorporated by reference to Exhibit l hereto) |
| (n)(2) | Consent of Independent Registered Public Accounting Firm* |
| (n)(2) | Consent of Grant Thornton LLP regarding HMS Income Fund, Inc.* |
| (n)(3) | Report of Grant Thornton LLP regarding the senior security table contained herein* |
| (o) | Not applicable |
| (p) | Not applicable |
| (q) | Not applicable |
| C-2 |
| (r)(1) | Code of Ethics of the Registrant (Filed as part of the Registrant’s pre-effective Amendment No. 3 to the Registration Statement on Form N-2, filed with the SEC on May 31, 2012 and incorporated by reference herein). |
| (r)(2) | Code of Ethics of HMS Adviser LP (Filed as part of the Registrant’s pre-effective Amendment No. 3 to the Registration Statement on Form N-2, filed with the SEC on May 31, 2012 and incorporated by reference herein). |
| (r)(3) | Code of Ethics of Main Street Capital Corporation and Main Street Capital Partners, LLC (Filed as part of the Registrant’s pre-effective Amendment No. 3 to the Registration Statement on Form N-2, filed with the SEC on May 31, 2012 and incorporated by reference herein). |
| (r)(4) | Code of Ethics of Hines Securities, Inc. (Filed as part of the Registrant’s pre-effective Amendment No. 3 to the Registration Statement on Form N-2, filed with the SEC on May 31, 2012 and incorporated by reference herein). |
| 99(1) | Power of Attorney – Charles N. Hazen* |
| 99(2) | Power of Attorney – Peter Shaper* |
| 99(3) | Power of Attorney – John O. Niemann, Jr.* |
| * | Filed herewith. |
Item 26. Marketing Arrangements
The information contained under the heading “Plan of Distribution” in this Registration Statement is incorporated herein by reference.
Item 27. Other Expenses of Issuance and Distribution
| SEC registration fee | $ | 171,900 | ||
| FINRA filing fee | $ | 75,500 | ||
| Printing and mailing expenses | $ | 6,000,000 | ||
| Blue sky filing fees and expenses | $ | 500,000 | ||
| Legal fees and expenses | $ | 4,500,000 | ||
| Accounting fees and expenses | $ | 1,400,000 | ||
| Transfer agent fees | $ | 2,460,625 | ||
| Advertising and sales literature | $ | 3,000,000 | ||
| Due diligence expenses | $ | 3,750,000 | ||
| Adviser Personnel Salaries | $ | 391,975 | ||
| Bank and other Administrative Expenses | $ | 250,000 | ||
| Total | $ | 22,500,000 |
The amounts set forth above, except for the SEC and FINRA fees, will in each case be estimated and assumed that we sell all of the shares being registered by this registration statement. All of the expenses set forth above shall be borne by the Registrant.
| C-3 |
Item 28. Persons Controlled by or Under Common Control
See “Management,” “Certain Relationships and Related Party Transactions” and “Control Persons and Principal Stockholders” in the prospectus contained herein.
Item 29. Number of Holders of Securities
The following table sets forth the number of record holders of the Registrant’s capital stock at March 27, 2013.
| Title of Class | Number of Record Holders | |
| Common stock, $0.001 par value per share | 126 |
Item 30. Indemnification
Maryland law permits a Maryland corporation to include in its charter a provision limiting the liability of its directors and officers to the corporation and its stockholders for money damages except for liability resulting from (a) actual receipt of an improper benefit or profit in money, property or services or (b) active and deliberate dishonesty established by a final judgment and which is material to the cause of action.
Maryland law requires a corporation (unless its charter provides otherwise, which our charter does not) to indemnify a director or officer who has been successful in the defense of any proceeding to which he or she is made or threatened to be made a party by reason of his or her service in that capacity. Maryland law permits a corporation to indemnify its present and former directors and officers, among others, against judgments, penalties, fines, settlements and reasonable expenses actually incurred by them in connection with any proceeding to which they may be made or threatened to be made a party by reason of their service in those or other capacities unless it is established that (a) the act or omission of the director or officer was material to the matter giving rise to the proceeding and (1) was committed in bad faith or (2) was the result of active and deliberate dishonesty, (b) the director or officer actually received an improper personal benefit in money, property or services or (c) in the case of any criminal proceeding, the director or officer had reasonable cause to believe that the act or omission was unlawful. However, under Maryland law, a Maryland corporation may not indemnify for an adverse judgment in a suit by or in the right of the corporation or for a judgment of liability on the basis that a personal benefit was improperly received, unless in either case a court orders indemnification, and then only for expenses. In addition, Maryland law permits a corporation to advance reasonable expenses to a director or officer upon the corporation’s receipt of (a) a written affirmation by the director or officer of his or her good faith belief that he or she has met the standard of conduct necessary for indemnification by the corporation and (b) a written undertaking by him or her or on his or her behalf to repay the amount paid or reimbursed by the corporation if it is ultimately determined that the standard of conduct was not met.
| C-4 |
Our charter contains a provision that limits the liability of our directors and officers to us and our stockholders for money damages and our charter requires us to indemnify and advance expenses (including reasonable attorneys’ fees and amounts reasonably paid in settlement) to (i) any present or former director or officer, (ii) any individual who, while a director or officer and, at our request, serves or has served another corporation, partnership, limited liability company, joint venture, trust, employee benefit plan or other enterprise as a director, officer, partner, member, manager or trustee and (iii) our Adviser and its directors, executive officers and controlling persons, and any other person or entity affiliated with it. However, in accordance with guidelines adopted by the North American Securities Administrators Association, our charter and the Investment Advisory Agreement provide that we may not indemnify an indemnitee for any liability or loss suffered by such indemnitee nor hold harmless such indemnitee for any loss or liability suffered by us unless (1) the indemnitee has determined, in good faith, that the course of conduct which caused the loss or liability was in the best interests of our Company, (2) the indemnitee was acting on behalf of or performing services for us, (3) the liability or loss suffered was not the result of negligence or misconduct by our Adviser, an affiliate of our Adviser, or an interested director of the Company, or was not the result of gross negligence or misconduct by an independent director of the Company and (4) the indemnification or agreement to hold harmless is only recoverable out of our net assets and not from our stockholders. In addition, we expect that Main Street and Main Street Partners will indemnify us for losses or damages arising out of their respective misfeasance, bad faith, gross negligence in the performance of their respective duties or by reason of the reckless disregard of their respective duties and obligations under the Sub-Advisory Agreement or the violation of applicable law or the breach of any representation in the Sub-Advisory Agreement. In accordance with the 1940 Act, we will not indemnify any person for any liability to which such person would be subject by reason of such person’s misfeasance, bad faith, gross negligence or reckless disregard of the duties involved in the conduct of his office. In addition, we will not provide indemnification to a person for any loss or liability arising from an alleged violation of federal or state securities laws unless one or more of the following conditions are met: (1) there has been a successful adjudication on the merits of each count involving alleged material securities law violations; (2) such claims have been dismissed with prejudice on the merits by a court of competent jurisdiction; or (3) a court of competent jurisdiction approves a settlement of the claims against the indemnitee and finds that indemnification of the settlement and the related costs should be made, and the court considering the request for indemnification has been advised of the position of the SEC and of the published position of any state securities regulatory authority in which the securities were offered or sold as to indemnification for violations of securities laws.
We may advance funds to an indemnitee for legal expenses and other costs incurred as a result of legal action for which indemnification is being sought only if all of the following conditions are met: (i) the legal action relates to acts or omissions with respect to the performance of duties or services on our behalf; (ii) the indemnitee has provided us with written affirmation of his or her good faith belief that he or she has met the standard of conduct necessary for indemnification; (iii) the legal action is initiated by a third party who is not a stockholder or the legal action is initiated by a stockholder acting in his or her capacity as such and a court of competent jurisdiction specifically approves such advancement; and (iv) the indemnitee undertakes to repay the advanced funds to us, together with the applicable legal rate of interest thereon, in cases in which he or she is found not to be entitled to indemnification.
Insofar as indemnification for liabilities arising under the Securities Act may be permitted to our directors, officers and controlling persons pursuant to the provisions described above, or otherwise, we have been advised that in the opinion of the SEC such indemnification is against public policy as expressed in the Securities Act and is, therefore, unenforceable. In the event that a claim for indemnification against such liabilities (other than the payment by us of expenses incurred or paid by a director, officer or controlling person in the successful defense of an action, suit or proceeding) is asserted by a director, officer or controlling person in connection with the securities being registered, we will, unless in the opinion of our counsel the matter has been settled by controlling precedent, submit to a court of appropriate jurisdiction the question whether such indemnification by us is against public policy as expressed in the Securities Act and will be governed by the final adjudication of the court of the issue.
Item 31. Business and Other Connections of Investment Adviser
A description of any other business, profession, vocation, or employment of a substantial nature in which our Adviser, and each director or executive officer of our Adviser, is or has been during the past two fiscal years, engaged in for his or her own account or in the capacity of director, officer, employee, partner or trustee, is set forth in Part A of this Registration Statement in the sections entitled “Management,” “Portfolio Management” and “Investment Advisory and Administrative Services Agreement.” Additional information regarding our Adviser is set forth in its Form ADV, as filed with the Securities and Exchange Commission (SEC File No. 801-76585), which may be viewed on the internet at www.adviserinfo.sec.gov under the name of HMS Adviser LP..
Item 32. Location of Accounts and Records
All accounts, books and other documents required to be maintained by Section 31(a) of the Investment Company Act of 1940, and the rules thereunder will be maintained at the offices of:
| (1) | the Registrant, 2800 Post Oak Boulevard, Suite 5000, Houston, Texas 77056-6118; |
| (2) | the Transfer Agent, DST Systems Inc., 333 W. 11th St. Kansas City, MO 64105; |
| C-5 |
| (3) | the Custodian, Amegy Bank National Association, 1221 McKinney Street, Houston, TX 77010; and |
| (4) | the Investment Adviser, 2800 Post Oak Boulevard, Suite 5000, Houston, Texas 77056-6118. |
Item 33. Management Services
Not Applicable.
Item 34. Undertakings
We hereby undertake:
| (1) | To suspend the offering of shares until the prospectus is amended if: |
| (i) | subsequent to the effective date of this registration statement, our net asset value declines more than ten percent from our net asset value as of the effective date of this registration statement, or |
| (ii) | our net asset value increases to an amount greater than our net proceeds as stated in the prospectus. |
| (2) | To file, during any period in which offers or sales are being made, a post-effective amendment to this registration statement: |
| (i) | to include any prospectus required by Section 10(a)(3) of the Securities Act of 1933; |
| (ii) | to reflect in the prospectus any facts or events after the effective date of the registration statement (or the most recent post-effective amendment thereof) which, individually or in the aggregate, represent a fundamental change in the information set forth in the registration statement; and |
| (iii) | to include any material information with respect to the plan of distribution not previously disclosed in the registration statement or any material change to such information in the registration statement. |
| (3) | That, for the purpose of determining any liability under the Securities Act of 1933, each such post-effective amendment shall be deemed to be a new registration statement relating to the securities offered therein, and the offering of those securities at that time shall be deemed to be the initial bona fide offering thereof; and |
| (4) | To remove from registration by means of a post-effective amendment any of the securities being registered which remain unsold at the termination of the offering. |
| (5) | That, for the purpose of determining liability under the Securities Act of 1933 to any purchaser, if the Registrant is subject to Rule 430C: Each prospectus filed pursuant to Rule 497(b), (c), (d) or (e) under the Securities Act of 1933 as part of a registration statement relating to an offering, other than prospectuses filed in reliance on Rule 430A under the Securities Act of 1933, shall be deemed to be part of and included in the registration statement as of the date it is first used after effectiveness. Provided, however, that no statement made in a registration statement or prospectus that is part of the registration statement or made in a document incorporated or deemed incorporated by reference into the registration statement or prospectus that is part of the registration statement will, as to a purchaser with a time of contract of sale prior to such first use, supersede or modify any statement that was made in the registration statement or prospectus that was part of the registration statement or made in any such document immediately prior to such date of first use. |
| C-6 |
| (6) | That for the purpose of determining liability of the Registrant under the Securities Act of 1933 to any purchaser in the initial distribution of securities: the undersigned Registrant undertakes that in a primary offering of securities of the undersigned Registrant pursuant to this registration statement, regardless of the underwriting method used to sell the securities to the purchaser, if the securities are offered or sold to such purchaser by means of any of the following communications, the undersigned Registrant will be a seller to the purchaser and will be considered to offer or sell such securities to the purchaser: |
| (i) | any preliminary prospectus or prospectus of the undersigned Registrant relating to the offering required to be filed pursuant to Rule 497 under the Securities Act of 1933; |
| (ii) | the portion of any advertisement pursuant to Rule 482 under the Securities Act of 1933 relating to the offering containing material information about the undersigned Registrant or its securities provided by or on behalf of the undersigned Registrant; and |
| (iii) | any other communication that is an offer in the offering made by the undersigned Registrant to the purchaser. |
| C-7 |
SIGNATURES
Pursuant to the requirements of the Securities Act of 1933 and/or the Investment Company Act of 1940, the Registrant has duly caused this Post-Effective Amendment No. 3 to the Registration Statement on Form N-2 to be signed on its behalf by the undersigned, thereunto duly authorized, in the City of Houston, and State of Texas, on the 28th day of March, 2013.
| HMS INCOME FUND, INC. | ||
| By: | /s/ Ryan T. Sims | |
| Name: | Ryan T. Sims | |
| Title: | Chief Financial Officer and Secretary | |
KNOW ALL MEN BY THESE PRESENT, each person whose signature appears below hereby constitutes and appoints Sherri W. Schugart and Ryan T. Sims and each of them, his or her true and lawful attorneys-in-fact and agents, with full power of substitution and resubstitution, for him or her and in his or her name, place, and stead, in any and all capacities, to sign any and all amendments and post-effective amendments to this Registration Statement and any registration statement filed pursuant to Rule 462(b) under the Securities Act of 1933, as amended, and to file the same, with the Securities and Exchange Commission, granting unto said attorneys-in-fact and agents full power and authority to do and perform each and every act and thing requisite and necessary to be done in and about the foregoing, as fully to all intents and purposes as he or she might or could do in person, hereby ratifying and confirming all that said attorneys-in-fact and agents, or their substitute or substitutes, may lawfully do or cause to be done by virtue hereof.
Pursuant to the requirements of the Securities Act of 1933, as amended, this Post-Effective Amendment No. 3 to the Registration Statement has been signed below by the following persons in the capacities and on the dates indicated:
| Signature | Title | Date | ||
| /s/ Sherri W. Schugart | President and Chief Executive Officer | March 28, 2013 | ||
| Sherri W. Schugart | (Principal Executive Officer) | |||
| /s/ Ryan T. Sims | Chief Financial Officer and Secretary | March 28, 2013 | ||
| Ryan T. Sims | (Principal Financing and Accounting Officer) | |||
| * | Director | March 28, 2013 | ||
| Charles N. Hazen | ||||
| * | Director | March 28, 2013 | ||
| Peter Shaper | ||||
| * | Director | March 28, 2013 | ||
| John O. Niemann, Jr. | ||||
| *By: | /s/ Ryan T. Sims | |
| Attorney in Fact |
| C-8 |